Разработка информационно-интеллектуальной системы выбора профессии

  • Вид работы:
    Курсовая работа (т)
  • Предмет:
    Информационное обеспечение, программирование
  • Язык:
    Русский
    ,
    Формат файла:
    MS Word
    427,95 Кб
  • Опубликовано:
    2016-03-22
Вы можете узнать стоимость помощи в написании студенческой работы.
Помощь в написании работы, которую точно примут!

Разработка информационно-интеллектуальной системы выбора профессии

ФЕДЕРАЛЬНОЕ Государственное АВТОНОМНОЕ образовательное учреждение Высшего профессионального образования

«БЕЛГОРОДСКИЙ ГОСУДАРСТВЕННЫЙ НАЦИОНАЛЬНЫЙ

ИССЛЕДОВАТЕЛЬСКИЙ УНИВЕРСИТЕТ»

(НИУ «БелГУ»)

ИНСТИТУТ ИНЖЕНЕРНЫХ ТЕХНОЛОГИЙ И ЕСТЕСТВЕННЫХ НАУК

Кафедра информационных систем





Курсовая работа

по дисциплине «Интеллектуальные системы и технологии»

Разработка информационно-интеллектуальной системы выбора профессии

Студента очной (заочной) формы обучения

направления подготовки 09.03.02.62

«Информационные системы и технологии»

курса группы 07001207

Попов Данил Николаевич

Научный руководитель:

ст.пр. Игрунова Светлана Васильевна


БЕЛГОРОД 2016

Введение


Данная курсовая работа посвящена созданию базы данных по теме: «Разработка информационно-интеллектуальной системы выбора профессии». Интеллектуальная система разработана при помощи системы EsWin 2.1. База данных разработана при помощи IBExpert на сервере FireBird 2.5.

База данных - это средство для реляционного и эффективного хранения информации. Такая база обеспечивает надежную защиту данных от случайной потери или порчи, экономно использует ресурсы (как людские, так и технические) и снабжена механизмами поиска информации, удовлетворяющим разумным требованиям к производительности. Само понятие база данных может означать как отдельный набор данных (например, список телефонов), так и гораздо более сложную систему (например, SQL Server).

Физически клиент и сервер это программное обеспечение. Обычно они взаимодействуют через компьютерную сеть посредством сетевых протоколов и находятся на разных вычислительных машинах, но могут выполняться также и на одной машине.

Целью курсовой работы является разработка информационно-интеллектуальной системы системы «выбора профессии».

Задачи курсовой работы следующие:

§  познакомиться с основными моделями баз данных и технологиями их построения;

§  изучить что такое интеллектуальная система;

§  спроектировать модель базы знаний учета кадров

§  изучить интерфейс EsWin;

§  изучить процедурный язык SQL для создания приложения;

§  создать реляционную БД;

§  создать и протестировать экспертную систему выбора.

Курсовая работа состоит из трёх частей: теоретическая, практическая и тестирование. В курсовой работе содержится 12 рисунков, 36 страниц и 7 использованных источников.

1.      Проектирование информационной системы


1.1 Выбор СУБД

представляет собой многопользовательскую реляционную СУБД, которая взаимодействует с клиентом, принимая от него запросы на языке SQL, и возвращая запрошенные данные.- полнофункциональный SQL-сервер. Сервер баз данных - это программа или служба, которая выполняется на сетевом компьютере (сервере), где физически расположена сама база данных. InterBase - очень надежный сервер БД, при этом он не требователен к ресурсам ПК, благодаря чему является одним из самых популярных SQL -серверов на рынке программного обеспечения. Благодаря тому, что InterBase обеспечивает автоматическое восстановление и готовность к работе после сбоев системы (пользователи часто даже не замечают, что у сервера были проблемы), он используется во многих военных проектах США. Во многом из-за этого InterBase так поздно появился на нашем рынке.выгодно отличается от многих других серверов следующими качествами:

§  Высокая производительность и надежность при минимальных требованиях к ПК.

§  Поддержка стандарта SQL-92, что позволяет обеспечить переносимость программ.

§  Относительно низкая стоимость продукта (с Delphi поставляется сервер InterBase с бесплатной лицензией на 5 клиентов, этого достаточно для разработки БД и приложения, но обычно недостаточно для развертывания сервера в организации).

§  Простота управления и поддержки сервера. InterBase имеет простой и удобный механизм администрирования БД, не требующий специальных знаний.

В 1985 году сервер носил название GDS (GrotonDatabaseSystem), но вскоре был переименован в InterBase. В 1991 году сервер был перекуплен фирмой AstonTate, но уже в 1992 году вместе с фирмой сервер перешел во владение корпорацией Borland.

Выбор инструментальных средств для создания ПО.

SQL (StructuredQueryLanguage - «язык структурированных запросов») - универсальный компьютерный язык, применяемый для создания, модификации и управления данными в реляционных базах данных. SQL основывается на исчислении кортежей.обычно описывается как стандартный язык, используемый для взаимодействия с реляционными базами данных. Однако SQL не является языком программирования, как С, C++ или РНР. Скорее, это интерфейсное средство для выполнения различных операций с базами данных, предоставляющее в распоряжение пользователя стандартный набор команд. Возможности SQL не ограничиваются выборкой данных из базы. В SQL поддерживаются разнообразные возможности для взаимодействия с базой данных, в том числе:

§  определение структуры данных - определение конструкций, используемых при хранении данных;

§  выборка данных - загрузка данных из базы и их представление в формате, удобном для вывода;

§  обработка данных - вставка, обновление и удаление информации;

§  контроль доступа - возможность разрешения/запрета выборки, вставки, обновления и удаления данных на уровне отдельных пользователей;

§  контроль целостности данных - сохранение структуры данных при возникновении таких проблем, как параллельные обновления или системные сбои.

Системный анализ предметной области.

Предметной областью является «выбор профессии».

Принцип работы данной предметной области будет заключаться в ведении учета кадров отдельного предприятия, тем самым повышая работоспособность кадрового отдела.

Инфологическое проектирование БД. Даталогическое проектирование БД.

Важнейшим этапом проектирования БД является разработка инфологической (информационно-логической) модели предметной области (ПО). Предварительная инфологическая модель строится еще на предпроектной стадии и затем уточняется на более поздних стадиях проектирования. Затем на ее основе строится даталогическая (концептуальная или логическая) модель. Она представляет собой отображение логических связей между элементами данных безотносительно к их содержанию и среде хранения. Описание логической структуры БД на языке СУБД называется схемой.

Рассмотрим основные подходы к созданию инфологической модели ПО:

. Функциональный подход к проектированию БД. Этот метод реализует принцип "от задач" и применяется тогда, когда известны функции некоторой группы лиц и/или комплекса задач, для обслуживания информационных потребностей, для которых создаётся рассматриваемая БД.

. Предметный подход к проектированию БД. Применяется в тех случаях, когда у разработчиков есть чёткое представление о самой ПО и о том, какую именно информацию они хотели бы хранить в БД, а структура запросов не определена или определена не полностью. Тогда основное внимание уделяется исследованию ПО и наиболее адекватному её отображению в БД с учётом самого широкого спектра информационных запросов к ней.

. Проектирование с использованием метода "сущность-связь" (entity-relation, ER-method). Является комбинацией двух предыдущих и обладает достоинствами обоих.

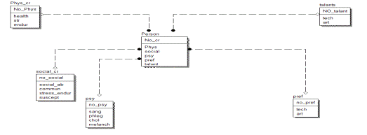
Этап инфологического проектирования начинается с моделирования ПО. Проектировщик разбивает её на ряд локальных областей, каждая из которых (в идеале) включает в себя информацию, достаточную для обеспечения запросов отдельной группы будущих пользователей или решения отдельной задачи (подзадачи). Каждое локальное представление моделируется отдельно, затем они объединяются. На рисунке 1.1 представлена логическая модель БД.

Рисунок 1.1 - Логическая модель БД.

1.2 Физическое проектирование БД


На рисунке 1.2 показана физическая модель БД.

Рисунок 1.2 - Физическая модель БД

2.      Проектирование интеллектуальной системы

 

.1 Виды и функции интеллектуальных систем

база данные интеллектуальный должность

Интеллектуальная система (ИС, intelligent system) - это техническая или программная система, способная решать задачи, традиционно считающиеся творческими, принадлежащие конкретной предметной области, знания о которой хранятся в памяти такой системы. Структура интеллектуальной системы включает три основных блока - базу знаний, решатель и интеллектуальный интерфейс.

Со всем процессом разработки интеллектуальных информационных систем в целом и ЭС в частности тесно связана Инженерия знаний. Это методология ЭС, которая охватывает методы добычи, анализа и выражения в правилах знаний экспертов для формирования базы правил. Развитие ЭС создало инженерию знаний - процесс построения интеллектуальных систем. Она представляет собой совокупность моделей, методов и технических приемов, нацеленных на создание систем, которые предназначены для решения проблем с использованием знаний. Главными элементами инженерии знаний являются использование операций типа обобщение, генерация гипотез для индуктивных выводов, подготовка новых программ самими компьютерными программами и т.д. Слово engineering в английском означает искусная обработка предметов, изобретение или создание чего-либо. Следовательно, работу по оснащению программ специальными экспертными знаниями из проблемной области, выполняемую человеком, либо компьютером (программой), также можно назвать инженерией знаний.

Виды интеллектуальных систем:

1.      Расчетно-логическая система, к ней относят системы, способные решать управленческие и проектные задачи по декларативным описаниям условий. При этом пользователь имеет возможность контролировать в режиме диалога все стадии вычислительного процесса. Данные системы способны автоматически строить математическую модель задачи и автоматически синтезировать вычислительные алгоритмы по формулировке задачи. Эти свойства реализуются благодаря наличию базы знаний в виде функциональной семантической сети и компонентов дедуктивного вывода и планирования

2.      Рефлекторная интеллектуальная система - это система, которая формирует вырабатываемые специальными алгоритмами ответные реакции на различные комбинации входных воздействий. Алгоритм обеспечивает выбор наиболее вероятной реакции интеллектуальной системы на множество входных воздействий, при известных вероятностях выбора реакции на каждое входное воздействие, а также на некоторые комбинации входных воздействий. Данная задача подобна той, которую реализуют перцептроны. Перцептро́н, или персептрон (perceptron) - математическая и компьютерная модель восприятия информации мозгом (кибернетическая модель мозга), предложенная Фрэнком Розенблаттом в 1957 г. и реализованная в виде электронной машины «Марк-1» в 1960 г. Перцептрон стал одной из первых моделей нейросетей, а «Марк-1» - первым в мире нейрокомпьютером. Несмотря на свою простоту, перцептрон способен обучаться и решать довольно сложные задачи. Рефлекторные программные системы применяются к следующим задачам: естественно-языковой доступ к базам данных; оценки инвестиционных предложений; оценки и прогнозирования влияния вредных веществ на здоровье населения; прогнозирования результатов спортивных игр.

.        Интеллектуальная информационная система - система, основанная на знаниях.

.        Под гибридной интеллектуальной системой принято понимать систему, в которой для решения задачи используется более одного метода имитации интеллектуальной деятельности человека. Таким образом ГИС - это совокупность:

·              аналитических моделей;

·              экспертных систем;

·              искусственных нейронных сетей;

·              нечетких систем;

·              имитационных статистических моделей.

Междисциплинарное направление «гибридные интеллектуальные системы» объединяет ученых и специалистов, исследующих применимость не одного, а нескольких методов, как правило, из различных классов, к решению задач управления и проектирования.

 

.2 Использование экспертных систем


Первым шагом в решении любой проблемы является определение области решаемой проблемы. Такой подход целесообразно использовать как для разработки искусственного интеллекта в рамках программно-прагматического направления, так и в конвенциональном программировании. В настоящее время множество реальных проблем из окружающего мира решаются с помощью искусственного интеллекта, и существует множество коммерческих приложений ИИ.

Хотя в настоящее время общие решения классических проблем ИИ, таких как перевод, с одного естественного языка на другой, понимание речи, распознавание зрительных образов и др., еще не найдены, ограничения предметной области могут давать полезные решения. Например, несложно построить естественно-языковую систему, если входные предложения ограничены существительными, глаголами и объектами. Такие системы обеспечивают дружественный интерфейс в различных программных приложениях.

Искусственный интеллект имеет широкий спектр применения: речь, робототехника, естественный язык, понимание, экспертные системы, искусственные нейронные сети. Экспертные системы (ЭС) успешно решают классические задачи программируемого интеллекта. Профессор Эдвард Фейгенбаум из Стэнфордского университета, пионер технологии экспертных систем, дал определение экспертной системы как "интеллектуальной компьютерной программы, которая использует знания и процедуры вывода для решения проблем, которые являются достаточно сложными, и требуют значительных человеческих знаний для их решения". То есть, экспертная система является компьютерной системой, которая имитирует (эмулирует) способности человека-эксперта в процессе принятия решений. Термин «имитирует» означает, что экспертная система должна действовать во всех отношениях, как человек-эксперт. Эмуляция - это гораздо больше, чем моделирование, которое необходимо только, чтобы действовать как реальный объект только в некоторых случаях.

Хотя решатель проблем общего назначения по-прежнему еще не создан, экспертные системы хорошо работают в ограниченных областях. Доказательством этого служат многие приложения экспертных систем в бизнесе, медицине, науке и технике, а также множество опубликованных книг, журналов, конференций, посвященных экспертным системам.

Экспертные системы являются ветвью ИИ, которая делает возможным использование специальных знаний для решения проблем на уровне человека-эксперта. Эксперт это человек, который имеет опыт в определенной области. То есть, эксперт имеет знания или специальные навыки, которые не известны и не доступны для большинства людей. Эксперт может решить проблемы, которые большинство людей не могут решить, или может решить их более эффективно. В 1970-х годах, когда экспертные системы были впервые разработаны, они содержали исключительно экспертные знания. Тем не менее, термин экспертная система часто применяется сегодня для любой системы, которая использует технологию экспертных систем. Эта технология состоит из специальных языков экспертных систем, программ и технических средств, предназначенных для оказания помощи в разработке и реализации экспертных систем.

Знания в экспертных системах могут быть либо опытом или знаниями, которые обычно содержатся в опубликованных источниках информации - книгах, журналах, и которыми обладают компетентные люди. Термины «экспертная система», «система, основанная на знаниях», или «основанная на знаниях экспертная система» часто используются как синонимы. Большинство людей используют термин «экспертная система» просто потому, что он короче, хотя экспертная система может только содержать только общие знания, а не эмпирические знания эксперта.

В системе, основанной на знаниях экспертов (рисунок 2.1) пользователь вводит факты или другую информацию. Экспертная система обрабатывает их и формирует вывод в виде советов эксперта. Экспертная система состоит из двух основных компонентов: база знаний (содержит знания), и машина вывода (которая формирует выводы). Эти выводы являются ответами экспертной системы на запросы пользователей на выполнение экспертизы.

Рис. 2.1 - Основные концепции функционирования ЭС

На основе всего сказанного сделаем вывод, что экспертная система - это программное обеспечение, формализующее процесс принятия решений человеком - аппаратно-программная система, выполняющая действия аналогичные тем, которые выполняет эксперт в некоторой предметной области, делая определенные заключения в ходе выдачи советов и консультаций.

Выбор инструментального средства для создания экспертной системы.

Для создания экспертной системы выбора должности по входящим данным анкеты, была выбрана среда EsWin 2.1.

ПО предназначено для создания и эксплуатации советующих систем для решения различных задач, сводящихся к задачам принятия решений (диагностики, конфигурирования, идентификации, оценки, и т.п.).

Используя данное программное обеспечение, можно создать эффективного помощника для быстрого и удобного решения выше указанных типов задач.

ПО разработано на основе оригинальной технологии гибридных экспертных систем с представлением знаний в виде фреймов, правил-продукций и лингвистических переменных, и возможностью разрабатывать и запускать специализированные программы в виде exe-файлов, а также, в процессе решения задач использовать данные из баз данных, доступ к которым осуществляется с помощью SQL-запросов, формируемых автоматически.

В состав инструментального ПО входят:

· экспертная оболочка для запуска экспертных систем ESWin с целью их отладки разработчиком экспертных систем, интерпретатор баз знаний ESWinUs для запуска экспертных систем конечным пользователем, редакторы баз знаний EdKB и KlbEdit, реализованные в разных стилях,

·        программа для просмотра и диагностики целостности баз знаний KBView, программа для редактирования и оптимизации баз знаний KBOptim

С использованием ПО ESWin можно создавать эффективные советующие системы для решения, в частности, следующих задач:

·        Оценка стоимости и трудозатрат для разработки WEB-сайта, информационной системы, локальной сети, рекламного ролика и т.п.,

·        Выбор инструментального ПО для создания WEB-сайта, информационной системы, локальной сети, рекламного ролика и т.п.

·        Выбор места отдыха в отпуск и получение рекомендаций о подготовке к поездке,

·        Выбор элементной базы и конструктивных решений для реализации специализированного контроллера, блока питания и т.п.

· Выбор стратегии и методов проведения рекламной кампании.

2.3    Проектирование базы знаний на основе системы выбора профессии


Предметная область в каждый момент времени может быть представлена в виде совокупности сущностей, понятий и ситуаций. Выделенная совокупность сущностей, понятий и ситуаций предметной области называется ее состоянием. Так как понятия различаются между собой с помощью признаков, то состояние ПО можно задать, если известны значения всех признаков понятий, используемых для описания ПО. Понятие - это обобщение предметов некоторого класса по их специфическим признакам.

Для понимания выбранной предметной области следует знать значение следующих понятий:

1.      Человек - Человек - все профессии, связанные с воспитанием, обслуживанием, обучением людей, общением с ними. К этой группе относятся все педагогические и медицинские профессии, профессии сферы услуг и другие;

2.      Человек - техника - все профессии, связанные с созданием, обслуживанием и эксплуатацией техники. Это такие профессии как: инженер-конструктор, автослесарь, системный администратор и другие.;

.        Человек - художественный образ - все профессии, связанные с создание, копированием, воспроизведением и изучением художественных образов. К этой группе относятся такие профессии как: художник, актер, певец, реставратор, искусствовед и другие;

.        Человек - природа - все профессии, связанные с изучением, охраной и преобразованием природы. К этой группе относятся такие профессии как: ветеринар, садовник, агроном, эколог и другие.;

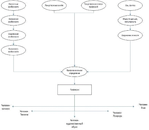
Эти понятия являются наиболее значимыми и основными, позволяющими сделать тот или иной выбор. Взаимосвязь всех выделенных понятий представлена на рисунке 2.2.

Далее была создана концептуальная модель, которая позволяет проверить многозадачность и перекрёстные ссылки, представленные на рисунке 2.3.

Концептуальная и функциональная составляющие взаимодополняют и уточняют друг друга, поэтому для большей наглядности было сделано единое графическое представление модели предметной области в виде семантической сети с выделением:

·        сущностей (описывают абстрактный объект ПО) ;

·        экземпляров (конкретные представители сущности);

·        свойств (характеристик сущностей).

Рис. 2.2 - Связи между понятиями

Рис. 2.3 - Концептуальная модель выбора должности

3.      Использование среды EsWin 2.1 для разработки и тестирования экспертной системы выбора должности


Создание экспертной системы начинается определения цели. В коде прописываем, что целью является - выбор профессии, как на рисунке 3.1.

Рис. 3.1 - Определение цели

Далее нужно ввести исходные данные, то есть те данные, на основе которых будут устанавливаться правила выбора профессии. На рисунке 3.2 показаны введенные исходные данные.

Рис. 3.2 - Исходные данные

И завершающей стадией написания кода для данной экспертной системы является установление правил, по которым будет выбираться профессия. Полагаясь на исходные данные получилось 15 правил.

После написания всех правил сохраняем текстовый документ в формате .klb. Для проверки работоспособности системы запускаем среду EsWin. В программе выбираем пункт «Открыть базу знаний», выбираем файл в нужном формате, и открываем его. Запущенная база знаний в EsWin показана на рисунке 3.3.

Рис. 3.3 - База знаний в EsWin

Далее нажимаем кнопку «Решение» и программа запустит экспертную систему. На рисунках 3.5 и 3.6 показана работа экспертной системы выбора профессии.

Рис. 3.5 - Работа экспертной системы «Выбор профессии»

После прохождения опроса, разработанная экспертная системы выводит результат , соответствующий ответам.

Заключение


В ходе выполнения курсовой работы была создана информационно-интеллектуальная система выбора профессии.

В результате проведенной работы были разработаны соответствующие системы, необходимые для осуществления эффективного выбора профессии.

Таким образом, при выполнении работы были приобретены навыки работы в средах EsWin 2.1 и IBExpert, а также решены поставленные задачи:

§  Познакомился с основными моделями баз данных и технологиями их построения;

§  Изучил что такое интеллектуальная система;

§  Спроектировал модель базы знаний учета кадров

§  Изучил интерфейс EsWin;

§  Изучил процедурный язык SQL для создания приложения;

§  Создал реляционную БД;

§  Создал и протестировал экспертную систему выбора.

Все полученные результаты соответствуют ожидаемым, что говорит о правильной работе экспертной системы.

Список используемых ресурсов


1.      Скляр, А. Я. "Введение в InterBase", М., Изд. "Горячая Линия - Телеком", 2002г, 520 стр.

.        Золотов, С.И. Интеллектуальные информационные системы: учебное пособие для студентов вузов / С.И. Золотов - Воронеж: Научная книга, 2008. 140 с.

Похожие работы на - Разработка информационно-интеллектуальной системы выбора профессии

 

Не нашли материал для своей работы?
Поможем написать уникальную работу
Без плагиата!
Без нейросетей!