Разработка и исследование модели распространения эпидемии в среде программирования Anylogic 6.0

  • Вид работы:
    Контрольная работа
  • Предмет:
    Информационное обеспечение, программирование
  • Язык:
    Русский
    ,
    Формат файла:
    MS Word
    1,42 Мб
  • Опубликовано:
    2014-07-21
Вы можете узнать стоимость помощи в написании студенческой работы.
Помощь в написании работы, которую точно примут!

Разработка и исследование модели распространения эпидемии в среде программирования Anylogic 6.0

Содержание

Введение

1...... Постановка задачи

2.      Создание модели в AnyLogic

.        Исследование модели

Выводы

Литература

Введение

AnyLogic - инструмент имитационного моделирования нового поколения, основанный не результатах, полученных в теории моделирования и в информационных технологиях за последнее десятилетие.

Язык моделирования AnyLogic доказал свою эффективность в моделировании больших систем повышенного уровня сложности. Основными строительными блоками модели AnyLogic являются активные объекты, которые позволяют моделировать любые объекты реального мира.

Активный объект является экземпляром класса активного объекта. Чтобы создать модель AnyLogic, мы должны создать классы активных объектов (или использовать объекты библиотек AnyLogic) и задать их взаимосвязи. AnyLogic интерпретирует создаваемые нами графически классы активных объектов в классы Java. Поэтому мы можем пользоваться всеми преимуществами объектно-ориентированного моделирования: наследованием, полиморфизмом и т.д.

Наследование позволяет значительно упростить процесс разработки моделей. Например, создав базовый класс, моделирующий автомобиль, мы можем промоделировать различные классы автомобилей (спортивные автомобили, грузовики, и т.п.) с помощью подклассов этого класса. Основные характеристики будут унаследованы от базового класса, а особенные для каждого класса автомобилей характеристики будут заданы в подклассах.

Активные объекты могут содержать вложенные объекты, причем уровень вложенности неограничен. Это позволяет производить декомпозицию модели на любое количество уровней детализации. С помощью инкапсуляции объектов мы также можем прятать объекты детали разработки моделируемого объекта.

Активные объекты имеют четко определенные интерфейсы взаимодействия - они взаимодействуют со своим окружением только посредством своих интерфейсных элементов. Это разделение внутреннего устройства активного объекта и любой информации об окружении объекта облегчает создание систем со сложной структурой, а также делает активные объекты повторно используемыми. Создав класс активного объекта, мы можем создать любое количество объектов-экземпляров этого класса.

Имитационное моделирование - это замещение одного объекта другим с целью получения информации о важнейших свойствах объекта-оригинала с помощью объекта-модели. Таким образом, моделирование может быть определено как представление объекта моделью для получения информации об этом объекте путем проведения экспериментов с его моделью.

Теория замещения одних объектов (оригиналов) другими объектами (моделями) и исследования свойств объектов на их моделях называется теорией моделирования.

Имитационной моделью называется специальный программный комплекс, который позволяет имитировать деятельность какого-либо сложного объекта. Он запускает в компьютере параллельные взаимодействующие вычислительные процессы, которые являются по своим временным параметрам (с точностью до масштабов времени и пространства) аналогами исследуемых процессов.

Одним из важных приложений методов имитационного моделирования является прогнозирование распространения эпидемических заболеваний. В этой области находят применение системно - динамический.

Системно-динамические (СД) модели распространения эпидемических заболеваний имеют взаимодополняющие свойства, в связи с чем, задача совместного использования этих классов моделей для прогнозирования динамики эпидемических систем является актуальной и требует всестороннего сравнения их характеристик и свойств.

В качестве примера рассматривались реализации простой SIR модели распространения эпидемического заболевания - гриппа, в среде имитационного моделирования Anylogic версии 6.поддерживает разработку и моделирование систем обратной связи (диаграммы потоков и накопителей, правила решений, включая массивы переменных). Разработанная модель в среде AnyLogic предназначена для исследования характеристик эпидемии и процесса восстановления системы. Среда позволяет изменять значения параметров модели непосредственно во время ее работы, что в жизни аналогично вмешательству человека в различные процессы.

1. Постановка задачи

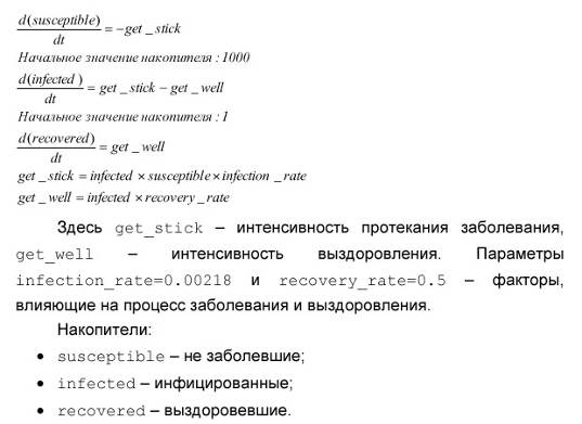
Построить модель распространения эпидемии. Модель описывается системой уравнений:


Построить временные графики для трех накопителей. Динамика изменения процесса эпидемии показана на рисунке 1.

Рисунок 1. Динамические процессы протекания заболевания

2. Создание модели в AnyLogic

По заданным системам уравнений спроектируем модель:

Рис. 2. Модель распространения эпидемии

Здесь susceptible, infected, recovered - накопители, имеющие свойства:

Рис. 3. Свойства накопителя susceptible (здоровые)

Рис. 4. Свойства накопителя infected (инфицированные)

Рис. 5. Свойства накопителя recovered (выздоровевшие)

get_stick, get_well - потоки, имеющие свойства:

Рис. 6. Свойства потока get_stick

Рис. 7. Свойства потока get_well

infection_rate, recovery_rate - параметры модели, имеющие свойства:

Рис. 8. Свойства параметра infection_rate

Рис. 9. Свойства параметра recovery_rate

Рис. 10. Свойства эксперимента Simulation

Чтобы проследить за процессами, протекающими в модели, разместим временной график:

Рис. 11. Временной график модели

Класс активного объекта Main будет выглядеть так, как показано на рис. 11.

Рис. 12. Класс активного объекта Mai

Работа модели представлена на рис. 13:

Рис. 13. Исправная работа модели

3. Исследование модели

Экспериментально найдём пороговое значение, при котором все люди инфицируются. Этого можно достичь, изменяя параметры infection rate (интенсивность инфицирования), recovery rate (интенсивность выздоровления).

Изменение параметра infection rate:

Рис. 14. Работа модели при заданном параметре infection rate =0.001

Рис. 15. Работа модели при заданном параметре infection rate =0.002

Рис. 16. Работа модели при заданном параметре infection rate =0.004

По данным графикам можно сделать вывод, что пороговое значение параметра infection rate= 0.002. При infection rate>0.002 все люди будут инфицированы.

Изменение параметра recovery rate:

Рис. 17. Работа модели при заданном параметре recovery rate =0.1

Рис. 18. Работа модели при заданном параметре recovery rate =0.7

Рис. 19. Работа модели при заданном параметре recovery rate =1

По данным графикам можно сделать вывод, что пороговое значение параметра recovery rate= 0.7. При recovery rate<0.7 все люди будут инфицированы.

Выводы

В данной курсовой работе на основе полученного задания были разработаны модели в среде AnyLogic. С моделями были проведены вычислительные эксперименты. На основе этих экспериментов были построены графики. По этим графикам экспериментально были установлены пороговое значения фактора заболевания (infection rate =0.002), при превышении которого все люди заболеют и пороговое значения фактора выздоровления (recovery rate =0.7), при понижении которого все люди заболеют.

Системная динамика является превосходным инструментом для реализации имитационных моделей для распространения эпидемического заболевания. С её помощью можно наглядно продемонстрировать распространение эпидемии, что, в конечном счёте, может помочь спасти человеческие жизни.

Литература

1.      Боев В.Д., Кирик Д.И., Сыпченко Р.П. Компьютерное моделирование: пособие для курсового и дипломного проектирования, Санкт-Петербург, 2011 г., 348 с.

. Мезенцев К.Н. Моделирование систем в среде AnyLogic 6 // Практикум (Часть 1) / Московский автомобильно-дорожный государственный технический университет (МАДИ), Москва, 2011, 109 с.

. Д.Ю. Каталевский. Основы имитационного моделирования и системного анализа в управлении, 2011.

Похожие работы на - Разработка и исследование модели распространения эпидемии в среде программирования Anylogic 6.0

 

Не нашли материал для своей работы?
Поможем написать уникальную работу
Без плагиата!
Без нейросетей!