Анализ точности системы стабилизации угла тангажа летательного аппарата путем управления отклонением вектора тяги при случайных ошибках измерительных приборов

  • Вид работы:
    Курсовая работа (т)
  • Предмет:
    Другое
  • Язык:
    Русский
    ,
    Формат файла:
    MS Word
    1,42 Мб
  • Опубликовано:
    2016-08-24
Вы можете узнать стоимость помощи в написании студенческой работы.
Помощь в написании работы, которую точно примут!

Анализ точности системы стабилизации угла тангажа летательного аппарата путем управления отклонением вектора тяги при случайных ошибках измерительных приборов

МИНИСТЕРСТВО ОБРАЗОВАНИЯ И НАУКИ РОССИЙСКОЙ ФЕДЕРАЦИИ

ГОУ ВПО Московский Авиационный Институт

(национальный исследовательский университет)

«МАИ»

Факультет Аэрокосмический

Кафедра 604 «Системный анализ и управление»






Курсовая работа

по дисциплине: «Статистическая динамика»

на тему: «Анализ точности системы стабилизации угла тангажа ЛА путем управления отклонением вектора тяги при случайных ошибках измерительных приборов»

Вариант 7.4

ВЫПОЛНИЛ:

студент

группа 6О-301С

ПРОВЕРИЛ:

профессор каф. 604

Бобронников В.Т.

Москва, 2016

Содержание

1. Реферат

. Введение

. Основная часть работы

.1 Постановка задачи

.1.1 Функциональная схема системы

.1.2 Математические модели компонентов системы

.1.3 Входы и выход системы

.1.4 Начальные условия движения системы

.1.5 Возможные методы анализа

.1.6 Требуется

.2 Исходные данные

.3 Анализ и выбор метода решения задачи

.4 Краткое описание применяемых методов

.5 Вывод расчетных соотношений для исследуемой системы

.6 Алгоритм решения задачи

.7 Описание программы решения задачи

.8 Результаты численных исследований и их анализ

.9 Результаты вычислений

. Заключение

.1 Методические результаты работы

.2 Алгоритмические и программные результаты работы

.3 Технические результаты

. Приложение

. Список литературы

стабилизация вектор тяга летательный аппарат

1. Реферат


Объектом исследования данной курсовой работы является система стабилизации угла тангажа ЛА путем управления отклонением вектора тяги при случайных ошибках измерительных приборов. Для решения данной задачи, мы создадим аналитическую и имитационную модели системы с двумя входами, регулярным и случайным (окрашенным шумом).

Анализ точности выполнен тремя разными статистическими методами:

) Частотный метод

) Метод Монте-Карло

Частотный метод - аналитический метод априорного анализа. Используется для линейной системы в установившемся режиме.

Метод Монте-Карло - имитационный. Позволяет анализировать как линейную, так и нелинейную систему, как в переходном, так и в установившемся режимах.

Работа производилась в программной среде MATLAB с использованием Simulink. В результате были получены статистические характеристики данной системы, а именно математическое ожидание и дисперсия выхода.

2. Введение


В данной курсовой работе у нас заданы 2 входа - регулярный (то есть, управляющий сигнал, задающий требуемый угол тангажа КА) и случайный (в данном случае, окрашенный шум). На основании сигнала об ошибках измерений (в виде окрашенного шума), принимается решение о необходимом управляющем воздействии. Необходимо понимать, что эти ошибки должны учитываться при проектировании системы стабилизации ЛА, так как они влияют на точность работы системы стабилизации.

В данной работе в качестве оценки точности системы стабилизации приняты математическое ожидание и дисперсия ее выхода. Анализ точности проводится 2 методами:

.   Частотный метод (аналитический метод)

2.      Метод Монте-Карло (имитационный метод)

Метод Монте-Карло также используется для анализа точности работы нелинейной системы и влияния характеристик нелинейности на статистики выхода.

3. Основная часть работы


Анализ точности системы стабилизации угла тангажа КА с помощью системы гироскопической стабилизации при случайных ошибках измерительных приборов

3.1 Постановка задачи

 

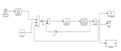
3.1.1 Функциональная схема системы


Рис. 1. Функциональная схема заданной системы

Здесь:- управляющий сигнал, задающий требуемый угол тангажа КА. Сигнал поступает из системы наведения ЛА;

 - шум в управляющем сигнале- стационарный случайный процесс;

 - сигнал ошибки по регулируемой координате;
-команда управления отклонением вектора тяги ЛА.

угол поворота вектора тяги ЛА относительно его продольной оси x.

угловая скорость вращения ЛА относительно его поперечной оси z.

угол тангажа.

 

3.1.2 Математические модели компонентов системы


 

 

3.1.4 Начальные условия движения системы

Нулевые.

 

3.1.5 Возможные методы анализа

а) Частотный метод - для оценки математического ожидания  и дисперсии  выхода при линейном варианте системы (без учета нелинейности) в установившемся режиме.

б) Метод Монте-Карло (без учета и с учетом нелинейности).

3.1.6 Требуется

а) Для линейного варианта системы рассчитать двумя методами (метод Монте-Карло и частотный метод), математическое ожидание  и дисперсию  угла тангажа КА  в установившемся режиме. Сравнить полученные решения.

б) Для нелинейного варианта системы рассчитать методом Монте-Карло и построить графики зависимостей  и  от варьируемого параметра  при изменении этого параметра в заданном диапазоне  с заданным шагом.


Таблица 1 Параметры ЛА

Параметр

Вариант 4

К

4.433

T1

0.7

T2

0.1432

Т3

0.5766


Таблица 2 Параметры рулевого привода

Параметр

Вариант 4

Трп

0.01

10/57.3



Таблица 3 Параметры регулятора

Параметр

Вариант 4

К1

2.9

К2

8.1



Таблица 4 Характеристики входов

Параметр

Вариант 4

Регулярный сигнал , град

30/57.3

Тип случайного входа

Окрашенный шум

Параметры случайного входа

 =0.2


Таблица 5 Наименование и характеристики варьируемого параметра


Вариант 4

Варьируемый параметр

Границы диапазона варьирования


/57.3

12/57.3


Шаг варьирования 2



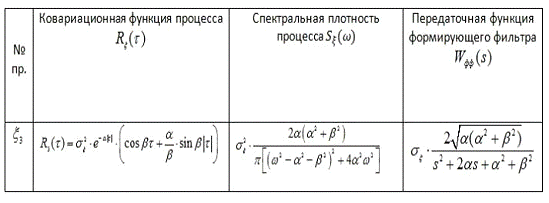
Таблица 6 Характеристики коррелированных случайных процессов и формирующие фильтры для имитации этих процессов

3.3 Анализ и выбор метода решения задачи

Возможные методы анализа:

а) Частотный метод - для оценки математического ожидания  и дисперсии  выхода при линейном варианте системы (без учета нелинейности) в установившемся режиме.

Достоинства: простота его реализации.

Недостатки метода:

·  недостаточная точность для анализа реальных систем;

·        большое количество ограничений накладываемых на анализируемую систему, таких как: линейность и работа в установившемся режиме.

б) Метод Монте-Карло (без учета и с учетом указанной нелинейности) является наиболее универсальным методом статистического анализа стохастических систем (линейных и нелинейных, стационарных и нестационарных), подверженных воздействию случайных факторов различных типов с произвольными их статистическими свойствами.

Достоинство: наиболее универсальный метод, так как применим для анализа любых систем.

Недостаток:

·  сложность построения имитационной модели;

·        большая вычислительная трудоемкость, так как для получения оценок выхода () необходимо рассчитать и обработать статистически много реализаций или в стационарном случае одну «длинную» реализацию.

Основу метода статистического моделирования составляет закон больших чисел, заключающийся в том, что результат усреднения, относящийся к случайному фактору (событию, величине, процессу или полю), вычисленный по  его реализациям, при  перестает быть случайным и может рассматриваться в качестве оценки соответствующей характеристики рассматриваемого фактора [1].

В зависимости от конкретной цели статистического моделирования результатами обработки могут быть оценки математических ожиданий, корреляционных функций и других статистических характеристик выходных координат системы. Точность оценок будет тем выше, чем большее число реализаций будет статистически обработано.

 

3.4 Краткое описание применяемых методов

 

Частотный метод

Данный метод используется в тех случаях, когда движение ЛА описывается системой линейных уравнений с постоянными коэффициентами, а математическое ожидания и дисперсии выходных координат вычисляются для установившегося режима, т.е. по окончании переходного процесса, обусловленного начальными условиями движения ЛА.

В этом методе в качестве характеристики системы рассматривается ее амплитудно-частотная характеристика, а вход задается его спектральной плотностью .

Рис. 4. Структурная схема со случайным и регулярным входом

Для спектральной плотности выхода:

, где  - квадрат амплитудной характеристики на частоте  [2].

Как видно из формулы, динамическая система, представленная передаточными функциями фактически является фильтром, преобразующего  в . В частном случае  - белый шум

 

 

Математическое ожидание выхода при регулярном воздействии вычисляется с помощью теоремы о предельных значениях преобразований Лапласа:

 


Если на вход системы подается (t) - белый шум, то формула для вычисления дисперсии преобразовывается в следующий вид интеграла,

 

вычисление, которого в Matlab выполняется командой covar [3].

Метод Монте-Карло

Основу метода статистического моделирования составляет закон больших чисел, заключающийся в том, что результат усреднения, относящийся к случайному фактору (событию, величине, процессу или полю), вычисленной по n его реализациям, при n перестает быть случайным и может рассматриваться в качестве оценки соответствующей характеристики рассматриваемого фактора.

В методе Монте-Карло присутствуют три этапа:

. Имитация реализации случайных входов системы

. Генерирование для данной модели случайных факторов и дальнейшее моделирование системы

. Алгоритм статистической обработки результатов моделирования

Для моделирования необходимо задать начальные условия. Если система задана передаточными функциями ее компонентов, то начальные условия могут быть только нулевыми, так как передаточная функция - это преобразование Лапласа в уравнении движения при нулевых начальных условиях. Существуют 2-а способа получения реализаций выхода систем, путем интегрирования уравнения движения.

1. По одной реализации, если на выходе системы получается стационарный эргодический процесс.

. По множеству реализаций, если выход не является ни эргодическим, ни стационарным.

При расчете статистик выхода по одной длинной реализации, и при нулевых начальных условиях движения системы, выход системы может стать эргодическим только после окончания переходного процесса системы.

Формулы для расчета статистик выхода:

 

 

3.5 Вывод расчетных соотношений для исследуемой системы



передаточная функция формирующего фильтра

 

Формулы для вычисления статистик выхода частотным методом:

. (команда dcgain) - математическое ожидание

.  (команда covar) - дисперсия

 - интенсивность шума

Формулы для вычисления статистик выхода методом Монте-Карло

.  (команда mean) - математическое ожидание

2.  (команда cov) - дисперсия

 

3.6 Алгоритм решения задачи


1. Составим модель системы в Simulink.

. Запишем передаточные функции и компоненты системы, параметры входов, имитации, характеристики нелинейности и варьируемого параметра.

. Проверим полученную систему на устойчивость, построив ее переходный процесс, и запишем время переходного процесса, которое нужно будет использовать при реализации метода Монте-Карло для линейного и нелинейного варианта системы.

. Найдем математическое ожидание и дисперсию частотным методом и методом Монте-Карло для линейного и нелинейного варианта системы.

5. Если значения статистик выхода, полученные методом Монте-Карло для линейного варианта системы, имеют сильное расхождение от статистик выхода, полученные частотным методом или методом уравнений моментов, то сделаем так, чтобы количество шагов стало больше, чтобы результаты статистик выхода получились более точными. Это можно сделать, увеличив время имитации либо уменьшив шаг интегрирования.

. Построим графики:

)   Переходный процесс системы

2)      Изменение математического ожидания по времени

)        Изменение дисперсии по времени

)        Вариационная трубка

)        Зависимость математического ожидания от значения варьируемого параметра

)        Зависимость дисперсии от значения варьируемого параметра

7. Проанализируем результаты и сделаем выводы.

 

3.7 Описание программы решения задачи


Задача была реализована в среде программирования MATLAB, которая включает в себя систему визуального программирования Simulink, в которой была создана модель системы.

Все численные значения и формулы были записаны в Script (M-файл).

После окончания реализации, статистики выхода отображаются в главном окне MATLAB - Command Window.

Все графики строятся в отдельных окнах figure. Все остальные данные можно увидеть в окне Workspace.

Код программы находится в приложении работы.

3.8 Результаты численных исследований и их анализ


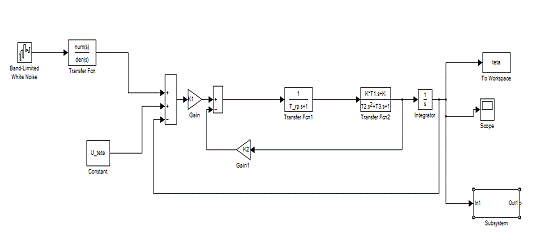
Модель системы в Simulink:

Рис. 7. Структурная схема SimulinkГрафик переходного процесса показан на рис. 8.

Рис. 8. Переходный процесс исследуемой системы

Из графика изображенного на рис. 8 видно, что данная система является устойчивой. Время переходного процесса - 11 с., перерегулирование - 0%.

Рис. 9. Зависимость математического ожидания от значения варьируемого параметра

Рис. 10. Зависимость дисперсии от значения варьируемого параметра

3.9 Результаты вычислений


Таблица 7 Результаты вычислений

-

Частотный метод

Метод Монте-Карло (линейная система)

Метод Монте-Карло (нелинейная система)

0.5236

0.8408

0.3941

0

0.0545

0.0511


Исходя из полученных результатов (таблица 7), значения статистик выхода, полученные с помощью частотного метода и метода Монте-Карло, оказались почти равными. Это говорит о том, что модель системы была составлена верно.

Значения, полученные по методу Монте-Карло (нелинейной системы) и по частотному методу (линейной системы), расходятся не значительно. Разница между этими двумя значениями составляет 0.25%.

 

4.2 Алгоритмические и программные результаты работы


Был разработан алгоритм и программа решения поставленной задачи с помощью трех методов: уравнений моментов, частотным и методом Монте-Карло (для линейного и нелинейного варианта системы).

Так же были построены следующие графики:

)   Переходный процесс системы

2)      Зависимость математического ожидания от значения варьируемого параметра

)        Зависимость дисперсии от значения варьируемого параметра

Также были построена таблица:

Значения статистик выхода от применения каждого метода, реализованного в данной работе и значения статистик выхода от значения варьируемого параметра, с использованием метода Монте-Карло для нелинейной системы.

4.3 Технические результаты


Были вычислены статистики выхода с помощью метода уравнений моментов, частотного метода и метода Монте-Карло для линейного и нелинейного варианта системы.

Были подобраны оптимальные значения времени имитации системы и шага для решения поставленной задачи.

Были построены графики переходного процесса системы, изменения математического ожидания и дисперсии по времени, вариационная трубка, зависимости математического ожидания и дисперсии от значения варьируемого параметра.

6. Приложение


%Задание 7, Вариант 4

%курсовая работа по дисциплине "Статистическая динамика"

%Исходные данные;clear;close all %очистка экрана

%1. Параметры ЛА=4.433; % момент инерции КА относительно поперечной оси z=0.7;=0.1432;=0.5766;

%2. Параметры рулевого привода_rp=0.01;_max=10/57.3;

%3. Параметры регулятора=2.9;=8.1;

%4. Характеристики входов_teta=30/57.3; % управляющий сигнал, задающий требуемый угол ориентации КА._ksi=0; % параметры случайного входа=0.5; =1.5;

%5. Наименование и характеристики варьируемого параметра

%Mr_maxmin_primary=10;

% Mr_maxmin=4/57.3;

% Mr_maxmax=12/57.3;

% delta_Mrmax=2; _maxmin_primary=12/57.3; %% 0.0698_maxmin=0;_maxmax=50;_Mrmax=10; ('kursovaya_lin')

%Передаточные функции системы=tf([1],[1 0]);%интегратор=tf([sigma_ksi*2*sqrt(alpha*(alpha^2+betta^2))],[1 2*alpha (alpha^2+betta^2)]);% ПФ формирующего фильтра=tf([1],[T_rp 1]);% передаточная функция рулевого привода =tf([K*T1 K],[T2 T3 1]);% Передаточная функция динамика ЛА=Wrp*Wka; %передаточная функция прямой цепи=feedback(WI,K2);% передаточная функция системы с замкнутой внут-ренней обратной связью=feedback(WIz*Winteg*K1,1);

%W_vos=feedback(Winteg*K1*WIz2,1); %передаточная функция системы с замкнутой внешней обратной связью_noise=(WIz2)*Wff;%передаточная функция для шума

%Построение графика переходного процесса(1),set(gcf, 'Color','w')(WIz2), grid on('Переходный процесс системы','FontName','Times New Roman Cyr','FontSize',11)('время, с');

% Вычисление математического ожидание и дисперсии частотным методом_chast = dcgain (WIz2)*U_teta_chast = covar (W_noise, 1)

% Вычисление методом Монте-Карло для нелинейной системы('kursovaya_lin'); %Имитация=length(teta);_MonteCarlo_linear=mean(teta(1:n))_MonteCarlo_linear=cov(teta(1:n))('kursovaya_lin_lin');=length(teta);_nelineynaya=mean(teta(1:n))_nelineynaya=cov(teta(1:n))_maxmin_primary=Mr_maxmin=0;Mr_maxmin_primary<=Mr_maxmax

i=i+1;('kursovaya_lin_lin'); % имитация из Simulink=length(mat_o);=length(disp);_ojidanie(i)=mat_o(m);(i)=disp(n);_parameter(i)=Mr_maxmin_primary;_maxmin_primary=Mr_maxmin_primary+delta_Mrmax;

end(3)(gcf,'Color','w')( varier_parameter,matematicheskoe_ojidanie,'r','LineWidth',1), grid on;('Зависимость мат. ожидания от значения варьируемого параметра','FontName','Times New Roman Cyr','FontSize',11)('Диапазон сигнала');ylabel('Математическое ожидание');(4)(gcf,'Color','w')(varier_parameter,dispersiya,'r','LineWidth',1), grid on;('Зависимость дисперсии от значения варьируемого параметра','FontName','Times New Roman Cyr','FontSize',11)('Диапазон сигнала');ylabel('Дисперсия');

7. Список литературы

1.Лебедев А.А., Бобронников В.Т., Красильщиков М.Н., Статистическая динамика и оптимизация управления летательных аппаратов, “Машиностроение”, 2014 г.

.Бобронников В.Т., Лекции по курсу «Статистическая динамика», 2015.

.Основы работы в среде MATLAB.Васильев А.Н., «Matlab. Самоучитель. Практический подход», - СПб.: Наука и Техника, 2012. - 448 с.:ил.

.Пельпор Д.С., «Гироскопические системы ориентации и стабилизации», Москва, «Машиностроение», 1982 г., с. 167

Похожие работы на - Анализ точности системы стабилизации угла тангажа летательного аппарата путем управления отклонением вектора тяги при случайных ошибках измерительных приборов

 

Не нашли материал для своей работы?
Поможем написать уникальную работу
Без плагиата!
Без нейросетей!