Разработка автоматизированного рабочего места (АРМ) начальника отдела безопасности

  • Вид работы:
    Курсовая работа (т)
  • Предмет:
    Информационное обеспечение, программирование
  • Язык:
    Русский
    ,
    Формат файла:
    MS Word
    1,94 Мб
  • Опубликовано:
    2016-03-30
Вы можете узнать стоимость помощи в написании студенческой работы.
Помощь в написании работы, которую точно примут!

Разработка автоматизированного рабочего места (АРМ) начальника отдела безопасности

Институт компьютерных технологий

Кафедра прикладной информатики в экономике











КУРСОВОЙ ПРОЕКТ

По дисциплине: «Информационные системы и технологии»

На тему: «Разработка автоматизированного рабочего места (АРМ) начальника отдела безопасности»

Введение

Темой данной работы является разработка автоматизированного рабочего места (АРМ) начальника отдела безопасности с использованием технологии прототипного проектирования и средств СУБД Access создание программы.

Начальник отдела безопасности отвечает за сохранность и целостность информации и за своевременное установление и обновление программного обеспечения. Начальник отдела безопасности непосредственно взаимодействует со специалистами отдела безопасности.

Работа отдела безопасности основана на поступлении заявок. В заявках указывается программное обеспечение, которое необходимо установить. Каждый специалист берет на себя выполнение части нарядов от общего числа заявок по отделу.

В ходе разработки программы использовался MS Office Access 2010, который позволил разработать базу данных, обеспечивающую удобство и единое представление о работе отдела безопасности.

1. Теоретическая часть

инфологический форма первичный классификатор

1.1 Формализация представления процесса проектирования АРМ - структура ТСП










Характеристика

№ п/п.

Наименование параметра

Значение параметра

1

Наименование отрасли

Банк

2

Тип производства

Массовое

3

Число клиентов

300

4

Число вышестоящих организаций

3

5

Число отделов обслуживания

17

6

Число условно-операционных управлений

5

7

Число кредитных управлений

2

8

Число служб банка

5

9

Число валютных управлений

2

10

Число управлений посреднических операций

3

11

Количество работающих

100 человек

12

Число служебных помещений

25

№ п/п.

Наименование функции

Наименование подразделения



Начальник

1

Контроль за планом работ

*

2

Контроль за поступлением заявок от клиентов

*

3

Выписка наряда на работу

*

4

Контроль за учетом выполненных работ

*

5

Анализ выполненных работ

*

№ п/п.

Наименование задачи

Наименование подразделения

Наименование АРМ

1

Составление сводной заявки

Отдел безопасности

АРМ начальника отдела безопасности

2

Составление плана работ

Отдел безопасности


3

Выписка наряда на работу

Отдел безопасности


4

Учет выполненных работ

Отдел безопасности


5

Анализ выполнения работ

Отдел безопасности



Используем Design IDEF:



1.2 Методика оценки технико-экономической эффективности применения выбранной технологии, методов и средств проектирования

При выборе наилучшего технологического процесса обработки экономической информации, помимо использования показателей достоверности, применяют оценку, сравнение и выбор по соотношению уровня производительности того или иного варианта процесса и значению величин показателей трудовых и стоимостных затрат на проектирование и эксплуатацию этих процессов. В этом комплексе рассчитывают абсолютные и относительные показатели оценки экономической эффективности технологических процессов.

К группе абсолютных показателей относят:

·    Показатели, оценивающие величину трудоемкости обработки информации за год по базовому (т.е. тому варианту, который берется за основу для сравнения) и предлагаемым вариантам (То) и (Tj);

·        Показатели, оценивающие величину эксплуатационных стоимостных затрат за год по базовому и предлагаемому вариантам (Со) и (Cj);

·        Показатель оценки снижения трудовых затрат за год (ΔТ), который рассчитывается по формуле:

ΔТ = То - Tj

·    Показатель снижения стоимостных затрат за год (ΔС), который можно рассчитать по формуле:

ΔC = Co - Cj

Группа относительных показателей оценки эффективности технологических процессов включает:

·    Коэффициент снижения трудовых затрат за год (Кт), показывающий на какую долю или какой процент снижаются затраты предлагаемого варианта по сравнению с базовым, который рассчитывается по формуле

Кт = ΔТ/То

·    Индекс снижения трудовых затрат (Iт), показывающий во сколько раз снижаются трудовые затраты предлагаемого j-oro варианта по сравнению с базовым, и рассчитываемый по формуле

Im = To/Tj;

·    Коэффициент снижения стоимостных затрат за год (Кс), который рассчитывается по формуле:

=ΔC/Cj

·    Индекс снижения стоимостных затрат (Iс) рассчитываемый по формуле:

Ic=Co/Cj

В свою очередь показатель трудовых затрат на j-ый технологический процесс (Tj) рассчитывается по формуле:


Где  -показатель трудовых затрат на i-ю операцию j-oro технологического процесса, который можно рассчитать по формуле:


Где  - объем работ, выполненных на i-ой операции по j-ому технологическому процессу;

 - норма выработки на i-ой операции.

Показатель стоимостных затрат на j-й технологический процесс (С) представляет собой сумму затрат на j-ый технологический процесс по следующим статьям затрат:

на заработную плату

на амортизацию

на материалы

на оплату машинного времени

на ведение информационной базы

накладные расходы

Этот показатель рассчитывается по формуле:


где,  - показатель стоимостных затрат на i-ю операцию j-oro технологического процесса, в состав которого включаются следующие компоненты:

 =Сз/п+Снр+Са+Смв+См+Снб

Где Сз/п- затраты на заработную плату оператора, которое можно рассчитать по формуле


Где  - трудоемкость выполнения i-ой операции j-oro технологического процесса;

 - тарифная ставка i-ой операции.

Снр- затраты на накладные расходы, рассчитываемые как производная величина от затрат на заработную плату

Снр=Сзп*Кнр

Где Кнр- величина коэффициента накладных расходов, принимаемая как правило в размере 0,6-0,7 от величины Сзп

Са- величина амортизационных отчислений на используемую технику, рассчитываемая по формуле:

=tij*ai

Где -норма амортизационных отчислений;

Смв - стоимость машинного времени на ввод информации в ЭВМ, обработку данных и выдачу результатной информации

где, tmj - длительность выполнения м-ой машинной операции j-ого технологического процесса, включающего в себя следующие компоненты:


где,  - длительность выполнения операции ввода исходной информации в ЭВМ, рассчитываемая по формуле


где,  - объем вводимой информации в символах (в байтах)

 - норма вводимой информации с клавиатуры ЭВМ в час

 - длительность обработки информации при решении задачи (в час),определяемая экспертным путем, если задача сдана в эксплуатацию, или рассчитываемая гипотетически, например по следующей формуле:


 - быстродействие работы ЭВМ

 - объем операции, выполняемых ЭВМ по обработке данных при решении задачи, определяемый различными способами, например:

=Qee*R

Где R - число операторов, приходящееся на один байт вводимой информации, характерное для определенного класса задач

При этом выделяют три класса задач: задачи, связанные с актуализацией данных в ЭВМ, для которых характерно приблизительно 500 операторов на один байт вводимой информации; задачи, связанные с оперативной обработкой данных, для которых на один байт информации приходится выполнение 5000 операторов, и задачи сложной аналитической обработки данных или связанные с применением экономико-математических методов и моделей, в которых эта величина составляет 20000 операторов на один байт вводимой информации;

 - время вывода результатной информации пользователю на печать или по каналам связи, рассчитывается по формуле:


где,  -объем выводимой информации (в строках или байтах)

 - скорость работы печатающего устройства или канала связи

См - затраты на материалы за год (например, на бумагу)

Снб - годовые затраты на ведение информационной базы

Кроме того, рассчитывают показатель годовой экономии (Эг):


где, Kj и Ко- капитальные затраты, включающие в себя затраты на следующие направления:

·        на приобретение вычислительной техники в базовом и предлагаемом вариантах

·        на приобретение вычислительной техники

·        на покупку программного обеспечения

·        на освоение программного обеспечения

·        на проектирование и отладку проекта

Помимо вышеприведенных показателей эффективности проектировщики рассчитывают также показатель срока окупаемости капитальных затрат (Ток), представляющий co6of отношение капитальных затрат к экономии стоимостных затрат:


Расчетный коэффициент эффективности Ер является обратной величиной Сроку окупаемости и рассчитывается по формуле

Ер=1/Ток

1.3 Схема организационной структуры предприятия


1.4 Схема организационной структуры отдела


2. Проектная часть

.1 Постановка задачи

Характеристика:

.        Цель

.        Назначение

.        Экономическая сущность задачи

.        Организационная сущность задачи

.        Формализованное описание решения задачи

Цель автоматизации решения задачи

а) С точки зрения получения косвенного эффекта целью автоматизации данного комплекса задач может служить следующее:

. Снижение вероятности утечки информации на 20%

. Снижение вероятности остановки обслуживания клиентов на 15%

. Снижение вероятности невыполнения работ на 25%

. Снижение некачественного выполнения работы на 15%

. Снижение вероятности выполнения заявки не в срок на 30%

б) С точки зрения получения прямого эффекта целью автоматизации данного комплекса задач является:

. Снижение трудовых затрат на обработку первичной информации

. Снижение стоимостных затрат на обработку первичной информации

. Повышение эффективности выполненных работ

. Снижение срока выполнения заявок

. Повышение контроля за неисправным оборудованием.

Назначение автоматизации решения задачи

1. Автоматизация составления первичных документов: Наряд

. Автоматизация ввода первичной информации с одновременным контролем ввода со следующих первичных документов: Заявка, Список сотрудников

. Автоматизация загрузки первичной информации в следующие файлы: Заявка, Наряд

. Автоматизация загрузки и ведения файлов с условно-постоянной информацией: Справочник сотрудники, справочник отделы, виды работ, виды оборудования.

. Автоматизация обработки и получения файлов результатной информации: Ведомость выполненных работ, Аналитическая ведомость.



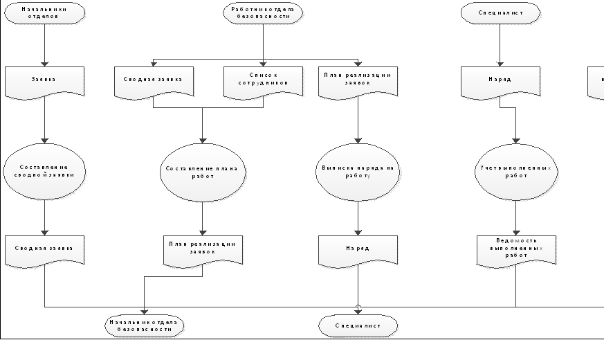
.        В комплекс задач АРМ начальника отдела безопасности входят следующие задачи:

.Составление сводной заявки

. Составление плана работ

. Выписка наряда на работу

. Учет выполненных работ

. Анализ выполнения работ

. Экономическая сущность первой задачи сводится к подаче заявки об установлении необходимого ПО, в результате чего составляется Сводная заявка, в которой указываются следующие реквизиты:

Количество ПО

Время установки

. Экономическая сущность второй задачи сводится к определению количества заявок и количества сотрудников, на основе чего формируется Плана реализации заявок:

Количество ПО на все заявки

Время установки на все заявки

. Экономическая сущность третьей задачи сводится к выписке Наряда на работу, который составляется на основе Плана реализации заявок:

Количество ПО на время

Время установки

. Экономическая сущность четвертой задачи состоит в учете выполненных работ, на основе количества выполненных нарядов:

Количество установленного ПО

Время установленного ПО

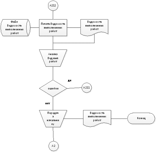
. Экономическая сущность пятой задачи сводится к составлению аналитической ведомости, в которой сравниваются показатели, взятые из ведомости выполненных работ и плана реализации заявок.

Количество по плану

Количество по факту

Отклонение по количеству

Отклонение по времени

.2 Организационная сущность задачи


При поступлении заявки открывается электронная форма сводной заявки. Если необходимые данные не содержатся в базе, то данные заносятся вручную: № отдела, ФИО сотрудника, Наименование ПО, Время установки. Все справочные реквизиты заносятся автоматически.

При поступлении Сводной заявки начальник отдела безопасности открывает Экранную форму ведомости и заносит вручную реквизиты: Количество сотрудников, Количество заявок, Дата поступления заявки. Специалист открывает соответствующие экранные формы и вносит вручную следующие реквизиты: № отдела, ФИО сотрудника, Неисправность. Все справочные реквизиты заносятся автоматически.

В результате заполнения форм первичных документов загружаются файлы с первичной информацией в базе данных, которые далее используются для расчета Отклонений от плана в Аналитической ведомости. Этот файл выдается на печать или на экран.

В конце дня или по запросу создается файл Ведомость выполненных работ, который выдается в канал связи на экран или на печать. Для загрузки ПД получение результатных документов загружаются и актуализируются в файлы с условно-постоянной информацией: Справочник сотрудники, справочник отделы, наименование ПО.

Специалист может выдавать ответы на запросы по следующим файлам: с переменной оперативной информацией, с условно-постоянной информацией, с результатной информацией.

2.3 Формализованное описание решения задачи

Таблица 1. Формализованное описание первичных показателей

№ п/п

Наим показателя

Идентификатор показателя

1

Кол-во заказанного ПО j-му отделу

Kijпо

2

Кол-во ПО, выписанного сотруднику q на дату d

Kqjd

3

Кол-во установленного ПО q-му сотруднику

KiqjУПО

4

Количество поставленного ПО на дату d

KijППОd

5

Время установки на заявки по плану

TijПл

6

Количество установленного ПО по плану

Kij Пл

7

Количество установленного ПО по факту

Kij Факт

8

Время установки на заявки по факту

TijФакт


Таблица 2. Формализованное представление результатных показателей.

№ п/п

Наим показателя

Идентификатор показателя

Алгоритм расчета

1

Общее количество установленного ПО сотрудникам

2

Общее количество установленного ПО по отделам

3

Общее время установки ПО

4

Общее количество выписанного ПО

5

Отклонение от плана по количеству

6

Отклонение от плана по времени


Описание компонент проектного решения:

а) описание информационной модели задачи;


б) классификаторы и описание их структур;

№ п/п

Наим классификатора

Тип классификатора

Система классификации

Система кодирования

1

Сотрудники

отсутствует

порядковая

3

2

Отделы

иерархическая система

разрядная

3

3

ПО

отсутствует

порядковая

2


·        Классификатор сотрудников

Определяем исходное множество объектов -Мо

Мо=100

Определяем длину кода- L1

=lg Mo=lg 100=2

Строим стуктурную формулу классификатора

Ф1кл=[ X X X ] : [Фио сотрудника]

                   Код сотрудника

Строим таблицу классификатора

Фио сотрудника

Код сотрудника

Иванов И.И.

001

Петров А.С.

002

…..

……

Коровкин А.А.

100


·        Классификатор отделов

Определяем количество признаков классификации R2

R2=(Наим подсистемы, наим группировки) = 2

Определяем длину кода - L2


Строим структурную формулу классификатора

Ф2кл= [ X + X + X ] : [ Наим подразделения ]

                                         Код подразделения

                                        Код группировки

                                        Код подсистемы

Строим таблицу классификатора

Классификатор ПО

Определяем исходное множество объектов -Мо

Мо=100

Определяем длину кода- L1=lg Mo=lg 20=2

Строим стуктурную формулу классификатора

Ф3кл=[ X X ] : [Наименование ПО]

                                 Код ПО

Строим таблицу классификатора

Наименование ПО

Код ПО

1С:Предприятие

01

Oracle E-Business Suite

02

…..

……

ERP «Галактика»

20


в) состав и структуры форм первичных и результатных документов;

Форма Наряда


Форма Сводной заявки


Ведомость выполненных работ

Форма Аналитической ведомости


Сводная заявка

Банк «Континенталь» Сводная заявка на(дату)________________

Дата ____________

Код сотрудника _____________

Фио сотрудника________________________






Наименование отдела

Код отдела

Наименование ПО

Код ПО





















Итого количество ПО по коду отдела




Подпись начальника отдела__________________________ Подпись начальника отдела безопасности_____________


План реализации заявок


Ведомость выполненных работ


Аналитическая ведомость


г) структура инфологической модели;

Инфологическая модель БД для АРМ начальника отдела безопасности

ПО(Наименование ПО, Код ПО)

Сотрудники (Код сотрудника, ФИО сотрудника, Должность)

Отделы (Код отдела, Наименование отдела)

Поступление заявок (№ заявки, дата, Код сотрудника, Код ПО)

Составление наряда(Код ПО, Наименование ПО, Дата, Время установки)

Ведомость выполненных работ (№ ведомости, Дата, Наименование ПО, Код ПО, Код сотрудника, Код отдела, Количество установленного ПО, Время установленного ПО)

Аналитическая ведомость (№ аналит ведомости, Дата, Наименование ПО, Код ПО, Код сотрудника, Код отдела, Количесвто ПО по плану, Кол-во ПО по факту, Отклонение по времени, Отклонение по количеству)


д) описание даталогической модели;

е) дерево функций АРМ начальника отдела безопасности;


ж) дерево диалога;


з) дерево программных модулей;


и) схема взаимосвязи модулей и массивов;








к) блок-схема программного модуля;





л) блок-схема технологического процесса решения задачи в диалоговом режиме


А - основные функции


А1- исходные данные

А11-Заявка




А12-Наряд




А2-Обработка результатной информации






А3-Ведение справочников


А31-Справочник сотрудники




А32-Справочник отделов




А33-Справочник ПО




А4-Справки


В - Служебные функции


С-Выход



3. Расчет технико-экономических показателей оценки эффективности применения выбранной технологии и инструментального средства


Для ручных операций


Для автоматизированного варианта

Показатели эффективности от внедрения проекта автоматизации

Виды показателей

Затраты

Абсолютное изменение затрат

Коэффициент изменения затрат

Индекс изменения затрат


базовый вариант

проектный вариант




Трудоемкость

Т0(час) =21416,61

Т1(час) =2548,39

∆Т=Т0-Т1(час) =18868,22

К1=∆Т/Т0*100%=0,88

Yt=T0/T1 =8,4

Стоимость

С0(руб)= 5356179,24

С1(час) = 399797,99

∆С=С0-С1(руб) =4956381,25

К0=∆С/С0*100%=0,93

Y0=C0/C1 =13,4


Расчет капитальных затрат на j-й вариант ТПОД

Наименование компонента

Трудоемкость (час)

Часовая тарифная ставка (руб)

Затраты на з/п(руб)

Затраты на накладные расходы

Затраты на м. время

Всего затрат на комп. Расходы (руб)

1.

KЭВМj

-

-

-

-

-

1000

2.

KПОj

-

-

-

-

-

100

3.

КПРij (проектирование)

10

250

2500

7 000

3500

13 000

4.

Освоение

20

250

5000

4500

2000

11 500

5.

Программирование

10

250

2500

3250

2100

7 850

6.

Отладка

70

250

17500

270

270

18 040

7.

Внедрение

-

-

-

-

-

-


ИТОГ:

110





51 490



Заключение

Данный курсовой проект явился завершающим этапом изучения дисциплины «Информационные системы и технологии». Его основная цель состоит в самостоятельной разработке проектных решении, имеющих практическую ценность, а также в их технико-экономическом обосновании. В процессе работы над курсовым проектом во время технико-организационной практики мною были реализовать полученные теоретические знания. Я стремилась к тому, чтобы этот проект был практически реализуем, способствовал совершенствованию управления, выполнялся на конкретных материалах, и мог быть использован по назначению. В перспективе следует улучшать параметры работы данного продукта как за счет улучшения быстродействия всей системы в целом (замена устаревшего оборудования более новым, создание новых систем передачи информации и т.д.), так и с помощью модернизации кода программных модулей, структуры баз данных и др. Особое внимание при усовершенствовании системы следует обратить на способы и скорости передачи информации, а также на возможные варианты увеличения производительности всей системы в целом. Следует стремиться к тому, чтобы при максимальных информационных нагрузках на отдельные компьютеры (клиенты) достигались высокие показатели быстродействия. В обязанности администратора системы следует включить работу по обеспечению защиты локальных баз данных, а именно:

классификация данных;

определение прав доступа отдельных пользователей и ограничений на характер операций;

организация системы контроля доступа к данным;

тестирование средств защиты;

прочие работы по защите системы.

Список использованной литературы

1. «Проектирование экономической информационной системы» - Учебное пособие, ЕАОИ, 2004г.

. Полковников А.В., Корпоративная система управления проектами, Электронный офис, №10, 1997.

Похожие работы на - Разработка автоматизированного рабочего места (АРМ) начальника отдела безопасности

 

Не нашли материал для своей работы?
Поможем написать уникальную работу
Без плагиата!
Без нейросетей!