Процесс подбора персонала в ООО 'Медиа Технологии'
Содержание
Введение
.
Общесистемная часть
.1Общая
характеристика объекта управления
.2
Формулировка целей и задач дипломного проектирования
.3
Характеристика и анализ существующей системы управления
.4
Технико-экономическое обоснование внедрения АИС
.5 Сравнительная
характеристика АИС подбора персонала
.6 Описание
внедряемой АИС
.7 Описание
используемых методов проектирования
. Проектная
часть
.1 Построение
контура управления
.2 Описание
функциональных моделей
.3 Описание
информационной модели
.4 Разработка
математической модели
.5 Описание
комплекса технических средств
.6 Алгоритм
работы пользователя.
.7 Реализация
внедренного программного обеспечения
Заключение
Список
литературы
Приложения
Введение
В настоящее время аутсорсинг завоевывает все большую популярность. Многие
крупные компании активно экспериментируют с возможностью выделения ряда функций
основных подразделений за рамки предприятия.
Аутсорсинг
- передача организацией, на основании договора
<https://ru.wikipedia.org/wiki/%D0%94%D0%BE%D0%B3%D0%BE%D0%B2%D0%BE%D1%80>,
определённых бизнес-процессов
<https://ru.wikipedia.org/wiki/%D0%91%D0%B8%D0%B7%D0%BD%D0%B5%D1%81-%D0%BF%D1%80%D0%BE%D1%86%D0%B5%D1%81%D1%81>
или производственных функций на обслуживание другой компании, специализирующейся
в соответствующей области. В отличие от услуг сервиса и поддержки, имеющих
разовый, эпизодический, случайный характер и ограниченных началом и концом, на
аутсорсинг передаются обычно функции по профессиональной поддержке
бесперебойной работоспособности отдельных систем и инфраструктуры на основе
длительного контракта (не менее 1 года). Наличие бизнес-процесса
<https://ru.wikipedia.org/wiki/%D0%91%D0%B8%D0%B7%D0%BD%D0%B5%D1%81-%D0%BF%D1%80%D0%BE%D1%86%D0%B5%D1%81%D1%81>
является отличительной чертой аутсорсинга от различных других форм оказания
услуг и абонентского обслуживания.
Любая
компания вынуждена решать задачи, связанные с управлением персоналом
<https://ru.wikipedia.org/wiki/%D0%A3%D0%BF%D1%80%D0%B0%D0%B2%D0%BB%D0%B5%D0%BD%D0%B8%D0%B5_%D0%BF%D0%B5%D1%80%D1%81%D0%BE%D0%BD%D0%B0%D0%BB%D0%BE%D0%BC>
- наймом сотрудников, расчетом компенсаций и налоговой отчетностью. При этом
подобная деятельность является профильной лишь для кадровых агентств. Именно
поэтому практика аутсорсинга управления приобрела значительную популярность.
Чаще передаются процессы, связанные с подбором и поиском сотрудников (а также
лизингом
<https://ru.wikipedia.org/wiki/%D0%9B%D0%B8%D0%B7%D0%B8%D0%BD%D0%B3>
персонала и аутстаффингом
<https://ru.wikipedia.org/wiki/%D0%90%D1%83%D1%82%D1%81%D1%82%D0%B0%D1%84%D1%84%D0%B8%D0%BD%D0%B3>),
реже - процессы кадрового администрирования и расчёта заработной платы.
Практика
аутсорсинга процессов управления персоналом широко распространена в России.
Примерами компаний, предоставляющих услуги по набору и найму персонала являются
различные кадровые агентства. Поставщиков комплексных услуг аутсорсинга в сфере
управления персоналом и кадрового администрирования в России значительно
меньше, в их число и входит компания ООО «Медиа Технологии».
Персонал любой организации представлен его кадрами. Состав и структура
кадров постоянно меняется в соответствии и с изменением техники, технологии,
организации производства и управления. Состав кадров характеризуется следующими
показателями: образовательный уровень, специальность, профессия, квалификация,
стаж работы, возраст, соотношение отдельных категорий работников. Характерно и
то, что кадры наиболее подвижная часть производительных сил.
Выделяют следующие задачи аутсорсинговой службы по поиску кадров:
– комплектование организации руководящими работниками и специалистами,
рабочими соответствующих профилю предприятия специальностей, профессии,
квалификации;
– обеспечение движения кадров, подготовка резерва для выдвижения
работников;
– учет личного состава.
Последняя задача имеет особое значение, так как является наиболее типовой
и выполняется любой службой, занимающейся поиском персонала. Учет личного
состава обязательно ведется даже в мелких организациях, где не выделяется
отдельный работник для работы с кадрами, а ее выполняет секретарь, бухгалтер
или сам руководитель.
Целью данного дипломного проекта является совершенствование работы
процесса подбора персонала в ООО «Медиа Технологии», позволяющей повысить
уровень автоматизации и упростить процедуру передачи данных. Темой выпускной
квалификационной работы является ИС для организации услуги процесса подбора и
найма персонала в аутсорсинговой компании. Тема данной работы актуальна,
поскольку в настоящее время всё большую популярность получают компьютерные
информационные системы, облегчающие работу сотрудников различных сфер
деятельности, а также позволяющие быстро и качественно предоставить необходимую
информацию и выполнить ряд других функций, без помощи сотрудника учреждения.
Основанием для проведения данной работы послужило задание на дипломное
проектирование, утвержденное на кафедре автоматизированных систем управления
(АСУ) Уфимского государственного авиационного технического университета
(УГАТУ).
1. Общесистемная часть
1.1 Общая характеристика объекта управления
Компания ООО «Медиа Технологии» осуществляет свою деятельность с 2008
года, является динамично развивающимся предприятием, основными направлениями
деятельности которого являются, предоставление услуг по найму квалифицированной
рабочей силы и рекламная деятельность.
Во главе компании стоит группа топ-менеджеров, имеющая большой опыт
работы по международной системе кадрового аутсорсинга.
Приоритетными задачами компании «Медиа Технологии» являются:
– расширение рынка кадрового аутсорсинга, путем качественного и своевременного
оказания услуг;
– увеличение собственной сети региональных представителей на территориях
стратегически важных и населенных пунктов страны;
– создание и регистрация структурных подразделений (филиалов)
компании в крупнейших городах России;
– формирование базы данных высококвалифицированных специалистов
узких специальностей;
– разработка и создание более выгодных и интересных условий труда и
оплаты для штатных сотрудников предприятия.
Организационно-правовой формой компании «Медиа Технологии» является
общество с ограниченной ответственностью(ООО).
Клиентами по использованию услуг компании являются крупные промышленные
предприятия (Свердловский путевой ремонтно-механический завод «РЕМПУТЬМАШ», ОАО
«СтанкоАгрегат», ОАО «АЛНАС») и строительные организации( «Росавтодор» -
строительство Керченского моста, «Мостотрест»). С данными предприятиями
отношения строятся на основании заключенного договора оказания услуг по
предоставлению квалифицированного персонала.
Кадровый аутсорсинг и лизинг персонала - это международная практика
предоставления квалифицированного персонала на договорной основе. Компания, при
предоставлении персонала, берет на себя полную ответственность за выплату
заработной платы, уплату налогов, исполнение трудового законодательства, обеспечение
социальных гарантий.
Также, услугами по поиску высокооплачиваемой работы пользуются ежемесячно
более 300 специалистов. Все они работают вахтовым методом на заводах и
строительных объектах России. Оформление сотрудника идет согласно ТК РФ, ему
предоставляется бесплатное благоустроенное жилье и оплачивается проезд от места
жительства до места работы и обратно.
Для привлечения кандидатов на имеющиеся в компании вакансии мы используем
различные приемы и методы работы. Одним из них является сотрудничество с центрами
занятости населения муниципальных образований. Подчас единственным выходом из
положения является работа вахтой, так как процент безработных и ищущих работу
граждан в сельской местности достаточно высок. Менеджеры по подбору персонала
под брендом ООО «Медиа Технологии» регулярно участвуют в городских и районных
ярмарках вакансий, помогая людям найти применение своим трудовым навыкам и
получать стабильный доход.
Для предприятий: кадровый аутсорсинг позволяет существенно оптимизировать
деятельность финансовых, кадровых, юридических и производственных служб
предприятий.
Цели:
– снижение административных нагрузок;
– возможность оперативно регулировать фактическую численность лиц,
выполняющих работы на предприятии, не меняя при этом количество штатного персонала;
– уменьшение объема работы бухгалтерии и службы управления
персоналом;
– уменьшение документооборота;
– освобождение от юридической и налоговой ответственности, по
спорам, вытекающим из трудовых отношений между предоставленным персоналом и ООО
«Медиа Технологи».
Компании начинают использовать аутсорсинг обычно в тех случаях, когда
нужна переменная рабочая сила, когда имеется определенная непредсказуемость
бизнеса или когда менеджменту компании нужно сосредоточиться на своем основном
бизнесе.
Для соискателей: в последнее время все большее количество рабочих
специалистов не могут найти работу в своем регионе, городе. В то же время
многие предприятия испытывают нехватку рабочих на производстве.
Преимущества для рабочих состоят в следующем:
– официальное трудоустройство согласно ТК РФ;
– своевременная выплата заработной платы;
– возможность использования трудовых навыков и умений;
– бесплатное проживание;
– бесплатный проезд до места вахты;
– бесплатное трудоустройство.
Ежемесячно компания помогает получить работу для более 100 новых
специалистов, таких как плотники, бетонщики. разнорабочие, фасовщики,
упаковщики, слесари, электрики и многие другие. Все они работают вахтовым
способом на крупнейших предприятиях России. Большинство рабочих трудится таким образом
уже несколько лет, являются востребованными по своей специальности, получают
достойную заработную плату [8].
Компании имеет множество филиалов в различных городах страны. Подбор
персонала ведется как в головном офисе, так и в каждом филиале. Структура
предприятия представлена на рисунке 1.1.
Рисунок 1.1 - Структура компании
Организационная структура предприятия представлена на рисунке 1.2.
Все работники ООО «Медиа Технологии» действуют на основании положений об
отделах и должностных инструкций, согласно которым определяются место, роль в
системе управления предприятием, основные задачи, обязанности, права и
ответственность за выполняемую работу.
Рисунок 1.2 - Организационная структура управления
.2 Формулировка целей и задач дипломного проектирования
подбор персонал автоматизация программный
В ходе данной дипломной работы произведен анализ существующего процесса
подбора персонала в компании, выявить его недостатки, составить модель
предлагаемого бизнес-процесса, внедрить информационную систему, устраняющую эти
недостатки.
Материал для решения поставленной задачи был предоставлен сотрудниками
ООО «Медиа Технологии». Выполнение задачи разбито на следующие этапы:
а) моделирование предметной области:
) разработка мнемосхем существующего и предлагаемого процесса;
2) разработка функциональных моделей существующего и предлагаемого
процесса;
) разработка информационной модели предлагаемого процесса;
б) разработка блок-схемы алгоритма программы;
Для решения поставленных задач было проведено комплексное предпроектное
исследование работы сотрудников компании по направлению подбора персонала и, на
основании полученных данных, провести внедрение автоматизированной
информационной системы.
.3 Характеристика и анализ существующей системы управления
Для успешной автоматизации управления бизнес-процессов для каждого бизнесc-процесса определяется
последовательность выполнения работ, необходимые ресурсы, затраты времени,
средства автоматизации. Это позволит совершенствовать процесс и вносить необходимые
изменения в упреждающем режиме - ещё до того, как произошёл сбой в реализации
сервиса. Кроме того, каждый процесс должен чётко определяться и
документироваться, включая входные параметры и результаты выполнения, что
позволит измерить его производительность.
В ходе преддипломной практики передо мной была поставлена задача
внедрения информационной системы для организации процесса подбора персонала. В
связи с тем, что данная компания является аутсорсинговой и предоставляет услуги
по подбору, данный процесс рассматривается от поступления заявки на поиск
персонала от сторонней организации- организации клиента, до составления всех
отчетов в компании.
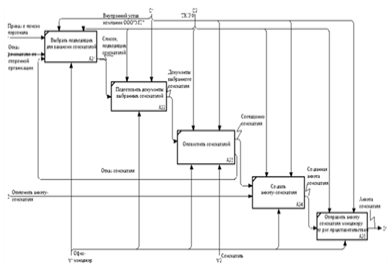
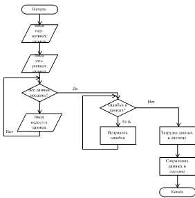
В результате анализа этого процесса была построена мнемосхема
существующего процесса, которая представлена на рисунке 1.3. Мнемосхема
построена при помощи программного продукта Microsoft Visio 2003. Мнемосхема (мнемоническая схема) - условное
изображение управляемого объекта с помощью символов, картинок. Мнемосхема -
упрощённая модель процесса, облегчающая понимание его сущности, назначения
различных служб и объектов (приборов и оборудования), а также органов
управления и способов действия при изменении условий (в различных режимах
работы). Мнемосхемы применяют в тех случаях, когда управляемый объект имеет сложную
структуру в качестве демонстрационных пособий, на которых наглядно показываются
бумажные и электронные информационные потоки, потоки сырья и готовой продукции,
движение транспорта, функциональные связи и ритмичность работы отдельных частей
и элементов моделируемого объекта. Мнемосхема наглядно показывает состояние
(положение) объекта или ход производственного процесса. Оборудование объекта
(производственный процесс) и его внутренние связи изображаются на мнемосхеме в
соответствии с общепринятыми обозначениями электрических, технологических,
транспортных и других схем.
Организация-клиент при нехватке рабочей силы или возникновении свободной
вакансии организация-клиент подает заявку на поиск персонала. Данная заявка
передается по электронной почте в отдел по поиску персонала. В этом отделе
формируется приказ о поиске персонала, который передается в отдел по
региональным представительствам менеджеру по региональным представительствам.
Менеджер по региональным представительствам пересылает приказ в электронном
виде в филиалы, в том числе и в филиал города Стерлитамак. В филиалах данный
приказ получает начальник филиала и выдает приказ офис-менеджеру. Далее
начинается подбор персонала. Офис-менеджер выбирает подходящих соискателей,
которых в процессе своей работы вносит в базу соискателей, создает их анкеты,
посылает их менеджеру по региональным представительствам. База соискателей
может пополняться, то есть могут прибавиться новые соискатели, подходящие под
заявку, поэтому пока не начался процесс формирования отчетности, офис-менеджер
может отправлять новые анкеты соискателей менеджеру по рег.представительствам.
Менеджер по региональным представительствам о передает ее в организацию-клиент.
Организация-клиент может отклонить анкету соискателя, если же наоборот
утверждает анкету, то отправляет менеджеру по региональным представительствам
справку-вызов. Справка-вызов отправляется офис-менеджеру, далее офис-менеджер
выдает ее соискателю и проводит инструктаж по охране труда. После проведения
инструктажа соискатель пишет расписку о том, что им был прослушан инструктаж и
заключается договор, теперь соискатель может выезжать на место работы. После
того как компания предоставит организации-клиент то количество персонала,
которое обусловлено в заявке начинается составление отчетности. Офис-менеджер
создает отчет о выполненных работах, в котором указывается все то что было им
выполнено, включая приложение со списком и утвержденных и отклоненных
соискателей. Этот отчет он передает начальнику филиала, начальник филиала и в
головной офис менеджеру по региональным представительствам. Менеджер по
региональным представительствам на основе отчета о выполненных работах создает
отчет о соискателях и передает его в отдел по поиску персонала.
Рисунок 1.3 - Мнемосхема существующего процесса подбора персонала в
аутсорсинговой компании
Несомненно, что управление трудовыми ресурсами является одним из
важнейших аспектов теории и практики управления. Без нужных людей ни одна
организация не может достичь своих целей и нормально функционировать. Хорошо
подобранный трудовой коллектив - одна из основных задач аутсорсинговой
компании. Только она служит залогом успешной работы организации. Поэтому
внедрение информационной системы учета соискателей актуальной задачей.
Прогресс, достигнутый за последние несколько лет во всех аспектах
вычислительной техники, включая теорию, технологию и приложения, привели к
значительному расширению области применения компьютеров и росту числа их
пользователей. Существенной частью современного общества являются разнообразные
системы доступа и хранения информации, которые являются неотъемлемой
составляющей современного научно-технического прогресса. Существует много
веских причин перевода существующей информации на компьютерную основу, т.к.
более быстрая обработка данных и централизация их хранения с использованием
клиент/серверных технологий позволяют сберечь значительные средства, а главное
и время для получения необходимой информации, а также упрощает доступ и
ведение.
В любой организации, как большой, так и маленькой, возникает проблема
такой организации управления данными, которая обеспечила бы наиболее
эффективную работу. Большинство предпочитают компьютеризированные СУБД,
позволяющие эффективно хранить, извлекать информацию и управлять большими
объемами данных.
Важнейшим достоинством применения БД в информационных системах является
обеспечение независимости данных от прикладных программ. Это дает возможность
пользователям не заниматься проблемами представления данных на физическом
уровне: размещения данных в памяти, методов доступа к ним и т. д.
Задачи, связанные с обработкой данных, широко распространены в любой
сфере деятельности. Они ведут учет товаров в супермаркетах и на складах,
начисляют зарплату в бухгалтериях и т.д. Невозможно представить себе
деятельность современного предприятия или учреждения без использования АИС. Эти
системы составляют фундамент информационной деятельности во всех сферах,
начиная с производства, управления финансами и телекоммуникациями и заканчивая
управлением семейным бюджетом.
С появлением автоматизированной системы можно гораздо убыстрить процесс
получения нужных данных, так как с выдачей информации сталкивается множество
сотрудников и зачастую приходится дублировать одни и те же данные, изменяя в
них лишь фамилию. Внедрение автоматизированной системы позволило бы сохранять
множество данных, легко изменять и вводить новые данные, а так же выводить в
нужном количестве на экран компьютера.
1.4 Технико-экономическое обоснование внедрения АИС
Исходя из имеющихся данных, был сформулирован ряд недостатков
существующего процесса подбора персонала:
– нет единой системы хранения заявок на подбор персонала, резюме и анкет
кандидатов, списков протестированных кандидатов, отклонений на различных этапах
поиска;
– менеджер по поиску персонала сам разносит приказы в главном офисе, тем
самым тратя свое рабочее время
– заявка на подбор персонала составляется вручную;
– оповещение кандидатов об отклонении их кандидатуры на вакансию
делается вручную;
– формирование отчетов вручную и только установленным порядком.
Внедрение автоматизированной информационной системы подбора персонала
позволит упростить все этапы данного бизнес-процесса и расширить возможности
сотрудников компании.
Основными преимуществами внедрения автоматизированной информационной
системы подбора персонала:
– упрощение работы сотрудников отдела по подбору и найму персонала и
руководителей подразделений, в которые подбираются кадры центра за счет ведения
учета кандидатов в единой системе FESAMВ;
– появление возможности мониторинга всех вакансии;
– ускорение поиска и анализа данных за счет хранения всей
документации в единой системе FESAMВ;
– входная информация обрабатывается вручную один раз при вводе в
систему, в дальнейшем происходит автоматизированная обработка;
– упрощение процесса поиска кандидатов среди сотрудников компании
за счет появления возможности автоматизированного поиска кандидатов среди
сотрудников компании по требованиям.
Результаты внедрения и факторы, обуславливающие повышение эффективности
процесса подбора персонала за счет внедрения АИС:
- повышение производительности труда всех сотрудников компании, участвующих
в процессе подбора персонала за счет снижения трудозатрат на рассмотрение
информации о кандидате, формирование итоговых отчетов;
– повышение качества данных за счет сокращения потерь данных на этапах
ввода и хранения, а также автоматизации формирования результатов подбора
персонала;
– обеспечение более полной реализации скрытого кадрового
потенциала, повышение лояльности сотрудников компании и снижение текучести
кадров.
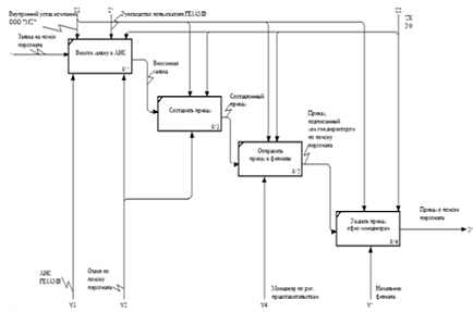
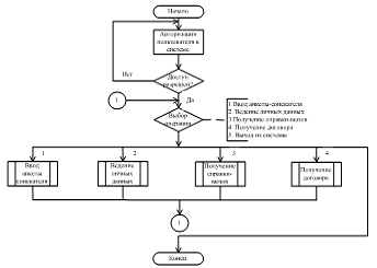
На рисунке 1.4 приведена мнемосхема предлагаемого процесса.
Также как и в существующем процессе организация-клиент при нехватке
рабочей силы или возникновении свободной вакансии организация-клиент подает
заявку на поиск персонала. В этом отделе заявка заносится в АИС и на основе
этой заявки составляется приказ о поиске персонала, который передается в отдел
по региональным представительствам менеджеру по региональным
представительствам. Менеджер по региональным представительствам пересылает
приказ в электронном виде в филиалы, в том числе и в филиал города Стерлитамак.
В филиалах данный приказ получает начальник филиала и выдает приказ
офис-менеджеру. Далее начинается подбор персонала, который имеет отличия от существующего.
Офис-менеджер в процессе своей работы вносит данные о соискателе в АИС, в
процессе подбора персонала для данного приказа в компанию могут приходить новые
соискатели, они также вносятся в АИС. Менеджер по региональным
представительствам запрашивает из АИС анкеты соискателей и передает ее в
организацию-клиент, то есть теперь подбором персонала занимается не только
офис-менеджер, но и менеджер по региональным представительствам, который в
существующем процессе выполнял функции приема и передачи. Организация-клиент
может отклонить анкету соискателя, если же наоборот утверждает анкету, то
отправляет менеджеру по региональным представительствам справку-вызов.
Справка-вызов вносится в АИС. У офис-менеджера появляется сообщение, что его
соискателю пришла справка-вызов. Далее офис-менеджер выдает справку-вызов
соискателю и проводит инструктаж по охране труда. После проведения инструктажа
соискатель пишет расписку о том, что им был прослушан инструктаж и заключается
договор, который также вносится в АИС, теперь соискатель может выезжать на
место работы. После того как компания предоставит организации-клиент то
количество персонала, которое обусловлено в заявке начинается получение
отчетности. Теперь офис-менеджеру не приходится составлять отчет о выполненных работах,
все данные, которые нужны для формирования этого отчета. Начальник филиала и
менеджеру по региональным представительствам могут сами запросить отчет о
выполенных работах и получить его. Также теперь менеджер по региональным
представительствам не создает отчет о выполненных работах, отдел по поиску
персонала запрашивает этот отчет из АИС и получает его.
Рисунок 1.4 - Мнемосхема предлагаемого процесса подбора персонала в
аутсорсинговой компании
1.5 Сравнительная характеристика АИС подбора персонала
В связи со сложившейся экономической ситуацией существенно выросла
потребность в квалифицированном подборе персонала. Заказчики требуют поиска
высококвалифицированного персонала за короткие сроки и с достаточной степенью
качества поиска.
Простой оптимизации применяемых методов в данном случае недостаточно.
Оптимизация работы консультантов позволит добиться ускорения процессов поиска
информации, но никак не повышения качества поиска, так как при этом не
исключается человеческого фактора и невозможно в сжатые сроки качественно
оценить квалификацию кандидата.
Современный уровень информационных технологий позволяет просто и
эффективно решить существующие проблемы путем применения специализированных
информационных систем.
Вопрос об использовании автоматизированных информационных систем для
процесса подбора персонала существует уже достаточно долго и особенно актуален
в свете сегодняшней экономической ситуации. В условиях современного общества, в
котором лидирующие позиции любой организации, в том числе кадрового агентства,
определяются в первую очередь его возможностями по доступу, хранению и
качественной обработке информации, огромную важность приобретает грамотное
использование передовых достижений в сфере информационных технологий.
Характеристики АИС подбора персонала представлен в таблице 1.1
«Сравнительная характеристика». Для сравнения мною были взяты такие
информационные системы как «Рекрутер», «Резюмакс» и предлагаемая для внедрения
система «FESAMB». Каждый из перечисленных вариантов
пользуется спросом. Каждая система имеет свои достоинства и недостатки.
Таблица 1.1 - Сравнительная характеристика
|
Рекрутер
|
Резюмакс
|
FESAMB
|
|
|
|
|
|
личные каточки (данные о сотруднике)
|
ФИО, фото, должность, стаж работы, паспрортные данные
|
+
|
+
|
+
|
|
библиографические даты
|
-
|
+
|
+
|
|
данные воинского учета
|
+
|
+
|
+
|
|
текстовое досье произвольного содержания
|
+
|
+
|
+
|
|
Возможность получения фото сотрудника с web-камеры
|
-
|
+
|
+
|
|
история изменения реквизитов каждого сотрудника
|
-
|
-
|
+
|
|
печать карточки
|
+
|
+
|
+
|
|
печать дополнительных журналов
|
+
|
+
|
+
|
|
формирование и хранение сложных запросов для отбора
карточек сотрудников
|
-
|
+
|
+
|
|
приказы
|
автоматическое составление журнала приказов
|
-
|
+
|
+
|
|
ведение электронного архива приказов в формате Excel
|
-
|
+
|
+
|
|
штатное расписание
|
автоматическое составление
|
+
|
+
|
+
|
|
контроль
|
+
|
+
|
+
|
|
шаблоны
|
возможность формирования на базе шаблонов MS Word)
|
+
|
+
|
+
|
|
возможность экспорта отчетов
|
-
|
-
|
+
|
|
стандартные отчеты
|
в формат Excel
|
+
|
+
|
+
|
|
в формат Word
|
+
|
+
|
+
|
|
|
|
|
|
|
На основании проведенного анализа существующих программных средств
сотрудникам ООО «Медиа Технологии» был предложен перечень возможных функций
будущей системы для корректировки. В результате анализа были исключены
некоторые излишние с точки зрения сотрудников функции и были добавлены
некоторые возможности.
Таким образом, итоговая таблица содержит также данные по функциональности
разрабатываемой системы.
При выборе критериев анализа того или иного рассматриваемого решения,
желательно чтобы:
– критерии были легко проверяемы;
– существенны с точки зрения потенциального заказчика;
– система критериев делила системы на какие-то группы.
.6 Описание внедряемой АИС
Первая версия внедряемой системы «FESAMВ» появилась на рынке в 1998г., ее разработчиком было
ООО "Центр Кадровых Технологий" которое специализируется в сфере
разработки программного обеспечения для управления персоналом и подбора кадров,
на базе платформы Windows. До этого
времени автоматизацию кадровой работы могли себе позволить только крупные
организации, имеющие в распоряжении мощные вычислительные комплексы. Поэтому
первой задачей, которую поставила перед собой компания, была разработка простой
и удобной в использовании системы автоматизации учета кадров. Сейчас на рынке
существует «FESAMB» 5 версии. Система предназначена для
использования организациями, занимающимися трудоустройством населения. С ее
помощью можно вести учет кандидатов, предприятий, вакансий, подбирать работу,
формировать приказы и отчетности. Она позволяет управлять данными предприятий и
их вакансиями, вести учет клиентов, подбирать работу по их требованиям. Есть
возможность зарегистрировать неограниченное количество пользователей программы
с разными правами. Администраторам доступны все функции, простые пользователи
не смогут случайно что-либо испортить. В программе реализована развитая
справочная система, которая подскажет в любой момент, что надо делать.
1.7 Описание используемых методов проектирования
Для проектирования АИС в данной работе использовалась методология
семейства ICAM - IDEF, предназначенная для решения задач моделирования
сложных систем и позволяющая отображать и анализировать модели деятельности
широкого спектра сложных систем в различных разрезах. При этом широта и глубина
обследования процессов в системе определяется самим разработчиком, что
позволяет не перегружать создаваемую модель излишними данными. В семейство
стандартов IDEF входят стандарты IDEF0- IDEF14.
Функциональные модели существующего и предлагаемого процессов были
построены по стандарту IDEF0
с использованием программы Microsoft Visio 2003.
Методология IDEF0 - это методология моделирования, позволяющая создать
функциональную модель, отображающую структуру и функции системы, а также потоки
информации и материальных объектов, связывающие эти функции. Бизнес-процессы в
нотации IDEF0 представляются в форме прямоугольника, а стрелки отражают связь с
другими процессами и внешней средой. Особенностью нотации является:
– возможность декомпозировать процессы на подпроцессы и, таким образом,
строить иерархические модели бизнес-процессов;
– выделение четыре типов стрелок: три типа входов - вход,
управление и механизм (это позволяет более гибко описывать логику использования
входов в процессе при последующем анализе), и выход.
Информационная модель была построена по стандарту IDEF1X с использованием программного продукта Microsoft Visio 2003.
IDEF1X - методология моделирования баз
данных на основе модели «сущность-связь». Применяется для построения
информационной модели, которая представляет структуру информации, необходимой
для поддержки функций производственной системы или среды [4].
2. Проектная часть
.1 Построение контура управления
Контур управления - замкнутая цепь звеньев системы управления, в которой
посредством прямой и обратной связи соединены субъект и объект управлениях [4].
В контуре управления реализуется процесс управления как циклически повторяемая
смена фаз:
а) получения субъектом управления информации (о внешней среде и о
состоянии, в котором находится объект управления);
б) преобразования полученной информации в принимаемое решение, определяющее
меры управляющего воздействия;
в) передачи решения на исполнение - оказание воздействия [2].
В данном случае управляющим объектом (УО) является человек - лицо,
принимающее решения (ЛПР), а именно офис-менеджер, а объектом управления(ОУ) -
процесс подбора персонала.
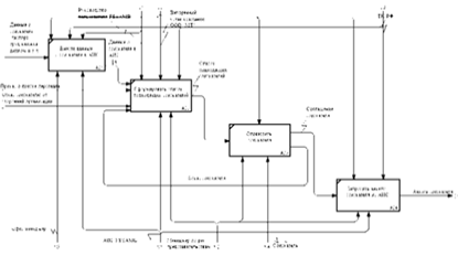
На рисунке 2.1 представлен контур управления АИС подбора персонала.
Цель проектирования - создать не автоматическую, а автоматизированную
систему (то есть систему, в которой принимает участие человек), поэтому в
контур регулирования включено лицо, осуществляющее выбор управляющих
воздействий. Контур регулирования отображает работу системы в условиях наличия
однозначных способов ликвидации отклонений в системе. Контур адаптации, в свою
очередь, демонстрирует способность системы адаптироваться к изменившимся
условиям. Контур обучения демонстрирует нетиповые воздействия на систему.
Рисунок 2.1 - Контур управления подбора персонала
.2 Описание функциональных моделей
.2.1 Описание функциональной модели существующего процесса подбора
персонала
В функциональной модели существующий процесс представлен в виде функции
«Выполнить услугу по подбору персонала», которая устанавливает порядок выдачи
приказа, поиска рабочих, выдачи справки-вызова от организации клиента,
заключения договора с соискателем и составления отчетности. Целью данной модели
является исследование процесса подбора персонала в аутсорсинговой компании, а
рассмотрение данного процесса происходит с точки зрения менеджера по рег.
представительствам. Стрелки, входящие в левую сторону блока - входы. Входы
преобразуются или расходуются функцией, чтобы создать то, что появится на ее
выходе. В данном случае на вход функции подается заявка на поиск персонала.
Стрелки, покидающие блок справа - выходы, т.е. данные или материальные объекты,
произведенные функцией. Выходами функции «Выполнить услугу по подбору
персонала» являются договор с соискателем, расписка от соискателя, а также
отчеты: о выполненных работах и о соискателях. Стрелки, подключенные к верхней
стороне блока, представляют собой управляющее воздействие. Управлением в
представленной модели являются внутренний устав компании ООО «Медиа Технологии»
(внутренний устав компании ООО «МТ»), внутренний устав сторонней компании (т.е.
организации-клиент), инструкция по охране труда (инструкция ОТ), а также
трудовой кодекс Российской Федерации (далее ТК РФ). Стрелки, направленные
вверх, к низу функционального блока, идентифицируют механизмы, поддерживающие
выполнение функции. В рассматриваемой модели выполнение функции осуществляют:
организация-клиент, филиал, главный офис а также в процессе участвует соискатель
[7]. На рисунке 2.2 представлена контекстная диаграмма функциональной модели
существующего процесса.
Рисунок 2.2 - Контекстная диаграмма существующего процесса А-0 «Выполнить
услугу по подбору персонала»
Декомпозиция контекстной диаграммы представлена в приложении В на рисунке
В.2, а также декомпозиция основных функциональных блоков и их подпроцессов,
которые в дальнейшем будут автоматизированы. Они представлены в приложении В на
рисунках В.3 - В.7.
Контекстная диаграмма разбивается на следующие подпроцессы:
– А1 «Выдать приказ»;
– А2 «Подобрать рабочих»;
– А3 «Подготовить справку-вызов»;
– А4 «Заключить договор с соискателем»;
– А5 «Составить отчетность».
Всего в существующей функциональной модели 3 уровня. Разбиение на уровни
представлено на дереве узлов на рисунке 2.3 Дерево узлов существующего процесса
«Выполнить услугу по подбору персонала».
Дерево узлов - представление отношений между родительскими и
дочерними узлами модели IDEF0 в форме древовидного графа. Диаграммы дерева
узлов - это диаграммы, показывающие не взаимосвязи между функциями
(стрелки), а иерархическую зависимость функций. Диаграмма узлов использует
традиционное дерево иерархий, в котором верхний узел (блок) соответствует
контекстной диаграмме, а нижний уровень - декомпозицию потомков. Диаграмму
узлов дерева добавляется в модель для демонстрации взаимосвязи всех
родительских диаграмм и диаграмм-потомков в виде иерархии блоков в модели, что
позволяет рассмотреть всю модель целиком.
Диаграмм деревьев узлов может быть в модели сколь угодно много, поскольку
дерево может быть построено на произвольную глубину и не обязательно с корня
[5].
Рисунок 2.3 - Дерево узлов существующего процесса «Выполнить услугу по
подбору персонала»
2.2.2 Описание функциональной модели предлагаемого процесса
В функциональной модели предлагаемый процесс также представлен в виде
функции «Выполнить услугу по подбору персонала», устанавливающей порядок выдачи
приказа, поиска рабочих, выдачи справки-вызова от организации клиента,
заключения договора с соискателем и составления отчетности, но уже с
использованием информационной системы FESAMB, которую предлагается использовать для автоматизации. В связи с этим,
система FESAMB добавилась в функциональную модель в
виде механизма, поддерживающего выполнение функции. Так как все подпроцессы
теперь будут протекать при помощи нее, то она значительно сократит время
выполнения процесса подбора персонала, что значительно повысит качество
обслуживания сторонних организаций, а также при помощи данной системы будет
возможно увеличить количество обрабатываемых заявок. Кроме того, к управлению
была добавлена инструкция пользователя в FESAMВ. Также вместо подпроцесса А5 «Составить отчетность»
появился подпроцесс А5 «Получить отчетность». Цель и точка зрения остались
такими же как и в существующем процессе. На рисунке 2.4 представлена
контекстная диаграмма предлагаемого процесса «Выполнить услугу по подбору
персонала».
Рисунок 2.4 - Контекстная диаграмма предлагаемого процесса А-0 «Выполнить
услугу по подбору персонала»
Декомпозиция контекстной диаграммы предлагаемого процесса представлена в
приложении Г на рисунке Г.2, а также декомпозиция основных функциональных
блоков и их подпроцессов, на рисунках Г.3- Г.7. Подпроцессы на этом уровне
совпадают с подпроцессами в модели существующего процесса, однако несколько отличаются
на следующем уровне декомпозиции.
В предлагаемой функциональной модели также как и в существующей 3 уровня,
отличием является названия функциональных блоков в подпроцессах А1 «Выдать
приказ», А2 «Подобрать рабочих», А3 «Подготовить справку-вызов», А4 «Составить
договор и А5 «Получить отчетность». Кроме того в данных подпроцессах изменилось
количество их подпроцессов, так например в подпроцессе «Подобрать рабочих»
вместо пяти подпроцессов стало четыре, аналогичная ситуация в подпроцессе,
связанной с отчетностью. В подпроцессе «Заключить договор» вместо трех
подпроцессов стало четыре. Разбиение на уровни представлено на дереве узлов на
рисунке 2.5 Дерево узлов предлагаемого процесса «Выполнить услугу по подбору
персонала».
Рисунок 2.5 - Дерево узлов предлагаемого процесса «Выполнить услугу по
подбору персонала»
АИС затрагивает все подпроцессы функциональной модели. Отличием на уровне
А0 от существующего процесса заключается в том что во все подпроцессы в
качестве управления добавилась инструкция пользователя в FESAMP и в качестве механизма АИС. Также
функциональный блок А5 меняет название с «Составить отчетность» на «Получить
отчетность»
Декомпозиция функционального блока предлагаемого процесса А1 «Выдать
приказ» незначительно отличается от существующего. Отделу по поиску персонала
больше не придется обрабатывать заявку в соответствии с внутренним уставом
компании ООО «Медиа Технологии», ему лишь придется внести заявку в АИС, и
система сама обработает данную заявку. Также как и в существующем процессе
отделу по поиску персонала придется составлять приказ вручную. Менеджер по
региональным представительствам также самостоятельно рассылает приказы на поиск
сотрудника в каждый филиал. Также, не требуется составлять требования к
кандидату на вакантную должность, так как требования ко всем должностям уже
есть в системе.
Декомпозиция функционального блока предлагаемого процесса А2 «Подобрать
рабочих» отличается от существующего значительно. В существующем процессе
офис-менеджер сам выбирал подходящих для вакнсии соискателей, а в предлагаемом
он лишь вносит данные о соискателе в АИС. Далее в существующем процессе
офис-менеджер подготавливает документы выбранных соискателей и оповещает их, а
в предлагаемом формирование списка подходящих соискателей занимается менеджер
по региональным представительствам с помощью АИС и оповещением соискателей
также занимается менеджер по региональным представительствам. Теперь менеджеру
по региональным представительствам приходится лишь вносить отказы в систему,
опираясь на руководство пользователя FESAMВ. В предлагаемом процессе созданием анкеты-соискателя также занимается
АИС, офис-менеджер лишь помещает данные из документов соискателя в систему, а в
существующем анкету соискателя создает офис-менеджер и отправляет ее менеджеру
по региональным представительствам.
Декомпозиция функционального блока предлагаемого процесса А3 «Подготовить
справку-вызов» отличается от существующего тем что теперь анкету соискателя
сразу отправляют в АИС, и ее не приходится обрабатывать менеджеру по
региональным представительствам, утверждение и создание справки-вызов остается
таким же как и в существующем, также в предлагаемом справка-вызов вносится в
АИС.
Декомпозиция функционального блока предлагаемого процесса А4 «Заключить
договор с соискателем» отличается от существующего тем что в нее добавляется
еще один функциональный блок А41 «Составить договор в АИС». Входом этого
функционального блока является обработанная справка-вызов, выходом договор,
составленный в АИС, управлением внутренний устав компании ООО «МТ», ТК РФ и
руководство пользователя FESAMВ,
а механизмом АИС и офис-менеджер. Также блок А41 «Обработать справку-вызов»
удаляется и вместо него появляются А42 «Распечатать справку-вызов» они
отличаются тем, что раньше справка-вызов обрабатывалась вручную
офис-менеджером, а теперь она обрабатывается автоматически. Выдача
справки-вызов и инструктаж соискателю происходит аналогично существующему
процессу.
Декомпозиция функционального блока предлагаемого процесса А5 «Получить
отчетность» отличается от существующего не только названием (в существующем А5
«Составить отчетность») но и происходящим. Предлагается, что не нужно будет
формировать и передавать отчетность вручную, теперь система сама будет
генерировать отчеты, на основе информации, внесенной в АИС. Количество
функциональных блоков измениться, так как в существующем офис-менеджеру
приходилось передавать отчет о выполненных работах и начальнику филиала и
менеджеру по региональным представительствам, а теперь они лишь получают отчет
из системы.
2.3 Описание информационной модели
Информационная модель (ИМ) - это логическая модель, в которой
консолидируется и интегрируется информация об объекте. Информационная модель
является цифровым прототипом объекта, в котором однозначно определен каждый его
элемент и обеспечена их логическая взаимосвязь. Именно структура и назначенные
взаимосвязи - основные признаки информационной модели.
Для предлагаемой информационной модели определены следующие сущности:
– соискатель;
– справка-вызов;
– вакансия;
– филиал;
– менеджер по рег.представительствам;
– отчет о выполненных работах;
– отчет о соискателях;
– заявка на поиск персонала;
– договор с соискателем;
– сотрудник;
– отчет;
– организация-клиент;
– офис-менеджер.
Между сущностями установлены связи, показывающие, каким образом сущности
соотносятся или взаимодействуют между собой. В данной модели в основном
использовались связи «один - ко - многим» (например, офис-менеджер вносит в АИС
множество данных о разных соискателях), а также один - к - одному(например,
один соискатель имеет только один договор.
Различают идентифицирующие связи, когда ключевой атрибут родительской
сущности передается в дочернюю как ключевой, и не идентифицирующие, когда
показатель родительской сущности передается в дочернюю как не ключевой. Пример
идентифицирующей связи в предлагаемой модели отсутствует, а примером не
идентифицирующей связи является связь между заявкой на поиск персонала и
приказом о поиске сотрудника [6].
Предлагаемая информационная модель отражена на рисунке 2.6.
Рисунок 2.6 - Фрагмент информационной модели предлагаемого процесса
подбора персонала в аутсорсинговой компании
.4 Разработка математической модели
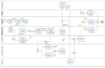
В данной выпускной квалификационной работе предлагается
использовать динамическое моделирование процесса в нотации BPMN с использованием пакета Bizagi Modeler, который обеспечивает эффективное сравнение
существующего и предлагаемого процессов. Нотация по моделированию
бизнес-процессов (The Business Process Modeling Notation, BPMN) - это стандарт
для моделирования бизнес процессов и сетевых услуг, который впервые был выпущен
в мае 2004 года.
Конечный результат BPMN составляет диаграмма
бизнес-процесса (Business Process Diagram, BPD), отображающая поток работ в
реальном масштабе времени, основанный на стандартах графической нотации. В
диаграмму могут входить условия, от которых зависит выбор этих операций, а
также ресурсы, необходимые для их выполнения.
Выделяют 4 основные категории элементов на BPM - диаграммах:
– объекты потока управления (Flow Objects): события, действия и логические операторы;
– соединяющие объекты (Connecting Objects): поток управления, поток сообщений и ассоциации;
– роли или зоны ответственности (Swimlanes): пулы и дорожки;
– артефакты (Artifacts):
данные, группы и текстовые аннотации.
Программный продукт Bizagi Modeler поддерживает нотацию BPMN 2.0. Он предназначен для создания моделей
бизнес-процессов, их документирования, имитационного моделирования и анализа.
Данный инструмент создан специально для бизнес-аналитиков, имеет удобный и
понятный интерфейс для создания моделей.
Одним из важных преимуществ Bizagi Modeler является возможность симуляции бизнес-процесса с
указанием временных и денежных затрат. При создании модели можно распределять
роли [10].
Существующий и предлагаемый процессы подбора персонала
в нотации BPMN представлены на рисунках 2.7 и 2.8,
соответственно, а также в приложении Е.
Рисунок 2.7 - Существующий процесс подбора персонала в аутсорсинговой
компании в нотации BPMN
Рисунок 2.8 - Предлагаемый процесс подбора персонала в аутсорсинговой
компании в нотации BPMN
В таблице 2.1 приведены временные параметры исполнения процесса подбора
персонала до внедрения АИС, а в таблице 2.2 после внедрения. Сравнивая значения
времеми процесса до внедрения и после можно отметить, что значительно
сократилось выполнение процесса подбора персонала.
Таблица 2.1 - Временные параметры исполнения процесса персонала до
внедрения АИС
|
Имя процесса/ дорожки
|
Мин. Время (ч)
|
Макс. время (ч)
|
Среднее время (ч)
|
Общее время (ч)
|
Мин. времен-й ресурс ожид-я (ч)
|
Макс. времен-й ресурс ожид-я (ч)
|
Среднее время ожид-я ресурса (ч)
|
|
Организ-ть подбор персонала
|
209
|
375
|
292
|
584
|
|
|
|
|
Заключение договора
|
5
|
10
|
7,5
|
15
|
0,25
|
5
|
2,625
|
|
Обработка справки-вызов
|
12
|
18
|
15
|
30
|
0,5
|
6
|
3,25
|
|
Отправка справки-вызов
|
1
|
3
|
2
|
4
|
0,07
|
2
|
1,035
|
|
Утверждение соискателя
|
26
|
35
|
30,5
|
61
|
2
|
9
|
5,5
|
|
Подписание приказа
|
16
|
24
|
20
|
40
|
1,2
|
8
|
4,6
|
|
Оповещение соискателей
|
24
|
48
|
36
|
72
|
1,9
|
24
|
12,95
|
|
Выдача справки вызов соискателю
|
5
|
12
|
8,5
|
17
|
0,25
|
7
|
|
Отправка анкет выбранных соискателей в организацию клиент
|
24
|
40
|
32
|
64
|
1,9
|
16
|
8,95
|
|
Отправка анкет соискателей менеджеру по рег.
представительствам
|
16
|
36
|
26
|
52
|
1,2
|
20
|
10,6
|
|
Обработка заявки
|
5
|
8
|
6,5
|
13
|
0,25
|
3
|
1,625
|
|
Создание справки-вызов
|
16
|
24
|
20
|
40
|
1,2
|
8
|
4,6
|
|
Составление плана приема
|
2
|
5
|
3,5
|
7
|
0,1
|
3
|
1,55
|
|
Составление приказа
|
2
|
5
|
3,5
|
7
|
0,1
|
3
|
1,55
|
|
Отправка приказа по филиалам
|
24
|
36
|
30
|
60
|
1,9
|
12
|
6,95
|
|
Выбор соискателей. подходящих под заявку
|
16
|
36
|
26
|
52
|
1,2
|
20
|
10,6
|
|
Оповещение соискателей
|
0,5
|
3
|
1,75
|
3,5
|
0,03
|
2,5
|
1,265
|
|
Выдача справки вызов соискателю
|
0,5
|
3
|
1,75
|
3,5
|
0,03
|
2,5
|
1,265
|
|
Отправка анкет выбранных соискателей в организацию клиент
|
0,5
|
3
|
1,75
|
3,5
|
0,03
|
2,5
|
1,265
|
|
Получение отчета о соискателях
|
8
|
13
|
10,5
|
21
|
0,4
|
5
|
2,7
|
|
Получение отчета о соискателях
|
8
|
13
|
10,5
|
21
|
0,4
|
5
|
2,7
|
|
Получение отчета о выполненных работах
|
3
|
6
|
4,5
|
9
|
0,15
|
3
|
1,575
|
|
Подготовка отчета о соискателях
|
2
|
4
|
3
|
6
|
0,1
|
2
|
1,05
|
Таблица 2.2 - Временные параметры исполнения процесса персонала после
внедрения АИС
|
Имя процесса/ дорожки
|
Мин. Время (ч)
|
Макс. время (ч)
|
Среднее время (ч)
|
Общее время (ч)
|
Мин. времен-й ресурс ожид-я (ч)
|
Макс. времен-й ресурс ожид-я (ч)
|
Среднее время ожид-я ресурса (ч)
|
|
Оповещение соискателей
|
129,66
|
228,8
|
179,25
|
358,56
|
|
|
|
|
Выделение выбранного соискателя в АИС
|
24
|
48
|
36
|
72
|
1,9
|
24
|
12,95
|
|
Выдача справки вызов соискателю
|
2
|
5
|
3,5
|
7
|
0,1
|
3
|
1,55
|
|
Получение отчета о выполненных работах
|
16
|
36
|
26
|
52
|
1,2
|
20
|
10,6
|
|
Подписание приказа
|
0,01
|
0,015
|
0,0125
|
0,025
|
0,0015
|
0,005
|
0,00325
|
|
Внесение заявки в АИС
|
5
|
12
|
8,5
|
17
|
0,25
|
7
|
3,625
|
|
Получение отчета о соискателях
|
0,4
|
0,5
|
0,45
|
0,9
|
0,03
|
0,1
|
0,065
|
|
Отправка анкет выбранных соискателей в организацию клиент
|
8
|
12
|
10
|
20
|
0,4
|
4
|
2,2
|
|
Внесение справки-вызов в АИС
|
0,2
|
0,3
|
0,25
|
0,5
|
0,02
|
0,1
|
0,06
|
|
Получение отчета о соискателях
|
0,3
|
0,5
|
0,4
|
0,8
|
0,03
|
0,2
|
0,115
|
|
Создание приказа
|
0,3
|
0,4
|
0,35
|
0,7
|
0,03
|
0,1
|
0,065
|
|
Отправка приказа в филиалы
|
24
|
40
|
32
|
64
|
1,9
|
16
|
8,95
|
|
Формирование списка подходящих соискателей
|
0,5
|
0,7
|
0,6
|
1,2
|
0,03
|
0,2
|
0,115
|
|
Формирование отчетости
|
0,3
|
0,4
|
0,35
|
0,7
|
0,03
|
0,1
|
0,065
|
|
Утверждение соискателя
|
0,05
|
0,09
|
0,07
|
0,14
|
0,009
|
0,04
|
0,0245
|
|
Создание справки-вызов
|
0,1
|
0,2
|
0,15
|
0,3
|
0,01
|
0,1
|
0,055
|
|
Отправка справки-вызов
|
0,2
|
0,25
|
0,225
|
0,45
|
0,015
|
0,05
|
0,0325
|
|
Заключение договора
|
0,3
|
0,5
|
0,4
|
0,8
|
0,03
|
0,2
|
0,115
|
2.5 Описание комплекса технических средств
Функциональные и эксплуатационные характеристики системы содержатся в
технической и эксплуатационной документации к комплексу технических средств.
Технические средства (ТС) АИС должны быть размещены с соблюдением требований,
содержащихся в технической, в том числе эксплуатационной, документации на них,
и так, чтобы было удобно их использовать при функционировании АИС и выполнять
техническое обслуживание.
Документация описывает использование функций системы, поясняет концепции
архитектуры системы, содержит примеры конфигурации различных процессов и
предупреждает о возможных ошибках со стороны пользователя и их последствиях.
Документация также содержит различные советы, облегчающие работу и уменьшающие
время выполнения стандартных задач.
Требования к серверу приложений сильно варьируются в зависимости от
количества пользователей, многослойная архитектура «клиент-сервер» позволяет
системе FESAMB без затруднений масштабировать
операции с конфигурации для нескольких сотен пользователей на конфигурацию для
нескольких тысяч пользователей полностью.
Рабочие места пользователя должны оснащаться: ОС: Windows 7, Vista, или Windows XP с Service Pack 3.
Процессор:
– Intel Pentium® D 2.8 GHz или AMD Athlon™ 64 X2 4400+.
Оперативная память (RAM):
– Windows XP: Минимум 1 GB; 2 GB рекомендуется;
– Windows 7: Минимум 2 GB; 4 GB рекомендуется.
Свободное место: 250 MB свободного места на жестком диске.
2.6 Алгоритм работы пользователя.
Для разработанной АИС была построена упрощенная схема алгоритма работы
пользователя (офис-менеджера) в системе FESAMB, которая представлена на рисунке 2.10.
Рисунок 2.10 - Схема алгоритма работы пользователя
Далее представлены схемы алгоритмов процессов: ввод анкеты соискателя,
ведение личных данных, приглашения соискателя на собеседование, получение
справки-вызов и получение договора.
Рисунок 2.11 - Схема алгоритма процесса «Ввод анкеты соискателя»
Приведенный выше алгоритм является подпроцесом процесса «Ввод анкеты
соискателя», который описывает введение анкеты соискателя в систему. В ходе
выполнения вводятся первичные и вторичные данные, проверяется введены ли все
данные, если нет, то вводятся недостающие данные, проверятся есть ли ошибки во
введенных данных, если есть то исправляют их, если нет, то данные загружаются в
систему и в итоге сохраняются в системе.
Рисунок 2.12 - Схема алгоритма процесса «Ведение личных данных»
Приведенный выше алгоритм является подпроцесом процесса «Ведение личных
данных», который описывает ведение личных данных пользователя, вошедшего в
систему. В ходе выполнения данного алгоритма пользователь может просмотреть
существующие данные и изменить их при желании.
Рисунок 2.13 - Схема алгоритма процесса «Получение справки-вызов»
Приведенный выше алгоритм является подпроцесом процесса «Получение
справки-вызов», который описывает получение справки-вызов офис-менеджером для
соискателей. В ходе выполнения данного алгоритма пользователь может просмотреть
справку-вызов и распечатать ее.
Рисунок 2.14 - Схема алгоритма процесса «Получение договора»
Приведенный выше алгоритм является подпроцесом процесса «Получение
договора», который описывает получение справки-вызов офис-менеджером для
соискателей. В ходе выполнения данного алгоритма пользователь может просмотреть
сформировать договр и распечатать его.
2.7 Реализация внедренного программного обеспечения.
Для начала работы в системе нужно авторизоваться. В компании не принято
регистрировать студентов-практикантов в системе, поэтому мне была предоставлена
возможность входа через сотрудника компании.
После авторизации на экране появляется профиль сотрудника, через которого
был осуществлен вход в систему.
Рисунок 2.15 - Экранная форма «Профиль пользователя»
В приведенном выше приказе видно две заявки, это связано с тем что от
одной организации клиент приходят несколько заявок, и их объединяют в один
приказ для удобства. Нажимая на кнопки «Заявка на поиск персонала» можно
переходить на соответствующие заявки.
Рисунок 2.16-Экранная форма «Заявка на поиск персонала»
Здесь мы имеем возможность перейти на вкладки «Организация-клиент» и
«Вакансия».
Рисунок 2.17 - Экранная форма «Организация-клиент»
Рисунок 2.18 - Экранная форма «Вакансия»
Также пользователь, через которого был осуществлен вход, может создавать
новых соискателей во вкладке «Соискатель» и их анкеты «Анкета соискателя»
Рисунок 2.19 - Экранная форма «Соискатель»
Рисунок 2.20 - Экранная форма «Анкета соискателя»
Нажимая на кнопки «Справка-вызов» и «Договор» можно просмотреть их. Если
же у соискателя не имеется справки или договора, то в этом случае, кнопки
находятся в заблокированном состоянии, и в ячейках нет значений.
Рисунок 2.21 - Экранная форма «Справка-вызов»
Рисунок 2.22 - Экранная форма «Договор с соискателем»
Также имеется возможность формирование отчета, а именно «Отчет о
выполненных работах»
Рисунок 2.23 - Экранная форма «Отчет»
Заключение
Данная выпускная квалификационная работа представляет собой детальное
описание автоматизации процесса подбора и найма персонала в аутсорсинговой
компании ООО «Медиа Технологии», для осуществления которого внедрялся
программный продукт FESAMВ.
В процессе проектирования АИС подбора персонала были проведены следующие
мероприятия: тщательный анализ существующего процесса подбора персонала в
компании, выявление его недостатков, составление модели предлагаемого
бизнес-процесса, разработка концепции и внедрение информационной системы,
устраняющей эти недостатки.
Создание математической модели показало, внедрение описываемой АИС
приведет к сокращению времени процесса подбора и найма персонала для пяти
заявок в среднем с 292 часов до 179,2 часа. Исходя из этих данных, можно
сделать вывод, что внедрение АИС подбора персонал обоснованно и целесообразно.
Список литературы
1. Вендров
А.М. CASE-технологии. Современные методы и
средства проектирования информационных систем. - М.: Финансы и статистика,
1998. - 176 с.
2. Визуальный
словарь - Контур управления - [Электрон. ресурс] Режим доступа:
#"867123.files/image027.gif">
Рисунок А.1 - Мнемосхема существующего процесса подбора персонала в
аутсорсинговой компании
Рисунок А.2 - Мнемосхема предлагаемого процесса подбора персонала в
аутсорсинговой компании
Приложение Б
Контур управления подбора персонала.
Приложение В
Функциональная модель существующего процесса подбора персонала в
аутсорсинговом предприятии
Рисунок В.1 - Контекстная диаграмма А- 0 «Выполнить услугу по подбору
персонала»
Рисунок В.2 - Декомпозиция функционально блока А0 «Выполнить услугу по
подбору персонала»
Рисунок В.3 - Декомпозиция функционально блока А1 «Выдать приказ»
Рисунок В.4 - Декомпозиция функционально блока А2 «Подобрать рабочих»
Рисунок В.5 - Декомпозиция функционально блока А3 "Подготовить
справку-вызов"
Рисунок В.6 - Декомпозиция функционально блока А4 «Заключить договор с
соискателем»
РисунокВ.7 - Декомпозиция функционально блока А5 "Составить
отчетность"
Приложение Г
Функциональная модель предлагаемого процесса подбора персонала в
аутсорсинговом предприятии.
Рисунок Г.1 - Контекстная диаграмма А- 0 «Выполнить услугу по подбору
персонала»

Рисунок Г.3 - Декомпозиция функционально блока А1 «Выдать приказ»
Рисунок Г.4 - Декомпозиция функционально блока А2 «Подобрать рабочих»
Рисунок Г.5 - Декомпозиция функционально блока А3 «Подготовить
справку-вызов»
Рисунок Г.6 - Декомпозиция функционально блока А4 «Заключить договор с
соискателем»
Рисунок Г.7 - Декомпозиция функционально блока А5 «Получить отчетность»
Приложение Д
Фрагмент информационной модели предлагаемого процесса подбора персонала в
аутсорсинговом предприятии
Приложение Е
Рисунок Е.1 - Существующий процесс подбора персонала в аутсорсинговой
компании в нотации BPMN
Рисунок Е.2 - Предлагаемый процесс подбора персонала в аутсорсинговой
компании в нотации BPMN