Проектирование системы управления печью предварительного обжига керамики

  • Вид работы:
    Курсовая работа (т)
  • Предмет:
    Информационное обеспечение, программирование
  • Язык:
    Русский
    ,
    Формат файла:
    MS Word
    1,41 Мб
  • Опубликовано:
    2015-06-26
Вы можете узнать стоимость помощи в написании студенческой работы.
Помощь в написании работы, которую точно примут!

Проектирование системы управления печью предварительного обжига керамики

Содержание

Введение

Глава 1. Исследование объекта управления

1.1 Технология обжига и технологической регламент     

1.2 Выжиг и обжиг в печи «Агрегат для выжига связки и спекания керамики»

1.3 Вывод печи на режим и подготовка изделий к обжигу       

1.4 Технологический процесс обжига

Глава 2. Разработка системы управления печью предварительного обжига керамики

2.1 Принципы проектирования системы

2.2 Устройства серии ADAM-5000

2.3 Основные функции центрального процессора

2.4 Технические характеристики ADAM-5000        

2.5 Основная функциональная блок-схема

2.6 Обнаружение ошибок

2.7 Конфигурация ввода-вывода

2.8 Модули ввода-вывода

2.9 Программные утилиты

2.10 Трехуровневая гальваническая развязка и сторожевой таймер

2.11 Дистанционная программная конфигурация и калибровка

2.12 Система сигнализации

2.13 Установка системы

2.14 Подключение

2.15 Удобство выбора интерфейса

2.16 Встроенные коммуникационные порты для диагностики

2.17 Удобство коммуникационного порта

2.18 Системная конфигурация

2.19 Спецификация окружающей среды

2.20 Требования мощности

2.21 Индикаторы диагностики

2.22 Размеры и вес некоторых модулей

2.23 Слоты ввода-вывода и нумерация каналов ввода-вывода

2.24 Передача данных и подключение

2.25 Передача данных модулей ввода - вывода

2.26 Подключение портов RS-485

2.27 Подключение портов RS-232

2.28 Встроенные коммуникационные порты для подключения диагностики

2.29 Дополнительная функция коммуникационного порта связи

2.30 Модули ввода-вывода

2.30.1 Модули аналогового ввода

2.30.2 Модуль ввода сигналов термопар ADAM-5018    

2.30.3 Модуль аналогового вывода ADAM-5024

2.30.4 Модуль ввода аналоговых сигналов ADAM-5017

2.31 Устройства серии ADAM-4000

2.31.1 IBM PC совместимый управляющий модуль ADAM-4500

2.31.2 Преобразователь интерфейсов RS-232/RS-485 ADAM-4520 с гальванической изоляцией

2.32 Питание системы

2.33 Автоматизированное рабочее место       

2.34 Основные технические данные регуляторов напряжения серии PH-250

2.35 Основные характеристики термопар вольфрам-рениевых

2.36 Подключение оборудования

Заключение

Библиографический список

Приложение 1

Введение

В данном курсовом проекте «Проектирование системы управления печью предварительного обжига керамики» предполагается разработать алгоритм работы и структуру построения системы управления технологическим процессом обжига керамики в печах агрегата «Диффузор». Так же в данной работе будут описаны основные характеристики технических средств, необходимых для организации комплекса управления их взаимодействия и функционирования в системе.

Глава 1. Исследование объекта управления

1.1 Технология обжига и технологический регламент

Обжиг керамических деталей обычно осуществляется в две стадии: удаление технологической связки и собственно обжиг до вакуумно-плотного состояния.

Разделение термической обработки на два самостоятельных процесса было вызвано при разработке технологического горячего литья необходимостью применения специальных технологических методов (засыпка порошком адсорбента) на этапе удаления связки с целью сохранения конфигурации литого изделия при нагревании.

Первый этап обжига проводится в окислительной среде, а способ и режимы его осуществления определяются методом формирования изделий. Литые детали средних и больших габаритов обязательно обжигаются в адсорбенте, например глиноземе, для сохранения формы. Малогабаритные литые детали лучше обжигать без засыпки на пористых подставках, впитывающих парафиновую связку, а также в адсорбенте, который выгорает в процессе предварительного обжига.

Режим термообработки определяется несколькими факторами, среди которых основное значение имею вид и количественное содержание связки в материале, габариты и конфигурация деталей, характеристики использования адсорбента.

При обжиге литых деталей в адсорбенте и на пористых подставках без адсорбента средняя скорость нагревания деталей в температурном интервале размягчения и удаления основной массы связки (10-400°С) обычно составляет 10-15°С в час. При обжиге малогабаритных деталей в выгорающем адсорбентесаже средняя скорость нагревания в интервале температур 60-600°С допускается до 50°С в час.

Режимы окончательного обжига керамических деталей устанавливаются обычно из требований получения в спеченном материале заданной микроструктуры - размера зерен кристаллической фазы, количества стеклофазы, объема и размера пор.

Наиболее совершенным оборудованием для высокотемпературного обжига керамики являются водородные электропечи типа ПВТ-6 с молибденовыми нагрева гелями. Высокая герметичность печи позволяет точно задавать состав газовой смеси при обжиге, гидравлический привод толкателя поддонов обеспечивает равномерное продвижение их вдоль канала печи без толчков. Автоматическая загрузка, выгрузка и толкание позволяет точно соблюдать заданный режим обжига. Печь длительное время способна работать при температуре 1600-1650°С.

Основная трудность проведения окончательного обжига возникает чаще всего из-за деформации изделий при высокой температуре. Деформация возникает как результат неравномерной усадки изделий, из-за градиента температур и действия силы тяжести изделий, когда оно находится в размягченном состоянии.

.2 Выжиг и обжиг в печи «Агрегат для выжига связки и спекания керамики»

Настоящая операция предусматривает термическую обработку изделий с токопроводящей пастой и без неё с целью удаления из изделий органической связки, обеспечения физико-химического сцепления пасты с поверхностью керамических изделий и спекания керамического материала.

Термическая обработка проводится в печах непрерывного действия. После выполнения операции на изделиях не должно быть вздутий, трещин, сколов.

Проверка указанных требований ведется визуально (рабочими, по 25 шт. от каждого поддона) и под микроскопом (по 5-10 шт. с каждого агрегата под микроскопом при 8-кратном увеличении).

.3 Вывод печи на режим и подготовка изделий к обжигу

Перед началом работы агрегат должен быть выведен на рабочий режим: печь предварительного обжига.

а) Продувка печи не менее 48 часов.

б) Установить задатчики температур на регуляторах на температуру 150°С во всех зонах печи. С момента установки выдержка 24 часа. Установить задатчики температур на регуляторах на температуру 250°С во всех зонах печи. С момента установки выдержка 24 часа. Установить задатчики температур на регуляторах на температуру 400°С во всех зонах печи. С момента установки выдержка 24 часа.

в) Установить задатчик температуры в 1 зоне печи на температуру 450°С. Во 2-7 зонах - 500°С. С момента установки выдержка 12 часов.

г) По прошествию 12 часов. Установить задатчик температуры во 2 зоне печи на температуру 600°С. В 3-7 зонах - 700°С. С момента установки выдержка 12 часов.

д) Установить задатчик температуры в 3 зоне печи на температуру 800°С. В 4-7 зонах - 900°С. С момента установки выдержка 12 часов.

е) Установить задатчик температуры в 4 зоне печи на температуру 950°С. В зоне 5 - 1000°С, в зоне 6 - 980°С, в зоне 7 - 900°С. Выдержка 24 часа.

Схема разогрева самой высокотемпературной зоны печи предварительного обжига (зона №5) представлена на рис. 1.

Рис. 1. Диаграмма разогрева пятой зоны печи предварительного обжига

В итоге температурное поле печи предварительного обжига примет вид рис. 2.

Рис. 2. Температурное поле печи предварительного обжига

Таблица 1

Значения температуры, устанавливаемые на регуляторах

Зоны

Печь предварительного обжига

1

(450±10) °С

2

(600±10) °С

3

(800±10) °С

4

(950±10) °С

5

(1000±10) °С

6

(980±10) °С

7

(900±10) °С


.4 Технологический процесс обжига

Проталкивание поддонов с шамотными плитами, капселями и этажерками плит в печь производится двигателем с винтовой передачей после нажатия кнопки пуска оператором. Процесс наблюдается через смотровые окна в начале и в конце печи. В случае неправильного движения поддонов двигатель останавливается оператором.

После выхода шамотных плиток, капселей из печи выжига связки они снимаются вручную с поддона и устанавливаются на тележку.

После выхода поддона из печи обжига керамические изделия должны остыть в течении 2 часов, после чего оператор должен с подставок осторожно в один ряд по высоте ссыпать прокладки, грузики с платформ на рабочий стол и сложить в полимерную тару.

Визуально проверить внешний вид изделий. Если на изделиях имеются массовые раковины, трещины, деформации и др. сообщить мастеру и технологу цеха, сделав запись в журнале.

После выхода изделий из печи утильного обжига проверить качество их спекания. Керамические изделия не должны рассыпаться при попытке их разломить. При наличии этого брака необходимо, чтобы по указанию технолога повысили температуру выжига связки на 10-20 °С. По прохождению всей партии изделий произвести запись в сопроводительном журнале.

Глава 2. Разработка системы управления печью предварительного обжига керамики

2.1 Принципы проектирования системы

Для создания современной системы управления процессом обжига керамики необходимо спроектировать автоматизированную систему контроля и регулирования температурных зон туннельных печей обжига для повышения эффективности производства, роста объема производства, уменьшения себестоимости продукции за счет уменьшения затрат на сырье и материалы, увеличения срока работы оборудования.

Проектирование автоматизированной системы контроля и регулирования проведено на базе продукции компании Advantech. Выбор данных средств автоматизации обусловлен особенностями технологического процесса обжига керамики, инерционностью печей и относительно низкой стоимостью.

Фирма Advantech является одним из крупнейших в мире производителей IBM PC совместимых компьютеров, рабочих станций, панелей управления, встраиваемых компьютеров, контроллеров устройств сбора и обработки данных для применения в системах автоматизации в промышленности, на транспорте и в других отраслях, а также для компьютерной телефонии и других телекоммуникационных приложений. Гибкая современная система организации производства, высокий уровень инвестиций в разработку новых продуктов с учетом требований рынка, лучшее в отрасли соотношение цены и производительности при высоком качестве продукции, широкая сеть представительств и центров технической поддержки обеспечивают максимальное удовлетворение потребностей заказчиков. Фирма Advantech имеет международные сертификаты ISO 9001 и ISO 14001 и придерживается самых строгих норм и гарантий качества в разработке, производстве, сопровождении и обслуживании своих продуктов. Все разработанные продукты проходят всесторонние испытания в собственной тестовой лаборатории фирмы, и после прохождения всех тестов передаются в независимые сертифицированные испытательные лаборатории для окончательного одобрения. На этапе серийного производства действует постоянная система контроля качества, использующая для проверки каждого изделия индивидуального разработанный метод и обеспечивающая 100% выходной контроль изделий.

Новые серии компактных устройств распределенного сбора данных и управления ADAM-5000 предназначены для реализации систем с использованием протоколов Ficldbus. Устройства серии ADAM-5000, базирующиеся на стандарте EIA RS-485 и протоколе CAN, позволяет при необходимости построить для сбора данных и управления три вида многоточечных промышленных сетей, управляемых центральным компьютером.

.2 Устройства серии ADAM-5000

Устройства серии ADAM-5000, предназначенные для построения территориально распределенных систем сбора данных и управления, обеспечивают выполнение следующих функций:

аналоговый ввод-вывод;

дискретный ввод-вывод;

первичное преобразование информации;

прием команд от удаленной вычислительной системы и передача в её адрес преобразованных данных с использованием интерфейса RS-485. ADAM-5000 состоит из трех модульных компонентов: процессор, кросс плата, модули ввода-вывода. Каждое устройство может содержать до четырех модулей (64 канала ввода-вывода). Имеется возможность гибкого конфигурирования системы и входящих в её состав устройств в зависимости от количества и вида контролируемых параметров, а также от расположения контролируемых объектов. Устройства серии ADAM-5000 могут объединяться в многоточечную сеть на базе интерфейса RS-485, управляемую центральным компьютером. Применение локально устанавливаемых модулей ввода-вывода позволяет существенно снизить затраты на монтаж, а также обеспечивают повышенные удобства в процессе осблуживания.

Каждый микроконтроллер ADAM-5000 использует 2-ух проводную линию для связи с управляющим компьютером по мультиабонентским сетям на базе интерфейса RS-485. Благодаря использованию символьного протокола обмена в качестве управляющей может быть применена любая вычислительная платформа.

Повышенные удобства монтажа и простота изменения конфигурации устройства обеспечены применением специальной объединительной панели, предназначенной для установки модулей. Кроме того, имеется возможность установки на отдельную панель или на DIN-рельс. Для подключения источников сигналов используется терминальный соединитель с винтовой фиксацией, обеспечивающий возможность оперативного присоединения и повышенные удобства при обслуживании.

Устройства серии ADAM-5000 - это система сбора, управления и контроля данных через многоканальные модули ввода-вывода. ADAM-5000 можно обрабатывать до четырех любых комбинаций модулей ввода-вывода (64 точки ввода-вывода), в то время как ADAM-5000E может обрабатывать до восьми комбинаций модулей ввода-вывода (128 точек ввода-вывода). Системы связываются с главным компьютером управления по многоканальной RS-485 сети.

Устройство ADAM-5000 является законченной производственной серией, которая обеспечивает широкое разнообразие различных видов продукции в сборе и управления данными. Она включает четыре слота ввода-вывода ADAM-5000 и восемь слотов ввода-вывода у ADAM-5000E. Они дистанционно управляются ведущим компьютером через набор команд и передаются в RS-485 сети. Базовый блок маленький, но предлагает много хороших особенностей пользователям. Модули спроектированы для обеспечения большей гибкости в системной конфигурации. Базовый блок ADAM-5000 включает плату центрального процессора, регулятор мощности, блок с четырьмя слотами, встроенный RS-232 коммуникационный порт и один встроенный RS-485 коммуникационный порт. Система ADAM-5000E включает все вышеупомянутые компоненты, кроме этого имеют блок с восемью слотами.

.3 Основные функции центрального процессора

Центральный процессор - основы системы и имеет следующие основные функции:

сбор данных и управление для всех модулей ввода-вывода в системе;

линеаризация ТС (термопары);

программное обеспечение связи и набор команд;

программное обеспечение калибровки и набор команд;

сигнальный контроль;

управление устройствами СППЗУ, которое сохраняет параметры системы;

преобразование данных;

обнаружение ошибок.

.4 Технические характеристики ADAM-5000

Процессор:

тип 80188, 16-разрядный микропроцессор;

ОЗУ 32 Кбайт;

флэш ПЗУ 128 Кбайт;

интерфейс RS-485 (витая пара);

гальваническая изоляция по линии связи 2500В;

сторожевой таймер;

потребляемая мощность ЦПУ 4 Вт (ЛОЛМ-5000Е);

изоляция по питанию 3000В;

число модулей ввода-вывода - 8 слотов (ADAM-5000Е);

коммуникационный порт RS-485;

дополнительный коммуникационный порт RS-232;

индикация состояния «Питание», «ЦПУ», «Связь».

Интерфейс:

линия RS-485 (2 провода) к главному компьютеру;

скорость от 1200 до 115200 бит/с;

максимальное расстояние 1.2 км;

протокол обмена ASCII;

формат данных при асинхронной передаче: 1 старт-бит, 8 бит данных, 1 стоп-бит, без контроля четности;

нагрузочная способность порта: до 256 систем ADAM-5000 на один последовательный порт;

зашита: подавление помех на линиях связи RS-485.

Изоляция:

напряжение изоляции цепей питания 3000 В постоянного тока;

напряжение изоляции модулей ввода-вывода 3000 В постоянного тока;

напряжение изоляции цепей интерфейса 3000 В постоянного тока (ADAM-5000E)

.5 Основная функциональная блок-схема

На рис. 3 представлена основная функциональная блок-схема микроконтроллера ADAM-5000.

Рис. 3 Основная функциональная блок-схема

.6 Обнаружение ошибок

Имеются 4 светодиода (обозначенные как PWR, RUN, TX и RX) чтобы обеспечить визуальной информацией общие операции системы ADAM-5000. Светодиоды также указывают состояние системы. Помимо индикаторов LED, система также предлагает программное обнаружение ошибок через RS-232 порт.

.7 Конфигурация ввода-вывода

Центральный процессор ADAM-5000/485 может поддерживать до 64 точек ввода-вывода с четырьмя слотами. Центральный процессор ADAM-5000Е может поддерживать до 128 точек ввода-вывода с восемью слотами. Эти точки могут быть назначены как точки ввода или вывода.

2.8 Модули ввода-вывода

Устройства ADAM-5000 имеют конечное число модулей ввода-вывода для применения. Полный диапазон цифровых модулей, которые поддерживают от 10 до 30 В постоянного тока, а также выводы реле. Аналоговые модули обеспечивают 16-разрядную разрешающую способность и программируемый ввод или вывод сообщений о диапазонах.

2.9 Программные утилиты

Имеются несколько программных утилит, доступных ADAM-5000. Программное обеспечение для DOS и WINDOWS помогает в конфигурировании системы. DLL (Динамическая загружаемая библиотека) написаны под операционную систему Windows. А DDE (Динамический обмен данными) сервер обеспечивает связь с популярными Windows программами такими, как Intouch, FIX DMACS, Advantech GemDAQ и т.д.

обжиг печь модуль данные

2.10 Трехуровневая гальваническая развязка и сторожевой таймер

Электрические цепи могут появляться в системе по разным причинам. Помехи могут появляться через модуль ввода-вывода, через электропитание или соединения. Устройства ADAM-5000 обеспечивают изоляцию для модулей ввода-вывода с напряжением изоляции 3000 В постоянного тока, для портов последовательной связи с напряжением изоляции 2500 В постоянного тока и электропитания с напряжением изоляции 3000 В постоянного тока. Трехуровневая гальваническая развязка уменьшает эффект электрических шумов в системе. Она также помогает защитить от колебаний напряжения. Система также имеет сторожевой таймер, чтобы контролировать микропроцессор. Он будет автоматически сбрасывать микропроцессор в системе, если произойдут системные сбои.

.11 Дистанционная программная конфигурация и калибровка

Устройство ADAM-5000 передает команды от главного компьютера. Можно заменять аналоговый входной модуль, чтобы принимать несколько диапазонов напряжения, тока, термопар или RTD. За исключением системного адреса узла, все параметры, включая быстродействие, четность, тревогу LO, и параметры калибровки могут быть установлены дистанционно. Это может быть сделано с использованием специального программного обеспечения или набора команд конфигурации и команд калибровки. Сохраняя конфигурацию и параметры калибровки в энергонезависимом СППЗУ, система способна сохранить эти параметры в случае сбоя питания.

.12 Система сигнализации

Устройство ADAM-5000 имеет сигнализацию, подключаемую через сервисное программное обеспечение (ADAM.EXE) между аналоговыми входными модулями и модулями цифрового устройства вывода. Пользователь может конфигурировать любую точку цифрового модуля вывода, подключенного в любой слот как выводы «High alarm» или «Low alarm» канала аналогового входного модуля. Соотношения и их сигнальные пределы могут быть загружены в систему СППЗУ ведущим компьютером. Сигнальные функции можно блокировать или разблокировать дистанционно. Когда сигнальная функция включена, пользователь может выбирать какой цифровой вывод вызвать. Сигналы «High alarm» или «Low alarm» могут в любое время приниматься ведущим компьютером. Когда входное значение выше верхнего предела или ниже нижнего предела, сигнальное устройство установлено на ON.

Имеются два сигнальных режима: «Momentary» и «Latching». Если сигнализация находится в режиме «Latching», тревога останется даже когда входное значение возвращается в установленные пределы. Сигнализация в режиме «Latching»может быть выключена, командой Clear Alarm от ведущего компьютера. Например, сигнализация находится в блокировочном режиме, и включена сигнализация верхнего предела. Когда модуль получает значение, которое является более низким, чем нижним предел, микропроцессор переключается на сигнализацию нижнего предела. Когда тревога находится в режиме «Momentary», сигнализация будет включена, когда входное значение - вне сигнальных пределов и выключена в то время, когда входное значение остается в сигнальных пределах.

.13 Установка системы

Установка системы через RS-232 порт.

Если пользователи хотели бы использовать PC, чтобы в местном масштабе производить управление и контроль, устройства ADAM-5000 обеспечивают до 64 точек или 128 точек и передачу через RS-232 порт на главный компьютер.

Распределенная установка вводов-выводов через RS-485 сеть. Так как RS-485 сеть обеспечивает низкошумовое чтение датчика, система может быть помещена намного ближе к источнику. До 256 систем ADAM-5000 могут быть связаны по многоканальной RS-485 сети, используя ADAM-4510 451 OS RS-485 повторители, увеличивая максимальное расстояние связи до 4000 футов. Главный компьютер связан с RS-485 сетью через COM порт через ADAM-4520 RS-232/RS-485 конвертер. Чтобы увеличить производительность сети, ADAM-4510 451 OS RS-485 повторители используют логический сигнал RTS, чтобы управлять действиями повторителя. Для RS-485 сети необходимы только два провода: DATA+ и DATA-.

2.14 Подключение

ADAM-5000 можно подключить ко всем компьютерам и терминалам, если они используют или RS-232 или RS-485 сеть и связываются по командам ASCII формата.

Однако пользователь может выбирать и использовать только один коммуникационный порт. Весь интерфейс выполнен в формате ASCII, что означает, что системы ADAM-5000 могут работать фактически на любом языке высокого уровня.

.15 Удобство выбора интерфейса

Система ADAM-5000 позволяет пользователям выбирать RS-232 порт или RS-485 порт, чтобы соединиться с главным компьютером. Когда пользователь выбирает один порт, чтобы соединиться с ведущим PC, другой порт можно использовать в других целях. Например, если RS-232 порт выбран для связи с ведущим PC, RS-485 порт можно использовать для подключения с DA&C модулями (такие, как ADAM-5000, ADAM-4000). Таким образом, пользователь экономит на другом RS-232/485 конверсионном устройстве (например, ADAM-4520).

.16 Встроенные коммуникационные порты для диагностики

Когда пользователи используют прикладное программное обеспечение, чтобы управлять системой, ADAM-5000E может обеспечивать другой порт, чтобы позволить наблюдать пользователю качество и состояние связи как дополнение. Когда происходит ошибка в системе, пользователи могут выполнить быструю диагностику. Например, используя популярную программу Com Watch, пользователи могут наблюдать текущее выполнение и ответ на команды.

.17 Удобство коммуникационного порта

ADAM-5000E предлагает следующую возможность. Пользователи могут одновременно подключить COM1 и COM2 ведущего PC к RS-232 и RS-485 порту ADAM-5000E. Когда ведущий PC дает команду через один из COM портов, но не получает ответ, функция резервной копии COM порта программного обеспечения HMI (например APX, FIX) автоматически переключит к другому COM порту, чтобы продолжить выполнение программы без какого-либо влияния на систему.

2.18 Системная конфигурация

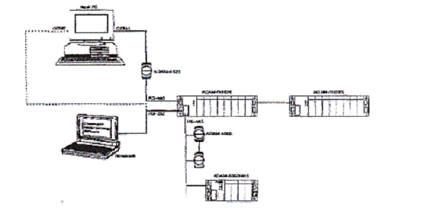
На рис. 4 показана системная конфигурация, возможная с устройством ADAM-5000 и общая схема подключения.

Рис. 4 Конфигурация системы ADAM-5000

2.19 Спецификация окружающей среды

Ниже перечислены особенности окружающей среды для использованиям и хранения устройств ADAM-5000 (базовый блок и модули ввода-вывода):

температура хранения от -25 до 85°С;

окружающее воздействие температуры от -10 до 70°С;

окружающая влажность от 5 до 95%;

атмосфера без коррозийных газов.

Оборудование будет работать ниже влажности 30%. Однако, проблемы от статического электричества будут происходить намного чаще.

.20 Требования мощности

Хотя система ADAM-5000 разработана для стандартного промышленного нерегулируемого электропитания 24 В постоянного тока, она принимает любую мощность в пределах диапазона от +10 до +30 В постоянного тока. Переменное напряжение должно быть ограничено 100 мВ. JO и постоянное напряжение должно поддерживаться между +10 и +30 В постоянного тока.

.21 Индикаторы диагностики

Индикаторы диагностики расположены на лицевой панели системы. Они показывают состояние операции и состояние на удаленной системе ввода-вывода. Индикаторы (см. рис. 5):

системное состояние (PWR, RUN);

состояние связи (TX, RX);

состояние модуля ввода-вывода

Рис.5 Индикаторы диагностики ADAM-5000

.22 Размеры и вес некоторых модулей

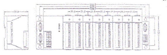
На рис. 6 показаны размеры системного модуля и модуля ввода-вывода ADAM-5000E. Все размеры в миллиметрах.

Рис. 6 Размеры системного модуля и модуля ввода-вывода

В табл. 2 указаны веса некоторых модулей ADAM в граммах.

Таблица 2

Вес модулей ADAM

Модуль

Вес, г

ADAM-5000E

525

ADAM-5018

72

ADAM-5024

75


.23 Слоты ввода-вывода и нумерация каналов ввода-вывода

Система ADAM-5000/485 имеет четыре слота для использования модулей ввода-вывода. Слоты ввода-вывода пронумерованы от 0 до 3, и нумерация канала любого модуля ввода-вывода в любом слоге начинается от 0. Система ADAM-5000E имеет 8 слотов для использования модулей ввода-вывода. Слоты пронумерованы от 0 до 7. Например, ADAM-5017 - 8-канальный аналоговый входной модуль, нумерация его каналов - от 0 до 7.

.24 Передача данных и подключение

Напряжение электропитания системы цифрового управления должно оставаться в пределах позволенного диапазон флуктуации от 10 до 30 В постоянного тока. Терминалы *V$ и заземление для передачи электропитания. UNIT* используется для изменяющейся скорости в бодах и контрольной суммы. COM порт обеспечивает ссылку к сигналу RS-485. DATA + и DATA - предусматривают подключение витой пары (см. рис. 7).

Рис. 7 Передача данных и подключение

.25 Передача данных модулей ввода - вывода

Система использует сменные винтовые клеммники для соединения между модулем ввода - вывода и внешними устройствами. Существуют следующие требования:

клеммник принимает провода от 0.5 до 2.5 мм;

всегда использовать непрерывную длину провода, не соединять провода, чтобы достигнуть необходимой длины;

использовать самую короткую возможную длину провода;

использовать проводные лотки для маршрутизации, где возможно;

избегать прокладывания провода около линий передач высокой энергии;

избегать создания острых изгибов в проводах.

2.26 Подключение портов RS-485

Таблица 3

Подключение портов RS-485

№ контакта

Описание

1

RS-485 Data -

2

RS-485 Data +

3

Не используется

4

Не используется

5

Земля RS-485

6

Не используется

7

Не используется

8

Не используется

9

Не используется


Рис. 8 Нумерация контактов COM-порта для RS-485

.27 Подключение портов RS-232

RS-232 порт предназначен для внешней конфигурации и диагностики. Пользователи могут подключить портативный компьютер с RS-232 портом, чтобы конфигурировать систему или решать проблемы системы в нестандартных условиях. Система ADAM-5000 может также быть конфигурирована как подкомпьютер через это портовое подключение. Назначение портов следующие (табл.4):

Таблица 4

Подключение портов RS-232

№ контакта

Описание

1

Не используется

2

Получение данных

3

Передача данных

4

Не используется

5

Земля RS-485

6

Не используется

7

Не используется

8

Не используется

9

Не используется


Рис. 9 Нумерация контактов COM-порта для RS-232

.28 Встроенные коммуникационные порты для подключения диагностики

Встроенные коммуникационные порты для диагностики позволяют пользователям выполнить быструю диагностику, чтобы обнаружить в системе неисправность.

Эта функция требует соединения порта RS-485 ADAM-5000E с портом COM1 ведущего PC и порта RS-232 ADAM-5000E к COM2 предыдущего ведущего PC или других PC (см. рис. 10). Должно быть установлено программное обеспечение типа Com Watch или Hyper Terminal.

Рис. 10 Встроенные коммуникационные порты для подключения и диагностики

.29 Дополнительная функция коммуникационного порта связи

Дополнительная функция коммуникационного порта предотвращает устройство ADAM-5000E от системных сбоев из-за проблем линии связи. Эта функция допускает одновременное подключение через порты COM1 и COM2 ведущего PC к RS-232 и RS-485 портам ADAM-5000E (см. рис. 11). При работе вместе с определенным программным обеспечением типа HMI (таких как AFX.FIX), которые предлагают функцию «COM Port Backup Function», система ADAM-5000E может переключаться на другой доступный порт при потере связи, чтобы продолжить выполнение программы.

Рис. 11 Дополнительная функция коммуникационного порта связи

2.30 Модули ввода-вывода

2.30.1 Модули аналогового ввода

Модули аналогового ввода используют АЦП для преобразования в цифровой код сигналов с термопар или термометров сопротивления, а также аналоговых сигналов в виде напряжения и тока. Цифровые отсчеты аналогового сигнала затем преобразуются в формат инженерных единиц. Модули аналогового ввода имеют оптическую гальваническую развязку по входным цепям и трансформаторную гальваническую развязку по цепям питания с напряжением изоляции 3000 В постоянного тока [5].

.30.2 Модуль ввода сигналов термопар ADAM-5018

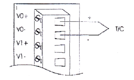
Модуль ADAM-5018 (см. рис. 12) представляет собой 7-канальное устройство аналогового ввода сигналов термопар, обеспечивающее 16-разрядное разрешение и обладающее возможностью установки программным способом единого для всех каналов диапазона входного сигнала. Модуль обеспечивает измерение напряжения милливольтового (±15мВ, ±50мВ, ±100мВ, ±500 мВ) и вольтового (±1мВ, ±2.5мВ) диапазонов, силы тока (±20мА при использовании дополнительного внешнего резистора 125 Ом), а также температуры с помощью термопар (см. рис. 15) типов J, K, T, E, R, S и B. Цифровые отсчеты аналогового сигнала преобразуются модулем в формат инженерных единиц (мВ, мА и °С). Для обеспечения высокой точности измерения температуры внешний датчик CJC (Компенсация температуры холодного спая) установлен непосредственно на клеммной колодке модуля.

Рис. 12. Вид модуля ADAM-5018 со стороны передней панели

Технические данные модуля ADAM-5018:

количество и тип аналоговых каналов - 7 дифференциальных;

тип входного сигнала - напряжение (мВ, В), ток (мА), сигнал термопары;

диапазон входного сигнала - ±15мВ, ±50мВ, ±100мВ, ±500мВ, ±1В, ±2.5В и ±20мА;

тип термометра и диапазон измерения температуры:

J-0…760°C,

K-0…1000°C,

T--100…+400°C,

E-0…1400°C,

R-500…1750°C,

S-500…1750°C,

B-500…1800°C;

) напряжение изоляции 3000 В постоянного тока;

) частота выборки - 10 отсчетов в секунду (суммарно);

) входное сопротивление 2 МОм;

) полоса пропускания 13.1 Гц;

) основная погрешность измерения - не хуже ±0.1%;

) температурный коэффициент смещения нуля - ±0.3мкВ/°С;

) температурный коэффициент смещения шкалы - ±25РРМ/°С;

) коэффициент ослабления помехи общего вида на частоте 50/60 Гц - не менее 92 дБ;

) потребляемая мощность - 1.2 Вт.

Рис. 13 Подключение термопар

.30.3 Модуль аналогового вывода ADAM-5024

Модуль ADAM-5024 (см. рис. 14) представляет собой 4-канальное устройство аналогового вывода, обеспечивающий цифро-аналоговое преобразование кодовых значений, выраженных в формате инженерных единиц, в аналоговые выходные сигналы.

Используя сервисное программное обеспечение, пользователь может задать скорость нарастания выходного сигнала, его начальное значение, тип (ток или напряжение). Наличие в модуле оптоизоляции выходных аналоговых цепей от системной магистрали с напряжением изоляции 3000 В постоянного токаи трансформаторной развязки преобразователя напряжения базового блока с напряжением изоляции 500 В постоянного тока устраняет гальваническую связь с электрооборудованием контролируемого объекта, а также защищает микроконтроллер от повреждения случайными скачками напряжения в цепях питания. Скорость нарастания выходного сигнала определяет интервал времени, в течение которого осуществляется изменение выходного сигнала от текущего значения к заданному. Технические данные модуля ADAM-5024:

количество аналоговых каналов вывода - 4;

тип выходного сигнала - напряжение (В), ток (мА) (см. рис. 18):

диапазон входного сигнала - 0-20 мА, 4-20 мА, 0-10 В;

напряжение изоляции 3000 В постоянного тока;

выходное сопротивление 0.5 Ом;

основная погрешность:

не хуже ±0.1% полной шкалы в режиме формирования тока,

не хуже ±0.2% полной шкалы в режиме формирования напряжения;

температурный коэффициент смещения нуля:

±0.2 мкА/°С в режиме формирования тока,

±30.0 мкА/°С в режиме формирования напряжения;

максимально допустимая разница значений напряжения на двух любых входах ±15 В;

разрешение ±0.015% полной шкалы;

температурный коэффициент смещения шкалы ±25 РРМ/°С;

скорость нарастания выходного сигнала (устанавливается программно) 0.125 - 128.000 мА/с, 0.0625 - 64.0000 мВ/с;

сопротивление нагрузки в режиме формирования токового сигнала 0-500 Ом;

Рис. 14 Вид модуля ADAM-5024 со стороны передней панели

Рис. 15 Аналоговые выводы

.30.4 Модуль ввода аналоговых сигналов ADAM-5017- 16-разрядный, восьми канальный аналоговый дифференциальный входной модуль (см. рис. 16). Он обеспечивает программируемые входные диапазоны на всех каналах. Диапазон входного сигнала в милливольтах (±50 мВ, ±500 мВ), в вольтах (± 1 В, ±5 В и ±10 В). Диапазон входного токового сигнала (±20 мА). Модуль обеспечивает передачу данных на ведущий компьютер в формате инженерных единиц (мВ, В и мА). Этот модуль - чрезвычайно рентабельное решение для промышленных измерений и контроля. Его оптоизолированные входы обеспечивают напряжение изоляции 3000 В, защищая модуль и периферийные устройства от повреждения от скачков напряжения. Дополнительно модуль использует аналоговые мультиплексоры с активной защитой от перенапряжений. Система активной защиты обеспечивает поддержание точного сигнала даже в нештытных условиях, которые уничтожили бы другие мультиплексоры. Этот модуль может противостоять входной волне импульсного перенапряжения 70 Дб ±15V.

Рис. 16. Вид модуля ADAM-5017 со стороны передней панели

Технические данные модуля ADAM-5017:

восемь дифференциальных аналоговых входных каналов;

тип входных сигналов мВ, В и мА;

диапазон входного сигнала ±50 мВ, ±500 мВ, ±1 В, ±5 В, ±10 В, ±20 мА;

напряжение изоляции 3000 В;

частота дискретизации 10 выборок/секунду (общее количество);

аналоговый входной сигнал 15 В максимум;

максимально допустимая разница значений напряжения на двух любых входах - 15 В;

входное полное сопротивление 2 МОм;

ширина полосы частот 13.1 - 50 Гц, 15.72 - 60 Гц;

погрешность ±0.1 %;

температурный коэффициент смещения нуля - ±1.5 мВ/°С;

температурный коэффициент смещения шкалы - ±25 РРМ/°С;

коэффициент ослабления помехи общего вида на частоте 50/60 Гц - не менее 92 дБ;

потребляемая мощность 1.2 Вт.

.31 Устройства серии ADAM-4000

Модули серии ADAM-4000 (см. рис. 17) предназначены для построения распределенных систем сбора данных и управления и представляют собой компактные и интеллектуальные устройства обработки сигналов датчиков, специально разработанные для применения в промышленности. Наличие встроенных микропроцессоров позволяет им осуществлять нормализацию сигналов, операции аналогового и дискретного ввода-вывода, отображение данных и их передачу (или прием) по интерфейсу RS-485. Все модули имеют гальваническую развязку по цепям питания и интерфейса RS-485, программную установку параметров, командный протокол ASCII и сторожевой таймер.

Основные технические характеристики модулей серии ADAM-4000:

подсистема последовательной связи:

протокол физического уровня - EIA RS-485, управление от ведущего компьютера,

Рис. 17 Внешний вид модулей серии ADAM-4000

скорость обмена - 1200, 2400, 4800, 9600, 19200, 38400, 57600, 115200, бит/с,

длина сегмента сети - 1200 м,

светодиодный индикатор наличия питания и связи,

протокол канального уровня - символьный ASCII с непосредственной адресацией узлов,

обнаружение ошибок проверкой контрольной суммы длиной 2 байта,

режим обмена данными - асинхронный полудуплексный,

формат данных, в асинхронном режиме - 1 старт-бит, 8 бит данных, 1 стоп-бит, без контроля четности,

максимальное количество устройств в сети на один последовательный порт - 256,

возможно подключение и отключение устройств без нарушения работоспособности сети,

подавление помех и скачков напряжения в линии связи;

требования по питанию:

питание модулей осуществляется нестабилизированным напряжением 10-30 В постоянного тока;

)конструктивное исполнение:

материал корпуса пластик ABS.

принадлежности: пластиковый монтажный адаптер установки на DIN-рейку,

извлекаемые клеммные колодки с винтовой фиксацией: сечение проводов от 0.5 до 2.5 мм2;

) условия эксплуатации:

диапазон рабочих температур -10…+70°С,

диапазон температур хранения -25…-80°С,

относительная влажность - до 95% без конденсации влаги.

.31.1 IBM PC совместимый управляющий модуль ADAM-4500

Устройство ADAM-4500 является функционально законченным автономным контроллером связи, предназначенным для реализации распределенных систем сбора данных и управления. Применение данного контроллера предоставляет пользователю возможность создания программного обеспечения на языках высокого уровня с использованием персональных IBM PC.

Программное обеспечение может создаваться с помощью любых 16-разрядных систем разработки приложений. Основные технические характеристики:

процессор 80188, 16-разрядный;

флэш ПЗУ 256 Кбайт;

ОЗУ 256 Кбайт статической памяти;

последовательные порты RS-232 и RS-485;

загрузка программ из внешнего компьютера;

операционная система: ROM-DOS во флэш-ПЗУ;

таймер BIOS: имеется;

часы реального времени: встроенные;

сторожевой таймер: имеется;

порт COM1: интерфейс RS-485/ RS-232;

порт COM2: интерфейс RS-485;

использование линии порта RS-232 для загрузки программного обеспечения: Tx, Rx, GND.

Подсистема последовательной связи:

скорость обмена до 115200 бит/с;

соединитель интерфейса RS-485: клеммная колодка с возможностью извлечения;

соединитель интерфейса RS-232: розетка DB-9;

автоматическое управление направлением потока данных для интерфейса RS-485.

Требования по питанию:

питание модуля осуществляется нестабилизированным напряжением 10…30 В постоянного тока;

потребляемая мощность: 2,0 Вт.

.31.2 Преобразователь интерфейсов RS-232/RS-485 ADAM-4520 с гальванической изоляцией

Модуль ADAM-4520 является интеллектуальным преобразователем интерфейса RS-485 в RS-232, который предназначен для включения в многоточечную сеть на базе RS-485 устройств с интерфейсом RS-232. Хотя RS-232 является одним из наиболее распространенных коммуникационных стандартов, для него характерны весьма существенные ограничения на скорость передачи информации, протяженность линии связи и возможность создания многоточечных сетей. Модуль ADAM-4520 позволяет преодолеть указанные ограничения, обеспечивая возможность реализации многоточечных высокоскоростных систем последовательной передачи данных на базе устройств с интерфейсом RS-232.

Основные технические характеристики:

скорость передачи до 38,4 Кбит/с;

автоматический контроль за направлением передачи:

гальваническая изоляция 500 В;

длина сегмента линии до 1200 м;

напряжение питания: 10…30 В;

легко устанавливаются на DIN рельсы;

вход RS-232;

соединитель интерфейса RS-232: розетка DB-9;

выход RS-485;

режим использования сигнала RTS устанавливается переключателем;

скорость обмена: 1200, 2400, 4800, 9600, 19200, 38400, 57600, 115200 бит/с;

соединитель интерфейса RS-485: клеммная колодка с возможностью извлечения;

потребляемая мощность 1,2 Вт.

.32 Питание системы

Питание системы, исходя из значений потребляемой мощности и количества используемых модулей, обеспечивается стабилизированными источниками питания NLP-40.

.33 Автоматизированное рабочее место

Автоматизированное рабочее место (APM) оператора процесса обжига керамики представляет собой IBM-PC совместимый компьютер, соединенный с управляющими блоками через модуль ADAM-4522 и интерфейс RS-485.

2.34 Основные технические данные регуляторов напряжения серии PH-250

Регуляторы напряжения серии PH предназначены для комплектования электронагревательных устройств, допускающих фазовое регулирование на активной или активно-индуктивной нагрузках, в частности для регулирования напряжения на первичной обмотке трансформатора.

Нормальная работа регуляторов обеспечивается при следующих условиях:

высота над уровнем моря - до 1000 м;

рабочее значение атмосферного давления от 86.6 кПа (650 мм рт.ст.) до 106.7 кПа (800 мм рт.ст.);

температура окружающей среды - от +1°С до +35°С;

относительная влажность воздуха - 65 % при температуре окружающей среды 20°С;

окружающая среда невзрывоопасная, наличие токопроводящей пыли недопустимо.

Таблица 5

Основные технические данные PH-250

Напряжение питающей сети, В

380/220

Число фаз питающей сети

2/1

Частота питающей сети, Гц

50

Диапазон изменения сигнала управления: мА В

 0-5 0-0.25

Входное сопротивление, кОм

1

Диапазон регулирования выходного напряжения от напряжения питающей сети, %

5-95

Номинальный выходной ток, А

250

Коэффициент полезного действия, % не менее

98

Вид охлаждения

Водяное принудительное


2.35 Основные характеристики термопар вольфрам-рениевых

Основные технические данные термопар вольфрам-рениевых (ТВР) приведены в таблице 6.

Таблица 6

Технические данные термопары ТВР

Диапазон измерения температуры, °С

300-1800

Градуировка Температура (°С)  / ТЭДС термопары, (мВ)

см. паспорт термопары

Показатель тепловой инерции не более, с

180

Длина погружаемой части, мм

500

Материал защитного наконечника

Молибден

Материал термоэлектродов: Положительный + Отрицательный -    +5 % Re

+20 % Re


.36 Подключение оборудования

Подробная схема подключения модулей ввода-вывода, регуляторов напряжения и термопар системы управления печью предварительного обжига показана на функциональной схеме.

Заключение

В данном курсовом проекте «Проектирование системы управления печью предварительного керамики» разработаны алгоритм работы и структура построения системы управления технологическим процессом обжига керамики в печах агрегата «Диффузор». Также в данной работе описаны основные характеристики технических средств, необходимых для организации системы управления, их взаимодействие и функционирование в системе.

Библиографический список

Беляев Ю.И. Основы помехоустойчивой интерполяции. //Вестник РАДСИ. - М.: 1999г. т.3, - 117-127с.

Подбельский Д.Д. Язык С++: Учебн. Пособие. - М.: Финансы и статистика, 1999г. - 560с.

Елмакова Н.З., Кошель С.П. Введение в Borland C++ Builder. - М.: Диалог-МИФИ, 1998г. - 272с.

Шамис В.В. С++ Builder 4. Техника визуального программирования. Издание второе переработанное и дополненное. - М.: Нолидж, 2000г. -656с.

Канту М. Delphi 2.0 для Windows95.NT. Полный курс. В 2-х томах. Пер. с англ. - М.: Малин, 1997г. - 400с.

Фаронов В.В. Delphi 5.0 Учебный курс. - М.: Ноллидж, 2000г. - 608с.

Приложение 1

СЕЦИФИКАЦИЯ

к функциональной схеме автоматизации процесса обжига керамики в печи предварительного обжига

Поз.

Наименование

Кол-во

1

IBM PC - совместимый компьютер  (Автоматизированное рабочее место (APM) оператора)

1

2

Программируемый микроконтроллер ADAM-4500*

1

3

Базовый блок ADAM-5000Е для установки модулей  УСО (устройство связи с объектом) и передачи данных

1

4

7-ми канальный модуль ввода сигналов термопар  ADAM-5018 (мВ)

1

5

4-х канальный модуль вывода аналоговых сигналов ADAM-5024 (мА)

2

6

Термопары вольфрам-рениевые (ТВР)

7

7

Регуляторы напряжения PH-630

7

Примечание*: технические характеристики микроконтроллера и модулей приведены в соответствующих разделах пояснительной записки.

Похожие работы на - Проектирование системы управления печью предварительного обжига керамики

 

Не нашли материал для своей работы?
Поможем написать уникальную работу
Без плагиата!
Без нейросетей!