Проектирование модуля корпоративной информационной системы по автоматизации документа, хранящего информацию об организации
КУБАНСКИЙ
ГОСУДАРСТВЕННЫЙ АГРАРНЫЙ УНИВЕРСИТЕТ
Факультет
прикладной информатики
Кафедра
системного анализа и обработки информации
Курсовая
работа
по
дисциплине: Корпоративные информационные системы
на тему:
Проектирование модуля корпоративной информационной системы по автоматизации
документа, хранящего информацию об организации
выполнил Иванус Я.
Краснодар
2016
РЕФЕРАТ
Ключевые слова: ИНФОРМАЦИОННАЯ СИСТЕМА, ДОКУМЕНТООБОРОТ, ПРЕДПРИЯТИЕ,
МОДЕЛЬ, ИНФОРМАЦИЯ, 1С: ПРЕДПРИЯТИЯ.
Цель работы - анализ и проектирование модуля корпоративной информационной
системы по автоматизации документа, который предназначен для хранения
информации об организации.
Результат работы: разработанный и описанный модуль корпоративной
информационной системы, включающий в себя: справочники, документы,
перечисления, отчёты. Так же были определены роли и интерфейсы пользователей.
СОДЕРЖАНИЕ
ВВЕДЕНИЕ
. ТЕОРЕТИЧЕСКИЕ ОСНОВЫ
КОРПОРАТИВНЫХ ИНФОРМАЦИОННЫХ СИСТЕМ
.1 ERP - системы планирования
ресурсов предприятия
.2 Корпоративные
информационные системы масштаба предприятия: Парус
.3 Характеристика объекта
исследования (в разрезе исследуемого бизнес-процесса)
. ДОКУМЕНТИРОВАНИЕ И
СТАНДАРТИЗАЦИЯ ПРОЦЕССА РАЗРАБОТКИ КИС
.1 Моделирование предметной
области
.2 Постановка задачи на
проектирование модуля КИС
.3 Спецификация требований
. ПРОЕКТИРОВАНИЕ МОДУЛЯ КИС В
СИСТЕМЕ 1С: ПРЕДПРИЯТИЕ 8.1
.1 Создание основных объектов
конфигурации
.2 Создание документов
.3 Создание регистров и
отчетов
.4 Создание ролей и
интерфейсов пользователей
ЗАКЛЮЧЕНИЕ
СПИСОК ИСПОЛЬЗОВАННЫХ
ИСТОЧНИКОВ
ПРИЛОЖЕНИЕ
ВВЕДЕНИЕ
Интерес к корпоративным информационным системам постоянно растет. Если
вчера корпоративные информационные системы привлекали внимание довольно узкого
круга руководителей, то сейчас проблемы автоматизации деятельности компаний
стали актуальными практически для всех. Обусловлено это не только положительной
динамикой развития экономики, но и тем, что сегодня предприятия уже обладают
значительным опытом использования программных продуктов различного класса.
Целью данной курсовой работы является изучение и построение модуля
корпоративной информационной системы по автоматизации документа, который
предназначен для хранения информации об организации.
В первой главе был проведен анализ теоретических основ корпоративных
информационных систем. Рассмотрены ERP - системы планирования ресурсов предприятия, проведён обзор КИС и дана
характеристика объекту исследования.
Во второй главе была смоделирована предметная область, поставлена задача
на проектирование модуля КИС и выявлены спецификации требования к
разрабатываемому модулю.
В третьей главе было дано описание разработанного модуля КИС в системе
1С: Предприятие, а именно было описано создание объектов конфигурации:
справочников, документов, перечислений, отчётов и ролей.
1. ТЕОРЕТИЧЕСКИЕ ОСНОВЫ КОРПОРАТИВНЫХ ИНФОРМАЦИОННЫХ
СИСТЕМ
.1 ERP -
системы планирования ресурсов предприятия
Корпоративная Информационная Система (КИС) - это масштабируемая система,
предназначенная для комплексной автоматизации всех видов хозяйственной
деятельности компаний, а также корпораций, требующих единого управления
[7].система - это корпоративная информационная система (КИС) предназначенная
для автоматизации учёта и управления. Как правило, ERP-системы строятся по модульному
принципу и в той или иной степени охватывают все ключевые процессы деятельности
компании.
Системами уровня ERP называют пакеты программ, обеспечивающие
функциональность, которая обычно выполняется двумя или более системами.
Формально программный пакет включающий одновременно и расчет заработной платы и
ведение учета считается системой класса ERP.
Системы планирования ресурсов предприятия - ERP ( ERP Enterprise Resource
Planning ) - служат для интеграции всех данных и процессов организации в единую
систему. Для этого, типичная ERP-система использует множество различных
программных и аппаратных компонентов. Ключевым компонентом большинства
ERP-систем является единая база данных, хранящая в себе данные различных
системных модулей.
В основе ERP-систем лежит принцип создания единого хранилища данных
содержащего всю корпоративную бизнес-информацию и обеспечивающего одновременный
доступ к ней любого необходимого количества сотрудников предприятия наделённых
соответствующими полномочиями. Изменение данных производится через функции
(функциональные возможности) системы. ERP-система состоит из следующих
элементов:
· Модель управления информационными потоками (ИП) на
предприятии;
· Аппаратно-техническая база и средства коммуникаций;
· СУБД системное и обеспечивающее ПО;
· Набор программных продуктов автоматизирующих управление ИП;
· Регламент использования и развития программных продуктов;
· IT-департамент и обеспечивающие службы;
· Собственно пользователи программных продуктов.
Большинство современных ERP систем построены по модульному принципу, что
дает заказчику возможность выбора и внедрения лишь тех модулей, которые ему
действительно необходимы. Модули разных ERP систем могут отличаться как по
названиям, так и по содержанию. Тем не менее, есть некоторый набор функций,
который может считаться типовым для программных продуктов класса ERP. Система
планирования ресурсов предприятия - это очень удобный и эффективный способ
увеличения производительности и эффективности предприятия. [10]
1.2 Корпоративные информационные системы масштаба
предприятия: Парус
Корпорация "ПАРУС" - крупнейший российский разработчик
автоматизированных ИС для государственных учреждений и коммерческих организаций
различного масштаба и отраслевой принадлежности. В решения по автоматизации
заложены следующие основополагающие принципы:
· модульный принцип построения программного комплекса;
· платформенная независимость;
· обеспечение эффективной обработки и защиты данных для
архитектуры "клиент-сервер" и СУБД Oracle;
· интеграция с внешними информационными системами и
приложениями;
· этапность внедрения;
· масштабируемость и надежность.
Корпорация "ПАРУС" подготовила продукты для промышленных
предприятий и производственных компаний; фирм оптовой и розничной торговли;
компаний, предоставляющих различные услуги; организаций и учреждений, состоящих
на государственном бюджете; страховых компаний.
Помимо этого корпорация "ПАРУС" осуществляет проектирование ИС
"на заказ".
Для крупного бизнеса предназначена система "Парус-Корпорация"
(Рисунок 1), в которой сделан акцент на автоматизацию финансово-управленческой
деятельности крупных предприятий различных отраслей. Эта система предназначена
для полной информационной поддержки и автоматизации управления в следующих
базовых сферах:
финансы - охватывает финансовое планирование, бухгалтерский учет,
консолидацию отчетности. Основные функции: текущее планирование
(бюджетирование), платежный календарь, оперативное планирование и управление
платежами, планирование дебиторской и кредиторской задолженности, финансовый анализ;
бухгалтерский учет - обеспечивает регистрацию и обработку первичных
документов; формирование книги покупок и книги продаж, учет денежных средств,
учет расчетов с дебиторами и кредиторами; учет товарно-материальных ценностей в
разрезе мест хранения и материально ответственных лиц; консолидацию
бухгалтерской отчетности и др.;
маркетинг и логистика - поддерживает маркетинг (связь с клиентами),
управление закупками, складом, сбыт (реализацию), розничную торговлю (магазин);
производство - обеспечивает техническую подготовку производства,
технико-экономическое планирование, учет затрат и калькуляцию себестоимости
продукции, управление ремонтом;
персонал - объединяет функции управления кадрами (учет персонала) и учета
труда и его оплаты (табельный учет рабочего времени, расчет заработной платы).
Корпоративная информационная система "Парус-Корпорация"
поддерживает национальные и международные стандарты финансовой отчетности,
модель управления предприятием на макроуровне, обеспечивающую полный
управленческий цикл, а именно: планирование всех видов ресурсов предприятия;
детализированный учет финансово-хозяйственных операций; контроль и оперативное
управление деятельностью предприятия; анализ и регулирование
финансово-хозяйственной деятельности предприятия.
Система "Парус-Корпорация" также поддерживает базовые
корпоративные технологии:
· OLAP - для анализа больших объемов "исторических"
данных, графическое представление результатов анализа;
· управление бизнес-процессами, включая автоматизацию
управления деловыми процессами всех подразделений (концепция Workflow);
автоматизацию управления документооборотом (концепция Docflow);
· электронный бизнес (e-Business) для высшего руководства и
менеджеров с использованием интернет-технологий;
· управленческий учет и отчетность (формирование отчетов для
высшего и среднего руководства по направлениям: финансы, логистика,
производство);
· интеграцию с офисными приложениями, электронными почтовыми
службами.
В составе системы имеется специальный модуль - "Администратор",
который обеспечивает настройку, мониторинг функциональных модулей и
пользователей. Система "Парус-Предприятие 7" предназначена для малых
и средних хозрасчетных предприятий различной отраслевой принадлежности, это
мощная полнофункциональная система автоматизации бухгалтерского учета, торговых
бизнес-процессов, складского и кадрового учета, рассчитанная на локальную сеть
с ограниченным числом узлов (в пределах 15-20).
Система построена по модульному принципу. Каждый модуль автоматизирует
один вид деятельности (функцию системы управления) предприятия и может работать
как в автономном режиме, так и совместно с другими модулями в едином
информационном пространстве масштаба предприятия. Основные функциональные
модули: "Бухгалтерия", "Реализация и склад",
"Комплекс", "Учет договоров", "Комплектование",
"Заработная плата", "Кадры". [8]
Рисунок 1 - Главное окно КИС «Парус-Корпорация»
1.3 Характеристика объекта исследования (в разрезе
исследуемого бизнес-процесса)
корпоративный
информационный интерфейс регистр
Место, где можно узнать сведения об организации является орган, ее
зарегистрировавший. В РФ это районная налоговая инспекция, зарегистрировавшая
данную фирму и включившая ее в ЕГРЮЛ. Выписка из ЕГРЮЛ является единственным
законным основанием для подтверждения действительного адреса организации, по
которому ей направляются все официальные письма и прочих сведений об этой
организации, включая данные об ее директоре, ИНН, ОГРН, видах деятельности,
времени создания и прочие.
В настоящие время не существует единого образца для заполнения информации
об организации, поэтому различные версии документов или программ,
предназначенные для сбора такой информации, имеют разную структуру и вид.
Но самым главным и единым является то, что существует определённый набор
минимальных полей, информация из которых является первостепенно важной для
государственных органов: «Наименование», «Банковские реквизиты», «Информация о
местонахождении организации», «Контактные данные», «Сотрудники организации» и
«Основные сведения об организации».
Набор данных полей может быть расширен в соответствии с предъявляемыми
требованиями отдельно взятых налоговых органов различных субъектов Российской
Федерации.
Схема процессов создания документа, содержащего информацию об организации,
представлена на рисунке 2.
Рисунок 2 - Схема процессов создания документа, содержащего информацию об
организации
2. ДОКУМЕНТИРОВАНИЕ И СТАНДАРТИЗАЦИЯ ПРОЦЕССА РАЗРАБОТКИ КИС
.1 Моделирование предметной области
Для создания корректного модуля конфигурации необходимо проследить
движение данных в имеющихся документах. Для этого создадим модель, отображающую
потоки данных.
В документе «Сведения об Организации» собрана информация из разных
справочников (Рисунок 3).
Поля: «Руководитель», «ГлавныйБухгалтер», «Кассир», «Руководитель Имя»,
«Руководитель Отчество», «Главный Бухгалтер Имя», «Кассир Имя», «Главный
Бухгалтер Отчество» и «Кассир Отчество» должны заполняться из определённого
справочника - «Физические Лица».
Поля: «Сокращённое Наименование», «Полное Наименование», «Краткое
Наименование», «ИНН», «КПП», «Префикс», «Номер Счёта», «БИК», «Корр. Счёт»,
«Город», «Наименование», «БИК1», «Город1», «Корр. Счёт1», «Наименование1»,
«Телефон», «Факс», «Email», «ОГРН», «Дата Гос. Регистрации», «Код ИФНС»,
«Наименование ИФНС», «Дата Выдачи», «Серия Свидетельства», «Номер
Свидетельства», «Код Налогового Органа» и «Наименование Налогового Органа»
должны заполняться пользователем в ручном режиме.
Поля: «Тип Организации», «Юридический Адрес», «Фактический Адрес» и
«Почтовый Адрес» задаются преогромно, по средствам работы процедур.
Рисунок 3 - Информационные потоки для документа «Сведения об организации»
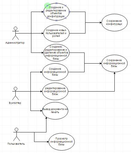
На рисунке 4 представлена диаграмма вариантов использования КИС. На ней
представлены различные варианты использования.
Рисунок 4 - Диаграмма вариантов использования КИС
Диаграмма деятельности (activity diagram) - диаграмма, на которой
показано разложение некоторой деятельности на её составные части.
Под деятельностью понимается спецификация исполняемого поведения в виде
координированного последовательного и параллельного выполнения подчинённых
элементов - вложенных видов деятельности и отдельных действий, соединённых
между собой потоками, которые идут от выходов одного узла к входам другого.
Построим диаграммы деятельности для нескольких вариантов использования.
На рисунке 5 представлена диаграмма деятельности для варианта использования
«Создание и редактирование объектов конфигурации».
Рисунок 5 - Диаграмма
деятельности для варианта использования «Создание и редактирование объектов
конфигурации».
На рисунке 6 представлена диаграмма деятельности для вариантов использования
«Создание и редактирование информационной базы».
Рисунок 6 - Диаграмма
деятельности для вариантов использования «Создание и редактирование объекта ИБ»
Диаграммы последовательности являются моделями, описывающими поведение
взаимодействующих групп объектов.
В языке UML взаимодействие элементов рассматривается в информационном
аспекте их коммуникации, т.е. взаимодействующие объекты обмениваются между
собой некоторой информацией. При этом информация принимает форму законченных
сообщений.
На диаграмме последовательности изображаются исключительно те объекты,
которые непосредственно участвуют во взаимодействии и не показываются возможные
статические ассоциации с другими объектами.
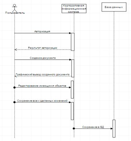
На рисунке 7 представлена диаграмма последовательности программного
комплекса.
Рисунок 7 - Диаграмма последовательности КИС «Сведения об Организации»
2.2 Постановка задачи на проектирование модуля КИС
На основе моделирования предметной области определим основные задачи
разрабатываемого модуля, для этого перечислим основные требования для модуля
интеграции данных.
Разрабатываемый модуль предназначен для реализации следующих функций:
· Создание, получение и редактирование данных о физических
лицах, взаимодействующих с предприятием.
· Создание, получение и редактирование данных о фактических и
юридических адресах.
· Создание, получение и редактирование данных о банках.
· Создание документа «Сведения об Организации».
· Редактирование, удаление и вывод на печать документа
«Сведения об Организации».
· Просмотр журнала документов.
· Просмотр отчётов проведения документов.
2.3 Спецификация требований
Целью построенного модуля должно быть правильное, с точки зрения, как
бухгалтерии, так и программирования, решение поставленной задачи, а именно,
создание конфигурации, позволяющей создавать и управлять документами в
программном продукте 1С: Предприятие.
Полное наименование системы
Модуль корпоративной информационной системы по автоматизации документа,
который предназначен для хранения информации об организации.
Разрабатываемый модуль должен хранить информацию, введённую пользователем
и предоставлять её по мере необходимости.
Система предназначена для:
•Обеспечения сохранности и восстановления информации из справочников;
•обеспечение централизованного доступа к документам в соответствии с
ролью пользователя в системе;
•обеспечение сохранности и восстановления документов.
В таблице 1 дано описание определениям, аббревиатурам и сокращениям
Таблица 1 - Определения, аббревиатуры и сокращения
|
Имя сущности
|
Описание
|
|
Пользователь
|
Пользователь, работающий с интерфейсом системы
|
|
Конфигурация
|
Это список справочников, документов , отчётов. Это текст
программ, окна и кнопки ввода данных.
|
|
Форма
|
Статичный метод представление объекта 1С пользователю.
Представляет собой ряд полей и кнопок.
|
|
Справочник
|
Форма, созданная для хранения определённой информации,
заполненной пользователем по определённому шаблону.
|
|
Документ
|
Форма, хранящая в себе записи из справочников и данные
введённые пользователем.
|
|
Отчёт
|
Форма, создаваемая в ходе работы системы. Заполняется на
основании документов и с условиями, выбранными пользователем.
|
|
Перечисление
|
Это прикладные объекты конфигурации. Они позволяют хранить
в информационной базе наборы значений, которые не изменяются в процессе
работы прикладного решения.
|
|
Команда
|
Это объект конфигурации, с помощью которого разработчик
может описывать действия, предназначенные для выполнения пользователем.
|
Это подчиненный объект конфигурации. Макеты позволяют
хранить в конфигурации различные данные, требующиеся для отображения в
процессе работы как всего прикладного решения, так и отдельных его объектов.
|
|
Учётная запись
|
Учётная запись, создаваемая в системе. Является способом
входа в систему
|
Краткое описание системы
Система позволяет автоматизировать создание документов и вывод их на
печать
Система позволяет настраивать уровни доступа пользователей к документам
различных категорий с помощью ролей.
Система обеспечивает централизованное хранение документов с возможностью
восстановления
Система предоставляет возможность просмотра настраиваемых отчетов
Основными действующими лицами системы являются: Главный Бухгалтер,
Пользователь и Администратор
Пользовательские требования
Бухгалтеру предоставляются следующие возможности:
• «Создание, изменение и удаление документов и справочников»
• «Создание отчетов»
Администратору предоставляются следующие варианты использования системы:
• «Создание учетных записей пользователей»;
• «Установление связей учетных записей пользователей с ролями».
•«Создание дополнительных справочников перечислений и регистров».
Пользователю предоставляются следующие возможности:
• «Просмотр документов и справочников»
• «Просмотр отчетов»
Система работает со следующими основными сущностями:
• Роль
• Документ
• Отчет
• Справочник
• Перечисление
Функциональные требования
UR-01
«Модуль должен осуществлять печать документа»
Вход:
. Заполненный Документ
. Нажатие кнопки печать
Выход:
Макет и выполнение команды печати
Проверка входных данных: должны отсутствовать специальные символы, строка
непустая.
Исключения: в случае некорректного ввода (пустая строка), система выдает
текстовое сообщение с ошибкой.
UR-02
«Модуль должен предоставлять отчёты»
Вход:
. Заполненный Документ
. Выбор условия отбора
. Нажатие кнопки отчёт
Выход:
Сформированный отчёт с использованием фильтров
Проверка входных данных: должны отсутствовать специальные символы, строка
непустая.
Исключения: в случае некорректного ввода (пустая строка), система выдает
текстовое сообщение с ошибкой.
UR-03
«Модуль должен осуществлять редактирование и создание документов и
справочников»
Вход:
. Заполненные поля
. Нажатие кнопки провести
Выход:
Уведомление об успешной записи данных
Проверка входных данных: должны отсутствовать специальные символы, строка
непустая.
Исключения: в случае некорректного ввода (пустая строка), система выдает
текстовое сообщение с ошибкой и предложение с изменением вносимых данных.
В данной системе есть несколько индивидуальных интерфейсов пользователей
в зависимости от их ролей.
Для пользования данным модулем нужно современное компьютерное
оборудование позволяющее пользователю комфортно работать с программным
продуктом 1C Предприятие.
3. ПРОЕКТИРОВАНИЕ МОДУЛЯ КИС В СИСТЕМЕ 1С: ПРЕДПРИЯТИЕ 8.1
.1 Создание основных объектов конфигурации
Для проектирования модуля КИС необходимо создать новую информационную
базу без конфигурации. Назовём её «Модуль КИС для курсовой» (Рисунок 8):
Рисунок 8 - Диалоговое окно созданиеинформационной базы
Затем, необходимо создать ряд справочников для реализации нашего модуля.
Первым создадим справочник «Физические Лица» (Рисунок 9). Реквизитами
установим :
«Фамилия» (тип <Строка>, длина 50)
«Имя» (тип <Строка>, длина 50)
«Отчество» (тип <Строка>, длина 50)
«Дата Рождения» (тип <Дата>)
«ИНН» (тип <Число>, длина 12, точность 0)
«КПП» (тип <Число>, длина 18, точность 0)
«Должность» (тип < Перечисление Ссылка. Вид Работы>)
Стандартный реквизит «Наименование» не обязателен для заполнения, так как
заполняется при помощи процедуры (Рисунок 1 в приложении 1) автоматически.
Рисунок 9 - Справочник
«Физические Лица»
А так же необходимо создать Форму Элемента для справочника (Рисунок 10):

Создадим справочник «Юридические адреса» (Рисунок 11). Реквизитами
установим:
«Индекс» (тип <Строка>, длина 6)
«Регион» (тип <Строка>, неограниченная длина)
«Город» (тип <Строка>, неограниченная длина)
«Район» (тип <Строка>, неограниченная длина)
«Улица» (тип <Строка>, неограниченная длина)
«Дом» (тип <Число>, длина 10)
«Корпус» (тип <Строка>, длина 3)
«Квартира» (тип <Число>, длина 10)
«Представление» (тип <Строка>, неограниченная длина)
Стандартный реквизит «ФИО» обязателен для заполнения.
Рисунок 11 - Справочник
«Юридические адреса»
Так же создадим Форму Элемента этого справочника (Рисунок 12):
Рисунок 12 - Форма
Элемента для справочника «Юридические адреса»
Создадим справочник «Банки» (Рисунок 13). Без реквизитов.
Стандартный реквизит «Наименование» обязателен для заполнения.
Рисунок 13 - Справочник
«Банки»
Так же создадим Форму Элемента этого справочника (Рисунок 14):
Рисунок 14 - Форма
Элемента для справочника «Банки»
Для нормального и корректного функционирования проекта необходимо создать
перечисление «Вид Работы» (Рисунок 15). Значения установить следующие: «Главный
Бухгалтер», «Руководитель», «Уполномоченный Представитель» и «Кассир».
Рисунок 15 - Перечисление «Вид Работы»
Так же необходимо создать перечисление «Лицо» (Рисунок 16). Значения
установить следующие:
· «Юридическое Лицо»
· «Физическое Лицо»
Рисунок 16 - Перечисление «Лицо»
.2 Создание документов
Целью данной курсовой работы является создание рабочих
форм документа, хранящего информацию об организации в целом, её реквизитах,
связей с банками, работниках. Для реализации поставленной цели нам необходимо
создать документ «Сведения об Организации» без табличных частей (Рисунок 17).
Реквизиты документа будут следующими:
«Сокращённое Наименование» (тип < Строка>, неограниченная длина)
«Полное Наименование» (тип < Строка >, неограниченная длина)
«Тип Организации» (тип < Перечисление Ссылка. Лицо >)
«Краткое Наименование» (тип < Строка >, неограниченная длина)
«ИНН» (тип < Число >, длина 12)
«КПП» (тип < Число >, длина 8)
«Префикс» (тип <Строка>, длина 3)
«Номер Счёта» (тип < Число >, длина 20)
«БИК» (тип < Число >, длина 9)
«Корр. Счёт» (тип < Число >, длина 20)
«Город» (тип <Строка>, длина 10)
«Наименование» (тип < Справочник Ссылка. Банки>)
«БИК1» (тип < Число >, длина 9)
«Корр. Счёт1» (тип < Число >, длина 20)
«Город1»( тип <Строка>, длина 10)
«Наименование1» (тип < Справочник Ссылка. Банки>)
«Юридический Адрес» (тип < Справочник Ссылка. Юридические Адреса>)
«Фактический Адрес» (тип < Справочник Ссылка. Юридические Адреса >)
«Телефон» (тип < Строка >, длина 20, маска 9(999)999-99-99)
«Факс» (тип < Строка >, длина 18, маска 999-999-999)
«Почтовый Адрес» (тип < Строка >, неограниченная длина)
«Email» (тип < Строка >, длина 50)
«Руководитель» (тип < СправочникСсылка.ФизическиеЛица>)
«ГлавныйБухгалтер» (тип < СправочникСсылка.ФизическиеЛица>)
«Кассир» (тип< СправочникСсылка.ФизическиеЛица>)
«Руководитель Имя» (тип < Строка >, длина 10)
«Руководитель Отчество» (тип < Строка >, длина 10)
«Главный Бухгалтер Имя» (тип < Строка >, длина 10)
«Кассир Имя» (тип < Строка >, длина 10)
«Главный Бухгалтер Отчество» (тип < Строка >, длина 10)
«Кассир Отчество» (тип < Строка >, длина 10)
«Наличие Не Прямых Расчётов» (тип < Булево>)
«ОГРН» (тип < Число >, длина 10)
«Дата Гос. Регистрации» (тип < Дата>)
«Код ИФНС» (тип < Число >, длина 4)
«Наименование ИФНС» (тип < Число >, длина 10)
«Серия Свидетельства» (тип < Число >, длина 4)
«Номер Свидетельства» (тип < Число >, длина 6)
«Код Налогового Органа» (тип < Число >, длина 10)
«Наименование Налогового Органа» (тип < Строка >, неограниченная
длина)
Рисунок 17 - Документ «Сведения об Организации» (Реквизиты)
Далее, создадим Форму Документа «Сведения об Организации» (Заполненная
форма представлена на рисунках с 27 по 30).
Необходимо создать обработчики для определённых полей.
Для поля «Руководитель» создадим процедуру «Руководитель При Изменении» и
назначим её на событие «При Изменении» (Рисунок 18).
Рисунок 18 - Код процедуры «Руководитель При Изменении»
В ходе работы этого события полям «Руководитель Имя» и «Руководитель
Отчество» будут установлены соответствующие значения из справочника «Физические
Лица».
Для поля «Главный Бухгалтер» создадим процедуру «Главный Бухгалтер При
Изменении» и назначим её на событие «При Изменении» (Рисунок 19).
Рисунок 19 - Код процедуры «Главный Бухгалтер При Изменении»
В ходе работы этого события полям «Главный Бухгалтер Имя» и «Главный
Бухгалтер Отчество» будут установлены соответствующие значения из справочника
«Физические Лица».
Для поля «Кассир» создадим процедуру «Кассир При Изменении» и назначим её
на событие «При Изменении» (Рисунок 20).
Рисунок 20 - Код процедуры «Кассир При Изменении»
В ходе работы этого события полям «Кассир Имя» и «Кассир Отчество» будут
установлены соответствующие значения из справочника «Физические Лица».
Для поля «Фактический Адрес» создадим процедуру «Фактический Адрес При
Изменении» и назначим её на событие «При Изменении» (Рисунок 21).
Рисунок 21 - Код процедуры «Фактический Адрес При Изменении»
В ходе работы этого события полю «ПочтовыйАдрес» будет установлено
соответствующие значения из справочника «ЮридическиеАдреса».
Для реализации возможности выбора не прямых расчётов был создан реквизит
«Наличие Не Прямых Расчётов». На событие «При изменении» у этого реквизита была
создана команда «Наличие Не Прямых Расчётов При Изменении» (Рисунок 22).
Рисунок 22 - Код процедуры «Наличие Не Прямых Расчётов При Изменении»
Данная процедура позволяет настраивать доступность элементов формы в
соответствии с желаниями пользователя.
Так же была предусмотрена возможность совпадения фактического адреса и
юридического адреса предприятия. Для поля «Юридический адрес» была создана
процедура обработки при изменении реквизита (Рисунок 23).
Рисунок 23 - Код процедуры «ЮридическийАдресПриИзменении»
Данная процедура вызывает диалоговое окно, с возможностью выбора «Да» или
«Нет». При положительном варианте ответа, в поле «Фактический Адрес» и
«Почтовый Адрес» вводятся значения, соответствующие значениям поля «Юридический
Адрес». Если ответ выбран отрицательный, то поле «Фактический Адрес»
отчищается.
Для документа «Сведения об Организации» была создана кнопка печати и для
неё создан определяющий макет.
Код кнопки «Печать» (Рисунок 24) :
Рисунок 24 - Код процедур «Обработка команды» и «Печать»
Для функционирования этой кнопки в модуле менеджера документа была
создана процедура «Печать» (Рисунок 25).
Рисунок 25 - Код процедуры «Печать»
Был разработан макет, удовлетворяющий требованиям стандартного документа
(Рисунок 26).
Рисунок 26 - Макет Формы документа «Сведения об Организации»
Пример работы данного документа (Рисунки 27 - 30).
Рисунок 27 - Форма документа «Сведения об Организации. Страница Общие
сведения об организации»
Рисунок 28 - Форма документа «Сведения об Организации. Страница
Банковский счёт»
Рисунок 29 - Форма документа «Сведения об Организации. Страница Контактная
информация»
Рисунок 30 - Форма документа «Сведения об Организации. Страница
Ответственные лица»
Пример работы кнопки «Печать» на форме документа представлен на рисунке
31.
Рисунок 31 - Форма печати документа «Сведения об Организации»
3.3 Создание регистров и отчетов
Необходимо создать отчёт для документа «Сведения об организации». Назовём
его «Организации».
С помощью конструктора выберем поля, которые будут отображены в нашем
отчёте (Рисунок 32):
Рисунок 32 - Код выбора полей для отчёта
Затем, определим ограничения для полей отчёта (Рисунок 33).
Рисунок 33 - Набор данных отчёта
С помощью конструктора настроек создадим макет отчёта, добавим поля,
которые будут отображаться в отчёте (Рисунок 34).
Рисунок 34 - Основные настройки отчёта
Пример сформированного отчёта (Рисунок 35):
Рисунок 35 - Отчёт Организации
3.4 Создание ролей и интерфейсов пользователей
Роли предназначены для реализации ограничения прав доступа в прикладных
решениях [4]. Роль в конфигурации может соответствовать должностям или видам
деятельности различных групп пользователей, для работы которых предназначена
данная конфигурация:
Создадим список пользователей, который будет включать в себя два
пользователя: Администратор, пользователь и бухгалтер (Рисунок 36).
Для администратора установим роль «Полные права», которая будет позволять
проводить любые операции в режиме отладки (Рисунок 37).
Для бухгалтера установим роль «Роль для бухгалтера», которая будет
запрещать изменять конфигурацию модуля (Рисунок 39).
Рисунок 36 - Список пользователей конфигурации
Рисунок 37 - Свойство роли «Полные права»
Рисунок 38 - Свойство роли «Частичные права»
Рисунок 39 - Свойство роли «Роль для бухгалтера»
В итоге дерево конфигурации должно выглядеть следующим образом (Рисунок
40):
Рисунок 40 - Дерево конфигурации
ЗАКЛЮЧЕНИЕ
В ходе выполнения работы была достигнута основная цель - построение
модуля корпоративной информационной системы по автоматизации документа, который
предназначен для хранения информации об организации. Для достижения данной цели
были изучены теоретические основы корпоративных информационных систем,
проведено моделирование предметной области, поставлена задача на проектирование
модуля КИС, а так же были созданы объекты конфигурации, справочники, документы
и отчёты.
Практическая значимость данной работы заключается в том, что созданный
модуль может использоваться на любом предприятии, где существует необходимость
в использовании документа, рассматриваемого в данной курсовой работе.
На базе данного модуля возможно создание более объёмной системы,
включающей в себя дополнительные документы и справочники.
СПИСОК ИСПОЛЬЗОВАННЫХ ИСТОЧНИКОВ
1. Радченко М Х. 1С: Предприятие 8.1. Практическое пособие
разработчика Учебник. - М.: Academia, 2013 - 272 с.
. Хрусталева Е.Ю. 101 совет начинающим разработчикам в системе
«1С: Предприятие 8»: Учеб. Пособие. - М.: 1С: Библиотека разработчика, 2014. -
213 с.
3. Прангишвили
И.В. Энтропийные и другие системные закономерности: Вопросы управления сложными
системами. - М.: Наука, 2011. - 428 с.
. Хрусталева
Е.Ю. Язык запросов «1С:Предприятия 8»: Учеб. Пособие. - М.: 1С: Библиотека
разработчика, 2014. - 369 с.
. Рыбалка
В.В. Hello, 1C. Пример быстрой разработки приложений на платформе
«1С:Предприятие 8.3»: Учеб. Пособие. - М.: 1С: Библиотека разработчика, 2014. -
223 с.
. Радченко
М.Г., Хрусталева Е.Ю. Архитектура и работа с данными «1С:Предприятия 8.2»:
Учеб. Пособие. - М.: 1С: Библиотека разработчика, 2014. - 268 с.
7. Веб-сайт
consultant.ru [Электронный ресурс], - Режим доступа: Ошибка! Недопустимый
объект гиперссылки.#"866980.files/image041.jpg">
Рисунок 1 - Обработка события «Перед Записью» для стандартного реквизита
«наименование» справочника «Физические лица»