Проектирование информационной системы регистрации бракосочетаний и изменения гражданского состояния населения для отдела ЗАГС Балашихинского района

  • Вид работы:
    Курсовая работа (т)
  • Предмет:
    Информационное обеспечение, программирование
  • Язык:
    Русский
    ,
    Формат файла:
    MS Word
    167,47 Кб
  • Опубликовано:
    2016-02-12
Вы можете узнать стоимость помощи в написании студенческой работы.
Помощь в написании работы, которую точно примут!

Проектирование информационной системы регистрации бракосочетаний и изменения гражданского состояния населения для отдела ЗАГС Балашихинского района

Содержание

 

Аннотация

Введение

1. Аналитическая часть

1.1 Общая характеристика и анализ объекта исследования

1.2 Моделирование процесса регистрации бракосочетаний и изменения гражданского состояния населения в ЗАГСе Балашихинского района. Модель AS-IS

1.3 Анализ уровня технической и программной оснащенности ЗАГСа Балашихинского района

1.4 Требования к проектируемой ИС

2. Теоретическая часть

2.1 Обзор программных аналогов

2.2 Обзор средств разработки информационных систем

.2.1 Обзор языков программирования для создания ИС

2.2.2 Обзор СУБД

2.3 Обоснование проектирования собственной ИС и выбора средств разработки

3. Проектная часть

3.1 Моделирование процесса регистрации бракосочетаний и изменения гражданского состояния населения в ЗАГСе Балашихинского района. Модель TO-BE

3.2 Объектно-ориентированное проектирование информационной системы регистрации бракосочетаний и изменения гражданского состояния населения в ЗАГСе Балашихинского района

3.2.1 Диаграмма вариантов использования

3.2.2 Диаграмма классов

3.2.3 Диаграмма последовательности

3.2.4 Диаграмма кооперации

3.2.5 Диаграмма состояний

3.2.6 Диаграмма деятельности

3.2.7 Диаграмма компонентов

3.2.8 Диаграмма развертывания

3.3 Моделирование структуры реляционной базы данных в составе ИС

Заключение

Аннотация

В данном курсовом проекте рассматривается процесс регистрации бракосочетаний и изменения гражданского состояния населения в отделе ЗАГС Балашихинского района.

Целью работы является улучшение качества обслуживания клиентов и увеличение эффективности работы ЗАГСа за счет разработки и внедрения информационной системы регистрации.

В работе проводится детальный анализ процесса, в результате чего строятся IDEF0 и DFD модели. На основании анализа выявляются недостатки существующего процесса и предлагаются шаги по их устранению. В ходе работы разработан проект предлагаемой системы, включающий функциональные модели IDEF0 и DFD, объектно-ориентированные модели UML, а также логическое и физическое представление базы данных.

Введение

В современном обществе, которое функционирует в жестких рыночных условиях, своевременная обработка информации способствует совершенствованию организации производства, оперативному и долгосрочному планированию, прогнозированию и анализу хозяйственной деятельности. Каждая организация стремиться минимизировать затраты времени, материальных, трудовых ресурсов в ходе своей деятельности и упростить процесс обработки информации. Эти задачи можно решить с использованием информационных систем.

Использование баз данных и информационных систем становится неотъемлемой составляющей деловой деятельности современного человека и функционирования преуспевающих организаций. В связи с этим большую актуальность приобретает освоение принципов построения и эффективного применения соответствующих технологий и программных продуктов: систем управления базами данных, CASE-средств автоматизации проектирования и других.

Объектом исследования является Отдел ЗАГС Балашихинского района.

Предметом исследования является процесс регистрации бракосочетаний и изменения гражданского состояния населения в ЗАГСе Балашихинского района.

Целью данного курсового проекта является улучшение качества обслуживания клиентов и увеличение эффективности работы ЗАГСа за счет разработки и внедрения информационной системы регистрации.

В курсовом проекте применяются следующие термины с соответствующими определениями:

ИС - информационная система;

БД - база данных;

СУБД - система управления баз данных.

1. Аналитическая часть

.1 Общая характеристика и анализ объекта исследования

В данном курсовом проекте в качестве исследуемой организации рассматривается Отдел ЗАГС Балашихинского района, который занимается выпиской различной документации и оказанием услуг.

Местонахождение: 143900, г. Балашиха, ул. Некрасова, 5

ЗАГС оказывает следующие услуги:

         предоставление свидетельств о смерти;

         предоставление свидетельств о рождении;

         проведение брачных церемоний;

         фиксирование бракосочетаний.

Разрабатываемая ИС предназначена для эффективной работы с информацией, увеличения скорости обслуживания клиентов и уменьшение денежных потерь вследствие различных ошибок либо временных простоев.

1.2 Моделирование процесса регистрации бракосочетаний и изменения гражданского состояния населения в ЗАГСе Балашихинского района. Модель AS-IS

Функциональная модель предназначена для описания существующих бизнес-процессов на предприятии (так называемая модель AS-IS) и идеального положения вещей - того, к чему нужно стремиться (модель ТО-ВЕ). Методология IDEF0 предписывает построение иерархической системы диаграмм - единичных описаний фрагментов системы.

Построение модели начинается с описания функционирования предприятия (системы) в целом в виде контекстной диаграммы. На рисунке 1 представлена контекстная диаграмма процесса регистрации бракосочетаний и изменения гражданского состояния населения в ЗАГСе Балашихинского района.

Рисунок 1 - Контекстная диаграмма IDEF0 процесса регистрации бракосочетаний и изменения гражданского состояния населения

Взаимодействие системы с окружающей средой описывается в терминах входа (на рисунке 1 это «Заявление клиента» и «Пакет документов»), выхода (основной результат процесса - «Запись в актовой книге», «Запись в журнале заявок»), управления («НПА» и «Устав ЗАГСа») и механизмов («Актовые книги», «Журнал заявок», «Отдел по работе с заявителями», «Отдел регистрации») - это ресурсы, необходимые для процесса функционирования ЗАГСа).

«Заявление» - документ установленного образца, в котором клиент указывает, какую услугу ему необходимо предоставить. «Пакет документов» - набор документов, предоставляемый клиентом, на основании которого выполняются все последующие действия со стороны ЗАГСа (квитанция об оплате услуги, удостоверение личности, справка медицинского учреждения о рождении и т.д.).

«НПА» и «Устав ЗАГСа» - это правила, которыми управляется процесс функционирования ЗАГСа как предприятия со своими внутренними правилами, и также обязанного «жить» согласно законодательству конкретной страны.

В оказании услуг ЗАГСа принимает участие персонал ЗАГСа в составе отдела по работе с заявителями и отдела регистрации. «Журнал заявок» - журналы на бумажных носителях, в которых хранятся данные о заявках и полная информация обо всех проведенных операциях. «Актовые книги» - архивы, в которые помещаются данные регистраций.

После описания контекстной диаграммы проводится функциональная декомпозиция - система разбивается на подсистемы и каждая подсистема описывается отдельно (диаграммы декомпозиции). Затем каждая подсистема разбивается на более мелкие и так далее до достижения нужной степени подробности. В результате такого разбиения каждый фрагмент системы изображается на отдельной диаграмме декомпозиции. Диаграмма первого уровня декомпозиции представлена на рисунке 2.

Рисунок 2 - Диаграмма первого уровня декомпозиции

Весь процесс регистрации бракосочетаний и изменения гражданского состояния населения в ЗАГСе разбивается на четыре подпроцесса. Опишем каждый из них:

Отдел по работе с заявителями принимает заявление и пакет документов от клиента, проверяет личность клиента, осуществляет регистрацию заявки путем внесение записи в журнал заявок и определяет тип заявки. Клиент получает справку о приеме заявления. Затем происходит передача заявки в другой отдел в зависимости от ее типа;

Если поступило заявление на регистрацию брака, то отдел регистрации проверяет личность гражданина, обратившегося за государственной услугой, отправляя запрос в соответствующую государственную базу. Затем сотрудник отдела вводит сведения о гражданине в актовую книгу и формирует регистрационный номер, который также заносится в актовую книгу. Свидетельство о регистрации распечатывается на принтере и передается в отдел по работе с заявителями для выдачи. В журнале заявок проставляется отметка о выполнении регистрации. Декомпозиция процесса регистрации брака представлена на рисунке 3;

Если поступило заявление на регистрацию рождения или смерти, то отдел регистрации проверяет документ, подтверждающий рождение или смерть гражданина и вводит сведения о гражданине в актовую книгу. В случае регистрации рождения, формируется индивидуальный идентификационный номер и вносится в актовую книгу. В журнале заявок проставляется отметка о выполнении регистрации. Свидетельство о рождении или смерти распечатывается на принтере и передается в отдел по работе с заявителями для выдачи;

Отдел выдачи получает свидетельство от отдела регистрации и при предъявлении клиентом справки о приеме заявления после проверки личности клиента, выдает ему свидетельство, а затем вносит в журнал заявок запись о выдаче.

Рисунок 3 - Диаграмма декомпозиции процесса регистрации брака

На представленных диаграммах видны недостатки существующего процесса. Во-первых, это необходимость для сотрудников ЗАГСа все свои действия по обработке заявок и регистрации вносить в специальный журнал заявок, которых хранится в бумажном виде и заполняется от руки, что является долгим и рутинным процессом. Во-вторых, - необходимость передавать между отделами ЗАГСа заявление от клиента и пакет документов в бумажном виде, что отнимает время и может порождать ошибки (например, потерю заявления или путаницу в документах). В-третьих, необходимость для сотрудников отдела регистрации вручную вносить данные о гражданах в свидетельства о регистрации, что также занимает большое количество времени и не исключает ошибок.

Диаграммы потоков данных (DFD) используются для описания документооборота и обработки информации. Нотация DFD включает такие понятия, как "внешняя сущность" и "хранилище данных", что делает ее более удобной (по сравнению с IDEF0) для моделирования документооборота.

На рисунке 4 показана диаграмма декомпозиции процесса регистрации брака в нотации DFD, описывающая деятельность отдела регистрации ЗАГСа.

На диаграмме присутствует внешняя сущность «Отдел по работе с заявителями», который предоставляет отделу регистрации заявление и пакет документов от клиента, а также хранилища данных «Данные о гражданах» - государственная база, с которой выполняется сверка данных о заявителе, «Актовая книга» - бумажный архив, в котором хранится вся регистрационная информация, «Журнал заявок» - бумажный журнал, в который заносится информация о проведенных сотрудниками ЗАГСа действиях.

Рисунок 4 - Диаграммы декомпозиции процесса регистрации брака в нотации DFD

Видно, что на данный момент вся информация представлена в бумажном виде и сотрудникам приходится совершать большое количество действий при заполнении вручную архива и журнала.

Для устранения описанных недостатков предлагается разработать и внедрить информационную систему ЗАГСа.

1.3 Анализ уровня технической и программной оснащенности ЗАГСа Балашихинского района

Для функционирования информационной системы регистрации бракосочетаний и изменения гражданского состояния предполагается наличие рабочих станций (ЭВМ) у каждого сотрудника ЗАГСАа. Закупки дополнительного оборудования не планируются.

В состав комплекса технических средств ЗАГСа Балашихинского района входят также следующие аппаратные средства:

-       Блейд сервер Fujitsu PY BX620 S5 Dual Server Blade - 4 шт.

-       Система хранения данных (СХД) Fujitsu Eternus DX80 BASE 2x FC Controller 4G2P - 1 шт.

-       2-канальный модуль расширения для СХД Fujitsu Eternus DX Expansion 2x I/O - 2 шт.

Технические характеристики серверов Fujitsu PY BX620 S5 приведены в таблице 1.

Таблица 1 - Характеристики серверов Fujitsu PY BX620 S5

Характеристика

Значение

Количество и тип процессоров

2 Intel® Xeon® processor E5540 (4C/8T, 2.53 GHz, SLC: 4 x 256 KB, TLC: 8 MB)

Оперативная память

4*4GB (DDR3-1333 PC3-10600)

Жесткие диски

2* 146 ГБ (SAS 3Гбит/с, 2.5" с горячей заменой)

Контроллер Fibre Chanel

Mezz Card 4Gb, 2 порта

Лицензия

Windows Server 2008 R2 Enterprise 10CAL MUL OEM


Технические характеристики системы хранения Fujitsu Eternus DX80 приведены в таблице 2.

Таблица 2 - Технические характеристики СХД Fujitsu Eternus DX80

Характеристика

Значение

Уровни RAID

0, 1, 1+0, 5, 5+0, 6;

Емкость кэш-памяти:

4ГБ

Частота центрального процессора

1,2ГГц

Количество контроллеров

2

Хостовый интерфейс

Fibre Channel 4/2/1 Гбит/c

Количество интерфейсов

4

Жесткие диски

12*300 ГБ (3,5”, интерфейс SAS, 15000 об/мин)


Технические характеристики модулей расширения Fujitsu Eternus DX Expansion приведены в таблице 3.

Таблица 3 - Технические характеристики модулей расширения Fujitsu Eternus DX Expansion

Характеристика

Значение

Уровни RAID

0, 1, 1+0, 5, 5+0, 6;

Емкость кэш-памяти:

4ГБ

Частота центрального процессора

1,2ГГц

Жесткие диски

12*1ТБ (3,5”, интерфейс NL SAS, 7200 об/мин)


Технические характеристики рабочих мест сотрудников:

-       CPU не менее 1000 MHz;

-       Оперативная память: RAM не менее 1024 Mb;

-       Жесткий диск: HDD не менее 100 Gb;

-       Сетевой адаптер на 100/1000 Mbs;

-       Программное обеспечение: MS Windows XP и выше; MS Office 2003 и выше; Internet Explorer 6.0 и выше.

Имеющееся оборудование и программное обеспечение удовлетворяет требованиям ИС, таким образом, качестве аппаратных средств ИС будет использоваться существующее оборудование ЗАГСа.

1.4 Требования к проектируемой ИС

Система предназначена для оказания услуг по регистрации бракосочетаний и изменению гражданского состояния населения, то есть ИС автоматизирует процедуру получения свидетельств о рождении и смерти граждан, а также процедуру фиксирования бракосочетаний граждан.

ИС система должна реализовывать функции хранения данных о поданных заявлениях и заявителях, регистрации и документирования записей актов гражданского состояния, формирования и ведения архива регистрации актов гражданского состояния, а также автоматического формирования свидетельств на основе шаблонов с использование введенных данных о гражданине.

С системой будут работать сотрудники отдела регистрации ЗАГСа и сотрудники отдела по работе с заявителями. Все сотрудники данных отделов должны иметь доступ к функциям системы и к имеющимся в ней данным.

На вход системы поступают данные о гражданине из его пакета документов и информация из его заявления, на выходе системы формируется свидетельство о регистрации брака или изменении гражданского состояния.

программирование информационный реляционный

2. Теоретическая часть

.1 Обзор программных аналогов

В данном разделе будут рассмотрены существующие информационные системы для работников ЗАГСа:

)        Система комплексной автоматизации органов и управлений ЗАГС АСУ «ЗАГС-ЛИДЕР». Комплексная информационная система управления и документооборота органов записи актов гражданского состояния, предназначенная для автоматизации основных видов деятельности отделов ЗАГС.

)        Программный комплекс «Находка-ЗАГС». Предназначен для создания региональных автоматизированных систем ЗАГС субъектов РФ, полностью автоматизирующих деятельность органов ЗАГС по регистрации и учету записей актов гражданского состояния.

Сравнительная характеристика данных систем приведена в таблице 4.

Таблица 4 - Сравнительная характеристика имеющихся ИС ЗАГСа

Характеристика

ЗАГС-ЛИДЕР

Находка-ЗАГС

Хранение данных о поданных заявлениях и заявителях

-

-

Регистрация и документирование записей актов гражданского состояния

+

+

Формирование и ведение архива регистрации актов гражданского состояния

+

+

Автоматическое формирование свидетельств

-

-


Как видно из таблицы 4, имеющиеся системы хотя и выполняют основные требующиеся функции - регистрацию и документирование записей актов гражданского состояния и ведение архива, однако не предоставляют возможности хранения данных о поданных заявлениях и заявителях и автоматического формирования свидетельств. К тому же, представленные системы имеют некоторые дополнительные функции, такие как предоставление ежемесячных, квартальных, годовых отчетов о регистрации актов гражданского состояния, создание фрагмента государственного регистра населения на территории Субъектов РФ, построение генеалогического древа на основании региональной базы данных записей актов о рождении и другие, которые, во-первых, не являются необходимыми для ЗАГСа Балашихинского района, а во-вторых, увеличивают стоимость продуктов и предъявляют повышенные требования к техническому оснащению ЗАГСа.

Таким образом, принято решение о разработке собственной информационной системы регистрации бракосочетаний и изменения гражданского состояния населения.

2.2 Обзор средств разработки информационных систем

.2.1 Обзор языков программирования для создания ИС

ИС можно создать как в качестве веб-приложения, так и в качестве приложения для ПК. Для создания веб-приложения можно использовать следующие языки:

)        HTML. Это пользовательская основа всей сети Интернет. Можно использовать многочисленные фреймы на различных языках программирования, но именно при помощи Hypertext Markup Language осуществляется графическое представление информации в окне браузера. Сгенерированная страница представляет собой набор тегов, среди которых заключен текст и осуществляется подключение сторонних документов. В большинстве случаев теги являются парными: открывается, содержит в себе размеры, настройки отображения, текст, альтернативные надписи и после закрывается. Некоторые теги являются одинарными. С помощью HTML верстальщик, программист и конечный пользователь получают возможность работать с графикой (в том числе и динамичной), плагинами браузера, различными технологиями программирования, документами, таблицами, шрифтами, фреймами и т.д.;

)        PHP. Расшифровывается как препроцессор гипертекста. Это язык программирования, деятельность которого направлена на генерацию страницы, использующую гипертекстовую разметку. На данный момент это одно из наиболее популярных направлений программирования для интернета: только русскоязычных сайтов десятки миллионов. Подавляющее большинство хостеров по умолчанию включает для своих пользователей интерпретатор. Это довольно простой язык с высокой скоростью выполнения, который позволяет подключать сторонние модули. Используя PHP и дополнения к нему можно работать с криптографическими алгоритмами, графикой, базами данных и даже различными документами. Интерпретаторы PHP на данный момент существуют для всех ОС;

)        Perl. Позиционировался как язык для создания отчетов на основе извлеченных из хранилища данных. Основное направление деятельности заключалось в работе с большими БД, из которых необходимо выуживать строго определенные материалы и представлять их в читабельном виде. Своего рода талисманом языка стал верблюд, который только с вида неказист и ужасен, но способен долгое время выполнять изнурительную работу. Perl нашел свое призвание в создании сайтов, поскольку обладает достаточным набором средств для работы с базами данных и обладает огромным потенциалом в сфере обработки текста. Нельзя сказать, что Perl используется так уж и часто, но многочисленные сайты энциклопедического характера и серверные утилиты для обработки пользовательского текста построены именно на нем;

)        Python/Zope. Это языки высокого уровня. Разработчики приложили массу усилий, чтобы программисту было удобно работать с готовыми кодами, а программное обеспечение под управлением Python выполнялось очень быстро. В большинстве своем Python используется для создания приложений с математическими расчетами и работой с текстом.

Для создания ИС в качестве приложения для ПК можно использовать следующие языки:

1)      C#. Относится к семье языков с C-подобным синтаксисом, из них его синтаксис наиболее близок к C++ и Java. Язык имеет статическую типизацию, поддерживает полиморфизм, перегрузку операторов (в том числе операторов явного и неявного приведения типа), делегаты, атрибуты, события, свойства, обобщённые типы и методы, итераторы, анонимные функции с поддержкой замыканий, LINQ, исключения, комментарии в формате XML;

2)      C++. Поддерживает такие парадигмы программирования как процедурное программирование, объектно-ориентированное программирование, обобщённое программирование, обеспечивает модульность, раздельную компиляцию, обработку исключений, абстракцию данных, объявление типов (классов) объектов, виртуальные функции. Стандартная библиотека включает, в том числе, общеупотребительные контейнеры и алгоритмы. C++ сочетает свойства как высокоуровневых, так и низкоуровневых языков. В сравнении с его предшественником - языком C, - наибольшее внимание уделено поддержке объектно-ориентированного и обобщённого программирования.

3)      Java. Объектно-ориентированный язык программирования, разработанный компанией Sun Microsystems. Приложения Java обычно компилируются в специальный байт-код, поэтому они могут работать на любой виртуальной Java-машине (JVM) вне зависимости от компьютерной архитектуры.

Проанализировав характеристики и возможности представленных языков, было решено использовать язык C# платформу .NET, так как он предлагает богатый набор инструментов для разработчика, в частности, удобные средства для работы с базами данных и простое создание графического интерфейса.

2.2.2 Обзор СУБД

СУБД - система управления базами данных - совокупность программных и лингвистических средств общего или специального назначения, обеспечивающих управление созданием и использованием баз данных. Основные функции СУБД:

управление данными во внешней памяти (на дисках);

управление данными в оперативной памяти с использованием дискового кэша;

журнализация изменений, резервное копирование и восстановление базы данных после сбоев;

поддержка языков БД (язык определения данных, язык манипулирования данными).

Базы данных создаются и функционируют под управлением специальных программных средств, которые и называются системами управления базами данных либо кратко - СУБД.

Любая СУБД позволяет выполнять четыре простейшие операции с данными:

добавить в таблицу одну или несколько записей;

удалить из таблицы одну или несколько записей;

обновить значения некоторых полей в одной или нескольких записях;

найти одну или несколько записей, удовлетворяющих заданному условию.

Для выполнения этих операций используется механизм запросов. Результатом выполнения запросов является либо отобранное по определенным критериям множество записей, либо изменение в таблицах.

Обычно современная СУБД содержит следующие компоненты:

)        Ядро, которое отвечает за управление данными во внешней и оперативной памяти и журнализацию;

)        Процессор языка базы данных, обеспечивающий оптимизацию запросов на извлечение и изменение данных, и создание, как правило, машинно-независимого исполняемого внутреннего кода;

)        Подсистему поддержки времени исполнения, которая интерпретирует программы манипуляции данными, создающие пользовательский интерфейс с СУБД;

)        Сервисные программы (внешние утилиты), обеспечивающие ряд дополнительных возможностей по обслуживанию информационной системы.

По модели данных СУБД бывают:

)        Иерархические;

)        Сетевые;

)        Реляционные;

)        Объектно-ориентированные;

)        Объектно-реляционные.

Рассмотрим существующее и используемые в наше время СУБД:

1)  Microsoft Office Access - реляционная СУБД корпорации Microsoft. Имеет широкий спектр функций, включая связанные запросы, связь с внешними таблицами и базами данных. Благодаря встроенному языку VBA, в самом Access можно писать приложения, работающие с базами данных;

2)      Oracle Database или Oracle RDBMS - объектно-реляционная система управления базами данных компании Oracle;

)        Firebird (FirebirdSQL) - компактная, кроссплатформенная, свободная система управления базами данных, работающая на Linux, Microsoft Windows и разнообразных Unix платформах;

)        Microsoft SQL Server - система управления реляционными базами данных, разработанная корпорацией Microsoft. Основной используемый язык запросов - Transact-SQL, создан совместно Microsoft и Sybase. Используется для работы с базами данных размером от персональных до крупных баз данных масштаба предприятия; конкурирует с другими СУБД в этом сегменте рынка;

)        PostgreSQL - cвободная объектно-реляционная система управления базами данных;

)        MySQL - свободная система управления базами данных. Продукт распространяется как под свободной лицензией, так и под собственной коммерческой лицензией. В самых ранних версиях появился механизм репликации;

7)  SQLite - легковесная встраиваемая реляционная база данных. Исходный код библиотеки передан в общественное достояние.

Для обеспечения наилучшей совместимости с выбранным языком программирования и имеющимся программным обеспечением ЗАГСа была выбрана СУБД Microsoft SQL Server.

2.3 Обоснование проектирования собственной ИС и выбора средств разработки

Проведенный обзор показал, что рассмотренные в пункте 2.1 программные аналоги «ЗАГС-Лидер» и «Находка-ЗАГС» не удовлетворяют требованиям, предъявляемым к проектируемой информационной систему по следующим позициям:

. В обоих системах не предусмотрено хранение данных о поступающих заявлениях и заявителях.

. Также в обоих ИС нет возможности автоматического создания свидетельств о регистрации.

. Системы являются слишком требовательными к аппаратному обеспечению и имеют высокую стоимость.

Таким образом, было принято решение о проектировании собственной ИС. В качестве языка программирования был выбран язык C#, так у него наиболее развиты функции работы с базами данных, что особенно актуально для разрабатываемой ИС. В качестве СУБД была выбрана СУБД MS SQL Server, так как она наиболее совместима с языком С#.

3. Проектная часть

.1 Моделирование процесса регистрации бракосочетаний и изменения гражданского состояния населения в ЗАГСе Балашихинского района. Модель TO-BE

Контекстная диаграмма модели ТО-ВЕ представлена на рисунке 5. По сравнению с диаграммой AS-IS здесь присутствует механизм «Информационная система», заменивший собой механизмы «Актовые книги» и «Журнал заявок». Также изменилась выходная информация - вместо записи в актовой книге - запись в базе данных, а вместо отметки в журнале заявок - закрытая заявка в системе.

Рисунок 5 - Контекстная диаграмма модели «TO-BE» процесса регистрации бракосочетаний и изменения гражданского состояния населения

Декомпозиция контекстной диаграммы представлена на рисунке 6.

Отдел по работе с заявителями принимает заявление и пакет документов от клиента, проверяет личность клиента, осуществляет регистрацию заявки в системе и отмечает тип заявки.

Рисунок 6 - Декомпозиция процесса регистрации и изменения гражданского состояния населения модели «TO-BE»

Также сотрудник вводит паспортные и другие данные о клиенте в соответствующей форме ИС. Клиент получает справку о приеме заявления. На основании выбранного типа заявки, она автоматически помещается в соответствующий раздел системы, где с ней может продолжить работу сотрудник отдела регистрации. При этом нет необходимости передавать в отдел регистрации пакет документов клиента, так как все данные уже имеются в электронном виде;

Если поступило заявление на регистрацию брака, то отдел регистрации проверяет личность гражданина, обратившегося за государственной услугой, отправляя запрос в соответствующую государственную базу. Затем сотрудник отдела формирует регистрационный номер, который автоматически заносится в базу данных. На основании имеющихся сведений о гражданине, ИС формирует свидетельство о регистрации, которое остается распечатать на принтере и передать в отдел по работе с заявителями для выдачи. В форме для обработки заявки проставляется отметка о завершении этапа, и заявка попадает на следующий этап, где становится доступна сотрудникам отдела по работе с заявителями. Декомпозиция процесса регистрации брака представлена на рисунке 7;

Рисунок 6 - Декомпозиция процесса регистрации брака модели «TO-BE»

Если поступило заявление на фиксирование рождения или смерти, то отдел регистрации проверяет документ, подтверждающий рождение или смерть гражданина. В случае регистрации рождения, формируется индивидуальный идентификационный номер и вносится в базу данных. В форме для обработки заявки проставляется отметка о завершении этапа, и заявка попадает на следующий этап, где становится доступна сотрудникам отдела по работе с заявителями. Свидетельство о рождении или смерти автоматически формируется системой на основании данных о гражданине, распечатывается на принтере и передается в отдел по работе с заявителями для выдачи;

Отдел выдачи получает свидетельство от отдела регистрации и при предъявлении клиентом справки о приеме заявления после проверки личности клиента, выдает ему свидетельство, а затем закрывает заявку в системе.

DFD диаграмма процесса регистрации брака модели TO-BE представлена на рисунке 7.

Рисунок 7 - DFD диаграмма процесса регистрации брака модели «TO-BE»

На DFD диаграмме видно, что бумажные носители информации «Актовая книга» и «Журнал заявок» заменились на электронные - «БД» и «Форма заявки», а также исчезли лишний поток данных от отдела по работе с заявителями - пакет документов, вместо этого теперь можно получить данные о гражданине из БД, не передавая документы из отдела в отдел на бумажных носителях.

3.2 Объектно-ориентированное проектирование информационной системы регистрации бракосочетаний и изменения гражданского состояния населения в ЗАГСе Балашихинского района

.2.1 Диаграмма вариантов использования

Диаграмма вариантов использования процесса регистрации бракосочетаний и изменения гражданского состояния населения представлена на рисунке 8.

Рисунок 8 - Диаграмма вариантов использования

3.2.2 Диаграмма классов

Диаграмма классов процесса регистрации бракосочетаний и изменения гражданского состояния населения представлена на рисунке 9.

Рисунок 9 - Диаграмма классов

3.2.3 Диаграмма последовательности

Диаграмма последовательности процесса регистрации бракосочетаний и изменения гражданского состояния населения представлена на рисунке 10.

Рисунок 10 - Диаграмма последовательности

.2.4 Диаграмма кооперации

Диаграмма кооперации процесса регистрации бракосочетаний и изменения гражданского состояния населения представлена на рисунке 11.

Рисунок 11 - Диаграмма кооперации

3.2.5 Диаграмма состояний

Диаграмма состояний подпроцесса регистрации бракосочетаний представлена на рисунке 12.

Рисунок 12 - Диаграмма состояний подпроцесса регистрации брака

3.2.6 Диаграмма деятельности

Диаграмма деятельности процесса регистрации бракосочетаний и изменения гражданского состояния населения представлена на рисунке 13.

Рисунок 13 - Диаграмма деятельности

3.2.7 Диаграмма компонентов

Диаграмма компонентов системы регистрации бракосочетаний и изменения гражданского состояния населения представлена на рисунке 14.

Рисунок 14 - Диаграмма компонентов

3.2.8 Диаграмма развертывания

Диаграмма развертывания представлена на рисунке 15.

Рисунок 15 - Диаграмма развертывания

3.3 Моделирование структуры реляционной базы данных в составе ИС

Создадим теперь БД для ИС. При проектировке таблиц, рекомендуется руководствоваться следующими основными принципами:

.        Информация в таблице не должна дублироваться. Не должно быть повторений и между таблицами. Когда определенная информация храниться только в одной таблице, то и изменять ее придется только в одном месте. Это делает работу более эффективной, а также исключает возможность несовпадения информации в разных таблицах;

.        Каждая таблица должна содержать информацию только на одну тему. Сведения на каждую тему обрабатываются намного легче, если содержаться они в независимых друг от друга таблицах.

При разработке полей для каждой таблицы необходимо помнить:

каждое поле должно быть связано с темой таблицы;

не рекомендуется включать в таблицу данные, которые являются результатом выражения;

в таблице должна присутствовать вся необходимая информация;

информацию следует разбивать на наименьшие логические единицы.

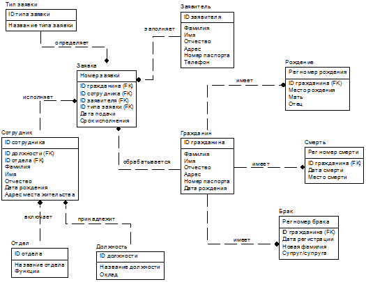
Созданная логическая модель БД приведена на рисунке 16. Каждая таблица представлена сущностью. Сущности между собой связаны по внешнему ключу (FK). В каждой таблице имеется уникальный первичный ключ (PK). Схема находится в 3НФ.

Далее приводятся таблицы базы данных. В каждой таблице представлен список ее полей, тип данных каждого поля, является ли поле обязательным, является поле первичным или внешним ключом.

Рисунок 16 - Логическая схема БД

Таблица 5 - Физическое представление БД

Брак

 

Name

Datatype

Null Option

Is PK

Is FK

 

Рег_номер_брака

INTEGER

NOT NULL

Yes

No

 

ID_гражданина

INTEGER

NOT NULL

No

Yes

 

Дата_регистрации

DATE

NULL

No

No

 

Новая_фамилия

VARCHAR2(20)

NULL

No

No

 

Супруг_супруга

VARCHAR2(20)

NULL

No

No

 

Гражданин

 

ID_гражданина

INTEGER

NOT NULL

Yes

No

 

Фамилия

VARCHAR2(20)

NULL

No

No

 

Имя

VARCHAR2(20)

NULL

No

No

 

Отчество

VARCHAR2(20)

NULL

No

No

 

Адрес

VARCHAR2(20)

NULL

No

No

 

Номер_паспорта

INTEGER

NULL

No

No

 

Дата_рождения

DATE

NULL

No

No

 

Должность

INTEGER

NOT NULL

Yes

No

 

Название_должности

VARCHAR2(20)

NULL

No

No

 

Оклад

INT

NULL

No

No

 

Заявитель

 

ID_заявителя

INTEGER

NOT NULL

Yes

No

 

Фамилия

VARCHAR2(20)

NULL

No

No

 

Имя

VARCHAR2(20)

NULL

No

No

 

Отчество

VARCHAR2(20)

NULL

No

No

 

Адрес

VARCHAR2(20)

NULL

No

No

 

Номер_паспорта

INTEGER

NULL

No

No

 

Телефон

VARCHAR2(20)

NULL

No

No

 

Заявка

 

Номер_заявки

INTEGER

NOT NULL

Yes

No

 

ID_гражданина

INTEGER

NOT NULL

No

Yes

 

ID_сотрудника

INTEGER

NOT NULL

No

Yes

 

ID_заявителя

INTEGER

NOT NULL

No

Yes

 

ID_типа_заявки

INTEGER

NOT NULL

No

Yes

 

Дата_подачи

DATE

NULL

No

No

 

Срок_исполнения

DATE

NULL

No

No

 

Отдел

 

ID_отдела

INTEGER

NOT NULL

Yes

No

 

Название_отдела

VARCHAR2(20)

NULL

No

No

 

Функции

LONG VARCHAR()

NULL

No

No

 

Рождение

Рег_номер_рождения

INTEGER

NOT NULL

Yes

No

 

ID_гражданина

INTEGER

NOT NULL

No

Yes

 

Место_рождения

VARCHAR2(20)

NULL

No

No

 

Мать

VARCHAR2(20)

NULL

No

No

 

Отец

VARCHAR2(20)

NULL

No

No

 

Смерть

 

Рег_номер_смерти

INTEGER

NOT NULL

Yes

No

 

ID_гражданина

INTEGER

NOT NULL

No

Yes

 

Дата_смерти

DATE

NULL

No

No

 

Место_смерти

VARCHAR2(20)

NULL

No

No

 

Сотрудник

 

ID_сотрудника

INTEGER

NOT NULL

Yes

No

 

ID_должности

INTEGER

NOT NULL

No

Yes

 

ID_отдела

INTEGER

NOT NULL

No

Yes

 

Фамилия

VARCHAR2(20)

NULL

No

No

 

Имя

VARCHAR2(20)

NULL

No

No

 

Отчество

VARCHAR2(20)

NULL

No

No

 

Дата_рождения

DATE

NULL

No

No

 

Адрес_места_жительства

VARCHAR2(50)

NULL

No

No

 

Тип_заявки

 

ID_типа_заявки

INTEGER

NOT NULL

Yes

No

 

Название_типа_заявки

VARCHAR2(20)

NULL

No

No

 


Заключение

В результате выполнения курсового проекта была спроектирована информационная система, позволяющая решать следующие задачи:

-    Хранение данных о поданных заявлениях и заявителях;

-        Регистрация и документирование записей актов гражданского состояния;

         Формирование и ведение архива регистрации актов гражданского состояния;

         Формирование свидетельств на основе шаблонов с использованием введенных данных о гражданине;

         Передача заявок между отделами и оповещение о необработанных заявках.

Таким образом, информационная система поддерживает процедуру получения свидетельств о рождении и смерти граждан, а также процедуру фиксирования бракосочетаний граждан. Система также позволяет организовать рациональное хранение и размещение информации о всех регистрациях и всех выполненных сотрудниками ЗАГСа операциях, а также вести справочники сотрудников, граждан, заявок и заявителей.

Внедрение данной информационной системы в отделе ЗАГС Балашихинского района позволит:

-    Повысить эффективность работы сотрудников ЗАГСа за счет сокращения времени обработки заявок;

-        Снизить трудоемкость операций по ведению архивов регистраций и списков заявок и уменьшить количество ошибок при заполнении документов за счет замены бумажных носителей электронными и исключения ручного их заполнения.

Таким образом, цель курсового проекта - улучшение качества обслуживания клиентов и увеличение эффективности работы ЗАГСа за счет разработки и внедрения информационной системы регистрации - можно считать достигнутой.

Список литературы


1.   Бабич А.В. Введение в UML. Учебный курс. Internet-университет Информационных технологий (ИНТУИТ)

2.      Грекул. В.И. Проектирование информационных систем. Учебный курс. Internet-университет Информационных технологий (ИНТУИТ)

.        Маклаков С.В. BPWin и ERWin. CASE-средства разработки информационных систем. - М.: ДИАЛОГ-МИФИ, 1999. - 256 с.

Похожие работы на - Проектирование информационной системы регистрации бракосочетаний и изменения гражданского состояния населения для отдела ЗАГС Балашихинского района

 

Не нашли материал для своей работы?
Поможем написать уникальную работу
Без плагиата!
Без нейросетей!