Проектирование и документирование информационной системы учета качества предоставляемых муниципальных услуг

  • Вид работы:
    Курсовая работа (т)
  • Предмет:
    Информационное обеспечение, программирование
  • Язык:
    Русский
    ,
    Формат файла:
    MS Word
    280,21 Кб
  • Опубликовано:
    2015-06-24
Вы можете узнать стоимость помощи в написании студенческой работы.
Помощь в написании работы, которую точно примут!

Проектирование и документирование информационной системы учета качества предоставляемых муниципальных услуг

Минобрнауки России

Федеральное государственное бюджетное образовательное учреждение

высшего профессионального образования

"Пермский государственный национальный исследовательский университет"

Кафедра информационных технологий







Курсовая работа

Проектирование и документирование информационной системы учета качества предоставляемых муниципальных услуг


Работу выполнил

студент группы ФИТ-1,2-11НБ

курса механико-математического

факультета

Умпелев Артём Владимирович

Руководитель:

старший преподаватель

Шлыков Александр Васильевич

Пермь 2014

Аннотация

Умпелев Артём Владимирович "Проектирование и документирование информационной системы учета качества предоставляемых муниципальных услуг": курсовая работа

Работа содержит проект информационной системы для муниципалитета, которая позволяет фиксировать поступающую информацию о запрашиваемых услугах и автоматизировать анализ данных для получения знаний, предоставляет возможность быстрого доступа к актуальной информации.

страницы, 9 иллюстраций, 2 таблицы.

Кафедра информационных технологий.

Оглавление

Введение

Глава 1. Анализ предметной области

.1 Анализ готовых решений

.2 Постановка задачи на проектирование

.3 Выбор средства для моделирования

Выводы

Глава 2. Проектирование

.1 Построение модели информационной системы

.2 Проектирование моделей данных

.3 Выбор системы управления базами данных и языка программирования

2.4 Создание примерного варианта интерфейса

Выводы

Заключение

Библиографический список

Введение

В настоящее время информационные технологии прочно вошли во все сферы человеческой деятельности и получили широкое распространение. Это коснулось и сферы учета качества.

В соответствии с Указом Президента Российской Федерации от 7 мая 2012 года №601 "Об основных направлениях совершенствования системы государственного управления" к 2018 году уровень удовлетворенности граждан Российской Федерации качеством предоставления государственных и муниципальных услуг должен составлять не менее 90%.

Оценка качества предоставления услуг является важнейшим элементом системы управления качеством. Она не только позволяет проводить контроль качества обслуживания, предоставляет базу для анализа и принятия управленческих решений, но и обеспечивает обратную связь, необходимую для любой устойчивой и способной к развитию системы.

Информационные технологии позволяют облегчить как сбор информации о услуге которой воспользовался заявитель так и автоматизировать анализ данных.

Задачи, которые необходимо решить в ходе проектирования информационной системы:

•        Сравнительный анализ существующих ИС учета качества предоставляемых услуг и выявление принципов, пригодных для разрабатываемой ИС

•        Сравнительный анализ и выбор наиболее подходящих средств моделирования и разработки;

•        Построение логической и функциональной моделей ИС;

 

Глава 1. Анализ предметной области


В данной главе дано обоснование актуальности разрабатываемой информационной системы, поставлена задача на проектирование, проанализированы существующие на данный момент аналоги подобных систем и выбраны инструменты для моделирования.

.1 Анализ готовых решений

Рассмотрим примеры некоторых информационных систем, предоставляющих возможности оценки качества муниципальных услуг:

.        "Официальный сайт города Нижний Тагил" [2]

Сайт администрации города Нижний Тагил. Как и большинство сайтов муниципальных образований предоставляет возможность:

•        получать информацию об оказываемых услугах и поставщиках муниципальных услуг;

•        знакомиться с нормативно-правовыми документами, касающимися качества оказания муниципальных услуг.

•        оценивать качество предоставляемых муниципальных услуг;

Особенности:

•        оценка услуг производится по средствам заполнения анкеты на сайте;

•        информация о качестве предоставляемых муниципальных услуг представлена только в виде ежеквартальных отчётов.

.        "Единый портал государственных и муниципальных услуг" [4]

Портал электронного правительства предназначен для предоставления информации о государственных и муниципальных услугах и функциях, ведомствах, а также для оказания услуг в электронном виде. С помощью портала вы можете:

•        получить услугу в электронном виде;

•        получить информацию о государственной услуге, в том числе место получения, стоимость, сроки оказания и образцы документов;

•        получить информацию о государственных и муниципальных учреждениях.

Особенности:

•        большой государственный портал предоставления услуг;

•        отсутствует оценка качества предоставляемых муниципальных услуг как токовая, предлагается оценивать работу портала.

.        "Оценка качества муниципальных услуг в Пермском крае" [4]

Портал представляет систему электронного учета мнения граждан о качестве предоставления муниципальных услуг на территории Пермского края. Предоставляет возможность:

•        получать информацию об оказываемых услугах и поставщиках муниципальных услуг на территории Пермского края;

•        оценивать качество предоставляемых муниципальных услуг;

•        оставлять и просматривать комментарии по оказанным услугам;

•        отправлять благодарность поставщикам муниципальных услуг;

•        знакомиться с нормативно-правовыми документами, касающимися качества оказания муниципальных услуг.

Особенности:

•        присутствует более 400 поставщиков услуг Пермского края;

•        предлагается оценка по пятибалльной шкале.

.        "Ваш контроль" [5]

Предоставляет возможность:

•        оценить в баллах качество оказанной вам услуги; поставить оценку ведомству, которое её предоставило; конкретному подразделению этого ведомства в вашем городе, посёлке, деревне;

•        ответить на вопросы короткой анкеты: сколько времени, денег вы потратили, чтобы получить услугу;

•        написать подробный отзыв о том, что вам понравилось или не понравилось при получении услуги, рассказать о трудностях, с которыми пришлось столкнуться, или, напротив, кого-то похвалить; комментарий можно сопроводить фотографиями или видео;

•        посмотреть оценки, которые были выставлены ведомству, конкретному подразделению этого ведомства, другими потребителями услуг.

Особенности:

•        собирает отзывы по разным каналам. Просит граждан, которые недавно получили государственную услугу, оценить ее качество, отправляя смс-сообщения, обращаясь к ним по телефону, проводя опросы через электронные терминалы в многофункциональных центрах и на Интернет-сайтах.

•        "Ваш контроль" аккумулирует и обобщает все отзывы и ежеквартально формирует сводные оценки по каждому ведомству, его региональному или структурному подразделению.

Для многих учреждений такие решения будут являться громоздкими и не всегда удобными. Поэтому возникла необходимость создания сервиса, который позволит собирать информацию от заявителей, автоматизирует её анализ и будет предоставлять решения по улучшению качества услуг (при этом такая информация как ФИО заявителя является не нужной, куда важнее могут быть возраст и социальный статус). Кроме того актуальной будет мобильная версия приложения, т.к. позволит заявителю оценить услугу в любом месте сразу после её предоставления.

.2 Постановка задачи на проектирование

Задачи, которые должна решать система, выделенные исходя из анализа предметной области:

.        Хранение базы данных об оказываемых услугах и поставщиках муниципальных услуг.

.        Фиксировать информацию о запрашиваемых муниципальных услугах.

.        Автоматизировать анализ получаемых данных для получения знаний (закономерностей), аналитическая подсистема.

.        Интерфейс для заявителей.

.        Интерфейс для администратора

.        Мобильная версия.

 

.3 Выбор средства для моделирования

средства (от Computer Aided Software/System Engineering) - инструмент, который позволяет автоматизировать процесс разработки информационной системы. С их помощью можно моделировать бизнес-процессы, базы данных, компоненты программного обеспечения, деятельность и структуру организаций. Результат применения CASE-средств - оптимизация систем, снижение расходов, повышение эффективности, снижение вероятности ошибок, сокращение времени и затрат на разработку информационных систем.

В настоящее время существует более сотни различных CASE-средств. Выбор того или иного CASE-средства для моделирования информационной системы зависит от многих факторов.

Для нас наиболее важными факторами являются следующие:

.        Наличие бесплатной версии. 0 - нет, 1 - пробная, 2 - есть.

.        Удобство и понятность интерфейса. Оценка от 0 до 5.

.        Поддержка UML. 0 - не поддерживает, 1 - поддерживает.

.        Локализация. 0 - не русифицировано, 1 - русифицировано.

Рассмотрим некоторые из наиболее распространенных CASE-средств, после чего проведем сравнительный анализ и выберем оптимальный для нас вариант.

.        Microsoft Visio [6]

Решение для построения диаграмм от Microsoft. Данный продукт имеет стандартные, привычные всем панели управлении в стиле MS Office и легко интегрируется с любыми приложениями этого пакета, что упрощает работу с ним для неопытных пользователей.

В Microsoft Visio поддерживаются все виды диаграмм языка UML. Кроме того, он включает в себя набор новых функций, которые упрощают создание диаграмм, в том числе новые и обновленные фигуры и наборы элементов, улучшенные эффекты и темы, а также функцию соавторства, которая упрощает работу в команде. Microsoft Visio имеет 60-дневную пробную версию полнофункционального программного обеспечения.

.        BPWin [7]

Инструмент визуального моделирования бизнес-процессов. Данный программный продукт относится к малым интегрированным средствам моделирования, которые поддерживают несколько типов моделей и методов.имеет достаточно простой и интуитивно понятный интерфейс пользователя, дающий возможность аналитику создавать сложные модели при минимальных усилиях. BPwin автоматизирует задачи, связанные с построением моделей развития, обеспечивая семантическую строгость, необходимую для гарантирования правильности и непротиворечивости результатов. BPwin поддерживает стандарты IDEF0, IDF3, DFD. Кроме того имеется русская локализация данного средства.

.        CaseBerry [8]инструмент, реализующий стандартную нотацию UML. Может быть использован как для бизнес-моделирования (анализ бизнес-процессов, реинжиниринг бизнес-процессов), так и для объектно-ориентированного проектирования программного обеспечения и баз данных. Является отечественной разработкой.

Особенности CaseBerry:

•        Поддержка всех диаграммных методов нотации UML;

•        Реализован на Microsoft.NET - производительной и перспективной платформе;

•        Компактность, дистрибутив занимает менее 2МБ;

•        Возможность использования как индивидуально (однопользовательский репозитарий), так и группой пользователей (как централизованный многопользовательский репозитарий моделей), что позволяет вести различные по масштабу проекты и группы проектов, а также использовать для обучения UML;

•       Лицензия: бесплатная версия с ограниченными возможностями и полноценная коммерческая версия с возможностью бесплатного использования для учебных нужд;

.        IBM Rational Rose [9]

Современное мощное средство анализа, моделирования и разработки программных систем, базирующееся на языке моделирования UML.

Позволяет решать практически любые задачи в проектировании информационных систем: от анализа бизнес-процессов до кодогенерации на определенном языке программирования.Rational Rose имеет документацию на русском языке. Бесплатная версии продукта отсутствует, но для использования в учебных целях все программное обеспечение IBM доступно бесплатно в рамках программы IBM Academic Initiative.

.        StarUML [10]

Программная платформа моделирования, целенаправленно разработанная для работы в нотации UML. Основана на версии UML 1.4, поддерживает версию 2.0. Позволяет строить множество различных типов диаграмм, обладает хорошей расширяемостью и гибкостью (позволяет расширять функциональные возможности).

Является бесплатным продуктом. Присутствует документация на русском языке.

.        Astah Community [11], ранее известный как JUDE, поддерживаются все виды диаграмм языка UML, существую дополнительные модули для генерации кода. Является бесплатным продуктом.

Обобщенные данные анализа сведены в таблицу (таблица 1).

Таблица 1. "Сравнение CASE-средств"

Характеристики

Microsoft Visio

BPWin

CaseBerry

Rational Rose

StarUML

Astah Community

Наличие бесплатной версии

1

0

2

1

2

2

Удобство и понятность интерфейса

4

4

4

4

5

Поддержка UML

1

0

1

1

1

1

Локализация

1

1

1

1

0

0


Исходя из анализа существующих средств моделирования, выбор сделан в пользу Astah Community, CaseBerry, Microsoft Visio. Основными факторами, повлиявшими на выбор, являются наличие бесплатной версии, простота использования, возможность описывать модели в нотации языка UML. Связь Caseberry с СУБД MS SQL Server удобна, но требует больших усилий, чтобы корректно настроить СУБД для работы с CASE-средством. Окончательный выбор был сделан в пользу Astah Community т.к. уже приходилось с ним работать.

 

Выводы


В первой главе была изучена предметная область, в результате была рассмотрена актуальность информационной системы, определены функции, которые она должна выполнять приложения, а также дан анализ аналогов. Произведён анализ существующих CASE-средств проектирования и осуществлен выбор CASE-средства для проектирования информационной системы.

Глава 2. Проектирование


В данной главе рассматривается модель предметной области, модели данных информационной системы, диаграммы, выбор средств разработки, примерный вариант интерфейса.

.1 Построение модели информационной системы

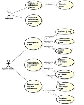
Описание алгоритма решения задач информационной системы:

Определим задачи, которые должна решать наша система.

.        Со стороны администратора:

.1.     Авторизация

.2.     Изменение (добавление, редактирование, удаление) поставщиков услуг.

.3.     Изменение (добавление, редактирование, удаление) услуг.

.4.     Получение рекомендаций

.        Со стороны заявителя:

.1.     Просмотр информации

.1.1.  О услугах

.1.1.1.         Оценка качества запрашиваемой услуги.

.1.2.  О поставщиках услуг

Возможная логика работы информационной системы показана на диаграмме вариантов использования, построенной в Astah (см. Рис. 1).

Рис. 1. Use-Case диаграмма

.2 Проектирование моделей данных

Описание взаимодействия студента, преподавателя и информационной системы может быть представлено на диаграмме последовательности, построенной в Astah в нотации UML (Рис. 2).

Рис. 2. Диаграмма последовательности.

Диаграмма потока данных (Data Flow Diagrams - DFD) представляет собой иерархию функциональных процессов, связанных потоками данных. Определим и выделим основные сущности и глобальные потоки данных (Рис. 3).

Рис. 3. Первичная контекстная диаграмма.

Детализуем потоки данных на диаграмме структур данных (Рис. 4).

Рис. 4. Диаграмма структур данных.

Первичную контекстную диаграмму можно детализировать, выделив подсистемы и указав конкретные потоки данных (Рис. 5).

Рис. 5. Контекстная диаграмма.

Построим диаграмму классов и выполним её расшифровку (Рис. 6).

Заявитель:

Возраст заявителя

Социальный статус заявителя

Оценка:

Дата

Балл

Поставщик услуг:

Название учреждения (поставщика услуг)

Адрес

Сайт учреждения (поставщика услуг)

Электронный адрес учреждения (поставщика услуг)

Телефон учреждения (поставщика услуг)

Почтовый индекс учреждения (поставщика услуг)

ИНН поставщика услуг

Описание

Район:

Рис. 6. Диаграмма классов.

Название района в котором располагается(предоставляет услуги) поставщик услуг

Рекомендация:

Метрика (уровень оценок)

Решение (решение которое рекомендуется принять)

Название

Описание

Услуга:

Название

Описание

Регламент

Отрасль услуг:

Название

Описание

2.3 Выбор системы управления базами данных и языка программирования

информационный муниципалитет информация услуга

Выбранная СУБД должна удовлетворять потребности компании. Сейчас уже понятно, что ИС будет представлять собой web-сайт, поэтому СУБД нужно выбирать, ориентированную на web. Проведем подробный анализ критериев (Таблица 2):

Таблица 2

Группа критериев

Критерий

Наш выбор

Моделирование данных

Модель данных

Реляционная


Триггеры и хранимые процедуры

Не критично


Предусмотренные типы данных

Целочисленный, дата/время, текстовый, логический


Реализация языка запросов

SQL

Особенности архитектуры и функциональные возможности

Архитектура

Клиент-сервер


Мобильность (независимость от платформы, ОС)

Не критична


Масштабируемость

Большая


Рапсределенность

Не нужна


Сетевые возможности

Возможность работы по сети

Контроль работы системы

Контроль использования памяти компьютера

Не критично


Автонастройка, диагностика производительности

Не нужно

Особенности разработки приложений

Средства автоматического проектирования

Не нужно


Многоязыковая поддержка

Необходима поддержка русского языка


Возможность разработки Web-приложений

Обязательно


Поддерживаемые языки программирования

Языки, ориентированные на Web

Производительность

Рейтинг TPC (Trsnactions per Count)

Не критично


Возможности параллельной архитектуры

Не критично


Возможность оптимизации запросов

Не критично

Надежность

Восстановление после сбоев

Важно


Резервное копирование

Важно


Откат изменений (откат транзакций)

Важно


Многоуровневая система защиты

Важно

Требования к рабочей среде

Поддерживаемые аппаратные платформы

Intel x86


Максимальный размер адресуемой памяти


Операционные системы, под управлением которых способна работать СУБД

Бесплатные:*nix, *BSD

Другое

Качество и полнота документации

Средне важно


Локализованность

Важно


Модель формирования стоимости

Бесплатный


Стабильность производителя

Средняя


Распространенность СУБД

Высокая


На сегодняшний день существует множество различных систем управления базами данных, предназначенных для решения задач различного характера. Так как разработка системы будет вестись в виде WEB-приложения, необходимо выбрать подходящую для этих целей СУБД. Наиболее популярные для такого рода задач СУБД - это Microsoft SQL Server, Oracle, MySQL. Наилучшим выбором является СУБД MySQL. Эта СУБД бесплатна, очень широко распространена, кроссплатформенна, надежна и имеет производительность, достаточную для систем средней загруженности.приложение - клиент-серверное приложение, в котором клиентом выступает браузер, а сервером - WEB-сервер. Клиентская часть реализует пользовательский интерфейс, формирует запросы к серверу и обрабатывает ответы от него. Для создания WEB-приложений на стороне сервера используются разнообразные технологии и любые языки программирования, способные осуществлять вывод в стандартную консоль. Поэтому выбор языка программирования остается за программистом.

2.4 Создание примерного варианта интерфейса

Создадим примерный вариант интерфейса для заявителя.

Данная информационная системы будет реализована в виде WEB-приложения, поэтому возьмем Axure RP в качестве программного средства для разработки интерфейса. Программный пакет Axure RP [12] разработан компанией "Axure Software Solutions Inc." для создания прототипов и спецификаций WEB-сайтов.

На странице выбора услуги заявитель выбирает нужную ему услугу.

Рис. 7. Выбор услуги.

После выбора услуги, заявитель переходит на выбор поставщика услуг, по кнопке "Выбор услуги" происходит возврат к выбору услуг.

Рис. 8. Выбор поставщика услуг.

После выбора поставщика услуг, заявитель переходит к оценке услуги, по кнопке "Поставщик" происходит возврат к выбору поставщика услуг.

Рис. 9. Оценка услуги.

Выводы

Во второй главе были сформулированы требования к системе и поставлены задачи, спроектированы модели данных, построены диаграммы: вариантов использования, последовательности, первичная контекстная, структур данных, контекстная. Сделан выбор системы управления базами данных и языка программирования. Создан примерный вариант интерфейса для заявителя.

Заключение


В ходе работы была спроектирована информационная система учёта качества предоставляемых муниципальных услуг. Как показал анализ предметной области, данная система является актуальной, она позволит облегчить как сбор информации об услуге которой воспользовался заявитель так и автоматизировать анализ данных.

Был произведен анализ готовых решений (рассмотрен опыт подобных систем среди иностранных и отечественных разработок), сформулированы задачи, которые должна решать проектируемая информационная система, построены модели, наглядно демонстрирующие логику и процесс работы.

Библиографический список

1. Электронный ресурс <http://www.i2r.ru/static/221/out_18244.shtml> (дата обращения 20.09.14).

. Электронный ресурс <http://www.ntagil.org/uslugi/monitoring.php> (дата обращения 20.09.14).

. Электронный ресурс <https://www.gosuslugi.ru/> (дата обращения 20.09.14).

. Электронный ресурс <http://kontroluslug.permkrai.ru/> (дата обращения 20.09.14).

. Электронный ресурс <https://vashkontrol.ru/> (дата обращения 20.09.14).

. Электронный ресурс <http://office.microsoft.com/ru-ru/visio/Д> (дата обращения 20.09.14).

. Электронный ресурс <http://www.ca.com/us/default.aspx> (дата обращения 20.09.14).

. Электронный ресурс <http://www.caseberry.net/> (дата обращения 20.09.14).

. Электронный ресурс <http://www-01.ibm.com/software/rational/> (дата обращения 20.09.14).

. Электронный ресурс <http://staruml.sourceforge.net/> (дата обращения 20.09.14).

. Электронный ресурс <http://astah.net/>(дата обращения 20.09.14).

. Электронный ресурс <http://www.axure.com/> (дата обращения 20.09.14).

Похожие работы на - Проектирование и документирование информационной системы учета качества предоставляемых муниципальных услуг

 

Не нашли материал для своей работы?
Поможем написать уникальную работу
Без плагиата!
Без нейросетей!