Проект по деятельности 'Расписание Трамвай - Троллейбус'

  • Вид работы:
    Курсовая работа (т)
  • Предмет:
    Информационное обеспечение, программирование
  • Язык:
    Русский
    ,
    Формат файла:
    MS Word
    1020,82 Кб
  • Опубликовано:
    2015-05-22
Вы можете узнать стоимость помощи в написании студенческой работы.
Помощь в написании работы, которую точно примут!

Проект по деятельности 'Расписание Трамвай - Троллейбус'

Министерство образования и науки Волгоградской области

Государственное бюджетное образовательное учреждение

среднего профессионального образования

«Волгоградский экономико-технический колледж»







Курсовой проект

Инструментальные средства разработки программного обеспечения

на тему

Проект по деятельности «Расписание Трамвай - Троллейбус»











Волгоград 2015 г.

Введение


В ходе выполнения курсовой требуется выполнить начальные этапы проектирования информационной системы, обеспечивающей деятельность движения транспорта.

Для формирования модели архитектуры ИС и требований к программному обеспечению будут построены диаграммы последовательности, классов, компонент и развертывания.

Также нужно построить концептуальную и логическую модель базы данных для разрабатываемой информационной системы, обеспечивающей деятельность движения транспорта.

Постановка задачи.

Разработать прикладное программное обеспечение расписание "Трамвай-Троллейбус" компании «МЭТ». Это крупная государственная компания организовывает движение городского электротранспорта по городу. В ее собственности в городе Волгограда пять городских депо и множество трамваем и троллейбусов.

На маршрутах находиться различные виды транспорта, с уникальным номером вагона на борту.

ТС следует по расписанию. Расписание разрабатывается администратором системы.

1.      Моделирование использования


1.1    Выявление действующих лиц


Для функционирования системы необходим один человек, характеризуемый ролью «Администратор». Пользователь АС должен иметь среднее профессиональное или высшее образование, должен владеть навыками работы на персональном компьютере на уровне «уверенный пользователь».

Основными обязанностями пользователя являются:

·    Выполнение работ по сбору и обработке доступной ему информации;

·        Оформление заявок на изменения расписания или смену ТС на маршрут;

Вторым действующим лицом будет пользователь (водитель или пассажир) системы.

1.2    Выявление вариантов использования (ВИ) системы


К значимым для действующих лиц результатам приводят следующие последовательности действий:

Корректировка маршрута .

Разработка и изменение расписания.

Внесение информации о ТС.

Соответствующие им варианты использования:

Получение информации о движение ТС по маршруту

1.3    Построение диаграммы использования системы


Составление расписания, внесение описания маршрута, корректировка маршрута, внесение данных о маршруте реализуется администратором системы.

Для входа в систему администратор должен пройти авторизацию, поэтому в каждый базовый ВИ включается ВИ «Выполнить авторизацию».

Пользователь может только просматривать информацию о движение поэтому ему не требуется авторизация.

Окончательный вид диаграммы использования представлен на рисунке 1.

Рисунок 1

2.      Моделирование поведения


2.1    Реализация вариантов использования в виде текста


Текстовый сценарий для варианта использования «Поиск информации о движение ТС»:

Пассажир (пользователь) делает запрос на поиск ТС по времени, № остановки, запрос обрабатывается и далее пассажир получает информации из БД.

Если пользователю системы не достаточно информации он делает дополнительный запрос на поиск остановки.

Далее информации из БД выводится пользователю.

2.2    Реализация вариантов использования в виде диаграмм деятельности


Диаграмма деятельности для варианта использования «Поиск информации о движение ТС» показана на рисунке 2.

Рисунок 2


Рисунок 3

3.      Моделирование структуры


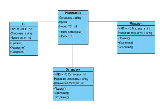
3.1    Выявление базовых классов


Проанализировав текстовый сценарий и диаграмму последовательности для реализации варианта использования «Поиск информации о движение ТС», выделим следующие базовые классы системы: "Остановки", "ТС", "Маршрут" и "Расписание".

3.2    Создание диаграммы классов


Записи в таблицах имеют одинаковую связь, следовательно, классы "Остановки", "Расписание","ТС", "Маршрут", классы будут связаны отношением ассоциации.

Диаграмма классов с атрибутами и операциями показана на рисунке 4.

Рисунок 4

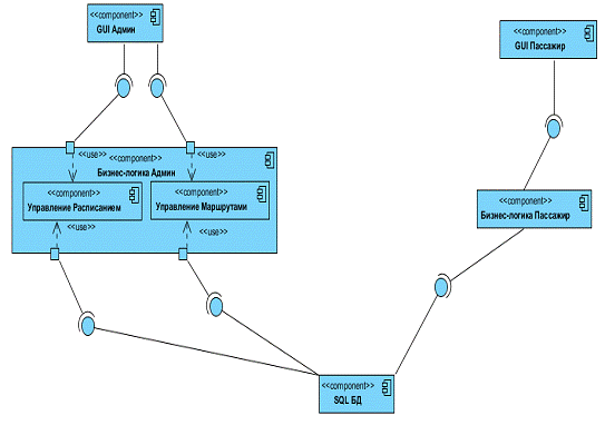
3.3    Создание диаграммы компонентов


Основное назначение проектируемой информационной системы - хранить данные о времени движение и маршрутах ТС, и выполнять по указанию пользователя некоторые операции с этими данными. Анализируя состав операций, мы видим, что они сводятся к созданию, модификации и удалению хранимых элементов данных. Стандартным решением в таких ситуациях является применение готовой СУБД (DBMS - Data Base Management System). С точки зрения проектирования информационной системы, обеспечивающей деятельность судоходной компании, СУБД - это готовый компонент с заранее определенными интерфейсами и протоколом взаимодействия, структура которого описана вне нашей модели.

СУБД возьмет на себя все функции по непосредственному манипулированию данными: создание, удаление и поиск записей в таблицах и т.д.

Для манипуляции данными выделим компоненты, реализующие бизнес-логику для каждого из действующих лиц. Структуру компонента «Бизнес-логика АРМ приемщика» изобразим более подробно, указав состав, реализующих ее составных компонент.

Кроме этого, необходимо реализовать компоненты, ответственные за пользовательский интерфейс.

В проектируемой информационной системе, обеспечивающей деятельность транспортной системы, требуется разграничить права на выполнение операций и доступ к данным для различных категорий пользователей.

У нашего приложения два действующих лица, т.е. две категории пользователей. Допустим, что достаточно разграничить права на уровне категорий пользователей. Тогда можно реализовать три автоматизированных рабочих места. Пользователи, имеющие доступ к АРМу в целом, могут выполнять все операции АРМа и, таким образом, имеют те и только те права на доступ к данным, которые обеспечиваются операциями, реализованными в АРМе.

Для приложения типа информационной системы, обеспечивающей деятельность транспортной системы, такого решения практически достаточно. Таким образом, разграничение прав доступа к данным переносится на уровень доступа к компьютерам и установленным на них приложениям.

Принятое решение выражается на диаграмме компонентов, представленной на рисунке 5.

Рисунок 5

3.4    Создание диаграммы развертывания


У разрабатываемой системы минимум два пользователя, которые могут работать одновременно.

Для реализации архитектуры системы, приведенной выше на рисунке 5, будет использована "архитектура клиент/сервер с тонким клиентом". В этом случае артефакты, реализующие графический интерфейс, будут размещаться на пользовательских компьютерах. Базу данных необходимо поместить на сервере, предназначенном для хранения корпоративных данных, на котором установлена нужная СУБД, скорее всего, на сервере уже. Остается вопрос о. Здесь же будут размещены артефакты, реализующие бизнес-логику.

В результате получим диаграмму, приведенную на рисунке 6.


Рисунок 6

3.5    Создание концептуальной модели


Проанализировав описание предметной области, а также учитывая полученные ранее структурные модели системы, получим диаграмму на рисунке 7

Рисунок 7

3.6    Создание логической модели

На этапе концептуального моделирования нами получены сущности “Расписание в выходные” и "Расписание в будни", связанные отношением “один - ко - многим” с другими таблицами БД. В результате получим диаграмму на рисунке 8:

база данные транспорт логический

Рисунок 8

Заключение


В ходе выполнения курсовой выполнены начальные этапы проектирования информационной системы, обеспечивающей деятельность транспортной системы.

Целью начальных этапов создания ИС, выполняемых на стадии анализа деятельности организации, является формирование требований к ИС, корректно и точно отражающих цели и задачи организации-заказчика. Это позволяют сделать, разработанные диаграммы использования и деятельности.

Для формирования модели архитектуры ИС и требований к программному обеспечению были построены диаграммы последовательности, классов, компонент и развертывания.

Также были построены концептуальная и логическая модели базы данных для разрабатываемой информационной системы, обеспечивающей деятельность Расписание "ТТ".

Созданное множество моделей описания требований к ИС может быть использовано при подготовке технического задания на разрабатываемую систему, а затем, преобразованы в систему моделей, описывающих концептуальный проект ИС.

Похожие работы на - Проект по деятельности 'Расписание Трамвай - Троллейбус'

 

Не нашли материал для своей работы?
Поможем написать уникальную работу
Без плагиата!
Без нейросетей!