Фотореле

  • Вид работы:
    Курсовая работа (т)
  • Предмет:
    Информатика, ВТ, телекоммуникации
  • Язык:
    Русский
    ,
    Формат файла:
    MS Word
    572,75 Кб
  • Опубликовано:
    2015-06-22
Вы можете узнать стоимость помощи в написании студенческой работы.
Помощь в написании работы, которую точно примут!

Фотореле

Введение

Особую роль классифицированных работников по специальности 210414 Техническое обслуживание и ремонт радиоэлектронной техники по (отраслям) занимает правильная организация и методика проведения лабораторных работ по специальным дисциплинам и учебных практик, связанных с регулировкой и настройкой различных радиоэлектронных трактов. При этом специалист этой профессии должен уметь анализировать причины браков и проводить мероприятия по их устранению. При выполнении лабораторных работ учащиеся учатся работать с электроизмерительными приборами, применять элементы радиоэлектронной техники, читать электрические и радиоэлектронные схемы. Каждая лабораторная работа проводится на специальном стенде, на котором смонтировано устройство, подлежащее исследованию. На лицевую панель стенда нанесена принципиальная схема устройства, с выведенными клеммами для подключения измерительных приборов и органами управления. В процессе выполнения рабочего задания учащиеся проводят необходимые измерения и расчеты и заносят результаты измерений в таблицы.

Итогом лабораторных занятий должен быть составленный учащимися отчет. Форма отчета устанавливается преподавателем и должно быть единой.

В соответствие с заданием на курсовой проект необходимо изготовить действующий образец эффект для фотореле.

1. Принцип работы

Работа фотодатчика, контролирующего уровень уличной освещенности, лежит в основе принципа работы любого фотореле. Существует два типа таких фотодатчиков:

1.      встроенные, когда датчик установлен вместе с реле непосредственно в самом электрощитке;

2.      выносные, когда датчик расположен вне корпуса реле.

Корпус выносных фотореле должен быть обязательно прочным и иметь повышенный уровень герметичности и защищенности от воздействий окружающей среды.

Это устройство имеет достаточно простой принцип действия и состоит оно из встроенного или выносного датчика. Учитывая интенсивность освещения, такой датчик передает информацию электронной плате или блоку, которые, в свою очередь, при достижении определенного порога срабатывания, срабатывают и включают освещение, замыкая электрическую цепь.

Следует отметить, что любое фотореле может быть запрограммировано в индивидуальном режиме. Это значит, что, если, к примеру, в летнее время года фотореле установлено в гараже, то диапазон его срабатывания будет отличаться от устройства, установленного на крыльце дома. Данный нюанс необходимо учитывать и, по возможности, выставлять наиболее подходящий к условиям размещения фотореле диапазон его чувствительности к свету.

Рис. 1.1 - Схема подключения сумеречного включателя

Элементарная схема подключения сумеречного выключателя (схема подключения фотореле) вмещает в себе тиристорный ключ или электромагнитное реле, которое пропускает напряжение при подаче сигнала от фоторезистора.

При этом есть две схемы, как видно, отличающиеся лишь тем, что в левой подключение фазы для подачи напряжения во внутреннюю сеть осуществляется отдельно, а во второй же используется фаза, которая питает сам прибор сумеречного освещении.

Фотореле, которое используется на правой схеме, более подходит для маломощного освещения.

2. Обзор существующих схем, описание выбранной схемы

2.1 Фотореле с выносным фотоэлементом

С выносным фотоэлементом. Чувствительный светодиод, фототиристор, фототранзистор или другой датчик, реагирующий на степень освещенности, находится вне корпуса реле. Его располагают на улице, а само управляющее электрической цепью устройство - внутри здания или под навесом. Блок управления вставляют в электрощит, а фотоэлемент может находиться и за 100-150 метров от него.

Назначение

Для автоматического включения/отключения освещения в зависимости от уровня освещенности.

Применение

-управление уличным освещением: подсветка дорог, автостоянок, остановочных пунктов, парков, садов, наружной рекламы, зданий и сооружений и др.

управление внутренним освещением: витрины, офисные центры, подъезды, производственные помещения и др.

Материалы

-корпус реле выполнен из не поддерживающего горение пластика

Конструкция

-фотореле устанавливается в щитке на DIN-рейку 35 мм, внешний фотодатчик можно вынести на расстояние до 50 метров;

имеется возможность регулировки порога срабатывания от 2 до 100 лк.

Преимущества

-вынесение фотодатчика от фотореле позволяет установить датчик в любом удобном месте, а само фотореле в щитке, чтобы собрать схему управления любой сложности;

внешний датчик имеет степень защиты IP65, что позволяет устанавливать его в любом удобном месте на улице;

фотореле может коммутировать нагрузку до 20А, что превышает показатели большинства аналогов;

имеет самую доступную цену на рынке по сравнению с имеющимися аналогами.

Рис. 2.1 - Принципиальная схема ФР-2 с выносным фотоэлементом

2.2 Фотореле со встроенным фотоэлементом

С встроенным фотоэлементом. Данная модель предназначена для монтажа непосредственно на самом источнике света. Из недостатков этого вида стоит отметить тот пункт, что фотореле нужно оснащать защитной противовандальной поверхностью. Причем она должна быть чистой и пропускать свет, иначе чувствительность фотореле будет снижена.

Назначение:

Для автоматического включения и отключения освещения в зависимости от уровня освещенности в однофазных электрических сетях переменного тока напряжением 230В и частотой 50Гц.

Применение:

-Управление уличным освещением: включение/отключение освещения дорог, автостоянок, остановочных пунктов, парков, садов, световой рекламы, коттеджей и др.;

Управление внутренним освещением: включение/отключение освещения витрин, офисных центров, производственных территорий, подъездов и др.

Материалы:

Корпус фотореле выполнен из не поддерживающего горение пластика.

Конструкция:

-В качестве коммутирующего нагрузку элемента использовано электромеханическое реле;

В исполнениях ФРЛ-02, ФРЛ-03 имеется возможность регулировки порога срабатывания в зависимости от уровня освещенности от 5 до 50 Лк;

Монтаж к стене осуществляется при помощи крепежного уголка, входящего в комплектацию.

Преимущества:

-Экономит электроэнергию;

Автоматизирует процесс управления освещением;

Создает комфорт.

Фотореле ФРЛ-Т-Е27 устанавливается в патрон Е27 без дополнительных электрических соединений.

Фотореле ФРЛ-Т-Е27 имеет встроенный таймер, который позволяет ограничить время работы в темное время суток от 1 до 12 часов.

Рис. 2.2 - Схема фотореле со встроенным фотоэлементом

.3 Фотореле с датчиками присутствия и движения

С датчиками присутствия и движения. В начале статьи был описан пример, когда с помощью объединения датчиков освещенности, движения и присутствия можно добиться максимального удобства использования своего уличного фонаря. Конечно, подобная конструкция будет стоить дороже. Но и удобство от нее будет максимальным.

Фотореле

Назначение

Для автоматического включения и отключения освещения в зависимости от уровня внешней освещенности в однофазных электрических сетях переменного тока напряжением 230 В и частотой 50 Гц.

Применение

Управление уличным освещением: включение/отключение освещения дорог, автостоянок, остановочных пунктов, парков, садов, световой рекламы, коттеджей и др.;

Управление внутренним освещением: включение/отключение освещения витрин, офисных центров, производственных территорий, подъездов и др.

Материалы

Корпус фотореле выполнен из не поддерживающего горение пластика.

Конструкция

-В качестве коммутирующего нагрузку элемента использовано электромеханическое реле;

В исполнениях ФРЛ-02, ФРЛ-03 имеется возможность регулировки порога срабатывания в зависимости от уровня освещенности от 5 до 50 Лк;

Монтаж к стене осуществляется при помощи крепежного уголка, входящего в комплектацию.

Преимущества

-Экономят электроэнергию;

Автоматизируют процесс управления освещением;

Создают комфорт.

Датчики движения

Назначение

Для автоматического включения и отключения нагрузки в заданном интервале времени при появлении движущихся объектов в зоне обнаружения датчика и в зависимости от уровня освещенности в однофазных электрических сетях переменного тока напряжением 230 В и частотой 50 Гц.

Применение

Управление уличным и внутренним освещением, электроприборами, устройствами сигнализации и др.

Материалы

Корпус датчика выполнен из не поддерживающего горение пластика.

Конструкция

В ассортименте имеются датчики 5-х типов установки: ДДС (настенные), ДДП (потолочные), ДДВ (встраиваемые в нишу), ДДУ (на внешний угол стены), ДДПр (на прожектор);

Имеется возможность регулировки порога срабатывания датчика в зависимости от уровня освещенности от 5 Лк до уровня солнечного света;

Имеется возможность регулировки времени отключения датчика от 5 до 480 с;

В ассортименте имеются датчики с возможностью регулировки максимальной дальности обнаружения объектов от 2 метров до максимального значения каждого датчика;

Датчик ДДВ-03 имеет дополнительный акустический датчик с регулировкой срабатывания от звука 30-90 Дб;

Датчики типа ДДС, ДДУ и ДДПр имеют степень защиты IP44 и могут устанавливаться на улице;

В качестве коммутирующего нагрузку элемента использовано электромеханическое реле.

Преимущества

-Экономят электроэнергию;

Автоматизируют процесс управления освещением и другими видами нагрузки;

Создают комфорт.

Рис. 2.3 - Схема фотореле с датчиком движения

.4 Фотореле с таймером

Таймер для уличного освещения с программным обеспечением позволяет задавать широкий диапазон реагирования. Можно установить разные режимы включения фотореле для будних и выходных, настроить его на включение на несколько минут каждый час, более рационально использовать с датчиком присутствия и так далее. Годовая программа позволяет устанавливать свои графики для каждого сезона. Можно запрограммировать таймер на выключение фотореле в дневное время, чтобы прибор «отдыхал» и не тратил попусту энергию.

Рис. 2.4 - Схема фотореле с таймером

2.5 Описание выбранной схемы

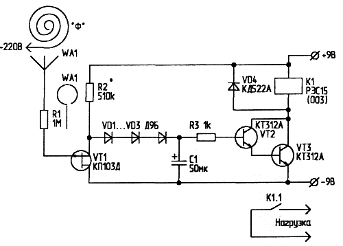
Усилители с релейным выходом широко применяются в электрических схемах автоматики, управления и защиты. На базе таких усилителей строят схемы нуль-индикаторов с мощностью срабатывания нескольких десятков микроватт, схемы измерительных органов защиты, подключаемые к маломощным датчикам, и исполнительные элементы с выходной мощностью до нескольких киловатт. Релейное действие этого усилителя проявляется в том, что при определенном изменении величины входного сигнала или его знака усилитель практически мгновенно переходит из одного устойчивого состояния в другое. Принципиальная схема усилителя приведена на рисунок 2.5.

Рис. 2.5 - Принципиальная схема двухкаскадного усилителя с релейным выходом

Она содержит два усилительных каскада на транзисторах VT1,VT2 работающих в ключевом режиме. В цепь коллектора транзистора VT2 включена катушка малогабаритного электромагнитного реле Р1. Усилитель питается от источника постоянного тока через параметрический стабилизатор напряжения (стабилитрон VD4 и резистор R6).

Схема работает следующим образом. При отсутствии входного сигнала транзистор VT1 открыт и насыщен, а транзистор VT2 закрыт, реле Р1 обесточено. Открытое состояние транзистора обеспечивается током в цепи базы через резисторы R1 и R3 от источника коллекторного питания ЕК . Транзистор VT2 при этом находится в режиме отсечки, так как напряжение на его базе положительно относительно эмиттера и примерно равно напряжению смещения, которое задается диодом VD2. Появление отрицательного входного сигнала (минус на базе транзистора) не приводит к изменению состояния транзисторов усилителя.

При появлении положительного входного сигнала появляется входной ток, уменьшающий ток в цепи базы открытого транзистора VT1. При некотором входном токе транзистор VT1 переходит из режима насыщения в усилительный режим. В усилительном режиме уменьшение тока в цепи базы приводит к уменьшению тока в цепи коллектора транзистора, что приводит к увеличению отрицательного потенциала на базе транзистора VT2 и его отпиранию.

В момент переключения транзисторов действует положительная обратная связь (резистор R3). Отпирание транзистора VT2 приводит к уменьшению напряжения на его коллекторе, следовательно, уменьшается ток через резистор R3 и ток в цепи базы транзистора VT1. Этот процесс ускоряет запирание транзистора VT1, что в свою очередь ускоряет отпирание транзистора VT2, т.е. наступает лавинообразный процесс, приводящий практически к мгновенному насыщению транзистора VT2. Положительная обратная связь обеспечивает релейный эффект. При уменьшении или исчезновении входного тока транзисторы усилителя переключаются в исходное состояние.

При запирании транзистора VT2 на катушке реле Р1, обладающей индуктивностью, наводится ЭДС самоиндукции, которая, складываясь с напряжением коллекторного питания, может привести к пробою транзистора. Для защиты от наводимых перенапряжений применяется цепочка VD3, R4. Появляющееся перенапряжение открывает диод VD3 и ток реле Р1 при запирании транзистора VT2 будет уменьшаться постепенно, замыкаясь через цепочку VD3, R4. Напряжение на транзисторе VT2 в этом случае увеличится только на величину падения напряжения в этой цепочке.

Постепенное уменьшение тока в катушке Р1 при запирании транзистора VT2 приводит к увеличению времени возврата реле, что не всегда приемлемо. Для уменьшения времени возврата реле увеличивают сопротивление резистора R4.

3. Расчет выбранной схемы

Исходные данные:

I=300 µA ± 10 % → 0.0003 A → 0.00027÷0.00033 А

U=220 V ± 10% → 198÷242 V

tº = 203÷343 K → -70÷70 ºC

Реле:

U = 12 V

R =320 Ohm

K =0.7÷1.2 → 8.4÷14.4 V

Расчет.

Начнем с выбора элементов схемы параметрического стабилизатора. Определяем напряжение надежного срабатывания реле Р1 , которое находится в пределах 0.7÷1.2 U  т.е. 8.4÷14.4 V.

= U /R=12/320=0.0375 А.

Обеспечить эти параметры можно с помощью стабилитрона КС512А с номинальным напряжением стабилизации 12 V. Основные параметры этого стабилитрона приведены ниже.

I=1 мА.=67 мА.

Р= 1 Вт.≤ 25 Ом.

Разброс напряжений стабилизации в зависимости от температур при токе стабилизации 5 мА приведен в таблице 1.

Таблица 1 - Разброс напряжений стабилизации в зависимости от температур при токе стабилизации 5 мА

Температура К

Напряжение стабилизации В

303

10.8 ÷ 13.2

213

9.9 ÷ 13.2

273

10.8 ÷ 14.5


Окончательный расчет параметрического стабилизатора будет проведен после расчета усилителя.

Выберем транзисторы усилителя. Для повышения надежности работы транзисторов рекомендуется выбирать рабочие напряжения и токи так, чтобы они не превышали

0.7 ÷ 0.8 предельных значений. Учитывая максимальное коллекторное напряжение, для нашей схемы нужен транзистор, у которого постоянное напряжение, коллектор - эмиттер

› Е / 0.7 =14.5/0.7=20.7 V.

А постоянный ток коллектора

› E/ R=14.5/320=0.0453 А.

Для обоих каскадов усилителя выбираем транзистор КТ3107Б, параметры которого приведены ниже

Таблица 2

h

I=2 mA

120 ÷ 220

I=0.01 mA

≥ 30


I=100 mA

≥50


U V.

I=100 мА. I=5 мА.

≤0.5

I=10 мА. I=0.5 мА.

≤0.2


U V.

I=100 мА. I=5 мА.

≤1

I=10 мА. I=0.5 мА.

≤0.8


≤0.1

I µA.


≤0.1

UV.


50

UV.


45

UV.


5

ImA.


100

P мВт.

t=213÷298 K

300


Усилитель рассчитываем при номинальном напряжении коллекторного питания и температуре 298 К. Расчет начинаем с выходного каскада.

Для создания источника запирающего напряжения в цепи транзистора VT2 выбираем кремниевый диод VD2 КД102А.

Параметры диода:

= 250 V.= 0.1 A.= 0.1 µA.= 1 V.

Выбираем прямой ток диода VD2 2мА. И определяем прямое напряжение на диоде,

Равное U=0.8 V. при температуре 298 К. Тогда сопротивление резистора R5

=(Е- U)/I=(12-0.8)/0.002=5600 Ом.

Выбираем номинальное сопротивление 5.6 кОм. ±5%

Мощность рассеиваемая на резисторе учитывая максимальное коллекторное напряжение будет:

≈ Е2 / R5 =14.42/5600=0.037 Вт.

Выбираем резистор R5 МЛТ-0,125 5,6 кОм. ±5%.

Через R5 и диод VD2 протекает ток:

=(E- U)/R5=(12-0.8)/5600=0.002 А.

Ток в цепи коллектора транзистора VT2 когда он находится в режиме насыщения, будет:

=(Е- U- U)/R=(12-0.8-0.5)/320=0.0334 А.

Минимальное напряжение на катушке реле Р1 когда транзистор VT2 находится в режиме насыщения, с учетом неблагоприятных сочетаний параметров элементов схемы равно:

=E- U- U=9.9-1-0.5=8.4 V.

Что находится в допустимых пределах.

Максимальный прямой ток диода VD2, когда транзистор VT2 насыщен, с учетом неблагоприятных параметров элементов схемы равен:

.max.=IK.нас.+ IR5 ≈ EK.max. / RP1 + EK.max. / R5 =14.4/320+14.4/5600=0.0476 A.

Что меньше максимально допустимого тока для диода типа КД102А.

Расчетный статический коэффициент передачи тока транзисторов

Э.расч.=h21Э Кс КТ

где Кс =0.7 коэффициент учитывающий старение, КТ - коэффициент учитывающий температуру КТ = 0.6 при температуре 233 К. и КТ =1.2 при температуре 323 К.

Минимальный статический коэффициент передачи тока транзистора VT2 учитывая режим работы, определим как

E.min2 = 50*0.7*0.6=21

Ток в цепи базы VT2 на границе насыщения

IB2 = IK.нас. / h21E.min2 =0.0334/21=0.0016 A.

Ток в цепи базы в режиме насыщения, принимая коэффициент насыщения равным 1.2

.нас2. =1.2* IB2 =1.2*0.0016=0.0019 А.

Если транзистор VT2 в режиме насыщения, то VT1 в режиме отсечки. По резистору R2 проходит ток базы VT2 и обратный ток коллектора VT1

IR2 =IB.нас2. + IKB0.1=0.0016 + 0.00000001 ≈ 0.0016 A.

Сопротивление резистора R2

= (EK - UBE.нас2. - UVD2) / IR2 =(12-1-0.8)/0.0016=6375 Ом

Определим максимальную мощность на R2

= ER.max. / R2 =14.4/ 6375=0.0325 Вт.

Выбираем резистор R2 МЛТ-0.125 6.2 кОм ± 5%

Напряжение между базой и эмиттером транзистора, необходимое для создания режима отсечки

UBE0 ≥ φθ ln(1+h21E)=θ / 11600 * ln(1+ h21E)

Где φθ - температурный потенциал, θ - максимальная температура К. Принимая статический коэффициент передачи тока максимальным, находим

E.max =220*1.2=264

и подставляя получим

= 343/11600*ln265≈0.1649 V.

Определим максимальное напряжение между базой и эмиттером транзистора VT2 в режиме отсечки.

На основании второго закона Кирхгофа можно записать:

- UVD2 + UKEнас1 =1

Откуда

= UVD2 - UKEнас1 =0.5-0.2=0.3 V.

Следовательно транзистор VT2 будет в режиме отсечки, так как напряжение на его базе, рассчитанное при минимальном напряжении на VD2, положительно относительно эмиттера и больше, чем рассчитанное UBE0.

Ток в цепи коллектора транзистора VT1 в режиме насыщения

IK.нас1=(EK - UKЕ.нас1)/R2=(12-0.2)/6300=0.0019 A.

Минимальный статический коэффициент передачи тока транзистора VT1 учитывая величину тока в цепи эмиттера и то, что

E.рас. = h21Э Кс КТE.min1=120*0.7*0.6=50

Ток в цепи базы VT1 на границе насыщения

IB1=IK.нас1 / h21E.min1 =0.0019/50=0.000038 A.

Сопротивление резистора R3 в цепи обратной связи


Выбираем резистор R3 МЛТ-0.125 330 кОм ±5% (мощность выделяющаяся на резисторе меньше 0.125 Вт). Ток в цепи обратной связи (если VT1 открыт а VT2 закрыт)

Ioc=IR3=(EK-UBE.нас1) / (R3 + RP) =(12-0.8) / (330000+320)=0.000034 A.

Определим сопротивление R1 из условия обеспечения заданного входного тока срабатывания усилителя. Усилитель срабатывает, если под воздействием входного тока транзистор VT1 из режима насыщения переходит в усилительный при котором ток в цепи базы пропорционален току в цепи коллектора. Составим для точки А выражение в соответствии с первым законом Кирхгофа

Iвх.ср.+ IB1 = IR1 + Ioc

Отсюда ток в резисторе R1 при срабатывании усилителя

= Iвх.ср.+ IB1 - Ioc = Iвх.ср.+ IKE.нас.1 / h21E.1 - Ioc

Определим величину тока в резисторе R1 при крайних значениях коэффициента передачи тока транзистора VT1:

IR1.max = 0.0003 + 0.0019/50-0.000034=0.000304 A..min = 0.0003 + 0.0019/264-0.000034=0.000273 A.

Предельные значения сопротивлений резистора R1

R1min = (EK - UBЕ.нас1.) / IR1.max =(12-0.8) / 0.000304=36842 Ом.max = (EK - UBЕ.нас1.) / IR1.min =(12-0.8) / 0.000273=41025 Ом.

Из расчета следует, что для обеспечения тока срабатывания усилителя в заданной точностью ±10% сопротивление резистора R1 подбираем при настройке схемы усилителя. Для дальнейших расчетов принимаем сопротивление резистора R1 39 кОм ±5%, при этом

= EK / R1 =12/39000=0.000308 A.

Мощность потребляемая усилителем от источника сигнала при срабатывании

ср = Iвх.ср. * UBE0 =0.0003*0.1649=0.000049 Вт.

Определим величину сопротивления резистора R4 из условия, чтобы при запирании транзистора VT2 напряжение на нем не превысило максимально допустимое. При запирании VT2 на обмотке реле Р1, обладающей индуктивностью, наводится ЭДС самоиндукции, под воздействием которой открывается диод VD3. Будем считать, что ток IК.нас.2. замыкается по цепочке VD3 R4, создавая дополнительное падение напряжения. Следовательно, напряжение на запирающемся транзисторе VT2

.= EK + IК.нас.2. * R4 + UVD3 < UKE.max.

Отсюда, принимая прямое падение напряжения на диоде VD3 1v, получим

< (UKE.max. - EK - UVD3)/IK.нас2.=(45-12-1)/0.0334=958 Ом.

Выбираем резистор R4 МЛТ-0.125 910 Ом ±5%.

Выбираем диод VD3 Д223.

Максимальное постоянное напряжение эмиттер - база транзистора VT1 U=5v., поэтому для защиты от обратных напряжений включен диод VD1. При появлении на входе усилителя обратных напряжений открывается диод VD1 , и напряжение между эмиттером и базой VT1 будет равно прямому напряжению на диоде VD1 . Для этой цели выбираем диод Д223.

Определяем мощность, потребляемую схемой усилителя от источника коллекторного питания. Если транзистор VT1 открыт, а VT2 закрыт, то суммарный ток IH потребляемый схемой, равен

IH = IR1 + Ioc + IK.нас1+ IR5 = 0.000308+0.000034+0.0019+0.002=0.004242 A.

Потребляемая мощность

= EK * IH = 12*0.004242 = 0,050904 Вт.

Эквивалентное сопротивление нагрузки

.max = EK / IH = 12 / 0.004242 = 2836 Ом.

Если транзистор VT1 закрыт, а VT2 открыт, то суммарный ток IH потребляемый схемой, равен

= IВ.нас2. + IК.нас2. + IR5 = 0.0019+0.0334 +0.002= 0.0373 A.

Потребляемая мощность

= EK * IH = 12*0.0373 = 0.4476 Вт.

Эквивалентное сопротивление нагрузки

RH.min = EK / IH = 12 / 0.0373 = 322 Ом.

Таким образом, сопротивление нагрузки подключаемой к источнику коллекторного питания, в процессе работы схемы изменяется от 322 до 2836 Ом. Определим крайние значения токов, потребляемых нагрузкой, с учетом изменения напряжения коллекторного питания

IH.max. = EK.max. / RH.min = 14.5 / 322 =0.045 A.

IH.min. = EK.min. / RH.max = 9.9 / 2836 =0.0035 A.

Рассчитаем балластное сопротивление стабилитрона и изменения напряжения питания. Ток стабилитрона при неблагоприятных сочетаниях параметров должен быть больше минимального и меньше максимального тока стабилизации, указанных в справочных данных на стабилитрон. Схема рассчитываемого стабилизатора приведена на рисунок 3.1.

Рис. 3.1 - Стабилизатор

Минимальный ток через стабилитроны

Ict.min. = IR6.min. - IH.max.

Принимая минимальный ток через стабилитрон Ict.min. = 1 мА. Определим

IR6.min = Ict.min. + IH.max. =0.001+0.045=0.046 А.

Определим сопротивление резистора R6 с учетом минимального напряжения питания и максимального напряжения стабилизации

R6 = (Uпит.min. - EK.max.) / IR6.min = (198-14.5)/0.046=3989 Ом.

Выбираем номинальное сопротивление 3.9 кОм. ±5%. Определим минимальные и максимальные токи через резистор с учетом изменения напряжения питания и напряжения стабилизации

IR6.max. =(Uпит.max. - EK.min.) / R6 = (242-9.9)/3900=0.059 А..min. =(Uпит.min. - EK.max.) / R6 = (198-14.5)/3900=0.047 А.

Проверим токи через стабилитрон

IСТ.min. = IR6.min. - IH.max. =0.047 - 0.045=0.002 А.СТ.max. = IR6.max. - IH.min. =0.059 - 0.0035=0.056 A.

Расчеты подтверждают правильность выбора параметров схемы стабилизатора, так как токи стабилитронов находятся в допустимых пределах при неблагоприятных сочетаниях факторов.

Максимальная мощность, рассеиваемая резистором R6

.max. =(Uпит.max. - EK.min.)2 / R6 = (242-9,9)2 / 3900 =13.81 Вт.

Выбираем резистор ПЭВ-15 3,9 кОм ±5%.

Номинальная мощность, потребляемая схемой от источника питания

. =(Uпит.nom. - EK.nom.)2 / R6 =(220-12)2 / 3900=11.09 Вт.

Определим коэффициент стабилизации выбранного параметрического стабилизатора. Будем считать, что при неизменной нагрузке на стабилизатор ток через стабилитрон изменяется только за счет изменения напряжения питания, следовательно

ΔICT =ΔUпит. / R6 = (Uпит.max. - Uпит.min.) / R6 =(242-198)/3900=0.0113 A.

Изменение напряжения на нагрузке вызвано наличием дифференциального сопротивления стабилитронов, которое в соответствии со справочными данными принимаем RVD=25 Ом.

Следовательно

ΔUH = ΔIct* RVD = 0.0113*25= 0.28 v.

Коэффициент стабилизации стабилизатора при неизменной нагрузке и изменении напряжения питания

Кст.=(ΔUпит./Uпит.nom.) / (ΔUH/UH.ном.) = (44/220) / (0.28/12) = 8.6

Необходимо отметить, что приведенный расчет коэффициента стабилизации является приближенным, так как не учитывает влияние температуры и изменение нагрузки.

4. Конструктивная часть

.1 Выбор печатной платы

Выбор метода изготовления печатной платы. Для изготовления единичного образца устройства наиболее рациональный метод получения печатной платы - это метод химического травления фольги в растворе хлорного железа. При этом на фольгированный стеклотекстолит или фольгированный гетинакс краской или лаком наносится печатный рисунок, соответствующий позитивному расположению проводников. В нашем случае на фольгированный стеклотекстолит при помощи разогретого утюга нанесён оттиск печатного рисунка, полученный на лазерном принтере. После нанесения рисунка плату кладут в тёплый раствор хлорного железа, в котором держат до полного стравливания фольги с незащищённых краской участков. Затем плату промывают, удаляют краску растворителем или спиртобензиновой смесью. После этого плата ещё раз тщательно промывается, после чего процесс изготовления платы печатной можно считать законченным

Выбор материала печатной платы

В качестве материала печатной платы выбираем стеклотекстолит фольгированный СФ-1-50Г ГОСТ 10316-78 толщиной 1,5 мм и толщиной фольги 0,05 мм.

Выбор размеров печатной платы

В результате компоновки элементов на печатной плате, выполненной в редакторе PCCARDS пакета программ P-CAD, были получены следующие размеры платы:

ширина - 75 мм.

По этим параметрам плата относится к среднегабаритным печатным платам.

По плотности монтажа плата относится к печатным платам третьего класса ГОСТ 23751-86 со следующими параметрами: минимальная ширина проводника Т=0,25мм;

расстояние между проводниками, контактными площадками,

контактными площадками и проводниками s=0,25 мм;

минимальное расстояние от края от края монтажного отверстия до

края контактной площадки b=0,1 мм;

Таблица 3 - Монтажных отверстий

Типы элементов

Диаметр выводов, мм

Диаметр монтажных отверстий, мм

Диаметр контактных площадок, мм

Конденсаторы С1-С4

0,8

1,1

2,5

Резисторы R1-R14

0,6

1,1

2,5

Трансформаторы VT1-VT4

Расчет ширины печатных проводников Так как ширина печатных проводников самых сильноточных цепей приёмника составляет 1 мм при максимальном токе в4 цепи, меньшем, чем 3 А и толщина фольги составляет 0,05 мм, то расчета ширины печатных проводников не требуется.

Проверка падения напряжения

Допустимое падение напряжения для проводников, изготовленных методом химического травления, составляет 4 мВ на 1 см длины проводника. При токе в цепи 1 А и ширине проводника 1 мм падение напряжения на 1 см длины проводника составит:

∆U = 0,02*Ln*lmax / tn*а

где t *1 мм - ширина проводника.

L= 0,01 м - длина проводника, на которой рассчитывается падение напряжения,

а = 0,05 мм - толщина фольги,

I max - максимальный ток нагрузки, в данной схеме равен 0,025А.

∆U = 0,02*0,01*0,025 /1*0,05 = 0,0001 мВ

Полученное значение намного меньше предельно допустимого, что указывает на достаточную ширину печатных проводников.

Определение минимального расстояния между проводниками

Поскольку в УКВ - приёмнике отсутствуют высокие напряжения, то минимальное расстояние между проводниками соответствует значению параметра s для плат 3 класса точности ГОСТ23751.

5. Технологическая часть

5.1 Инструкция по ремонту

Назначение и порядок пользования инструкцией

Настоящая инструкция предназначена для руководства при ремонте и настройке электронного коммутатора в лабораториях колледжа.

Инструкция содержит основные технические характеристики, описание принципиальной электрической схемы, рекомендации по нахождению и устранению неисправностей и справочные материалы, облегчающие ремонт изделия.

Прежде чем приступить к ремонту радиоприемника, студенту необходимо ознакомиться с настоящей инструкцией.

В инструкции приняты следующие сокращения:

УПЧ - усилитель промежуточной частоты;

ПЧ-ЧМ - промежуточная частота диапазона УКВ;

Тракт ФМ - приемный тракт диапазонов УКВ;

УНЧ - усилитель низкой частоты;

УКВ - ультра короткие волны.

.2 Требования безопасности

Общие требования безопасности:

1.1. Электромонтажники <#"865588.files/image047.jpg">

Рис. 9.1

.3 Основные разделы паспорта рабочего места.

Паспорт рабочего места - внутренний нормативный документ, в котором приведены: перечень КИА и НКИА, основные технические характеристики приборов и оборудования, эскиз рабочего места, вредные факторы и правила техники безопасности, в которых указываются соответствующие санитарно-гигиенические нормы.

Руководствуясь этим планом работник может заранее организовать свою деятельность.

Заключение

В процессе работы над дипломным проектом был спроектировано фотореле.

В данном проекте был произведён электрический расчёт схемы и разработана конструкция устройства. По данным расчёта и описанию конструкции собрано и испытано реальное устройство. Проверка и наладка устройства не потребовала коррекции номиналов элементов, что показало оптимальный выбор методик расчёта.

Также в проекте произведено обоснование выбранной схемы и элементной базы, разработано руководство по эксплуатации фотореле.

Список литературы

1. ГОСТ 2.701-84 ЕСКД Схемы. Виды и типы. Общие требования к выполнению.

. ГОСТ 2.703-75 ЕСКД Правила выполнения электрических схем.

. Гурлев А.С. Справочник по электронным приборам. - Киев.: Техника, 1966.

. Румянцев К.Е. Радиоприемные устройства: учебник для студентов СПО.- М.: Академия, 2006.

. Бобров Н.В. Расчет радиоприемников. - М.: Радио и связь, 1981.

. Г.А. Жукова, В.П. Жуков. Курсовое и дипломное проектирование по низковольтным электрическим аппаратам.


Не нашли материал для своей работы?
Поможем написать уникальную работу
Без плагиата!
Без нейросетей!