Расчет технологической установки по разделению сырьевых потоков на индивидуальные компоненты

  • Вид работы:
    Курсовая работа (т)
  • Предмет:
    Другое
  • Язык:
    Русский
    ,
    Формат файла:
    MS Word
    299,79 Кб
  • Опубликовано:
    2016-02-06
Вы можете узнать стоимость помощи в написании студенческой работы.
Помощь в написании работы, которую точно примут!

Расчет технологической установки по разделению сырьевых потоков на индивидуальные компоненты

Введение

При проведении процессов однократного испарения или однократной конденсации получают пар более богатый НКК, а жидкость более богатую ВКК, чем исходная система. Однако достаточно хорошая степень разделения в однократных процессах не достигается.

При осуществлении многократного и постепенного испарения или конденсации может быть обеспечено получение паровой или жидкой фаз с любой желаемой концентрацией. Однако выход такой паровой или жидкой фазы будет незначительным по сравнению с массой исходной смеси, т. е. проблема будет решаться лишь качественно. Достаточно четкое разделение компонентов в целом не будет обеспечиваться, так как в ходе процесса будут получены значительные количества паровой или жидкой фаз, составы которых существенно отличаются от требуемых.

Для получения продуктов с любой желаемой концентрацией компонентов и высокими выходами служит процесс ректификации, заключающийся в многократно повторяющемся контактировании неравновесных паровой и жидкой фаз.

При контакте неравновесных паровой и жидкой фаз, в результате которого протекают процессы массо- и теплообмена, система достигает состояния равновесия. При этом происходит выравнивание температур и давлений в фазах и перераспределение компонентов между ними. Такой контакт называют идеальным, теоретическим.

Ректификация - это процесс разделения жидких смесей на практически чистые компоненты, отличающиеся температурами кипения, путем многократных испарения жидкости и конденсации паров. В этом основное отличие ректификации от дистилляции, при которой в результате однократного цикла частичное испарение -конденсация достигается лишь предварительное (грубое) разделение жидких смесей.

Для ректификации обычно используют колонные аппараты, называемые ректификационными колоннами, в которых осуществляется многократный контакт между потоками паровой и жидкой фаз. Движущая сила ректификации - разность между фактическими (рабочими) и равновесными концентрациями компонентов в паровой фазе, отвечающими данному составу жидкой фазы.

В данной курсовой работе расчет технологической установки по разделению сырьевых потоков на индивидуальные компоненты велся по программе Petro-SIM Express.

. Характеристика исходных компонентов

1.1 Основные свойства исходных компонентов

По заданию к курсовому проекту даны два сырьевых потока, содержащие в общем случае шесть исходных компонентов. Данные компоненты и их основные свойства приведены в таблице 1.

Таблица 1 - Исходные компоненты и их основные свойства

Свойство

Компонент


С3

n-С4

С8

С11

С24

С26

Химическая формула

С3Н8

С4Н10

С8Н18

С11Н24

С24Н50

С26Н54

Молекулярная масса

44,10

58,12

114,2

156,3

338,6

366,7

Нормальная температура кипения, 0С

-42,10

-0,5020

125,7

195,9

391,3

412,2

Стандартная плотность жидкости, кг/м3

506,70

583,2

705,4

742,8

801,4

805,40

Критическая температура, 0С

96,75

152

295,4

365,1

530,9

545,9

Критическое давление, кПа

4257,00

3797

2497

1965

980

910

Теплота образования (250С), ккал/кмоль

-4,89∙105

3,016.104

4,985.104

-6,46∙104

-1,29.105

-1,39∙106

Теплота сгорания (250С), ккал/кмоль

-2,48∙104

-6,35.105

-1,22.106

-1,66∙106

-3,53.106

-3,82∙106


.2 Свойства компонентов, зависящие от температуры

.2.1 Энтальпия паров компонентов

Энтальпию паров определим по формуле


где Н - массовая энтальпия паров, кДж/кг;

Т - температура, К;

a, b, c, d, e, f - эмпирические коэффициенты.

Коэффициенты для расчёта энтальпии паров приведены в таблице 2.

Таблица 2 - Эмпирические коэффициенты для расчета энтальпии паров

Коэффициент

Компонент


С3

n-С4

С8

С11

С24

С26

a

39,49

67,72

126,5

4,1∙10-9

-43,48

-49,63

b

3,95∙10-1

8,54.10-3

-0,27

-5,37∙10-3

0,303

3,14∙10-1

c

2,11∙10-3

3,27.10-3

3,99.10-3

3,37∙10-3

2,86.10-3

2,86∙10-3

d

3,97∙10-7

-1,11.10-6

-1,97.10-6

-1,23∙10-6

-7,08.10-7

-7,09∙10-7

e

-6,67∙10-10

-1,76.10-10

6,28.10-10

1,97∙10-10

0,00

0,00

f

1,69∙10-13

-6,39.10-15

-9,38.10-14

-2,08∙10-23

0,00

0,00


Рассчитанные значения энтальпий паров компонентов представим в виде графиков зависимости H = f(T) в диапазоне температур от 273 до 673 К (рисунок 1).

Рисунок 1 - Графики зависимости энтальпии паров компонентов от температуры

.2.2 Упругость паров компонентов

Упругость паров компонентов определим по формуле Антуана


где Р - упругость паров, кПа;

Т - температура, К;

a, b, c, d, e, f - эмпирические коэффициенты.

Коэффициенты для расчёта упругости паров приведены в таблице 3.

Таблица 3 - Эмпирические коэффициенты для расчета упругости паров

Коэф-фициент

Компонент


С3

н-С4

С8

С11

С24

С26

a

52,3785

66,945

86,997

1,2.102

204,51

-49,629

b

-3490,55

-4,60.103

-7890,6

-1,1.104

-21711

0,3145

c

0,00

0,00

0,00

0,00

0,00

2,87.10-3

d

-6,10875

-8,25

-1,1.101

-1,5.101

-26,255

-7,1.10-7

e

1,12.10-5

1,16.10-5

6,47.10-6

7,59.10-6

7,75.10-6

0,00

f

2

2,00

2,00

2,00

2

0,00

Тmin

145

170

260

350

323,8

329,3

Tmax

369

425,2

568,6

638,3

804

819


Рассчитанные значения упругостей паров компонентов представим в виде графиков зависимости ln(P) = f(T) в диапазоне температур от 273 до 673 К (рисунок 2).

Рисунок 2 - График зависимости упругости паров компонентов от температуры

. Выбор и обоснование схемы разделения исходной смеси

Выбор конкретного варианта соединения колонн обусловлен технологическими требованиями к перерабатываемым продуктам и экономическими показателями, определяющими затраты на ректификацию.

В данном проекте для расчета установки по разделению методом ректификации двух сырьевых потоков на индивидуальные компоненты для первого потока выбираем схему последовательно-параллельного соединения колонн по потокам остатков. В связи с тем, что в колонне К-101 производим разделение потока на два компонента в дистилляте (С3,н-С4) и остатке (С8,С11), и хотя доля отгона при этом имеет малое значение, однако С3 и н-С4 обладают очень высокой летучестью, в сравнении с С8 и С11. Аналогичным образом производим разделение С3,н-С4 в колонне К-102 и С8,С11 в колонне К-103.

Для второго потока выбираем схему последовательного соединения колонн. Это связано с тем, что в колонне К-100 при разделении потока на два компонента в дистилляте и остатке из-за высокой доли отгона возникает большая нагрузка на верх колонны и конденсатор. Данное технологическое решение позволяет более равномерно распределить нагрузку по колонне. Аналогично решается проблема в колонне К-104.

Так как температуры кипения С3 и н-С4 ниже 0 0С, то колонны К-101 и К-102, в которых происходит их разделение, работают при повышенном давлении, это дает возможность применять в качестве хладагента обычную воду.

Так как температура кипения С24 и С26 превышает 330 0С, а нагревание кубового продукта колонн К-104 и К-105 до таких высоких температур может привести к разложению продукта, то данные колонны работают при давлении ниже атмосферного, т.е. в них создано разряжение.

Разделение С8 и С11, имеющих сравнительно невысокие температуры кипения, можно проводить при давлении, незначительно отличающемся от атмосферного (колонна К-103).

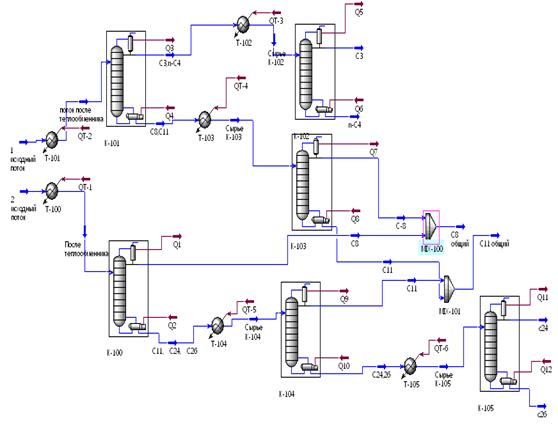
Технологическая схема разделения исходной смеси представлена на рисунке 3.

Рисунок 3 - Технологическая схема разделения исходной смеси

Исходная смесь (сырьевой поток - 1), состоящая из четырех компонентов (C3, н-C4, C8 и C11) подается с долей отгона 0,0731, равной мольному содержанию С3 в смеси, и при давлении 895,0 кПа в ректификационную колонну К-101. С верха колонны К-101 отводится балансовое количество дистиллята с мольным содержанием C3,н-C4 - 0,99999. С низа колонны К-1 отводится балансовое количество остатка с суммарным мольным содержанием C8,C11 - 0,99999.

Дистиллят с верха колонны К-101 - смесь C3,н-C4 подается в теплообменник Т-102, откуда поступает с долей отгона 0,3861, равной мольному содержанию пропана в смеси, и при давлении 830 кПа в колонну К-102. С верха колонны К-102 отводится балансовое количество дистиллята с мольным содержанием пропана - 0,9990. С низа колонны К-102 отводится балансовое количество остатка с мольным содержанием н-бутана - 0,9990.

Остаток с низа колонны К-101 - смесь C8,C11 подается в теплообменник Т-103, откуда поступает с долей отгона 0,6258, равной мольному содержанию C8 в смеси, и при давлении 840 кПа в колонну К-103. С верха колонны К-103 отводится балансовое количество дистиллята с мольным содержанием C8 - 0,9990. С низа колонны К-103 отводится балансовое количество остатка с мольным содержанием C11 - 0,9990.

Исходная смесь (сырьевой поток - 2), состоящая из четырех компонентов (C8,C11,C24,C26) с долей отгона 0,45, равной суммарному мольному содержанию C8 и C11 в смеси, и при давлении 195 кПа поступает в ректификационную колонну К-100. С верха колонны К-100 отводится балансовое количество дистиллята суммарным мольным содержанием C8 0,9999. Полученный дистиллят выходит из колонн К-100 и К-103, идет двумя потоками С8 в коллектор MIX-100, где смешивается и общей линией поступает на выход. С низа колонны К-100 отводится балансовое количество остатка с суммарным мольным содержанием C11,C24,C26 -0,9999.

Затем полученная смесь C11,C24,C26 подается в теплообменник Т-104, откуда поступает с долей отгона 0,7608, равной мольному содержанию C11 в смеси, и при давлении 130 кПа в колонну К-104. С верха колонны К-104 отводится балансовое количество дистиллята с мольным содержанием C11 0,9998. Полученный дистиллят выходит из колонн К-103 и К-104, идет двумя потоками С11 в коллектор MIX-101, где смешивается и общей линией поступает на выход. С низа колонны К-104 отводится балансовое количество остатка с суммарным мольным содержанием C24,C26 - 0,9999.

Остаток с низа колонны К-104 - смесь C24,C26 подается в теплообменник Т-105, откуда поступает с долей отгона 0,3200, равной мольному содержанию C24 в смеси, и при давлении 110 кПа в колонну К-105. С верха колонны К-105 отводится балансовое количество дистиллята с мольным содержанием C24 0,9992. С низа колонны К-105 отводится балансовое количество остатка с мольным содержанием C26 - 0,9992.

Потоки дистиллятов и остатков с мольным содержанием 0,9999 выделенных из исходной смеси индивидуальных компонентов: C3, н-C4, C8общий и C11общий, и с мольным содержанием 0,9990 C24, C26 выводятся с установки.

. Расчет по определению оптимального ввода сырья и оптимального размера колонн

Для определения оптимального размера колонны находим необходимое количество тарелок исходя из зависимости флегмового числа от произведения N*(F+1). Выбираем число тарелок при котором данное произведение будет минимальным (рисунки 4, 7). Для определения оптимального ввода сырья при выбранном количестве тарелок находим номер тарелки ввода питания, при котором флегмовое число будет минимальным (рисунки 6, 9).

Рисунок 4 - График зависимости N*(F+1) от флегмового числа F для колонны К-100.

Рисунок 5 - График зависимости числа теоретических тарелок N в колонне от флегмового числа F для колонны К-100.

Рисунок 6 - График зависимости флегмового числа F от номера тарелки ввода Nввод для колонны К-100.

Рисунок 7 - График зависимости N*(F+1) от флегмового числа F для колонны К-101.

Рисунок 8 - График зависимости числа теоретических тарелок N в колонне от флегмового числа F для колонны К-101.

Рисунок 9 - График зависимости флегмового числа F от номера тарелки ввода Nввод для колонны К-101.

Таблица 4 - Результаты расчета по определению оптимального ввода сырья и оптимального размера колонн

Параметр

Колонны


К-100

К-101

К-102

К-103

К-104

К-105

Fопт.

8,21

1,83

3,79

2,56

1,11

11,99

Nопт.

14

18

21

24

40

68

Nпитания опт.

7

9

10

12

10

34

ректификационный колонна материальный поток

. Расчет основных параметров работы ректификационных колонн

На основании полученных результатов расчетов колонн, строим графики зависимостей температуры, давления, расхода пара и жидкости, состава от номера тарелки для двух колонн (рисунки 10-17).

Рисунок 10 - График зависимости температуры от номера тарелки для колонны К-100

Рисунок 11 - График зависимости давления от номера тарелки для колонны К-100

Рисунок 12 - График зависимости расхода пара и жидкости от номера тарелки для колонны К-100

Рисунок 13 - График зависимости мольной доли компонентов от номера тарелки для колонны К-100

Рисунок 14 - График зависимости температуры от номера тарелки для колонны К-101

Рисунок 15 - График зависимости давления от номера тарелки для колонны К-101

Рисунок 16 - График зависимости расхода пара и жидкости от номера тарелки для колонны К-101

Рисунок 17 - График зависимости мольной доли компонентов от номера тарелки для колонны К-101

. Расчёт контактных устройств и основных размеров колонн

5.1 Зависимость флегмового числа от КПД колонны

Определили флегмовое число в зависимости от КПД колонны, изменяя КПД всех контактных устройств одновременно, и графически отобразили полученную зависимость для колонны К-101 (рисунок - 18). Все расчеты проведены в программе Petro-SIM Express

Рисунок 18 - Зависимость флегмового числа от КПД для колонны К-101.

Как видно из представленных графиков с увеличением КПД контактных устройств флегмовое число уменьшается и достигает своего минимума при КПД равном 1,00.

5.2 Расчет контактных устройств

В качестве контактных устройств для колонн К-100, К-102 и К-104, К-105 выбираем насадку, для колонны К-101 и К-103 - клапан. Характеристики выбранных контактных устройств и секций колонн приведены в таблицах 5-7.

Таблица 5 - Характеристика контактных устройств колонн К-100, К-102

Параметр

Колонны


К-100

К-102

Контактные устройства

Насадка

Диаметр секции, м

0,3048

0,3048

Максимальное захлебывание, %

1,31

1,34

Поперечное сечение, м2

0

7,297е-002

Высота секции, м

7,874

0

Сопротивление секции, кПа

9,851е-004

0

Удельное сопротивление, кПа/м

0

1,589е-004

Скорость газа при захлебывании, м3/(ч·м2)

5828

4802

Скорость газа при захлебывании, м/с

1,619

1,334

Примерное количество единиц насадки

0

0

Масса насадки, кг

0

0

ВЭТТ, м

0,4374

0,4400

Уравнение ВЭТТ

Norton

Norton

Метод расчета

Robbins

Robbins

Тип насадки

Ballast Rings (Metal, random) 1_inch

Ballast Rings (Metal, random) 1_inch

Параметр

Колонна


К-101

К-103

Контактные устройства

Клапанные тарелки

Диаметр секции, м

1,981

2,743

Максимальное захлебывание, %

46,38

52,47

Поперечное сечение, м2

3,083

5,910

Высота секции, м

0

0

Сопротивление секции, кПа

5,776

10,58

Поточность

1,00

1,00

Длина потока, мм

901,7

1549

Ширина хода, мм

1911

2589

Максимальное заполнение сливного стакана, %

40,49

44,08

Максимальная нагрузка на перегородку, м3/(ч·м)

76,31

85,61

Максимальное сопротивление тарелки, кПа

0,47

0,4724

Расстояние между тарелками, мм

609,6

609,6

Общая длина перегородки, мм

1764

2264

Высота перегородки, мм

50,80

50,80

Активная площадь, м2

1,723

4,012

Зазор сливного стакана, мм

38,10

38,10

Площадь сливного стакана, м2

0,6801

0,9491

Длина боковой сливной перегородки, м

1,764

2,264

Площадь отверстий, м2

0,2636

0,6138

Оценка числа отверстий/клапан

233

519

Ширина бокового сливного стакана, верх, мм

539,8

596,9

Ширина бокового сливного стакана, низ, мм

539,8

596,9

Длина бокового сливного стакана, верх, м

1,764

2,264

Длина бокового сливного стакана, низ, м

1,764

2,264

Площадь бокового сливного стакана, верх, м2

0,68

0,9491


Таблица 7 - Характеристика контактных устройств колонн К-104, К-105

Параметр

Колонны


К-104

К-105

Контактные устройства

Насадка

Диаметр секции, м

0,3048

0,3048

Максимальное захлебывание, %

0,90

1,34

Поперечное сечение, м2

7,297е-002

7,297е-002

Высота секции, м

0

0

Сопротивление секции, кПа

0

0

Удельное сопротивление, кПа/м

7,351е-005

1,589е-004

Скорость газа при захлебывании, м3/(ч·м2)

5984

4802

Скорость газа при захлебывании, м/с

1,662

1,334

Примерное количество единиц насадки

0

0

Масса насадки, кг

0

0

ВЭТТ, м

0,4503

0,4400

Уравнение ВЭТТ

Norton

Norton

Метод расчета

Robbins

Robbins

Тип насадки

Ballast Rings (Metal, random) 1_inch

Ballast Rings (Metal, random) 1_inch



5.3 Расчет основных размеров колонн

Диаметр колонны приравнивается диаметру контактного устройства (тарелки). Высота колонны считается по формуле

Н=2hвн+(n-1)hТ, (3)

где hвн - расстояние между первой тарелкой и верхом колонны,hвн=0,6 м;

n - число тарелок в колонне;

hТ - расстояние между тарелками в колонне, м.

Полученные результаты приведены в таблице 8.

Таблица 8 - Основные размеры колонн

Размер

Колонны


К-100

К-101

К-102

К-103

К-104

К-105

Диаметр, м

0,3048

1,981

0,3048

2,743

0,3048

0,3048

Высота, м

8,18

12,35

12,5

16,77

24,09

41,17



. Основные параметры материальных потоков

Основные параметры (имя потока, доля отгона, температура, давление, массовый расход и состав) материальных потоков колонн представлены в таблицах 9 - 14.

Таблица 9 - Основные параметры материальных потоков колонны К-100

Имя потока

Давле- ние, кПа

Темпе-ра-тура, 0С

Доля отгона

Расход, кг/с

Состав, мольные доли






С8

С11

С24

С26

2 Поток после теплообменника

195,0

200,4

0,45

7,7·10-3

0,4503

0,4182

0,0421

0,0894

С8

130,0

134,9

0,00

2,44·10-3

0,9999

0,0001

0,0000

0,0000

С11,С24, С26

140,0

221,5

0,00

5,34·10-3

0,0001

0,7608

0,0766

0,1626


Таблица 10 - Основные параметры материальных потоков колонны К-101

Имя потока

Давле- ние, кПа

Темпера-тура, 0С

Доля отгона

Расход, кг/с

Состав, мольные доли






С3

н-С4

С8

С11

1 Поток после теплообменника

895,0

224,4

0,4731

12,00

0,0282

0,0449

0,5801

0,3468

С3,н-С4

840

45,9

0,00

0,3716

0,3861

0,6138

0,0001

0,0000

С8,С11

850

247,2

0,00

11,63

0,0000

0,0001

0,6258

0,3741


Таблица 11 - Основные параметры материальных потоков колонны К-102

Имя потока

Давле- ние, кПа

Темпера-тура, 0С

Доля отгона

Расход, кг/с

Состав, мольные доли






С3

н-С4

С8

С11

Сырье К-102

830,0

50,66

0,3861

0,3716

0,3861

0,6138

0,0001

0,0000

С3

815,0

19,07

0,00

0,1200

0,9990

0,0010

0,0000

0,0000

н-С4

820,0

70,57

0,00

0,2516

0,0008

0,9990

0,0002

0,0000


Таблица 12 - Основные параметры материальных потоков колонны К-103

Имя потока

Давле- ние, кПа

Темпера-тура, 0С

Доля отгона

Расход, кг/с

Состав, мольные доли






С3

н-С4

С8

С11

Сырье К-103

840,0

257,3

0,6258

11,63

0,0000

0,0001

0,6258

0,3741

С8

825,0

221,9

0,00

6,40

0,0000

0,0002

0,9990

0,0008

С11

830,0

303,6

0,00

5,228

0,0000

0,0000

0,0010

0,9990


Таблица 13 - Основные параметры материальных потоков колонны К-104

Имя потока

Давле- ние, кПа

Темпе- ратура, 0С

Доля отгона

Расход, кг/с

Состав, мольные доли






С8

С11

С24

С26

Сырье К-104

130,0

300,4

0,7608

5,33·10-3

0,0001

0,7608

0,0766

0,1626

С11

115,0

200,7

0,00

3,1·10-3

0,0001

0,9998

0,0001

0,0000

С24, С26

120,0

410,5

0,00

2,23·10-3

0,0000

0,0001

0,6799


Таблица 14 - Основные параметры материальных потоков колонны К-105

Имя потока

Давле- ние, кПа

Темпе- ратура, 0С

Доля отгона

Расход, кг/с

Состав, мольные доли






С8

С11

С24

С26

Сырье К-105

110,0

406,7

0,3200

2,23·10-3

0,0000

0,0001

0,3200

0,6799

С24

100,0

388,2

0,00

6,75·10-4

0,0000

0,0003

0,9992

0,0005

С26

105,0

410,8

0,00

1,56·10-3

0,0000

0,0000

0,0008

0,9992



Заключение

В первом разделе данного курсового проекта приведены основные характеристики исходных компонентов и построены графики зависимостей энтальпии и упругости паров компонентов от температуры.

Далее выбраны и обоснованы схемы разделения исходных потоков. Для первого потока выбирали схему последовательно ‒ параллельного соединения колонн по потокам остатков. Для второго потока - схему последовательного соединения колонн.

В третьем разделе определили оптимальные значения флегмового числа и числа теоретических тарелок (14, 18, 21, 24, 40, 68), номер тарелки питания (7, 9, 10, 12, 10, 34) соответственно для колонн К-100, К-101, К-102, К-103, К-104 и К-105, т.е. определили оптимальные размеры колонн. Построили графики зависимостей N(F+1)=f(F) и F=f(Nпитания).

В четвёртом разделе представлены результаты расчетов колонн в виде графиков зависимостей температуры, давления, расхода пара и жидкости, состава от номера тарелки.

В пятом разделе исследовали влияние КПД тарелок на работу колонны К-101. По результатам исследований построили график зависимости F=f(КПД). В качестве контактных устройств для колонн К-100, К-102, К-104 и К-105 выбрали насадку, для колонн К-101, К-103 - клапан. Характеристики выбранных контактных устройств свели в таблицы. Определили основные размеры: диаметр - 0,3048; 1,981; 0,3048; 2,743; 0,3048; 0,3048 м и высоту - 8,18; 12,35; 12,5; 16,77; 24,09; 41,17 м соответственно для колонн К-100,К-101, К-102, К-103, К-104 и К-105.

В шестом разделе указана основная информация (в виде сводной таблицы) о каждом материальном потоке каждой из шести колонн.

В ходе выполненных расчетов получили потоки дистиллятов и остатков с мольным содержанием индивидуальных компонентов 0,9999.

Список литературы

1 Жирнов Б.С., Евдокимова Н.Г. Первичная переработка нефти. - Уфа: УГНТУ, 2005. - 167 с.

Материалы сайта: http://www.xumuk.ru/

А.И. Скобло, И.А. Трегубова, Ю.К. Молоканов Процессы и аппараты нефтеперерабатывающей и нефтехимической промышленности. - 2-е изд., перераб. и доп. - М.: Химия, 1982 - 584 с., 363 ил.

4 Учебно-методическое пособие по курсовому проектированию по дисциплине «Процессы и аппараты химической технологии» для бакалавров направления 240100 «Химическая технология»/ Кугатов П.В., Комарова Е.В., Запылкина В.В.

Похожие работы на - Расчет технологической установки по разделению сырьевых потоков на индивидуальные компоненты

 

Не нашли материал для своей работы?
Поможем написать уникальную работу
Без плагиата!
Без нейросетей!