Научный подход разработки адаптивно-ландшафтной системы земледелия

  • Вид работы:
    Реферат
  • Предмет:
    Сельское хозяйство
  • Язык:
    Русский
    ,
    Формат файла:
    MS Word
    340,08 Кб
  • Опубликовано:
    2016-04-12
Вы можете узнать стоимость помощи в написании студенческой работы.
Помощь в написании работы, которую точно примут!

Научный подход разработки адаптивно-ландшафтной системы земледелия















НАУЧНЫЙ ПОДХОД РАЗРАБОТКИ АДАПТИВНО-ЛАНДШАФТНОЙ СИСТЕМЫ ЗЕМЛЕДЕЛИЯ

Борисова Е.В.

Научный руководитель: доктор с.-х.н., профессор Едимеичев Ю.Ф.

Красноярский государственный аграрный университет, Красноярск, Россия

Адаптивно-ландшафтное земледелие представляет собой систему земледелия, основанную на внедрении научных разработок для природно-хозяйственных комплексов различного уровня (край, зона, провинция, хозяйство) с целью получения продукции и предотвращения процессов деградации пашни и сопряженных ей угодий - сенокосы, пастбища, лесные массивы и водные объекты[2]. Для создания современной системы адаптивно-ландшафтного земледелия, необходимо использовать новые методы, в частности ГИС-технологии. В статье предлагается подход к подготовке геоинформационной основы территории аграрно-промышленного комплекса для введения адаптивно-ландшафтного земледелия.

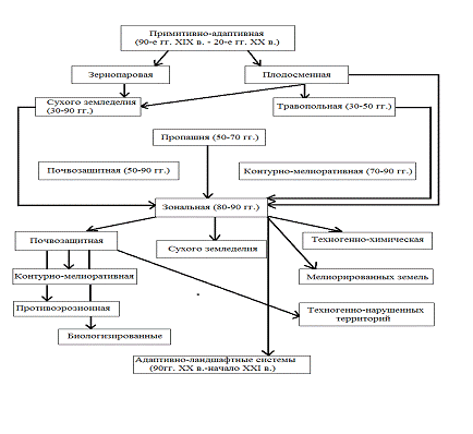
Концепция адаптивно-ландшафтного земледелия появилась в 90-е годы прошлого века и является высшим интегрированным достижением совершенствования предыдущих систем земледелия, получив развитие, как альтернатива зональному земледелию[4].

Рис. 1. Этапы освоения систем земледелия

До последнего времени освоение зональных систем земледелия недостаточно увязывались с агроэкономическим изменением и состоянием структуры агроландшафтов, рационального и эффективного их использования. Общий подход землепользования привел во многих хозяйствах края к обострению экологических проблем, снижению суммарной продуктивности земли.

Оптимальная стратегия управления землепользования заложена в адаптивно-ландшафтной системе земледелия, эффективна использующей природные и хозяйственные ресурсы и обеспечивающей стабильность функционирования агроландшафтов[5].

Наряду с проблемой сохранением плодородия почв в агроландшафтах встает необходимость снижения затрат при возделывании сельскохозяйственных культур. Поэтому при разработки ландшафтных систем землепользования следует адаптировать агротехнологии не в целом для хозяйства, а для каждого агроландшафта: структуру использования пашни и систем севооборотов, систему обработки почвы, систему удобрений, систему защиты растений, сорта и семена.

Каждый агроландшафт характеризуется не единой величиной потенциала, а адресной дифференцированной величиной при выборе вариантов землепользования. Только наличие полной информации о структуре и потенциале ландшафта позволяет переходить к конструированию систем земледелия. При таком подходе система земледелия на ландшафтной основе отличается от зональной системы и становится системой природопользования.

В данном случае речь идет о более глубоком, дифференцированном использовании агроландшафтов в конкретном хозяйстве, т.е. чем будет занята земля, какими культурами и сортами, по каким технологиям они будут возделываться, каких и сколько потребуется технологических и организационно экономических ресурсов. Стержнем ландшафтного земледелия является оптимальная организация использования территории с учетом природных и антропогенных факторов[1].

Таким образом, большое количество разнородной информации должно быть сведено в единую систему. В настоящее время это возможно благодаря бурному развитию информационных технологий, в частности геоинформационной системы.

Разработка адаптивно-ландшафтной системы земледелия начинается с формирования геоинформационной основы территории аграрно-промышленного комплекса. Под геоинформационной основой понимают совокупность цифровых картографических материалов, представленных в одной системе координат, созданных с использованием общего набора правил представления и описания пространственных объектов, процессов, явлений. Геоинформационная основа территории аграрно-промышленного комплекса должна состоять из 5 блоков: техногенная нагрузка, агроклиматические условия, топография, почвенные условия, а также орфографические особенности, рис.2[3].

Рисунок 2. Структура геоинформационной основы территории аграрно-промышленного комплекса для создания системы адаптивно-ландшафтного земледелия

Например, представим различные типы почв: серые лесные и черноземные. Серые лесные почвы отличаются от черноземных тем, что в них можно вносить фосфорные удобрения, нпример фосфоритную муку. Это зависит от кислотности почвы, так как серые лесные имеют кислую реакцию, а черноземы - нейтральную, поэтому необходимо выделить 2 отдельных сельскохозяйственных угодья с точки адаптивно-ландшафтного подхода.

Рисунок 4. а) граница существующих сельскохозяйственных угодий; б) пример реализации адаптивно-ландшафтного подхода к формированию сельскохозяйственных угодий

В результате границу угодья А3 оставили без изменений, а сельскохозяйственные угодья А1 и А2 немного скоректировали.

Геоинформационная основа, созданная для реализации системы адаптивно-ландшафтного земледелия, представляет собой систему показателей, которые объективно оценивают качество земель. Реализация предлагаемого подхода имеет цель - формирование экологически устойчивых и высокопродуктивных агроландшафтов, и совершенствование систем земледелия на ландшафтной основе[3].

На основании вышеизложенного можно сделать вывод:

.        Существующее земледелие недостаточно адаптировано к природным (почвенным и климатическим).

.        Современное состояние территории южных районов Красноярского края характеризуется неустойчивостью получения продукции и перестройке сельско-хозяйственного производства.

.        Необходимо оптимальное экономическое и экологическое обоснование агропроизводства при условии стабильного природопользования.

.        Отсутствие четкой географической зональности в земледельческой зоне Красноярского края, большим разнообразием почв, сложностью рельефа и климата необходим переход на адаптивно-ландшафтную систему земледелия.

.        Создание ГИС адаптивно-ландшафтного земледелия позволит улучшить плодородие земель.

Список литературы

1.     Алхименко Р.В. Система земледелия Красноярского края на ландшафтной основе: руководство: Алхименко Р.В., Берзин А.М., Бобровский А.В., Бопп В.Л., Брылев С.В., Бутковская Л.К., Васильев А.А., Вебер О.Н., Едимеичев Ю.Ф., и другие - Красноярск. - 2015

2.      Брылев С.В. «Инновационные технологии производства продуктов растениеводства» [Текст]: // сборник / под общей ред. Брылева С.В. - Красноярск, 2011. - 144 с.

.        Кирюшин В.И. Экологические основы земледелия [Текст].М.: Колос, 1996.-367 с.

.        Рудой Н.Г. Почвенные ресурсы, рационализация землепользования и экологическая оптимизация агроландшафтов в Приенисейской Сибири : материалы конференции, посвященной 150-летию со дня рождения В. В. Докучаева / Краснояр. гос. аграр. ун-т ; [отв. за вып. Н. Г. Рудой]. - Красноярск : КрасГАУ, 1997. - 171 с.

Похожие работы на - Научный подход разработки адаптивно-ландшафтной системы земледелия

 

Не нашли материал для своей работы?
Поможем написать уникальную работу
Без плагиата!
Без нейросетей!