Модель бизнес-процессов верхнего уровня санатория

  • Вид работы:
    Курсовая работа (т)
  • Предмет:
    Информационное обеспечение, программирование
  • Язык:
    Русский
    ,
    Формат файла:
    MS Word
    328,94 Кб
  • Опубликовано:
    2015-05-30
Вы можете узнать стоимость помощи в написании студенческой работы.
Помощь в написании работы, которую точно примут!

Модель бизнес-процессов верхнего уровня санатория

ОГЛАВЛЕНИЕ

ВВЕДЕНИЕ

. ТЕОРЕТИЧЕСКАЯ ЧАСТЬ

1.1 Описание выбранной предметной области

1.2 Модель бизнес-процессов верхнего уровня предприятия

1.3 Модель закрепления ответственности за бизнес-процессы по каждой категории процессов

1.4 Классификатор бизнес-процессов

2. ПРОЕКТНАЯ ЧАСТЬ

2.1 Модель бизнес-процесса в IDEF0 предприятия санаторий (Технологическая подготовка к оказанию услуги)

2.2 Информационная модель, реализованная с применением программного продукта Erwin Data Modeler

заключение

СПИСОК ИСПОЛЬЗОВАННОЙ ЛИТЕРАТУРЫ

ВВЕДЕНИЕ


Объектом изучения для данной курсовой работы выбран санаторий и, соответственно, бизнес-процессы производимые в данной отрасли. Актуальность выбранной темы объясняется, в первую очередь, тем, что еще во времена, когда заграничный туризм для большинства граждан нашей страны был недостижимой экзотикой, хорошим тоном считалось хотя бы раз в году отдохнуть и подлечиться в санатории России или СНГ. Подобная традиция сохранилась и по сей день. Несмотря на интенсивное развитие различных направлений туризма, отдых и лечение в санаториях остаётся весьма популярным.

Хочется обратиться к терминологии. Что же такое санаторий? Санаторий (от лат. sano «лечу, исцеляю») - лечебно-профилактическое учреждение, в котором для лечения используют главным образом природные факторы (климат, минеральные воды, лечебные грязи, морские купания и т.п.) в сочетании с лечебной физкультурой, физиотерапией и рациональным питанием (диетой) при соблюдении определённого режима лечения и отдыха. Санатории организуются как на курортах, так и вне их в местностях (пригородных зонах) с благоприятными климатическими, ландшафтными и санитарно-гигиеническими условиями (местные санатории). Вблизи от промышленных предприятий для работающих организуются санатории-профилактории.

Особенность санаторно-курортной практики состоит в том, что она сочетает в себе множество функций:

профилактическое оздоровление населения;

реабилитацию больных;

анимационно-досуговую деятельность.

Основные задачи курсовой работы:

·  получение навыков самостоятельной работы с научно-технической литературой;

·        обобщение накопленного опыта, умение делать научно-обоснованные выводы и рекомендации по организации средств хранения информационных ресурсов и осуществлению реинжиниринга бизнес-процессов;

·        обучение методам концептуального моделирования бизнес-процессов, проектирования баз данных с использованием Case-средств.

Цели курсовой работы по дисциплине “Моделирование бизнес-процессов” - закрепление и развитие теоретических знаний в области методологии моделирования бизнес-процессов, приобретение практических навыков обследования предметной области, концептуального моделирования бизнес-процессов, построение логического и физического уровня информационной модели для последующей реализации базы данных.

Актуальность выбранной темы заключается в том, что на сегодняшний день санатории-профилактории являются необходимыми учреждениями, где все желающие могут укрепить свое здоровье, повысить работоспособность и отдохнуть, а главная особенность лечения в санаториях-профилакториях - приоритетное использование активных и даже сильнодействующих природных лечебных факторов (климата, минеральных вод, лечебных грязей), несомненно, оказывающих благоприятное воздействие на организм человека.


1. ТЕОРЕТИЧЕСКАЯ ЧАСТЬ

 

.1 Описание выбранной предметной области


Санаторно-курортное учреждение представляет собой хозяйствующий субъект санаторно-курортного комплекса, непосредственно реализующий санаторно-курортные услуги.

Определяя место санаторно-курортного комплекса в экономике страны, его следует относить к непроизводственной сфере, так как санаторно-курортные учреждения реализуют услуги специфического характера. В тоже время санаторно-курортный комплекс, обеспечивая восстановление трудовых ресурсов и повышение уровня их качества, оказывает самое существенное влияние на функционирование как материального производства, так и непроизводственной деятельности. Как производитель услуг санаторно-курортный комплекс, находясь в составе курортно-рекреационного хозяйства, играет весьма значительную роль в повышении уровня жизни населения, то есть обеспеченности населения необходимыми для жизни материальными и культурными благами, достижения высокого уровня их потребления и степени удовлетворения потребности людей в этих благах.

Различают санатории общего и специального типа.

При многих заболеваниях в период ремиссии, (исчезновения острых проявлений) санаторно-курортное лечение является предпочтительным.

Перечень заболеваний, при которых показано то или иное санаторно-курортное лечение:

Заболевания сердечно-сосудистой системы.

Облитерирующие болезни сосудов. Тромбофлебиты.

·  Болезни органов пищеварения.

·        Болезни почек и мочевыводящих путей.

·        Болезни обмена веществ и эндокринных желез.

·        Болезни органов дыхания нетуберкулезного характера.

·        Болезни суставов, костей и мышц.

·        Болезни нервной системы.

·        Болезни женских половых органов.

·        Болезни кожи.

·        Болезни уха, горла и носа.

Санаторно-курортное лечение противопоказано тем, кто страдает инфекционными (в том числе венерическими заболеваниями), психическими расстройствами, в острой фазе заболеваний, при склонности к кровотечениям, при злокачественных новообразованиях, женщинам во второй половине беременности, и при существовании акушерской патологии.

В зависимости от преобладания того или иного природного фактора курорты подразделяются на климатические, бальнеологические и грязелечебные.

Созданная в СССР оригинальная санаторная система подразумевала общедоступность для всех слоев населения, чему способствовало постановление Совета министров СССР «О передаче профсоюзам хозрасчетных санаториев, курортных поликлиник и домов отдыха» (1960). Курортная деятельность была полностью монополизирована государством. Управление ею происходило посредством государственного планирования, которое осуществлялось такими органами государственной власти, как ВЦСПС, Госплан СССР, Совет министров СССР и Советы министров союзных республик.

Изначально санатории были в гораздо большей степени медицинскими учреждениями, чем курортными. Это повлияло на принятую в санаториях терминологию: так, в учёте используются койко-места и койко-дни, многими санаториями по-прежнему управляет главный врач (хотя, с распадом СССР, должность руководителя многих санаториев стала директорской).

Санаторная деятельность лицензируется (как и любая медицинская деятельность) федеральной службой по надзору в сфере здравоохранения и социального развития и сертифицируется в соответствии со специальными требованиями.

Специфика деятельности санаториев значительно отличается от пансионатов, домов отдыха, гостиниц и тому подобных. Несмотря на внешнюю схожесть таких бизнес-процессов, как реализация услуг, размещение и питание, в санаториях эти процессы значительно отличаются, как в силу влияния медицинской направленности учреждений, так и просто из-за исторически сложившихся схем работы. В настоящее время наиболее современные санатории приближают процессы, прямо не связанные с лечением, к мировым гостиничным и SPA-стандартам.

 

.2 Модель бизнес-процессов верхнего уровня предприятия


Создание моделей бизнес-процессов верхнего уровня организации является важнейшей задачей.

Можно выделить несколько целей описания бизнес-процессов верхнего уровня организации:

·  понимание основ деятельности организации;

·        увязка результатов деятельности (выходов) и процессов, определение границ процессов;

·        определение проблемных областей при выполнении процессов;

·        подготовка фронта работ для детального описания процессов.

Для систематизации процессов компании всю деятельность организации (компании, предприятия) разумно разделить на три крупных блока:

Основная деятельность (основные бизнес-процессы) - направлена на создание ценности для внешнего потребителя. Основные бизнес-процессы формируют денежные поступления в организацию и являются основой ее конкурентоспособности.

Вспомогательная деятельность (обеспечивающие бизнес-процессы и сервисы) - ориентирована на создание ценности для внутреннего потребителя. Вспомогательные бизнес-процессы и сервисы ориентированы на поддержание основных бизнес-процессов посредством:

·  своевременного предоставления необходимых ресурсов и услуг;

·        минимизации затрат на обеспечение основной деятельности необходимыми ресурсами и услугами.

Управленческая деятельность (функциональные системы управления, составляющие единую систему управления деятельностью предприятия) - ориентирована на обеспечение согласованности основных и вспомогательных бизнес-процессов и сервисов, достижение общих организационных целей. По сути дела, эти процессы порождают ту общую инфраструктуру и общие правила «игры», которые позволяют существовать каждому отдельному бизнес-процессу или сервису. Как правило, в нашей практике мы выделяем следующие основные подсистемы управления:

·  стратегическое управление (общее координирование на горизонтах более 1 года),

·        операционное управление (общее координирование на горизонтах от года до месяца/недели, включает в себя бюджетирование),

·        организационное управление (структурирование организации и формирование регламентной основы для ее функционирования),

·        маркетинг и заключение доходных договоров (относится сюда только в некоторых случаях, когда договорная работа основана на личном авторитете или связях руководителя организации),

·        обеспечение безопасности ведения бизнеса (конкретное наполнение данного блока может сильно отличаться для разных типов организаций и отраслей).

Рисунок 1. Модель бизнес-процессов верхнего уровня предприятия (санатория)

1.3 Модель закрепления ответственности за бизнес-процессы по каждой категории процессов


Процессная модель предприятия - это состав бизнес-процессов, закрепленных за структурными подразделениями, обеспечивающих жизненный цикл ресурсов предприятия, устав предприятия, положения о структурных подразделениях и должностные инструкции. Процессная модель предприятия включает в себя множество бизнес-процессов, участниками которых являются структурные подразделения и должностные лица иерархической организационной структуры предприятия. Под бизнес-процессом понимается совокупность различных видов деятельности, которые создают результат, имеющий ценность для потребителя, клиента или заказчика.

Встает вопрос о дифференцировании ресурсов и закрепленных за ними дифференцированных производственных процессов для конкретного предприятия, а также закрепления за структурными подразделениями предприятия бизнес-процессов и основных функций в разрезе каждого бизнес-процесса. Решение данного вопроса позволяет во взаимной увязке определить основные производственные и управленческие функции в разрезе всех ресурсов и структурных подразделений предприятия. Эти функции должны отражать замкнутость контура управления по каждому бизнес-процессу.

Проектирование процессной модели предприятия предполагает разработку матрицы матрицу закрепления бизнес-процессов за структурными подразделениями.

Матрица закрепления дифференцированных бизнес-процессов за структурными подразделениями формируется предварительно на основании модели бизнес-процессов верхнего уровня предприятия и существующей организационной структуры. Матрица должна быть построена по следующим правилам:

·  любая функция должна выполняться только одним структурным подразделением, то есть не должно быть дублирования функций;


Таблица 1

Модель закрепления ответственности за бизнес-процессы по каждой категории процессов

Процессы верхнего уровня

Ответственные руководители (владелец процесса)

Ответственные подразделения

Процессы управления

У1. Стратегическое управление

Заместитель ГД по корпоративной политике, стратегии и правовому обеспечению

Департамент корпоративной политики и управления капиталом

У2. Управление финансами

Заместитель ГД по экономике и финансам

Департамент корпоративных финансов, Департамент экономического планирования и анализа

У3. Оперативное управление

Помощник ГД - начальник отдела по рекламе

Отдел по рекламе

У4. Управление бизнес-процессами и качеством

Генеральный директор

Правление

У5. Управление проектами развития

Руководитель проектного офиса

Проектный офис

Основные процессы

О1. Закупка оборудования

Заместитель ГД по логистике

Департамент технического развития и инвестиций

О2. Установка оборудования

Заместитель ГД по технической политике

Департамент технического развития и инвестиций

О3. Предоставление лечения

Заместитель ГД по маркетингу

Департамент по связям с общественностью и маркетингу

Обеспечивающие процессы

В1. Административно- хозяйственное управление

Заместитель ГД по административно-хозяйственной части

Департамент по хозяйственной части

В2. ИТ-обеспечение и связь

Заместитель ГД по технической политике

Департамент информационных технологий

В3. Обеспечение безопасности

Заместитель ГД по организационной работе

Департамент информационно-аналитической политики

В4. Юридическое обеспечение

Заместитель ГД по корпоративной политике, стратегии и правовому обеспечению

Департамент правового обеспечения

В5.Ремонт и модернизация всего оборудования

Заместитель ГД по технической политике

Департамент управления производством и охраной труда

 

На основании матрицы закрепления бизнес-процессов за структурными подразделениями формируются заготовки таблиц производственных и управленческих функций в разрезе ресурсов по каждому структурному подразделению.

 

.4 Классификатор бизнес-процессов

информационный логический модель санаторий

В дальнейшем выделенные процессы детализируют и создают классификатор бизнес-процессов предприятия.

Каждый бизнес-процесс верхнего уровня компании можно разделить на первую детализацию и вторую (более подробную детализацию). Также при построении классификатора бизнес-процесса необходимо выделить владельца процесса.

Таблица 2

Классификатор бизнес-процессов

Бизнес-процессы верхнего уровня компания

Первая детализация бизнес-процесса верхнего уровня

Вторая детализация бизнес-процесса верхнего уровня

Владелец процесса

Бизнес-процессы управления (у)

У1. Стратегическое и оперативное управление



Генеральный директор


У1.1 Стратегическое управление


Генеральный директор



У1.1.1 Стратегическое планирование

Генеральный директор



У1.1.2 Управление проектами развития

Генеральный директор



У1.1.3 Управление инвестиционными проектами

Генеральный директор


У1.2 Оперативное управление


Генеральный директор

Генеральный директор



У1.2.2 Управление бизнес-процессами

Генеральный директор (первый заместитель Генерального директора)



У1.2.3 Административное управление

Генеральный директор

У2. Управление финансами



Заместитель ГД по финансам


У2.1 Управление активами


Заместитель ГД по финансам



У2.1.1 Материальные активы

Заместитель ГД по финансам



У 2.1.2 Невещественные активы

Заместитель ГД по финансам


У2.2 Бухгалтерский учет


Старший бухгалтер



У2.2.1 Калькулирование

бухгалтер



У 2.2.2 Баланс и отчетность

бухгалтер





 

 

2. ПРОЕКТНАЯ ЧАСТЬ

 

.1 Модель бизнес-процесса в IDEF0 предприятия санаторий (Технологическая подготовка к оказанию услуги)

- нотация графического моделирования, используемая для создания функциональной модели, отображающей структуру и функции системы, а также потоки информации и материальных объектов, связывающих эти функции. Нотация IDEF0 является одной из самых популярных нотаций моделирования бизнес-процессов.

Модель в IDEF0 представлена совокупностью иерархически упорядоченных и логически связанных диаграмм. Каждая диаграмма располагается на отдельном листе. Диаграммы - главные компоненты модели, все функции проектируемой системы и связи представлены как блоки и дуги. Место соединения дуги с блоком определяет тип связи.

Самая верхняя диаграмма, на которой объект моделирования представлен единственным блоком с граничными стрелками. Эта диаграмма называется A0. Стрелки на этой диаграмме отображают связи объекта моделирования с окружающей средой. Диаграмма A0 устанавливает область моделирования и ее границу.

Основными объектами диаграммы является объект Activity и стрелки, входящие в объект и выходящие из него, которые служат для описания потоков материальных ресурсов и потоков информации, документов. Входящие ресурсы преобразуются процессом, результатом которого являются материальные выходы или информация, которые изображаются в виде стрелок, выходящих из правой стороны четырехугольника.

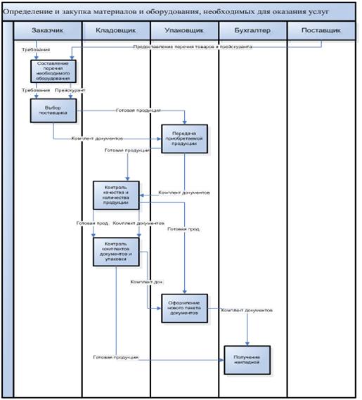
Нотации Процесс и Процедура используются для представления алгоритма (сценария) выполнения процесса и позволяют задать причинно-следственные связи и временную последовательность выполнения действий процесса. Нотации поддерживают декомпозицию на подпроцессы, также как и нотация IDEF0.

Рисунок 2. Модель бизнес-процесса в IDEF0

Различие между нотациями Процесс и Процедура состоит в том, что дополнительно к графическим элементам, применяемым в нотации Процесс, в нотации Процедура используются дорожки, обозначающие организационные единицы - исполнителей действий процесса. Это позволяет повысить наглядность диаграммы.

Нотации Процесс и Процедура можно применять для моделирования отдельных процессов компании, а также на нижнем уровне модели бизнес-процессов, созданной в нотации IDEF0.

В данной работе мною рассмотрена процедура «Определение и закупка материалов и оборудования, необходимых для оказания услуг».

 

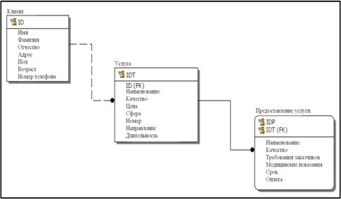
.2 Информационная модель, реализованная с применением программного продукта Erwin Data Modeler

- мощное и простое в использовании средство конструирования баз данных, завоевавшее широкое признание и популярность. Оно обеспечивает высочайшую продуктивность труда при разработке и сопровождении приложений с использованием баз данных.

Рисунок 3. Модель бизнес-процесса в нотации процедуры

На протяжении всего процесса - от логического моделирования требований к информации и бизнес-правил, которые определяют базу данных, до оптимизации физической модели в соответствии с заданными характеристиками - ERwin позволяет наглядно отобразить структуру и основные элементы БД.

Связь - это функциональная зависимость между двумя объектами. Если между некоторыми объектами существует связь, то факты из одного объекта ссылаются или некоторым образом связаны с фактами из другого объекта. Существует три вида связей: «один к одному», «один ко многим», «многие ко многим».

Связь называется идентифицирующей, если экземпляр дочернего объекта идентифицируется через ее связь с родительским объектом. Атрибуты, составляющие первичный ключ родительского объекта, при этом входят в первичный ключ дочернего объекта.

Связь называется неидентифицирующей, если экземпляр дочернего объекта идентифицируется иначе, чем через связь с родительским объектом. Атрибуты, составляющие первичный ключ родительского объекта, при этом входят в состав неключевых атрибутов дочернего объекта.

Для определения связей Erwin выбирает тип связи, затем мышью указывается родительский и дочерний объект. Идентифицирующая связь изображается сплошной линией, неидентифицирующая - пунктирной. Линии заканчиваются точкой со стороны дочернего объекта.

Связь - это понятие логического уровня, которому соответствует внешний ключ на физическом уровне.

Рисунок 5. Информационная модель, реализованная с применением программного продукта Erwin Data Modeler

ЗАКЛЮЧЕНИЕ


Данная курсовая работа помогла закрепить теоретические знания в области методологии моделирования бизнес-процессов. Практическая часть, реализованная посредством составления модели бизнес-процесса в IDEF0, а также составления информационная модели, реализованной с применением программного продукта Erwin Data Modeler, способствовала приобретению практических навыков обследования предметной области, концептуального моделирования бизнес-процессов, построение логического и физического уровня информационной модели для последующей реализации базы данных.

Для выполнения курсовой работы потребовалось обобщить накопленный опыт и научиться делать научно-обоснованные выводы и рекомендации по организации средств хранения информационных ресурсов и осуществлению реинжиниринга бизнес-процессов. Помимо вышеупомянутых навыков удалось также закрепить умение самостоятельной работы с научно-технической литературой.

СПИСОК ИСПОЛЬЗОВАННОЙ ЛИТЕРАТУРЫ


1. Юронен Е.А. Проектирование модели требовании к автоматизированной системе; Сиб. гос. аэрокосмич. ун-т. - Красноярск, 2008. - 40 с.

2.      Костерин В.Н. Построение диаграмм / В.Н. Костерин - М.: ПравдаТим, 2012 - 589 с.

.        Маклаков С.В. BPWIN и ERWIN: CASE-средства для разработки информационных систем / С.В. Маклаков - М.: Диалог-МИФИ, 2010. - 295

.        Федорова Д.Э. CASE-технологии. / Д.Э. Федорова, Ю.Д. Семенов, К.Н. Чижик - М.: Вильямс, 2009 - 378 с.

Похожие работы на - Модель бизнес-процессов верхнего уровня санатория

 

Не нашли материал для своей работы?
Поможем написать уникальную работу
Без плагиата!
Без нейросетей!