Розробка шляхів удосконалення технології виробництва майонезів
Розробка шляхів удосконалення
технології майонезів на основі використання рослинної сировини
Зміст
Вступ
РОЗДІЛ І. ОГЛЯД ЛІТЕРАТУРИ
.1 Аналіз ринку майонезу в Україні: характеристика та
тенденції
.2 Значення майонезів у харчуванні сучасної людини
.2.1 Характеристика товарної підгрупи, її класифікація
та асортимент
.2.2 Хімічний склад і біологічна цінність майонезів
.3 Наукові та практичні передумови удосконалення
технології приправ на основі використання рослинної сировини
.3.1 Технологія майонезів із використанням БАД
.3.2 Технологія майонезів на основі використання
рослинної сировини
РОЗДІЛ ІІ. ЕКСПЕРИМЕНТАЛЬНА ЧАСТИНА
.1 Технологія майонезу «Горіховий»
.2 Технологія майонезу «Вітамінізований»
.4 Аналіз якості розроблених емульсійних соусів
.4.1 Органолептичний аналіз якості розроблених
емульсійних соусів
.4.2 Фізико-хімічний аналіз якості розроблених
емульсійних соусів
.4.2.1 Визначення масової частки вологи в майонезах
.4.2.2 Визначення кислотності розроблених емульсійних
соусів
.4.3 Мікробіологічні показники емульсійних соусів
.4.4 Харчова та біологічна цінність розроблених
емульсійних соусів
.5 Розрахунок втрат сировини при кулінарній обробці
.5.1 Втрати сировини при механічній кулінарній
обробці
.5.2 Втрати сировини при тепловій кулінарній обробці
Перелік використаних джерел літератури
біологічна цінність технологія
приготування майонез
Вступ
На сьогодні значна кількість населення отримує недостатню
кількість макро- та мікроелементів, потрібних для його розвитку та життєдіяльності.
Це може викликати різноманітні захворювання, обумовлені неможливістю протікання
біохімічних реакцій за участю цих вітамінів та мінеральних речовин.
Також, актуальною є проблема зі зростанням забруднення
навколишнього середовища промисловими відходами. У зв’язку з цим збільшується
вміст контамінантів та важких хімічних елементів у повітрі, ґрунті, природних
водах, організмах тварин і рослин, що використовуються населенням в якості
продуктів харчування.
Вищезазначені антропогенні фактори обумовлюють актуальність
обраної теми. Важливим є питання розробки шляхів попередження авітамінозів та
зниження концентрації шкідливих речовин в організмі.
На нашу думку, удосконалення технології майонезів на основі
використання рослинної сировини є одним з можливих варіантів вирішення посталої
проблем, оскільки майонез являється продуктом повсякденного вжитку.
Метою даної роботи є розробка шляхів удосконалення технології
майонезів на основі використання рослинної сировини.
З поставленої мети було сформовано наступні завдання:
проаналізувати ринок майонезу в Україні;
актуалізувати значення соусу в харчуванні людини;
навести характеристику товарної підгрупи, її асортимент та
класифікацію;
ознайомитись із хімічною та біологічною цінністю майонезу;
визначити наукові та практичні передумови удосконалення
технології приправ на основі використання БАД та рослинної сировини;
розробити нові технології майонезів, збагачених селеном та
токоферолом.
Об’єкти дослідження: майонези.
Предмет дослідження: удосконалені технології майонезів на
основі використання рослинної сировини.
РОЗДІЛ І. ОГЛЯД ЛІТЕРАТУРИ
1.1 Аналіз
ринку майонезу в Україні: характеристика та тенденції
Ринок майонезу вважається достатньо гнучким та рухомим.
Холодні соуси виготовляються на замовлення торгівлі, що відстежує потреби
споживачів.
За даними операторів ринку, традиційно продаж майонезу
збільшується напередодні свят: восени та взимку більшою мірою споживають
висококалорійні майонези, а восени та влітку - з пониженою енергетичною
цінністю [1]. Середньостатистичний українець з’їдає приблизно 2 кг майонезу на
рік.
За даними рис. 1.1 об’єм виробництва майонезу в Україні в
2009 р. склав 159 597 тонн. Протягом 2009-2011 рр. випуск даного виду продукції
мав чітко виражену тенденцію до збільшення темпів росту: з 4,7% в 2010 році до
9,8% у 2011-му. Потім відбувається скорочення: якщо у 2012 р. сукупний випуск
майонезів знизився на 4%, то у 2013 р., у порівнянні з 2012-м, цей показник
збільшився ще на 7%.
Рис. 1.1. Річний обсяг виробництва майонезу в Україні [2]
Задана динаміка об’ємів виробництва майонезу в Україні в
2009-2013 рр. характерна і для споживання цього виду продукції (рис. 1.2). Так,
споживання майонезу в 2009 р. склало 164 150 тонн. У період з 2009 по 2011 рік
запит на майонез значно збільшився, склавши у 2011 році 191 790 тонн.
Починаючи з 2012 року, споживання майонезу почало помітно
скорочуватись. У 2012 р., по відношенню до 2011-го, зниження даного показника
склало 2,2%, а у 2013-му, проти 2012-го, об’єм споживання цієї продуктової
групи зменшився на 9,8%, склавши 163 тис. тонн.
Рис. 1.2. Річний обсяг cпоживання майонезу в Україні [2]
З рис. 1.2 видно, що споживання майонезу має чітку тенденцію
до зниження. Цей продукт асоціюється у споживачів зі шкідливою їжею, яка
негативно впливає на організм, і саме тому значна частина покупців намагається
скоротити його споживання.
Виходячи з об’ємів споживання, актуальним є завдання
створення нових видів майонезної продукції, що володітиме новими споживчими
властивостями, у тому числі, збагаченої продукції, що дозволить збільшити
споживання рослинних олій та зменшити дефіцит в особливо цінних нутрієнтах.
1.2 Значення майонезів у
харчуванні сучасної людини
Майонез вживають як приправу для поліпшення смаку і
засвоюваності продуктів, а також як добавку для виготовлення. Тому майонез
вважають одним з перспективних продуктів харчування. Він має високу поживну і
смакову цінність, що зумовлено великим набором харчових та смакових речовин, які
містяться в емульсійній структурі [3].
Енергетична цінність продукту обумовлена значним вмістом
рослинної олії, яка зберігає в продукті всі свої харчові властивості та легко
засвоюється організмом людини.
1.2.1
Характеристика товарної підгрупи, її класифікація та асортимент
Майонези належать до групи смакових товарів, яка включає у
себе різноманітні за хімічною природою продукти, що характеризуються
відповідною фізіологічною дією на організм людини, збуджують центральну нервову
систему та стимулюють роботу харчового каналу. Завдяки смаковим і ароматичним
компонентам цих продуктів поліпшується засвоєння їжі. Гармонійне поєднання цих
властивостей забезпечує ферментативну активність травних соків, які виробляє
організм [4].
Смакові товари поділяють на такі групи:
• алкогольні (спиртні) напої;
• слабоалкогольні напої;
• безалкогольні напої;
• чай, чайні напої, кава і кавові напої;
• прянощі, ароматичні речовини і приправи;
• тютюнові вироби.
До приправ належать: кухонна сіль, харчові кислоти, соуси,
хрін, столова гірчиця.
Класифікацію соусів наведено на рис. 1.3.
Рис. 1.3. Класифікація соусів (за Ковальовим Н.І.) [5]
За Нечаєвим Л.П. «майонез - це сметаноподібна дрібнодисперсна
емульсія, виготовлена з рафінованої та дезодорованої олії з додаванням
емульгаторів-стабілізаторів, ароматизаторів та смакових, харчових добавок і
прянощів» [6].
Згідно ДСТУ 4487:2005 «Майонези. Загальні технічні умови»
майонези поділяються на групи [7]:
. Столові майонези - група майонезів, що мають сметаноподібну
консистенцію та призначені для вживання в їжу як приправа або добавка під час
виготовлення страв в домашній кулінарії та на підприємствах ресторанного
господарства.
. Бутербродні майонези - група майонезів, що мають
кремоподібну консистенцію та призначені для виготовлення бутербродів у домашній
кулінарії та на підприємствах ресторанного господарства.
. Десертні майонези - група майонезів, що мають кремоподібну
або консистенцію густої сметани та призначені для виготовлення десертів у домашній
кулінарії та на підприємствах ресторанного господарства.
Запах і смак мають бути злегка гострими, від кислуватого до
кисло-солодкого, без вираженої гіркоти. Консистенція має бути однорідною
сметаноподібною, з поодинокими бульбашками повітря. Консистенція майонезу
безпосередньо зв’язана з жирністю. Чим більша жирність майонезу, тим стійкіша
його консистенція [8].
Залежно від консистенції майонезні продукти ділять на:
сметаноподібну;
пастоподібну;
кремоподібну;
рідку.
Залежно від призначення майонези поділяються на три групи:
столові, бутербродні та десертні, кожна із яких, залежно від калорійності, в
свою чергу поділяється на: висококалорійні, середньокалорійні та
низькокалорійні [9].
Висококалорійні - майонези з масовою часткою загального жиру
понад 55%. Ці майонези відрізняються добрими смаковими властивостями завдяки
додаванню добавок.
До висококалорійних майонезів відносять Провансаль, Молочний,
Яєчний, Делікатесний та ін.
До групи висококалорійних входять майонези з прянощами, які
зберігають смакові властивості і консистенцію «Провансалю», та збагачені смаком
і запахом прянощів.
Середньокалорійні - майонези з масовою часткою загального
жиру від 40 % до 55 % включно.
До групи середньокалорійного майонезу відноситься столовий
майонез «Любительський» з масовою часткою жиру не менше 47% і пониженим вмістом
гірчичного порошку (0,25%), такий, що відрізняється м’яким смаком, сметано
подібною консистенцією.
Низькокалорійні - майонези з масовою часткою загального жиру
30...40%. Низькокалорійні майонези - Салатний, Гірчичний з масовою часткою жиру
не менше 37%, що володіють вираженим смаком гірчиці, оцту, червоного перцю.
До низькокалорійних майонезів відносять також солодкі
майонези з масовою часткою жиру не менше 35%. Ці майонези володіють солодким
смаком із присмаком відповідних есенцій.
До майонезних кремів відносяться майонези з масовою часткою
жиру не менше 43%.
Солодкий майонез і креми використовують для канапок, як
приправу до каш, пудингів, запіканок та інших блюд. Дієтичний майонез містить
знижену кількість цукру або його замінюють ксилітом, сорбітом, аспартамом,
замість оцтової кислоти вносять лимонну, додають пюре з плодів і ягід [10].
1.2.2
Хімічний склад і біологічна цінність майонезів
Майонез являється мультикомпонентною системою, а якісний і кількісний
склад продуктів визначає його функціональні властивості.
У таблиці 1.1 приведений середній хімічний склад майонезу
класичної рецептури з масовою часткою жиру 67%. Наявність у цьому продукті
рослинних олій забезпечує біологічну цінність за рахунок поліненасичених жирних
кислот, а енергетичну - за рахунок жирних кислот.
Таблиця 1.1 Хімічний склад майонезу «Провансаль»
|
Компоненти
|
Кількість
|
|
Вода, %
|
25,0
|
|
Білки, %
|
2,8
|
|
Жир, %
|
67,0
|
|
Ненасичені жирні
кислоти, %
|
5,8…10,9
|
|
Полі ненасичені
жирні кислоти, %
|
36,9…50,3
|
|
Холестерин, мг %
|
100
|
|
Моно- і дисахариди,
%
|
3,7
|
|
Вітамін B4,
мг %
|
14,3
|
|
Вітамін E, мкг %
|
30,0
|
|
Вітамін B6,
мкг %
|
0,1
|
|
Вітамін B2,
мкг %
|
0,5
|
|
Вітамін B1,
мг %
|
0,01
|
|
Вітамін PP, мг %
|
0,1
|
|
Вітамін A, мкг %
|
0,1
|
|
Ретиноловий
еквівалент, мкг %
|
20,0
|
|
Ніациновий
еквівалент, мг %
|
0,5
|
|
Фосфор (P), мг %
|
54,0
|
|
Калій (K), мг %
|
38,0
|
|
Натрій (Na), мг %
|
508,0
|
|
Магній (Mg), мг %
|
13,0
|
|
Кальцій (Ca), мг %
|
33,0
|
|
Залізо (Fe), мг %
|
1,0
|
Біологічна цінність майонезу характеризується наявністю в
ньому поліненасичених жирних кислот, жиророзчинних вітамінів та інших
біологічно активних речовин, що містяться в смакових добавках (молоці, яєчному
порошку). Такі добавки, як оцет і гірчиця, надають майонезу гострий смак і
збуджують апетит, покращуючи травлення [11].
Олія, що являється основним компонентом майонезу, багата
фосфоліпідами, поліненасиченими жирними кислотами, вітамінами та мінеральними
речовинами [12].
Фосфоліпіди позитивно впливають на реологічні властивості
крові, сприяють посиленій емульгації жирових часток у кишечнику, стимулюють
зворотний транспорт холестерину, проявляють регенеративний ефект щодо
пошкоджених клітинних мембран.
Поліненасичені жирні кислоти обов'язкові для росту і розвитку
людини, для нормального функціонування багатьох органів і систем. Вони беруть
участь в обміні холестерину та профілактиці атеросклерозу, контролюють тиск
крові, роботу м'язів, ферментів. Недостатня кількість в організмі будь-якої з
поліненасичених жирних кислот веде до дефіциту енергії, виснаження, розвитку
виразкової хвороби шлунка і дванадцятипалої кишки [13].
Роль вітамінів винятково важлива для нормального
функціонування організму людини. Вітамін А необхідний для нормального росту і
розвитку та виконує безліч біохімічно важливих функцій в організмі. Вітамін B1
контролює вуглеводний і амінокислотний обмін, що важливо для нормального
функціонування нервової системи (як центральної, так і периферичної). Нестача
вітаміну В1 супроводжується підвищеною дратівливістю,
серцево-судинними розладами, порушенням травлення і безсонням. Вітамін B2 покращує
гостроту зору на світло і колір, позитивно впливає на стан нервової системи,
шкіри та слизових оболонок, функцію печінки, кровотворення. Вітамін B4 бере
участь в обміні жирів, сприяє видаленню з печінки жирів і утворення цінного фосфоліпіду
- лецитину, який покращує обмін холестерину і знижує розвиток атеросклерозу.
Вітамін B6 бере участь у регуляції жирового обміну в печінці, обміну
холестерину, утворенні гемоглобіну. Вітамін E значно уповільнює процеси
старіння в організмі, стимулює імунітет, бере участь у захисті від вірусних і
бактеріальних інфекцій. Вітамін РР бере участь у процесах клітинного дихання,
виділення енергії при окисленні вуглеводів і білків, обміні білків, впливає на
вищу нервову діяльність функції органів травлення, обмін холестерину і
кровотворення, впливає на серцево-судинну систему, зокрема розширює дрібні
судини [14].
Роль мінеральних речовин в організмі дуже велика - мінерали
незамінні в кислотно-лужному та водно-сольовому процесах, беруть участь у
м'язовому скороченні, а також впливають на стан згортання крові.
Майонез має у своєму складі моно- і дисахариди у невеликій
кількості (до 4%), які є субстратом для розвитку біфідобактерій і сприяють
кращій моториці кишечника, чим визначається їх фізіологічна цінність. Також,
одним з основних компонентів майонезу є жовток. Він засвоюється організмом у
будь-якому вигляді і є щедрим джерелом поліненасичених жирних комплексів
омега-3 і омега-6, що не синтезуються в організмі людини, але вкрай важливі для
нормальної роботи серця [15].
Отже, майонез - це продукт харчування, що має у своєму складі
велику кількість компонентів, необхідних для нормальної життєдіяльності
організму, - білки, жири, вуглеводи, вітаміни та макро- і мікроелементи. У
залежності від призначення та масової частки жиру існують різні групи цієї
продукції.
1.3 Наукові
та практичні передумови удосконалення технології приправ на основі використання
рослинної сировини
Не дивлячись на те, жирова продукція знаходиться в переліку
перспективних продуктів харчування для збагачення та надання функціональних
властивостей, вона використовується абсолютно недостатньо. В основному це -
рослинні олії, спреди, а збагачена майонезна продукція майже не випускається
[16].
Тому науковцями були розроблені різні перспективні напрямки
створення збагаченої масложирової емульсійної продукції.
1.3.1
Технологія майонезів із використанням БАД
Крім традиційних компонентів до складу майонезів входять
емульгатори, стабілізатори, структуроутворювачі, а також смакові, функціональні
та інші харчові добавки, що надають майонезу різний смак, аромат, харчову та
фізіологічну цінність і дозволяють створити великий асортимент цих продуктів
[17].
При виробництві майонезу найчастіше застосовують різні
комбінації емульгаторів, що дозволяє отримувати високостійкі емульсії з більш
низькою витратою емульгаторів. У нашій країні в якості основного емульгуючого
компонента використовують яєчний порошок, який представляє собою білково-
фосфоліпідний комплекс. Яєчний жовток становить основу емульсії і впливає на її
стійкість, консистенцію, колір і смак готового продукту [18].
Емульгуючий вплив яєчного жовтка або яєчного порошку
обумовлюють лецитин та інші фосфоліпіди. Використовують такі різновиди яєчних
продуктів: порошок яєчний, продукт яєчний гранульований, жовток яєчний сухий.
Вміст яєчних продуктів в майонезі залежно від рецептури коливається від 2 до 6%
[19].
Емульгаторами, традиційно використовуваними у виробництві
майонезу, є також знежирене молоко та концентрат сироватковий білковий, що
володіє високими емульгуючими властивостями і широко застосовується як
повноцінний замінник яєчного порошку при виробництві майонезу і салатних
приправ зниженої калорійності [20].
Останнім часом в якості емульгаторів використовують рослинні
білки, найчастіше соєві. У нашій країні дозволено застосування білка соєвого
харчового, основи соєвої харчової, концентрату соєвого харчового.
Для утворення стійкої емульсії висококалорійних майонезів в
окремих випадках достатньо лише емульгатора. У випадку зменшення вмісту жиру до
складу рецептур вводять стабілізатори, які забезпечують її стійкість та
запобігають розшаруванню. Вони сприяють підвищенню в’язкості дисперсного
середовища, запобігають злиттю дрібних крапель олії, а отже, за своєю природою
є гідрофільними [18].
Важливою проблемою є стабілізація емульсії. При виробництві
майонезу використовують гідроколоїди. Вони можуть взаємодіяти з емульгаторами.
За хімічною природою гідроколоїди є полісахаридами.
З природних стабілізаторів у виробництві майонезу найбільш
широко застосовують крохмаль і модифікований крохмаль.
У виробництві майонезів стабілізаторами можуть бути
високомолекулярні поліцукриди, які у воді утворюють в’язкі розчини, драглі.
Стабілізуючі добавки бувають рослинного походження (Е 410, Е
412, Е 440, Е 466), морського (Е 406, Е 401), а також продукти біосинтезу.
Стабілізатори майонезу використовують у незначних кількостях
- від 0,05 % до 1,5 %.
Найбільш перспективним загусником і стабілізатором майонезною
емульсії є альгінат натрію (Е 401).
Смакові добавки, використовувані в майонезах, включають у
себе компоненти, що підсолоджують, підсолюють, підкисляють та регулюють
кислотність, а також в них наявні смакові, смакоароматичні і пряні речовини
[21].
Основним підсолоджувачем в майонезних рецептурах є цукор
(сахароза), в дієтичних сортах використовують, фруктозу, а також багатоатомні
спирти (сорбіт і ксиліт) та інші підсолоджувачі.
Сіль у рецептурах майонезів служить для поліпшення смакових
якостей і виявлення смаку інших компонентів. Вона має також консервуючу дію
[22].
Прянощі вводять у рецептури у вигляді вже готових екстрактів,
есенцій, які випускаються промисловістю, а також в порошкоподібній формі.
Можливе також використання ефірних олій.
Порошкоподібні прянощі являють собою різні висушені частини
пряних рослин, що відрізняються вираженими ароматичними та смаковими
властивостями.
Основною пряністю, присутньою практично в усіх рецептурах, є
гірчиця [23]. Такі прянощі, як перець, кориця, гвоздика, імбир, кардамон,
мускатний горіх, кріп, петрушка, майоран і т.д., служать для створення
різноманітного специфічного смаку і аромату майонезів.
Харчові кислоти (оцтова або лимонна) при додаванні в майонези
являються як смаковими добавками, так і консервантами. Знижуючи рН
низькокалорійних емульсій з 6,9 до 4,0-4,7, вони перешкоджають розмноженню
небажаних мікроорганізмів. Лимонна кислота більш м'яка, надає майонезу
вишуканий смак [24]. З метою підвищення стійкості низькокалорійних емульсійних
продуктів до розвитку небажаних мікробіологічних процесів при зберіганні в їх
склад вводять консерванти, головним чином солі бензойної та сорбінової кислот.
1.3.2
Технологія майонезів на основі використання рослинної сировини
Завдяки особливим технологічним прийомам розроблені нові види
майонезів з біологічно активною добавкою на основі морської капусти, збагаченої
селеном [25]. Вибір добавки обумовлений тим, що морська капуста є природним
джерелом макро- і мікроелементів, причому ряд мікроелементів, у тому числі
рідкоземельні метали, можуть накопичуватися водоростями в кількостях, що в багато
разів перевищують концентрацію цих елементів у морській воді. Морська капуста
містить калій, магній, марганець, залізо, цинк, фосфор, селен, йод, фтор та
інші, більшість з яких входять до складу ферментів. Із біогенних мікроелементів
найбільш вагомими є селен і йод. Селен вважають одним із цінних компонентів
антиоксидантного захисту організму, він здатний підвищувати його стійкість до
несприятливих дій довкілля. Селен бере участь у функціонуванні ферментних
систем, каталізуючи деструкцію пероксидів і ліпопероксидів, що пов’язано з
підтриманням гомеостазу організму. Активність деяких ферментів прямопропорційна
концентрації селену в раціоні. Сполуки селену відіграють важливу роль у
зростанні ступеню гемолізу еритроцитів. З підвищенням рівня споживання селену
цілісність цих клітин крові стабілізується.
З метою профілактики дефіциту елемента створюються
функціональні продукти, збагачені селеном. Вітаміни, що містяться в рослинній
сировині, сприяють кращому засвоєнню цього мікроелемента. Вміст мікроелементів
і вітаміну С у морській капусті наведений у табл. 1.2 [25]:
Таблиця 1.2. Вміст мікроелементів і вітаміну С у морській
капусті
|
Мікроелементи і
вітамін С
|
Вміст
мікроелементів (мг/кг) і вітаміну С (мг %) у морській капусті
|
|
свіжовиловленої
|
ГК за СанПін 2.3.2.
1078-01
|
Обробленої
селенатом натрію
|
|
Свинець
|
0,073
|
0,5
|
0,07
|
|
Кадмій
|
не виявлено
|
1,0
|
не виявлено
|
|
Миш’як
|
0,01
|
5,0
|
0,001
|
|
Ртуть
|
не виявлено
|
0,1
|
не виявлено
|
|
Йод
|
17
|
-
|
16
|
|
Селен
|
0,1
|
-
|
8,8
|
|
Вітамін С
|
103
|
-
|
112
|
Обробка морської капусти селенатом натрію, підвищує вміст
селену в ній у 50-90 разів. За результатами органолептичної оцінки, до складу
майонезу можна вносити до 1 % морської капусти, а в 100 г продукту вміст селену
знаходиться на рівні 5-20 % рекомендованої добової дози.
Майонези з добавкою морської капусти з селеном вважаються
екологічно чистими продуктами, які можна рекомендувати для функціонального
харчування.
Розширення асортименту майонезів можна досягнути частковою
заміною яєчного порошку в рецептурах майонезу типу «Провансаль» екстрактами з
листя амаранту багряного. Водні екстракти листя та насіння амаранту багряного
відчутно знижують поверхневий натяг води, отже вони можуть бути активними
стабілізаторами емульсійних продуктів, зокрема майонезу. Їх можна
використовувати для виробництва дієтичних майонезів із зниженим вмістом
холестерину, що дуже важливо для хворих на атеросклероз та ішемічну хворобу
серця.
Запропонована методологія створення функціональних
жироводневих емульсійних продуктів з введенням подрібненої рослинної сировини
(коріння алтею, плодів і квітів глоду, квітів бузини, кореневища валеріани,
трави материнки, звіробою, квітів календули, листя кропиви, ламінарії, коріння
лопуха, насіння льону, насіння і листя подорожника, зародків пшениці, плодів
шипшини та ін.).
На основі цих рослин і з використанням нових методів
науковцями була розроблена деяка кількість низькокалорійних майонезів (жирність
25 %) функціонального призначення з різноманітними профілактичними й
оздоровчими властивостями [25]:
• для стимулювання імунної системи;
• для профілактики гастритів з підвищеною кислотністю,
виразковою хворобою шлунку;
• для профілактики й лікування серцево-судинних
захворювань;
• антидіабетичної й гіпотензивної дій;
• для стимулювання статевих і гормональних функцій.
Також одним з інноваційних аспектів у технології майонезів
можна вважати збагачення його токоферолом, який значно уповільнює процеси
старіння в організмі, стимулює імунітет, бере участь у захисті від вірусних і
бактеріальних інфекцій.
Удосконалити технологію майонезу можна додаванням до нього
токофероле, молотого бразильського горіху, що містить велику кількість селену -
синергіст вітаміну Е, а також, додавши вижимку з брюсельської капусти, багатої
на вітамін С.
РОЗДІЛ ІІ. ЕКСПЕРИМЕНТАЛЬНА
ЧАСТИНА
2.1
Технологія майонезу «Горіховий»
Нами була розроблена технологія майонезу «Горіховий»,
прототипом якого є рецептура №819 «Майонез» за Збірником рецептур страв та
кулінарних виробів [27]. Інноваційним аспектом у технології являється введення
до складу класичного майонезу меленого бразильського горіха - продукту,
багатого різноманітними мікро- і макроелементами, вітамінами та амінокислотами.
Селен, що входить до складу горіха (190 мкг на 100 г продукту), являється
сильним антиоксидантом, попереджує розвиток онкологічних захворювань, посилює
імунітет, активує вітамін Е, стабілізує роботу нервової системи, стимулює обмін
речовин.
Для приготування соусу №819 необхідними є продукти, вказані у
табл. 2.1.
Таблиця 2.1 Рецептура соусу «Майонез»
|
Найменування
продукту
|
Маса брутто, г
|
Маса нетто, г
|
Нормативна
документація, що регламентує вимоги до якості сировини
|
|
Олія
|
750
|
750
|
ДСТУ 4492:2005
«Олія соняшникова. Технічні умови»
|
|
Яйця (жовтки)
|
6 шт.
|
96
|
ДСТУ 5028:2008
«Яйця курячі харчові. Технічні умови»
|
|
Гірчиця столова
|
25
|
25
|
ДСТУ 1052-2005 «Гірчиця
харчова. Загальні технічні умови»
|
|
Цукор
|
20
|
20
|
ДСТУ 4623-2006
«Цукор білий. Технічні умови»
|
|
Оцет 3%-й
|
150
|
150
|
ГОСТ Р 52101-2003
«Уксусы из пищевого сырья. Общие технические условия»
|
Технологія приготування соусу полягає в наступному: у
розтерті жовтки з цукром, сіллю та гірчицею тонкою цівкою вводять олію. Коли
масло з’єднається з жовтками і суміш перетвориться в густу однорідну масу,
додають оцет.
Перелік продуктів для майонезу «Горіховий» наведений у табл.
2.2.
Таблиця 2.2 Рецептура майонезу «Горіховий»
|
Найменування
продукту
|
Маса брутто
|
Маса нетто
|
Нормативна
документація, що регламентує вимоги до якості сировини
|
|
Олія
|
730
|
730
|
ДСТУ 4492:2005
«Олія соняшникова. Технічні умови»
|
|
Яйця (жовтки)
|
6 шт.
|
96
|
ДСТУ 5028:2008
«Яйця курячі харчові. Технічні умови»
|
|
Гірчиця столова
|
25
|
25
|
ДСТУ 1052-2005
«Гірчиця харчова. Загальні технічні умови»
|
|
Цукор
|
15
|
15
|
ДСТУ 4623-2006
«Цукор білий. Технічні умови»
|
|
Оцет 3%-й
|
130
|
130
|
ГОСТ Р 52101-2003
«Уксусы из пищевого сырья. Общие технические условия»
|
|
Горіх бразильський
|
54
|
53
|
|
Майонез «Горіховий» готується таким чином: у розтерті жовтки
з цукром, сіллю та гірчицею тонкою цівкою вводять олію. Коли масло з’єднається
з жовтками і суміш перетвориться в густу однорідну масу, додають оцет та
мелений бразильський горіх.
Соус №819 «Майонез» та майонез функціонального призначення
«Горіховий» виготовляються за технологічними схемами, зображеними на рис. 2.1
та рис. 2.2 відповідно.
2.2
Технологія майонезу «Вітамінізований»
Майонез «Вітамінізований» був розроблений на основі рецептури
№819 «Майонез» за Збірником рецептур страв та кулінарних виробів [27].
Рис. 2.1. Технологічна схема соусу №819 «Майонез
Збагачення майонезу вітамінами відбулось за рахунок введення
токоферолу та меленого бразильського горіху. Селен, що входить до складу
горіха, являється синергістом вітаміну Е [28]. Набір продуктів для приготування
майонезу «Вітамінізований» наведені у табл. 2.3.
Таблиця 2.3 Рецептура майонезу «Вітамінізований»
|
Найменування
продукту
|
Маса брутто, г
|
Маса нетто, г
|
Нормативна
документація, що регламентує вимоги до якості сировини
|
|
Олія
|
730
|
730
|
ДСТУ 4492:2005
«Олія соняшникова. Технічні умови»
|
|
Яйця (жовтки)
|
6 шт.
|
96
|
ДСТУ 5028:2008
«Яйця курячі харчові. Технічні умови»
|
|
Гірчиця столова
|
25
|
25
|
ДСТУ 1052-2005
«Гірчиця харчова. Загальні технічні умови»
|
|
Цукор
|
15
|
15
|
ДСТУ 4623-2006
«Цукор білий. Технічні умови»
|
|
Оцет 3%-й
|
130
|
130
|
ГОСТ Р 52101-2003
«Уксусы из пищевого сырья. Общие технические условия»
|
|
Горіх бразильський
|
26
|
25
|
|
|
Токоферол
|
25
|
25
|
ГОСТ 27547-87
«Витамин Е»
|
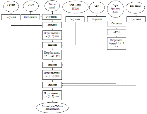
Технологія приготування майонезу «Вітамінізований» наступна:
у розтерті жовтки з цукром, сіллю та гірчицею тонкою цівкою вводять олію. Коли
масло з’єднається з жовтками і суміш перетвориться в густу однорідну масу,
додають оцет, мелений бразильський горіх та токоферол.
Принципова технологічна схема соусу «Майонез» та майонезу
«Вітамінізований» представлена на рис. 2.1 та рис. 2.3 відповідно.
2.3
Технологія майонезу «Брюссельський»
У процесі розробки майонезу «Брюссельський» за основу
використовувалась рецептура №819 «Майонез» за Збірником рецептур страв та
кулінарних виробів [27].
Для розробки нового виду майонезу нами була додана вижимка з
брюссельської капусти, оскільки вона має ряд корисних для організму речовин - у
ній міститься велика кількість вітаміну С (104,4 мг на 100 г продукту) та калію
(500мг%), а також селен (1,5 мкг).
Сировина, необхідна для приготування соусу «Брюссельський»,
вказана у табл. 2.4.
Таблиця 2.4 Рецептура майонезу «Брюссельський»
|
Найменування
продукту
|
Маса брутто, г
|
Маса нетто, г
|
Нормативна
документація, що регламентує вимоги до якості сировини
|
|
Олія
|
730
|
730
|
ДСТУ 4492:2005
«Олія соняшникова. Технічні умови»
|
|
Яйця (жовтки)
|
6 шт.
|
96
|
ДСТУ 5028:2008
«Яйця курячі харчові. Технічні умови»
|
|
Гірчиця столова
|
25
|
25
|
ДСТУ 1052:2005
«Гірчиця харчова. Загальні технічні умови»
|
|
Цукор
|
15
|
15
|
ДСТУ 4623:2006
«Цукор білий. Технічні умови»
|
|
Оцет 3%-й
|
130
|
130
|
ГОСТ Р 52101-2003
«Уксусы из пищевого сырья. Общие технические условия»
|
|
Капуста
брюссельська
|
77
|
50
|
ДСТУ 1915:91
«Капуста брюссельська свіжа. Технічні умови»
|
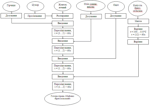
Технологія приготування майонезу «Брюссельський» полягає в
наступному: у розтерті жовтки з цукром, сіллю та гірчицею тонкою цівкою вводять
олію. Коли масло з’єднається з жовтками і суміш перетвориться в густу однорідну
масу, додають оцет. Капусту бразильську відварюють, попередньо промивши її,
воду зливають, качанчики перебивають у блендері та додають до готового
майонезу. Технологічна схема соусу-прототипу №819 «Майонез» та розробленого
майонезу «Брюссельський» зображені на рис. 2.1.

Рис. 2.1 Технологічна схема соусу №
819 «Майонез»
2.4 Аналіз
якості розроблених емульсійних соусів
Якість розроблених емульсійних соусів функціонального
призначення визначається їх покращеними органолептичними, фізико-хімічними та
мікробіологічними властивостями, а також підвищеною біологічною та харчовою
цінністю у порівнянні із соусом-прототипом.
2.4.1
Органолептичний аналіз якості розроблених емульсійних соусів
Органолептичні показники якості розроблених соусів функціонального
призначення мають відповідати вимогам ДСТУ 4487:2005 «Майонези. Загальні
технічні умови» [7]. Органолептичні показники майонезів, що повинні відповідати
вищезазначеному стандарту, описані у табл. 2.5.
|
Назва показника
|
Характеристика
продукта
|
|
Зовнішній вигляд та
консистенція
|
Однорідний
кремоподіний продукт; допускається наявність поодиноких бульбашок повітря та
вкраплень від гірчиці
|
|
Смак та запах
|
Смак злегка
гострий, кислуватий
|
|
Колір
|
Від білого до
жовтувато-кремового
|
У ході органолептичної оцінки було проведено аналіз чотирьох
розроблених майонезів: один контрольний та три вдосконалені. Для визначення
якості контрольного зразку був використаний майонез «Провансаль» ТМ «Торчин».
Результати органолептичної оцінки майонезів «Провансаль» ТМ «Торчин»,
«Горіховий», «Вітамінізований» та «Брюссельський» наведені у табл. 2.6.
Таблиця 2.6 Органолептична оцінка майонезів «Провансаль» ТМ
«Торчин», «Горіховий», «Вітамінізований» та «Брюссельський»
|
Назва показника
|
Характеристика
продукту
|
|
«Провансаль» ТМ
«Торчин»
|
«Горіховий»
|
«Вітамінізований»
|
«Брюссельський»
|
|
Зовнішній вигляд та
консистенція
|
Однорідна
кремоподіна суміш
|
Однорідна
сметано-подібна емульсійна суміш з вкрапленнями часточок горіху
|
Однорідна
сметаноподібна густа суміш
|
Однорідна
сметаноподібна суміш із вкрапленнями капусти, що рівномірно розподілена по
масі
|
|
Смак та запах
|
Смак нечітко
виражений, злегка гострий, кислуватий
|
Запах приємний,
легкий післясмак горіховий
|
Запах приємний,
легкий післясмак горіховий
|
Запах приємний з
легким ароматом брюсельської капусти, легкий післясмак капустяний
|
|
Колір
|
Блідо-жовтий
|
Світло-жовтий
|
Світло-жовтий
|
Жовто-оливковий
|
За даними таблиці можна зробити висновок, що усі розроблені
майонези та майонез-прототип повністю відповідають вимогам ДСТУ 4487:2005
«Майонези. Загальні технічні умови» за органолептичними показниками. За
вимогами стандарту ДСТУ 4487:2005 «Майонези. Загальні технічні умови» була
складена система бального оцінювання якості розроблених емульсійних соусів та
соусу-прототипу за органолептичними показниками. Кількість балів, що надається
кожному показнику відповідно до його характеристики, наведена у табл. 2.7.
Присвоївши кожному виду майонезу певний бал відповідно до
його органолептичних якостей, отримаємо їх бальну оцінку, результати чого
представлені у табл. 2.8.
Таблиця 2.7 Система бального оцінювання органолептичних
показників емульсійних соусів за рівнем їх якості
|
Назва показника
|
Кількість балів
|
|
5
|
4
|
3
|
|
Зовнішній вигляд та
консистенція
|
Однорідний
сметаноподібний продукт Наявність часток смакових та ароматичних добавок,
гірчиці
|
Однорідний продукт
з поодинокими бульбашками повітря, наявність часток смакових ароматичних
добавок, гірчиці
|
Неоднорідний продукт
з поодинокими бульбашками повітря, наявність часток смакових ароматичних
добавок, гірчиці
|
|
Смак та запах
|
Дуже добре
виражений, що відповідає смаку і запаху введених смакових і ароматичних
добавок
|
Добре виражений, що
відповідає смаку і запаху введених смакових і ароматичних добавок
|
Нечітко виражений
|
|
Колір
|
Однорідний по всій
масі, світло-жовтий
|
Неоднорідний по
всій масі, світло-жовтий
|
Неоднорідний по
всій масі, жовтий
|
Таблиця 2.8 Бальна оцінка органолептичних показників
емульсійних соусів за рівнем їх якості
|
Назва показника
|
Назва майонезу
|
|
«Провансаль» ТМ
«Торчин»
|
«Горіховий»
|
«Вітамінізо-ваний»
|
«Брюс-сельський»
|
|
Зовнішній вигляд та
консистенція
|
5
|
4
|
5
|
5
|
|
Смак та запах
|
3
|
5
|
4
|
5
|
|
Колір
|
5
|
5
|
5
|
5
|
Щоб отримати комплексну оцінку якості майонезів за їх органолептичними
характеристиками, необхідно спершу присвоїти кожному показнику коефіцієнт
вагомості, сума яких дорівнює сумі показників якості, тобто - 3. Розподілимо
коефіцієнти таким чином: смак та запах - 1,8 бала, зовнішній вигляд та
консистенція - 0,9 бала, колір - 0,3 бала.
Розглянемо розрахунок комплексної оцінки на прикладі майонезу
«Провансаль» ТМ «Торчин»:
Зовнішній вигляд - 5 балів: 5/5 · 0,9 = 0,9 бала;
Смак та запах - 3 бали: 3/5 · 1,8 = 1,08 бала;
Колір - 5 балів: 5/5 · 0,3 = 0,3 бала.
Усього: ∑ = 0,9 + 1,08 + 0,3 = 2,28 бала.
Проведемо аналогічні операції для інших соусів. Отримані
результати занесені до табл. 2.9.
Таблиця 2.9 Розраховані комплексі оцінки емульсійних соусів
|
Показник якості
|
Назва майонезу
|
|
«Провансаль» ТМ
«Торчин»
|
«Горіховий»
|
«Вітамінізований»
|
«Брюссель-ський»
|
|
Зовнішній вигляд
|
0,9
|
0,72
|
0,9
|
0,9
|
|
Смак та запах
|
1,08
|
1,8
|
1,44
|
1,8
|
|
Колір
|
0,3
|
0,3
|
0,3
|
0,3
|
|
Усього
|
2,28
|
2,82
|
2,64
|
3
|
На основі даних табл. 2.9 побудуємо діаграму якості за
органолептичними показниками розроблених емульсійних соусів та соусу-прототипу,
результати чого представлені на рис. 2.5.

Рис. 2.5. Органолептичні показники якості емульсійних соусів
за бальною системою оцінювання
Отже, за результатами бального оцінювання розроблених емульсійних
соусів та соусу-прототипу можна зробити висновок, що найбільшу кількість балів
отримав майонез «Брюссельський». Це свідчить про високу якість його
органолептичних показників. Найменшу кількість балів отримав майонез
«Провансаль» ТМ «Торчин», що вказує на його погіршені органолептичні
властивості у порівнянні із розробленими соусами.
2.4.2
Фізико-хімічний аналіз якості розроблених емульсійних соусів
Визначення фізико-хімічного складу майонезу дає можливість
одержати уявлення про його якість, харчову цінність, які залежать від
кількісного співвідношення вологи, білка, мінеральних речовин та жиру.
За фізико-хімічними показниками майонез повинен відповідати
вимогам ДСТУ 4487:2005 «Майонези. Загальні технічні умови» [7]. Такі
фізико-хімічні показники наведені у табл. 2.10.
Таблиця 2.10 Фізико-хімічні показники майонезів
|
Найменування
показника
|
Норма
|
|
Масова частка жиру,
%, не менше
|
55,0
|
|
Масова частка
вологи, %, не більше
|
31,0
|
|
Масова частка
яєчних продуктів у перерахунку на сухий жовток, %, не менше
|
1,0
|
|
Кислотність, %, у
перерахунку на оцтову кислоту, не більше
|
1,0
|
|
Стійкість емульсії,
відсоток незруйнованої емульсії, не менше
|
98,0
|
|
Перекисне число,
моль активного кисню/кг
|
10
|
2.4.2.2
Визначення масової частки вологи в майонезах
Існують різні методи аналітичного визначення вмісту вологи. У
найбільш поширених методах воду видаляють з досліджуваного об’єкта
висушуванням, відгонкою і поглинанням висушувачами.
Обладнання та реактиви
Ваги лабораторні, шафа сушильна лабораторна, термометри
лабораторні з діапазоном у 100…150°С та ціною поділки в 1…2°С, ексикатор,
чашка, шпатель, пісок.
Проведення досліду
Бюкси з піском масою 3…4 г та скляною паличкою сушать в
сушильній шафі до постійної маси при температурі (120±3°С), охолоджують в
ексикаторі і зважують, записуючи результат. Вносять у бюкс 2…3 г майонезу,
рівномірно розподіляючи його по дну бюкса. Відкритий бюкс з наважкою сушать
протягом 1 год при температурі (103±3°С), після чого бюкс закривають,
охолоджують в ексикаторі і зважують. Наступні зважування проводять через кожні
30 хв сушки до постійної маси.
Обробка результатів
За різницею мас бюксів до та після висушування визначають
вміст вологи у майонезі. Розрахунки проводять за формулою:
де m - маса майонезу, г;1 - маса бюкси з
майонезом до висушування, г;2 - маса бюкси з майонезом після
висушування, г [7];
Розрахунок масової частки вологи для майонезу «Провансаль» ТМ
«Торчин»:
Для майонезу «Горіховий»:
Для майонезу «Вітамінізований»:
Для майонезу «Брюссельський»:
Результати досліду зведені до табл. 2.11.
Таблиця 2.11 Масова частка вологи в емульсійних соусах
|
Найменування
майонезу
|
Маса бюксу з піском
та майонезом до висушування, г
|
Маса бюксу з піском
та майонезом після висушування, г
|
Маса наважки, г
|
Масова частка
вологи, %
|
|
«Провансаль» ТМ
«Торчин»
|
29,76
|
28,81
|
3
|
31,7
|
|
«Горіховий»
|
30,79
|
29,91
|
3
|
29,3
|
|
«Вітамінізований»
|
27,36
|
26,55
|
3
|
30,7
|
|
«Брюссельський»
|
29,43
|
28,44
|
3
|
29,7
|
За даними таблиці 2.8 можна зробити висновок, що майонези
«Горіховий», «Вітамінізований» та «Брюссельський» відповідають вимогам
стандарту ДСТУ 4487:2005 «Майонези. Загальні технічні умови», масова частка
вологи у яких відповідно становить 29,3%, 30,7%, 29,7%. Майонез «Провансаль» ТМ
«Торчин» не відповідає вимогам вищезазначеного стандарту щодо масової частки
вологи.
2.4.2.3
Визначення кислотності розроблених емульсійних соусів
Кислотність є нормованим показником, обумовлює смакові
властивості продукту і визначає його свіжість та доброякісність.
Титрованою кислотністю називають кількість вільних органічних
кислот і їх кислих солей, що містяться в досліджуваному продукті. Метод
заснований на нейтралізації розчином лугу водних витяжок кислот і кислих солей,
що витягують з наважок досліджуваного продукту.
Обладнання та реактиви
Ваги лабораторні, колба, циліндр, бюретка, фенолфталеїн,
гідроксид натрію або калію.
Проведення досліду
У колбу наливають 50 мл дистильованої води і зважують 1,9…2,1
г майонезу. Перемішують вміст круговими рухами до повного розчинення майонезу і
титрують розчином гідроксиду натрія у присутності індикатора фенолфталеїну до
появи слабо-рожевого забарвлення, що не зникає протягом 1 хв.
Обробка результатів
Кислотність майонезу визначають у перерахунку на оцтову
кислоту. Розрахунок проводять за формулою:
де V - об’єм розчину гідроксиду натрія, витрачений на
титрування, мл;- поправка до титру розчину гідроксиду натрія;= 0,0060 -
коефіцієнт перерахунку на оцтову кислоту; - маса майонезу, взятого для досліду,
г [7].
Розрахунок кислотності для майонезу «Провансаль» ТМ «Торчин»:
Для майонезу «Горіховий»:
Для майонезу «Вітамінізований»:
Для майонезу «Брюссельський»
Узагальнені дані наведені у табл. 2.12.
Таблиця 2.12 Кислотність емульсійних соусів
|
Найменування
майонезу
|
Об’єм розчину NaOH
витрачений на титрування, мл
|
Поправка до титру
розчину гідроксиду натрія
|
Коефіцієнт
перерахунку на оцтову кислоту
|
Маса наважки, г
|
Кислотність, %
|
|
«Провансаль» ТМ
«Торчин»
|
2
|
0,7
|
0,006
|
2
|
0,420
|
|
«Горіховий»
|
2,4
|
0,7
|
0,006
|
2
|
0,504
|
|
«Вітамінізований»
|
2,3
|
0,7
|
0,006
|
2
|
0,483
|
|
«Брюссельський»
|
2,5
|
0,7
|
0,006
|
2
|
0,525
|
Проаналізувавши таблицю, можна зробити висновок, що усі види
майонезів відповідають вимогам стандарту ДСТУ 4487:2005 «Майонези. Загальні
технічні умови» щодо кислотності.
2.4.3 Мікробіологічні
показники емульсійних соусів
За мікробіологічними показниками майонези повинні відповідати
стандарту ДСТУ 4487:2005 «Майонези. Загальні технічні умови». Відповідні
мікробіологічні показники наведені у табл. 2.13.
Таблиця 2.13 Мікробіологічні показники майонезів
|
Назва показника
|
Норма
|
|
Бактерії групи
кишкових паличок (коліформи) в 0,01 г
|
Не дозволено
|
|
Патогенні
мікроорганізми, в т.ч. бактерії роду Salmonella, в 25 г
|
Не дозволено
|
|
Дріжджі, КУО в 1 см3,
не більше ніж
|
1*103
|
|
Плісняві гриби, КУО
в 1 см3 не більше ніж
|
1*10
|
У ході мікробіологічної оцінки були здійснені посіви чотирьох
видів майонезів на поживні середовища у чашки Петрі, після чого їх залишили на
24 год у термостаті. Потім були зроблені мазки, які досліджували під
мікроскопом. Результати досліду вказані у табл. 2.14.
Таблиця 2.14 Результати мікробіологічної оцінки майонезів
|
Показник
|
Назва емульсійних
соусів
|
|
«Провансаль» ТМ
«Торчин»
|
«Горіховий»
|
«Вітамінізова-ний»
|
«Брюссель-ський»
|
|
Бактерії групи
кишкових паличок (коліформи) в 0,01 г
|
Не виявлено
|
Не виявлено
|
Не виявлено
|
Не виявлено
|
|
Патогенні
мікроорганізми, в т.ч. бактерії роду Salmonella, в 25 г
|
Не виявлено
|
Не виявлено
|
Не виявлено
|
Не виявлено
|
|
Дріжджі, КУО в 1 см3
|
1*10
|
Не виявлено
|
Не виявлено
|
Не виявлено
|
|
Плісняві гриби, КУО
в 1 см3
|
Не виявлено
|
Не виявлено
|
Не виявлено
|
Не виявлено
|
|
Умовно-патогенні
мікроорганізми (стафілокок)
|
Виявлено
|
Не виявлено
|
Не виявлено
|
Не виявлено
|
Отже, можна зробити висновок, що мікробіологічні показники
усіх видів майонезів знаходяться у межах норми і відповідають ДСТУ 4487:2005
«Майонези. Загальні технічні умови». Але поряд із цим нами було виявлено у
майонезі «Провансаль» ТМ «Торчин» умовно-патогенний мікроорганізм - стафілокок,
який не регламентується вищезазначеним стандартом, проте є шкідливим для
організму людини.
2.4.4 Харчова
та біологічна цінність розроблених емульсійних соусів
На основі розроблених технологічних карт емульсійних соусів
були розраховані основні показники харчової та біологічної цінності майонезів
функціонального призначення, що приведені у табл. 2.15.
Таблиця 2.15 Порівняльний аналіз розроблених соусів та
соусу-аналога за харчовою та біологічною цінністю
|
Компонент
|
Назва майонезів
|
|
«Провансаль» ТМ
«Торчин»
|
«Горіховий»
|
«Вітамінізо-ваний»
|
«Брюссель-ський»
|
|
Вода, %
|
31,7
|
29,3
|
30,7
|
29,7
|
|
Білки, %
|
0,3
|
2,58
|
2,195
|
2,18
|
|
Жир, %
|
67,0
|
63,4
|
65,8
|
60,3
|
|
Моно- і дисахариди,
%
|
3,3
|
2,08
|
1,95
|
2,06
|
|
Ненасичені жирні кислоти,
%
|
8,4
|
19,26
|
18,85
|
18,44
|
|
Поліненасичені
жирні кислоти, %
|
43,6
|
48,56
|
48,01
|
47,45
|
|
Вітамін A, мкг %
|
99,7
|
90
|
90
|
91,93
|
|
Вітамін B1,
мг %
|
0,01
|
0,02
|
0,02
|
0,03
|
|
Вітамін B2,
мкг %
|
0,5
|
30,1
|
30,05
|
50,2
|
|
Вітамін B4,
мг %
|
14,3
|
76,8
|
76,8
|
76,8
|
|
Вітамін B6,
мкг %
|
0,1
|
40,3
|
41,1
|
60,2
|
|
Вітамін E, мг %
|
0,03
|
32,62
|
632,47
|
632,39
|
|
Вітамін С, мг%
|
0
|
0
|
0
|
7,7
|
|
Вітамін PP, мг %
|
0,1
|
0,04
|
0,04
|
0,04
|
|
Натрій, мг %
|
27,6
|
36,74
|
36,66
|
|
Калій, мг %
|
38,0
|
53,52
|
35,73
|
46,81
|
|
Кальцій, мг %
|
33,0
|
24,45
|
20,13
|
18,43
|
|
Магній, мг %
|
13,0
|
24,79
|
14,64
|
7,57
|
|
Залізо, мг %
|
1,0
|
1,04
|
0,975
|
1,01
|
|
Селен, мкг %
|
0
|
28,42
|
14,2
|
1,16
|
|
Фосфор, мг %
|
54,0
|
92,64
|
73,06
|
59,5
|
На основі табл. 2.15 складемо діаграму харчової та
біологічної цінності розроблених емульсійних соусів та соусу-прототипу, що
зображена на рис. 2.6.
Рис. 2.6. Харчова та біологічна цінність емульсійних соусів
Отже, з таблиці бачимо, що розроблені майонези
функціонального призначення володіють підвищеною харчовою та біологічною
цінністю у порівнянні із майонезом-аналогом «Провансаль» ТМ «Торчин».
Для майонезу «Горіховий» вміст селену складе 28,42 мкг на 100
г страви, що становить 40,61% від добової норми для чоловіків і 51,67% - для
жінок. Майонез «Вітамінізований» містить вітаміну Е 25,03 мг на 100 г продукту,
що задовольняє добову потребу на 83,4%, та селену - 20,35 мкг, що становить
27,13% від добової норми для чоловіків та 37% - для жінок. До складу майонезу
«Брюссельський» входить вітамін С у кількості 50 мг на 100 г порції, що складає
78,13% добової потреби організму.
2.5 Розрахунок втрат сировини
при кулінарній обробці
Кулінарна обробка продуктів має важливе фізіологічне,
санітарно-гігієнічне та епідеміологічне значення.
У процесі кулінарної обробки відбувається поліпшення смакових
властивостей, харчової цінності продуктів, а також забезпечення нешкідливості
їжі.
Тому дотримання правил при кулінарній обробці, витримування
температури і часу обробки мають велике гігієнічне значення. Кулінарна обробка
поділяється на кулінарну механічну та кулінарну теплову обробку.
2.5.1 Втрати
сировини при механічній кулінарній обробці
У процесі приготування соусів механічної кулінарної обробки
зазнають лише горіх бразильський та капуста брюссельська - процес очищення. Їх
нормативні відходи вказані у табл. 2.13.
Таблиця 2.13 Втрати сировини при механічній обробці
|
Сировина
|
Маса брутто, г
|
Відходи нормативні
[27]
|
Маса нетто, г
|
|
|
у %
|
у г
|
|
|
Горіх бразильський
|
53
|
10
|
5,3
|
47,7
|
|
Капуста
брюссельська
|
240
|
35
|
84
|
156
|
2.5.2 Втрати
сировини при тепловій кулінарній обробці
Тепловій кулінарній обробці при приготуванні страв піддається
лише капуста брюссельська - вона припускається у воді. Нормативні відходи при
такому процесі наведені у табл. 2.14.
Таблиця 2.14 Втрати сировини при тепловій обробці
|
Сировина
|
Тривалість теплової
обробки, хв
|
Маса нетто, г
|
Відходи нормативні
[27]
|
Маса припущеного
продукту, г
|
|
|
|
у %
|
у г
|
|
|
Капуста
брюссельська
|
12
|
156
|
15
|
23,4
|
132,6
|
Додаток А
ЗАТВЕРДЖУЮ
Керівник закладу
_________________________
«_____» _____________ 2014р.
АКТ
Відпрацювання рецептури і технології
нового виробу
Назва закладу:
Лабораторія харчових технологій
Дніпропетровського національного університету імені Олеся Гончара
Назва страви:
Майонез
Рецептура
|
№
|
Назва сировини
|
Маса брутто
сировини за рецептурою на 10 порцій, г
|
|
1
|
Яйця курячі
(жовтки)
|
140
|
|
2
|
Олія
|
750
|
|
3
|
Гірчиця столова
|
25
|
|
4
|
Цукор
|
20
|
|
5
|
Оцет
|
150
|
|
6
|
Сумарна маса
сировини, г
|
1085
|
Результати відпрацювань рецептури і технології нового виробу
|
№ відпрацювання
|
Маса набору
продуктів, г, Мн
|
Маса
напівфабрикату, г, Мн/ф
|
Виробничі втрати, %
|
Маса готової страви
(виробу), г, Мг
|
Втрати при тепловій
обробці, %, Хт
|
Загальні втрати, %,
Хзаг
|
|
1
|
108,5
|
|
0
|
100
|
0
|
0
|
Опис технологічного процесу
За технологічною схемою виробництва майонезу у розтерті
жовтки з цукром, сіллю та гірчицею тонкою цівкою вводять олію. Коли масло
з’єднається з жовтками і суміш перетвориться в густу однорідну массу, додають
оцет та доводять соус до смаку.
Органолептична оцінка
Зовнішній вигляд: сметаноподібна суміш із вкрапленнями
гірчиці.
Консистенція: однорідна.
Колір: жовтуватий.
Запах і смак: приємні, смак гострий, кислуватий.
Харчова та енергетична цінність
У 100 гр страви міститься:
Білки -
Жири -
Вуглеводи -
Енергетична цінність продукту -
Розробник: Підпис: Меркулова О.С.
Додаток Б
ЗАТВЕРДЖУЮ
Керівник закладу
_________________________
«_____» _____________ 2014р.
АКТ
Відпрацювання рецептури і технології
нового виробу
Назва закладу:
Лабораторія харчових технологій
Дніпропетровського національного університету імені Олеся Гончара
Назва страви:
Майонез «Горіховий»
Рецептура
|
№
|
Назва сировини
|
Маса брутто
сировини за рецептурою на 10 порцій, г
|
|
1
|
Яйця курячі
(жовтки)
|
140
|
|
2
|
Олія
|
730
|
|
3
|
Гірчиця столова
|
25
|
|
4
|
Цукор
|
20
|
|
5
|
Оцет
|
130
|
|
6
|
Горіх бразильський
|
53
|
|
7
|
Сумарна маса
сировини, г
|
1098
|
Результати відпрацювань рецептури і технології нового виробу
|
№ відпрацювання
|
Маса набору
продуктів, г, Мн
|
Маса
напівфабрикату, г, Мн/ф
|
Виробничі втрати, %
|
Маса готової страви
(виробу), г, Мг
|
Втрати при тепловій
обробці, %, Хт
|
Загальні втрати, %,
Хзаг
|
|
2
|
110,0
|
|
10
|
100
|
0
|
10
|
Опис технологічного процесу
За технологічною схемою виробництва майонезу у розтерті
жовтки з цукром, сіллю та гірчицею тонкою цівкою вводять олію. Коли масло
з’єднається з жовтками і суміш перетвориться в густу однорідну массу, додають
оцет, доводять соус до смаку та додають мелений бразильський горіх.
Органолептична оцінка
Зовнішній вигляд: сметаноподібна емульсійна суміш з
вкрапленнями часточок горіху.
Консистенція: однорідна.
Колір: жовтуватий.
Запах і смак: запах приємний, легкий післясмак горіховий.
Харчова та енергетична цінність
У 100 гр страви міститься:
Білки -
Жири -
Вуглеводи -
Енергетична цінність продукту -
Розробник: Підпис: Меркулова О.С.
Додаток В
ЗАТВЕРДЖУЮ
Керівник закладу
_________________________
«_____» _____________ 2014р.
АКТ
Відпрацювання рецептури і технології
нового виробу
Назва закладу:
Лабораторія харчових технологій
Дніпропетровського національного університету імені Олеся Гончара
Назва страви:
Майонез «Вітамінізований»
Рецептура
|
№
|
Назва сировини
|
Маса брутто сировини
за рецептурою на 10 порцій, г
|
|
1
|
Яйця курячі
(жовтки)
|
140
|
|
2
|
Олія
|
730
|
|
3
|
Гірчиця столова
|
25
|
|
4
|
Цукор
|
20
|
|
5
|
Оцет
|
130
|
|
6
|
Горіх бразильський
|
26
|
|
7
|
Токоферол
|
25
|
|
8
|
Сумарна маса
сировини, г
|
1096
|
Результати відпрацювань рецептури і технології нового виробу
|
№ відпрацювання
|
Маса набору
продуктів, г, Мн
|
Маса
напівфабрикату, г, Мн/ф
|
Виробничі втрати, %
|
Маса готової страви
(виробу), г, Мг
|
Втрати при тепловій
обробці, %, Хт
|
Загальні втрати, %,
Хзаг
|
|
3
|
|
|
10
|
100
|
0
|
10
|
Опис технологічного процесу
За технологічною схемою виробництва майонезу у розтерті
жовтки з цукром, сіллю та гірчицею тонкою цівкою вводять олію. Коли масло
з’єднається з жовтками і суміш перетвориться в густу однорідну массу, додають
оцет, доводять соус до смаку і додають мелений бразильський горіх та токоферол.
Органолептична оцінка
Зовнішній вигляд: сметаноподібна емульсійна суміш з
вкрапленнями часточок горіху.
Консистенція: однорідна.
Колір: жовтуватий.
Запах і смак: запах приємний, легкий післясмак горіховий.
Харчова та енергетична цінність
У 100 гр страви міститься:
Білки -
Жири -
Вуглеводи -
Енергетична цінність продукту -
Розробник: Підпис: Меркулова О.С.
Додаток Г
ЗАТВЕРДЖУЮ
Керівник закладу
_________________________
«_____» _____________ 2014р.
АКТ
Відпрацювання рецептури і технології
нового виробу
Назва закладу:
Лабораторія харчових технологій
Дніпропетровського національного університету імені Олеся Гончара
Назва страви:
Майонез «Брюссельський»
Рецептура
|
№
|
Назва сировини
|
Маса брутто
сировини за рецептурою на 10 порцій, г
|
|
1
|
Яйця курячі
(жовтки)
|
140
|
|
2
|
Олія
|
730
|
|
3
|
Гірчиця столова
|
25
|
|
4
|
Цукор
|
15
|
|
5
|
Оцет
|
150
|
|
6
|
Капуста брюсельська
|
240
|
|
7
|
Сумарна маса
сировини, г
|
1300
|
Результати відпрацювань рецептури і технології нового виробу
|
№ відпрацювання
|
Маса набору
продуктів, г, Мн
|
Маса напівфабрикату,
г, Мн/ф
|
Виробничі втрати, %
|
Маса готової страви
(виробу), г, Мг
|
Втрати при тепловій
обробці, %, Хт
|
Загальні втрати, %,
Хзаг
|
|
2
|
|
|
35
|
100
|
15
|
50
|
Опис технологічного процесу
За технологічною схемою виробництва майонезу у розтерті
жовтки з цукром, сіллю та гірчицею тонкою цівкою вводять олію. Коли масло
з’єднається з жовтками і суміш перетвориться в густу однорідну массу, додають
оцет, доводять соус до смаку. Капусту бразильську відварюють, попередньо
промивши її, воду зливають, качанчики перебивають у блендері та додають до
готового майонезу.
Органолептична оцінка
Зовнішній вигляд: сметаноподібна емульсійна суміш з
вкрапленнями часточок капусти.
Консистенція: однорідна.
Колір: жовтувато-оливковий.
Запах і смак: запах приємний, легкий післясмак капустяний.
Харчова та енергетична цінність
У 100 гр страви міститься:
Білки -
Жири -
Вуглеводи -
Енергетична цінність продукту -
Розробник: Підпис: Меркулова О.С.
Перелік використаних джерел
літератури
1.http://www.souz-inform.com.ua/index.php?language=ukr&menu=article/
/mayonnaise_market_review
.Шевченко В.В. Товароведение и экспертиза
потребительских товаров/ В.В. Шевченко. - СПб.: ИНФРА, 2001.
.Герасимова, В.А. Товароведение и экспертиза
продовольственных товаров. / В.А. Герасимова, Е.С. Белокурова, А.А. Вытовтов. -
СПб.: Питер, 2005. - 416 с.
.Ковалев Н.И. Технология приготовления пищи/ Под ред.
д.т.н., проф. М.А. Николаевой. - М.: Издательский Дом «Деловая литература»,
2008. - 480 с.
.Нечаев Л.П. Майонезы / Л.П. Нечаев. - СПб.: ГИОРД,
2004.-80 с.
.ДСТУ 4487:2005 Майонези. Загальні технічні умови.
.Орлова Н.Я. Фізіологія та біохімія харчування/ Н.Я.
Орлова. - К.: КНТЕУ, 2001. - 248 с.
.Рыжакова А.В. Товароведение и экспертиза товаров /
А.В. Рыжакова. − М.: Инфра-М, 2005. - 458 с.
.Попов А. К. Товарознавство продовольчих товарів/ А.К.
Попов. - К.: Знання, 2005. - 547 с.
.Замедлина Е.А. Товароведение и экспертиза товаров. /
Е.А. Замедлина. - М.: Дело, 2005. - 415 с.
.Мамонова С.В. Экспертиза пищевых жиров/ С.В.
Мамонова, Л.П. Удалова. - Белгород: Кооперативное образование, 2002. - 94 с.
.Скурихин И.М. Химический состав пищевых продуктов/
И.М. Скурихин и др. - М.: ДеЛ и Принт, 2006. - 236 с.
.Нечаев А.П. Пищевая химия /А.П. Нечаев. - СПб.:
ГИОРД, 2003. - 640 с.
.http://healthharbor.ru/poleznie-produkti/454-yaicniy-zeltok-polza.html
.Нечаев А.П. Инновационные технологи продуктов
здорового питания/ А.П. Нечаев. - М.: МГУПП, 2012. - 317 с.
.Тихомирова Г.В. Химия и технология биологически
активных веществ/ Г.В. Тихомирова, Е.В. Исаева, П.В. Миронов, Т.В. Рязанова. -
Красноярск: СибГТУ. - 2001. - 64с.
.http://www.znaytovar.ru/new1016.html
.ГОСТ 2858-82 Порошок яєчний. Технічні умови
.ГОСТ 10970-87 Молоко сухе знежирене. Технічні умови
.ГОСТ 13830-84 Сіль кухонна. Технічні умови
.ГОСТ 18308-77 Порошок гірчичний. Технічні умови
.ГОСТ 61-75 Реактиви. Кислота оцтова. Технічні умови
.Сирохман І. В. Товарознавство харчових продуктів функціонального
призначення/ І. В. Сирохман, В. М. Завгородня. - К.: Центр учбової літератури,
2009. - 544 с.
.ГОСТ Р Первая редакция «Майонез «Провансаль».
Технические условия»
.Здобнов А.И. Сборник рецептур блюд и кулинарных
изделий/ А.И. Здобнов, В.А. Цыганенко. - К.: ООО «Издательство Арий», М.: ИКТЦ
«Лада», 2009. - 680 с.
.http://www.google.com/url?q=http://ru.wikipedia.org/wiki/%25D0%25A1%25D0%25B5%25D0%25BB%25D0%25B5%25D0%25BD&sa=U&ei=02NqU96ZOYOpyATyhoLADw&ved=0CFUQFjAJ&sig2=SuarAs2yijbIJGCq2seKTw&usg=AFQjCNHjpHM33WUGwLGolqfbe6UbTpNEJg