Разработка такта преобразования гармонического сигнала в логический
Министерство
образования Российской Федерации
Севастопольский
государственный университет
Курсовой
проект
По
дисциплине: «Аналоговая схемотехника»
На тему:
«Разработка такта преобразования гармонического сигнала в логический»
Выполнил:
Чаленко И.А.
Севастополь
2015
1. Задание
Разработать тракт преобразования входного
гармонического сигнала в логические уровни. На вход тракта поступает
гармонический сигнал действующих значений 10-200 мВ и максимальной амплитудой
шумов ±400 мкВ. Выходное сопротивление источника сигнала 600 Ом. Из сигнала,
фильтром первого порядка, необходимо выделить частотный спектр100-12000 Гц и
преобразовать синусоидальный сигнал в логический с уровнями U1 = 2.4
В - 5 В, U0 =-0.5 В - +1.2 В. Компарирование сигнала производится по
уровню 0.2 от минимального значения во всем частотном диапазоне. Сопротивление
нагрузки тракта 2 кОм. Напряжение питание ±12 В.
. Разработка функциональной схемы
Исходя из требований задания, входной сигнал
необходимо отфильтровать по частотам, преобразовать в логический, по заданному
уровню, и привести в уровни U1 и U0. Для обеспечения
более точного компариравания и уменьшения влияния шумов тракта, входной сигнал
целесообразно усилить до максимальных границ компаратора. Сигнал после
компаратора необходимо привести в заданные уровни U1 и U0.
Также необходимо согласовать выходное сопротивление источника сигнала со
входным сопротивлением тракта и выходное сопротивление тракта со входным
сопротивлением нагрузки. Таким образом, тракт может быть реализован следующими
функциональными блоками: входной усилитель ВУ, полосовой фильтр ПФ, компаратор
КОМ, преобразователь уровня ПУ и буфер согласования выходного сопротивления
тракта с нагрузкой БУФ (рис. 1).
Рисунок 1 - Функциональная схема тракта.
Входной усилитель ВУ выполняет две функции:
согласование входного сопротивления тракта с выходным сопротивлением источника
сигнала и усиление сигнала до уровня оптимального компарирования. Полосовой
фильтр ПФ выделяет частотный спектр в заданных границах. Если полосовой фильтр
сможет выполнить и функции входного усилителя, то эти два блока ВУ и ПФ можно
объединить. Компаратор КОМ преобразует синусоидальный сигнал в логический, с
уровнями своего питающего напряжения. Для предотвращения «дребезга» компаратора
на переходных участках, он должен иметь передаточную характеристику с
гистерезисом. Преобразователь уровня ПУ переводит сигнал с выхода компаратора в
заданные уровни U1 и U0. Если эти уровни совпадают, то
данный блок может отсутствовать. Буфер БУ служит для согласования выходного
сопротивления преобразователя уровня ПУ (или компаратора КОМ, если ПУ
отсутствует) с входным сопротивлением нагрузки. Буфер может отсутствовать, если
эту функцию выполняет преобразователь уровня ПУ (или компаратора КОМ, если ПУ
отсутствует).
Определим основные требования к Функциональным
блокам.
Преобразовательный такт можно выполнить на
операционных усилителях с двуполярным питанием. Выберем напряжение питания
±15В.Максимальное напряжение, подаваемое на вход компаратора не должно
превышать напряжения питания Епит, то есть, его амплитуда не должна превышать
15 В. Отсюда, находим максимальный коэффициент усиления тракта
Максимальное действующее значение:
Этот коэффициент может быть обеспечен входным
усилителем, фильтром или усилителем и фильтром. Пусть коэффициент передачи
входного усилителя равен 4. Тогда фильтр, в полосе пропускания, будет иметь
коэффициент передачи 10. Такое перераспределение коэффициента усиления
позволяет избежать использование резисторов высоких номиналов.
Средний уровень компарирования Uo по заданию
равен 0.2 от минимального значения во всем частотном диапазоне. На частотах
среза амплитуда сигнала уменьшается на 3 дБ, то есть в √2 раз
относительно входного. По заданию, минимальное действующее значение входного
сигнала Uд.вх.мин = 10 мВ, то есть амплитудное
Тогда, уровень компарирования Uo, с учетом
коэффициента передачи тракта равен:
Для ликвидации «дребезга» компаратора на
переходных участках, он должен иметь передаточную характеристику с
гистерезисом. Ширина петли гистерезиса должна превышать размах помехи от шумов.
На входе тракта, по заданию амплитудой шумов не более ±400 мкВ, то есть от пика
до пика 800 мкВ.
С учетом коэффициента передачи тракта и без
учета шумов тракта (собственные шумы операционного усилителя составляют
примерно 1 мкВ), уровень шума, пришедшего на вход компаратора (от пика до пика)
равен:
С небольшим запасом выбираем ширину петли
гистерезиса:г = 40мВ
. Разработка входного усилителя
Требование к входному усилителю:
коэффициент передачи по напряжению равен 4;
входное сопротивление в 20 раз больше, чем
выходное сопротивление источника сигнала (по заданию Rc
= 600 Ом):
Для гарантированного согласования по
сопротивлению выбираем неинвертирующий усилитель, у которого входное сопротивление
равно входному сопротивлению операционного усилителя (ОУ). У современных ОУ
входное сопротивление превышает 500 кОм. Схема входного усилителя приведена на
рисунке 2.
Рисунок 2 - Схема входного усилителя.
Выразим коэффициент передачи по напряжению через
номиналы резисторов. Поскольку в схеме имеется отрицательная обратная связь
(R2), потенциал точки Ua равен напряжению Uвх. Тогда,
Коэффициент передачи известен К = 4. Выберем
номинал резистора R1 = 1 кОм.
Тогда,
Принимаем номинал резистора из ряда Е24 R2 = 3
кОм.
Проверим правильность расчетов, с помощью
программы Multisim.
Моделирование проведем в двух крайних точках динамического диапазона, при Uвх =
10 мВ и 200 мВ (действующие значения). На рисунке 3 представлена схема
моделирования, а на рисунках 4 и 5 осциллограммы напряжения на входе и выходе
схемы.
При Uвх = 10 мВ:
При Uвх = 200 мВ:
Рисунок 3 - Схема моделирования входного
усилителя.
Рисунок 4 - Осциллограммы напряжения на входе и
выходе входного усилителя при Uвх = 10 мВ.
В целом, схема работает правильно.
4. Разработка полосового фильтра
Требования к полосовому фильтру
-
коэффициент передачи по напряжению в полосе пропускания равен 10;
- полоса пропускания - 100 Гц - 12 кГц (Fн = 100
Гц, Fв = 12 кГц);
В качестве фильтра, выберем схему инвертирующего
усилителя с частотно-зависимыми звеньями (RC),
обеспечивающую требуемый порядок фильтра. Схема фильтра приведена на рисунке 5.
Рисунок 5 - Схема полосового фильтра.
Звено C1R1 является фильтром верхних частот
(ФВЧ) с полным сопротивлением Z1, а звено C2R2 - фильтром верхних частот (ФНЧ) c
полным сопротивлением Z2. Поскольку в схеме имеется отрицательная обратная
связь (R2С2), потенциалы инвертирующего и неинвертирующего входов равны между
собой и равны нулю. Ток, протекающий по цепи Z1Z2
равен:
Напряжение на выходе Uвых
равно:
Появление “-” обусловлено схема включения
усилителя(инвертирующая).
Исходя из вышеизложенного предположения, ФНЧ и
ФВЧ можно рассматривать как независимые фильтры. Следовательно, частоты среза
полосового фильтра могут определяться как частоты среза ФНЧ и ФВЧ:
Из выражения и полученных значений резисторов R1
и R2 рассчитаем номиналы C1 и C2:
Для ФНЧ:
Используя ряд номиналов:
С1=530 нФ
Для ФВЧ:
Используя ряд номиналов:
С2=430 пФ
Проверим правильность расчетов, с помощью
программы Multisim. Моделирование
проведем в точке динамического диапазона, при Uвх = 1 В (амплитудное значение)
для трех частот: 80 Гц, 1 кГц и 6 кГц. На рисунке 7 представлена схема
моделирования, на рисунке 8 - амплитудно-частотная характеристика (АЧХ)
полосового фильтра, а на рисунках 9 - 11 осциллограммы напряжения на входе и
выходе схемы при частотах входного сигнала 80 Гц, 1кГц и 6 кГц.
Рисунок 6 - Схема моделирования полосового
фильтра
Рисунок 7 - Амплидно-частотная характеристика
полосового фильтра.
По амплитудно-частотной характеристике (рисунок
8) определим коэффициент передачи.
При 1 кГц КдБ = 19.929 дБ, что соответствует
примерно К = 9.9.
При 100 Гц КдБ = 17.09 дБ, что соответствует
примерно К = 7.1.
При 12 кГц КдБ = 16.96 дБ, что соответствует
примерно К = 7
Определим коэффициенты передачи в этих же точках
по осциллограммам:
Рисунок 8 - Осциллограммы напряжения на входе и
выходе полосового фильтра при Uвх = 1 В (амплитудное значение) и частоте 1 кГц.
Как видим, значения коэффициента передачи,
определенные по АЧХ и осциллограммам совпадают в пределах 2.5%, что
подтверждает правильность определения.
Реальные значения частот среза определим по АЧХ
(это частоты, при которых коэффициент передачи уменьшается на 3 дБ).
Fн = 99 Гц
Fв = 11.93 кГц
Небольшой уход частот среза вызван
использованием конденсаторов с номиналами стандартного ряда, отличными от
рассчитанных.
. Разработка компаратора
Средний уровень компарирования Uo
= 0.08;
ширина петли гистерезиса Uг
= 40 мВ.
Схема компаратора приведена на рисунке 12.
Резисторы R1, R2 служат для реализации передаточной характеристики с
гистерезисом. Резисторы R3, R4 обеспечивают необходимое опорное напряжение.
Рассчитаем резисторы R1, R2. Напряжение в точке Uа
равно:
Выразим из выражения Uвх,
учитывая, что в момент переключения значения на входах операционного усилителя
равны Uа = Uоп:
Максимальное Uвх.макс
и минимальное Uвх.мин значение
входного напряжения при переключении компаратора равно:
Ширина петли гистерезиса передаточной
характеристики Uг определяется как разность этих напряжений:
Uг =
Рассчитаем значение опорного напряжения Uоп, при
котором центр петли гистерезиса передаточной характеристики будет равен
среднему уровню компарирования Uо = 0.08 В. Это значение равно:
Подставим в выражение Uвх.макс
и Uг и выразим из полученного уравнения Uоп:
Это опорное напряжение формирует делитель R3,
R4. Для обеспечения точного значения Uоп,
в нижнем плече делителя поставим потенциометр R4. Выберем значение напряжения в
точке соединения резисторов R3, R4 (Ur)
равным 1В. Это позволит точно установить опорное напряжение 0.998 В при
максимальных разбросах номиналов резисторов в рамках ряда Е24. Рассчитаем
номиналы резисторов R3, R4.
Напряжение в точке Ur равно:
Выберем величину номинала потенциометра R4
= 5 кОм и определим значения резистора R3:
Выберем значение из ряда номиналов, R3
=60 кОм
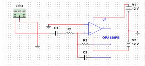
6. Разработка схемы преобразователя уровня и
буфера
Требование к преобразователю уровня:
уровни соответствующих входных и выходных
сигналов
Uвх = - 12 В Uвых
= - 0.5В…+1.2 В
Uвх = + 12 В Uвых
= + 2.4В…+5В
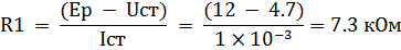
Для ограничения входного сигнала с +12 В до +5 В
можно использовать стабилитрон VD1 с напряжением стабилизации Uст=4.7
В. Ток стабилизации ограничивается резистором R1.
При токе стабилизации стабилитрона VD1 Iст = 1 мА номинал резистора R1 равен:
Выбираем ближайший номинал из ряда Е24 R1 = 7
кОм.
Диод VD2 служит для снижения уровня отрицательного
напряжения до - 0.5В.Поскольку по заданию входное сопротивление нагрузки тракта
2кОм, для согласования используем буфер (повторитель DA 1).
компаратор фильтр буфер сигнал
Рисунок 9 - Схема преобразователя уровня и
буфера.
Моделирование схемы (рисунки 16, 17)
показало,что при Uвх = - 12 В,Uвых
= - 0.263 В, а при Uвх = + 12 В,Uвых
= + 4.384 В, что соответствует заданию.

7. Схема тракта преобразования гармонического
сигнала в логический
На рисунке 10 представлена схема тракта
преобразования гармонического сигнала в логический. Элементы U1,
R1 и R2 реализуют входной усилитель с коэффициентом передачи по напряжению 4.
Неинвертирующее включение операционного усилителя U1
позволило согласовать выходное сопротивление источника сигнала 600 Ом со
входным сопротивлением тракта (> 500 кОм).
Полосовой фильтр первого порядка выполнен по
инвертирующей схеме на элементах U2,
C1, C2,
R3, R4.
Коэффициент передачи фильтра в полосе пропускания 10. Частоты среза: Fн = 99
Гц, Fв = 11.93 кГц, что достаточно близко к заданным (Fн = 100 Гц, Fв =12 кГц).
Совместно с входным усилителем сигнал в полосе пропускания усиливается в 40
раз, что обеспечивает качественное компарирование.
Компаратор состоит из элементов U3,
R5,R6, R7, R8. Резиторы R7, R8 обеспечивают гистерезис передаточной характеристики
компаратора в 40мВ, при размахе амплитуды шумов на входе 24мВ. Это позволяет
избежать «дребезга» в моменты переключения компаратора. Средний уровень
компарирования равный 0.08 В обеспечивается опорным напряжением 0.08 В
сформированным делителем R6, R5. Использование потенциометра R8 позволят точно
установить опорное напряжение. Выход компаратора формирует уровни напряжения
±12 В, которые преобразуются элементами R9, VD1, VD2 в логические уровни: U1
= 4.384 В, U0
= - 0.263 В (при заданных U0 =-0.5 В… +1.2 В, U1 =
+2.4 В … +5В).
На выходе тракта стоит буфер с коэффициентом
передачи равным 1 (U4),
согласующий выходное сопротивление тракта со входным сопротивлением нагрузки (2
кОм).
Рисунок 11 - Осциллограммы моделирования работы
такта преобразования гармонического сигнала в логический.
Список используемой литературы
1. “Искусство схемотехники”. -
Пауль Хоровиц, Уинфилд Хилл.,
1989 г.
2. Методические указания к
выполнению лабораторной работы по дисциплине “Аналоговая схемотехника” для
студентов дневной и заочной формы обучений - Тестоедов А.А., Васин -
Севастополь, СевНТУ 2007 г.