Разработка оптимальной технологичной конструкции конкурентоспособного усилителя мощности, разработка конструкторской документации и технологии изготовления

  • Вид работы:
    Дипломная (ВКР)
  • Предмет:
    Информатика, ВТ, телекоммуникации
  • Язык:
    Русский
    ,
    Формат файла:
    MS Word
    121,45 Кб
  • Опубликовано:
    2016-05-02
Вы можете узнать стоимость помощи в написании студенческой работы.
Помощь в написании работы, которую точно примут!

Разработка оптимальной технологичной конструкции конкурентоспособного усилителя мощности, разработка конструкторской документации и технологии изготовления

ВВЕДЕНИЕ

Для построения систем подвижной радиосвязи в основном используются ультракороткие волны: метровые (VHF), дециметровые (UHF), сантиметровые (SHF) и миллиметровые (EHF).

Дальность и качество радиосвязи зависит от совокупности физических факторов и параметров оборудования. Чем выше используемый частотный диапазон, тем меньше зависимость дальности радиосвязи от мощности излучения. Однако в низкочастотном диапазоне УКВ, так называемом диапазоне LowBand, мощность излучения радиостанции существенно влияет на качество и дальность радиосвязи. Этот диапазон (33÷48,5 МГц, 57÷57,5 МГц) очень популярен ещё со времен СССР и используется для радиосвязи, предприятиями силовых структур, пограничниками, МЧС, региональных управлениях железнодорожным транспортом, предприятиями лесхоза, агропромышленного комплекса, службами охраны, скорой помощи, службами ЖКХ, службами энергетики, газа, канализации, водопровода, лифт ремонт, строителями, автодорожными службами. Таким образом, в этом хорошо освоенном диапазоне очень много как стационарных, так и возимых радиостанций, но наибольшее количество в этом диапазоне задействовано портативных радиостанций (в силу специфики работ выше перечисленных служб).

Но портативные радиостанции имеют малую мощность (не более 2-3 Вт) и очень малую эффективность антенн. Штатная антенна портативной радиостанции, как правило, представляет собой закрытую полимерной оболочкой спираль на гибком диэлектрическом стержне. Её длина совершенно не соизмерима с четвертьволновой антенной. При типичных длинах таких штатных антенн в 20 см. их КПД в лучшем случае составит 3%. А, учитывая специфику этого диапазона - подверженность влиянию промышленных помех, помех от бытовых приборов, радиовещательных и телевизионных передатчиков, подверженность замираниям и сверхпрохождениям, хорошие параметры приемника (селективность, чувствительность, высокоэффективная АРУ, устройство шумопонижения), а так же мощность передатчика и эффективность антенны имеют первостепенное значение.

Для улучшения потребительских характеристик огромного парка носимых радиостанций в этом диапазоне, увеличения дальности радиосвязи и улучшения её качества к портативным радиостанциям подключаются умощнители выходного сигнала (до максимально разрешённой в этом диапазоне) при этом сама радиостанция и её умощнитель запитываются от бортовой сети автомобиля или стационарного источника питания, а вместо низкоэффективного штыря портативной радиостанции используется эффективная автомобильная или стационарная антенны. Таким образом портативная радиостанция превращается в возимую или стационарную с хорошими техническими характеристиками, при этом дальность связи и её качество увеличиваются в разы. При эксплуатации такой радиостанции в условиях плотной городской застройки и сильных индустриальных помех увеличение мощности радиостанции позволяет превысить уровень помех и увеличить дальность и повысить качество радиосвязи.


1. Анализ технического задания

Анализ технического задания (ТЗ) производится с целью определения основных направлений создания конструкции, оценки степени важности взаимосвязанных факторов, оказывающих существенное влияние на качество и параметры разрабатываемого изделия. При анализе необходимо изучить технические характеристики, конструкцию, опыт производства и эксплуатации ранее созданных аналогичных изделий, близких по назначению и условиям работы.

В соответствии с ГОСТ 16019-2001. Аппаратура сухопутной подвижной радиосвязи, разрабатываемый усилитель мощности относится к группе В4 (аппаратура возимая, устанавливаемая в автомобилях, на мотоциклах, в сельскохозяйственной, дорожной и строительной технике). Согласно требованиям технического задания усилитель мощности должен быть выполнен в климатическом исполнении У, категории 3.1, которое предполагает, что разрабатываемый усилитель мощности будет эксплуатироваться в закрытых помещениях (объемах) с естественной вентиляцией без искусственно регулируемых климатических условий, где колебания температуры и влажности воздуха существенно меньше, чем на открытом воздухе (отсутствие воздействия атмосферных осадков, прямого солнечного излучения, существенное уменьшение ветра, существенное уменьшение или отсутствие воздействия солнечного излучения, конденсации влаги). Таким образом при климатическом исполнении У 3.1 рабочее значение температуры воздуха при эксплуатации находится в пределах-25 до +55оС, а предельное от -40 до +55оС.

Параметры и характеристики применяемой элементной базы и материала печатной платы должны соответствовать климатическому исполнению изделия и выполнять свои функции в заданных условиях эксплуатации. Необходимо стремиться как можно больше применять унифицированных и стандартных деталей и узлов. Поиск направлений унификации ведется на основе сравнения вариантов по полученному эффекту и затраченным средствам.

Конструкция усилителя должна быть удобно размещена в процессе эксплуатации, а учитывая ограниченный объем салона автомобиля и его оснащение электронной техникой, массогабаритные параметры изделия должны быть минимально возможными, внешний вид усилителя должен удовлетворять требования технической эстетики и эргономики. Кроме того, подключение усилителя к носимой радиостанции ВЭБР 40/8 должно быть простым и надежным. Необходимо так же учесть, что усилитель должен быть расположен в салоне автомобиля в таком месте, где водителю должны быть видны светодиодные индикаторы, расположенные на корпусе усилителя, сигнализирующие о соответствующих режимах усилителя и его аварийном режиме (при рассогласовании антенны). Конструкция сборочной единицы должна удовлетворять требованиям изготовления, эксплуатации и ремонта наиболее производительными и экономичными способами при заданных условиях производства. Конструкция сборочной единицы должна обеспечить удобный доступ к местам контроля, регулировки и настройки. Конструкция деталей и сборочных единиц должна быть технологичной и разработана с использованием типовых и перспективных технологических процессов. В конструкции сборочной единицы должны предусматриваться устройства, например центрирующие, фиксирующие и другие, обеспечивающие точность расположения составных частей.

Требования по безопасности. Необходимо обеспечить безопасность при монтаже, эксплуатации, обслуживании и ремонте, охраны природы при производстве, эксплуатации (использовании, транспортировании, хранении) и утилизации продукции. Усилитель мощности должен быть сконструирован и изготовлен таким образом, чтобы при нормальной эксплуатации обеспечивалась надежная его работа и не создавалась опасность для оператора даже в случае небрежного обращения с изделием.

2. Обзор научно-технической литературы

По мере развития систем радиосвязи требования к их надежности и технико-экономическим показателям постоянно повышаются. Так же возрастают объемы передаваемой информации и скорость передачи данных. Все это приводит к необходимости увеличения КПД, уровня выходной мощности, полосы рабочих частот, а так же к ужесточению требований, предъявляемых к уровням внеполосных излучений, массогабаритным показателям и стоимости. При проектировании оконечных каскадов радиопередающих устройств разработчики стремятся максимально использовать возможности транзисторов по мощности, однако вследствие этого они не имеют запасов по предельно допустимым параметрам и даже при незначительных отклонениях от номинальных режимов эксплуатации могут выйти из строя. Поэтому возникает важная проблема стабилизации режимов работы и защиты транзисторов выходных каскадов передатчиков. Основной причиной произвольного изменения режимов эксплуатации радиопередающего оборудования является рассогласование выходного каскада передатчика с нагрузкой.

При проектировании полосовых передатчиков средней и большой мощности, также как и при проектировании широкополосных, одной из основных является задача максимального использования по выходной мощности транзистора выходного каскада усилителя. Однако в этом случае между выходным каскадом и нагрузкой усилителя включается трансформатор импедансов, выполненный в виде фильтра нижних частот. Принципиальная схема усилительного каскада с таким трансформатором приведена на рис. 2.1 [1], где элементы  формируют трансформатор импедансов, обеспечивающий оптимальное, в смысле достижения максимального значения выходной мощности, сопротивление нагрузки транзистора и практически не влияют на форму АЧХ усилительного каскада.

Рисунок 2.1 - Выходной каскад передатчика с коррекцией

Выходные каскады полосовых усилителей мощности работают, как правило, в режиме с отсечкой коллекторного тока, так как в этом случае можно получить в нагрузке значительно большую мощность, чем от каскада, работающего в режиме без отсечки, при одновременном обеспечении более высокого коэффициента полезного действия [3]. Однако в этом случае сигнал на выходе усилителя оказывается не синусоидальным и содержит в своем спектре высшие гармонические составляющие, приводящие к большим внеполосным излучениям. В соответствии с требованиями ГОСТ, уровень любого побочного (внеполосного) радиоизлучения передатчиков с выходной мощностью более 25 Вт должен быть не менее чем на 60 дБ ниже максимального значения выходной мощности радиосигнала. Указанное требование достигается установкой на выходах усилителей мощности фильтрующих устройств, в качестве которых чаще всего используются фильтры Чебышева (рисунок 2.2) и фильтры Кауэра (рисунок 2.3).

Рисунок 2.2 - Фильтр Чебышева

Рисунок 2.3 - Фильтр Кауэра

Цепи формирования амплитудно-частотных характеристик (АЧХ) служат для реализации максимально возможного для заданного схемного решения коэффициента усиления усилительного каскада при одновременном обеспечении заданного допустимого уклонения его АЧХ от требуемой формы. К ним относятся межкаскадные и входные корректирующие цепи (КЦ). Необходимость выполнения указанного требования обусловлена тем, что коэффициент усиления одного каскада многокаскадного усилителя мощности метрового и дециметрового диапазона волн не превышает 3-10 дБ.

В последнее время в выходных каскадах усилителей мощности все чаще применяют полевые МДП - транзисторы, которые выгодно отличаются от биполярных благодаря ряду преимуществ. К первому из них можно отнести меньшее влияние температуры на их свойства вследствие отрицательного температурного коэффициента тока стока, а так же отсутствие вторичного пробоя [4]. Это значительно повышает их эксплуатационную надежность и, в частности позволяет включать большее число транзисторов параллельно. Благодаря более высокой термостабильности полевые транзисторы могут устойчиво работать в большом диапазоне частот. К достоинствам МДП - транзисторов следует отнести значительно меньшие длительности включения и выключения, отсутствие или существенное ослабление процессов накопления заряда. Современные МДП - транзисторы по уровням колебательной мощности догнали и перегнали биполярные транзисторы, по величине остаточного напряжения на стоке они не уступают биполярным транзисторам, но у них ниже радиационная стойкость, чем у биполярных транзисторах. Так же достоинства МДП транзисторов - сохранение работоспособности с высокими энергетическими характеристиками при существенно больших рассогласованиях нагрузки, что очень важно для выходных каскадов передатчиков. В аварийной ситуации, когда величина нагрузки выходного каскада передатчика сильно отличается от номинальной, появляется отраженная мощность значительного уровня. При этом величина напряжения питания оконечного каскада должна быть снижена. Датчиками рассогласований при этом могут быть либо направленный ответвитель со слабой связью, регистрирующий отраженную от нагрузки мощность, либо пиковый детектор, подключенный к коллектору транзистора оконечного каскада или резистор, последовательно включенный в цепь питания транзистора выходного каскада [5].

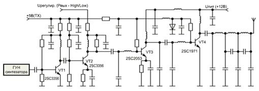
Исторически сложилось так, что при разработке новых радиостанций передающая часть чаще всего строилась по устоявшимся, отработанным схемам, как, например, на рисунке 2.4 [2].

Рисунок 2.4 - Выходной каскад передатчика с регулируемой выходной мощностью

При использовании в выходном каскаде транзисторов типа 2SC1971 и при напряжении питания +12В достигается типовая выходная мощность 5...6 Вт при приемлемом КПД > 55% (на частотах до 175 МГц). Приведенная схема использовалась с минимальными изменениями всеми ведущими фирмами.

Традиционно развитие переносных станций шло по пути уменьшения размеров, массы, повышения надежности работы и т.д. Так, в начале 90-х, с развитием технологии поверхностного монтажа, появилась возможность выполнить выходной каскад передатчика в виде единого законченного блока (так называемой "таблетки"), существенно сократив количество установочных компонентов и одновременно повысив надежность как самого передатчика, так и станции в целом. Также это привело к заметному ускорению процесса разработки и упрощению настройки как радиостанции в целом, так и передатчика.

Типовая схема передатчика на базе такой микросборки представлена на рисунке 2.5, а ее упрощенная внутренняя структура на рисунке 2.6.

Рисунок 2.5 - Типовая схема передатчика на базе микросборки

Для обеспечения повторяемости и устойчивости работы на входе и выходе установлены цепи согласования, а регулировка выходной мощности осуществляется путем изменения напряжения смещения предвыходного транзистора.

Рисунок 2.6 - Упрощеная схема выходного каскада передатчика на базе микросборки

Основные параметры одного из описываемых модулей (S-AV28 фирмы TOSHIBA) приведены в таблице 2.1.

Таблица 2.1

Параметры модуля S-AV28

Предельные эксплуатационные значения

Максимально допустимое напряжение питания, В

17

Регулировочное напряжение, В

6

Входная мощность, мВт

20

Выходная мощность, Вт

12

Потребляемый ток, А

3

Основные технические характеристики

Рабочий диапазон частот, МГц

144...148

Выходная мощность, Вт, не менее

7

Коэффициент усиления по мощности, дБ,

25,4

КПД,%, не менее

50

КСВ по входу, не более

2,5

Примечание. Приведенные значения указаны при следующих условиях: напряжение питания 9,6 В; регулировочное напряжение 4 В; входная мощность 20 мВт.


Дальнейшее развитие технологии, на этот раз в области полупроводников, привело к появлению на рынке так называемых MOSFET-транзисторов, т.е. полевых транзисторов с МОП-структурой затвора, позволяющих отдавать большую мощность при меньших значениях питающего напряжения. Следует отметить, что большинство современных микросборок построено именно на них.

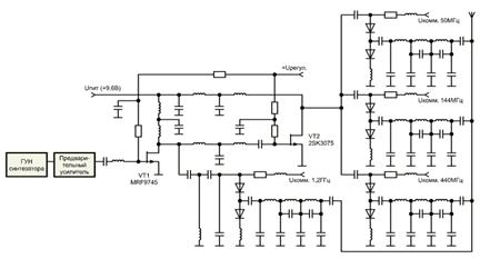
В то же время, если требовалась работа в нескольких диапазонах, приходилось применять несколько микросборок, что серьезно увеличивало стоимость и размеры станции. Выход из этой ситуации был найден после того, как промышленность начала выпуск новых полевых транзисторов для оконечных каскадов ПРД типа 2SK2975, 2SK3075 и подобных, также выполненных по технологии MOSFET. В настоящее время самым показательным примером их использования является радиостанция "Iсом Т-81А", передатчик которой способен работать в диапазонах 50, 144, 440 и 1200 МГц. Упрощенная схема выходного каскада этой радиостанции показана на рисунке 2.7, а заявленные фирмой-изготовителем параметры приведены в таблице 2.2.

Рисунок 2.7 - Выходной каскад многодиапазонного передатчика

Таблица 2.2

Параметры выходного каскада радиостанции

Параметр

Диапазоны, МГц


50

144

1200

Выходная мощность, Вт

5

5

5

1

Потребляемый ток, А, При Рвых mах

1,4

1,4

1,4

0,8

Примечание. Работоспособность сохраняется при снижении напряжения питания до 4,5 В.




3. Описание принципа работы усилителя мощности

Усилитель выходной мощности портативной радиостанции предназначен для увеличения выходной мощности радиостанции и, как следствие, увеличения дальности радиосвязи и улучшения её качества.

Усилитель представляет собой радиоэлектронное устройство, которое подключается к антенному входу портативной радиостанции.

Структурная схема усилителя выходной мощности портативной радиостанции приведена на рисунке 3.3. Усилитель выходной мощности портативной радиостанции состоит из усилителя мощности высокочастотного сигнала, фильтра Чебышева, электронного коммутатора сигналов, входного фильтра сигналов, усилителя выходной мощности низкой частоты, рефлектометра, индикаторов «передача» и «авария», а так же стабилизатора напряжения усилителя мощности и стабилизатора напряжения для радиостанции.

Усилитель мощности высокочастотного сигнала собран на полевом транзисторе VT8 (см. схема электрическая принципиальная) и работает с отсечкой тока стока (режим B). В этом режиме в нагрузке усилителя выделяется большая мощность при высоком КПД. Сигнал на выходе усилителя (на стоке транзистора VT8) получается не синусоидальным и содержит в своем спектре много высших гармонических составляющих, но самой мощной является первая гармоника. Вольт- амперная характеристика транзистора RD16HHF1 приведена на рисунке 3.1. Из рисунка видно, что увеличение тока стока транзистора начинается с Uзи ≈ 2,5В. Таким образом, до уровня сигнала на затворе транзистора VT8, не превышающего 2,5В усилитель мощности не включается. Но, как только сигнал на затворе транзистора превысит этот уровень, транзистор переходит в режим усиления, при этом сигнал с фильтра, поступающий через конденсатор C23 в базу транзистора VT10 открывает его и к делителю напряжения, собранному на резисторах R20,R21 и подключенному к затвору транзистора VT8 подается напряжение со стабилизатора напряжения. При этом на затворе транзистора VT8 устанавливается напряжение, превышающее напряжения отсечки транзистора и он переходит в режим усиления.

Поскольку на его стоке формируется в этом режиме множество гармонических составляющих, то к его стоку подключается фильтр, выделяющий первую и самую мощную гармонику (фильтр Чебышева) [3]. Фильтр состоит из катушек L5…L10 и конденсаторов C17,C19,C20, C26…C28, C31, C33, C36, C39…C43.С выхода фильтра сигнал первой гармоники поступает через электронный коммутатор, собранный на транзисторе VT11, pin диодах VD5, VD8, резисторах R26, R29, R30, R32, R39, R40 и конденсаторе C25.

Рисунок 3.1 - Вольт-амперная характеристика транзистора RD16HHF1

Электронный коммутатор предназначен для коммутации сигнала (вход - выход) с выхода портативной радиостанции через усилитель мощности на антенный разъем усилителя мощности (режим «Передача») или с антенного разъема усилителя мощности на антенный вход портативной радиостанции (режим «Прием»). Управление электронным коммутатором производится сигналом с коллектора транзистора VT10. При его включении на базу транзистора VT11 подается напряжение, включающее его и через pin диоды VD5, VD8 протекает постоянный ток, при этом высокочастотный сигнал через pin диод VD5 и конденсатор C25 проходит на землю, не попадая на антенный вход портативной радиостанции, а сигнал с выхода фильтра Чебышева через pinдиод VD8 проходит на вход рефлектометра и затем в антенну (режим «Передача»). В режиме «Прием» транзистор VT8 (усилитель мощности) не включен, т.к. нет сигнала с выхода портативной радиостанции, поэтому транзистор VT10 так же отключен, следовательно нет сигнала управления на входе электронного коммутатора (VT11 отключен), поэтому pin диоды представляют собой в этом случае очень незначительную емкость (единицы пикофарад) и сигнал с антенны усилителя мощности через фильтр, собранный на элементах L3, L8, C18, C29, C35 поступает на антенный разъем портативной радиостанции (режим «Прием»).

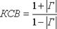
Количественной характеристикой согласования антенны с фидерным трактом является величина модуля коэффициента отражения по напряжению |Г|, численно равная отношению амплитуды напряжения отраженной волны Uотр к амплитуде напряжения падающей волны Uпад [6]

 (3.1)

|Г| - изменяется в пределах от 0 до 1. При |Г| = 0 тракт идеально согласован (Uотр. = 0). Вследствие наложения падающих и отраженных волн в фидерном тракте устанавливается некоторое распределение напряжения.

Характер этого распределения повторяется по длине кабеля L с периодом lк /2 (см. рисунок 3.2), l к - длина волны в кабеле.

Рисунок 3.2 - Распределение напряжения в кабеле

Отношение Uмакс/ Uмин (см. рисунок 3.2) называется коэффициентом стоячей волны (КСВ) по напряжению. Именно величина КСВ, как правило, указывается в технических характеристиках антенн. КСВ и |Г| связаны между собой простым соотношением:

 (3.2)

или  (3.3)

Из формулы 3.3 следует что, получив суммарную и разностную величину Uпад и Uотр, и подав их на входы дифференциального усилителя, мы сможем определить КСВ в тракте. А, поскольку КСВ не зависит от мощности радиостанции а только от согласования передатчика с нагрузкой, из приведенной формулы следует, что при увеличении мощности передатчика (Uпад) пропорционально изменяется Uотр, следовательно, настроив измеритель КСВ на пороговое значение (КСВ = 3) при номинальной мощности усилителя, индикатор аварийности будет включаться при любой мощности усилителя, если КСВ в тракте превысит установленное значение.

Рефлектометр усилителя мощности собран по классической схеме измерителя КСВ, при этом Uотр реализуется с помощью преобразователя тока в напряжение, который представляет собой трансформатор тока, в первичной обмотке которого протекает выходной ток усилителя мощности, подключенного к антенне, а в двух вторичных обмотках этого трансформатора будет протекать ток в противофазе между собой, формируя в нагрузках (+Uотр и -Uотр), сюда же с выхода передатчика через конденсатор C37 подается напряжение Uпад, при этом на резисторах R24 и R25 формируется напряжение (Uпад+Uотр) и (Uпад-Uотр) соответственно.

Дифференциальный каскад, собранный на транзисторах VT6, VT7 выполняет так же роль порогового устройства. В колекторной цепи транзистора VT7 установлен светодиод, который включается при рассогласовании передетчика с антенной, порог включения устанавливается с помощью подстроечного резистора R24. Диоды VD6 и VD7 выполняют роль выпрямителя, а конденсаторы C21 и C22 - сглаживающего фильтра.

На входе усилителя мощности ВЧ установлен фильтр, состоящий из катушки L2, конденсаторов C7, C9, C11, C12 и двух диодов VD2, VD3. Фильтр предназначен для согласования выхода передатчика портативной радиостанции со входом усилителя мощности, фильтр настроен на рабочую частоту радиостанции, а встречно -параллельное включение диодов VD2, VD3 на входе фильтра увеличивает зону нечувствительности усилителя, что необходимо для улучшения его помехоустойчивости. Катушка L1 предотвращает проникновение высокочастотного сигнала в стабилизатор напряжения для питания радиостанции.

Усилитель низкой частоты предназначен для увеличения громкости звука внешнего громкоговорителя, подключаемого к усилителю. Усилитель мощности низкой частоты собран на интегральной схеме TDA2003 (D1), имеющей выходную мощность 6Вт при нагрузке 4Ом и напряжении питания 12В. На выходе усилителя низкой частоты подключена корректирующая цепочка (R15, R16, C10), «заваливающая» высокие частоты, а на входе усилителя подключен делитель входного сигнала (R5, R6), уменьщающий сигнал с выхода усилителя низкой частоты портативной радиостанции до номинальго уровня входного сигнала микросхемы TDA2003. Усилитель НЧ запитан от стабилизатора напряжения усилителя мощности через коммутирующий транзистор VT3 (КТ816), который включается как только через диод VD1 потечет ток, питающий портативную радиостанцию. Напряжение на диоде VD1 приложено к переходу эмиттер- база транзистора VT2 и которое включает его, а коллекторный ток этого транзистора включает транзистор VT1, коллекторный ток которого увеличивает ток базы транзистора VT3, открывая его (подключается напряжение питания на вывод 5 микросхемы D1). Конденсатор C8 включен в фильтр питания этой цепи. При отключенной портативной радиостанции через диод VD1 ток протекать не будет, поэтому микросхема усилителя НЧ (D1) будет обесточена, что необходимо для уменьшения тока потребления усилителем (ток покоя микросхемы TDA2003 составляет около 60мА).

Поскольку напряжение питания бортовой сети автомобиля изменяется в диапазоне 10,8…15,6В при токе до 4А поэтому для стабилизации питания усилителя мощности ВЧ применен стабилизатор напряжения. Для увеличения КПД стабилизатора применена схема последовательного стабилизатора компенсационного типа с применением в качестве регулирующего элемента полевого транзистора.

Из схемы стабилизатора видно что в качестве регулирующего элемента применен полевой транзистор IRF9540(VT12), а в качестве управляющего- транзистор BCW60D (VT13). В качестве стабилизирующего элемента применен стабилизатор BZX84C4V7 (VD10)с напряжением стабилизации Uст = 4,4…5,0В, его токозадающий резистор - R45. Напряжение в базе управляющего элемента VT13 устанавливается с помощью подстроечного резистора R46, нагрузкой управляющего транзистора является резистор R41, резистор R42 упрощает запуск стабилизатора напряжения.

Работает стабилизатор напряжения следующим образом. При увеличении выходного напряжения стабилизатора увеличивается потенциал эмиттера управляющего элемента, и он прикрывается (ток транзистора VT13 уменьшается). Следовательно ток через резистор R41 уменьшается, таким образом уменьшается падение напряжения на резисторе R41, а поскольку это напряжение приложено к выводам исток - затвор транзистора VT12, это приведет к увеличению сопротивления исток- сток этого транзистора и, следовательно, к увеличению падения напряжения исток - сток. Таким образом, выходное напряжение стабилизатора уменьшится. На входе стабилизатора напряжения установлен диод VD9, предотвращающий выход из строя элементов схемы при переполюсовке.

Стабилизатор напряжения для питания портативной радиостанции обеспечивает ее энергоснабжение по цепи L1 VD1. Схема стабилизатора аналогична схеме стабилизатора напряжения усилителя мощности ВЧ, а напряжение стабилизации составляет 9 В.

Работа усилителя выходной мощности портативной радиостанции.

Если портативная радиостанция, к которой подключен усилитель мощности выключена, то через диод VD1 схемы усилителя ток не протекает и микросхема D1 (TDA2003) будет так же обесточена, при этом сам усилитель мощности тока не потребляет, потребляют лишь токозадающие цепи стабилизаторов напряжения, этот ток не превышает 5 мА.

При включении портативной радиостанции через диод VD1 будет протекать ток, обеспечивающий питание самой портативной радиостанции, при этом подключается питание к микросхеме D1 (TDA2003) и сигнал принимаемой радиостанции с антенны через рефлектометр поступает на контур, состоящий из катушки L8 и конденсаторов C18, C29, C30, C34, C35, затем контур состоящий из катушки L3 и конденсатора C4и затем - в антенный разъем портативной радиостанции. Следует отметить, что коммутирующий транзистор VT10 в этом режиме отключен (низкое напряжение на его коллекторе), поэтому не включен транзистор VT11 электронного коммутатора и pin диоды VD5 и VD8 в этом случае представляют очень малую емкость (единицы пикофарад), не препятствующую прохождению принимаемого сигнала.

При нажатии на тангенту портативной радиостанции, она переходит в режим «Передача», сигнал с выхода ее передатчика поступает через антенный разъем радиостанции на входной фильтр усилителя мощности ВЧ и затем на затвор полевого транзистора, амплитуда этого сигнала будет достаточной, чтобы открыть его (он работает с отсечкой) в его нагрузке появляется сигнал, который через конденсатор C23 открывает коммутирующий транзистор VT10 (при этом включается светодиод «Передача»), и напряжение с его коллектора поступает на вход делителя, установленного в цепи затвора усилителя мощности, обеспечивая смещение рабочей точки из области отсечки в рабочую область. Сигнал первой гармоники с фильтра Чебышева поступает на pin диод VD8, а поскольку транзистор VT11 электронного коммутатора будет включен и через диод VD8 и VD5 будет протекать постоянный ток, то сигнал первой гармоники через pin диод VD8 поступит на рефлектометр, а затем в антенну, а часть этого сигнала через pin диод VD5 будет закорочена на землю конденсатором C25 препятствующим прохождению его на вход портативной радиостанции. Выходной сигнал с фильтра Чебышева, поступая на рефлектометр, сравнивается с сигналом отраженной от антенны волны, и в случае большого рассогласования (КСВ больше 3) включится светодиод рассогласования, при этом работать в режиме «Передача» нельзя, т.к. это может вывести усилитель мощности ВЧ из строя.

Рисунок 3.3 - Структурная схема усилителя выходной мощности портативной радиостанции


4. Разработка конструкции

.1 Обоснование конструкторского исполнения

При разработке конструкции усилителя мощности необходимо учитывать данные о назначении, условиях эксплуатации, а так же общие требования [7].

высокая надежность;

ремонтопригодность;

унификация и стандартизация конструктивных элементов;

низкая себестоимость;

простота обслуживания.

Программа выпуска составляет 1000 изделий в год. Поэтому конструкция усилителя должна быть разработана так, чтобы изделие было технологичным на всех этапах его производства.

Компоновка- процесс создания из отдельных составляющих частей законченного изделия, отвечающего всем требованиям технического задания. Компоновка - первый этап проектных работ, позволяющий выбрать наиболее приемлемое решение поставленных задач без существенной потери времени. Выбираются основные технические направления и принцип действия, затем определяются конструктивные составляющие изделия, устанавливаются их взаимное расположение и связи, определяются габаритные размеры и масса изделия. Нахождение оптимального компоновочного решения является сложной задачей. В процессе компоновки необходимо соблюдать следующие требования:

между отдельными узлами и блоками должны отсутствовать заметные паразитные взаимосвязи, влияющие на технические характеристики изделия;

тепловые и механические влияния элементов недолжны значительно ухудшать технические характеристики;

взаимное расположение элементов конструкции должно обеспечивать технологичность сборки и монтажа с учетом использования автоматов и полуавтоматов, легкий доступ к деталям для контроля, ремонта и обслуживания;

изделие должно удовлетворять требованиям технической эстетики, габариты и масса изделия должны быть минимальны.

Для уменьшения трудоемкости работ и повышения наглядности результатов используем аналитическую компоновку. Суть ее заключается в определении основных характеристик конструкции нового изделия аналитическим методом. Путем последовательного суммирования определяются примерные величины объема, веса, габаритов и некоторых других параметров аппаратуры, которые необходимы на первом этапе проектирования. Оценка плотности заполнения объема РЭС может быть выполнена по значению коэффициента заполнения объема (коэффициент компактности), который характеризуется отношением суммы объемов элементов к общему объему сборочной единицы Vc.


где Vi- объем i-го элемента;

N - количество элементов.

Следует отметить, что при создании несущих конструкций следует руководствоваться правилами [8]:

выполнять все элементы конструкции равнопрочными без большого запаса по прочности;

широко применять легкие сплавы и пластмассы;

обеспечивать высокую жесткость способами, не требующими увеличения массы;

упрощать несущую конструкцию до наименьшего числа деталей;

выбирать рациональную форму профилей несущих конструкций;

вводить в тонколистовые детали отбортовки, позволяющие повысить жесткость конструкции.

Основываясь на вышеперечисленных требованиях, а так же на сложившемся подходе к конструктивному исполнению изделий РЭС, с учетом унификации, нормализации и технологичности целесообразно выполнить усилитель мощности в виде конструкции прямоугольной формы типа «пенал», обеспечивающий простоту и надежность устройства, с геометрическими параметрами не более указанных в техническом задании.

Эргонометрические требования к конструкции усилителя мощности устанавливаются в соответствии с требованиями для РЭС.

К эстетическим требованиям к разрабатываемому устройству можно отнести следующие:

рациональность формы;

целостность композиции;

информационную и художественно - эстетическую выразительность;

совершенство производственного исполнения и сохранности товарного вида.

Учитывая вышеизложенное, разработана конструкция усилителя мощности, которая состоит из корпуса (12), закрывающегося крышкой (10) через отверстие в которой проходит кабель питания. Здесь же расположены два отверстия для светодиодов H1 иH2. На корпусе установлен разъем (37) для подключения антенны, внутри корпуса закреплен радиатор, на котором установлены теплонагруженные элементы, печатная плата (3) установлена на стойках и закреплена с помощью пяти винтов на корпусе усилителя.

.2 Компоновка печатной платы

Печатная плата усилителя мощности изготовлена комбинированным позитивным методом из двухстороннего фольгированного стеклотекстолита марки СФ-2-35-1,5 ТУ16-503.161-83. Материал для изготовления печатной платы сохраняет свои свойства при температуре от минус 60 до 150 оС, что удовлетворяет требованиям технических условий.

Габаритные размеры печатной платы должны соответствовать ГОСТ 10317-79 при максимальном соотношении сторон 5:1. Рекомендуется прямоугольная форма.

Процесс компоновки с печатным монтажом искусственно расчленяется на 2 подзадачи - оптимального размещения элементов и оптимальной трассировки. Задачей компоновки является разработка такого варианта расположения элементов на плате и такого рисунка печатных соединений, при котором устройство отвечало бы своему функциональному назначению и имело бы заданные параметры и характеристики. При этом при размещении необходимо обеспечить минимум теплового градиента за счет оптимального расположения теплонагруженных элементов, повысить надежность конструкции, размещая более ненадежные элементы в местах наименьшей амплитуды виброускорений, повысить жесткость модулей за счет установки более тяжелых элементов ближе к точкам крепления, введение экранов и выделение для них места. При выборе оптимальной трассировки необходимо минимизировать длины проводников, обеспечить минимум паразитных связей, учитывать эффект длинных линий [9]. При проведении компоновочных работ необходимо учитывать следующее: для обеспечения возможностей групповой пайки все элементы устанавливаются с одной стороны платы, исключая тем самым воздействие припоя на элементы (за исключением чип элементов). Навесные двухвыводные элементы следует размещать на плате параллельно линиям координатной сетки. Для удобства автоматизации процесса установки элементов на плату целесообразно располагать их рядами, должно соблюдаться определенное расстояние от корпуса элемента до места пайки, регламентируемое стандартами или техническими условиями на данный элемент. Расстояние между корпусами соседних элементов выбирают из условия лучшего теплоотвода и допустимой разности потенциалов (относительно выводов).

Требования к печатной плате формируются в результате анализа технического задания на изделие и электрической принципиальной схемы. Разработка конструкции платы производится на основе этих требований и предполагает решение следующих задач: выбор и обоснование класса точности платы; выбор габаритных размеров и конфигурации платы, выбор материала основания печатной платы; размещение навесных элементов и трассировка проводников; выполнение расчетов элементов печатной платы; разработка конструкторской документации.

При выборе типа печатной платы наряду с требованиями технического задания на изделие следует учитывать технико- экономические показатели. Класс точности печатной платы определяется номинальными значениями и точностью выполнения элементов печатной платы (проводящего рисунка). Толщина печатной платы выбирается в зависимости от использованной элементной базы и внешних механических воздействий[9]. Для односторонних и двусторонних печатных плат рекомендуется использовать материалы толщиной 0,8; 1,0; 1,5; 2,0 мм. Выбор материала печатной платы производится в соответствии с ГОСТ 10316-78 и ГОСТ 23751-79.

Похожие работы на - Разработка оптимальной технологичной конструкции конкурентоспособного усилителя мощности, разработка конструкторской документации и технологии изготовления

 

Не нашли материал для своей работы?
Поможем написать уникальную работу
Без плагиата!
Без нейросетей!