Государственное управление лесами Республики Карелии

  • Вид работы:
    Контрольная работа
  • Предмет:
    Сельское хозяйство
  • Язык:
    Русский
    ,
    Формат файла:
    MS Word
    49,4 Кб
  • Опубликовано:
    2015-12-01
Вы можете узнать стоимость помощи в написании студенческой работы.
Помощь в написании работы, которую точно примут!

Государственное управление лесами Республики Карелии

Введение

Для рационального использования, охраны, защиты и воспроизводства лесов, повышения их экологического и ресурсного потенциала, а также организации рационального использования и охраны земель лесного фонда первостепенное значение имеет организация государственного управления лесами и этими землями. Такое управление базируется на закреплении в законодательстве круга органов государства, осуществляющих государственное управление, основных принципов управления его задач и функций. Поскольку в настоящее время, как леса, так и земли лесного фонда, не покрытые лесом, входят в состав государственного лесного фонда, это и определяет особенности государственного управления такими землями.

Россия - лесная страна и ее леса, как важнейший возобновляемый ресурс и регулятор глобальных биосферных циклов, имеют огромное экологическое, экономическое и социальное значение планетарного масштаба. Поэтому государственная лесная политика должна обеспечивать сохранение, эффективное использование и воспроизводство лесов в строгом соответствии с научно обоснованными экологическими рекомендациями и нормативами. Не секрет, что Российская Федерация оказалась неважным собственником лесов, занимающих почти 70% общей площади земель нашей страны. По масштабам производства лесной продукции и вкладу лесов в бюджетную систему она далеко отстает от развитых стран с рыночной экономикой. Опыт этих стран свидетельствует о том, что эффективность лесного сектора экономики определяется, прежде всего, качеством государственного управления лесами и грамотной организацией хозяйственной деятельности в них.

Раздел 1. Управление в лесном хозяйстве (общие положения)

управление лесной государственный

ГУЛ - целенаправленная непроизводственная деятельность специально уполномоченных органов власти, направленная на изменение, сохранение и улучшение количественного и качественного состояния лесонасаждений.

Управление предполагает:

определение целей производства в лесном хозяйстве;

разработку программ (лесохозяйственных регламентов), определяющих

задачи, порядок, условия и последовательность достижения поставленных целей;

организацию производственного процесса;

контроль и оценку развития производства.

Управление лесным хозяйством опирается на общие и отраслевые принципы управления, которые определяют его научные основы и руководящие правила. Принципы управления вытекают из характера лесных отношений, в основе которых лежит государственная собственность на земли лесного фонда, выражают требования объективных экономических законов и лежат в основе организационных форм, систем и методов руководства лесным хозяйством.

Общими принципами управления являются: научность управления, системный подход, оптимальное сочетание отраслевого и территориального управления, материального и морального стимулирования, экономичности и эффективности, правильного подбора и расстановки кадров, ответственности, преемственности управленческих решений и др.

К отраслевым принципам управления лесным хозяйством относят:

. Государственное управление лесами при оптимальном сочетании

федерального и регионального уровней управления.

. Единство лесополитического и хозяйственного руководства лесным хозяйством.

. Устойчивое управление лесами.

Необходимость устойчивого управления лесами и поддержания биологического разнообразия закреплена в международных документах, принятых на состоявшейся в Рио-де-Жанейро в 1992 г. Конференции ООН по окружающей среде и развитию.(см. Приложение 1)

. Учет региональных различий при принятии управленческих решений.

. Несовместимость реализации функций государственного управления и коммерческой деятельности.

Органы государственной власти, их подведомственные структуры, основные территориальные единицы управления - лесничества и лесопарки не имеют права совмещать функции управления с коммерческой деятельностью, использованием лесов, переработкой лесных ресурсов и т. п.

Лесное законодательство РФ (англ. Forest legislation) - отрасль законодательства, включающая нормативные правовые акты, регулирующие отношения в области обеспечения рационального и неистощимого использования лесов, их охраны, защиты и воспроизводства исходя из принципов устойчивого управления лесами и сохранения биологического разнообразия лесных экосистем, повышения экологического и ресурсного потенциала лесов, удовлетворения потребностей общества в лесных ресурсах на основе научно обоснованного, многоцелевого лесопользования.

Лесное законодательство формирует нормативную правовую оболочку, устанавливает права и обязанности субъектов лесной политики.

Лесное законодательство и иные регулирующие лесные отношения нормативные правовые акты основываются на следующих принципах:

) устойчивое управление лесами, сохранение биологического разнообразия лесов, повышение их потенциала;

) сохранение средообразующих, водоохранных, защитных, санитарно-гигиенических, оздоровительных и иных полезных функций лесов в интересах обеспечения права каждого на благоприятную окружающую среду;

) использование лесов с учетом их глобального экологического значения, а также с учетом длительности их выращивания и иных природных свойств лесов;

) обеспечение многоцелевого, рационального, непрерывного, неистощительного использования лесов для удовлетворения потребностей общества в лесах и лесных ресурсах;

) воспроизводство лесов, улучшение их качества, а также повышение продуктивности лесов;

) обеспечение охраны и защиты лесов;

) участие граждан, общественных объединений в подготовке решений, реализация которых может оказать воздействие на леса при их использовании, охране, защите, воспроизводстве, в установленных законодательством Российской Федерации порядке и формах;

) использование лесов способами, не наносящими вреда окружающей среде и здоровью человека;

) подразделение лесов на виды по целевому назначению и установление категорий защитных лесов в зависимости от выполняемых ими полезных функций;

) недопустимость использования лесов органами государственной власти, органами местного самоуправления;

) платность использования лесов.

Поскольку действующее лесное законодательство фактически представляет собой не что иное, как законодательство о лесопользовании. Лесной кодекс России акцентирует внимание на лесопользовании, меньше внимания уделено лесовосстановлению, лесоразведению, охране и защите лесов.

Методами управления называют способы целенаправленного воздействия на производственные коллективы для достижения поставленных целей. Различают экономические, социально-психологические и организационно-административные методы управления. Реформа лесного хозяйства предусматривает переход от административных методов управления к экономическим.

Перечисленные методы управления применяют соответствующие органы управления, разделенные по компетенции, территории и уровням, т. е. через управляющую систему.

Организационная структура управления- комплекс специализированных функциональных подразделений, отдельных исполнителей, взаимосвязанных в процессе обоснования, выработки, принятия и реализации управленческих решений определенного уровня. Графически чаще всего изображается в виде иерархической диаграммы, показывающей состав, подчиненность и связи между структурными единицами.

Как указывалось, с принятием в 2006 г. Лесного кодекса лесное хозяйство перешло от централизованной к децентрализованной системе управления

Децентрализованная система управления лесным хозяйством предполагает, что функции принятия решений принадлежат региональным органам управления лесным хозяйством, т. е. тем структурам, где на местах возникает первичная информация, необходимая для выработки решений. В центр поступает лишь итоговая информация, которая используется не для принятия решений, а для установления необходимых стимулов, побуждающих принимать на местах эффективные решения.

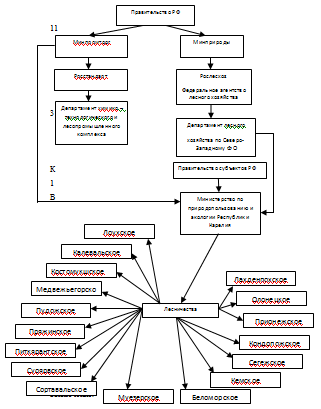
Современная система управления лесным хозяйством может быть разделена на четыре уровня: федеральный (правительство России, федеральные министерства, агентства и службы), межрегиональный (департаменты лесного хозяйства в федеральных округах), уровень субъектов Российской Федерации (правительства субъектов Российской Федерации, региональные органы управления лесным хозяйством) и локальный (лесничества, лесопарки, участковые лесничества). Каждый уровень представляет орган управления, с соответствующей структурой, наделенный полномочиями, функциями, имеющий права и обязанности (см. схему 1).

Лесные ресурсы являются компонентом основного национального природного богатства России. Рост использования лесных ресурсов приводит к сокращению площади лесов, ухудшению их качества, обезлеснению территорий. Регулирование лесопользования актуально в связи с хищническим отношением к лесу и его ресурсам. Нельзя забывать и того, что лесные ресурсы не только объект управления, но и влиятельный фактор многих внеэкономических аспектов жизнедеятельности.

Эффективное управление лесами подразумевает высокий уровень жизни населения, занятого в отрасли. От того, кто и как будет управлять лесом, зависит и будущее страны. Методы управления являются средством достижения поставленных целей управления. Лес как объект управления является ресурсом для достижения отраслевых бизнес-целей, но лес как компонент национального благосостояния, национального имущества и национального природного капитала представляет собой промежуточную цель управления (если, в качестве конечной цели понимать благосостояние общества и человека).

Главная цель ГУЛ - устойчивое управление лесами(использование и сохранение лесов таким образом и в такой степени, когда сохраняется их биоразнообразие, продуктивность, регенеративная способность, и потенциал для выполнения в настоящее время и в будущем экологических, экономических и социальных функций на местном, национальном и интернациональном уровнях и когда это не создаёт угрозы для других экосистем)

Для успешной реализации лесной политики необходимо строго следить за соблюдением всех условий и обязанностей, в сфере лесных отношений, так как сейчас, несмотря на принимаемые законы, всё ещё сохраняется плохой и недобросовестный контроль со стороны государства за использованием лесных ресурсов по причине частого реформирования системы управления лесами и коррупционных отношений между частными и государственными участниками отрасли.

Недобросовестные лесопользователи, постоянно находят лазейки, для совершения не законных действий, и остаются безнаказанными. Моё мнение присоединяется к тем, кто считает что леса должны быть сосредоточены только в руках государства. Но тут, я допускаю мысль, что государство, возможно, не хочет брать на себя полную ответственность за управление лесными ресурсами.

Раздел 2. Органы управления лесами федерального уровня

В условиях федеральной собственности на земли лесного фонда, с целью сохранения единых подходов государственного управления лесными отношениями, за Российской Федерацией закреплены нормотворческие, контрольно-надзорные полномочия и полномочия по оказанию государственных услуг.

На федеральном уровне нормотворческие функции закреплены за Правительством Российской Федерации, федеральными министерствами: Министерством сельского хозяйства Российской Федерации, Министерством природных ресурсов и экологии Российской Федерации, Министерством промышленности и торговли Российской Федерации; правоприменительные функции закреплены за Федеральным агентством лесного хозяйства Российской Федерации; контрольно-надзорные функции закреплены за федеральными службами - Федеральной службой по надзору в сфере природопользовании и Федеральной службой по ветеринарному и фитосанитарному надзору

Правительство Российской Федерации является высшим исполнительным органом государственной власти Российской Федерации и осуществляет следующую деятельность:

являясь коллегиальным органом, возглавляет единую систему исполнительной власти в Российской Федерации;

руководит работой федеральных министерств, федеральных агентств и контролирует их деятельность;

утверждает положения о федеральных министерствах и об иных федеральных органах исполнительной власти;

назначает на должность и освобождает от должности заместителей федеральных министров, руководителей федеральных органов исполнительной власти, не являющихся федеральными министрами и их заместителей.

Общие полномочия Правительства Российской Федерации:

организация реализации национальной и интернациональной лесной политики Российской Федерации;

формирование федеральных целевых программ в области лесного сектора и обеспечения их реализации;

Основные полномочия Правительства Российской Федерации в сфере экономики лесного сектора:

осуществляет регулирование экономических процессов

прогнозирует социально-экономическое развитие страны, разрабатывает и осуществляет программы развития приоритетных отраслей экономики лесного сектора;

вырабатывает государственную структурную, инвестиционную и лесную политику и принимает меры по ее реализации;

осуществляет управление федеральной собственностью (землями лесного фонда);

Основные полномочия Правительства Российской Федерации в социальной сфере лесного сектора:

принимает меры по реализации трудовых прав граждан, занятых в лесном секторе экономики;

взаимодействует с общественными объединениями и религиозными организациями.

Основные полномочия Правительства Российской Федерации в сфере природопользования и охраны окружающей среды:

обеспечивает проведение единой государственной политики в области охраны окружающей среды и экологической безопасности;

организует деятельность по охране и рациональному использованию природных ресурсов, регулированию природопользования и развитию минерально-сырьевой базы Российской Федерации;

координирует деятельность по предотвращению стихийных бедствий, аварий и катастроф, уменьшению их опасности и ликвидации их последствий.

Совет по развитию лесопромышленного комплекса образован в конце 2007 г., он является постоянно действующим совещательным органом, осуществляющим разработку предложений, связанных с реализацией государственной лесной политики в области развития лесопромышленного комплекса Российской Федерации.

Основными задачами совета являются:

предварительное рассмотрение проектов законодательных и других нормативных правовых актов, связанных с вопросами организации лесопользования и развития лесопромышленного комплекса;

рассмотрение и подготовка предложений рекомендательного характера о привлечении инвестиций в развитие лесопромышленного комплекса, повышении конкурентоспособности продукции глубокой переработки древесины, развитии научно- технического и инновационного потенциала лесопромышленного комплекса, качественном изменении структуры экспорта лесобумажной продукции, а также о защите, сохранении и воспроизводстве лесов;

анализ состояния лесопромышленного комплекса и перспектив его развития, рассмотрение основных направлений развития производства по глубокой переработке древесины;

предварительное рассмотрение проектов стратегий развития лесопромышленного комплекса и планов действий по привлечению в него инвестиций;

подготовка предложений о мерах государственной поддержки экспорта продукции переработки древесины с высокой добавленной стоимостью;

подготовка предложений о создании вертикально интегрированных структур в лесопромышленном комплексе;

подготовка предложений о совершенствовании механизмов частно-государственного партнерства в лесопромышленном комплексе;

рассмотрение предложений о совершенствовании профессионального образования и подготовке научных, инженерно- технических кадров для лесопромышленного комплекса.

Министерство природных ресурсов и экологии Российской Федерации (Минприроды России) является правоустанавливающим органом исполнительной власти и организует свою деятельность на основе Положения, утвержденного Постановлением Правительства Российской Федерации.

Министерство природных ресурсов и экологии Российской Федерации, в частности, осуществляет следующие полномочия:

требования к составу и содержанию документов, касающихся оценки техногенного воздействия на окружающую среду;

технические нормативы выбросов вредных (загрязняющих) веществ в атмосферный воздух, требования по уменьшению выбросов вредных (загрязняющих) веществ в атмосферный воздух и их обезвреживанию;

порядок проведения инвентаризации выбросов вредных (загрязняющих) веществ в атмосферный воздух, вредных физических воздействий на атмосферный воздух и их источников;

правила ведения государственного кадастра ООПТ, формы учетной документации по ООПТ и методические указания по их заполнению, а также порядок публикации кадастровых сведений;

положения о государственных природных заповедниках, национальных парках, государственных природных заказниках, биосферных полигонах, государственных природных биосферных заповедников, памятниках природы федерального значения;

нормативы предельно допустимых воздействий на уникальную экологическую систему озера Байкал, а также методы их определения;

порядок регулирования численности объектов животного мира (за исключением объектов животного мира, отнесенных к объектам охоты);

форма долгосрочной лицензии на пользование объектами животного мира;

порядок централизованного учета документов Единого государственного фонда данных о состоянии окружающей природной среды, ее загрязнении и методическое руководство по комплектованию, учету, систематизации указанных документов и их структуре, обеспечению их сохранности и совместимости форматов представления данных на электронных носителях;

требования к проведению наблюдений за состоянием окружающей природной среды и ее загрязнением, сбору, обработке, хранению и распространению информации о состоянии окружающей природной среды и ее загрязнении, а также к получению информационной продукции;

организует подготовку и распространение ежегодного государственного доклада о состоянии и охране окружающей среды;

утверждает лесохозяйственные регламенты лесничеств, лесопарков, расположенных на землях ООПТ, а также государственную экспертизу проектов освоения лесов, расположенных на землях ООПТ;

Министерство природных ресурсов и экологии Российской Федерации с целью реализации полномочий в установленной сфере деятельности имеет право:

создавать координационные, совещательные и экспертные органы (советы, комиссии, группы, коллегии), в том числе межведомственные, в установленной сфере деятельности;

учреждать в установленном порядке печатные средства массовой информации для публикации нормативных правовых актов в установленной сфере деятельности, официальных объявлений, для размещения других материалов по вопросам, отнесенным к его компетенции.

Федеральное агентство лесного хозяйства Российской Федерации (Рослесхоз) является правоприменительным федеральным органом исполнительной власти, осуществляющим функции по реализации федеральной государственной политики, оказанию государственных услуг и управлению государственным имуществом в области лесных отношений.

Федеральное агентство лесного хозяйства обладает следующими полномочиями:

устанавливает возрасты рубок;

проводит рассмотрение в установленном порядке материалов о переводе земель лесного фонда в земли других категорий;

осуществляет отнесение лесов к ценным лесам и выделение особо защитных участков и установление их границ, отнесение лесов к эксплуатационным, резервным лесам и установление их границ;

осуществляет взаимодействие в установленном порядке с органами государственной власти иностранных государств и международными организациями в установленной сфере деятельности;

организует и обеспечивает в лесах, расположенных на землях лесного фонда, лесопатологический мониторинг и лесное семеноводство;

осуществляет государственную инвентаризацию лесов;

определяет количество лесничеств, лесопарков, устанавливает их границы;

осуществляет функции по управлению государственным имуществом, оказанию государственных услуг в области лесных отношений, установленные Лесным кодексом Российской Федерации в отношении лесничеств и лесопарков, указанных в ч. 2 ст. 83 Лесного кодекса Российской Федерации, и (или) в случаях, когда указанные полномочия изъяты в установленном порядке у органов государственной власти субъектов Российской Федерации;

Федеральное агентство лесного хозяйства в целях реализации полномочий в установленной сфере деятельности имеет право:

направлять материалы о нарушении лесного законодательства Российской Федерации в органы внутренних дел, прокуратуру суд, предъявлять в установленном законодательством Российской Федерации порядке в суд и арбитражный суд иски о возмещении ущерба, причиненного лесам;

давать обязательные для исполнения указания о формировании лесных участков из земель лесного фонда и об их предоставлении для федеральных нужд в порядке, установленном Лесным кодексом.

Раздел 3. Органы управления лесами межрегионального уровня

Межрегиональный уровень представлен семью департаментами лесного хозяйства в соответствующих федеральных округах. Департаменты лесного хозяйства по федеральным округам являются территориальным органом Рослесхоза межрегионального уровня и осуществляют функции по реализации государственной политики в сфере лесного хозяйства, учета и контроля в границах соответствующего федерального округа. Департаменты осуществляет свою деятельность во взаимодействии с территориальными органами исполнительной власти, органами государственной власти субъектов федерации, полномочным представителем Президента РФ в федеральных округах, органами местного самоуправления и общественными организациями.

департаментов лесного хозяйства по федеральным округам:

.        Департамент лесного хозяйства по Центральному федеральному округу

.        Департамент лесного хозяйства по Северо-Западному федеральному округу

.        Департамент лесного хозяйства по Южному федеральному округу

.        Департамент лесного хозяйства по Приволжскому федеральному округу

.        Департамент лесного хозяйства по Уральскому федеральному округу

.        Департамент лесного хозяйства по Сибирскому федеральному округу

.        Департамент лесного хозяйства по Дальневосточному федеральному округу

Департамент лесного хозяйства по Северо-Западному федеральному округу является территориальным органом Федерального агентства лесного хозяйства межрегионального уровня, осуществляет функции по реализации государственной политики, оказанию государственных услуг и управлению государственным имуществом в сфере лесного хозяйства на территории Северо-Западного федерального округа.

Приказом Министра природных ресурсов и экологии Российской Федерации 17 сентября 2014 года Эглит Алексей Альфредович назначен исполняющим обязанности начальника Департамента лесного хозяйства по СЗФО.

Департамент лесного хозяйства по Северо-Западному федеральному округу, в пределах своей компетенции, выполняет задачи и функции Федерального агентства лесного хозяйства, в том числе связанные с реализацией федеральных программ, планов и отдельных мероприятий, предусмотренных актами Президента Российской Федерации, Правительства Российской Федерации и федеральных органов исполнительной власти; законодательством Российской Федерации.

В своей деятельности Департамент руководствуется Конституцией Российской Федерации, федеральными конституционными законами, федеральными законами, указами и распоряжениями Президента Российской Федерации, постановлениями и распоряжениями Правительства Российской Федерации, международными договорами Российской Федерации, законами и иными нормативными правовыми актами субъекта Российской Федерации, нормативными правовыми актами Министерства природных ресурсов Российской Федерации, приказами и распоряжениями Федерального агентства лесного хозяйства.

Департамент осуществляет свою деятельность во взаимодействии с территориальными органами федеральных органов исполнительной власти, органами государственной власти субъекта Российской Федерации, полномочным представителем Президента Российской Федерации в Северо-Западном федеральном округе, органами местного самоуправления, общественными объединениями и иными организациями.

Департамент осуществляет следующие полномочия:

·              Организация на землях лесного фонда на территории Северо-Западного федерального округа лесопатологического мониторинга и лесного семеноводства.

·              Контроль за реализацией органами исполнительной власти субъектов Российской Федерации переданных им в установленном порядке полномочий Федерального агентства лесного хозяйства, а также за соблюдением требований, предъявляемых к качеству и доступности государственных услуг, оказываемых организациями.

·              Контроль за осуществлением органами государственной власти субъектов Российской Федерации полномочий в области использования, охраны, защиты лесного фонда и воспроизводства лесов.

·              Участие в осуществлении международного сотрудничества в сфере лесного хозяйства.

·              Заключение договоров на проведение научно-исследовательских и опытно-конструкторских работ по вопросам ведения лесного хозяйства, оказание содействия во внедрении результатов исследований и передового отечественного и зарубежного опыта ведения лесного хозяйства.

Сбор и направление материалов о нарушениях действующего законодательства в органы внутренних дел, прокуратуру, суды и арбитражные суды, предъявлять беспошлинно в установленном законом порядке в суд и арбитражный суд иски в защиту государственных и общественных интересов, в том числе о возмещении ущерба за вред, причиненный лесному фонду.

Раздел 4. Органы управления лесами регионального уровня

Большинство управленческих функций переданы субъектам федерации. Они также получили полномочия по осуществлению правомочий собственника лесных участков, исполнительно-распорядительные, контрольно-надзорные и некоторые нормотворческие полномочия.

Децентрализация управления лесным хозяйством предполагает создание на уровне субъектов федерации самостоятельных структур управления уполномоченных органов исполнительной власти в области лесных отношений - региональные органы. Региональные органы управления осуществляют функции по оказанию государственных услуг и управлению государственным имуществом в области лесных отношений, а также правоприменительные функции на территории субъекта Российской Федерации. Региональные органы осуществляют государственное управление и реализацию полномочий субъекта федерации в сфере лесных отношений непосредственно и через подведомственные государственные предприятия и государственные учреждения субъекта федерации.

В Республике Карелия, таким органом является : Министерство по природопользованию и экологии Республики Карелия.

Указом Главы Карелии (Александр Худилайнен) назначен на должность Министра по природопользованию и экологии Республики Карелия - Чикалюк Виктор Федорович.

Министерство по природопользованию и экологии Республики Карелия образовано из Министерства лесного комплекса Республики Карелия в соответствии с Постановлением Правительства Республики Карелия от 04.09.2010 №177-П. Министерству по природопользованию и экологии Республики Карелия переданы функции в сфере экологической экспертизы и охраны окружающей среды от Министерства сельского, рыбного хозяйства и экологии Республики Карелия, а также функции в сфере горнопромышленного комплекса Республики Карелия, в области водных отношений и в сфере регулирования отношений недропользования от Министерства природных ресурсов Республики Карелия.

организует осуществление мер пожарной безопасности и тушение лесных пожаров в лесах, расположенных на землях особо охраняемых природных территорий регионального значения; - организует осуществление мер пожарной безопасности в лесах, расположенных на земельных участках, находящихся в собственности Республики Карелия;

разрабатывает лесные планы Республики Карелия, лесохозяйственные регламенты, а также проводит государственную экспертизу проектов освоения лесов; - предоставляет в пределах земель лесного фонда лесные участки в постоянное (бессрочное) пользование, аренду, безвозмездное срочное пользование, а также заключает договоры купли-продажи лесных насаждений, в том числе организует и проводит соответствующие аукционы;

ведет государственный лесной реестр в отношении лесов, расположенных в границах территории Республики Карелия;

осуществляет на землях лесного фонда федеральный государственный лесной надзор (лесную охрану).

Раздел 5. Органы управления лесами локального уровня и общая схема управления лесами

Локальный уровень организации управления в лесном хозяйстве представлен лесничествами и лесопарками - основными территориальными единицами управления в области использования, охраны, защиты и воспроизводства лесов в субъектах федерации.

Лесопарки, как и лесничества, могут при необходимости делиться на участковые лесничества. Руководит участковым лесничеством участковый лесничий, который непосредственно подчиняется лесничему, является, как правило, государственным гражданским служащим и государственным лесным инспектором в лесничестве.

Далее приведён список учреждений, подведомственных Министерству по природопользованию и экологии Республики Карелия:

.        Лоухское центральное лесничество

.        Калевальское центральное лесничество

.        Костомукшское центральное лесничество

.        Медвежьегорское центральное лесничество

.        Пудожское центральное лесничество

.        Пряжинское центральное лесничество

.        Питкярантское центральное лесничество

.        Суоярвское центральное лесничество

.        Сортавальское центральное лесничество

.        Муезерское центральное лесничество

.        Беломорское центральное лесничество

.        Кемское центральное лесничество

.        Сегежское центральное лесничество

.        Кондопожское центральное лесничество

.        Прионежское центральное лесничество

.        Олонецкое центральное лесничество

.        Лахденпохское центральное лесничество

Задачей лесничеств является сохранение и усиление средообразующих, защитных, санитарно-гигиенических и иных полезных природных свойств лесов, расположенных на землях лесного фонда.

Функцией лесничеств является организация использования лесов, их охраны, защиты и воспроизводства. Осуществление лесного контроля и надзора и пожарного надзора.

На рисунке 1. представлена блок-схема общей структуры управления лесами.

Цифрами и буквами на схеме обозначены: 1 - руководство и контроль деятельности органов исполнительной власти; 2 - координация и контроль; 3 - непосредственное подчинение и контроль деятельности; К - контрольно-надзорные функции; В - взаимодействие по вопросам освоения лесов.

Общая структура управления лесами

Республики Карелия


В заключении, хотелось бы обобщить и собрать в единое целое всё вышесказанное в виде высказывания постоянного автора и эксперта журнала ЛесПромИнформ - профессора Санкт-Петербургского государственного лесотехнического университета им. С. М. Кирова В. Н. Петрова:

«Лесная политика - это идеология для лесного сектора, определяющая концептуальные основы его развития на обозримую перспективу; стратегия развития лесного сектора - это «оцифровка» идеологии, задание количественных и качественных параметров для экономики лесного сектора и образующих ее отраслей; лесное законодательство формирует нормативную правовую оболочку, устанавливает права и обязанности субъектов лесной политики, а государственное управление лесами представляет собой целенаправленную непроизводственную деятельность специально уполномоченных органов власти, направленную на изменение, сохранение или улучшение количественного и качественного состояния лесов в рамках закона.

Вышесказанное говорит о наличии жесткой связи между всеми элементами логической цепочки, и если первое звено, лесная политика, примет за основу необоснованные, нереалистичные, пустые или фантастические идеи, не подкрепленные финансовыми ресурсами, то оставшиеся три звена - стратегия, законодательство и госуправление - автоматически будут работать вопреки здравому смыслу, не принося пользы ни российскому лесу, ни населению.»

Несомненно управление лесами это сложнейший процесс, включающий в себя множество составляющих. Имея огромные возможности наша страна ещё далека от качественного и устойчивого использования и управления всем имеющимся потенциалом . Необходимо наладить управление и контроль на всех уровня системы, придти к единому, наилучшему решению стоящих проблем, начиная с самых верхов.

Список используемой литературы

1.Лесной кодекс Российской Федерации. 2006г.

2.Петров В.Н. Организация и планирование в лесном хозяйстве. Учебное пособие. Наука: 2010

. http://bibliofond.ru/

. http://lesprominform.ru

. http://finpress.ru

. http://www.rosleshoz.gov.ru

. http://www.gov.karelia.ru

Похожие работы на - Государственное управление лесами Республики Карелии

 

Не нашли материал для своей работы?
Поможем написать уникальную работу
Без плагиата!
Без нейросетей!