Пожарный извещатель системы охранно-пожарной сигнализации с использованием защищённого канала связи
МИНИСТЕРСТВО ОБРАЗОВАНИЯ И НАУКИ
РОССИЙСКОЙ ФЕДЕРАЦИИ
ФЕДЕРАЛЬНОЕ ГОСУДАРСТВЕННОЕ
АВТОНОМНОЕ ОБРАЗОВАТЕЛЬНОЕ УЧРЕЖДЕНИЕ ЮЖНЫЙ ФЕДЕРАЛЬНЫЙ УНИВЕРСИТЕТ
Институт компьютерных технологий и
информационной безопасности
Кафедра информационной безопасности
телекоммуникационных систем
ПОЯСНИТЕЛЬНАЯ ЗАПИСКА К ДИПЛОМНОМУ
ПРОЕКТУ
на тему:
Пожарный извещатель системы
охранно-пожарной сигнализации с использованием защищённого канала связи.
Руководитель дипломного проекта
ассистент Петров Д.А.
Дипломник Громоздин Андрей Николаевич, группа ИРС-31
Таганрог 2014г.
Аннотация
В данном дипломном проекте рассмотрена система
охранно-пожарной сигнализации объекта устойчивая к обходу системы
злоумышленником разработан пожарный извещатель для данной системы. В ходе работы
над дипломным проектом произведен выбор и обоснование структурной и
функциональной схемы системы. Определён протокол обмена данными между ПКП ОПС и
извещателем, также рассмотрены вопросы защиты информации при осуществлении
информационного обмена. Произведена разработка и расчет номинальных значений
элементов, входящих в состав структурной и функциональной схем. Проведено
моделирование отдельных функциональных узлов извещателя. Разработана
конструкция защищённого от попыток обхода пожарного извещателя.
Проведено экономическое обоснование проекта и рассмотрены
вопросы экологичности и безопасности жизнедеятельности проекта.
Оглавление
Аннотация
Введение
1. Обзор существующих извещателей ОПС
1.1 Извещатели систем ОПС
2. Анализ технического задания. Требования ТЗ к разрабатываемому
извещателю
2.1 Идентификация извещателей
Максимальное число адресуемых извещателей: до 128
Дальность линии связи ПКП-Извещатель 200м., напряжение питания
системы: +
В
Режим работы извещателя: непрерывный
Извещатель пожарной сигнализации: однопозиционный
3. Разработка структурной схемы
4. Разработка функциональной схемы
4.1 Термометр
4.2 ИК сенсоры освещённости
Оценка величины напряжения на выходе фотодиода
4.3 Преобразование сигналов от ИК-фотодиодов для обработки в
вычислительном устройстве
4.4 Вычислитель
4.5 Шина информационного обмена между извещателем и ПКП
4.6 Описание шины 1-wire
4.7 Основные принципы
4.8 Организация ведущих
4.9 Ведомые 1-Wire-компоненты
4.10. Магистраль и топология 1-Wire-сети
4.11 Описание микроконтроллера STM32F100С8
5. Разработка принципиальной схемы
5.1 Описание принципиальной схемы
5.2 Расчёт узлов пожарного извещателя
5.3 Синтез алгоритма обработки данных измерительных сенсоров
Мостовой измеритель температуры
5.4 Синтез алгоритма
Описание алгоритма
6. Моделирование
6.1 Моделирование узлов извещателя пожарной сигнализации в пакете
Micro Cap
Моделирование усилителя 1
Моделирование усилителя 2
Моделирование стабилизатора напряжения
7. Разработка конструкции извещателя
8. Безопасность и экологичность проекта
8.1 Системный анализ работоспособности и безопасности системы
пожарной сигнализации
8.2 Мероприятия по повышению надежности и работоспособности
устройства
8.3 Защита окружающей среды
9. Технико-экономическое обоснование проекта
9.1 Обоснование необходимости и актуальности разработки
9.2 Технические характеристики разрабатываемого устройства
9.3 Обоснование выбора аналога для сравнения
9.4 Обоснование выбора критериев сравнения разрабатываемого
устройства с аналогом
9.5 Стоимостная оценка разработки
9.6 Расчет технико-экономических показателей разработки
9.7 Продвижение разработки
Заключение
Список использованных источников
Введение
В ходе дипломного проектирования необходимо разработать
пожарный извещатель системы охранно-пожарной сигнализации, обладающий,
адаптацией к изменению внешних условий за счёт использования адаптивных
алгоритмов анализа входных данных, для улучшения сервисных характеристик
устройства за счёт адаптации без необходимости изменения схемы извещателя.
Одним из направлений развития систем пожарной сигнализации могут служить
распределённые системы с постоянным накоплением, параллельной обработкой
данных, за счёт использования распределённых вычислительных систем. Наличие
объективной тенденции к переходу от систем с детерминированной логикой к
системам с гибкой программно реализуемой логикой вызванной удешевлением
микропроцессорной техники, которые преимущественно реализуются на
микропроцессорах, современные микропроцессоры для встраиваемых применений обладают
низкой стоимостью и имеют в своём составе широкий спектр периферийных
интерфейсов различного назначения позволяющих решать широкий спектр задач.
Наличие вычислительного ядра совместно с ядрами сигнальных процессоров в
некоторых моделях микроконтроллеров позволяет производить не только первичную
обработку данных в извещателях но и решать более сложные задачи.
Простота алгоритмов первичной обработки данных в таких
системах не приводит к наличию неэффективно используемых вычислительных
ресурсов за счёт наличия развитых режимов энергосбережения, при отсутствии
ограничений по уровню потребляемой мощности, вычислительные ресурсы могут быть
использованы для проведения параллельной обработки данных в системе ОПС, с
последующей их консолидацией на ПКП ОПС.
система извещатель пожарная безопасность
1. Обзор
существующих извещателей ОПС
1.1
Извещатели систем ОПС
Технические средства (ТС) охранной и охранно-пожарной
сигнализации, предназначенные для получения информации о состоянии
контролируемых параметров на охраняемом объекте, приема, преобразования,
передачи, хранения, отображения этой информации в виде звуковой и световой
сигнализации, в соответствии с ОСТ 25 829 - 78 классифицируются по области
применения и функциональному назначению.
По области применения ТС делятся на охранные, пожарные и
охранно-пожарные; по функциональному назначению - на технические средства
обнаружения (извещатели), предназначенные для получения информации о состоянии
контролируемых параметров, и ТС оповещения, предназначенные для приема,
преобразования, передачи, хранения, обработки и отображения информации (СПИ,
ППК и оповещатели).
Классификация пожарных извещателей
По принципу действия пожарные извещатели делят на извещатели
ручного и автоматического действия.
Автоматические пожарные извещатели могут быть тепловыми,
реагирующими на повышение температуры; дымовыми, реагирующими на появление
дыма; имеются также извещатели пламени, реагирующие на оптическое излучение
открытого пламени.
Классификация приемно-контрольных приборов
По информативной емкости (количеству контролируемых шлейфов
сигнализации - ШС) ППК подразделяются на приборы малой (до 5 ШС), средней (от 6
до 50 ШС) и большой информационной емкости (свыше 50 ШС).
По информативности ППК могут быть малой (до 2 видов
извещений) и средней информативности (от 3 до 5 видов извещений).
Классификация оповещателей
По характеру выдаваемых сигналов оповещатели подразделяются
на световые и звуковые, а по исполнению - на оповещатели для использования в
помещениях и на открытом воздухе.
Классификация систем передачи извещений
По информационной емкости (количеству охраняемых объектов)
СПИ подразделяют на системы с постоянной информационной емкостью и возможностью
наращивания информационной емкости.
По информативности СПИ подразделяются на системы малой (до 2
видов извещений), средней (от 3 до 5 видов извещений) и большой информативности
(свыше 5 видов извещений).
По типу используемых линий (каналов) связи СПИ подразделяются
на системы, использующие линии телефонной сети (в том числе переключаемые),
специальные линии связи, радиоканалы, комбинированные линии связи и др.
По количеству направлений передачи информации СПИ
подразделяются на системы с одно - и двунаправленной передачей информации (с
наличием обратного канала).
Имеются СПИ с постоянным и переменным форматами сообщения.
По алгоритму обслуживания объектов СПИ подразделяются на
неавтоматизированные системы с ручным "взятием" объектов под охрану и
"снятием" с охраны после ведения телефонных переговоров дежурного
пульта управления с хозорганом и автоматизированные с автоматическим
"взятием" и "снятием" (без ведения телефонных переговоров).
По способу отображения поступающей на ПЦН информации СПИ
подразделяются на системы с индивидуальным или групповым отображением
информации в виде световых и звуковых сигналов, с отображением информации на
дисплеях с применением устройств обработки и накопления банка данных.
В соответствии с ГОСТ 26342 - 84 охранно-пожарные извещатели
классифицируются по следующим параметрам:
по назначению - для закрытых помещений, открытых
площадок, периметров объектов;
по виду зоны, контролируемой извещателем, -
точечные, линейные, поверхностные и объемные;
по принципу действия охранные извещатели
подразделяются на омические, магнитоконтактные, ударно-контактные, пьезоэлектрические,
емкостные, ультразвуковые, оптико-электронные, радиоволновые, комбинированные и
др.;
по количеству зон обнаружения - одно - и
многозонные; по дальности действия ультразвуковые, оптико-электронные и
радиоволновые охранные извещатели для закрытых помещений подразделяются на
извещатели малой (до 12 м), средней (от 12 до 30 м) и большой дальности (свыше
30 м);
по дальности действия оптико-электронные и
радиоволновые охранные извещатели для открытых площадок и периметров объектов
подразделяются на извещатели малой (до 50 м), средней (от 50 до 200 м) и
большой дальности (свыше 200 м);
по конструктивному исполнению ультразвуковые,
оптико-электронные и радиоволновые охранные извещатели подразделяются на
однопозиционные, в которых передатчик (излучатель) и приемник совмещены в одном
блоке (может быть несколько передатчиков и приемников в одном блоке);
двухпозиционные, в которых передатчик (излучатель) и приемник выполнены в виде
отдельных блоков; многопозиционные, в которых имеется более двух блоков в любой
комбинации;
по способу электропитания - токонепотребляющие
(используется "сухой" контакт), питающиеся от ШС (шлейфа
сигнализации), внутреннего автономного источника питания, внешнего источника
постоянного тока напряжением 12.24 В, сети переменного тока напряжением 220 В.
Охранно-пожарные извещатели по принципу действия
подразделяются на магнитоконтактные, ультразвуковые и оптико-электронные.
По количеству зон обнаружения, дальности действия и
конструктивному исполнению охранно-пожарные извещатели классифицируются
аналогично охранным извещателям.
По типу обнаруживаемых тревожных событий
извещатели, применяемые в системах охранно-пожарной сигнализации разделяются:
появление открытого
пламени;
появление задымления;
повышение температуры;
движение злоумышленника
(ИК активные и пассивные, радиоволновые линейные и объемные, ультразвуковые);
открытие контролируемой
зоны (магнитоконтактные);
нарушения целостности
стекла (акустические, ударно-контактные);
изменение ёмкости
(емкостные);
колебание охраняемой
поверхности (вибрационные);
преступное нападение
(тревожные кнопки и педали, "кукла");
любые комбинации из
вышеперечисленных.
ПКП по способу обмена данными с
извещателями можно разделить на проводные или беспроводные (радиоканальные) В
проводных системах используются 2-х проводные (электропитание осуществляется по
шлейфу сигнализации, например Фотон-8) или 4-х проводные извещатели (для
монтажа извещателя необходимо подвести к месту установки извещателя линию
питающего напряжения от блока питания и линию сигнализации, например Фотон-СК),
В некоторых извещателях устанавливается "тампер" контакт контроля
вскрытия, который сигнализирует о попытке злоумышленника нарушить целостность
корпуса извещателя.
Дымовые пожарные извещатели.
Принцип работы большинства дымовых
извещателей основан на обнаружении поглощающих твердых частиц, которые
образуются в помещениях при неполном сгорании большинства материалов, такие
извещатели являются измерителями прозрачности воздуха в контролируемой зоне.
Дымовые пожарные извещатели, исходя из
принципа их работы и конструкции, а также конфигурации контролируемой зоны
можно разделить на следующие виды:
Точечные дымовые оптические пожарные
извещатели.

Рисунок 1.1 - Внешний вид точечных оптических пожарных
извещателей.
Извещатели реагируют на возникновение дыма вокруг точки в которой
они установлены. Радиус зоны действия зависит от технических характеристик
извещателя, высоты их установки, строительных особенностей помещения и
регламентируется строительными нормами (СНБ).
Такие извещатели, состоят из закрытой от света но позволяющей
свободно проходить воздуху дымовой камеры и электронной схемы
<#"863024.files/image004.gif"> 
Рисунок 1.2 - Внешний вид линейных оптических пожарных
извещателей.
Линейными извещатели считаются потому, что обнаруживают наличие
задымления на протяжении линейной зоны обнаружения. Конфигурация зоны
обнаружения определяется техническими характеристиками извещателя и может
достигать 100 м. Линейные пожарные извещатели состоят из сонаправленных
источника и приемника инфракрасного излучения. Источник и приемник может
выполнятся как в виде отдельных модулей, так и в виде одного модуля с
применением отражателя (однопозиционные). Наличие возгорания определяется по
уровню сигнала на приёмнике оптического излучения, при возникновении задымления
в контролируемой зоне, уровень сигнала на приемнике значительно падает.

Рисунок 1.3 - Зона обнаружения линейных оптических пожарных
извещателей.
Линейными пожарными извещателями как правило оборудуются
протяженные помещения с высоко расположенными перекрытиями (спортзалы,
выставочные павильоны, склады.). Одним из условий установки таких извещателей,
является отсутствие преград в контролируемой зоне. Линейные пожарные извещатели
не как и точечные не пригодны для обнаружения возгорания веществ не выделяющих
дыма.
Ионизационные дымовые пожарные извещатели.


Рисунок 1.4 - Внешний вид ионизационных пожарных извещателей.
Эти извещатели реагируют на частицы дыма, которые влияют на
изменение ионизационного тока внутри рабочей камеры. Извещатели делятся на
радиоизотопные и электроиндукционные. Ионизационные дымовые извещатели не
рекомендуется применять в помещениях с постоянным пребыванием людей.
Измерительная камера извещателей располагается между двумя металлическими
пластинами, на которые подается напряжение. Между пластинами устанавливается
источник (), который ионизирует воздух в камере. В результате этого в ней
протекает ионный ток. Частицы дыма, попадающие в камеру, препятствуют движению
заряженных α-частиц, в
результате чего скорость движения последних уменьшается и снижается ионный ток.
При падении тока ниже определенного порога выдается сигнал тревоги.
Аспирационные дымовые пожарные извещатели.

Рисунок 1.5 - Внешний вид аспирационных пожарных извещателей.
Аспирационные пожарные извещатели используются в больших
помещениях, где хранится большое количество материальных ценностей, а также на
других особо важных объектах. Такой извещатель состоит из точечного лазерного
извещателя, заключенного в герметичный корпус и системы воздуховодов, через
которые производится отбор воздуха из разных частей контролируемого помещения,
и принудительная протяжка через сенсорный блок. Монтаж такой системы достаточно
сложен, из-за необходимости установки воздуховодов. Отверстие забора воздуха
может иметь небольшие размеры, его проще скрыть чем пожарный извещатель,
система воздуховодов может быть смонтирована скрыто или замаскирована
элементами интерьера. В одном корпусе извещателя может объединяться несколько
контролируемых зон контуров воздуховодов. Система воздуховодов может выполнятся
из труб диаметром около 20 мм, при этом воздухозаборные отверстия могут
составлять диаметр 3 мм, а конец воздухозаборной трубы, для обеспечения
равномерности захвата воздуха, обычно закрывают заглушками с отверстием в два
раза большим воздухозаборных. В систему воздухозаборных трубок могут включаться
различные фильтры для очистки от пыли, устройства отбора конденсата и т.д.
Тепловые точечные пожарные извещатели.
Рисунок 1.6 - Внешний вид тепловых пожарных извещателей.
Принцип работы тепловых точечных пожарных извещателей в
большинстве случаев основан на двух принципах. В самых примитивных тепловых
извещателях при превышении температуры окружающей среды выше максимального
значения выдача сигнала, в виде размыкания или замыкания контактов, формируется
за счет физических свойств термочувствительного элемента. Такие извещатели не
потребляют тока для своей работы и называются пассивными извещателями максимального
типа. В качестве термочувствительного элемента использовался сплав
"Вуда". Такие извещатели после срабатывания не подлежали
восстановлению и заменялись новыми.

Рисунок 1.7 - Внешний вид тепловых пожарных извещателей.
В настоящее время используются многоразовые тепловые извещатели
"максимального" типа. В них используется термочувствительный элемент
на основе биметаллических или магнитных материалов. Под воздействием
температуры биметаллические материалы меняют свою форму и механически
воздействуют на контакт. А при воздействии температуры на постоянный магнит,
свойства магнита изменяются и соответственно меняется воздействие магнита на
магнитно управляемый контакт (геркон). "Максимальные" тепловые
пожарные извещатели подбирают таким образом, чтобы температура их срабатывания
превышала предельно допустимое максимальное значение температуры в охраняемом
помещении на 10.30°С и более. Чем больше эта разница, тем меньше вероятность ложных
срабатываний, но в то же время снижается вероятность обнаружения возгорания на
самых ранних стадиях. Наиболее часто применяются "максимальные"
тепловые пожарные извещатели рассчитанные на срабатывание при температуре
превышающей 60 - 70°C.
Более дорогие и как правило современные адресные пожарные
извещатели имеют в своем составе полупроводниковый термочувствительный элемент,
состояние которого обрабатывается электронной схемой, затем сигнал передается
приемоконтрольному прибору. Такие извещатели более гибки в настройке, позволяют
установить оптимальную температуру для каждого отдельного контролируемого
помещения. Применение тепловых пожарных извещателей наиболее целесообразно в
тех случаях, когда в охраняемом помещении в основном находятся такие материалы,
при горении которых выделяется мало или совсем не выделяется дым, и основным
фактором возгорания является температура. Еще такие извещатели применяют в
помещениях, где по технологическому процессу в воздухе присутствует большое
количество пыли, препятствующее применению дымовых пожарных извещателей.
Тепловые линейные пожарные извещатели.
Рисунок 1.8 - Внешний вид линейных тепловых пожарных извещателей.
Тепловые линейные пожарные извещатели внешне представляют из себя
обычный кабель небольшого сечения. Применение этих извещателей целесообразно в
случае большой протяженности помещения, взрывоопасностью и пожароопасностью
помещения, присутствием влаги пыли, повышенной загрязненностью, агрессивностью
среды. К таким помещениям можно отнести предприятия нефтегазового комплекса,
металлургическое и химическое производство, кабельные коллекторы и каналы,
транспортные и технологические тоннели.
Промышленностью выпускается несколько видов линейных тепловых
извещателей:
ПОЛУПРОВОДНИКОВЫЙ линейный тепловой пожарный извещатель, в
качестве сенсора температуры используется покрытие проводов веществом, имеющим
отрицательный температурный коэффициент. Данный вид термокабеля работает только
в комплекте с электронным управляющим блоком. При воздействии температуры на
любой участок термокабеля изменяется сопротивление в точке воздействия. С
помощью управляющего блока можно задать разные пороги температурного
срабатывания. Кабель после кратковременного воздействия температуры
восстанавливает свою работоспособность. Конструкция термокабеля функционально
не имеет возможности измерения расстояния до точки срабатывания.
МЕХАНИЧЕСКИЙ В качестве сенсора температуры данного извещателя
используется герметичная металлическая трубка, заполненная газом, а также
датчик давления, подключенный к электронному блоку управления. При воздействии
температуры на любой участок сенсорной трубки изменяется внутреннее давление
газа, значение которого регистрируется электронным блоком. Данный тип линейного
теплового пожарного извещателя многоразового действия. Длина рабочей части
металлической трубки сенсора имеет ограничение по длине до 300 метров.
ЭЛЕКТРОМЕХАНИЧЕСКИЙ Это линейный тепловой пожарный извещатель, у
которого в качестве датчика температуры используется термочувствительный
материал, нанесенный на два механически напряженных провода (свитых друг вокруг
друга). Под воздействием температуры термочувствительный слой размягчается, и
два проводника накоротко замыкаются. Электромеханическому типу извещателя не
требуются специальные электронные блоки управления. Это обычный (не точечный)
тепловой датчик одноразового действия с нормально разомкнутым контактом.
Благодаря достаточно большому сопротивлению проводников (1 Ом на 1.5 метра)
возможно измерение расстояния до точки срабатывания. Длина электромеханического
термокабеля, используемого в качестве линейного пожарного извещателя в системах
пожарной сигнализации, ограничивается только сопротивлением проводников и может
достигать 2 Км. Термокабель электромеханического типа подразделяется на виды
(по температуре срабатывания).
ОПТОВОЛОКОННЫЕ Этот тип линейного теплового извещателя способен не
только быстро и надёжно установить различные виды пожара, но и точно определить
расстояние до него с точностью нескольких метров.
Рисунок 1.10 - Принцип действия линейных оптоволоконных пожарных
извещателей.
При этом воздушные потоки практически не влияют на работу системы,
так как анализируется не только температура окружающей среды, но и лучистая энергия.
Кроме того, возможно на протяжении длительного времени контролировать размер
пожара и направление его распространения, так как кабель выдерживает
температуру до 750°C, не теряя работоспособности. Благодаря этому можно
эффективно контролировать эффективность предпринимаемых противопожарных мер.
Пожарные извещатели пламени
Рисунок 1.11 - Внешний вид пожарных извещателей пламени.
Пожарные извещатели пламени. Извещатели пламени могут реагировать
на инфракрасную или ультрафиолетовую составляющую спектра излучения,
создаваемого при горении различных материалов. Пожарные извещатели пламени
реагируют наиболее быстро из вышерассмотренных извещателей на появление даже
очень небольшого открытого пламени в зоне их действия. Такие извещатели
целесообразно применять в случаях, когда горение пламени возникает на начальных
стадиях возгорания (например при горении жидкостей или газов), но они
малоэффективны, если пожар начинается с процесса тления. Основными
характеристиками извещателей пламени являются дальность действия и угол обзора.
Современные извещатели пламени с инфракрасным сенсором реагируют
на наиболее характерную часть спектра пламени. Одновременно с обнаружением
необходимого спектра излучения, современные извещатели пламени могут
производить анализ частоты его изменения, чтобы исключить ложные срабатывания в
результате воздействия инфракрасного излучения, испускаемого иными источниками
(солнце, бытовые приборы, технологическое оборудование, лампы накаливания и
т.д.). Обнаружив совпадение длины волны и частоты мерцания с заданными
значениями, извещатель выдает сигнал тревоги. Инфракрасные извещатели пламени,
во избежание ложных срабатываний, не рекомендуется использовать в помещениях,
где имеются открытые нагревательные приборы накаливания.
Комбинированные пожарные извещатели пламени с инфракрасным
сенсором годятся для обнаружения возгорания как при наличии дымообразования,
так и в случае бездымного горения, а датчики с ультрафиолетовым сенсором более
чувствительны и помехоустойчивы при обнаружении бездымного горения но горения с
большим выделением дыма сильно ослабляет их чувствительность. Ложные
срабатывания ультрафиолетовых извещателей пламени могут быть вызваны различными
бытовыми и промышленными источниками ультрафиолетового излучения (сварочные
аппараты, фотовспышки, мощные газоразрядные лампы и пр.), даже если они
расположены вне зоны их действия. Поэтому используются комбинированные
извещатели пламени, реагирующие и анализирующие сразу несколько участков
спектра, такие комбинированные извещатели проявляют повышенную надежность и
устойчивость к ложным срабатываниям, их чувствительность практически одинакова
во всей зоне их действия.
Ручные пожарные извещатели

Рисунок 1.12 - Внешний вид ручных пожарных извещателей.
Ручные пожарные извещатели представляют собой переключатель -
обычная кнопка или рычаг, с надписью "Нажать при пожаре". Кроме
самого переключателя его состав входит индикатор состояния и электронная схема.
В функцию схемы входит преобразование события нажатия кнопки в форму, понятную
приемоконтрольному прибору.
Комбинированные пожарные извещатели
В комбинированных извещателях объединены в одном корпусе два или
более типов извещателей. Чаще всего это дымовой и тепловой. Внешне они чаще
всего похожи на дымовой извещатель.
Кроме рассмотренных также существуют извещатели, реагирующие на
наличие угарного газа, горючих газов или паров в воздухе контролируемого
помещения.
Все типы пожарных извещателей, в зависимости от используемого в
шлейфе ОПС сигнала, выпускаются адресного и аналогового типа.
Аналоговые извещатели при срабатывании изменяют ток в шлейфе, по
значению тока (сопротивления) приемоконтрольный прибор может определить одно из
состояний шлейфа (обрыв, короткое замыкание, норма, сработал один извещатель в
шлейфе, сработали два извещателя в шлейфе). Такие извещатели достаточно
универсальны в применении, один и тот же извещатель можно использовать с
разными модификациями приборов. Но при включении нескольких извещателей в один
шлейф нельзя сказать какой из извещателей сработал, не проверив контролируемую
шлейфом зону.
Адресные пожарные извещатели
<#"863024.files/image022.gif"> бит.
Получаем, что необходимая длина идентификатора составляет 7бит.
Дальность
линии связи ПКП-Извещатель 200м., напряжение питания системы: +
В
Рассчитаем необходимое сечение питающего провода, для питания
извещателей от ПКП ОПС.
Примем максимальный уровень напряжение в
шлейфе питания извещателей равным 25В, минимальное напряжение достаточное для
работы источника вторичного питания возьмём равным 12В. Выберем максимальное
падение напряжения в шлейфе питания
, при этом каждый извещатель потребляет средний ток 20мА.
Ток потребляемый всеми извещателями в системе с полным числом
извещателей будет равен
Сопротивление одной жилы
шлейфа питания получаем равным 2,34 Ом.
Сечение проводника определяется выражением
Учитывая, что извещатели имеют режим энергосбережения и
поочерёдную передачу информации от извещателей к ПКП возможно для монтажа
системы в качестве питающего кабеля использовать кабель, с сечением жил не
менее
.
Режим работы
извещателя: непрерывный
Для работы в непрерывном режиме система должна обладать
большим временем наработки на отказ, и иметь малое время приведения в рабочее
состояние, для удовлетворения этого требования ТЗ, используем состояние
извещателя "неисправность" сигнализирующее о неисправности или
умышленном повреждении конкретного извещателя, для обеспечения обнаружения
неисправности будем использовать процедуру диагностирования состояния
извещателя.
Шлейф: 3-проводный (2-питание +1-данные).
Род работы шины: асинхронный, полудуплексный;
Применение однопроводной шины данных, и асинхронная работа
системы передачи, позволяет исключить один провод для передачи синхросигнала от
контроллера пожарной сигнализации, одна линия будет использоваться для обмена
информацией между извещателем и ПКП в режиме временного разделения.
Извещатель
пожарной сигнализации: однопозиционный
Для построения однопозиционного пожарного извещателя
необходимо, чтобы приёмник и передатчик конструктивно были объединены в одном
корпусе.
3. Разработка
структурной схемы
Представим обобщённую структурную схему системы
охранно-пожарной сигнализации в соответствии с проведённым выше анализом
требований технического задания
Рисунок 3.1 - Структурная схема системы охранно-пожарной
сигнализации
В данной структурной схеме имеется один приёмно-контрольный прибор
охранно-пожарной сигнализации, и N
охранно-пожарных извещателей размещённых в пределах контролируемой зоны.
Система ОПС рассчитана на работу по общей трёхпроводной шине.
ПКП последовательно обменивается информацией с извещателями,
циклически опрашивая все извещатели. В режиме установленного соединения
извещатель с соответствующим идентификатором принимает запрос от ПКП, и
формирует ответную посылку для ПКП, в случае если по истечении заданного
интервала времени, извещатель не передал ответный пакет на ПКП, ПКП информирует
оператора системы ОПС посредством вывода на индикатор данных о неисправности
извещателя.
В зависимости от текущих настроек ПКП, действия ПКП при
неисправности извещателя ОПС можгут быть различными: от вывода информации на
индикатор, до включения звуковой и световой индикации в зависимости от роли
неисправного извещателя в системе ОПС.
В случае корректного функционирования извещателя он передаёт пакет
с идентификатором контроллера шины ПКП, статусом извещателя, и дополнительными
данными о параметрах зоны (температура, влажность и. т.п.). В случае передачи
тревожного извещения, если статус извещателя отличен от состояния
"ГОТОВ", происходит тревожная световая и звуковая индикация, далее
наступившее событие может регистрироваться в базе событий.
4. Разработка
функциональной схемы
В соответствии с разделами 2 и 3 изобразим функциональную
схему пожарного извещателя ОПС.
Выберем узлы входящие в состав пожарного извещателя.
В минимальной конфигурации извещатель должен содержать
следующие узлы:
. Термометр
2. ИК-светодиод
. ИК-фотодиоды.
. АЦП
. ЦАП.
. Микрокопроцессор/сигнальный процессор (MPU).
. Операционный усилитель
. Блок формирования питающих напряжений (STU).
Рисунок 4.1 - Функциональная схема извещателя пожарной
сигнализации.
Рассмотрим узлы, которые необходимы для построения извещателя
пожарной сигнализации.
Извещатель реализуется по комбинированной схеме, используя термометр
для контроля параметров окружающей среды, ИК светодиод и 2 фотодиода для
контроля дымовой камеры.
4.1 Термометр
Измерение параметров окружающей среды можно проводить либо с
помощью специализированных ИМС с цифровым выходом, либо проводить анализ отдельных
параметров окружающей среды отдельными модулями реализованными на дискретных
элементах, а затем оцифровать сигнал с помощью АЦП.
Выберем основой для построения термометра измерительный мост
с диодом в качестве чувствительного элемента.
4.2 ИК сенсоры
освещённости
Для измерения освещённости нередко применяют элементы,
изменяющие некоторый параметр, например сопротивление при изменении
освещённости.
Примером таких приборов могут быть такие приборы, как
фотодиоды, фототранзисторы, фоторезисторы.
Наиболее оправданным, с технической и экономической точки
зрения, является применение фотодиодов, по причине их низкой стоимости и
простоты замены.
Далее необходимо произвести усиление сигналов измерительных
элементов измерения освещённости.
Оценка
величины напряжения на выходе фотодиода
Оценим расходимость светового пучка для ик-светодиода
,
где
-мощность светового потока принятая
фотодиодом,
-внутреннее сопротивление фотодиода.
Площадь покрываемая световым пучком на расстоянии
и углом расхождения
равна:
где
-радиус расхождения луча.
Рассчитаем мощность излучения принятого фотодиодом, она равна:
,
где
-площадь фоточувствительного элемента,
-мощность излучения светодиода.
-первоначальная площадь сечения светового
потока от светодиода.
Для большинства современных ФД
=0.0005*0.5
4.3
Преобразование сигналов от ИК-фотодиодов для обработки в вычислительном
устройстве
Сигналы от ИК-фотодиодов после усиления на ОУ имеют
максимальную амплитуду равную десяткам милливольт. Для обработки в
вычислительном устройстве информации о прохождении ИК-излучения в дымовой
камере, которая содержится в аналоговом сигнале, необходимо осуществить его
импульсно-кодовую модуляцию, т.е. преобразовать его в двоичный код.
Преобразование аналогового сигнала в цифровой код производится с помощью
специальных устройств - аналогово-цифровых преобразователей (АЦП). АЦП
характеризуются такими параметрами, как разрядность и максимальная частота
преобразования.
Ошибка квантования АЦП вычисляется по формуле
, где N - число разрядов АЦП.
Для обеспечения приемлемой точности, зададимся максимальной
погрешностью квантования
Рассчитаем наименьшее N
обеспечивающее заданную точность
Выберем требуемую разрядность АЦП равной 8 разрядов.
4.4
Вычислитель
Вычислитель (решающее устройство) производит обработку
входных данных и производит выдачу решения на соответствующие выходы в
соответствии с алгоритмом работы устройства.
Вычислительное устройство может быть построено как на
дискретных логических элементах, с жёстко определённым алгоритмом работы
устройства, так и на программно-аппаратной основе.
Применение специализированных микросхем обладающих универсальной
структурой, внутренней перезаписываемой памятью и ОЗУ является распространённым
подходом к построению вычислительного устройств.
Применение специализированной ИМС позволяет реализовывать
произвольные алгоритмы, позволяющие извещателю корректнее реагировать на
изменяющиеся внешние условия.
С точки зрения технической реализации к таким
специализированным ИМС относятся микропроцессоры и микроконтроллеры.
Наиболее простыми в освоении, и дешевыми являются
микроконтроллеры. Исходя из того, что пожарный извещатель не требует
использования сложных алгоритмов, анализ обстановки в контролируемой зоне может
происходить один раз в несколько секунд имеет смысл реализовать устройство
управления и обработки пожарного извещателя на микроконтроллере. Такое решение
обеспечивает возможность произвольной модификации алгоритма обработки
информации сенсоров в процессе эксплуатации извещателя.
В нашем устройстве имеется 3 канала аналоговых сенсоров, для
преобразования сигналов от сенсоров в цифровую форму система должна иметь в
своём составе как минимум 3-х канальный АЦП, для подключения фоточувствительных
сенсоров и термометра.
Общие требованиями пунктов 3 и 4 можно считать следующее:
Вычислительное устройство - микроконтроллер. 3 канала АЦП с
точностью не менее 8 бит. Для минимизации размера извещателя целесообразно
использование микроконтроллера с встроенными АЦП и ЦАП.
4.5 Шина
информационного обмена между извещателем и ПКП
Однопроводные интерфейсы являются неотъемлемой частью
периферийных интерфейсов современных микроконтроллеров.
Фактическим стандартом среди двухпроводных интерфейсов
является интерфейс 1-wire фирмы Dallas Semiconductors, и его аналоги.
Интерфейс 1-wire характеризуется единой разделяемой шиной данных.
Шина 1-wire поддерживает объединение на общей шине до 250
устройств, что соответствует требованиям ТЗ.
Недостатком 1-wire является сравнительно низкая скорость передачи,
достоинством - отсутствие линии синхронизации, и относительно простая топология
шины 1-wire.
Исходя из этих предпосылок, выберем основой для построения
датчика микроконтроллер STM32F100C8;
4.6 Описание
шины 1-wire
Интерфейс 1-Wire™, разработанный в конце 90-х годов фирмой Dallas
Semiconductor <#"863024.files/image050.gif">
Рисунок 4.2 - Подключение к шине 1-wire.
Стандартная скорость работы 1-Wire-сети, изначально
нормированная на уровне 16,3 Кбит/с, была выбрана, во-первых, исходя из
обеспечения максимальной надёжности передачи данных на большие расстояния, и,
во-вторых, с учётом быстродействия наиболее широко распространённых типов
универсальных микроконтроллеров, которые в основном должны использоваться при
реализации ведущих устройств 1-Wire-сети. Эта скорость обмена может быть
снижена до любой возможной, благодаря введению принудительной задержки при
передаче по магистрали отдельных битов данных (т.е. растягиванию временных
слотов протокола). Однако увеличение скорости обмена в 1-Wire-сети с длиной
кабеля магистрали более 1 м выше значения 16,3 Кбит/с приводит к сбоям и ошибкам.
Если же протяженность 1-Wire-магистрали не превышает 0,5 м, то скорость обмена
может быть значительно увеличена за счёт перехода на специальный режим
ускоренной передачи (Overdrive - до 125 Кбит/с), который допускается для
отдельных типов 1-Wire-компонентов. Как правило, такой режим обмена аппаратно
реализован для 1-Wire-компонентов, имеющих большой объём встроенной памяти,
предназначенных для эксплуатации в составе небольшой, но качественной и не
перегруженной другими устройствами 1-Wire-сети. Типичным примером таких
компонентов являются микросхемы семейства iButton.
Рисунок 4.3 - Организация порта 1-wire.
При реализации 1-Wire-интерфейса используются стандартные
КМОП/ТТЛ логические уровни сигналов, а питание большинства 1-Wire-компонентов
может осуществляться от внешнего источника с рабочим напряжением в диапазоне от
2,8 В до 6,0 В. Причём такой источник может быть расположен либо
непосредственно возле компонента (например, батарея в составе микросхем
iButton), либо энергия от него может поступать по отдельной особой шине
1-Wire-магистрали. Альтернативой применению внешнего питания служит так
называемый механизм паразитного питания, действие которого заключается в
использовании каждым из ведомых абонентов 1-Wire-сети электрической энергии
импульсов, передаваемых по шине данных, аккумулируемой затем специальной
ёмкостью, встроенной в состав интерфейсного узла некоторых 1-Wire-компонентов.
Кроме того, отдельные 1-Wire-компоненты могут использовать особый режим питания
по шине данных, когда энергия к приёмнику поступает непосредственно от мастера
по шине DATA магистрали, при этом обмен информацией в 1-Wire-сети принудительно
прекращается.
Пожалуй, особенно привлекательным качеством 1-Wire-технологии
является исключительная простота настройки, отладки и обслуживания сети
практически любой конфигурации, построенной по этому стандарту. Для начала
работы достаточно любого персонального компьютера, недорогого адаптера
1-Wire-интерфейса, а также свободно распространяемого компанией Maxim
Integrated тестового программного пакета разработчика OneWireViewer. При
наличии этого небольшого числа составляющих организация функционирования
1-Wire-сети практически любой сложности, построенной на базе стандартных
1-Wire-компонентов, реализуется буквально в течении нескольких минут.
Возможности, предоставляемые программным пакетом OneWireViewer, позволяют
идентифицировать любой 1-Wire-компонент, подключённый к 1-Wire-магистрали,
ведомой компьютером через адаптер, и проверить в полном объёме правильность его
функционирования в составе конфигурируемой 1-Wire-сети.
4.8
Организация ведущих
Компания Maxim Integrated выпускает несколько видов
адаптеров, которые позволяют наделить любой персональный компьютер функциями
мастера 1-Wire-сети. К ним относятся адаптеры семейства DS9097U для COM-порта и
адаптеры семейства DS9490R для USB-порта. А адаптер типа DS9481R обеспечивает
возможность реализации на базе компьютера мастера 1-Wire-сети по спецификации
USB 2.0. Эти устройства имеют различные функциональные возможности и
конструктивные особенности, что обеспечивает разработчику максимальную свободу
выбора при конструировании.
Часто в качестве ведущего 1-Wire-сети выступает не компьютер,
а простейший универсальный микроконтроллер. Для организации его сопряжения с
1-Wire-магистралью используются различные программно-аппаратные методы. От
простейшего, когда управляющая программа контроллера полностью реализует
протокол 1-Wire-интерфейса на одном из своих функциональных двунаправленных
выводов, связанных с шиной данных 1-Wire-магистрали, до вариантов, позволяющих
высвободить значительные ресурсы контроллера, благодаря использованию
специализированных микросхем поддержки взаимодействия с 1-Wire-сетью. Такие
микросхемы подключаются к процессору, играющему роль ведущего 1-Wire-сети,
через периферийные узлы ввода/вывода, входящие в состав любого универсального
микроконтроллера. Например, драйвера семейства DS2482 позволяют управлять
1-Wire-сетью, используя популярный микроконтроллерный интерфейс I2C. Если же требуется
реализовать мастера 1-Wire-сети для низкопотребляющей портативной системы,
реализуемой на базе микроконтроллера с 3х-вольтовым питанием, применяют более
совершенный драйвер DS2483. Эта микросхема, управляемая по более
быстродействующей версии интерфейса I2C, исполняет согласование 3х-вольтовых
уровней микроконтроллера с уровнями сигналов стандартной 1-Wire-магистрали.
Кроме того, DS2483 включает механизмы снижающие, как загруженность
микроконтроллера при обслуживании 1-Wire-магистрали, так и общее потребление
узла сопряжения с 1-Wire-магистралью. Если же мастер 1-Wire-сети должен быть
организован на базе типового узла последовательного интерфейса UART
микроконтроллера, используется микросхема DS2480В. Эта микросхема, также как
микросхемы DS2482 и DS2483, реализует так называемый программируемый механизм активной
подтяжки шины данных 1-Wire-магистрали. Использование активной подтяжки
гарантирует качественную передачу сигналов в проблемных 1-Wire-сетях с
протяжённой магистралью. Также применение активной подтяжки обеспечивает
увеличение нагрузочной способности ведущего по количеству обслуживаемых им
ведомых абонентов сети. Кстати, адаптеры семейства DS9097U для COM-порта
персонального компьютера, также построены именно на базе микросхемы DS2480В.
Более того, учитывая особенности современных операционных сред Windows, именно
использование микросхемы-драйвера DS2480В, которая по своей сути является
управляемым по последовательному интерфейсу цифровым автоматом, способным взять
на себя значительную часть функций по реализации сетевого протокола, и
обеспечивает полномасштабное обслуживание 1-Wire-сети в реальном масштабе
времени.
При построении сложных завершённых микропроцессорных систем,
имеющих дефицит машинного времени для реализации 1-Wire-протокола, наиболее
рациональной является идея о возложении отдельной задачи по обслуживанию
ведомой 1-Wire-сети на специальный узел заказной или полузаказной СБИС, для
последующего сопряжения такого цифрового автомата, через внутреннюю системную
магистраль, непосредственно с основным процессорным узлом. Компания Maxim
Integrated разработала набор рекомендаций по организации подобного узла под
названием DS1WM, который был реализован, в том числе, специалистами Xilinx Inc.
в виде законченного практического примера для выпускаемых этой фирмой
программируемых логических матриц. Более того, компания Maxim Integrated,
которая в том числе известна, как поставщик высокоскоростных контроллеров клона
MCS51, выпускает семейство специализированных связных микроконтроллеров DS80C4##.
Каждый из них содержит интегрированный в кристалл автомат поддержки
1-Wire-протокола с возможностью реализации механизма активной подтяжки.
4.9 Ведомые
1-Wire-компоненты
Ведомые 1-Wire-компоненты, содержащие в составе своей схемы
узел 1-Wire-интерфейса, выпускаются в двух различных видах. Либо в корпусах
MicroCAN, похожих внешне на дисковый металлический аккумулятор, либо в обычных
корпусах для монтажа на печатную плату. Футляр MicroCAN полый внутри. Он
выполняет функцию защиты содержащегося в нём полупроводникового кристалла
микросхемы с узлом 1-Wire-интерфейса, который соединён с внешним миром лишь
через две, изолированные друг от друга, половинки металлического корпуса,
являющиеся, по существу, контактными площадками для подключения
1-Wire-магистрали. В подобных "таблеточных" корпусах поставляются
устройства iButton. Компоненты, которые предназначены для использования в
составе 1-Wire-сетей, упаковываются в пластиковые корпуса, используемые для
изготовления транзисторов и интегральных схем. Такой подход объясняется тем,
что в отличие от устройств iButton компоненты, специально ориентированные для
применения в составе 1-Wire-сетей, часто имеют более двух выводов. Помимо
выводов, которые требуются для обмена данными по 1-Wire-магистрали, они
располагают дополнительными выводами, необходимыми для обеспечения их питания и
организации внешних цепей, связывающих такие устройства с объектами
автоматизации, например, датчиками или исполнительными устройствами.
К наиболее простым ведомым 1-Wire-компонентам относятся
кремниевый серийный номер DS2401 (или модифицированный вариант этого устройства
с внешним питанием DS2411) и электронный ключ DS2405, управляемый по
1-Wire-интерфейсу. Первое из этих устройств часто используется в качестве
электронной метки, которая позволяет идентифицировать состояние, например,
механического переключателя, коммутирующего шину данных 1-Wire-магистрали. С
помощью DS2405 можно дистанционно осуществить простейшие функции переключения
внешнего оборудования, изменяя состояние управляемого ключа относительно
возвратной шины 1-Wire-магистрали (в настоящее время ключ DS2405 уже не
поставляется, поскольку доступна более функционально совершенная замена -
DS2413P).
Однако наиболее популярными ведомыми 1-Wire-компонентами, на
базе которых реализовано, пожалуй, наибольшее количество практических
приложений, безусловно, являются цифровые термометры типа DS18S20 (более
известные до 2001 года под обозначением уже давно снятого с производства
устройства DS1820, успевшего стать международным брендом). Преимущества этих
цифровых термометров с точки зрения организации магистрали, по сравнению с
любыми другими интегральными температурными сенсорами, а также неплохие
метрологические характеристики и хорошая помехоустойчивость, уже на протяжении
двух десятков лет неизменно выводят их на первое место при построении
многоточечных систем температурного контроля в диапазоне от - 55°С до +125°С.
Такие сенсоры позволяют не только осуществлять непосредственный мониторинг
температуры в режиме реального времени, но и благодаря наличию встроенной
энергонезависимой памяти температурных установок, могут обеспечивать
приоритетную оперативную сигнализацию в 1-Wire-сети о факте выхода
контролируемого параметра за пределы заданных значений. Также поставляются
более совершенные термометры DS18В20, у которых скорость преобразования
определяется разрядностью результата, программируемой непосредственно по
1-Wire-интерфейсу. Цифровой код, считываемый с такого термометра, является
прямым результатом измеренного значения температуры и не нуждается в
дополнительных преобразованиях. Некалиброванная, но в тоже время более дешёвая
версия микросхемы DS18B20 под обозначением DS1822 представляется оптимальным
решением для разработчиков недорогих многоточечных систем контроля
температурных процессов. Для потребителей, использующих только паразитный режим
питания по 1-Wire-магистрали, компания Maxim Integrated выпускает экономичные
двухвыводные термометры - DS18S20-PAR, DS18B20-PAR, DS1822-PAR.
До 2010 года компания Maxim Integrated также поставляла целый
спектр дискретных микросхем, оснащённых 1-Wire-интерфейсом и реализующих
функции отдельных элементов систем автоматизации. Среди них: четырехканальный
16-разрядный АЦП типа DS2450, двухканальный счетчик, совмещённый с буферной
памятью, типа DS2423, цифровой потенциометр на 256 градаций типа DS2890, узлы
часов реального времени и календаря типа DS2415 и типа DS2417, причём последнее
устройство через особый вывод прерывания, обеспечивало управление по времени
переключением внешнего оборудования. Однако, как показал десятилетний опыт
развития 1-Wire-сетей, для реальных объектов автоматизации, 1-Wire-компоненты,
исполняющие отдельные функции, менее востребованы по сравнению с устройствами
ориентированными на реализацию сразу нескольких функций на одном кристалле.
Такие решения получили название 1-Wire-микросистем. Наиболее характерным
представителем 1-Wire-микросистемы является микросхема DS2438, которая помимо
узла 1-Wire-интерфейса также содержит узлы: цифрового термометра, АЦП с
недифференциальным входом, токовый АЦП с дифференциальным входом,
программируемый таймер, Flash-память, набор регистров для хранения данных
общего назначения. Весь этот арсенал в составе одного 1-Wire-компонента
позволяет легко решить, например, задачу по эффективному обслуживанию и
сопровождению энергетических элементов питания различных типов. В настоящее
время компания Maxim Integrated выпускает более эффективные
1-Wire-микросистемы: DS2760, DS2775, DS2776, DS2777, DS2781 и т.п.
Тем не менее наиболее незаменимыми модулями, лежащими в
основе фундамента 1-Wire-сетей автоматизации, оказались универсальные сдвоенные
адресуемые транзисторные ключи типа DS2406P (современная версия широко
известных компонентов DS2407P). На базе этих устройств, имеющих встроенный
дополнительно узел EPROM, может быть реализована масса применений и, прежде
всего, узлы контроля логических состояний (уровней) и схемы обслуживания
датчиков "сухого контакта", а также разнообразные ключевые схемы.
Таким образом, именно благодаря использованию этих компонентов осуществляется
сбор дискретной информации с территориально рассредоточенных датчиков
(мониторов дверей, контакторов положения арматуры, любых сенсоров, имеющих
выход ДА/НЕТ, как-то: датчики положения, прохода, присутствия, пожарной и
охранной сигнализации и т.д.). Подобные же 1-Wire-компоненты обеспечивают
управление переключением любых видов силового оборудования, имеющего два
рабочих состояния: включено/выключено (нагревателей, кондиционеров, моторов,
вентиляторов, насосов и т.д.). Также доступна малобюджетная версия сдвоенного
адресуемого ключа DS2413, которая обладает значительно более привлекательной
ценой, но не содержит встроенной EPROM, а также имеет ряд функциональных и
эксплуатационных ограничений.
Также двунаправленные, индивидуально программируемые выводы
микросхем DS2406P или DS2413P могут быть использованы для организации
медленного последовательного интерфейса между локальным микроконтроллером и
1-Wire-сетью. Несмотря на невысокую скорость при реализации подобного способа
обмена информацией по 1-Wire-магистрали, когда один бит данных передается за
две стандартные посылки, такое решение является приемлемым и достаточно
надёжным для большого числа конкретных применений. Ещё более удобен для
организации подобного интерфейса многофункциональный ведомый 1-Wire-компонент
DS28E04-100. Он имеет два независимых GPIO-pins, которые могут быть
конфигурированы, как на ввод, так и на вывод дискретных сигналов, или же
обеспечивать генерацию выходного импульса с длительностью до 250 мс. Последнее
обстоятельство позволяет использовать этот 1-Wire-компонент для сопряжения
1-Wire-интерфейса с самыми различными протоколами обмена или же эффективно
применять его для организации ввода/вывода простейших цифровых сигналов
(например, сигнализации или контроля срабатывания дискретных датчиков).
Однако при всём многообразии 1-Wire-компонентов, все-таки
наиболее универсальным из них является уникальная микросхема DS2408. Это
двунаправленный восьмиразрядный свободно поразрядно программируемый по
1-Wire-магистрали порт ввода/вывода, который позволяет реализовать любой
интерфейс между всяким цифровым устройством и 1-Wire-сетью. Этот компонент
также имеет двунаправленный вывод внешней синхронизации, обеспечивающий
аппаратное тактирование передаваемых или принимаемых данных. Использование
порта DS2408 позволяет посредством 1-Wire-интерфейса обеспечить простое и
гибкое управление вводом/выводом по 8 независимым каналам. Таким образом, на
базе этого устройства возможна организация привода светодинамических или
жидкокристаллических индикаторов и дисплеев различных видов, осуществление
сканирования матричных клавиатур и дискретных датчиков самых различных типов, а
также реализация действительно полномасштабных интерфейсов с любыми типами
микроконтроллеров, как в последовательной, так и в параллельной моде.
Некоторые функциональные 1-Wire-компоненты дополнительно
содержат сегмент однократно заполняемой постоянной памяти (EPROM) или
энергонезависимой памяти (EЕPROM) того или иного объема. Это позволяет хранить
специальную служебную информацию, связанную, например, с применением
конкретного компонента и особенностями его использования (идентификатор,
территориальное положение, калибровочные коэффициенты, размерность, значение
уставок по умолчанию и т.д.), непосредственно в составе ведомого абонента
1-Wire-сети. Идеологи 1-Wire-технологии из Maxim Integrated считают, что
благодаря такой возможности, при организации работы каждой новой 1-Wire-сети
нет необходимости каждый раз готовить отдельный индивидуальный вариант
программного обеспечения поддержки. Достаточно единственный раз вложится в
разработку только одной универсальной программы, которая должна самостоятельно
конфигурироваться, учитывая специфику конкретной 1-Wire-сети (конечно, при
условии, что память всех ведомых абонентов 1-Wire-сети предварительно заполнена
в соответствии с определёнными, заранее оговоренными правилами).
Если же эксплуатация 1-Wire-сети или любого иного
электронного оборудования, имеющего минимум выводов для реализации обмена
данными, требует обеспечения хранения дополнительных объёмов информации, в
распоряжении разработчика имеются специальные 1-Wire-компоненты, содержащие
только лишь узлы ЕPROM (DS2502/ DS2505/ DS2506) или EЕPROM (DS2431/ DS2432/
DS2433/ DS28E02/ DS28E04/ DS28EC20) различных объёмов. Причём некоторые из этих
микросхем имеют специальные узлы механизма шифрования SHA, что позволяет
довольно просто обеспечить достаточно высокий уровень криптографической защиты
данных, как при их передаче, так и при их хранении.
4.10.
Магистраль и топология 1-Wire-сети
Большую роль при построении 1-Wire-сетей играет исполнение
1-Wire-магистрали. Как правило, протяжённые 1-Wire-магистрали имеют структуру,
состоящую из трёх основных проводников: DATA - шина данных, RET (GND)
- возвратная шина или земляной провод, EXT_POWER - внешнее питание
не только обслуживаемых ведомых абонентов, но и внешних относительно них цепей
датчиков и органов управления. В зависимости от технологии прокладки кабеля,
способа его сопряжения с ведомыми абонентами, особенностей используемых приёмов
монтажа и качества применяемых материалов, в соответствии с нижеследующей
Таблицей, различают четыре основных варианта организации 1-Wire-сетей, каждый
из которых подразумевает использование особой технологии и аксессуаров при
реализации магистрали.
Таблица 4.1 - Классификация сетей 1-wire
|
Классификация
1-Wire-сети
|
Длинна
магистрали
|
Кол-во ведомых
|
Тип кабеля
|
Топология
|
Мастер
1-Wire-сети
|
|
Миниатюрная
|
До 5 м
|
До 10 шт
|
Любой
|
Свободная
|
Любой ведущий с
пассивной подтяжкой (резистор к питанию)
|
|
Короткая
|
До 30 м
|
До 50 шт
|
4-х проводный
телефонный
|
Общая шина с
патчами до 0,5 м
|
Адаптеры на
базе дискретных компонентов DS9097E, DS1410E
|
|
Средняя
|
До 100 м
|
До 100 шт
|
Витая пара 3
категории
|
Строгая общая
шина
|
Активная
подтяжка (DS2480В, DS2482, DS2483 или специальное схемное решение (MAX6314))
|
|
Длинная
|
До 300 м
|
До 250 шт
|
Витая пара 5
категории или IEEE1394 (Firewire)
|
Общая шина без
разрыва ствола
|
Link или
программная модификация временных слотов 1-Wire-протокола
|
Часто при организации сложных 1-Wire-сетей, с целью удобства
прокладки кабеля магистрали, уменьшения её протяжённости или снижения
электрической нагрузки на сеть благодаря уменьшению количества одновременно
подключённых к ней абонентов, необходимо обеспечить древовидную или лучевую
структуру магистрали, значительно отличающуюся от структуры общей шины. Для
этого используют ветвления 1-Wire-сетей одного или нескольких уровней. Основным
элементом при построении таких ветвей является либо обычный адресуемый ключ
типа DS2406, который обеспечивает ветвление благодаря коммутации возвратной
шины 1-Wire-магистрали, либо специализированный ответвитель DS2409,
коммутирующий непосредственно шину данных 1-Wire-магистрали. Последний вариант
является более предпочтительным т.к. абоненты на отключенной от мастера ветви,
ведомой ответвителем, остаются всегда в активном состоянии. Поочерёдное
обслуживание мастером сети каждой из ветвей, при отключённых остальных ветвях,
позволяет значительно увеличить общую протяжённость кабеля 1-Wire-магистрали и
увеличить общее число ведомых абонентов 1-Wire-сети. Использование
универсальных устройств согласования DS2409 позволяет, в том числе, обеспечить
коммутацию всех шин 1-Wire-магистрали, или осуществлять тестирование состояния
ветвей, отключённых от основного ствола 1-Wire-сети, или организовать
1-Wire-hub, позволяющий одному мастеру поочерёдно обслуживать множество
отдельных 1-Wire-ветвей. Ещё одним вариантом эффективного обслуживания
радиальных 1-Wire-сетей является применение драйверов DS2482. Так, микросхема
ведущего DS2482-800 способна управлять восьмью независимыми 1-Wire-ветвями,
каждая из которых может быть перестроена с индивидуальными параметрами активной
подтяжки. Наличие трёх адресных выводов I2C-интерфейса позволяет организовать
на базе такой микросхемы и универсального микроконтроллера полномасштабный 8-,
16-, 24-, 32-канальный и т.д. 1-Wire-hub, реализующий очень недорогую
разветвлённую радиальную сетевую структуру, без коммутации шины данных и
возвратной шины. В отличие от компонента DS2482-800, драйвер DS2482-100
позволяет реализовать мастера только одной 1-Wire-ветви. Благодаря наличию двух
адресных входов интерфейсного узла I2C, ведущий микроконтроллер сможет
обслуживать по одной такой I2C-магистрали до 4 подобных драйверов. Причём
каждый из них без затруднений может быть гальванически развязан со стороны
I2C-магистрали. А это позволяет, в отличие от 1-Wire-hub на базе DS2482-800,
реализовывать, в случае применения нескольких DS2482-100, более
помехоустойчивые изолированные друг от друга радиальные 1-Wire-структуры.
С точки зрения схемотехнической реализации 1-Wire-интерфейса
и устойчивости работы в составе проблемных 1-Wire-сетей все ведомые
1-Wire-компоненты схемотехнически отличаются друг от друга, делясь при этом на
группы:
. DS2401, DS2405 - первые компоненты с 1-Wire-интерфейсом
в пластиковых корпусах, полностью аналогичны по схемотехнике первым моделям
"таблеток” iButton, которые были ориентированы для работы на коротких
1-Wire-магистралях (до 1994 года),
2. DS1820, DS2407P, DS2450, DS2404, DS2415, DS2417,
DS1920 и т.д. - вторая версия, специально ориентированная для работы в составе
1-Wire-сетей с протяжённой магистралью (до 2000 года, сейчас эти компоненты в
основном снимаются с производства),
. DS18S20, DS18B20, DS1822, DS2406P, DS2409, DS2438,
DS2890, DS1973 и т.д. - третий вариант, более устойчивый к коллизиям в
1-Wire-сетях по сравнению с предыдущим (с 2000 года).
. DS2408, DS2411, DS2413, DS2422, DS2431, DS1923,
DS1977 и т.д. - последний вариант, наиболее удачной по надёжности схемотехники
1-Wire-интерфейса, учитывающей особенности работы в составе зашумлённых
1-Wire-сетей (c 2003 года).
4.11 Описание
микроконтроллера STM32F100С8
32-разрядное RISC-ядро ARM Cortex - M3 является новым
поколением ARM-процессоров для энергоэффективных встраиваемых систем. Оно
разработано для применения в недорогих платформах и удовлетворяет потребностям
в МК с уменьшенным количеством выводов и низкой потребляемой мощностью, наряду
с детерминированным ответом на прерывания. Ядро работает на частоте до 24 МГц.
Микроконтроллеры STM32 изначально выпускались в 14 различных
вариантах, разделенные на две группы: Performance Line, в которую вошли
микроконтроллеры с тактовой частотой ЦПУ до 72 МГц, и Access Line (тактовая
частота до 36 МГц). Обе группы микроконтроллеров совместимы по расположению выводов
и программному обеспечению. Объем их встроенной Flash памяти достигал 128
кбайт, а статического ОЗУ - 20 кбайт. С момента первого появления
микроконтроллеров STM32 их ассортимент был существенно расширен новыми
представителями с повышенными размерами ОЗУ и Flash памяти, а также с более
сложными УВВ.
Рисунок 4.4 - Структурная схема микроконтроллера stm32f100.
На первый взгляд набор встроенных УВВ, в т. ч. два АЦП, таймеры
общего назначения, I2C, SPI, CAN, USB и часы реального времени (ЧРВ), кажется
идентичным самым простым микроконтроллерам. Но если детально рассмотреть каждое
из этих УВВ, то выяснится, что они гораздо более сложные. Например, 12-битный
АЦП оборудован датчиком температуры и поддерживает несколько режимов
преобразования, а МК с двумя АЦП могут использовать их совместно еще в девяти
режимах преобразования. По аналогии с этим, каждый из четырех таймеров,
оснащенных блоками захвата и сравнения, могут использоваться как отдельно, так
и совместно, образую более сложные массивы таймеров. У расширенного таймера
(advanced timer) добавлена поддержка управления электродвигателями. Для этого у
него предусмотрено 6 комплементарных ШИМ-выходов с программируемой паузой
неперекрытия и вход экстренного останова, который переводит ШИМ-выходы в
предварительно запрограммированное безопасное состояние. У интерфейса SPI
предусмотрен аппаратный генератор CRC для 8 и 16 слов, что упрощает реализацию
интерфейса карт Flash памяти SD и MMC.
У STM32 предусмотрен 7-канальный блок прямого доступа к памяти
(ПДП). Каждый канал может использоваться для передачи данных между регистрами
любого из УВВ и запоминающими устройствами 8/16 или 32-битными словами. Каждое
из УВВ может выполнять роль потокового контроллера ПДП, при необходимости
отправляя данные или посылая запрос на их получение. Арбитр внутренней шины и
матрица шин минимизируют потребность в арбитраже доступа к шинам со стороны ЦПУ
и каналов ПДП. Это означает, что блок ПДП является универсальным, простым в
применении и реально автоматизирует передачу потоков данных внутри
микроконтроллера.
Еще одним непростым требованием к современным разработкам является
защита кода программы от хищения. В этом плане, Flash память МК STM32 оснащена
программируемой блокировкой чтения через отладочный порт. После активизации
этой блокировки будет также невозможно и записать что-либо во Flash память, что
исключает возможность внесения изменений в таблицу векторов прерываний. В
остальной части Flash памяти может быть активирована блокировка записи. В МК
STM32 также имеются часы реального времени и небольшая область
энергонезависимого статического ОЗУ, которые питаются от отдельного резервного
батарейного источника. В этой области имеется вход реагирования на внешнее
вмешательство. При изменении состояния на данном входе генерируется прерывание
и обнуляется содержимое энергонезависимого статического ОЗУ.
Семейство STM32 состоит из двух отдельных групп: Performance Line
и Access Line. МК Performance Line оснащены полным набором УВВ и работают на
тактовых частотах не более 72 МГц. В свою очередь, МК Access Line имеют
ограниченный набор УВВ и имеют сниженное до 32 МГц быстродействие. Важно
заметить, что среди микроконтроллеров разных групп имеются версии в одинаковых
корпусах и с одинаковым расположением выводов. Благодаря этому, появляется
возможность устанавливать на одну и ту же печатную плату совместимые
микроконтроллеры из разных групп.
Рисунок 4.5 - Набор компонентов МК STM32.
Рисунок 4.6 - МК STM32 в
различных корпусах.
Выбор средств усиления сигнала с выхода фотодекторов.
Для усиления амплитуды сигналов измерительных преобразователей
необходимо их усиление, реализация усилителя на дискретных элементах
нецелесообразна, т. к датчик должен иметь минимальные массогабаритные
показатели, в качестве основы для построения усилителя используем
операционный усилитель, для сохранения точности регистрации физических
параметров окружающей среды, используем малошумящий прецизионный ОУ.
Этим требованиям удовлетворяет ИМС сдвоенного ОУ К157УД2.
Для формирования питающих напряжений целесообразно использовать
интегральные стабилизаторы и конвертеры (конвертер в системе используется для
формирования отрицательного напряжения операционных усилителей).
Формирование питающих напряжений извещателя
В случае реализации двухполярного питания в схеме с однополярным
источником питания необходимо использование конвертера напряжения, включённого
по схеме инвертора напряжения питания, требующего минимум навесных элементов
для своей работы, и также имеющий приемлемую стоимость. Таким требованиям может
удовлетворять микросхема ICL7660.
Однако при отсутствии необходимости в выходном двухполярном
напряжении такой конвертер может быть исключен из рассмотрения.
Для формирования стабилизированных напряжений +5В., +12В., из
напряжения питания необходимо использовать интегральные стабилизаторы
напряжения.
Оптимальными экономико-техническими показателями обладают
интегральные стабилизаторы напряжения серии К142.
Для формирования напряжения +5В (3.3В)., выберем микросхему
К142ЕН5В (К1277ЕН3.3).
Для стабилизации напряжения +12В (8В), выберем микросхему К142ЕН8А
или стабилизатор на дискретных элементах.
Исходя из того что система рассчитана на передачу данных по
интерфейсу 1-wire, для реализации физического интерфейса с
шиной 1-wire, используем программную реализацию
интерфейса.
Учитывая выводы сделанные в этом разделе изобразим функциональную
схему пожарного извещателя.
Рисунок 4.7 - Функциональная схема извещателя в соответствии с
выбором элементов для построения принципиальной схемы.
5. Разработка
принципиальной схемы
5.1 Описание
принципиальной схемы
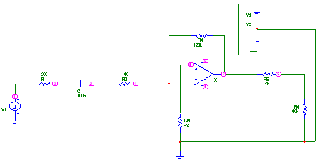
Проведем анализ принципиальной схемы.
Принципиальная схема расположена в приложении Б.
Рассмотрим, схему формирования питающих напряжений, питающее
напряжение
, поступает на разъём XN1, с разъёма XN1 напряжение
поступает на вход стабилизатора напряжения
выполненного на дискретных элементах VT1,VT2,
DA2 с выхода стабилизатора напряжение поступает на вывод 17 интегрального
стабилизатора напряжения DA1 К1277ЕН3.3, рассчитанного на формирование
стабилизированного напряжения +3.3В,
Далее с вывода 2 DA1, стабилизированное напряжение поступает на
выводы 20,21,25 ИМС DD1 STM32F100C8, на выводы 11
ИМС DA2,3,5 К157УД2, на выводы 8,1 ИМС DA4 ICL7660, которая формирует
напряжение - 8В для питания ОУ, которое поступает на выводы 4 ИМС DA2,4 К157УД2.
Напряжение питания +3.3В через токоограничивающий резисторы R17,R18 поступает на светодиод VD1.
Далее рассмотрим работу схемы в нормальных условиях.
Световой поток со светодиода VD1, падает на фотодиод VD2, после
чего поступает на ОУ DA2 К157УД2, с вывода 13 DA2, усиленное напряжение
поступает на вывод 24 (ADC3) ИМС DD1.
В нормальных условиях, при отсутствии задымления на фотодиод VD3,
световой поток не попадает, напряжение на входе ОУ DA2 К157УД2 близко к нулю.
Измерение температуры проводится, с помощью кремниевого диода,
характеризуемого изменением падающего напряжения
.
Сопротивления резисторов моста, подобраны так, чтобы при
нормальных условиях (
), разность потенциалов между положительным
и отрицательным входом ОУ была равна 0.
В случае повышения температуры, падение напряжения на
прямовключённом диоде, уменьшается на
при возрастании температуры на
.
Дифференциальный сигнал поступает на вход ОУ DA5 К157УД2, он
усиливается и с вывода 9 поступает на вывод 29 DD1.
Сигналы на входах (ADC2,3,4)
обрабатываются DD1 в соответствии с программой.
При поступлении запросного пакета адресованного, данному
конкретному извещателю, он поступает на вход PB1 ИМС DD1
Контроль вскрытия проводится посредством контроля конт. PB0, если уровень на этом контакте не соотв.
лог. "1" значит корпус извещателя вскрывался и необходимо
сформировать тревожное извещение для ПКП.
.2 Расчёт
узлов пожарного извещателя
Расчёт
усилителя сигнала с выхода фотодиода
Рисунок 5.1 - Эквивалентная схема усилителя сигнала с фотодиода.
В качестве активного элемента возьмём транзистор КТ357Б
Таблица 5.1 - Параметры транзистора КТ357Б
|
Марка
транзистора
|
|
Амплитуда
сигнала на нагрузке,
|
1,5
|
|
Относительный
коэффициент усиления на верхней рабочей частоте,  , раз
|
1,2
|
|
Относительный
коэффициент усиления на нижней рабочей частоте,  , раз
|
0,85
|
|
Емкость
нагрузки , пФ
|
35
|
|
Сопротивление
нагрузки, , кОм
|
150
|
|
Верхняя рабочая
частота, , МГц
|
2,5
|
|
Нижняя рабочая
частота, , Гц
|
60
|
|
Внутреннее
сопротивление источника сигнала, , Ом
|
200
|
В данном конкретном случае источником напряжения является
фотодиод включённый в фотодиодном режиме [4] формирующий напряжение
пропорциональное амплитуде импульсов.
В качестве фотодиода выберем фотодиод ИК диапазона ФД-20-33К
со следующими параметрами S=4.5мА/лм.,
В качестве источника ИК излучения выберем ИК-светодиод АЛС119А
Рассчитаем общую нагружающую каскад емкость
.
По семейству нормированных частотных характеристик (Рис. 5.2)
определяем эквивалентное сопротивление каскада в области верхних частот
.
Рисунок 5.2 - Семейство нормированных частотных
характеристик.
Для этого на оси ординат отмечаем заданную величину
. В нашем случае она составляет 1,2. Затем
проводим прямую, параллельную оси абсцисс. Далее строим нормированную АЧХ, к
которой проведенная прямая была бы касательной (пунктир). Из точки касания
опускаем перпендикуляр на ось абсцисс для нахождения
. В нашем случае
=0.9. Далее необходимо найти коэффициент
коррекции
. Так как построенная нами АЧХ проходит
между соседними для
=0,6 и
=0,8, то с достаточной степенью точности можно принять
=0,7. Физический смысл коэффициента
коррекции - квадрат добротности контура. Затем рассчитывается величина
и сопротивление в цепи коллектора
, так как
образуется параллельным соединением
и
:
Ом
Ом
Для
выбираем ближайшее номинальное значение:
=1.6 КОм.
Теперь определяем индуктивность корректирующей катушки
:
Гн
Далее рассчитаем амплитуду тока в нагрузке
и тока покоя транзистора
:
А
А
Напряжение покоя
должно быть в несколько раз больше амплитуды сигнала. По условию
. Поэтому удобно принять
(при этом напряжении обычно измеряются
параметры транзисторов).
Расчет элементов схемы эмиттерной стабилизации тока покоя
начинается с определения величин токов базы
и делителя
:
, где
А
А
Падение напряжения на резисторе
:
, где
,
Ом
В соответствии с таблицей номиналов
Ом. Входное сопротивление транзистора:
где
-сопротивление базы (справочный.
параметр).
Ом
Потенциал базы
:
,
где
В - напряжение база-эмиттер для маломощных
кремниевых транзисторов при токе покоя измеряемого единицами миллиампер.
Расчетная величина тока покоя устанавливается при настройке путем подбора
сопротивлений резисторов базового делителя.
В
Напряжение источника питания:
В
Сопротивление резисторов делителя:
Ом
Ом
В соответствии с таблицей номиналов:
кОм,
кОм
. Коэффициент усиления каскада:
Входное сопротивление и выходная емкость каскада:
где:
- граничная частота транзистора,
-сопротивление эмиттера,
А
- емкость коллектора
Ом
Ф
пФ
Амплитуда входного сигнала
:
В
мВ
Величина допустимых искажений в области нижних частот
распределяется с учетом разрешенной к применению элементной базы и других
соображений между переходной цепью
и цепью
. В данном случае ограничений нет и можно
принять
Тогда
Ф
В соответствии с таблицей номиналов:
Ф
нФ
где:
Ом
эквивалентное сопротивление генератора сигнала
крутизна характеристики тока эмиттера. Тогда:
Ф
Результирующее значение выбираем по таблице:
Ф=
мкФ
Расчёт
усилителя отражённого сигнала
Исходя из того что световой поток падающий на фотодиод в результате
рассеяния света на дымовых частицах, в любом случае не может быть больше
светового потока падающего на соосный фотодиод, и текущей неизвестностью
коэффициента рассеяния ИК-излучения в дымовой камере, целесообразно резисторы
определяющие значение коэффициента усиления исполнить в виде регулировочных
резисторов, чтобы иметь возможность выставить коэффициент усиления схемы.
Следует отметить, что в данной реализации на МК возможна частичная программная
коррекция уровня сигнала измерительных преобразователей. Изобразим
принципиальную схему усилителя (Рис.5.3).
Рисунок 5.3 - Эквивалентная схема усилителя сигнала с
фотодиода.
Расчет начинается с определения сопротивления резистора защиты
:
Ом, принимаем ГОСТ R4=3кОм
где:
- максимальная амплитуда выходного
сигнала
- максимальный постоянный выходной ток
Справедливость приведенного выражения можно пояснить с помощью
амплитудной характеристики ОУ, приведенной на Рис. 5.4:
Рисунок 5.4 - Амплитудная характеристика ОУ
Буквами
и
отмечено напряжение источников питания, а буквами
и
- максимальная амплитуда выходного сигнала. На Рис.5.4
, но это условие на практике не всегда
выполняется. Полный раствор входной характеристики
, как правило, измеряется долями
милливольта. Поэтому в схемах обработки аналоговых сигналов с помощью ООС его
приходится искусственно расширять. С помощью
предотвращают перегрузку ОУ. Следует отметить, что значительная
часть ОУ снабжена внутренней защитой и тогда
не ставится.
Рассчитаем сопротивление резистора
. При этом следует учитывать два обстоятельства. Во-первых,
сопротивление
не должно шунтировать нагрузку, а,
во-вторых, сопротивление
желательно выбирать возможно меньшей величины,
чтобы обеспечить минимальные фазовые искажения в цепи ОС. Часто выбирают
.
Ом=
кОм.
В соответствии с рядом E24
номиналов выбираем
кОм.
До расчета
, следует обратиться к двум
вспомогательным формулам. Коэффициент усиления ОУ, охваченного ООС
, рассчитывается по формуле:
,
где
- коэффициент усиления без ООС,
- коэффициент передачи цепи обратной
связи.
В данном случае
Поскольку по условию
и
заданы, то необходимо согласно первому
выражению рассчитать величину
:
Согласно второму выражению
Ом.
Из ряда E24 выбираем
номинальное значение:
Ом.
Для того, чтобы не дебалансировать усилитель за счет хотя и малых,
но всё же имеющих место входных токов, выбирают
.
Входное и выходное сопротивления рассчитываются по формулам:
Ом
Ом=6,7кОм
Входная емкость самого ОУ (несколько пикофарад) пренебрежимо мала
по сравнению с емкостью, вносимой за счет параллельной по входу ООС. Собственно
емкостная составляющая цепи ООС создается за счет проходной емкости
резистора
(на Рис.5.3 обозначена пунктиром).
Тогда
,
где
пФ:
Ф=6нФ
Максимальная амплитуда входного сигнала
зависит только от максимальной амплитуды
выходного сигнала и коэффициента усиления:
В=1,3мВ
Глубина обратной связи:
Расчёт
стабилизатора напряжения
Для расчета возьмём схему последовательного компенсационного
стабилизатора для положительного выходного напряжения, представленную на рис.
5.5.
Определение максимального, среднего и минимального напряжение
на входе. Находится наименьшее напряжение на входе стабилизатора:
В,
где
- минимальное напряжение на регулирующем транзисторе
.
Исходя из того, что в качестве регулирующего транзистора
, как правило, выбирается кремниевый, то
выбирается в пределах 3.5 В.
Учитывая нестабильность входного напряжения на входе стабилизатора
, находится среднее и максимальное
напряжение на входе стабилизатора:
,
.
Выбор регулирующего транзистора
Определяется максимальное значение напряжения
на регулирующем транзисторе:
.
Мощность, которая рассеивается на коллекторе транзистора
, равняется:
.
По полученным значениям
,
,
выбирается тип регулирующего транзистора, например, такой:
Марка транзистора КТ805А. Тип транзистора
. Допустимый ток коллектора,
5, А. Допустимое напряжение
коллектор-эмиттер,
60, В.
Рассеиваемая мощность коллектора,
30, Вт
Минимальный коэффициент передачи тока базы,
15
По статическим ВАХ выбранного транзистора находят:
коэффициент передачи напряжения:
при
− коэффициент передачи напряжения.
Далее находят ток базы транзистора
:
.
Рисунок 5.5 - Принципиальная схема стабилизатора с ограничителем
тока
Расчет схемы сравнения и источника опорного напряжения
Величина опорного напряжения:
.
В качестве источника опорного напряжения выбран стабилитрон 2С139А
со следующими параметрами:
;
;
;
;
;
.
сопротивление резистора
:
.
Принимаем Rб=160, Ом
В качестве усилительного элемента выбирается ОУ. Выбор ОУ осуществляется
из следующих условий:
,
где
− максимальное напряжение на выходе
ОУ;
− максимально допустимый ток на выходе;
Выбран ОУ К140УД7 с параметрами:
;
.
Расчет делителя
Ток делителя принимается равным 5 мА (т.е. много меньше величины
), коэффициент деления
0,6. Тогда
;
Принимаем R2=0,75 и R1=0,47, кОм
Выходное сопротивление стабилизатора
Регулирующий транзистор включен по схеме с ОК и охвачен
отрицательной обратной связью через ОУ, поэтому:
;
;
.
Коэффициент стабилизации стабилизатора напряжения:
.
Нестабильность выходного напряжения
Нестабильность выходного напряжения определяется увеличением
напряжения стабилизации стабилитрона на 0,1 %/°С. Нестабильностью резисторов
и
с температурой можно пренебречь, так как оба резистора меняются с
одинаковым температурным коэффициентом, так что
.
Расчет схемы защиты от перегрузки
Устройства защиты стабилизаторов напряжения от перегрузок можно
разделить на встроенные, воздействующие на регулирующий элемент стабилизатора,
и автономные, содержащие отдельный ключевой элемент.
Обычно к стабилизаторам с защитой от короткого замыкания выходной
цепи предъявляется требование автоматического возврата в рабочий режим после
устранения перегрузки. Схема защиты компенсационного стабилизатора от
перегрузки реализована на элементах
и
. Для расчета принимаем ток срабатывания
защиты равным 120 % от
:
.
При напряжении на сопротивлении
, равном
, открывается транзистор
и шунтирует регулирующий транзистор
.
Резистор такого номинала должен быть проволочным.
Термометр
В качестве чувствительного элемента выберем диод, т. к он
обладает выраженной зависимостью сопротивления p-n перехода от его
температуры, характеризующейся тем, что с ростом температуры уменьшается ширина
запрещённой зоны, и увеличивается число электронов в валентной зоне.
В данном случае необходимо включить диод как термосопротивление, в
делитель напряжения включённый между источником тока (+Uпит) и (-Uпит) среднюю
точку подключить к неинвертирующему входу операционного усилителя или
подключить один вывод диода к +Uпит другой
вывод к неинвертирующему входу ОУ. Вторая схема (диодный режим)
предпочтительнее, т. к она обеспечивает более высокую чувствительность.
Рисунок 5.6 - Эквивалентная схема измерительного преобразователя
температуры.
По экспериментальным данным в кремниевых диодах наблюдается
зависимость падения напряжения на диоде от температуры равная
.
Значит необходимо усиление дифференциального сигнала между
делителем напряжения на диоде - резисторе, и эквивалентной резистивной RR цепочке, с номиналами выбранными так, что
при нормальных условиях разность напряжений снятых со средних точек делителей
резистор - диод и резистор - резистор близка к нулю.
При повышении температуры в связи с повышением энергии электронов
а значит и их большей миграцией в валентную зону, уменьшается сопротивление, т.
е диод обладает отрицательным ТКС. Падение напряжения на прямосмещенном диоде
при токе 0,1.1 мА имеет величину в пределах 550.650 мВ и линейно уменьшается с
ростом температуры.
В результате повышения температуры происходит разбалансировка
моста и формируется дифференциальное напряжение прямо пропорциональное
изменению температуры.
Коэффициент усиления ОУ в данной схеме равен R4/R2
Возьмём максимальную рабочую температуру равной 100
Необходимо определить
Возьмём
R2=R3=50кОм.
R4=K*R1=50кОм*50=2.5Мом.
Расчёт
потребляемой мощности извещателя
Вычислим максимальную электрическую мощность потребляемую
извещателем
Таблица 5.1 - Расчёт мощности извещателя
|
Тип элемента
|
Количество
|
Мощность
|
Суммарная
мощность, Вт.
|
|
Резисторы 0,25
|
9
|
0,00066
|
0,006
|
|
Резисторы 0,125
|
1
|
0,002
|
0,002
|
|
К157УД2
|
2
|
0,002
|
0,004
|
|
Светодиод
|
1
|
0,004
|
0,004
|
|
МК STM32
|
1
|
0,012
|
0,012
|
|
Диоды
|
1
|
0,1
|
0,1
|
|
ИТОГО
|
|
|
0,038
|
5.3 Синтез
алгоритма обработки данных измерительных сенсоров
Определимся с диапазонами изменений сигналов поступающих от
измерительных преобразователей "Свет-1",
"Свет-2", "Температура"
Анализ
данных от фотодиодов
Для сигналов с фотодиодов диапазон измеряемых значений после
аналогово-цифрового преобразования при 8-разрядном представлении лежит в
пределах 0-255, определим текущее значение уровней освещённости как AS1; AS2, причём для
преобразователя измеряющего интенсивность отражённого сигнала текущее значение
уровня должно лежать в пределах AS2=0: AS1;
При обработке необходимо обратить внимание на то, что информация
об текущем состоянии задымления контролируемой зоны содержится в отношении
уровней
; прямого и отражённого лучей в дымовой
камере.
Однако напрямую параметр k для принятия
решения о наличии задымления использовать нельзя.
Причиной этому является загрязнение оптической системы приводящее
к медленному снижению интенсивности в прямом луче и медленному росту в
отражённом. При этом в момент возникновения возгорания скорость изменения
отношения интенсивностей значительно больше, чем в процессе загрязнения дымовой
камеры. Для использования этого явления следует использовать адаптивный
пороговый уровень для принятия решения о задымлении, т. е необходимо усреднение
порогового уровня по достаточно длинной выборке значений отношения
интенсивностей.
,
,
Решение о задымлении принимается на основе анализа разностной
функции
, это позволяет избежать, принятия
ошибочного решения о возгорании, на основании того что значение пороговой
константы получается путём обработки большого числа предыдущих значений отношения.
Качеством определяющим корректность функционирования системы в
данном случае является инерционность значения пороговой функции.
Чем более инерционной будет пороговая функция, тем более точно
будут отслеживаться мгновенные значительные флуктуации сигнала вызванные
задымлением.
Выберем число используемых отсчётов равной
При превышении отсчётной переменной значения
,
Происходит сброс текущего значения порога, и присвоение пороговой
переменной текущего значения k (i).
Мостовой
измеритель температуры
При обработке данных поступающих от датчика температуры необходимо
учитывать наличие сезонных и суточных колебаний температуры, однако можно
ограничиться установкой большого порога срабатывания, в связи с жёсткой связью
уровня AT1, и текущей температуры можно выставить
порог соответствующий температуре
.
Уровень соответствующий температуре
рассчитаем по формуле
;
Следовательно, выбрать порог необходимо равным 64.
.4 Синтез
алгоритма
С учётом вышеизложенного изобразим алгоритм инициализации и
обработки данных аналоговых сенсоров.
Блок-схема алгоритма программы.
Рисунок 5.3 - Блок-схема алгоритма работы пожарного извещателя.
Описание
алгоритма
Вначале инициализируем микроконтроллер запускаем тактирование
периферийных модулей, инициализируем АЦП, для упрощения вычислений переводим
АЦП в режим 8-разрядного преобразования.
Для исключения ошибок осуществляем одно пустое аналогово-цифровое
преобразование. Получаем данные от 3-х каналов АЦП, вычисляем отношение
сигналов , вычисляем обновлённое значение пороговой функции для переменной k, затем вычисляем разность между k и порогом, равным
Вычисляем текущую разность между порогом и k,
Сравним его с выбранной нами допустимой величиной изменения k равной
Если
, значит зафиксировано резкое изменение
отношения интенсивностей и принимаем решение что в объёме датчика присутствуют
взвешенные частицы.
Увеличиваем счётчик сработавших задымлений на 1
Сравниваем, текущий уровень температуры с пороговым значением
равным значению 128 (70°С), в единичных уровнях АЦП микроконтроллера,
увеличиваем счётчик сработавших задымлений на 1.
Если счётчик превышения температуры равен 3, то принимаем решение
о том, что в помещении возник пожар.
Если в помещении присутствуют рассеивающие частицы и счётчик
задымления равен 3, но температура нормальная, то принимаем решение
"запыление/задымление"
Если значение обеих счётчиков равно 3, то принимаем решение "
возгорание с задымлением".
Иначе продолжаем мониторинг состояния помещения, передаём текущее
значение
на ПКП пожарной сигнализации, где
фиксируются в базе данных.
Фрагмент текста программы пожарного извещателя
соответствующей вышеизложенному алгоритму приведён в приложении А
6.
Моделирование
6.1
Моделирование узлов извещателя пожарной сигнализации в пакете Micro Cap
Моделирование
усилителя 1
Рисунок 6.1 - Принципиальная схема модели усилителя
В данной модели заменим фотодиод источником синусоидального
напряжения с максимальной амплитудой, равной максимальной амплитуде на
фотодиоде. Выберем сопротивление нагрузки равным 150кОм из справочных данных по
микроконтроллеру.
Рисунок 6.2 - Напряжения в узлах модели усилителя
На рис. 6.3 видно, что среднее напряжение на входе равно
15мВ.
При этом среднем напряжении, выходное напряжение усилителя
равно 1.5В, что близко к половине опорного напряжения микроконтроллера.
Рисунок 6.3 - Эпюры напряжений на входе и выходе усилителя.
Для усиления до максимума безопасного выходного напряжения до
2.9В в рамках модели пришлось увеличить сопротивление R2 до 15кОм.
Моделирование данного узла системы подтверждает правильность
расчёта номиналов усилителя для прямого луча в дымовой камере
Моделирование
усилителя 2
Рисунок 6.4 - Принципиальная схема модели усилителя
В данной модели заменим фотодиод источником синусоидального
напряжения с максимальной амплитудой, равной максимальной амплитуде
на фотодиоде. Выберем сопротивление нагрузки равным 150кОм из
справочных данных по микроконтроллеру.
Рисунок 6.5 - Напряжения в узлах модели усилителя
На рис. 20 видно, что среднее напряжение на входе равно 1мВ.
При этом среднем напряжении, выходное напряжение усилителя
равно 1.5В, что близко к половине опорного напряжения микроконтроллера.
Рисунок 6.6 - Эпюры напряжений на входе и выходе усилителя.
Для усиления до максимума безопасного выходного напряжения до
2.4В в рамках модели пришлось уменьшить сопротивление R3 до 50 Ом.
Моделирование данного узла системы подтверждает правильность
расчёта номиналов усилителя для отражённого луча в дымовой камере
Моделирование
стабилизатора напряжения
Рисунок 6.7 - Принципиальная схема модели стабилизатора
напряжения
В данной модели, как видно из рисунка 6.7 при нормальных
условиях на вход поступает постоянное напряжение 16В.
Напряжение на выходе стабилизатора (R6) составляет ~ 7.84В
Рисунок 6.8 - Напряжения в узлах модели стабилизатора
напряжения
Сформируем 4 входных питающих напряжений в диапазоне 12-16В.
Рисунок 6.9 - Эпюры напряжения на входе и выходе
стабилизатора напряжения
Как видно из рисунка 6.9 при изменении напряжения на входе
стабилизатора от 12В до 16В, изменение напряжения на выходе не превысило 4мВ.
7. Разработка
конструкции извещателя
Определим минимально возможные размеры корпуса извещателя,
при этом необходимо учитывать необходимость беспрепятственного прохождения
воздушных потоков для дымовой камеры через объём извещателя, для его
беспрепятственной работы.
В ходе разработки печатной платы для размещения всех
элементов потребовалась плата размерами 40x40мм. Будем использовать
этот, размер для определения габаритных размеров корпуса извещателя, выберем
тип применяемых в извещателе соеденителей.
Монтаж печатной платы к корпусу извещателя осуществляется с
помощью 4-х винтов, через соответствующие отверстия в корпусе извещателя и
печатной плате.
Модуль обработки выполнен на печатной плате из фольгированного
стеклотекстолита с односторонней металлизацией, толщиной 1,5 мм. Для уменьшения
помех на входы АЦП, фольга со стороны установки элементов служит общим
проводником и экраном и удалена только вокруг выводов элементов, не соединенных
с общим проводом. Монтаж информационного и питающего шлейфа, осуществляется с
помощью винтовых зажимов ЗВИ-5 0,75-4. Необходимо 3 контакта такого разъёма (1-wire,Uпит,GND). Разъём прикрепляется
корпусу извещателя шурупом.
Чертёж печатной платы извещателя находится в Приложении Б.
8.
Безопасность и экологичность проекта
8.1 Системный
анализ работоспособности и безопасности системы пожарной сигнализации
Поскольку проектируемая система пожарной сигнализации
представляет сложную систему в качестве основного метода анализа возможных
источников отказа выбираем системный анализ.
Цель системного анализа состоит в том, чтобы выявить причины,
влияющие на появление нежелательных событий и разработать мероприятия,
уменьшающие вероятность их появления.
Отказы появляются при определенных условиях, которые
называются причинами. Причины возникновения отказов можно определить и как
совокупность условий, отсутствие которых исключает появление отказа. Знать
причины не менее важно, чем сами отказы.
Причины образуют так называемую иерархическую структуру, при
которой одна причина подчинена другой, переходит в другую или в несколько
других причин. Графическое изображение таких зависимостей напоминает ветвящееся
дерево, поэтому используется термин "дерево причин".
Такие диаграммы включают одно нежелательное (головное)
событие, которое размещается вверху и соединяется с другими событиями
(причинами) логическими знаками.
Построение модели возникновения происшествия в форме дерева
осуществляется чаще всего дедуктивно, от головного события к вызывающим его
причинам, используя булевы ("да", "нет") условия их
формирования из отказов техники, ошибок работающих и неработающих воздействий
на них окружающей среды.
Система пожарной сигнализации предназначена для обнаружения
задымления или возгорания в контролируемом помещении.
Так как задачей системы пожарной сигнализации является
обнаружение и информирование о наличии задымления или возгорания, наибольший
ущерб возникнет в случае отсутствия сигнала "тревога" от извещателя в
момент возникновения пожара.
Ущерб от ложной тревоги в данном случае будет не столь
значительным, как ущерб, возникающий от отсутствия сигнала о наличии
возгорания.
Эта ситуация появляется в двух случаях: либо отсутствует
сигнализация при наличии возгорания, либо происходит ложное срабатывание
сигнализации, т.е. ложная тревога.
Причинами этих событий могут быть как внешние, мало зависящие
от нас факторы (помехи, погодные условия и т.п.), так и неисправности
электрической схемы самой системы.
Исходя из выше изложенного в качестве головного события в
дереве причин будем считать неправильный результат отсутствие информации о
задымлении или возгорании, при наличии этого возгорания.
Причиной отсутствия сигнализации излучения могут служить
отказ блока питания, отказ шлейфовой системы, механическое повреждение
извещателей, неработоспособность электрической схемы контроллера сигнализации,
которые в свою очередь мог произойти вследствие производственного дефекта
используемых элементов, дефекта, возникшего в процессе сборки, либо по причине
нарушения правил эксплуатации.
К дефектам, которые могут возникнуть в процессе сборки,
относятся: удар, перегрев, обрыв, электрический пробой статическим
электричеством и другие.
К нарушениям правил эксплуатации относятся: несоответствие
температурного режима, несоответствие климатической зоне, несоответствие
питающего напряжения, неправильное использование и т.п.
Отсутствие тревожного сигнала извещателя при наличии
задымления может быть из-за запыления фотоприёмников, выхода из строя
излучающего диода.
Влияние внешних помех обусловлено, наличием силовых кабелей
проходящих вблизи шлейфов системы
Дерево отказов системы пожарной сигнализации изображено на
рис.32
Рисунок 32-Дерево отказов системы пожарной сигнализации.
Подробное дерево отказов изображено в Приложении Б.
.2
Мероприятия по повышению надежности и работоспособности устройства
Проанализировав дерево возможных отказов устройства можно
привести методы, повышения надежности и обеспечения безопасности работы
системы.
Для предотвращения отказов, вызванных дефектами производства
элементов, ввиду их небольшого количества рекомендуется непосредственно перед
установкой (пайкой) осуществить входной контроль элементов.
Для предотвращения отказов, вызванных дефектами в процессе
сборки, необходимо соблюдать технологию сборки.
Для предотвращения отказов, вызванных перегревом при пайке,
необходимо осуществлять отвод тепла, а также обеспечить правильный
температурный режим паяльника. Для предотвращения электростатического пробоя элементов
необходимо использовать специальную одежду, паяльники с низким напряжением
питания (36, 24, 12 В), заземление инструмента.
Для предотвращения отказов, вызванных дефектами печатной
платы, необходимо контролировать технологию изготовления печатной платы.
Для предотвращения перегрева системы в процессе работы
необходимо предотвращать перекрытие вентиляционных отверстий во время работы,
препятствовать попаданию насекомых внутрь корпуса контроллера пожарной
сигнализации и пожарной сигнализации, мерами конструктивного характера
препятствующими проникновению насекомых, могут быть:
выбор большого числа малых вентиляционных отверстий
применение защитных сеток в вентиляционных отверстиях
Для предотвращения перегрева необходимо удалять пыль из
корпуса контроллера пожарной сигнализации, и извещателей.
В ходе эксплуатации системы необходимо исключить контакт
элементов системы с водой, т. к контакт с водой приводит к окислению
токоведущих проводников печатной платы, окислению контактов.
Необходимо исключить влияние на компоненты системы
агрессивных паров кислот и щелочей. Для эксплуатации в условиях агрессивных
паров компоненты системы должны быть покрыты изолирующими покрытиями.
Для исключения повреждения системы в результате нарушения
целостности шлейфа или неправильного монтажа системы, необходимо обязать
обслуживающий персонал тщательно изучить инструкцию по установке.
Во избежание случайного повреждения шлейфа пожарной
сигнализации в ходе эксплуатации необходимо защитить шлейф, поместив его в
кабельные каналы.
Для уменьшения числа отказов системы, вызванных сбоем питания
необходимо использование источника бесперебойного питания.
Пожарная безопасность
Наиболее вероятной чрезвычайной ситуацией при разработке
рассматриваемой системы является пожар. Пожар - неконтролируемое горение
вне специального очага, наносящее материальный ущерб. Опасными факторами
являются: открытый огонь и искры; повышенная температура воздуха и предметов;
токсичные продукты горения; дым; пониженная концентрация кислорода; обрушение и
повреждение зданий, сооружений, установок; взрывы.
Согласно СниП 2.09.02-85 помещение лаборатории И-221, для
которой произведён расчёт системы, относится к категории В по степени
огнестойкости зданий.
Возможными причинами воспламенения в рассматриваемом
помещении могут являться причины неэлектрического и электрического характеров.
К причинам неэлектрического характера относятся: неосторожное
обращение с огнем; неисправность вентиляционных систем.
К причинам электрического характера относятся короткие
замыкания, перегрузки, большие переходные сопротивления, искрение и
электрические дуги, статическое электричество, разряды атмосферного
электричества.
Источниками высоких температур и пламени могут
электропаяльники и измерительные приборы, средства вычислительной техники.
Для предупреждения пожара проводятся мероприятия:
организационные, эксплуатационные, технические и режимные.
К организационным мероприятиям относятся: обучение работающих
пожарной безопасности; проведение инструктажа, бесед, лекций и др.
Эксплуатационные мероприятия предусматривают правильную
эксплуатацию оборудования и правильное содержание помещения.
В лаборатории одновременно работают 3 человек. Следовательно,
на каждого работающего приходится 15 м2 общей площади и 37,5 м3
объема, что удовлетворяет требованиям СНиП 245-71. Помещение лаборатории
относится к категории "без повышенной опасности". По ГОСТ 12.1.013-81
в таких помещениях для питания электрооборудования и приборов допускается
напряжение не выше 220 В. К техническим мероприятиям относится соблюдение
противопожарных правил и норм при устройстве отопления, вентиляции,
оборудования.
К мероприятиям режимного характера относится запрещение
курения и несанкционированного пользования огнём и т.д.
В качестве средств пожаротушения используются пожарные краны,
находящиеся в коридоре, в качестве первичных средств пожаротушения используется
переносной углекислотный огнетушитель типа ОУ-2А. Углекислотные огнетушители
предназначены для тушения пожара в электрооборудовании и радиоэлектронной
аппаратуре, находящейся под напряжением, а также других горючих веществ.
8.3 Защита
окружающей среды
Под экологической совместимостью проекта понимается
возможность создания этой системы, ее функционирования и утилизации без
нанесения недопустимого ущерба среде обитания и непосредственно человеку. При
этом ущерб среде обитания считается недопустимым, если он может ухудшить
существование людей данного или последующего поколений.
При создании, функционировании и утилизации системы ущерб
окружающей среде может наноситься самыми разнообразными путями, в первую
очередь следующими:
- генерацией интенсивных ЭМ излучений или высоких
электрических напряжений, наносящих вред здоровью людей, животному и
растительному миру;
- чрезмерным расходованием ограниченных природных
ресурсов - энергии и веществ (особенно редких);
- загрязнение среды в процессе производства и
утилизации системы.
При производстве электронных систем наиболее вредными
процессами являются: изготовление печатных плат и пайка при электромонтаже.
Современная технология изготовления печатных плат состоит из
большого числа различных механических, фотохимических и химических операций.
Большинство материалов, применяемых при изготовлении печатных
плат, являются опасными для здоровья и жизни человека и для окружающей среды в
целом.
Нагрев растворов ведет к интенсивному парообразованию и
выделению газов, увлекающих за собой частицы раствора, а это приводит к
увеличению загрязнения атмосферы производственных помещений. Кроме того, при
различных операциях образуются и поступают в атмосферу промежуточные вещества,
которые могут относиться к веществам высшего класса опасности. Так,
хлорированные углеводороды (трихлорэтилен, трихлорэтан) при действии на них
солнечного света или открытых источников пламени образуют газ фосген
(чрезвычайно опасный), а при реагентном методе очистки отработанных вод от
соединений циана может образоваться хлорциан. Попадание кислоты в щелочной
цианистый электролит, смешивание кислых и цианистых стоков или вентиляционных
выбросов может привести к образованию цианистого водорода. Процесс
обезжиривания, травления, электрохимической обработки и химического
фрезерования сопровождается выделением паров щелочей.
При цианистом меднении и серебрении образуется цианистый
водород, который поступает в атмосферу, в этих случаях ощущается запах миндаля - результат уноса
мельчайших капелек электролита пузырьками газов (водорода и кислорода),
выделяющихся на электродах при электрохимической диссоциации, а также испарения
растворов. Цианистый водород образуется в результате контакта цианистого
водорода с углекислотой. У ванн оксидирования обнаруживается пары щелочи, у
ванн декапирования - пары соляной кислоты, у ванн осветления алюминия
азотной кислотой - оксиды азота, у ванн кадмирования - оксиды кадмия, при
никилировании - цианистый водород, при хромировании - хромовый ангидрид, при
очистке свинцовых анодов - пыль свинца.
В настоящее время почти все электромонтажные соединения РЭА
осуществляются пайкой. Технологический процесс пайки включает в себя формовку
выводов, удаление изоляции и лужение.
При монтаже устройства, в результате формовки выводов
радиодеталей, удаления изоляции, всегда остаются твердые отходы, которые, во
избежании загрязнения окружающей среды необходимо удалять в централизованном
порядке. Для этого на участке предусмотрен герметичный металлический контейнер.
Отходы сортируются по типу материала и периодически вывозятся на
соответствующие перерабатывающие предприятия.
Аналогичный контейнер используется для утилизации жидких
отходов, появляющихся в процессе обработки печатных плат. Его необходимо
вывозить на реже чем два раза в месяц на предприятие, перерабатывающее
химические отходы, во избежании испарений или утечки вредных веществ.
Операции пайки, залуживания и удаления изоляции
сопровождаются загрязнением воздушной среды в помещениях парами свинца, олова,
сурьмы и других элементов, входящих в состав припоя, парами канифоля и
различных жидкостей, применяемых для флюса, смывки и растворения различных
лаков, который применяются для покрытия печатных плат; парами соляной кислоты;
газами (окись углерода, углеводорода) и т.д. Пары, попадая в атмосферу цеха
конденсируются и превращаются в аэрозоль такой конденсации, частицы которой по
своей дисперсности приравниваются к дымам.
Особенно вредны при пайке оловянно-свинцовыми припоями пары
свинца. Свинец и его соединения ядовиты. Часть поступившего в организм свинца
выводится из него через кишечник и почки, а часть задерживается в костном
веществе, мышцах, мозгу, печени. При неблагоприятных условиях свинец начинает
циркулировать в крови, вызывая явление свинцового отравления. Свинец вызывает
изменения в составе крови, поражает нервную систему, печень и почки.
Свойство свинца накапливаться в организме приводит к
хроническому отравлению при систематическом поступлении в организм доже малых
количеств. Для предотвращения острых и профессиональных заболеваний содержание
свинца в воздушной среде не должно превышать предельно допустимой концентрации
0,01 мг/м3.
В производстве РЭА кроме оловянно-свинцовых припоев находят
применение припои, в состав которых входят медь, литий, кадмий и другие
металлы. В некоторых случаях пайка осуществляется путем погружения в
расплавленный хлористые соли кадмия, натрия, бора, лития с добавлением активных
присадок фтористых солей. Наиболее опасны пары окиси кадмия, меди и фтористые
соединения.
Пайка в атмосфере обычными припоями производится с
применением флюсов.
Биологическое действие флюсов на организм человека зависит от
компонентов, входящих в состав паяльных флюсов. Одни компоненты (канифоль
сосновая, этилоцетат, олеиновая кислота и др.) обладают раздражающим действием;
другие (спирт этиловый) - наркотическим; третьи (семикарбазит гидрохлорид,
этиленгликоль) - высокой токсичностью; действие четвертых
(кремнийорганическая жидкость) на организм еще изучено недостаточно.
Для удаления остатков флюсов после пайки в зависимости от
марки флюса применяют различные моющие среды, которые обладают токсическими
свойствами.
Исходя из сказанного выше ясно, что необходима тщательная
очистка воздуха и сточных вод.
Для очистки воздуха от вредных веществ применяются различные
методы.
Вредные паро- и газообразные примеси, содержащиеся в
удаляемом воздухе, извлекают в основном поглощением твердыми пористыми
материалами (абсорбция), химическим превращением вредных веществ в менее
вредные или легко улавливаемые (хемосорбция). Некоторые примеси нейтрализуют
при участии катализаторов (металлов платинового ряда: платины родия палладия и
др.) и без них в химических нейтрализаторах. Кроме того, может применяться
физическое разделение примесей - конденсация, осушка.
Для очистки воздуха, выбрасываемого в атмосферу, от пыли
применяют пылеосадочные камеры, циклоны, рукавные фильтры, электрофильтры и
т.п.
Для очитки сточных вод от нерастворимых примесей используют
(механические методы) отстойные сооружения, гидроциклоны, фильтры, флотаторы,
центрифуги.
Универсальный метод удаления органических веществ - органический. Для этого
метода очистки применяют: аэротении, биофильтры, окситении, флототении.
9.
Технико-экономическое обоснование проекта
9.1
Обоснование необходимости и актуальности разработки
Существующие в настоящее время системы пожарной сигнализации
и пожарные извещатели, в основном базируются на устаревшей дискретной
элементной базе, при этом обладая значительной стоимостью.
Проектируемое изделие использует гибкие адаптивные алгоритмы
принятия решения о наличии возгорания. Извещатели системы выгодно отличает от
других аналогов наличие комбинированной сенсорной системы.
В извещателе наряду с измерением температуры, происходит
изменение освещённости сигналов двух датчиков освещённости.
9.2
Технические характеристики разрабатываемого устройства
Данная система пожарной сигнализации отличается от всех
других минимизацией аналоговых цепей, вся обработка и передача информации
происходит в цифровой форме. Что минимизирует число отказов системы за счёт,
уменьшения числа налоговых узлов и упрощения принципиальной схемы извещателя.
Применение адресации и постоянного контроля параметров извещателей позволяет
оперативно выявить номера отказавших извещателей и произвести их замену.
Быстрая идентификация места отказа позволяет снизить эксплуатационные расходы.
Представим основные технические характеристики и параметры
разработанного устройства в табл. 7. Из представленных параметров рабочая
частота и полоса частот заданы техническим заданием, остальные параметры -
рассчитаны в проекте.
Таблица 7. Технические характеристики и параметры проектируемого
устройства.
|
№ п/п
|
Характеристики
и параметры
|
Значения
характеристик и параметров
|
|
1
|
Макс. число
извещателей в системе
|
64 шт.
|
|
2
|
Производительность
контроллера
|
20 MIPS
|
|
3
|
Адаптивные
алгоритмы
|
Да
|
|
4
|
Потребляемая
мощность
|
200 Вт.
|
|
5
|
Мощность
извещателя
|
200мВт.
|
|
6
|
Напряжение
питания извещателя
|
|
|
7
|
Входное
сопротивление извещателя
|
80 кОм
|
|
8
|
Масса
|
0,075 кг
|
|
9
|
Объем
аппаратуры
|
0,105∙10-3
м3
|
|
10
|
Время
безотказной работы
|
29 146 ч
|
9.3
Обоснование выбора аналога для сравнения
Функционирование извещателя пожарной сигнализации технически
может быть осуществлено с помощью аналоговой обработки входных сигналов, в
которой все входные промежуточные сигналы в устройстве на ходе преобразования
сохраняет непрерывный характер, либо с помощью цифровой, где все исходные данные
предварительно преобразуются в цифровой код и весь расчет выполняется в
цифровой форме. Имеющиеся виды обработки сигналов предопределили появление двух
принципиально различных видов устройств, выполняющих одну и ту же задачу:
аналоговых и цифровых.
Существующие аналоговые устройства состоят из большого числа
отдельных блоков, выполняющих определенные функции, и имеющие вполне конкретные
электрические схемы, например: блоки усиления, интеграторы, блоки запаздывания,
блоки умножения, схемы суммирования, а также компараторы, блоки усреднения и
накопления и другие.
Рисунок 33 - Структурная схема пожарного извещателя.
Цифровые устройства в отличие от аналоговых устроены
совершенно по другим принципам и состоят из нескольких устройств: устройство
ввода-вывода, памяти и центрального процессора, которые представляют собой
отдельные блоки, узлы и платы, собранные на элементах микроэлектроники.
Примером таких устройств интеллектуальный пожарный извещатель (рис.34).
Рисунок 34 - Обобщённая структурная схема цифровой обработки
сигнала
Сравнивая аналоговые и цифровые устройства, можно отметить ряд
достоинств и недостатков, характерных для каждого из них. Эти достоинства и
недостатки предопределяют выбор и применение этих устройств.
Имеющиеся сегодня устройства обработки информации имеют достаточно
большие габариты и массу. Для аналоговых устройств характерна низкая стоимость,
несмотря на большое количество электронных элементов, из которых они состоят, и
сравнительно низкую потребляемую мощность. Для цифровых устройств необходимо
постоянное питание всех его блоков и узлов, и как результат - потребление
большой мощности.
Принципиально новое устройство предлагается в данном проекте. Хотя
оно и не относится к классу аналоговых устройств, но реализовано на сходных
физических принципах. Благодаря чему имеет ряд существенных достоинств по
сравнению с существующими ныне устройствами обработки информации как
аналоговых, так и цифровых.
В табл.8. приведена сравнительная характеристика проектируемого
устройства с серийными извещателями.
Таблица 8. Сравнительная характеристика пожарных извещателей
и проектируемого извещателя
|
№ п/п
|
Параметры и
характеристики
|
ИП-5
|
ИП-7
|
Проектируемое
устройство
|
|
1
|
Необходимость
оператора
|
Нет
|
Нет
|
Нет
|
|
2
|
Быстродействие
|
Низкое
|
Низкое
|
Высокое
|
|
3
|
Точность
|
Низкая
|
Средняя
|
Средняя
|
|
4
|
Масса
|
0,1 кг
|
0,15 кг
|
0,075 кг
|
|
5
|
Объем
аппаратуры
|
0,2∙10-3м3
|
0,15∙10-3
м3
|
0,105∙10-3м3
|
|
6
|
Потребляемая
мощность
|
Средняя
|
Средняя
|
Малая
|
|
7
|
Количество
элементов
|
60
|
49
|
50
|
|
8
|
Надежность
|
15000 ч.
|
20800 ч.
|
29 146 ч.
|
|
9
|
Ориентировочная
цена
|
1300 руб.
|
1400 руб.
|
2763 руб.
|
В отличие от аналоговых устройств обработки информации,
современные цифровые устройства имеют лучшие быстродействие и точность, не
уступают аналоговым устройствам в массе, объеме аппаратуры, потребляемой
мощности и надежности. Однако, как свидетельствуют различные источники,
аналоговые системы технически устарели. Выбирая базу для сравнения, необходимо
отметить, что с технических позиций сопоставление существующих цифровых систем
пожарной сигнализации и предлагаемой разработки будет более корректным из-за
сходного механизма обработки сигналов, тогда как сопоставление с аналоговыми
системами оповещения о наличии возгорания имеет лишь общий характер.
9.4
Обоснование выбора критериев сравнения разрабатываемого устройства с аналогом
При сопоставлении аналога и разработки необходимо выбрать
наиболее важные и значимые критерии с позиций конечного потребителя. Они должны
быть с одной стороны значимыми и характеризовать аналог и разработку, с другой
стороны должны иметь количественную оценку и с третьей стороны должны быть
некоррелируемые.
Исходя из назначения разработки - контроль состояния
параметров охраняемого помещения в режиме реального времени с возможностью
гибкой реконфигурации системы, наиболее важными и значимыми параметрами
являются: быстродействие и точность. Высокое быстродействие позволяет решать
указанные задачи в режиме реального времени, а высокая точность исключить
технические ошибки. Эти параметры являются значимыми, имеют количественную
оценку и независимы.
Важным параметром в сопоставлении является такая обобщенная
характеристика радиоэлектронной аппаратуры (РЭА) как надежность. Этот параметр
определяется временем наработки на отказ и должен соответствовать требованиям
области применения. Третий критерий для проведения сравнения имеет
количественную оценку и независим. Им является надежность.
Система может применяться в широком спектре объектов, в
которых необходима надёжная, гибкая система оповещения о возгорании.
Также данная система позволяет частичное использование
шлейфов существующих систем.
Данное устройство построено на современной элементной базе С
учетом выбранной в п.10.3 базы для сравнения - обобщенные аналоговые устройства
обработки информации - критерии для сравнения с предлагаемой разработкой будут
следующие, представленные в табл. 9.
Таблица 9 - Перечень критериев для сравнения разработки и
аналога
|
Количественные
параметры
|
Качественные
параметры
|
Новые
возможности
|
|
1. Быстродействие
2. Точность 3. Надежность 4. Масса 5. Объем аппаратуры
|
20 MIPS 8 бит Индикация места отказа 0,075кг.
0,105л.
|
Адаптивные
алгоритмы Адресация уменьшена уменьшен
|
9.5
Стоимостная оценка разработки
Стоимостная оценка разработки может быть осуществлена лишь
приблизительно ввиду использования совершенно новых технологий при производстве
предлагаемого устройства. Наряду с освоенными технологиями изготовления
радиоэлектронных устройств, разработка потребует применение и освоение
технологий искусственного выращивания пьезоэлектрических кристаллов и их
обработки и технологий фотолитографии. При этом стоимостная оценка разработки
потребует разбиения всех затрат при изготовлении на следующие экономические
составляющие: затраты на сырье и основные материалы, затраты на покупные
изделия, основная заработная плата производственных рабочих, накладные расходы,
внепроизводственные расходы.
Калькуляцию каждой составляющей затрат производится на основе
спецификаций комплекта конструкторской документации, прилагаемой к настоящему
дипломному проекту. Цены, тарифы и нормативы, использованные в расчетах, взяты
усреднено в целом по отрасли "Машиностроение".
Транспортно-заготовительные расходы приняты в размере 10 % от стоимости сырья и
основных материалов (табл. 11).
Таблица 10 - Заработная плата разработчика
|
№
|
Этапы
разработки
|
Исполни-тель
|
Трудоемкость,
час.
|
Часовая ставка
исполнителя, руб.
|
Зарплата, руб.
|
|
1
|
Анализ
технического задания
|
студент
|
10
|
20
|
200
|
|
2
|
Изучение
литературы
|
студент
|
80
|
20
|
1600
|
|
3
|
Разработка
структурной и функциональной схем
|
студент
|
80
|
20
|
1600
|
|
4
|
Разработка
принципиальной схемы
|
студент
|
40
|
20
|
800
|
|
5
|
Разработка
конструкции и печатных плат
|
студент
|
80
|
20
|
1600
|
|
6
|
Разработка
программного обеспечения
|
студент
|
80
|
20
|
1600
|
|
7
|
Составление
пояснительной записки
|
студент
|
80
|
20
|
1600
|
|
8
|
Прочее
|
|
40
|
20
|
800
|
|
Итого
|
9800
|
Таблица 11-Затраты на сырье и основные материалы
|
Материал
|
Единица
измерения
|
Расход на
изделие
|
Цена за
единицу, руб.
|
Стоимость, руб.
|
|
Фольгированый
гетинакс
|
кг
|
0,05
|
112,00
|
5,60
|
|
Полиэтилен
|
кг
|
0,2
|
26,00
|
5, 20
|
|
Стеклотекстолит
|
кг
|
0,052
|
128,00
|
6,66
|
|
Припой ПОСВ-50
|
кг
|
0,03
|
118,00
|
3,54
|
|
Клей эпоксидный
|
кг
|
0,1
|
280,00
|
28,00
|
|
Флюс кислотный
|
кг
|
0,01
|
31,00
|
0,31
|
|
Провод
МГТФ-1х0,8
|
м
|
2
|
2,60
|
5, 20
|
|
Провод
МГТФ-1х0,2
|
м
|
1,5
|
2,10
|
3,15
|
|
Лак УР-131
|
кг
|
0,01
|
112,00
|
1,12
|
|
Спирт
|
л
|
0,13
|
58,50
|
7,61
|
|
Хим. реактивы
|
12,00
|
|
Транспортно-заготовительные
расходы (10 %)
|
7,84
|
|
Итого
|
86,23
|
Наибольшую величину расходов на покупные изделия
представляет). микроконтроллер фирмы AVR. Цены, используемые при калькуляции затрат на
покупные изделия, являются среднерыночными. Транспортно-заготовительные расходы
приняты в размере 10 % от стоимости покупных изделий (табл. 12).
Таблица 12 - Затраты на покупные изделия
|
Наименование
|
Количество, шт.
|
Цена единицы,
руб.
|
Стоимость, руб.
|
|
Микроконтроллер
AVR ATMEGA8
|
1
|
85,00
|
85,00
|
|
Фотодиод ФД220
|
2
|
22,50
|
45,00
|
|
К157УД2
|
2
|
11,80
|
23,60
|
|
Конденсаторы
К10-17
|
6
|
1, 20
|
7, 20
|
|
К1533АП6
|
1
|
9
|
9,00
|
|
Резисторы МЛТ -
0,125
|
15
|
0,5
|
7,50
|
|
МЛТ - 0,25
|
2
|
0,35
|
0,70
|
|
Диоды Д-209А
|
1
|
1,25
|
1,25
|
|
Стабилизаторы
КР142ЕН
|
2
|
10,15
|
20,30
|
|
Разъемы
|
4
|
1,50
|
6,00
|
|
Крепеж
|
8
|
0,05
|
0,40
|
|
Транспортно-заготовительные
расходы (10 %)
|
20,60
|
|
Итого
|
226,55
|
При расчете основной заработной платы производственных
рабочих использованы усредненные расценки стоимости работ в целом по отрасли
"Машиностроение". Трудоемкость и перечень видов работ установлены
экспертным путем исходя из конструктивных и технологических особенностей
разработки (табл. 13).
Таблица 13 - Расчет основной заработной платы
производственных рабочих
|
Вид работ
|
Трудоемкость,
чел/час
|
Средняя часовая
тарифная ставка, руб.
|
Сумма, руб.
|
|
Нанесение маски
|
0,5
|
90,50
|
45,25
|
|
Механическая
обработка
|
0,7
|
40,50
|
28,35
|
|
Фотоэкспонирование
|
0,2
|
96, 20
|
19,24
|
|
Хим. травление
|
0,2
|
70,50
|
14,10
|
|
Литье ПМ
|
0,3
|
63,80
|
19,14
|
|
Пайка
|
0,3
|
63,40
|
19,02
|
|
Монтажные
работы
|
0,5
|
57,50
|
28,75
|
|
Лакокрасочные
покрытия
|
0,3
|
30, 20
|
9,06
|
1,0
|
47,50
|
47,50
|
|
Контрольные
операции
|
0,2
|
57, 20
|
11,44
|
|
Итого
основная зарплата
|
241,85
|
При выполнении калькуляции полной себестоимости разрабатываемого
устройства сгруппируем дополнительно затраты по способу их отнесения на
себестоимость единицы продукции: прямые материальные затраты, прямые трудовые
затраты, накладные расходы и внепроизводственные расходы (табл. 14).
Величина дополнительной заработной платы составляет 8 %, а
отчисления на социальные нужды, в соответствии с действующим законодательством,
- 26% к основной заработной плате производственных рабочих. Накладные расходы
определены в процентном отношении к основной заработной плате производственных
рабочих исходя из конструктивных и технологических особенностей разработки
следующим образом: расходы на содержание и эксплуатацию оборудования - 140 %,
цеховые расходы - 50 %, общезаводские расходы - 100 %. Внепроизводственные
расходы принимаем в размере 5% к производственной себестоимости (табл. 13).
Таблица 14 - Калькуляция полной себестоимости устройства
|
Наименование
статьи калькуляции
|
Сумма, руб.
|
|
1. Сырье и
материалы
|
86,23
|
|
2. Покупные
комплектующие изделия
|
226,55
|
|
Затраты
на разработку
|
9000/2000
|
|
Итого,
прямые материальные затраты:
|
317,28
|
|
3. Основная
заработная плата
|
241,85
|
|
4.
Дополнительная заработная плата (8 %)
|
25,38
|
|
5. Социальные
отчисления (26 %)
|
145,37
|
|
Итого
прямые трудовые затраты:
|
412,60
|
|
6. Расходы на
содержание и эксплуатацию оборудования (140 %)
|
444, 19
|
|
7. Цеховые
расходы (50 %)
|
158,64
|
|
8.
Общезаводские расходы (100 %)
|
317,28
|
|
Итого,
накладные расходы:
|
920,11
|
|
Производственная
себестоимость
|
1 649,99
|
|
9.
Внепроизводственные расходы (5 %)
|
82,50
|
|
Полная
себестоимость
|
1 732,49
|
Исходя из назначения и области применения разработки,
определим величину закладываемой прибыли в размере 40 % к полной себестоимости.
Размер налога на добавленную стоимость (НДС) определяем как 20 % от продажной
цены разработки за вычетом уже уплаченного НДС по приобретенным материалам и
комплектующим (табл. 15).
Таблица 15 - Определение возможной рыночной цены
|
Наименование
статьи калькуляции
|
Сумма, руб.
|
|
Полная
себестоимость
|
1732,49
|
|
Закладываемая
прибыль (40 %)
|
693,00
|
|
Итого,
продажная цена без НДС
|
2 425,49
|
|
НДС, за вычетом
уплаченного НДС по приобретенным материалам и комплектующим табл.4.2 - 4.3
(18 %)
|
338,03
|
|
Итого,
продажная цена с НДС
|
2 763,52
|
Полученное расчетное значение рыночной цены соответствует
оценкам экспертов, а структура цены разработки аналогична усредненной по
отрасли "Машиностроение".
В табл. 16 приведен расчет цены потребления аналога и
разработки. При определении единовременных капитальных затрат экспертная оценка
расходов на транспортировку монтаж устройства, стоимость комплекта запасных
частей составит: для аналога - 15 %, для разработки - 5 % к рыночной цене. При
оценке эксплуатационных расходов экспертная оценка затрат на обслуживание,
ремонт и др. составит: для аналога - 15 %, для разработки - 5 % к рыночной
цене.
Таблица 16 - Вычисление интегрального стоимостного
показателя
|
Наименование
статьи калькуляции
|
Аналог Сумма,
руб.
|
Разработка
Сумма, руб.
|
|
Полная
себестоимость -1732
|
|
|
|
Рыночная цена 15002763.52
|
|
|
|
Итого,
единовременные капитальные затраты 3 0005527,04
|
|
|
|
Итого,
затраты на эксплуатацию за все время работы изделия 15002010
|
|
|
|
Итого,
интегральный стоимостный показатель (цена потребления) 112507537,04
|
|
|
Таблица 17. - Затраты потребителя за 1 год.
9.6 Расчет
технико-экономических показателей разработки
Рассчитаем технико-экономические показатели проекта по
выбранным в п.10.4 критериям и представим их в таблице 18. Форму вычисления
интегрального технического показателя выберем аддитивную, так как выбранные
критерии не имеют нулевых численных значений как для разработки, так и для
аналога. Число критериев для сравнения - 5, что не противоречит используемой
методике и не приведет к сглаживанию отличительных параметров.
Формула для расчета интегрального технического показателя
,
где
- весовой коэффициент i-го параметра;
- значение i-го
параметра.
Численное значение весовых коэффициентов каждого параметра
устанавливается экспертным путем с применением метода экспертных оценок с
позиций важности и значимости этих параметров для потребителя. Значения весовых
коэффициентов указаны в табл. 9.
Значения каждого i-го
параметра для аналога устанавливаем равным единице, а значение i-го параметра для разработки -
соответствующее численное улучшение параметра в разах (значение больше единицы)
либо соответствующее численное ухудшение параметра в разах (значение меньше
единицы, но больше нуля).
Интегральный технико-экономический показатель определяется как:
,
где
- интегральный технико-экономический
показатель;
- интегральный стоимостный показатель.
Интегральные стоимостные показатели (цена потребления) аналога и
разработки выбираем из табл. 16. При этом соответствующие значения аналога и
разработки представляют в относительных единицах, то есть интегральный
стоимостный показатель аналога принимается равным единице, а интегральный
стоимостный показатель разработки - соответствующее численное удорожание в
разах.
Сравнительная технико-экономическая эффективность разработки
вычисляется следующим образом:
,
где
- интегральный технико-экономический
показатель разработки;
- интегральный технико-экономический показатель аналога.
Таблица 18-Оценка технико-экономической эффективности проекта
|
№ п/п
|
Параметры и
характеристики
|
Весовой
коэффициент
|
Аналог
|
Проект
|
|
|
|
показатель
|
значение
|
показатель
|
значение
|
|
1
|
Быстродействие
|
0,25
|
1
|
0,05
|
1
|
0,25
|
|
2
|
Точность
|
0,25
|
1
|
0,25
|
1
|
0,55
|
|
3
|
Надежность
|
0,25
|
1
|
0,25
|
10
|
2,5
|
|
4
|
Масса
|
0,15
|
1
|
0,15
|
10
|
2,5
|
|
5
|
Объем
аппаратуры
|
0,10
|
1
|
0,10
|
25
|
2,5
|
|
-0,8-113,3
|
|
|
|
|
|
|
-1,0-56,51
|
|
|
|
|
|
|
-0,8-2.004
|
|
|
|
|
|
|
|
---2,50
|
|
|
|
|
|
9.7
Продвижение разработки
Как отмечалось ранее, область применения систем пожарной
сигнализации достаточно велика. В сравнении с уже существующими устройствами
разрабатываемое имеет ряд существенных достоинств: небольшие массу и габариты,
малую потребляемую мощность и очень высокую надежность, тем самым, позволяя
решать ряд общих задач современной техники, такие как: миниатюризация, высокая
надежность и низкое энергопотребление. Все эти достоинства расширяют
возможности применения этих устройств и, как следствие, создают новый уровень
возможностей вычислительной техники. В случае реализации грамотной
маркетинговой политики спрос на разрабатываемое устройство может быть
существенно увеличен, и может быть даже реализована стратегия тотального
захвата рынка сбыта.
Из вышеизложенного можно заключить, что объем серийного
производства системы пожарной сигнализации может составить до 2 000 штук в год,
что соответствует серийному производству.
Для увеличения спроса можно предложить ряд мероприятий по
продвижению, таких как:
) участие в соответствующих выставках, конференциях,
семинарах, совещаниях;
) предоставление всей информации потенциальным
предприятиям-заказчикам с применением различных методов;
) личные контакты руководителей предприятия-изготовителя и
потенциального предприятия-заказчика.
Заключение
В данном дипломном проекте были рассмотрены основные принципы
построения пожарных извещателей, рассмотрены достоинства и недостатки
существующих пожарных извещателей.
В результате анализа технического задания была разработана
структурная схема и выбрана элементная база для построения пожарного
извещателя.
В ходе анализа требований ТЗ было решено выполнить пожарный
извещатель на базе микроконтроллера фирмы STM, для обеспечения
адресации была выбрана организация интерфейса по шине 1-wire.
Применение микроконтроллера STM32F100C8 позволило снизить
массогабаритные показатели пожарного извещателя по сравнению с аналогичными
разработками.
В ходе дипломного проекта были разработаны структурная,
принципиальная схемы, был разработан алгоритм обработки аналоговых сигналов
микроконтроллером, и написан фрагмент программы на языке С.
В результате анализа алгоритмов, был разработан устойчивый
алгоритм обработки аналоговых сигналов в пожарном извещателе. В разработанном
пожарном извещателе использованы адаптивные алгоритмы учитывающие загрязнение
дымовой камеры пожарного извещателя, применение адаптивных алгоритмов позволяет
снизить вероятность принятия ошибочного решения.
Комбинированная схема построения извещателя позволяет
устранить такие, характерные для пожарных извещателей, проблемы, как
загрязнение оптической камеры, и присутствие в воздухе взвешенных частиц не
являющихся дымом (пыли).
Наличие системы непрерывного контроля извещателей со стороны
ПКП позволяет в кратчайшие сроки выявить отказ извещателя, определить место
отказа и устранить неисправность.
Дальнейшего улучшения характеристик извещателя можно достичь
за счёт дополнительной адаптации извещателя под конкретное место установки,
например используя распределённые системы измерения температуры в
контролируемой зоне на основе 1-wire.
Список
использованных источников
1. С.Т.
Усатенко, Т.К. Каченнок, М.В. Терехова. Выполнение электрических схем по ЕСКД:
Справочник Москва: Издательство стандартов, 1989 г. - 325 с.
2. Непомнящий
Е.Г. Методические указания по выполнению курсового проекта на тему
"Технико-экономическое обоснование предпринимательского проекта”.
Таганрог: Изд-во ТРТУ, 1998.85с.
. Бакаева
Т.Н. Методические указания по выполнению раздела "Безопасность и
экологичность проекта" в дипломных проектах - Таганрог: ТРТУ 1994 г.
. Вопросы
интенсификации дипломного проектирования: Учеб. Пособие для вузов радио и
электротехнических специальностей / К.Л. Афанасьев, В.Г. Кабарухин, В.И. Родзин
и др.: Под ред.В.Г. Кабарухина. - Таганрог: ТРТИ, 1988.
. Мак-Комб
Г. Радиоэлектроника для "чайников" [Текст] / пер. с англ. М.В. Бойко.
- СПб.: Диалектика, 2012. - 396 с.: ил. - ISBN 978-5-8459-1055-4 (рус.). - ISBN
0-7645-7660-7 (англ.)
. Платт
Ч. Электроника для начинающих [Текст]. - СПб.: БХВ-Петербург, 2012. - 459 с.:
ил. - (Электроника). - ISBN 978-5-9775-0679-3
. Кравченко
А. В.10 практических устройств на AVR-микроконтроллерах [Текст]. Кн.3. - Киев:
МК-Пресс; СПб.: КОРОНА-Век, 2011. - 416 с.: ил. + 1 компакт-диск. - (Практика
инженерной электроники). - Библиогр.: с.413-414 (31 назв.). - ISBN
978-5-7931-0845-4. - ISBN 978-966-8806-70-4
. Ревич
Ю.В. Занимательная электроника [Текст]. - 2-е изд. - СПб.: БХВ-Петербург, 2011.
- 708 с.: ил. - Библиогр.: с.700 (22 назв.). - ISBN 978-5-9775-0411-9
. Интеллектуальные
сенсорные системы [Текст] / под ред. Дж.К.М. Мейджера, В.А. Шубарева; пер. с
англ. Ю.А. Платонова. - М.: Техносфера, 2011. - 461 с.: ил. - (Мир
электроники). - Библиогр. в конце глав. - ISBN 978-5-94836-299-1
. Новожилов
О.П. Основы микропроцессорной техники [Текст]: учеб. пособие в 2 т. Т.1. - 2-е
изд. - М.: РадиоСофт, 2011. - 431 с. - Библиогр.: с.430-431 (37 назв.). - ISBN
5-93037-165-2
. Шпак
Ю.А. Программирование на языке С для AVR и PIC микроконтроллеров [Текст]. - 2-е
изд., перераб. и доп. - Киев: МК-Пресс; СПб.: КОРОНА-Век, 2011. - 533 с.: ил. +
1 компакт-диск. - Библиогр.: с.532 (12 назв.). - ISBN 978-5-7931-0842-3. - ISBN
978-966-8806-67-4
. Мак-Комб
Г. Радиоэлектроника для "чайников" [Текст] / пер. с англ. М.В. Бойко.
- М.; СПб.: Диалектика, 2011. - 396 с.: ил. - ISBN 978-5-8459-1055-4 (рус.). -
ISBN 0-7645-7660-7 (англ.)
. Мелешин
В.И. Управление транзисторными преобразователями электроэнергии [Текст]. - М.:
Техносфера, 2011. - 575 с. - (Мир радиоэлектроники). - Библиогр.: с.570-575
(111 назв.). - ISBN 978-594836-260-1
. Катцен
С. PIC-микроконтроллеры [Текст]: полное рук-во / пер. с англ. А.В. Евстифеева.
- М.: ДОДЭКА-XXI, 2010. - 650 с.: ил. - (Программируемые системы). - ISBN
978-5-94120-218-8. - ISBN 0-7506-7698-1
. Ревич
Ю.В. Занимательная электроника [Текст]. - 2-е изд. - СПб.: БХВ-Петербург, 2010.
- 708 с.: ил. - ISBN 978-5-9775-0411-9
. Использование
MATLAB/Simulink для разработки С-кода микроконтроллера навигационного блока
[Электронный ресурс]: учебно-методическое пособие на модульной основе с
диагностико-квалиметрическим обеспечением: для студ. спец.230400, 230201,
210106/ТТИ ЮФУ, РТФ, Каф. МПС; сост.М.И. Ледовской. - Таганрог: Изд-во ТТИ ЮФУ,
2010. - 20 с.
. Галле
К. Как проектировать электронные схемы [Текст]. - М.: ДМК Пресс, 2010. - 200
с.: ил. - ISBN 978-5-94074-528-0
. Редькин
П.П. Микроконтроллеры Atmel архитектуры AVR32 семейства AT32UC3 [Текст]: рук-во
пользователя. - М.: Техносфера, 2010. - 782 с. + 1 компакт-диск. - (Мир
электроники). - Библиогр.: с.782 (16 назв.). - ISBN 978-5-94836-217-5
. Бишоп
О. Настольная книга разработчика роботов [Текст] / пер. с англ.В. В. Литвин. -
Киев: МК-Пресс; СПб.: КОРОНА-Век, 2010. - 393 с. + 1 компакт-диск. - ISBN
978-5-7931-0546-0. - ISBN 978-966-8806-64-3
. Иванов
В.Б. Программирование микроконтроллеров для начинающих [Текст]: визуальное
проектирование, язык С, ассемблер. - Киев: МК-Пресс; СПб.: КОРОНА-Век, 2010. -
168 с.: ил. + 1 компакт-диск. - ISBN 978-5-7931-0559-0. - ISBN
978-966-8806-65-0
. Гребнев
А.К. Оптоэлектронные элементы и устройства; Под ред. Ю.В. Гуляева. - М: Радио и
Связь, 1998. - 336с.: ил.
. Э.Т.
Романычева, А.К. Иванова, Черчение: Учеб. пособие для немашиностроит.
Специальностей техникумов. - 2-е изд., перераб; Под ред. А.С. Куликова. - М.:
Высш. шк., 1989. - 303 с.: ил.