Подводный аппарат для выполнения аварийно-спасательных работ

  • Вид работы:
    Дипломная (ВКР)
  • Предмет:
    Информатика, ВТ, телекоммуникации
  • Язык:
    Русский
    ,
    Формат файла:
    MS Word
    565,43 Кб
  • Опубликовано:
    2015-10-08
Вы можете узнать стоимость помощи в написании студенческой работы.
Помощь в написании работы, которую точно примут!

Подводный аппарат для выполнения аварийно-спасательных работ

Федеральное агентство по образованию Российской Федерации

Дальневосточный государственный технический университет

(ДВПИ имени В.В. Куйбышева)

Институт механики, автоматики и передовых технологий

Машиностроительный факультет

Кафедра автоматизированных производственных систем







ПОЯСНИТЕЛЬНАЯ ЗАПИСКА

к дипломному проекту

на тему: Подводный аппарат для выполнения аварийно-спасательных работ

Исполнитель

Студент группы М -1121 Кушнерик А.А

Руководитель Юрчик Ф.Д.

Консультанты

По моделированию Юрчик Ф.Д.

По автоматизации Старинец В.Н.

П экономике Серая О. А.

По охране труда Агошков А.И.

Нормоконтроль Коровин С.Е.

Рецензент Дыда А.А.

ВВЕДЕНИЕ

Проблемы, связанные с проведением аварийно-спасательных работ под водой возникают часто. Спасение людей, сбор обломков техники со дна моря, обследование места аварии - задачи сложные и трудоемкие. Работа затрудняется многими условиями: сложный рельеф дна, большие площади обследования, необходимость поднятия и транспортировки фрагментов техники различных размеров и формы - все это исключает возможность непосредственного участия человека. С ростом глубины погружения или в особо сложных подводных условиях физиологические и психологического характера возможности человека становятся ограниченными. Поэтому стремление уменьшить риск для водолаза, повысить безопасность и эффективность работы под водой, снизить стоимость таких работ привело к появлению НПА. Подобные аппараты широко используются на подводных нефтегазопромыслах, при работе с гидротехническими сооружениями.

По сравнению с использованием водолазов НПА имеют следующие преимущества:

высокий уровень безопасности (управление аппаратом осуществляет оператор с поверхности или из подводного объекта, находясь при нормальном атмосферном давлении);

минимальная численность обслуживающего персонала (1-2 человека);

быстрота подготовки к работе (спуск НПА на глубину занимает не более 20 минут, в то время как для выхода водолаза на грунт от начала повышения давления составляет несколько суток);

возможность работы при сильном волнении моря;

возможность вести круглосуточную работу при минимальном расходе энергии, подаваемой по кабелю с судна обеспечения (поддержки);

низкая строительная и эксплуатационная стоимость (стоимость создания глубоководного водолазного комплекса в 5-7 раз больше стоимости НПА, а стоимость эксплуатации, соответственно, выше в 10-15 раз);

мобильность (малые веса и габариты НПА позволяют легко перебрасывать его вместе со спускоподъемным устройством, если оно необходимо, в любой район, а при использовании в контейнерном варианте - использовать с необорудованного плавсредства или с берега);

передача телеизображений и иной информации о подводном объекте наверх исключает субъективный фактор в оценке, она дается не водолазом, а специалистом на палубе.

Современный подводный аппарат (ПА) представляет собой сложный программно технический комплекс, предназначенный для автоматического и полуавтоматического выполнения различных операций. В зависимости от назначения, ПА является источником разнообразной телеметрической и научной информации. На борту могут регистрироваться акустические, электрические, магнитные и гравитационные сигналы. Специальная аппаратура обеспечивает получение фото и телевизионных изображений, а также регистрацию и передачу многочисленных параметров состояния бортовых систем. В составе ПА имеется комплекс достаточно мощных (до киловатта) приводов маршевых движителей, подруливающих устройств и манипуляторов, управляемых бортовыми вычислительными машинами.

Проблемы, связанные с созданием и развитием ПА, многоплановые и во многих случаях не и имеют пока законченных решений. Системы, входящие в состав ПА и судового оборудования, отличаются большим разнообразием по назначению и физическим принципам работы, что порождает достаточно жесткие и противоречивые требования к технологии и системной организации. Расширение функциональных возможностей ПА связано также с расширением ряда новых теоретических задач. В первую очередь это задачи управления и навигации, ориентирования на местности и обеспечения безопасности аппарата в штатных режимах работы и в особых ситуациях. Необходимо отметить, что не только решения, но и сама постановка подобных задач во многих случаях еще требуют теоретических обоснований и проведения экспериментов на макетах и моделях.

. ТЕХНИЧЕСКОЕ ЗАДАНИЕ

винт подводный гребной манипулятор

1.1 Техническое задание

Необходимо спроектировать подводный аппарат (ПА), предназначенный для аварийно - спасательных работ.

Требования, предъявляемые к аппарату:

а) Управление движениями аппарата и манипулятора должно осуществляться оператором с судна-носителя.

б) ПА должен обладать высокой маневренностью

в) Наличие манипуляционного комплекса, захватное устройство которого должно обеспечить захват и удержание различных предметов, не повреждая их.

1.2 Технические характеристики

грузоподъемность, кг………………………………50

максимальный объем груза, м3……………………1

максимальная глубина, м…………………………300

скорость передвижения, м/с…………………………1

2. ТЕХНИЧЕСКОЕ ПРЕДЛОЖЕНИЕ

.1 Поиск аналогов

Поиск аналогов был проведен в следующих фондах:

Научный абонемент библиотеки ДВГТУ;

Краевая библиотека им. Горького;

Internet;

В ходе поиска были найдены следующие аналоги:

Аналог 1

Многофункциональный телеуправляемый подводный аппарат RТ-1000 PLI, разработчик - ФГУП ГНЦ «Южморгеология»

Рис.1 Многофункциональный телеуправляемый подводный аппарат RТ-1000PLI

Состав комплекса RТ-1000 PLI (Pipeline Inspector):

·              телеуправляемый подводный аппарат (рис. 1)

·              специализированное спускоподъёмное устройство

·              контейнер-лаборатория

·              транспортный контейнер

Области применения:

·              мониторинг подводных трубопроводов и кабелей

·              инспекция подводных объектов

·              сопровождение работы водолазов

·              инспекция гидротехнических сооружений

·              сопровождение бурения (наблюдение)

Аналог 2

Необитаемый телеуправляемый комплекс «АКВАЧС» (рис.2), выполненный по заказу Министерства по Чрезвычайным Ситуациям РФ. Аппарат представляет собой рабочий подводный комплекс для автоматического выполнения спасательных операций на глубинах до 500 м.

Рис.2 Необитаемый телеуправляемый комплекс «АКВА-ЧС»

Важной задачей при разработке ПА является обеспечение связи аппарата с судном - носителем. Существует много способов связи, рассмотрим некоторые из них (рис 3). В случае а) ПА (1) непосредственно связан с судном(2) трос - кабелем (3), такой способ требует учета влияния кабеля на аппарат и необходимость точного позиционирования судна в районе работ. В случае б) информация с ПА передается с помощью радиосигнала через антенны( 3), а кабель (4) связывающий аппарат и якорь (5) - является плавучим и практически не влияет на ПА.

        А                       б                      в                       г

Рис.3 варианты связи ПА с судном-носителем

Недостаток в этом случае в том, что зона обслуживания ПА уменьшается. Случай в) предполагает связь ПА и антенны якоря гидроакустическим способом, что ухудшает качество передаваемой информации. Наиболее оптимальный случай- г). ПА опускается с судна в буксируемом контейнере (подводном гараже) (6) на прочном трос - кабеле (7). Гараж представляет собой легкую рамную конструкцию, защищающую аппарат от механических повреждений. На нем размещается погружная лебедка с плавучим кабелем длиной 100-150 м, который связан с подводным аппаратом. Применение гаража позволяет существенно снизить влияние течения, особенно при работах на больших (в сотнях метров) глубинах, когда нередко течение по вертикальному срезу носит знакопеременный характер. Наличие гаража позволяет значительно улучшить гидродинамические характеристики НПА за счет уменьшения массы кабеля, соединяющего НПА с судном-носителем. После достижения гаражом требуемой глубины, аппарат по команде оператора выходит из гаража и подходит к объекту работ. По окончании работы он возвращается в гараж, закрепляется в нем и начинается подъем на поверхность.

2.2 Сравнительный анализ и выбор варианта

Проанализировав имеющиеся аналоги можно сделать вывод, что аналог 1 и аналог 2 имеют следующие недостатки: а) отсутствие цельного корпуса, что ухудшает гидродинамические характеристики; б) конструкция манипуляционных комплексов затрудняют работу с объектами произвольной формы; в) сложность транспортировки аппаратом крупногабаритных объектов.

Для реализации поставленной задачи предлагаю снабдить ПА цельным корпусом (1) с формой в виде эллипсоида вращения, что обеспечит необходимую маневренность и наилучшие динамические характеристики. Манипуляционный комплекс разместить в центре масс ПА. В качестве захватного устройства использовать подвижные элементы корпуса (2) ПА. В качестве способа связи ПА с судном-носителем выбрать случай г) рис.3.

Рис. 4 Конструкция корпуса ПА

Рис. 5 Вариант конструкции захватного устройства ПА

2.3 Техническое предложение

Результатом разработки будет являться необитаемый подводный аппарат, включающий в себя следующие составные компоненты:

легкий корпус в форме эллипсоида вращения

манипуляционный комплекс, состоящий из четырех рабочих органов (клешень)

движительно-рулевой комплекс, включающий 4 винтомоторные агрегаты

средства видеонаблюдения

Управление ориентацией ПА: в горизонтальной плоскости - 2 движителя; в вертикальной плоскости - 2 движителя, позволяющие также изменять угол крена; изменение угла дифферента осуществляется путем смещения блока плавучести в продольной плоскости.

Рис. 6 Общий вид аппарата в походном состоянии

Рис.7 Общий вид аппарата в рабочем состоянии

3. КОНСТРУКТОРСКИЙ РАЗДЕЛ

3.1 Состав конструкции

В состав конструкции аппарата входят:

сварная рама, выполненная из трубы алюминиевого сплава

легкий корпус в виде эллипсоида вращения

манипуляционный комплекс

движительно-рулевой комплекс: 4 движителя в защитных насадках

блоки плавучести (синтактик)

Рис.8. Кинематическая схема клешни манипулятора

Манипуляционный комплекс состоит из четырех органов - клешней (кинематическая схема рис.8), в состав каждого из них входит три звена. В качестве типа привода движителей и манипулятора выбран электрический привод. Все двигатели бесконтактные моментные (ДБМ) постоянного тока. Крутящий момент от вала двигателя к соответствующему валу манипулятора передается через планетарный редуктор (ПЦР).

.2 Принцип работы устройства

Подводный аппарат доставляется к месту работы на судне носителе или на вертолете. С помощью лебедки ПА погружается в воду.

В воде аппарат передвигается за счет четырех электромеханических движительных комплексов.

При обнаружении объекта поиска, с пульта управления подается сигнал приведения аппарата в рабочее состояние (рис. 7). Изменением угла поворота звеньев клешней, производится захват груза, после чего валы двигателей фиксируются, и аппарат с объектом на лебедке поднимается на поверхность.

3.3 Расчет сопротивления воды движению подводного аппарата

При проектировании подводного аппарата для определения необходимой тяги движителей и мощности двигателей надо оценить лобовое сопротивление аппарата Rx. Последнее подсчитывается по формуле

                                                                              (3.1)

где Cx - коэффициент лобового сопротивления, ρ0 - плотность морской воды 1025 кг/м3, υ - скорость движения ПА, Ω - площадь смоченной поверхности.

Задача сводится к определению коэффициента Сх. Этот коэффициент зависит от ряда факторов: от формы и размеров корпуса, стабилизаторов и рулей и других выступающих частей, от шероховатости, от числа Re, углов атаки и перекладки рулей. Достаточно надежно величину Сх можно определить лишь методами экспериментальной гидромеханики. Ориентировочно значение Сх можно определить путем сложения отдельных его составляющих по формуле

                                                     (3.2)

где коэффициент Кк учитывает влияние на сопротивление трения продольной кривизны корпуса ПА, он зависит от удлинения аппарата. По данным [] можно принять Кк = 1,065.

Коэффициент сопротивления трения плоской пластины, имеющей ту же длину и смоченную поверхность, что и корпус аппарата, при Re>107 определяется по формуле

                                                                              (3.3)

При 5∙105<Re<107, когда движение внутри пограничного слоя корпуса носит переходный ламинарно - турбулентный характер, можно пользоваться формулой

                                                                    (3.4)

Число Рейнольдса


где ٧ = 1,57 ∙10-6 - коэффициент кинематической вязкости.

По формуле (3.4)

Надбавка на шероховатость внешней поверхности аппарата ΔCfпл зависит от отношения длины L корпуса к высоте h бугорков. При гладкой поверхности (шлифованном металле, стеклопластике, пластмассе) эта надбавка равна нулю. Для грубоокрашенных поверхностей со сварными швами, выступающими головками болтов, небольшими отверстиями в легком корпусе надбавку на шероховатость при расчете корпусов ПА принимают порядка (0,3-0,7)∙10-3.

Коэффициент вихревого сопротивления, не имея более точных данных, можно определить по известной формуле Пампеля:

                                                                           (3.5)

Где S - площадь миделевого сечения; Ω - смоченная поверхность ПА; ι - длина кормовой части.


где Sэ - площадь эллипса, Sд - площадь поперечного сечения движителя.

На корпусе ПА располагаются различные выступающие части - стабилизаторы, рули, осветительная и фотокиноаппаратура, устройства для спуска и подъема аппарата и т. д. Они, и в первую очередь те, что имеют неудобообтекаемую форму, могут существенно влиять на величину Сх за счет возникновения дополнительных сопротивлений Схвч. Прежде чем подставить в формулу (3.2) величины Схвч, их необходимо пересчитать на одну и ту же характерную площадь, в данном случае - на смоченную поверхность ПА.

Смоченная поверхность защитных насадок движителей:


тогда по (3.4)

Пересчитывая на смоченную поверхность корпуса аппарата, получим:


Суммируя по формуле (3.2), находим

Полученный в расчете результат ориентировочный, так как не учитывался ряд устройств, которые могут располагаться на корпусе, влияние перекладки рулей и др. В процессе проектирования величина Rx должна уточняться по результатам испытаний.

3.4 Проектирование движителя

На подводных аппаратах применяют следующие типы движителей: гребной винт, водометный движитель, крыльчатый движитель, движитель Хейзлтона. Эти движители в зависимости от места установки служат для создания горизонтальной и вертикальной тяги.

Гребной винт остается наиболее распространенным типом движителя для подводных аппаратов. Такие подводные аппараты, как «Алвин», «Алюминаут», батискафы, а также большинство подводных аппаратов для малых глубин в качестве движителей имеют гребные винты. Основными достоинствами гребных винтов являются высокий коэффициент полезного действия, достигающий у лучших винтов 70%, простота изготовления и малый вес.

Исходными данными для проектирования движителя следующие: форма и размеры корпуса ПА, расположение движителя относительно корпуса (необходимы для оценки факторов взаимодействия винта и корпуса: коэффициента попутного потока ω, коэффициента засасывания t и коэффициента влияния корпуса ηк), расчетная скорость аппарата υ, необходимая тяга движителя Pe при расчетной скорости, дополнительно могут быть заданы диаметр D и частота вращения винта n.

Для того чтобы ПА перемещался с заданной скоростью υ, необходимо совершать работу в единицу времени, равную Rxυ. Если в качестве движителя ПА используются гребные винты, то эффективная мощность двигателя, кВт, будет определяться выражением

                                                                                      (3.6)

где ηп - пропульсивный КПД движителя.

                                                                                  (3.7)

где ηр - КПД гребного винта, ηк - коэффициент влияния корпуса, ηм - КПД механической передачи.

                                                                                         (3.8)

где t - коэффициент засасывания, ω - коэффициент попутного потока.

Упор винта

                                                                                           (3.9)

где Ре = Rx ( Rx - лобовое сопротивление).

Расчетная скорость

                                                                                    (3.10)

При проектировании ПА для выбора основных геометрических характеристик ГВ и приближенной оценки их частоты вращения и К.П.Д. широко пользуются диаграммами, построенными по данным модельных испытаний серий винтов в свободной воде или в результате теоретических расчетов. В отечественной практике пользуются диаграммами Пампеля.

При известных значениях vp, Р и n, рассчитываем коэффициент упора Кn по формуле:

                                                                                    (3.11)

Примем частоту вращения гребного винта n=600об/мин, t=0.15, ω=0.2, тогда упор одного движителя:

расчетная скорость

коэффициент упора


По диаграмме для найденного значения Кn определяем характеристики гребного винта: ηр=0,55, H/D=0.75, λр=0,47.

Оптимальный диаметр ГВ:


Мощность двигателя по (3.6):

Для привода гребного винта выбираем электродвигатель постоянного тока 3ДБМ50-0,16-4-3, параметры которого приведены в таблице

Таблица

Условное обозначение двигателя

размеры, мм (по рис.)

Номинальное напряжение питания, В

Номинальная мощность, Вт

Номинальная частота вращения, об/мин

Число фаз


Наружный диаметр статора, мм

Внутренний диаметр ротора, мм

Осевая длина не более, мм





2ДВ50-100-2-2

50

11

62

27

100

1500

2


Для обеспечения необходимой частоты вращения гребного винта между двигателем и винтом устанавливается редуктор.

Передаточное отношение редуктора:


3.5 Выбор двигателя привода манипулятора

Выбор двигателя М1 (рис.8)

Исходные данные:

масса клешни, кг 10

координата центра масс клешни, м 0,4

Внешняя нагрузка на клешню, кг 10

координата приложения нагрузки, м 0,6

Момент на валу Мкр=100Нм

С учетом момента трения на валу привода

М=Мкр∙Ктр

где Ктр=1.3 - коэффициент, учитывающий работу механизма с элементами герметизации в воде.

М=100∙1.3=130Нм

Определение мощности двигателя производится по значению момента. Момент на валу двигателя


где η=0.6 - к.п.д. с учетом двигателя и редуктора механической передачи, реботающей в жидкой среде.

Выбираем двигатель 3ДБМ70 -1,1-1,3-3, со следующими характеристиками:

момент, Нм 1.1

частота вращения, об/мин 1300

номинальное напряжение, В 27

Скорость вращения клешни с учетом передаточного числа редуктора ω=0,7рад-1.

4. РАЗДЕЛ АВТОМАТИЗАЦИИ

В разделе автоматизации разрабатывается электрическая принципиальная схема электромагнитного тормоза оси сочленения манипулятора. В качестве тормоза используется тормозная муфта Э11М056, характеристики которой указаны в таблице 4.

Таблица 4. Технические параметры муфты Э11М056

Мнп, Нм

Vн, В

P, Вт

nн, об/мин

t, с

25

24

11,6

1500

0,25

Mнп - номинальный передаваемый момент

Vн - номинальное напряжение

P - мощность катушки

nн - номинальная частота врашения

t -время срабатывания

Принцип работы системы: в обмотке двигателя установлен датчик тока Rш (рис. 4), с которого снимаются показания тока, пропорциональные нагрузке на валу двигателя. Значение тока сравнивается с максимально допустимым значением, устанавливаемом с помощью резистора Rоп. При превышении нагрузки, на выходе компаратора происходит скачкообразное увеличение тока, приводящее к включению муфты.

Рис. 4. Схема включение тормозной муфты

В качестве элемента сравнения выбран компаратор, выполненный на операционном усилителе 140УД2Б, параметры которого указаны в таблице 4.1.

Таблица 4.1 Параметры операционного усилителя 140УД2Б.

Напряжение питания, В

Сопротивление нагрузки, кОм

Выходной ток, мА

Не менее

Не более

Не менее

Не более

3

16,5

10

20


Расчет усилителя.

п=(1,05…1,15)Uм=1,125∙24=27В

где Uм=24В - напряжение на муфте.

Коллекторный ток транзистора VT2:


где Iм=Р/Uн=11,6/24=0,48 А - ток в катушке муфты.

Таблица 4.2. Технические данные транзистора VT 2

Тип прибора

Pkmax, Вт

Uкэ max, В

Iкэ max, мА

Iko, мА

β

Rкэнас, Ом

fгр, Мгц

КТ916

25

36

2000

25

35

0,8

800


Базовый ток транзистораVT2:


где β -коэффициент усиления транзистора VT2.

Компаратор обеспечивает входной ток каскада на транзисторе VT2.

Транзистор VT1 работает в ключевом режиме и управляет работой каскада на VT2. В целях уменьшения номенклатуры транзистор VT1 выбран одной марки с VT2.

Сопротивление резистора R4:

бэнас=1,01В - снимается с вольтамперной характеристики.

Принимаем по ГОСТ 2825-67 R4=910 Ом.


где Uвыхкомп=Еп-2,5=27-2,5=24,5В,


Uбэнас=0,676В, Iкнас=12,5мА -снимается с графика

По ГОСТ 2825-67 принимаем R3=33кОМ.

5. РАЗДЕЛ МОДЕЛИРОВАНИЯ

В разделе производится моделирование приводов клешни манипулятора.

5.1.1 Моделирование привода 1.

Формирование структурной схемы

Таблица 5.1. Исходные данные электродвигателя

Uном, В

Imax, А

Tэмаг, мс

Тэмех, мс

J, кгм2

Мном, Нм

nном, об/мин

27

15,5

4

16

2,5∙10-4

1,1

1300


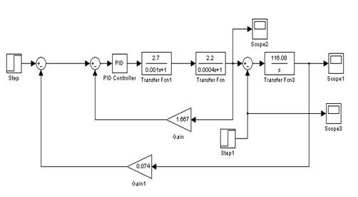
Рис. 5.1. Структурная схема привода

Цифрами на рисунке обозначены следующие блоки:

. Wрп - регулятор положения;

. Wрс регулятор скорости;


. Wрт - регулятор тока;

. - передаточная функция преобразователя;


. - передаточная функция электрической части двигателя;


. - передаточная функция механической части двигателя;


. - интегратор;

. Кт - коэффициент обратной связи по току;

. Кс - коэффициент обратной связи по скорости;

. Кп - коэффициент обратной связи по положению.

5.1.2 Расчет параметров передаточных функций

Передаточная функция преобразователя:


где Кп=2.7 - коэффициент преобразования,

Тп=0,001с - постоянная времени преобразователя. Принята ориентировочно.

Передаточная функция электрической части двигателя:

,

Где Тэ=0,0004 с постоянная времени электрической части двигателя.

Передаточная функция механической части двигателя:


Где ТмΣ - постоянная времени механической части двигателя с учетом нагрузки


Где Тмдв = 0,016 с электромеханическая постоянная времени двигателя

Jд=2,5∙10-4 кгм2 -момент инерции вала двигателя,

Jн - момент инерции объекта на исполнительной оси.

Jн=Jцм+mr2,

где Jцм=0,89 кгм2 - момент инерции манипулятора относительно его центра масс;

m = 10 кг - масса манипулятора;

r=0.4м - расстояние от оси вращения манипулятора до оси, проходящей через центр масс.

Jн = 0,89+10∙0,42=2,49 кгм2,

i=167 передаточное отношение редуктора.


Коэффициент обратной связи по току


Коэффициент обратной связи по скорости


Коэффициент обратной связи по положению


5.1.3 Настройка регуляторов

Настройка контура тока.

Рис.5.2 Структурная схема контура тока

Рис.5.3 Переходный процесс в контуре тока

На рис. 5.2 и рис. 5.3 показаны соответственно структурная схема контура тока и вид переходного процесса в контуре. Переходный процесс не удовлетворителен из за наличия перерегулирования. Настроим контур тока на модульный оптимум.

Передаточная функция модульного оптимума имеет вид:


Где - постоянная времени контура тока

Передаточная функция неизменяемой части контура имеет вид:


Передаточная функция регулятора тока WР.Т. ищется путем приравнивания желаемой передаточной функции разомкнутого оптимизированного контура и передаточной функции, образованной регулятором тока РТ, преобразователем и электрической частью двигателя.


Таким образом, передаточная функция регулятора примет вид


Регулятор тока:


Полученный регулятор представляет собой ПИ-регулятор. На рис. 5.4 и рис.5.5 показаны настроенный контур тока и переходный процесс в контуре.

Рис. 5.4 Структурная схема настроенного контура тока

Рис. 5.5 Переходный процесс в контуре тока при настройке на модульный оптимум

Настройка контура скорости

Рис. 5.6. Структурная схема системы без настройки контура скорости.

Переходные процессы в контуре скорости (рис. 5.7.) неудовлетворительны т.к. при приложении нагрузки (t=1с, Iст=6A), скорость спадает до 0. Настроим контур скорости на модульный оптимум. При настройке контура скорости, контур тока заменяется передаточной функцией Wзамк.т.


Рис. 5.7 Переходные процессы в контуре скорости

Тμс = 2Тμт=0,0008с


Получили П-регулятор, коэффициент усиления которого равен 163,2.

На рис.5.7. показан переходный процесс в контуре скорости. С целью избежания превышения значения тока выше предельнодопустимого, в контур введено ограничение по току [-15; +15]А.

Рис.5.7 Переходный процесс в контуре скорости, настроенном на модульный оптимум

Настройка контура положения

Настроим контур положения на модульный оптимум.


На рис. 5.8 показан переходный процесс в контуре положения, настроенном на модульный оптимум.

Рис.5.8 Переходный процесс в контуре положения

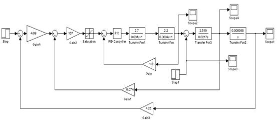
Структурная схема привода 1 приведена на рис.5.12. Переходные процессы в приводе при различных нагрузках показаны на рис.5.10 -5.12.

Рис.5.9 Структурная схема привода 1

а)

б)

в)

Рис.5.11 Переходные процессы при Iст=3А. а) положение; б) скорость; в) ток. Время переходного процесса Тпп=5с, перерегулирование отсутствует

а)

б)

в)

Рис.5.10. Переходные процессы при Iст=3А.а) положение;б) скорость; в) ток

Время переходного процесса Тпп=6с, перерегулирование отсутствует.

а)

б)

в)

Рис. 5.12 Переходные процессы при Iст=6А. а) положение; б) скорость; в) ток; Время переходного процесса Тпп=6с, перерегулирование отсутствует.

5.2.1 Моделирование привода 2

Формирование структурной схемы

Таблица 5.2. Исходные данные электродвигателя

Uном, В

Imax, А

Tэмаг, мс

Тэмех, мс

J, кг/м2

Мном, Нм

nном, об/мин

Ro, Ом

27

12

0,4

16

2,5∙105

1,1

1300

0,45


Структурная схема привода показана на рис. 5.1.

Цифрами на рисунке обозначены следующие блоки:

. Wрп - регулятор положения;

. Wрс регулятор скорости;


. Wрт - регулятор тока;

. - передаточная функция преобразователя;


. - передаточная функция электрической части двигателя;


. - передаточная функция механической части двигателя;

7. - интегратор;

. Кт - коэффициент обратной связи по току;

. Кс - коэффициент обратной связи по скорости;

. Кп - коэффициент обратной связи по положению.

5.2.2 Расчет параметров передаточных функций

Передаточная функция преобразователя


где - коэффициент преобразования,

Тп=0,001с - постоянная времени преобразователя. Принята ориентировочно.

Передаточная функция электрической части двигателя

,

Где Тэ=0,0004 с постоянная времени электрической части двигателя.

передаточная функция механической части двигателя


Где ТмΣ - постоянная времени механической части двигателя с учетом нагрузки


Где Тмдв = 0,016с электромеханическая постоянная времени двигателя

Jд=2,5∙10-4 кгм2 -момент инерции вала двигателя,

Jн=0,41 кгм2 - момент инерции объекта на исполнительной оси

i - передаточное отношение редуктора.

Коэффициент обратной связи по току


Коэффициент обратной связи по скорости


.2.3 Настройка регуляторов

Настройка контура тока

Рассмотрим отдельно контур тока и проведем расчет регулятора тока из расчета настройки контура на модульный оптимум.

Передаточная функция модульного оптимума имеет вид:

Где - постоянная времени контура тока

Передаточная функция неизменяемой части контура имеет вид:

,

Передаточная функция регулятора тока WР.Т. ищется путем приравнивания желаемой передаточной функции разомкнутого оптимизированного контура и передаточной функции, образованной регулятором тока РТ, преобразователем и электрической частью двигателя.


Таким образом, передаточная функция регулятора примет вид

Регулятор тока:


Настройка контура скорости

При настройке контура скорости, контур тока заменяется передаточной функцией Wзамк.т.

Тμс = 2Тμт=0,0008с


Получили П-регулятор, коэффициент усиления которого равен 93,3

Настройка контура положения


Структурная схема привода 2 приведена на рис.5.13. Переходные процессы в приводе при различных нагрузках показаны на рис.5.14 -5.16.

а)

б)

в)

Рис.5.14. Переходные процессы при Iст=0А. а) положение; б) скорость; в)ток.

Время переходного процесса Тпп=2,5с, перерегулирование отсутствует.

а)

б)

в)

Рис.5.15 Переходные процессы при Iст=3А. а) положение; б) скорость; в) ок

Время переходного процесса Тпп=2,5с, перерегулирование отсутствует.

а)

б)

в)

Рис.5.16 Переходные процессы при Iст=0А. а) положение; б) скорость; в) ток

Время переходного процесса Тпп=2,5с, перерегулирование отсутствует.

5.3.1 Моделирование привода 3

Формирование структурной схемы

Таблица 5.3. Исходные данные электродвигателя

Uном, ВImax, АTэмаг, мсТэмех, мсJ, кг/м2Мном, Нмnном, об/минRo, Ом








27

15,5

0,42

11

2∙105

0,16

2500

0,5


Структурная схема привода показана на рис.5.1.

Цифрами на рисунке обозначены следующие блоки:

. Wрп - регулятор положения;

. Wрс регулятор скорости;


. Wрт - регулятор тока;

. - передаточная функция преобразователя;


. - передаточная функция электрической части двигателя;


. - передаточная функция механической части двигателя;


. - интегратор;

. Кт - коэффициент обратной связи по току;

. Кс - коэффициент обратной связи по скорости;

. Кп - коэффициент обратной связи по положению.

5.3.2 Расчет параметров передаточных функций

Передаточная функция преобразователя


где - коэффициент преобразования,

Тп=0,001с - постоянная времени преобразователя. Принята ориентировочно.

Передаточная функция электрической части двигателя


Где Тэ=0,00042 с постоянная времени электрической части двигателя.

Передаточная функция механической части двигателя


Где ТмΣ - постоянная времени механической части двигателя с учетом нагрузки


Где Тмдв = 0,016с электромеханическая постоянная времени двигателя

Jд=2∙10-4 кгм2 -момент инерции вала двигателя,

Jн=0,015 кгм2 - момент инерции объекта на исполнительной оси

i - передаточное отношение редуктора.


Коэффициент обратной связи по току


Коэффициент обратной связи по скорости


5.3.3 Настройка регуляторов

Настройка контура тока

Рассмотрим отдельно контур тока и проведем расчет регулятора тока из расчета настройки контура на модульный оптимум.

Передаточная функция модульного оптимума имеет вид:


Где - постоянная времени контура тока

Передаточная функция неизменяемой части контура имеет вид:

,

Передаточная функция регулятора тока WР.Т. ищется путем приравнивания желаемой передаточной функции разомкнутого оптимизированного контура и передаточной функции, образованной регулятором тока РТ, преобразователем и электрической частью двигателя.


Таким образом, передаточная функция регулятора примет вид

Регулятор тока:


Настройка контура скорости

При настройке контура скорости, контур тока заменяется передаточной функцией Wзамк.т.

Тμс = 2Тμт=0,0008с


Получили П-регулятор, коэффициент усиления которого равен 48,5.

Настройка контура положения


Структурная схема привода 2 приведена на рис.5.17. Переходные процессы в приводе при различных нагрузках показаны на рис.5.18 -5.20.

а)

б)

в)

Рис.5.18. Переходные процессы при Iст=0А. а) положение; б) скорость; в) ток

Время переходного процесса Тпп=1с, перерегулирование отсутствует.

а)

б)

в)

Рис.5.19 Переходные процессы при Iст=3А. а) положение; б) скорость; в)ток.

Время переходного процесса Тпп=1,2с, перерегулирование отсутствует.

а)

б)

в)

Рис.5.20 Переходные процессы при Iст=6А. а) положение; б) скорость; в) ток

Время переходного процесса Тпп=1.2с, перерегулирование отсутствует.

6. ОХРАНА ТРУДА

Задача охраны труда - свести к минимальной вероятности поражения или заболевания работающего с одновременным обеспечением комфорта при максимальной производительности труда. Улучшение условий труда и его безопасность приводят к снижению производственного травматизма, профессиональных заболеваний, что сохраняет здоровье трудящихся и одновременно приводит к уменьшению затрат на оплату соответствующих льгот и компенсаций за работу в неблагоприятных условиях.

Рассмотрим свою установку со стороны безопасности оператора во время работы. Основное свое рабочее время оператор будет находиться за ПК, управляя необитаемым подводным аппаратом. На рабочем месте оператора пульта управления, человек подвергается ряду опасных и вредных производственных факторов. Для обеспечения безопасности работы необходимо провести анализ этих факторов.

6.1 Анализ опасных и вредных производственных факторов

К психологическим факторам относятся перенапряжение анализаторов, умственное перенапряжение, эмоциональные перегрузки, монотонность труда. На рабочем месте оператора пульта управления подводным аппаратом возможно перенапряжение органов зрения, вызываемое применением дисплеев с низким разрешением, не отрегулированных по яркости и контрастности, а также неправильной их установкой относительно окон и осветительных приборов. В соответствии с СанПиН 2.2.2.542-96 [7] помещение, в котором находится ПК должно быть просторным и хорошо проветриваемым. Минимальная площадь на один компьютер - 6 м2, минимальный объем - 20 м3.

Рабочее место с ПК должно располагаться по отношению к оконным проемам так, чтобы свет падал сбоку, предпочтительно слева. Не рекомендуется работать за ПК более 2 ч подряд без перерыва. В процессе работы желательно менять тип и содержание деятельности. Санитарными нормами, указанными выше, предусматривают обязательные перерывы во времени работы на ПК, во время которых рекомендуется делать простейшие упражнения для глаз, рук и опорно-двигательного аппарата.

Ê ôèçè÷åñêèì ôàêòîðàì îòíîñÿòñÿ: íåçàùèùåííûå ïîäâèæíûå ýëåìåíòû ïðîèçâîäñòâåííîãî îáîðóäîâàíèÿ; çàãàçîâàííîñòü, çàïûëåííîñòü ðàáî÷åé çîíû; ïîâûøåííûé óðîâåíü øóìà; ïîâûøåííûé óðîâåíü íàïðÿæåíèÿ â ýëåêòðè÷åñêîé ñåòè; ïîâûøåííûé óðîâåíü èîíèçèðóþùåãî èçëó÷åíèÿ; ïîâûøåííûé óðîâåíü ýëåêòðîìàãíèòíûõ ïîëåé; ïîâûøåííûé óðîâåíü óëüòðàôèîëåòîâîãî èçëó÷åíèÿ; íåäîñòàòî÷íàÿ îñâåùåííîñòü.

Ïðè ðàáîòå ñ äèñïëååì îïåðàòîð ïîäâåðãàåòñÿ âîçäåéñòâèþ ðàäèàöèè èçëó÷àåìîé ýëåêòðîííîé òðóáêîé. Äëÿ óìåíüøåíèÿ âîçäåéñòâèÿ ðàäèàöèè, èçëó÷àåìîé ýëåêòðîííî-ëó÷åâîé òðóáêîé, ñîãëàñíî ÑÏ 2.6.1-758-99 [8] ïðèìåíÿþò ñòåêëÿííûå èëè ñåòî÷íûå ôèëüòðû, óìåíüøàþùèå ìåðöàíèå, ïîâûøàþùèå êîíòðàñòíîñòü è ÷åòêîñòü èçîáðàæåíèÿ, èëè èñïîëüçóþò ñîâðåìåííûå ìîíèòîðû ñî ñïåöèôèêàöèåé «Low radiation», êîòîðûå ìîæíî èñïîëüçîâàòü áåç çàùèòíûõ ýêðàíîâ, òàê êàê îíè ïîêðûòû ñïåöèàëüíûì àíòèáëèêîâûì ñîñòàâîì äëÿ ëó÷øåãî âîñïðèÿòèÿ èçîáðàæåíèÿ è äëÿ óìåíüøåíèÿ îòðàæåíèÿ âíåøíåãî îñâåùåíèÿ.

Íà ìåñòå ðàáîòû îïåðàòîðà ïóëüòà íà íåãî äåéñòâóåò íåïîñòîÿííûé ïðåðûâèñòûé øóì, ïðîèçâîäèìûé ñëåäóþùèìè óñòðîéñòâàìè: êîíäèöèîíåðû âîçäóõà, âåíòèëÿòîðû ñèñòåì îõëàæäåíèÿ àïïàðàòóðû, ïðèíòåðû. Äëÿ ñíèæåíèÿ âëèÿíèÿ øóìà ñóùåñòâóþò ñëåäóþùèå ãðóïïû ìåðîïðèÿòèé: I ãðóïïà - ñòðîèòåëüíî-ïëàíèðîâî÷íàÿ; II ãðóïïà - êîíñòðóêòèâíàÿ; III ãðóïïà - ñíèæåíèå øóìà â èñòî÷íèêå åãî âîçíèêíîâåíèÿ; IV ãðóïïà - îðãàíèçàöèîííûå ìåðîïðèÿòèÿ. Ê ñòðîèòåëüíî-ïëàíèðîâî÷íîé ãðóïïå îòíîñèòñÿ: èñïîëüçîâàíèå îïðåäåëåííûõ ñòðîèòåëüíûõ ìàòåðèàëîâ. Ïðîèçâîäèòñÿ àêóñòè÷åñêàÿ îáðàáîòêà ïîìåùåíèÿ (îáëèöîâêà ïîðèñòûìè àêóñòè÷åñêèìè ïàíåëÿìè). Ñíèæàåòñÿ óðîâåíü çâóêà îò 5-40 äÁÀ. Ê êîíñòðóêòèâíîé ãðóïïå îòíîñÿòñÿ ñëåäóþùèå ðàáîòû: 1 óñòàíîâêà çâóêîèçîëèðóþùèõ ïðåãðàä (ýêðàíîâ). Ðåàëèçàöèÿ ìåòîäà çâóêîèçîëÿöèè (îòðàæåíèå ýíåðãèè çâóêîâîé âîëíû). Èñïîëüçóþòñÿ ìàòåðèàëû ñ ãëàäêîé ïîâåðõíîñòüþ (ñòåêëî, ïëàñòèê, ìåòàëë). Àêóñòè÷åñêàÿ îáðàáîòêà ïîìåùåíèÿ (çâóêîïîãëîùåíèå). Ìîæíî ñíèçèòü óðîâåíü çâóêà äî 45 äÁÀ; 2 èñïîëüçîâàíèå îáúåìíûõ çâóêîïîãëîòèòåëåé (çâóêîèçîëÿòîð è çâóêîïîãëîòèòåëü). Óñòàíàâëèâàåòñÿ íàä çíà÷èòåëüíûìè èñòî÷íèêàìè çâóêà. Ìîæíî ñíèçèòü óðîâåíü çâóêà äî 30-50 äÁÀ. Ñíèæåíèå øóìà â èñòî÷íèêå åãî âîçíèêíîâåíèÿ - ñàìûé ýôôåêòèâíûé ìåòîä, âîçìîæåí íà ýòàïå ïðîåêòèðîâàíèÿ. Èñïîëüçóþòñÿ êîìïîçèòíûå ìàòåðèàëû 2-õ ñëîéíûå. Ñíèæåíèå øóìà: 20-60 äÁÀ. Ê îðãàíèçàöèîííûì ìåðîïðèÿòèÿì îòíîñÿòñÿ: îïðåäåëåíèå ðåæèìà òðóäà è îòäûõà ïåðñîíàëà, ïëàíèðîâàíèå ðàá. âðåìåíè, ïëàíèðîâàíèå ðàáîòû çíà÷èòåëüíûõ èñòî÷íèêîâ øóìà â ðàçíûõ èñòî÷íèêàõ. Ñíèæåíèå øóìà: 5-10 äÁÀ. Åñëè óðîâåíü øóìà íå ñíèæàåòñÿ â ïðåäåëàõ íîðìû, èñïîëüçóþòñÿ èíäèâèäóàëüíûå ñðåäñòâà çàùèòû (íàóøíèêè, øëåìîôîíû).

Ìèêðîêëèìàò íà ðàáî÷åì ìåñòå îïåðàòîðà ïóëüòà óïðàâëåíèÿ.  çàâèñèìîñòè îò ýíåðãîçàòðàò îðãàíèçìà ÃÎÑÒ 12.1.005-88 [9] ïðåäóñìàòðèâàåò òðè êàòåãîðèè ðàáîò.  ñîîòâåòñòâèè ñ ÃÎÑÒ, ðàáîòà îïåðàòîðà ÝÂÌ ìîæåò áûòü îòíåñåíà ê ëåãêîé ôèçè÷åñêîé ðàáîòå êàòåãîðèè 1á ñ ýíåðãîçàòðàòàìè îðãàíèçìà 138-172 Äæ/ñ èëè 120-150 êêàë/÷àñ. Ñëåäóåò ïîìíèòü, ÷òî â òåïëûé ïåðèîä ãîäà ñðåäíåñóòî÷íàÿ òåìïåðàòóðà íàðóæíîãî âîçäóõà ñîñòàâëÿåò âûøå +27 0Ñ, â õîëîäíûé ïåðèîä ãîäà ñðåäíåñóòî÷íàÿ òåìïåðàòóðà íàðóæíîãî âîçäóõà ñîñòàâëÿåò -25 0Ñ è íèæå. Îïòèìàëüíàÿ îòíîñèòåëüíàÿ âëàæíîñòü êîëåáëåòñÿ â ïðåäåëàõ 40-60 % [6].

Îïòèìàëüíûå íîðìû ïàðàìåòðîâ ìèêðîêëèìàòà ñ ó÷åòîì êàòåãîðèè äàííîé ðàáîòû ñëåäóþùèå: â õîëîäíûé ïåðèîä ãîäà òåìïåðàòóðà âîçäóõà 21-23 0Ñ, ñêîðîñòü äâèæåíèÿ âîçäóõà íå áîëåå 0,1 ì/ñ; â òåïëûé ïåðèîä ãîäà òåìïåðàòóðà âîçäóõà äîëæíà ñîñòàâëÿòü 22-24 0Ñ, ñêîðîñòü äâèæåíèÿ âîçäóõà íå áîëåå 0,2 ì/ñ. Äîïóñòèìûå çíà÷åíèÿ îòíîñèòåëüíîé âëàæíîñòè â õîëîäíûé ïåðèîä ãîäà 75 % è 60% â òåïëûé ïåðèîä ãîäà ïðè òåìïåðàòóðå 27 0Ñ. Äëÿ îáåñïå÷åíèÿ äàííûõ óñëîâèé ìèêðîêëèìàòà â õîëîäíîå âðåìÿ ãîäà ïðèìåíÿþò ñèñòåìó öåíòðàëüíîãî îòîïëåíèÿ, à â òåïëîå âðåìÿ ãîäà - êîíäèöèîíåðû.

Ïîìåùåíèÿ, â êîòîðûõ îñóùåñòâëÿåòñÿ ðàáîòà ñ ÏÊ, ïî ñòåïåíè ýëåêòðîîïàñíîñòè îòíîñÿòñÿ ê ïîìåùåíèÿì áåç ïîâûøåííîé îïàñíîñòè - ïîìåùåíèÿ ñóõèå, ñ íîðìàëüíîé òåìïåðàòóðîé, èçîëèðîâàííûìè ïîëàìè, áåñïûëüíûå, èìåþùèå ìàëîå êîëè÷åñòâî çàçåìëåííûõ ïðåäìåòîâ. Êîìïüþòåð ïèòàåòñÿ îò îäíîôàçíîé ñåòè ïåðåìåííîãî òîêà ïðîìûøëåííîé ÷àñòîòû ñ çàçåìëåííîé íåéòðàëüþ, íàïðÿæåíèåì 220Â. Äëÿ ïðåäîòâðàùåíèÿ ïîðàæåíèÿ ÷åëîâåêà ýëåêòðè÷åñêèì òîêîì íåîáõîäèìî ïðåäóñìîòðåòü ñëåäóþùèå ìåðû: 1. Ïîñêîëüêó ñåòåâîå íàïðÿæåíèå ïðåîáðàçóåòñÿ â îòäåëüíîì áëîêå (áëîêà ïèòàíèÿ), òî íåîáõîäèìî âûïîëíèòü åãî â çàêðûòîì ìåòàëëè÷åñêîì êîðïóñå è ýëåêòðè÷åñêè ñîåäèíèòü åãî ñ êîðïóñîì âñåãî óñòðîéñòâà â öåëîì;

. Çàçåìëèòü êîðïóñ âñåãî êîìïüþòåðà, ïîñðåäñòâîì çàçåìëÿþùåãî âûâîäà â ñåòåâîì øíóðå èëè îòäåëüíûì çàçåìëÿþùèì ïðîâîäîì;

. Ïðèìåíèòü ñåòåâîé øíóð ñ äâîéíîé èçîëÿöèåé.

Äëÿ çàùèòû îò îïàñíîãî íàïðÿæåíèÿ îò ïðèêîñíîâåíèÿ íåîáõîäèìî èñïîëüçîâàòü çàùèòíîå çàçåìëåíèå. Íàèáîëåå ýôôåêòèâíûì ÿâëÿåòñÿ èñïîëüçîâàíèå êîíòóðíîãî çàçåìëåíèÿ, ðàçìåùåííîãî ïî ïåðèìåòðó çäàíèÿ.

Àíàëèç îïàñíûõ è âðåäíûõ ôàêòîðîâ ïîêàçàë, ÷òî äëÿ ïðåäîòâðàùåíèÿ àâàðèéíîñòè è òðàâìàòèçìà íåîáõîäèìî áîëåå ïîäðîáíî ðàññìîòðåòü âîïðîñ îá óëó÷øåíèè îñâåùåííîñòè ðàáî÷åãî ìåñòà îïåðàòîðà ÏÊ.

7. Ïðîèçâîäñòâåííîå îñâåùåíèå ïîìåùåíèé

Ê ñèñòåìàì ïðîèçâîäñòâåííîãî îñâåùåíèÿ ïðåäúÿâëÿþòñÿ ñëåäóþùèå îñíîâíûå òðåáîâàíèÿ ñîãëàñíî ÑÍèÏ 23-05-95 [10]:

) ñîîòâåòñòâèå óðîâíÿ îñâåùåííîñòè ðàáî÷èõ ìåñò õàðàêòåðó âûïîëíÿåìîé çðèòåëüíîé ðàáîòû;

) äîñòàòî÷íî ðàâíîìåðíîå ðàñïðåäåëåíèå ÿðêîñòè íà ðàáî÷èõ ïîâåðõíîñòÿõ è â îêðóæàþùåì ïðîñòðàíñòâå;

) îòñóòñòâèå ðåçêèõ òåíåé, ïðÿìîé è îòðàæåííîé áëåñêîñòè (áëåñêîñòü - ïîâûøåííàÿ ÿðêîñòü ñâåòÿùèõñÿ ïîâåðõíîñòåé, âûçûâàþùàÿ îñëåïëåííîñòü);

) ïîñòîÿíñòâî îñâåùåííîñòè âî âðåìåíè;

) îïòèìàëüíàÿ íàïðàâëåííîñòü èçëó÷àåìîãî îñâåòèòåëüíûìè ïðèáîðàìè ñâåòîâîãî ïîòîêà;

) äîëãîâå÷íîñòü, ýêîíîìè÷íîñòü, ýëåêòðî - è ïîæàðîáåçîïàñíîñòü, ýñòåòè÷íîñòü, óäîáñòâî è ïðîñòîòà ýêñïëóàòàöèè.

Íåäîñòàòî÷íîñòü îñâåùåíèÿ ïðèâîäèò ê íàïðÿæåíèþ çðåíèÿ, îñëàáëÿåò âíèìàíèå, ïðèâîäèò ê íàñòóïëåíèþ ïðåæäåâðåìåííîé óòîìëåííîñòè. ×ðåçìåðíî ÿðêîå îñâåùåíèå âûçûâàåò îñëåïëåíèå, ðàçäðàæåíèå è ðåçü â ãëàçàõ. Íåïðàâèëüíîå íàïðàâëåíèå ñâåòà íà ðàáî÷åì ìåñòå ìîæåò ñîçäàòü ðåçêèå òåíè, áëèêè, äåçîðåíòèðîâàòü ðàáîòàþùåãî. Âñå ýòè ïðè÷èíû ìîãóò ïðèâåñòè ê íåñ÷àñòíîìó ñëó÷àþ èëè ïðîôçàáîëåâàíèÿì, ïîýòîìó ñòîëü âàæåí ïðàâèëüíûé ðàñ÷åò îñâåùåííîñòè.

Èñêóññòâåííîå îñâåùåíèå âûïîëíÿåòñÿ ïîñðåäñòâîì ýëåêòðè÷åñêèõ èñòî÷íèêîâ ñâåòà äâóõ âèäîâ: ëàìï íàêàëèâàíèÿ è ëþìèíåñöåíòíûõ ëàìï. Áóäåì èñïîëüçîâàòü ëþìèíåñöåíòíûå ëàìïû, êîòîðûå ïî ñðàâíåíèþ ñ ëàìïàìè íàêàëèâàíèÿ èìåþò ñóùåñòâåííûå ïðåèìóùåñòâà:

ïî ñïåêòðàëüíîìó ñîñòàâó ñâåòà îíè áëèçêè ê äíåâíîìó, åñòåñòâåííîìó îñâåùåíèþ;

îáëàäàþò áîëåå âûñîêèì ÊÏÄ ( â 1,5-2 ðàçà âûøå, ÷åì ÊÏÄ ëàìï íàêàëèâàíèÿ);

îáëàäàþò ïîâûøåííîé ñâåòîîòäà÷åé (â 3-4 ðàçà âûøå, ÷åì ó ëàìï íàêàëèâàíèÿ);

áîëåå äëèòåëüíûé ñðîê ñëóæáû.

Ðàñ÷åò îñâåùåíèÿ ïðîèçâîäèòñÿ äëÿ êîìíàòû ïëîùàäüþ 18 ì2, øèðèíà êîòîðîé 3 ì, âûñîòà - 2 ì. Âîñïîëüçóåìñÿ ìåòîäîì ñâåòîâîãî ïîòîêà.

Äëÿ îïðåäåëåíèÿ êîëè÷åñòâà ñâåòèëüíèêîâ îïðåäåëèì ñâåòîâîé ïîòîê, ïàäàþùèé íà ïîâåðõíîñòü ïî ôîðìóëå [6]:

                                                                                (7.1)

ãäå Åí = 400 Ëê - íîðìèðîâàííàÿ ìèíèìàëüíàÿ îñâåùåííîñòü;

kç - êîýôôèöèåíò çàïàñà, ó÷èòûâàþùèé óìåíüøåíèå ñâåòîâîãî ïîòîêà ëàìïû â ðåçóëüòàòå çàãðÿçíåíèÿ ñâåòèëüíèêîâ â ïðîöåññå ýêñïëóàòàöèè ( åãî çíà÷åíèå îïðåäåëÿåòñÿ ïî òàáëèöå êîýôôèöèåíòîâ çàïàñà äëÿ ðàçëè÷íûõ ïîìåùåíèé è â íàøåì ñëó÷àå kç = 1,5);

S - ïëîùàäü îñâåùàåìîãî ïîìåùåíèÿ ì2;

z = 1,15 - êîýôôèöèåíò íåðàâíîìåðíîñòè îñâåùåíèÿ;

N - ÷èñëî ñâåòèëüíèêîâ, îïðåäåëÿåìîå èç óñëîâèÿ ñîçäàíèÿ ðàâíîìåðíîãî îñâåùåíèÿ âñåé ïëîùàäè ïîìåùåíèÿ;

η - êîýôôèöèåíò èñïîëüçîâàíèÿ ( âûðàæàåòñÿ îòíîøåíèåì ñâåòîâîãî ïîòîêà, ïàäàþùåãî íà ðàñ÷åòíóþ ïîâåðõíîñòü, ê ñóììàðíîìó ïîòîêó âñåõ ëàìï è èñ÷èñëÿåòñÿ â äîëÿõ åäèíèöû, çàâèñèò îò õàðàêòåðèñòèê ñâåòèëüíèêà, ðàçìåðîâ ïîìåùåíèÿ, îêðàñêè ñòåí è ïîòîëêà, õàðàêòåðèçóåìûõ êîýôôèöèåíòàìè îòðàæåíèÿ îò ñòåí Ðñ = 50 %, ïîòîëêà Ðï = 70 % è ïîëà Ðïîëà= 10%).

Çíà÷åíèå η îïðåäåëèì ïî òàáëèöå êîýôôèöèåíòîâ èñïîëüçîâàíèÿ ðàçëè÷íûõ ñâåòèëüíèêîâ. Äëÿ ýòîãî âû÷èñëèì èíäåêñ ïîìåùåíèÿ ïî ôîðìóëå:

                                                                                   (7.2)

ãäå À = 6 ì - äëèíà ïîìåùåíèÿ;

 = 3 ì - øèðèíà ïîìåùåíèÿ;

h = 2 ì - âûñîòà ïîäâåñà ñâåòèëüíèêîâ íàä ðàáî÷åé ïîâåðõíîñòüþ.

Èç ñïðàâî÷íûõ äàííûõ íàõîäèì η = 0,35.

Äëÿ îñâåùåíèÿ âûáèðàåì ñâåòèëüíèêè ÓÑÏ 35 ñ äâóìÿ ëþìèíåñöåíòíûìè ëàìïàìè òèïà ËÁ40-1, ñâåòîâîé ïîòîê êîòîðûõ Ô = 8640 Ëê.

Íåîáõîäèìîå ÷èñëî ñâåòèëüíèêîâ â ðÿäó

                                                                               (7.3)

ãäå n = 2 - ÷èñëî ðÿäîâ ñâåòèëüíèêîâ.


Ïðîàíàëèçèðîâàâ îïàñíûå è âðåäíûå ïðîèçâîäñòâåííûå ôàêòîðû ìîæíî ïðèâåñòè òðåáîâàíèÿ ê îðãàíèçàöèè ðàáî÷åãî ìåñòà îïåðàòîðà.

7.1 Îðãàíèçàöèÿ ðàáî÷åãî ìåñòà îïåðàòîðà

 äàííîé ÷àñòè äèïëîìíîãî ïðîåêòà ðàññìàòðèâàþòñÿ òðåáîâàíèÿ ê îðãàíèçàöèè ðàáî÷åãî ìåñòà îïåðàòîðà, óïðàâëÿþùåãî íåîáèòàåìûì ïîäâîäíûì àïïàðàòîì. Îñíîâíîå ñâîå âðåìÿ îïåðàòîð áóäåò íàõîäèòüñÿ çà ïóëüòîì óïðàâëåíèÿ.

Ñèñòåìîé ÷åëîâåê-ìàøèíà (Ñ×Ì) íàçûâàåòñÿ ñèñòåìà, ñîñòîÿùàÿ èç ÷åëîâåêà-îïåðàòîðà è ìàøèíû, ñ ïîìîùüþ êîòîðîé îí îñóùåñòâëÿåò òðóäîâóþ äåÿòåëüíîñòü. Ìàøèíîé â Ñ×Ì íàçûâàåòñÿ ñîâîêóïíîñòü òåõíè÷åñêèõ ñðåäñòâ, èñïîëüçóåìûõ ÷åëîâåêîì îïåðàòîðîì â ïðîöåññå äåÿòåëüíîñòè.

 Ñ×Ì ïðîèñõîäèò ìîáèëèçàöèÿ ïñèõîëîãè÷åñêèõ è ôèçè÷åñêèõ ôóíêöèé îïåðàòîðà, ïðè ýòîì çàòðà÷èâàåòñÿ åãî íåðâíàÿ è ìûøå÷íàÿ ýíåðãèÿ.

Áîëüøàÿ ñêîðîñòü ïðîòåêàíèÿ òåõíîëîãè÷åñêèõ ïðîöåññîâ îòðàæàåòñÿ íà áûñòðîòå ðåàêöèè ÷åëîâåêà-îïåðàòîðà ê ðàçëè÷íûì âíåøíèì ðàçäðàæèòåëÿì, òðåáóÿ îò íåãî èñêëþ÷èòåëüíîãî âíèìàíèÿ ê ïîëó÷àåìîé èíôîðìàöèè. Êðîìå áûñòðîòû ðåàêöèè ÷åëîâåê äîëæåí åùå îáëàäàòü óìåíèåì áûñòðî îðèåíòèðîâàòüñÿ â ñëîæíîé ïðîèçâîäñòâåííîé îáñòàíîâêå, îáåñïå÷èâàòü ïîñòîÿííûé êîíòðîëü è ñàìîêîíòðîëü çà äåéñòâèÿìè è ïîñòóïàþùèìè ñèãíàëàìè.

 íàñòîÿùåå âðåìÿ øèðîêî ïðèìåíÿþò òåðìèí ýðãîíîìèêà - îáëàñòü çíàíèé î ïðèñïîñîáëåíèè ê ÷åëîâåêó ñðåäñòâ ïðîèçâîäñòâà. Öåëü ýðãîíîìèêè âûðàáîòêà ðåêîìåíäàöèé ïî óñîâåðøåíñòâîâàíèþ ïñèõîôèçèîëîãè÷åñêèõ óñëîâèé òðóäà, êîòîðûå äåëàþò òðóä âûñîêîýôôåêòèâíûì è â òî æå âðåìÿ îáåñïå÷èâàþò ÷åëîâåêó íåîáõîäèìûå ãèãèåíè÷åñêèå óñëîâèÿ, ñîõðàíÿþùèå åãî çäîðîâüå.

Ðàáî÷åå ìåñòî ÷åëîâåêà-îïåðàòîðà - ýòî ìåñòî â Ñ×Ì, îñíàùåííîå ñðåäñòâàìè îòîáðàæåíèÿ èíôîðìàöèè, îðãàíàìè óïðàâëåíèÿ è âñïîìîãàòåëüíûìè ñðåäñòâàìè, ãäå îñóùåñòâëÿåòñÿ òðóäîâàÿ äåÿòåëüíîñòü ÷åëîâåêà. Ðàáî÷åå ìåñòî îïåðàòîðà õàðàêòåðèçóåòñÿ ðàáî÷åé ñðåäîé, òî åñòü ñîâîêóïíîñòüþ ôàêòîðîâ âíåøíåé ñðåäû. Ê íèì îòíîñÿòñÿ ôèçè÷åñêèå, õèìè÷åñêèå, áèîëîãè÷åñêèå, èíôîðìàöèîííûå, ñîöèàëüíî-ïñèõîëîãè÷åñêèå è ýñòåòè÷åñêèå ñâîéñòâà ñðåäû, âîçäåéñòâóþùåé íà ÷åëîâåêà.

Ðàöèîíàëüíîå óñòðîéñòâî ðàáî÷åãî ìåñòà ó÷èòûâàåò îïòèìàëüíóþ åãî ïëàíèðîâêó, ñòåïåíü ìåõàíèçàöèè è àâòîìàòèçàöèè, âûáîð ðàáî÷åé ïîçû îïåðàòîðà è ðàñïîëîæåíèÿ îðãàíîâ óïðàâëåíèÿ, èíñòðóìåíòîâ è ò.ä. Îïòèìàëüíàÿ ïëàíèðîâêà îáåñïå÷èâàåò óäîáñòâî ïðè âûïîëíåíèè ðàáîòû, ýêîíîìèþ ñèë è âðåìåíè îïåðàòîðà, ïðàâèëüíîå èñïîëüçîâàíèå ïðîèçâîäñòâåííûõ ïëîùàäåé, áåçîïàñíûõ óñëîâèé òðóäà.

Ïðè ðàñïîëîæåíèè ýëåìåíòîâ ðàáî÷åãî ìåñòà íåîáõîäèìî ïðåäóñìàòðèâàòü ñðåäñòâà çàùèòû îò îïàñíûõ è âðåäíûõ ôàêòîðîâ â ñîîòâåòñòâèè ñ ÃÎÑÒ 12.0.003-82 [11] âçàèìíîå ðàñïîëîæåíèå ýëåìåíòîâ ðàáî÷åãî ìåñòà äîëæíî ñïîñîáñòâîâàòü îïòèìàëüíîìó ðåæèìó òðóäà è îòäûõà, ñíèæåíèþ óòîìëÿåìîñòè îïåðàòîðà, ïðåäóïðåæäåíèþ ïîÿâëåíèÿ îøèáî÷íûõ äåéñòâèé.

Âçàèìíîå ðàñïîëîæåíèå ïóëüòà óïðàâëåíèÿ, êðåñëà, îðãàíîâ óïðàâëåíèÿ è ñðåäñòâ îòîáðàæåíèÿ èíôîðìàöèè äîëæíî ñîîòâåòñòâîâàòü àíòðîïîìåòðè÷åñêèì äàííûì ÷åëîâåêà- îïåðàòîðà, ïñèõîôèçèîëîãè÷åñêèì è áèîìåõàíè÷åñêèì õàðàêòåðèñòèêàì îïåðàòîðà.

Åñëè ðàçìåùåíèå îðãàíîâ óïðàâëåíèÿ íå áóäåò ñîîòâåòñòâîâàòü ôèçè÷åñêèì âîçìîæíîñòÿì îïåðàòîðà, òî âûïîëíÿåìàÿ ðàáîòà îêàæåòñÿ íåîïðàâäàííî òÿæåëîé è óòîìèòåëüíîé. Ñëåäóåò ó÷èòûâàòü è áèîìåõàíè÷åñêèå âîçìîæíîñòè äâèãàòåëüíîãî àïïàðàòà ÷åëîâåêà- îïåðàòîðà, â ÷àñòíîñòè ñèëó ðàçëè÷íûõ ìûøå÷íûõ ãðóïï ó ìóæ÷èí è æåíùèí.

Äëÿ óñêîðåíèÿ âûïîëíåíèÿ òîé èëè èíîé ðàáîòû íåîáõîäèìî ïðåäóñìîòðåòü íàèìåíüøåå êîëè÷åñòâî äâèæåíèé, ïîýòîìó ïðè îðãàíèçàöèè ðàáî÷åãî ìåñòà íàäî ñòðåìèòüñÿ ê òîìó, ÷òîáû ðàáîòà âûïîëíÿëàñü òîëüêî ñóùåñòâåííî íåîáõîäèìûìè, ëåãêèìè è áåçîïàñíûìè äâèæåíèÿìè. Âîçìîæíàÿ ñêîðîñòü äâèæåíèé îïðåäåëÿåòñÿ âîçìîæíîñòÿìè íå òîëüêî êîñòíî-ìûøå÷íîé ñèñòåìû, íî òàêæå è íåðâíîé ñèñòåìû.

Ïðè ðàáîòå îïåðàòîðà ñ ïîëóàâòîìàòè÷åñêîé ñèñòåìîé îðãàíàìè óïðàâëåíèÿ çðèòåëüíàÿ èíôîðìàöèÿ ïðåäñòàâëåíà â âèäå íåïîñðåäñòâåííîãî íàáëþäåíèÿ çà ðàáîòîé èñïîëíèòåëüíîãî óñòðîéñòâà èëè ñ ïîìîùüþ òåëåêàìåðû.

Îðãàíû óïðàâëåíèÿ, ñãðóïïèðîâàííûå ôóíêöèîíàëüíî, âûäåëÿþòñÿ íà ïóëüòå ñåêòîðîì îïðåäåëåííîãî öâåòà, ïðè ýòîì öèôðîâûå è àíàëîãîâûå èíäèêàòîðû ðàçìåùàþòñÿ îòäåëüíî. Âõîäíûå ðåãóëèðóåìûå ïàðàìåòðû ðàçìåùàþòñÿ ïåðåä ãëàçàìè è èìåþò ÷åòêóþ ãðàäóèðîâêó. Ðàñïîëîæåíèå êíîïîê è êëàâèø â çîíå ìàíèïóëÿöèé âûïîëíåíî òàêèì îáðàçîì, ÷òîáû èñêëþ÷èòü âîçìîæíîñòü ñëó÷àéíîãî âêëþ÷åíèÿ.

Îñíîâíûå îðãàíû óïðàâëåíèÿ - íàèáîëåå âàæíûå, ÷àñòî èñïîëüçóåìûå ðàçìåùàþòñÿ â îïòèìàëüíîé çîíå äîñÿãàåìîñòè, ãäå îáåñïå÷èâàþòñÿ íàèëó÷øèå óñëîâèÿ äëÿ ðó÷íîãî óïðàâëåíèÿ. Ãàáàðèòíûå ðàçìåðû çàäàþùåãî îðãàíà ýðãîíîìè÷åñêè ïîäîãíàíû.

8. ÝÊÎÍÎÌÈ×ÅÑÊÈÉ ÐÀÇÄÅË

8.1 Ïðîáëåìû, ñâÿçàííûå ñ ïðîâåäåíèåì àâàðèéíî - ñïàñàòåëüíûõ ðàáîò ïîä âîäîé

Ïðîáëåìû, ñâÿçàííûå ñ ïðîâåäåíèåì àâàðèéíî-ñïàñàòåëüíûõ ðàáîò ïîä âîäîé âîçíèêàþò ÷àñòî. Ñïàñåíèå ëþäåé, ñáîð îáëîìêîâ òåõíèêè ñî äíà ìîðÿ, îáñëåäîâàíèå ìåñòà àâàðèè - çàäà÷è ñëîæíûå è òðóäîåìêèå. Ðàáîòà çàòðóäíÿåòñÿ ìíîãèìè óñëîâèÿìè: ñëîæíûé ðåëüåô äíà, áîëüøèå ïëîùàäè îáñëåäîâàíèÿ, íåîáõîäèìîñòü ïîäíÿòèÿ è òðàíñïîðòèðîâêè ôðàãìåíòîâ òåõíèêè ðàçëè÷íûõ ðàçìåðîâ è ôîðìû - âñå ýòî èñêëþ÷àåò âîçìîæíîñòü íåïîñðåäñòâåííîãî ó÷àñòèÿ ÷åëîâåêà.

Ñ ðîñòîì ãëóáèíû ïîãðóæåíèÿ èëè â îñîáî ñëîæíûõ ïîäâîäíûõ óñëîâèÿõ ôèçèîëîãè÷åñêèå è ïñèõîëîãè÷åñêîãî õàðàêòåðà âîçìîæíîñòè ÷åëîâåêà ñòàíîâÿòñÿ îãðàíè÷åííûìè. Ïîýòîìó ñòðåìëåíèå óìåíüøèòü ðèñê äëÿ âîäîëàçà, ïîâûñèòü áåçîïàñíîñòü è ýôôåêòèâíîñòü ðàáîòû ïîä âîäîé, ñíèçèòü ñòîèìîñòü òàêèõ ðàáîò ïðèâåëî ê ïîÿâëåíèþ ÍÏÀ. Ïîäîáíûå àïïàðàòû øèðîêî èñïîëüçóþòñÿ íà ïîäâîäíûõ íåôòåãàçîïðîìûñëàõ, ïðè ðàáîòå ñ ãèäðîòåõíè÷åñêèìè ñîîðóæåíèÿìè.

Ïî ñðàâíåíèþ ñ èñïîëüçîâàíèåì âîäîëàçîâ ÍÏÀ èìåþò ñëåäóþùèå ïðåèìóùåñòâà:

âûñîêèé óðîâåíü áåçîïàñíîñòè (óïðàâëåíèå àïïàðàòîì îñóùåñòâëÿåò îïåðàòîð ñ ïîâåðõíîñòè èëè èç ïîäâîäíîãî îáúåêòà, íàõîäÿñü ïðè íîðìàëüíîì àòìîñôåðíîì äàâëåíèè);

ìèíèìàëüíàÿ ÷èñëåííîñòü îáñëóæèâàþùåãî ïåðñîíàëà (1-2 ÷åëîâåêà);

áûñòðîòà ïîäãîòîâêè ê ðàáîòå (ñïóñê ÍÏÀ íà ãëóáèíó çàíèìàåò íå áîëåå 20 ìèíóò, â òî âðåìÿ êàê äëÿ âûõîäà âîäîëàçà íà ãðóíò îò íà÷àëà ïîâûøåíèÿ äàâëåíèÿ ñîñòàâëÿåò íåñêîëüêî ñóòîê);

âîçìîæíîñòü ðàáîòû ïðè ñèëüíîì âîëíåíèè ìîðÿ;

âîçìîæíîñòü âåñòè êðóãëîñóòî÷íóþ ðàáîòó ïðè ìèíèìàëüíîì ðàñõîäå ýíåðãèè, ïîäàâàåìîé ïî êàáåëþ ñ ñóäíà îáåñïå÷åíèÿ (ïîääåðæêè);

íèçêàÿ ñòðîèòåëüíàÿ è ýêñïëóàòàöèîííàÿ ñòîèìîñòü (ñòîèìîñòü ñîçäàíèÿ ãëóáîêîâîäíîãî âîäîëàçíîãî êîìïëåêñà â 5-7 ðàç áîëüøå ñòîèìîñòè ÍÏÀ, à ñòîèìîñòü ýêñïëóàòàöèè, ñîîòâåòñòâåííî, âûøå â 10-15 ðàç);

ìîáèëüíîñòü (ìàëûå âåñà è ãàáàðèòû ÍÏÀ ïîçâîëÿþò ëåãêî ïåðåáðàñûâàòü åãî âìåñòå ñî ñïóñêîïîäúåìíûì óñòðîéñòâîì, åñëè îíî íåîáõîäèìî, â ëþáîé ðàéîí, à ïðè èñïîëüçîâàíèè â êîíòåéíåðíîì âàðèàíòå - èñïîëüçîâàòü ñ íåîáîðóäîâàííîãî ïëàâñðåäñòâà èëè ñ áåðåãà);

ïåðåäà÷à òåëåèçîáðàæåíèé è èíîé èíôîðìàöèè î ïîäâîäíîì îáúåêòå íàâåðõ èñêëþ÷àåò ñóáúåêòèâíûé ôàêòîð â îöåíêå, îíà äàåòñÿ íå âîäîëàçîì, à ñïåöèàëèñòîì íà ïàëóáå.

 2002 ãîäó äëÿ ÂÌÔ ÐÔ áûëî çàêóïëåíî çíà÷èòåëüíîå êîëè÷åñòâî çàðóáåæíîé ñïàñàòåëüíîé òåõíèêè, ñðåäè êîòîðîé ðàáî÷èé àïïàðàò “Venom” ñòîèìîñòüþ 10 ìëí. ðóáëåé.

8.2 Îöåíêà çàòðàò, ñâÿçàííûõ ñ ðåàëèçàöèåé ïðåäëàãàåìîãî òåõíè÷åñêîãî ðåøåíèÿ

Çàòðàòû íà ïðèîáðåòåíèå îòäåëüíûõ óçëîâ, ïîëóôàáðèêàòîâ, ìàòåðèàëîâ, íåîáõîäèìûõ äëÿ èçãîòîâëåíèÿ îïûòíîãî îáðàçöà. Èñïîëüçóåìûå êîìïëåêòóþùèå ïðèâåäåíû â òàáëèöå 8.2. Çàòðàòû íà ïîêóïíûå êîìïëåêòóþùèå îïðåäåëÿþòñÿ ìåòîäîì ïðÿìîãî ñ÷åòà:

                                                                                                        (8.1)

ãäå Ni - ïîêàçàòåëü ïðèìåíÿåìîñòè i - ãî êîìïëåêòóþùåãî èçäåëèÿ;

Öi - öåíà i - ãî êîìïëåêòóþùåãî èçäåëèÿ, ðóá;

n - êîëè÷åñòâî êîìïëåêòóþùèõ èçäåëèé.

Òàáëèöà 8.1 Çàòðàòû, ñâÿçàííûå ñ ïðèîáðåòåíèåì êîìïëåêòóþùèõ óçëîâ

¹

Íàèìåíîâàíèå

Êîëè÷åñòâî, øò

Öåíà çà åäèíèöó, ðóá

Ñóììàðíàÿ ñòîèìîñòü, ðóá

1

Ýëåêòðîäâèãàòåëü 3ÄÁÌ70-1.1-1.3-3

8

25000

200000

2

ýëåêòðîäâèãàòåëü 3ÄÁÌ50-0.16-4-3

9

20000

180000

3

òîðìîçíàÿ ìóôòà Ý11Ì05

12

2000

24000

4

ðåäóêòîð ÏÖÐ85

8

15000

120000

5

ðåäóêòîð ÏÖÐ60

4

12000

48000

6

ýëåêòðîíèêà

-

-

10000

7

êðåïåæíûå è ñîåäèíèòåëüíûå èçäåëèÿ



5000

8

ïîäøèïíèê

52

150

7800


ÈÒÎÃÎ:

594800


Çàòðàòû íà îñíîâíûå ìàòåðèàëû:

                                                        (8.2)

 - Èñïîëüçóåìûé ìàòåðèàë, èçìåíÿåòñÿ îò 1 äî m;

Íi - íîðìà ðàñõîäà i -ãî âèäà ìàòåðèàëà íà îäèí îáúåêò (îäíî èçäåëèå);

Öi - öåíà i -ãî âèäà ìàòåðèàëà (ðóá.);

Êòði - êîýôôèöèåíò, ó÷èòûâàþùèé òðàíñïîðòíî-çàãîòîâèòåëüíûå ðàñõîäû (åñëè îíè íå îòðàæåíû â öåíå);

Ìîòi - ìàññà âîçâðàòíûõ îòõîäîâ èç i -ãî âèäà ìàòåðèàëà (êã);

Öîòi - öåíà âîçâðàòíûõ îòõîäîâ èõ i - ãî ìàòåðèàëà (ðóá.)

Ñòîèìîñòü îñíîâíûõ èñïîëüçóåìûõ ìàòåðèàëîâ óêàçàíà â òàáëèöå 8.2.

Òàáëèöà 8.2 Ñòîèìîñòü îñíîâíûõ ìàòåðèàëîâ

¹

Íàèìåíîâàíèå

Êîëè÷åñòâî, êã

Öåíà, ðóá/êã

1

Òðóáà èç àëþìèíèåâîãî ñïëàâà ÀÌã6

20

80

2

Ëèñò èç àëþìèíèåâîãî ñïëàâà ÀÌã6

10

75

3

Ñòàëü 45

25

50


Çàòðàòû íà àðåíäó ñòàíêîâ è îáîðóäîâàíèÿ, çàòðàòû ýëåêòðîýíåðãèè

Çàòðàòû ñâÿçàííûå ñ àðåíäîé:

                                                                                       (8.3)

ãäå Òi - êîëè÷åñòâî îòðàáîòàííîãî âðåìåíè, ÷;

ÖÒ - òàðèô çà ÷àñ, ðóá.

Çàòðàòû íà ñèëîâóþ ýëåêòðîýíåðãèþ :

                                                                              (8.4)

ãäå ÒÑÒ - ñòàíêîåìêîñòü èçãîòîâëåíèÿ îáúåêòà, ÷;

WÑÐ - ñðåäíÿÿ ïîòðåáëÿåìàÿ ìîùíîñòü ïðè ðàáîòå îáîðóäîâàíèÿ, êÂò·÷;

ÖÊÂÒ - òàðèô çà 1 êÂò·÷ ýëåêòðîýíåðãèè.

Çàòðàòû, ñâÿçàííûå ñ îïëàòîé òðóäà ðàáî÷åìó ñáîðùèêó

Çñá=Ò1∙Öò

Òàáëèöà 7.3. Çàòðàòû ñâÿçàííûå ñî ñáîðêîé îïûòíîãî îáðàçöà.

Íàèìåíîâàíèå

Ñóììà ðóá â ìåñ

Àðåíäà ñòàíêîâ è îáîðóäîâàíèÿ

20000


Íàèìåíîâàíèå

Ñòàíêîåìêîñòü (ÒÑÒ), ÷

Ðàñõîä (WÑÐ), êÂò/÷

Òàðèô(ÖÊÂ), ðóá

Èòîãî (SÝË), ðóá

Ýëåêòðîýíåðãèÿ

20

10

2

4000

Ðàáî÷èé

Âðåìÿ (Ò1), ÷

Ñòàâêà (×ÒÑ), Ðóá/÷


Ñáîðùèê

40

60

2400

Èòîãî 26400

Çàòðàòû, ñâÿçàííûå ñ èñïûòàíèåì è îòëàäêîé îïûòíîãî îáðàçöà

Âêëþ÷àþò â ñåáÿ:

) Çàòðàòû íà îïëàòó òðóäà îñíîâíûõ è âñïîìîãàòåëüíûõ ðàáî÷èõ, ïðîâîäÿùèõ èñïûòàíèÿ (ñì. òàáë. 8.4).

) Çàòðàòû íà îñíîâíûå ìàòåðèàëû äëÿ ïðîâåäåíèÿ èñïûòàíèé.

Çàòðàòû íà îñíîâíûå ìàòåðèàëû:

S=H3∙T∙Ö3                                                                                     (8.5)

ãäå Í3 - íîðìà ðàñõîäà ýëåêòðîýíåðãèè êÂò/÷àñ;

Ò - êîëè÷åñòâî ÷àñîâ, ÷;

Ö3 - öåíà îäíîãî êÂò.

Òàáëèöà 7.4 Çàòðàòû íà èñïûòàíèå îïûòíîãî îáðàçöà.

Íàèìåíîâàíèå

Ðàñõîä

Êîëè÷åñòâî ÷à ÷àñîâ (Ò),÷

Òàðèô, ðóá

Èòîãî, ðóá

Ýëåêòðîýíåðãèÿ

0,48 êÂò/÷

50

2

48

Èíæåíåðû

Âðåìÿ (Òi), ÷

Ñòàâêà (×ÒÑ), Ðóá/÷

Èòîãî (Ç), ðóá

Èíæåíåð êîíñòðóêòîð

100

100

10000

Íàëàä÷èê

8

100

800

Îïåðàòîð ÝÂÌ

8

100

800

Òîêàðü- ôðåçåðîâùèê

10

100

1000

Ñâàðùèê

8

110

880

Èòîãî

13528


Îáùàÿ ñóììà çàòðàò íà èçãîòîâëåíèå îïûòíîãî îáðàçöà.

S=ΣSi                                                                                              (8.6)

S =638700,3 ðóá.

Ðàññ÷èòàííàÿ ñóììà çàòðàò çíà÷èòåëüíî íèæå ñòîèìîñòè çàðóáåæíîãî àíàëîãà.

ÇÀÊËÞ×ÅÍÈÅ

 ðåçóëüòàòå èññëåäîâàíèé è ðàçðàáîòîê â äèïëîìíîì ïðîåêòå áûë ñïðîåêòèðîâàí ïîäâîäíûé àïïàðàò ïðåäíàçíà÷åííûé äëÿ âûïîëíåíèÿ àâàðèéíî-ñïàñàòåëüíûõ ðàáîò. Áûë ðàçðàáîòàí ìàíèïóëÿöèîííûé êîìïëåêñ, ïîçâîëÿþùèé çàõâàòûâàòü è òðàíñïîðòèðîâàòü îáúåêòû ïðîèçâîëüíîé ôîðìû. Ðàññ÷èòàíî ñîïðîòèâëåíèå âîäû äâèæåíèþ àïïàðàòà. Ïðîèçâåäåíî ìîäåëèðîâàíèå ïðèâîäîâ îäíîãî èç ðàáî÷èõ îðãàíîâ ìàíèïóëÿòîðà. Ðàçðàáîòêà ïîäâîäíîãî àïïàðàòà ïîçâîëèò ïîâûñèòü ýôôåêòèâíîñòü ïðîâåäåíèÿ ïîäâîäíûõ ðàáîò.

ÑÏÈÑÎÊ ÈÑÏÎËÜÇÎÂÀÍÍÛÕ ÈÑÒÎ×ÍÈÊÎÂ

1. Àíóðüåâ Â. È.. Ñïðàâî÷íèê êîíñòðóêòîðà - ìàøèíîñòðîèòåëÿ:  3ò. - 8-å èçä., ïåðåðàá. è äîï. Ïîä ðåä È. Í. Æåñòêîâîé. - Ì.: Ìàøèíîñòðîåíå, 2001.,èë.

. Áîæåíîâ Þ. À.. Ñàìîõîäíûå íåîáèòàåìûå ïîäâîäíûå àïïàðàòû - Ë.: Ñóäîñòðîåíèå, 1986

. Äìèòðèåâ À. Í.. Ïðîåêòèðîâàíèå ïîäâîäíûõ àïïàðàòîâ - Ë.: Ñóäîñòðîåíèå, 1978.

. ßñòðåáîâ Â. Ñ.. Òåëåóïðàâëÿåìûå ïîäâîäíûå àïïàðàòû ( ñ ìàíèïóëÿòîðàìè), Ë.: Ñóäîñòðîåíèå, 1973 - 199ñ.

. ßñòðåáîâ Â. Ñ.. Ïîäâîäíûå ðîáîòû - Ë.: Ñóäîñòðîåíèå, 1977.

. Áåçîïàñíîñòü æèçíåäåÿòåëüíîñòè. Áåçîïàñíîñòü òåõíîëîãè÷åñêèõ ïðîöåññîâ è ïðîèçâîäñòâ (Îõðàíà òðóäà): Ó÷åá. ïîñîáèå äëÿ âóçîâ / Ï. Ï. Êóêèí, Â. Ë. Ëàïèí, è äð. - 2-å èçä., èñïð. è äîï. Ì.: Âûñø. øê., 2002.-319ñ.: èë.

. ÑàíÏèí 2.2.4.548-96 Ãèãèåíè÷åñêèå òðåáîâàíèÿ ê ìèêðîêëèìàòó ïðîèçâîäñòâåííûõ ïîìåùåíèé.

. ÑÏ 2.6.1-758-99 Íîðìû ðàäèàöèîííîé áåçîïàñíîñòè

. ÃÎÑÒ 12.1.005-88 Îáùèå ñàíèòàðíî ãèãèåíè÷åñêèå òðåáîâàíèÿ ê âîçäóõó ðàáî÷åé çîíû.

. ÑÍèÏ 23-05-95 Ñòðîèòåëüíûå íîðìû è ïðàâèëà. Íîðìû ïðîåêòèðîâàíèÿ. Åñòåñòâåííîå è èñêóññòâåííîå îñâåùåíèå.

. ÃÎÑÒ 12.0.003-82 Îïàñíûå è âðåäíûå ïðîèçâîäñòâåííûå ôàêòîðû. Êëàññèôèêàöèÿ.

ÏÐÈËÎÆÅÍÈÅ

Ðàçìåùåíî íà Allbest.ur

Похожие работы на - Подводный аппарат для выполнения аварийно-спасательных работ

 

Не нашли материал для своей работы?
Поможем написать уникальную работу
Без плагиата!
Без нейросетей!