Некоторые свойства многогранника. Задачи о P-медиане

  • Вид работы:
    Статья
  • Предмет:
    Математика
  • Язык:
    Русский
    ,
    Формат файла:
    MS Word
    26,26 kb
  • Опубликовано:
    2009-01-12
Вы можете узнать стоимость помощи в написании студенческой работы.
Помощь в написании работы, которую точно примут!

Некоторые свойства многогранника. Задачи о P-медиане

Некоторые свойства многогранника. Задачи о P-медиане

Г.Г. Забудский, Институт информационных технологий и прикладной математики СО РАН

1.  Постановка задачи и определения

Задачи оптимального размещения объектов имеют много практических приложений. Описываются различные постановки таких задач [1-8]. В данной статье рассматривается известная NP-трудная задача оптимального размещения на графе - задача о p-медиане [1,7-8]. Для ее исследования здесь применяется подход, развиваемый в работах А.А. Колоколова и других [2,4-7,9] для анализа и решения задач целочисленного программирования, основанный на разбиении допустимой области соответствующей непрерывной задачи. В данной работе рассматривается L- разбиение.

Задача о p-медиане сводится к простейшей задаче размещения (ПЗР). Сводимость не гарантирует сохранения некоторых свойств. Например, многогранник ПЗР - квазицелочисленный, а многогранник задачи о p- медиане в общем случае является только связноцелочисленным (квазицелочисленным при p = 1, n-1, где n - число вершин графа) [1].

В работе [2] доказано, что многогранник ПЗР имеет альтернирующую L-структуру. В данной статье показано, что многогранник задачи о p-медиане также имеет альтернирующую L -структуру.

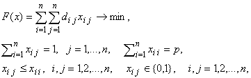
Рассматривается целочисленная модель задачи о p- медиане:

(1)

где n - количество вершин графа; dij - кратчайшее расстояние между i-й и j- й вершинами графа; p- количество размещаемых объектов. Диагональными будем называть элементы вектора x = (x11,x12,...,xnn) с одинаковыми индексами, а медианными - диагональные, принимающие значение 1. Переменная xij = 1, если вершина j"прикреплена" к вершине i. Условия (4) гарантируют прикрепление только к медианным вершинам. Если условия (5) заменить линейными неравенствами

(2)

то ограничения (2)-(4),(6) задают многогранник в пространстве размерности n2. Обозначим его через Mp.

Введем определение L-разбиения . Пусть Zk- множество всех k-мерных целочисленных векторов. Тогда L-разбиение непустого множества Rk определим следующим образом:

1) каждая точка zZk образует отдельный класс;

2) нецелочисленные точки x и y эквивалентны, если (x) = (y) и [xi=yi, i =1,...,(x)-1, [x(x)] = [x(x)] , где(x) - номер первой дробной, [a] - наибольшее целое число, не превосходящее a.

В выпуклых множествах с альтернирующим L-разбиением дробныеи целочисленные классы чередуются. В работе [9] предложен критерий альтернируемости L-разбиения:выпуклое замкнутое множество Rk имеет альтернирующее разбиение тогда и только тогда, когда для любого дробного L-класса V существуют целочисленные точки z1,z2    Zk ( называемые окаймляющими) такие, что для любого x  V  z1j = z2j = xj,  j =1,...,(x)-1; z2j = [xj];    j = (x); z1j = ]xj[;   j = (x),

где ]a[ - верхняя целая часть числа a. Ясно, что знак лексикографического сравнения.

2.  Структура L-разбиения

Исследуем структуру L-разбиения многогранника Mp.

Доказательство. Воспользуемся критерием альтернируемости L-структуры. Возьмем произвольный дробный xMp. Обозначим через  произвольную перестановку n2 индексов вектора x, т.е. пар чисел от 1 до n. Тогда (i,j) - номер пары (i,j) в перестановке  .Рассмотрим два случая.

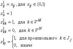
1. Пусть первая дробная в векторе x  Mp - диагональная, т.е. (x) = (i,i) и  Отметим, что qZ, qp, а тогда q+1 p. Построим вектор z1  Mp Zn2, и f04a.gif (914 bytes). Возможны варианты.

1.1. q+1 = p. Для каждого j такого, что найдется kj такой, что 0xkj1 построим множество Jj ={k|xkk = 1}. Покажем, что Jj.

Действительно, пусть нашелся j, для которого  Jj=, тогда а так как xkjxkk для любых k и j, имеем а из условия получаем 0 xij1 и тогда iJj, что противоречит тому, что Jj=.

Вектор z1 строим следующим образом: f08.gif (2095 bytes)

Нетрудно проверить, что .

1.2 q+1p. Построим множество JM = {k|xkk = 1}{i}.

Ясно, что |JM| p, так как а 0xii1.

Если  |JM| p, то, как рассмотрено выше, строим множества Jj и вектор z1.

Если  |JM| p тогда строим множества: D = {ki | 0xkk1}, VN = VM = . Выберем произвольно jD, тогда если найдется такое k, что 0xjk1 и xsk = 0 для всех sVN, то полагаем VM=VM{j}, иначе VN=VN{j}. Вычеркиваем j из D и выбираем следующий элемент из D. Процедура построения множеств VN и VM заканчивается, когда D =. Отметим некоторые свойства множеств VN и VM.

Во-первых, | VM |  p-| JM |. Действительно, элемент j включается в множество VM в том случае, если найдется такой элемент k, что 0xjk1 и xsk = 0 для всех sVN. Так как и xtkxtt, получаем, что ,откуда .

Учитывая, что имеем а тогда |VM| p - |JM|.

Во-вторых, |VN| (p- |JM|)-|VM|. Это следует из того, что |VN|+|VM| = |D|, а |D| = p - |JM| +1 .

В случае, если |VM| p- |JM|, выбираем произвольно (p-|JM|)- |VM| элементов из множества VN и включаем их в множество VM.

Далее для каждого элемента j, такого, что 0xkj1 kj строим множество Jj = {k |k  JMVM }

Покажем, что Jj для каждого рассматриваемого j. Действительно, если найдется j, для которого Jj=, тогда рассмотрим множество Dj = {k | 0xkj1}

Получаем, что 0xkk1 для всех kDj, откуда следует, что kVN для всех kDj, т.е. DjVN. Отметим, что элементы множества Dj поочередно включались в множество VN, тогда перед рассмотрением последнего элемента rDj выполнялось условие 0xrj, xsj = 0 для всех sVN, но тогда rVM и, следовательно, Jj. Другими словами, не может быть ситуации, когда все дробные в строке из множества VN. Вектор z1 строится следующим образом:  

Для того чтобы закончить рассмотрение случая (x) = (i,i), необходимо показать, как строится вектор z2Mp такой, что . В этом случае аналогично строятся множества JM,VN,VM,Jj, Dj с тем изменением, что построение множества VN начинается не с пустого множества, а вначале в него включается элемент {i}. В множество Jj его не включаем. Так как при доказательстве условия Jj мы не пользовались тем, что iJM, оно справедливо и для рассматриваемого случая. Вектор z2 строится аналогично, как расcмотрено выше, за исключением того, что z2ii = 0.

2. Рассмотрим случай, когда (x) = (i,t), it. В отличие от рассматриваемого выше случая при построении вектора z1 не надо строить множество Jt, а положить z1it = 1. Если 0 xii1, то i включаем в VM. При построении вектора z2 не включаем i в множество Jt, если таковое будет строиться.

Теорема доказана.

СЛЕДСТВИЕ. Для любого дробного решения задачи (1)-(5) подходящим округлением дробных компонент можно построить допустимое решение. Причем по крайней мере одну из дробных компонент можно округлять произвольно.

Доказанное свойство альтернируемости может эффективно использоваться при разработке алгоритмов решения задачи о p-медиане, например, как в [7].

Список литературы

Емеличев В.А., Ковалев М.М., Кравцов М.К. Многогранники, графы, оптимизация. М.: Наука,1981.-344 с.

Заблоцкая О.А. L-разбиение многогранника задачи стандартизации // Моделирование и оптимизация систем сложной структуры. Омск: ОмГУ, 1987. С.151-154.

Забудский Г.Г. Об оценках стоимости связывающей сети в некоторых задачах размещения // Дискретная оптимизация и анализ сложных систем. Новосибирск: ВЦ СО АН СССР, 1989. С. 10 - 25.

Забудский Г.Г. О целочисленной постановке одной задачи размещения объектов на линии // Управляемые системы. Новосибирск, 1990. Т. 30. С.35-45.

Забудский Г.Г. Задачи оптимального размещения взаимосвязанных объектов на линии // Методы решения и анализа задач дискретной оптимизации. Омск: ОмГУ, 1992. С. 5 - 24.

Zabudsky G.G. On the One-Dimensional Space Allocation Problem with Minimal Admissible Distances // Optimization-Based Computer-Aided Modelling and Design.-Prague, Czech Republic: IITA CR. 1995. P. 448-452.

Колоколов А.А., Леванова Т.В. Алгоритмы декомпозиции перебора L-классов для решения некоторых задач размещения // Вест. Омск. ун-та. 1997. N1. С. 21-23.

Кристофидес Н. Теория графов. Алгоритмический подход. М.: Мир,1978.-432 с.

Колоколов А.А. Выпуклые множества с альтернирующим L-разбиением // Моделирование и оптимизация систем сложной структуры. Омск: ОмГУ, 1987. С.144-150.

Для подготовки данной работы были использованы материалы с сайта http://www.omsu.omskreg.ru/

Похожие работы на - Некоторые свойства многогранника. Задачи о P-медиане

 

Не нашли материал для своей работы?
Поможем написать уникальную работу
Без плагиата!
Без нейросетей!