Автоматический литейный конвейер
ФЕДЕРАЛЬНОЕ АГЕНТСТВО ПО ОБРАЗОВАНИЮ
ГОСУДАРСТВЕННОЕ ОБРАЗОВАТЕЛЬНОЕ УЧРЕЖДЕНИЕ ВЫСШЕГО ПРОФЕССИОНАЛЬНОГО
ОБРАЗОВАНИЯ
Донской государственный технический университет
Кафедра "Основы конструирования машин"
Утверждаю
Зав. кафедрой ОКМ
к.т.н., профессор
______________Андросов А. А.
«______»_____________2008 г.
Пояснительная записка
к курсовой работе по «Детали машин и основы
конструирования
( Наименование учебной дисциплины )
На тему «Автоматический литейный конвейер»
Автор проекта
(Ф. И.О.)
Специальность
220401 «Мехатроника» .
( номер,
название)
Обозначение
курсового проекта группа .
Руководитель
проекта .( Ф. И. О.) ( подпись )
Проект
защищен Оценка
(Дата)
Члены
комиссии______________________________
г.
Ростов - на – Дону
2008
г.
Содержание
Введение ………………………………………………………………….
..…. 6
1 Массовые силовые и геометрические
характеристики
устройств межоперационного
транспорта…………………………………..7
1.1 Массы изделий, технологического
оборудования, подвижных
элементов
устройства…………………………………………………….…...7
1.2 Расчет исполнительный механизм
пластинчатого цепного
конвейера……………………………………………...…………………….…7
2 Расчет
электродвигателя………………………………………….…………11
2.1 Подбор
электродвигателя………………………………………………...11
2.2 Кинематическая схема
привода………………………………………….12
3 Расчет
редуктора……………………………………………………………..15
3.1 Основные характеристики
механизмов привода……………………….15
3.2 Подбор
редуктора……………………....………………………………..17
4 Расчет ременной
передача…………………………………………………...19
4.1 Расчет ременной
передачи……………………………………………….19
5 Конструирования вала тяговых
звездочек………………………………….21
5.1 Расчет тихоходного
вала………………………………………………...21
5.2 Определения опорных
реакций………………………………………….22
5.3 Определяем диаметр вала.
………………………………………………24
5.4 Расчет коэффициент запаса
прочности…………………………………25
6 Расчет
муфты…………………………………………………………………28
6.1 Алгоритм расчета
муфты………………………………………………...28
7 Шпоночное соединение.... ... ....................………………………
……….....31
7.1 Расчет шпоночного соединения
...............................................................32
8 Расчет подшипников качения.
.......................................................................33
8.1 Подбор подшипников
качения..................................................................33
9 Динамические характеристики
привода........................................................36
9.1 Крутящий моменты на валу
двигателя.....................................................36
9.2
Моменты инерции масс рабочих
органов................................................36
9.3
Характеристики рабочего цикла................................................................37
9.4 Временные
характеристики рабочего цикла............................................39
9.5 Характеристика
нагрузок рабочего цикла................................................40
Заключение..........................................................................................................43
Список использованной
литературы.................................................................44
Приложение А.
Приложение Б.
Введение
Человеческое общество
постоянно испытывает потребности в новых видах продукции, либо в сокращении
затрат труда при производстве основной продукции. В общих случаях эти
потребности могут быть удовлетворены только с помощью новых технологических
процессов и новых машин, необходимых для их выполнения. Следовательно, стимулом
к созданию новой машины всегда является новый технологический процесс,
возможность которого зависит от уровня научного и технического развития
человеческого общества.
В данной курсовой работе
разрабатывается автоматическая линия конвейера для заливки литейных форм
расплавленным металлом с целью получения отливок. Рассматриваемый конвейер
горизонтальный пластинчатый с цепным тяговым элементом.
Основная цель курсовой
работы разработать и рассчитать тихоходный вал конвейера. По ходу расчета
подобрать асинхронный двигатель, рассчитать соответствующие элементы
кинематической схемы, провести динамический расчет системы.
1 Массовые силовые и
геометрические характеристики устройств
межоперационного транспорта
1.1
Массы изделий,
технологического оборудования, подвижных
элементов устройства
Массы изделий постоянны
на дооперационном (М1, кг) и после операционном (М2, кг) отрезках L1,м и L2,м , то масса изделий на обоих отрезках:
, (1.1)
где I- шаг установки изделий, м.
,
(кг)
1.2
Расчет
исполнительный механизм пластинчатого цепного
конвейера
Исполнительный механизм
пластинчатого цепного конвейера является вал тяговых звездочек, который
приводит в движение двухрядную втулочную-катковую цепь с грузонесущими
устройствами, суммарная масса которых:
, (1.2)
,
(кг)
Минимальное натяжения
цепей в точке сбегания с тяговых звездочек принимается для выбирания люфтов в
звеньях тяговой цепи:
, (Н) (1.3)
Максимальное натяжение
цепей в точки набегания на тяговые звездочки:
, (1.4)
где g = 9,81
, w = 0,1 – коэффициент сопротивления
перемещению тяговой цепи на катках по направляющим.
,
(Н)
Разрушающая нагрузка
одного радя цепи:
, (1.5)
=21150*6/2=63451,
(Н)
Шаг
втулочно-катковой цепи типа ВКГ, ГОСТ
588-64, принимаем в зависимости от
из ряда:
Таблица – 1 Зависимость
от
|
,
кН
|
13
|
60
|
125
|
|
,
мм
|
100
|
125
|
150
|
Согласно таблицы 1
принимаем значения
=125мм.
Число зубьев звездочки z принимаем 10.
Диаметр начальной
окружности тяговой звездочки:
, (1.6)
,
(мм)
Расстояние между
плоскостями тяговых звездочек выбираем по ориентировочному соотношению В=1,5*
, ближайшее из ряда: 200, 250, 320, 400,
500, 630, 800, 1000, 1250, 1500, (мм)
Расчетное значения В=607,
поэтому принимаем В= 630.
Тяговое сопротивления
цепей на звездочках:
, (1.7)
,
(Н)
Крутящий момент на валу
звездочек с учетом КПД подшипников качения 0,99:
, (1.8)
,
(Н*м)
Мощность необходимая на
валу тяговых звездочек (на выходе):
, (1.9)
,
(кВт)
Частота вращения вала
тяговых звездочек (на выходе):
, (1.10)
,
(об/мин)
Ориентировочный диаметр
вала звездочек цепного конвейера:
, (1.11)
где
- допускаемое напряжения,
=20 мПа.
,(мм)
2 Расчет электродвигателя
2.1 Подбор
электродвигателя
Основной задачей на этапе
конструирования привода является минимизация его стоимости и габаритных
размеров при обеспечении надежности и технологичности. Это достигается
оптимальным соотношением параметров привода и электродвигателя по рекомендуемым
значениям передаточных чисел всех его элементов, которые основаны на опыте
инженерной практике.
Рисунок 1 Схема
алгоритма подбора электродвигателя и разбивки передаточных чисел привода
Проектирования привода
осуществляем по алгоритму приведенному на рисунке 1.
2.2 Кинематическая
схема привода
Составим кинематическую
схему привода согласно заданию (рисунок 2). Вводим обозначения: n- частота вращения вала, N – передаваемая мощность на
соответствующем валу, U –
передаточное число элементов привода,
-
к.п.д. элементов привода.
Рисунок 2 Кинематическая
схема привода
Общий коэффициент
полезного действия привода находим как произведение к.п.д. входящих узлов
трения:
=
,
(2.1)
где
- к.п.д ременной передачи,
- зубчатой передачи,
- подшипников качения,
- муфты.
=
0,95*0,96*0,96*0,98=0,85 ,
Рассчитываем мощность
необходимую на валу двигателя:
, (2.2)
,
(кВт)
Выбираем асинхронный
двигатель марки RA132MB6 с характеристиками:
- мощность двигателя N = 5,2 кВт.
- обороты двигателя n = 820 об/мин.
- момент инерции на валу J = 0.0434
.
Возможное передаточное
число двигателя:
, (2.3)
,
Принимаем передаточное
число расчетного редуктора в пределах 7,1…50 (
= 22 )
, ременной передачи в пределах от 3…8 (
=4),
, (2.4)
,
Передаточное число
«реального» редуктора:
, (2.5)
,
Передаточное число
тихоходного вала:
, (2.6)
=
0,88*4,58=4,05.
Передаточное число
быстроходного вала:
, (2.7)
,
3 Расчет редуктора
3.1 Основные характеристики
механизмов привода
3.1.1 Расчет частоты
вращения валов частота вращения ротора
двигателя:
,
(об/мин) (3.1)
- частота вращения
входного вала редуктора:
, (3.2)
,
(об/мин)
- частота вращения
быстроходного вала:
, (3.3)
,
(об/мин)
- частота вращения
тихоходного вала:
, (3.4)
,(об/мин)
3.1.2 Определяем
мощность на каждом валу мощность на валу
двигателя:
, (3.5)
,
(кВт)
- мощность на входном
валу редуктора:
, (3.6)
,
(кВт)
- мощность на
быстроходном валу редуктора:
, (3.7)
,
(кВт)
- мощность на тихоходном
валу редуктора:
, (3.8)
,
(кВт)
3.1.3 Определяем крутящий
момент на валах системы момент на валу
двигателя
, (3.9)
,
(Н*м)
- момент на входном валу
редуктора:
, (3.10)
,
(Н*м)
- момент на быстроходном
валу редуктора:
, (3.11)
,
(Н*м)
- момент на тихоходном
валу редуктора:
, (3.12)
,
(Н*м)
3.2 Подбор редуктора
По рассчитанным данным
подбираем редуктор марки 1Ц2У-250-22-11У1.
Редуктор зубчатый
цилиндрический двухступенчатый узкий горизонтальный общемашиностроительного
назначения предназначен для увеличения крутящих моментов и уменьшения частоты
вращения. Условия применения редукторов - нагрузка постоянная и переменная,
одного направления и реверсивная, работа постоянная или с периодическими
остановками, вращение валов в любую сторону, частота вращения входного вала не
более 1800 об/мин; внешняя среда - атмосфера типов I, II, при запыленности
воздуха не более 10 мг/куб.м. Для двухконцевого исполнения валов номинальная
радиальная нагрузка на каждый из валов должна быть уменьшена на 50%.
Климатические исполнения У1, У2, У3, Т1, Т2, Т3, УХЛ4, О4 по ГОСТ 15150.
Конусность быстроходного и тихоходного валов 1:10. При комплектации конусными
валами в состав поставки входят шайбы и гайки для крепления полумуфт.
Редуктор имеет следующие
характеристики:
- Межосевое расстояние -
410 мм.
- Непрерывный режим
работы (Н) ПВ=100% - Номинальный крутящий момент на выходном валу при работе в
повторно-кратковрем. режимах- 5000 Н*м.
- КПД 97%.
- Масса - 310 кг.
- Параметры быстроходного
конического вала (1:10) (DxL) 40х82.
- Параметры тихоходного
конического вала (1:10) (DxL) 90х130.
- Параметры зубчатой
полумуфты m=4/z=56.
4 Расчет ременной передачи
4.1 Расчет ременной
передачи
В настоящее время в
машиностроение получили наибольшее распространение передачи клиновыми
(нормального и узкого сечения) и поликлиновыми ремнями. Скорость клиновых
ремней не должна превышать 25-30 м/с, а поликлиновых ремней 40 м/с. При
одинаковых габаритных размерах передачи узкими клиновыми ремнями в 1,5 – 2 раза
выше по тяговой способности, чем передача клиновыми ремнями нормального
сечения.
Согласно ГОСТ 1284.3-80
расчет клиновых ремней сводится к подбору типа и числа ремней. Основным
расчетам ремней считается расчет по тяговой способности.
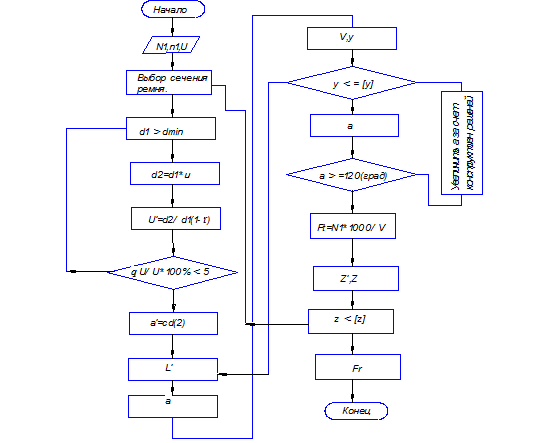
Расчет ременной передачи
ведем по алгоритму приведенному на рисунке 3
Рисунок 3 Схема алгоритма
расчета клиноременных передач
Расчеты производим на ЭВМ.
Полученные данные:
- Выбираем нормальный тип
ремня. (Б)
- Мощность на ведущем
валу N = 5.19.
- Частота вращения
ведущего вала n = 820 об/мин.
- Передаточное число
ременной передачи U = 4.
- Диаметр малого шкива d1 = 125 мм.
- Высота сечения ремня h = 10.5 мм.
- Диаметр большого шкива d2 = 500 мм.
- Длина ремня L = 2650 мм.
- Межосевое расстояние А
= 1016 мм.
- Скорость ремня V= 5.23 м/с.
- Угол обхвата малого
шкива а = 158 град.
- Число ремней клиновых Z = 5.
- Усилие действующее на
валы Q = 1991Н.
5 Конструирования вала
тяговых звездочек
5.1 Расчет тихоходного
вала
Разработка конструкций
валов приводов содержит в себе все основные стадии проектирования, техническое
предложение, эскизный проект. Алгоритм расчета валов приведен на рисунке 4.
Рисунок 4 Схема алгоритма
расчета вала
Исходные данные для
расчета: Т – сила действующая на вал; Fr, Ft,Fx - крутящие моменты. Так как на расчетном валу нет элементов
вызывающих осевую силу Fx= 0, Ft = 20806, Fr =
-20806, Т = 4383.
5.2 Определения опорных
реакций
5.2.1 Расчет реакции опор
Реакции опор вала
изображены на рисунке 5.
Рисунок 5 Эпюры вала
тяговых звездочек
Реакция левой опоры.
от оси
:
,
(5.1)
где l1,l2,l3,l4 – расстояние между элементами
конструкции вала, l1 = 100, l2 = 630 , l3=100, l4=110,
=
=
20806 H.
,
(Н)
от оси
:
, (5.2)
где
= -20806 Н.
,
(Н)
Реакция правой опоры.
от оси
:
, (5.3)
,
(Н)
от оси
:
, (5.4)
,
(Н)
5.2.2 Определяем
изгибающие моменты для рассчитываемого вала
Горизонтальной плоскости
Ми, от оси
: для муфты Ми(м) = 0, левая опора
Ми(л)= 0, для левой звездочки Ми(лз) = - 2039 Н*м , для правой звездочки Ми(пз)
= -2081 Н*м, для правой опоры Ми(п) = -42 Н*м . Эпюры данных сил изображены на
рисунке 5.
Вертикальной плоскости
Ми, от оси
: для муфты Ми(м) = 0, левая опора Ми(л)=
0, для левой звездочки Ми(лз) = 0, для правой звездочки Ми(пз) = 0,
для правой опоры Ми(п) =
0 . Эпюры данных сил изображены на рисунке 5.
Ми приведенная: для
муфты Ми(м) = 4383 Н*м , левая опора Ми(л)= 4383 Н*м, для левой звездочки
Ми(лз) = 4383 Н*м, для правой звездочки Ми(пз) = 3022 Н*м, для правой опоры
Ми(п) = 42 Н*м. Эпюры данных сил изображены на рисунке 5.
Полный изгибающий момент
равен: для муфты Т(м) = 4383 Н*м , левая опора Т(л)= 4383 Н*м, для левой
звездочки Т(лз) = 4383 Н*м, для правой звездочки Т(пз) = 2192 Н*м, для правой
опоры Т(п) = 0 Н*м. Эпюры данных сил изображены на рисунке
5.
Выбираем материал для
вала по приведенным нагрузкам: Сталь 45 ГОСТ 1050-88.
5.3 Определяем диаметр
вала
По приведенной нагрузки
определяем наиболее нагруженный участок вала, Мприв = 4834 Н*м.
Диаметр вала равен:
,
(5.5)
где
- допускаемое напряжения на изгиб.
, (5.6)
где
- предельная выносливость материала при
изгибе,
=250;
= 2 – ориентировочное значения
коэффициента концентрации;
= 2 - ориентировочное
значения коэффициента запаса прочности.
,
,
(мм).
Минимальное значения
диаметра вала в месте крепления звездочек должно быть не менее 90 мм. Принимаем
100 мм.
Минимальная величина
диаметра вала в месте крепленя муфты должно быть не мене 78 мм, принимаем 85
мм.
Минимальная величина
диаметра вала в месте крепленя подшипников должно быть не мене 78 мм и должна
быть кратное 5, принимаем 90 мм.
Общий диаметр вала
принимаем 110 мм.
Размеры вала приведены на
рисунке 6.
Рисунок 6 Расчетная
величина вала
5.4 Расчет коэффициент
запаса прочности
Коэффициент запаса
усталостной прочности по нормальным напряжениям определяется для опасного
сечения.
, (5.7)
где
- эффективный коэффициент концентрации
напряжений при изгиб,
=1,27 ;
-
коэффициент, учитывающий влияние шероховатости поверхности при параметре
шероховатости Rz <20мкм,
=
0,9;
- маштабый фактор для нормальных
напряжений,
= 0,7;
-
амплитуда нормального напряжения,
= 0,02;
- момент сопротивления изгибу, W = 100000;
-
коэффициент чувствительности к асимметрии,
= 0;
- среднее напряжение,
0.
Коэффициент запаса
усталостной прочности определяется по касательным напряжениям:
, (5.8)
где
- предел выносливости материала при
кручении,
=150;
-
эффективный коэффициент концентрации напряжений,
= 1,05;
- коэффициент, учитывающий влияние
шероховатости поверхности при параметре шероховатости Rz <20мкм,
= 0,9;
- маштабый фактор для нормальных
напряжений,
= 0,59;
-
коэффициент чувствительности к асимметрии,
= 0;
- амплитуда циклов и среднее касательное
нарпяжений,
=0,01; Т – крутящий момент, Т = 4383 Н*м;
- полярный момент сопротивления, Wp=200000.
Определяем коэффициент
запаса усталостной прочности по каждому из опасных сечений:
(5.9)
Проводим сравнения
, где [S] = 2,5 для валов редуктора [S] = 1,7 для прочих валов.
6 Расчет муфты
6.1 Алгоритм расчета
муфты
Алгоритм расчета муфты
приведен на рисунке 7.
Рисунок 7 Схема алгоритма
выбора и проверки на прочность муфты
- типоразмер муфты: МЗ-6.
- максимальный крутящий момент.
11576 Н*м:
- минимальный диаметр вала, 85 мм
- маховый момент инерции 2,8 кг*м2
Муфта зубчатая состоит из двух полумуфт
выполненных в виде двух закрепленных на валах втулок с наружными зубьями
эвольвентного профиля и охватывающей их обоймы с внутренними зубьями.
Эти муфты выбирают по ГОСТ 5006 для валов с
небольшой частотой вращения (
). Эта муфта
компенсирует радиальное биение (в пределах
) и небольшое
угловое (не более 1°) смещения валов. Для компенсации смещений валов в муфтах
предусмотрены торцевые зазоры S, вершины зубьев втулок обрабатываются по сферической
поверхности, зубчатое зацепление выполняют с увеличенными боковыми
поверхностями, а боковым поверхностям зубьев придают бочкообразную форму.
Детали муфты изготовляют из сталей 45 (поковка)
или 25Л (литье). Для тяжело нагруженных муфт применяют легированные стали типа
15Х. 20X
с цементацией рабочих поверхностей и закалкой до твердости 42HRC
По номинальному крутящему моменту
, определяем вращающий момент
, где
выбираем
в зависимости от условий работы.
По
ГОСТ 5006 - 83
выбираем муфту с размерами:
;
;
;
Материал муфты: Сталь 35.
Размеры выбранной муфты проверяем по допускаемому
давлению
на поверхности выступов
, (6.1)
при
для стальной
термически обработанной муфты, работающей со смазочным материалом.
Условие прочности
выполняется, выбранная
муфта работоспособна.
Рисунок
8 Внешний вид зубчатой муфты
7 Шпоночные соединения
7.1 Расчет шпоночных соединений
Шпоночные соединения предназначаются для передачи
крутящего момента от вала к ступице и наоборот. В зависимости от конструкции
шпонки делятся на призматические, сегментные, клиновые, тангенциальные,
специальные. Наибольшее применение находят призматические шпонки (ГОСТ'23360-78)
Призматические шпонки подбирают в зависимости от
диаметра вала и проверяют на прочность по напряжению смятия
(7.1)
где
, - наибольший крутящий
момент с учетом динамических нагрузок при пуске;
- диаметр вала;
- высота шпонки;
- заглубление шпонки в
вал;
- длина шпонки;
- допустимое напряжение
смятия.
Длина шпонки выбирается на
короче ступицы, из предлагаемого ряда на
длину шпонки, если по результату расчета длина ступицы получается
, то шпоночное соединение рекомендуется
заменить шлицевым.
Вал цепной передачи фиксация муфты:
;
;
;
;
;
;
, (7.2)
Выбираем следующую шпонку (по ГОСТ 23360-78).
Таблица 2 Параметры шпоночных соединений муфты
|
№ вала
|
|
|
|
|
|
|
|
1
|
85
|
100
|
26
|
16
|
135
|
Тихоходный вал фиксация звездочек:
;
;
;
;
;
;
Выбираем следующую шпонку (по ГОСТ 23360-78).
Таблица 3 Параметры шпоночных соединений звездочек
|
№ вала
|
|
|
|
|
|
|
|
1
|
100
|
85
|
28
|
16
|
6,4
|
144
|
Рисунок 9 Физические размеры шпонки
Соответсвующие размеры шпонки указаны на рисунке 9.
8 Расчет подшипников качения
8.1 Подбор подшипников качения
Подшипники качения
выбираются исходя из диаметра вала и направления действующих нагрузок, а
проверяются по статической и динамической грузоподъемности.
Исходные данные:
Радиальная нагрузка на
подшипники
Н;
Осевая нагрузка на подшипники
Н;
Диаметр шейки вала d=90мм.
При выборе типоразмера
подшипника для заданных условий работы необходима учитывать:
- величину и направления
нагрузки;
- частоту вращения вала;
- потребный ресурс в
часах;
- желательный размер
подшипников (посадочный диаметр вала или диаметр отверстия в корпусе);
- особые требования к
подшипнику, вытекают из условия его эксплуатации (самоустанавливаемость,
способность обеспечивать осевое перемещение вала, условие монтажа);
- стоимость подшипника.
Выбрать типоразмер
подшипника качения в зависимости от характера нагрузок и диаметр вала. В нашем
случае
, выбираем радиально-упорный шариковый
подшипник типа (ГОСТ 28428-90) 1000 (
), с
характеристиками : d=90мм, D=160мм, В= 24мм, динамическая
грузоподъемность
=56кН, предельная частота
вращения 7500 об/мин (в масленой ванне).
Определяем приведенную
нагрузку Q , для чего необходимо:
- определить отношение
,
;
- определяем отношение
, где
-
статическая грузоподъемность подшипника,
=35000;
- определяем коэффициент
осевого нагружения
, в зависимости от отношения
;
=0,19;
- определяем приведенную
нагрузку:
, (8.1)
где
- коэффициент вращения кольца (
=1),
-
коэффициент безопасности (
=1,2 умеренные толчки),
- температурный коэффициент (
=1,15)
(8.2)
Приведенная
(эквивалентная) нагрузка для радиальных и радиально-упорных подшипников – это
условная постоянная радиальная нагрузка, при приложении которой к подшипнику с
вращающимся внутренним кольцом и не подвижным наружным подшипник будет иметь
такую же долговечность, что и при действительных условиях нагружения.
Осевая сила не оказывает
влияния на величину эквивалентной нагрузки Q , пока отношения
не превысит значения
.
Определяем потребную
динамическую грузоподъемность подшипника.
, (8.3)
где L- требуемая долговечность подшипника
в миллионах оборотов,
Проведем сравнения:
, частота вращения рабочего вала меньше
максимально допустимой частоты вращения подшипника. Выбранный подшипник подходит
по эксплутационным характеристикам.
9 Динамические характеристики привода
9.1 Крутящий моменты на валу двигателя
Момент статический, приведенный к валу двигателя совпадает
с крутящим моментом от заданной нагрузки на валу двигателя:
, (9.1)
, (Н*м)
Момент разгона двигателя средний интегральный:
, (9.2)
где
,
Н*м.
Н*м
9.2 Моменты инерции масс рабочих органов
Цепного конвейера в месте с литейными формами:
,
(9.3)
где u –
общее передаточное число.
,(
)
Момент инерции якоря электродвигателя:
Момент инерции клиноременной передачи
Шкива:
, (9.4)
где j =
7860
- удельная масса стали;
= 115 (мм) – ширина шкива; диаметр шкива,
=500(мм).
,(
)
Ремня:
,
(9.5)
где
,
=2,385(кг);
- 0,18(кг/м);
(
)
Клиноременной передачи:
, (9.6)
,(
)
Момент инерции муфты:
, (9.7)
где
= 2,8(
)
– маховый момент муфты .
,(
)
Момент инерции общий:
, (9.8)
,(
)
9.3 Характеристики рабочего цикла
9.3.1 Расчет времени разгона
Время разгона:
, (9.10)
,(с)
Анализ времени разгона:
, где
= 5(с), выбранный двигатель удовлетворяет
условиям нагрева.
Время остановки двигателя без тормоза после выключения
двигателя:
(9.11)
, (с)
9.3.2 Расчет ускорений
Ускорения линейные рабочего органа.
- при разгоне:
, (9.12)
,
- при остановки:
, (9.13)

Анализ ускорений:
допустимый предел ускорений лилейных при разгоне по условию безопасности
персонала 1
. Так как у нас ускорения не превышают
безопасной скорости нет необходимости устанавливать защитные средства.
9.3.3 Расчет путей
органов
Пути рабочих органов.
- при разгоне:
, (9.14)
,
(м)
- при остановке:
, (9.15)
(м)
- установившегося
движения:
, (9.16)
,
(м)
Анализ путей: в заданном
шаге (1,5м) размещается разгон, установившееся движения и остановка. При этом
установившееся движение занимает допустимую норму менее 5%.
9.4 Временные
характеристики рабочего цикла
Время установившегося
движения конвейера:
, (9.17)
(с)
Время движения конвейера
на 1 шаг:
, (9.18)
,(с)
Время одного рабочего
цикла конвейера:
, (9.19)
,(с)
Часовая производительности
технологической системы:
(9.20)
,(изделий/час)
9.5 Характеристика
нагрузок рабочего цикла
Максимальное тяговое
сопротивление в период разгона конвейера:
, (9.21)
,
(Н)
Максимальное натяжение
цепей в точке набегания на тяговые звездочки в период разгона:
, (9.22)
,(Н)
Нагрузки рабочего цикла
вала тяговых звездочек.
Максимальный крутящий
момент рабочего цикла на валу при разгоне:
, (9.23)
,
(Н*м)
Минимальный крутящий
момент рабочего цикла на валу при остановки:
Крутящие моменты рабочего
цикла на приводном валу конвейера изображены на рисунке
10.
Рисунок 10 Крутящие
моменты рабочего цикла на приводном валу конвейера
Максимальная радиальная
нагрузка рабочего цикла на валу при разгоне:
, (9.24)
,(Н)
Минимальная радиальная
нагрузка рабочего цикла на валу при остановке:
, (9.25)
,(Н)
Заключение
В ходе проведенной работы
была рассчитана и спроектирована автоматический литейный конвейер для заливки
литейных форм расплавленным металлом с целью получения отливки. По рассчитанным
массовым и геометрическим характеристикам был рассчитан вал тяговых звездочек,
подобран асинхронный двигатель, рассчитана клиноременная передача. Рассчитав
передаточное число редуктора теоретического и крутящие моменты, был подобран
реальный редуктор с близким теоретическими показателями. Также была рассчитаны
динамические характеристики привода, построен график крутящего момента рабочего
цикла на приводном валу конвейера.
Данная автоматическая
линия может применятся на металлолитейном производстве, предварительно оснастив
ее автоматическим регулятором включения и выключения электродвигателя.
Список использованной литературы
1. А.А. Андросов, и др. «Расчет и проектирование деталей машин»,
Учебное пособие. Ростов-на-Дону,2002.
2. Маньшин Ю.П. Методические указания к курсовой работе по основам
конструирования механизмов. «Массовые силовые и геометрические характеристики
устройств межоперационного транспорта». ч.1 Ростов-на-Дону, 1997.
3. Маньшин Ю.П. Методические указания к курсовой работе по основам
конструирования механизмов. «Энергетические, кинематические и динамические
характеристики привода». ч.2 Ростов-на-Дону, 1998.
4. Маньшин Ю.П., ДьяченкоА.Г. Методические указания к курсовой работе
кинематическая, энергетическая и габаритная разработка оптимального варианта
заданной механической системы. «Основы конструирования и САПР». Ростов-на-Дону,
1996.
5. Кушнарев В.И, Андрющенко Ю.Е. Методические указания к курсовому
проектированию по основам конструирования машин «Проектирование зубчатых и
червячных передач с применением ЭВМ», Ростов-на-Дону, 1991.
6. Кушнарев В.И, Андрющенко Ю.Е. Методические указания к курсовому
проектированию по основам конструирования машин «Проектирование валов с применением
ЭВМ». Ростов-на-Дону, 1995.
7. Кушнарев В.И., Андрющенко Ю.Е. Методические указания к
курсовому проектированию по основам конструирования машин «Компоновка редуктора
с применением ЭВМ». Ростов-на-Дону, 1995.