Совершенствование процесса ручной мойки автомобиля в автомойке 'Чистик' ООО 'Гали'

  • Вид работы:
    Курсовая работа (т)
  • Предмет:
    Менеджмент
  • Язык:
    Русский
    ,
    Формат файла:
    MS Word
    136,42 Кб
  • Опубликовано:
    2014-08-19
Вы можете узнать стоимость помощи в написании студенческой работы.
Помощь в написании работы, которую точно примут!

Совершенствование процесса ручной мойки автомобиля в автомойке 'Чистик' ООО 'Гали'

Оглавление

Введение

Глава 1. Теоретические основы процессного подхода к управлению

.1      Понятие и сущность процессного подхода

.2      Методы совершенствования бизнес-процессов

.3      Теоретические основы методов статистического контроля качества

Глава 2. Анализ процесса ручной мойки автомобиля «как есть» в ООО «Гали»

.1 Общая характеристика организации ООО «Гали»

.2 Описание процесса ручной мойки автомобиля «как есть»

.3 Анализ процесса ручной мойки автомобиля

.4 Выбор методов статистического контроля качества

.5 Применения инструментов контроля качества

Глава 3. Проект совершенствования процесса ручной мойки автомобиля в ООО «Гали» «как должно быть»

.1 Модель процесса ручной мойки автомобиля «как должно быть»

.2 План мероприятий по переходу к новой модели процесса

Заключение

Список литературы

Введение

Экономика нашей страны стремительно развивается и при ее переориентации на рынок потребителей особую актуальность приобретает процессно-ориентированное управление различными структурами.

Следует сказать о том, что согласно стандарту ISO 9000: «Процесс - совокупность взаимосвязанных и взаимодействующих видов деятельности, преобразующих входы в выходы».

Таким образом, процесс - это устойчивая, целенаправленная совокупность взаимосвязанных видов деятельности, которые по определенной технологии преобразуют входы в выходы, представляя ценность для потребителей. Проще говоря, бизнес - процесс - это набор операций, которые, взятые вместе, создают результат, имеющий цену для потребителя.

Процессный подход основывается на концепции, согласно которой управление - это непрерывная взаимосвязь действий и функций. Таким образом, процессный подход в управлении - это процесс формирования целей и способов их достижений, деятельность, ограниченная в пространстве и во времени, требующаяся для реализации комплекса управленческих ресурсов (к ним относятся информация, человеческие ресурсы, финансы, время, организационно-административные и материальные ресурсы).

Цель процессного подхода - способствовать результативности и эффективности организации в реализации целей и достижении задач, поставленных системой управления.

Основные преимущества и выгоды, извлекаемые из процессного подхода:

·        Интеграция и согласование процессов для достижения запланированных результатов;

·        Возможность сфокусировать усилия на результативности и эффективности процессов;

·        Обеспечение доверия заказчиков и других заинтересованных сторон в отношении стабильного функционирования организации;

·        Прозрачность операций внутри организации;

·        Снижение уровня затрат благодаря эффективному использованию ресурсов;

·        Улучшенные результаты;

·        Вовлечение людей и уяснение ими своих обязанностей.

Процессный подход к управлению позволяет руководителям определять и управлять ключевыми процессами и результатами деятельности компании, действительно создающими добавленную стоимость. Компания, построенная по процессному принципу, более гибкая и адаптивная. Управление на основе процессов позволяет точно знать «Кто и за что отвечает» и как каждая операция влияет на конечный результат.

Цель работы - улучшение процесса ручной мойки автомобиля в автомойке «Чистик» ООО «Гали».

Задачи:

.        Дать информацию по теории процессного подхода к управлению.

.        Описать автомойку «Чистик» изнутри и ее функционирование.

.        Описать процесс ручной мойки автомобиля «как есть».

.        Определить ключевые показатели эффективности процесса.

.        Смоделировать процесс лечения кариеса «как должно быть».

Глава 1. Теоретические основы процессного подхода к управлению

.1 Понятие и сущность процессного подхода

Для всех типов организация самой актуальной задачей на сегодняшний день является построение эффективной системы управления. Система управления должна обеспечивать выполнение целей и задач организации, повышение ее эффективности и получение наилучших результатов во внешней среде. В число наиболее передовых методов построения управленческого пространства входит процессный подход к управлению. В основе процессного подхода к управлению организацией лежит выделение в организации системы бизнес-процессов и управление этими процессами.

Бизнес-процесс - один из мощных инструментов повышения эффективности бизнеса. Технология описания бизнес-процесса обеспечивает прозрачность всех операций бизнеса, позволяет анализировать возможные последствия сбоев на том или ином этапе выполнения работ, вовремя найти и исправить ошибку.

Описать бизнес-процесс означает:

)        Определить владельца процесса;

)        Определить границы бизнес-процесса (границы ответственности и полномочий владельца процесса по управлению процессом);

)        Определить клиентов и выходы бизнес-процесса;

)        Определить поставщиков и входы бизнес-процесса;

)        Определить ресурсы, необходимые для выполнения бизнес-процесса;

)        Описать технологию выполнения бизнес-процесса (idef 0, idef 3,);

)        Разработать показатели, по которым оценивается бизнес-процесс, его результаты и удовлетворенность клиентов бизнес-процесса;

)        Описать работу владельца по анализу и улучшению бизнес-процесса, а также его отчетность перед вышестоящим руководителем.

Управление бизнес-процессами - это управление набор операций, которые, взятые вместе, создают результат, имеющий ценность для рынка и конечного потребителя.

Управление рассматривается как обобщенное целенаправленное воздействие на объект, осуществляемое разнообразными способами - путем трансформации связей в системе, введением новых элементов или действий, коррекцией алгоритмов управления, варьированием параметров и т.п.

Управление бизнес-процессами предполагает их постоянное улучшение и оптимизацию, поэтому важнейшими инструментами процессного управления являются подходы и методы совершенствования бизнес-процессов.

.2 Совершенствование бизнес-процессов

Совершенствование бизнес-процесса - это методология, разработанная для проведения пошаговых усовершенствований административных и вспомогательных процессов при помощи подходов, таких как методика быстрого анализа решения, бенчмаркинг процесса, перепроектирование и реинжиринг процесса. Метод совершенствования процесса используется для нахождения новых возможности для бизнеса, особенно в пограничных областях между подразделениями организации. Организованный в структурированный процесс, метод позволяет выявлять скрытые ресурсы и, тем самым, находить большое количество новых неожиданных решений.

Совершенствование бизнес-процесса начинается с определения желаемых улучшений, разработки критериев оценки эффективности и создания Идеального Образа желаемого процесса. Далее мы строим функциональную модель существующего бизнес-процесса. Функциональная модель проверяется на корректность участниками бизнес-процесса. Эта проверка выявляет внутренние проблемы и противоречия. Каждый сотрудник называет проблемы, с которыми он сталкивается в бизнес-процессе и они встраиваются в функциональную модель. После этого проводятся сессии направленной генерации идей, с использованием изобретательских приемов ТРИЗ. Предложенные идеи оцениваются и интегрируются в концепции нового бизнес-процесса.

С помощью метода совершенствования бизнес-процессов можно:

·              Определить сильные и слабые стороны сегодняшнего процесса

·              Устранить ненужную работу.

·              Улучшить соответствие бизнес процесса предъявляемым требованиям

·              Сократить время реакции бизнес процесса

·              Снизить себестоимость

·              Обеспечить поддержку сотрудниками нового процесса за счет вовлеченности в разработку изменения

Рис. 1. Метод совершенствования бизнес-процессов.

В современном процессном управлении выделяют два концептуальных подхода совершенствования бизнес-процессов:

постепенный (пошаговый) подход совершенствования процессов (по Демингу) в рамках существующей организационной структуры управления, требующий незначительных капиталовложений или не требующих их вообще;

кардинальный подход (по Хаммеру и Чампи), ведущий к существенным изменениям процесса и фундаментальным изменениям в организационной структуре управления.

Достижение цели совершенствования бизнес-процессов в рамках описанных подходов осуществляется с помощью ряда методов.

Исследователи выделяют пять основных методов достижения целей совершенствования бизнес-процессов организаций:

методика быстрого анализа решения (FAST);

бенчмаркинг процесса;

перепроектирование процесса;

инжиниринг процесса;

реинжиниринг процесса.

. Методика быстрого анализа решения (FAST) концентрирует внимание на определенном процессе в ходе одно- или двухдневного совещания группы совершенствования процесса для определения способов улучшения этого процесса в течение последующих 90 дней. Решение группы может быть одобрено или отклонено руководством организации. В основе этой методики лежат интуитивные методы принятия решения: коллективной экспертной оценки и коллективной генерации идей («мозговой штурм» и метод деструктивной отнесенной оценки). Типичными улучшениями при применении FAST являются снижение затрат и длительности цикла процесса. Уровень ошибок в случае принятия правильных решений снижается на 5-15% на 3-месячный период.

Преимуществами данного метода является быстрота выработки решения, минимальные затраты для реализации методики, ориентация на заказчика, который во многом определяет проблему или процесс как объект совершенствования и одобряет действия и решения группы FAST.

. Бенчмаркинг процесса основан на сравнительном анализе хозяйственных процессов организации с эталонными процессами организаций, выполняющих одинаковые или схожие процессы, но лучше функционирующих. Целью бенчмаркинга процесса является определение причин лучшего функционирования бизнес-процессов «эталонных» организаций и предотвращение нежелательных расхождений с ними в организациях, проводящих исследование.

Основными преимуществами этого метода можно считать незначительное время проведения, относительно небольшие затраты и усилия, связанные с совершенствованием бизнес-процессов. Бенчмаркинг позволяет достичь снижения затрат и длительности цикла процесса, при этом уровень ошибок снижается на 20-50%.

. Перепроектирование процесса концентрирует внимание и усилия на совершенствовании существующего процесса. Перепроектирование обычно применяют к тем процессам, которые успешно работают и в настоящий момент, но требуют коррекции в связи с изменившимися требованиями и потребностями клиента или потребителя. При перепроектировании процесса разрабатывается имитационная модель его текущего состояния. Перепроектирование имеет достаточно широкий спектр применения.

Привлекательность перепроектирования процесса обусловлена тем, что этот метод позволяет уменьшать затраты, сокращать длительность цикла процесса, проводить работы от 80 до 100 дней и снижать количество ошибок на 30-60%.

. Инжиниринг процесса как метод совершенствования процессов организации. Ряд исследователей выделяют понятие бизнес-инжиниринг и определяют его как проектирование бизнес-процессов и систем управления компанией «с чистого листа». В зависимости от того, на какую модель управления будет ориентирован инжиниринг процесса - функционально-специализированное или процессное управление - будет зависеть его радикальность.

Основываясь на ориентации инжиниринга, направленного на процессы деятельности (бизнес-процессы), его можно отнести к одному из методов процессного управления. С другой стороны, если инжиниринг процесса в рамках действующей организации создает процессы новых видов деятельности, то, учитывая взаимосвязанность и взаимодействие всех процессов организации, в конечном счете может привести к изменениям в существующей бизнес-системе, желательно к позитивным. Если изменения стимулируют результативность организации, их можно считать направленными на совершенствование. С этой точки зрения инжиниринг процесса можно косвенно относить к методам совершенствования процессов деятельности.

. Реинжиниринг бизнес-процессов (BPR). Впервые понятие «реинжиниринг бизнес-процессов» возникло в 1990 г. в США. Авторство BPR принадлежит М. Хаммеру и Д. Чампи. Под реинжинирингом бизнес-процессов авторы понимают «фундаментальное переосмысление и радикальное перепроектирование бизнес-процессов для достижения существенных улучшений в таких ключевых для современного бизнеса показателях результативности, как затраты, качество, уровень обслуживания и оперативность».

Реинжиниринг бизнес-процесса - наиболее радикальный из приведенных выше методов совершенствования бизнес-процессов, за исключением инжиниринга, поскольку в прямом смысле не является методом совершенствования, а в большей степени методом процессного управления. BPR обеспечивает свежий взгляд на сущность и содержание процесса и полностью игнорирует существующий процесс и структуру организации.

Объектом реинжиниринга являются бизнес-процессы, определяющие деятельность организации. Как правило, реинжиниринг может осуществляться многократно до тех пор, пока большинство процессов компании не будет полностью перепроектировано. Таким образом, работа разбивается на фазы, каждая из которых имеет четкую цель - существенно улучшить работу организации.

.3 Теоретические основы статистических методов в управлении качеством

Особое место в управлении качеством продукции занимает контроль качества. Именно контроль как одно из эффективных средств достижения намеченных целей и важнейшая функция управления способствует правильному использованию объективно существующих, а также созданных человеком предпосылок и условий выпуска продукции высокого качества. От степени совершенства контроля качества, его технического оснащения и организации во многом зависит эффективность производства в целом.

Контроль - это процесс определения и оценки информации об отклонениях действительных значений от заданных или их совпадении и результатах анализа.

Статистические методы контроля качества показывают, что в определенной серии товаров определенные характеристики качества встречаются определенное количество раз и на основе этих данных, возможно, выстроить кривую так называемого нормального распределения. При контролируемом процессе оценка каждой следующей партии будет давать аналогичную кривую, если процесс вышел из под контроля - кривые будут отличаться.

Семь основных инструментов контроля качества - набор инструментов, позволяющих облегчить задачу контроля протекающих процессов и предоставить различного рода факты для анализа, корректировки и улучшения качества процессов.

.Контрольный листок - инструмент для сбора данных и их автоматического упорядочения для облегчения дальнейшего использования собранной информации. Он представляет собой форму для регистрации и подсчета данных, собираемых в результате наблюдений или измерений контролируемых показателей в течении установленного периода времени.

Основным назначением контрольного листка является представления информации в удобном виде.

.Гистограмма - инструмент, позволяющий зрительно оценить распределение статистических данных, сгруппированных по частоте попадания данных в определенный (заранее заданный) интервал. Она отображает распределение отдельных измерений параметров изделия или процесса. Важное преимущество гистограммы заключается в том, что она позволяет наглядно представить тенденции изменения измеряемых параметров качества объекта и зрительно оценить закон их распределения. Кроме того, гистограмма дает возможность быстро определить центр, разброс и форму распределения случайной величины.

3. Диаграмма Парето - инструмент, позволяющий объективно представить и выявить основные факторы, влияющие на исследуемую проблему, и распределить усилия для ее эффективного разрешения.

Диаграмма Парето позволяет распределить усилия для разрешения возникающих проблем и установить основные факторы, с которых нужно начинать действовать с целью преодоления возникающих проблем.

4. Метод стратификации (расслаивания данных) - инструмент, позволяющий произвести разделение данных на подгруппы по определенному признаку.

. Диаграмма разброса (рассеивания) - инструмент, позволяющий определить вид и тесноту связи между парами соответствующих переменных.

. Диаграмма Исикавы (причинно-следственная диаграмма) - инструмент, который позволяет выявить наиболее существенные факторы (причины), влияющие на конечный результат (следствие).

7. Контрольная карта Шухарта - инструмент, позволяющий отслеживать ход протекания процесса и воздействовать на него (с помощью соответствующей обратной связи), предупреждая его отклонения от предъявленных к процессу требований.

От обычных линейчатых графиков контрольные карты отличаются только дополнительно нанесенными горизонтальными линиями. Эти линии обозначают верхнюю и нижнюю контрольную границу статистически допустимых изменений измеряемой величины и среднее значение всех измерений.

Для управления процессами разработаны и применяются различные контрольные карты. Например, существуют такие контрольные карты как - средних значений, медиан, средних квадратических отклонений, размахов, числа дефектных единиц продукции, доли дефектных единиц продукции, числа дефектов, числа дефектов на единицу продукции и пр. Их выбор зависит от целей управления и вида контролируемых данных (количественный признак или альтернативный признак).

Глава 2. Анализ процесса ручной мойки автомобиля «как есть» в ООО «Гали»

.1 Общая характеристика организации ООО «Гали»

В автомобиле мы проводим достаточно большую часть нашей жизни, именно поэтому за ним необходим должный уход, чтобы всегда чувствовать себя комфортно. В качестве организации я выбрала компанию ООО «Гали» (торговая марка Чистик), которая предлагает вниманию клиентов выбор услуг, которые помогают обеспечить автомобилю чистоту, заботу и безопасность.

В настоящий момент предприятие осуществляет свою деятельность на рынке автотранспортных средств. Организационно-правовая форма предприятия - индивидуальный предприниматель. Основными услугами, которое оказывает данное предприятие, являются услуги по автомойке, химчистке, полировке и шиномонтаже автомобилей. Также, в качестве дополнительных услуг, компания осуществляет продажу автозапчастей и расходных материалов, оказывает услуги по диагностике, ремонту и заправке кондиционеров, занимается предпродажной подготовкой автомобиля, в числе доп. услуг на территории организации «Чистик» предоставляются услуги по автострахованию автомобиля. Также, следует сказать, что с 2013 года «Чистик» является авторизованным пунктом продаж и замены смазочных материалов и технических жидкостей компании Shell.

Потребителями данных моечных услуг будут являться автовладельцы, проживающие вблизи автомойки, проезжающие по ул. Софийской, а также носители бонусных карт, предоставляющие скидки на услуги автомойки и сервиса.

При формировании и осуществлении технической политики предприятие основной упор делает на высокое качество выполняемых работ и разнообразие выполняемых услуг.

Среди особенностей услуг можно выделить следующие:

высокое качество мойки;

вежливое обращение с клиентами;

удобство местоположения моечного комплекса;

наличие системы бонусных скидок;

отсутствие очередей;

возможность записи на конкретную дату;

наличие достаточного места, где клиент может провести время до завершения мойки автомобиля за просмотром телевидения или чтением журналов;

возможность клиентов оставить и забрать автомобиль по окончании моечного цикла в удобное для него время.

Стоит сказать о том, что предприятие сравнительно молодое, образовано как организация в 2006 году, но, несмотря на это, уже успело завоевать доверие клиентов. Главным своим достижением на сегодняшний день компания считает то, что «Чистик» занимает лидирующее положение на рынке моечных услуг в Фрунзенском районе города Санкт-Петербурга, о чем свидетельствует большое количество постоянных клиентов и регулярно-растущий товарооборот предприятия.

Ключевым фактором успешности данного автомоечного комплекса на нынешний день является местоположение объекта - Софийская ул, 81. Преимущество здесь в том, что плотный поток автомобилей ежедневно съезжает с пересечения Дунайского проспекта и ул. Софийской, а также с улицы Димитрова на ул. Софийскую. Автомойка располагается вблизи автосервиса, стоянки, бизнес-центра и оживленной трассы с прилегающей территорией в прямой аренде от собственника. Сегодня автосервис «Чистик» включает в себя 4 бокса, где осуществляется мойка, полировка, химчистка и шиномонтаж автомобиля, комната ожидания клиентов, складское помещение, комната для персонала, кабинет управляющего, туалет для персонала, туалет для клиентов, место хранения колес в сезон их неэксплуатации, и всё в общем виде занимает 422 м² площади. Главной стратегической целью организации является построение эффективной рентабельной бизнес-модели для возможности выстраивания сетевого бизнеса с целью извлечения коммерческой прибыли и реализации социальных функций (такие как: обеспечение рабочих мест, выплата налогов, и т.д.).

Текущие цели ООО Автомойка «Чистик»:

. Обеспечить стабильное финансовое и материальное положение предприятия на целевых рынках.

. Организовать эффективную рекламу услуг предприятия.

. Увеличение объемов продаж.

. Поднятие престижа предприятия.

. Снижение производственных издержек.

Задачи следующие:

повысить уровень качества предлагаемых услуг;

обеспечить полную востребованность существующего потенциала предприятия, а также условия для его развития;

постоянно работать над внедрением новых, более эффективных технологий.

Конкуренция на этом рынке достаточно высока (вблизи располагаются 3 автомойки и также автомойка «ручная», т.е. мойка самообслуживания). Это объясняется тем, что моечный бизнес в нашей стране далеко не нов. Конкурентоспособность услуг салона обеспечивается высоким качеством, внешним видом, индивидуальностью. Конкуренты имеют свои сильные стороны, но «Чистик» имеет некоторые преимущества:

·        Качество, которое обеспечивается высоким разрядом мойщиков/ шинщиков,

·        Высокое качество чистящих и моющих средств, привезенных из Финляндии.

·        Местонахождение.

·        Уровень цены - средний

·        Дизайн, с учетом всех современных требований.

·        Ежемесячные бонусные акции и поздравления с сюрпризами для постоянных клиентов;

·        Акции и скидки для носителей дисконтных карт;

·        Вежливое обращение с клиентами.

В настоящий момент организация состоит из 20 человек, навыки, знания и умения которых неукоснительно привносят существенный вклад в развитие и совершенствование предприятия.

Организационная структура ООО «Гали» представлена на рисунке 2.

Рисунок 2. Организационная структура ООО «Гали».

Во главе организации стоит управляющий автомойкой. Из всех сотрудников, образовательный уровень директора в сфере менеджмента и сопутствующих дисциплин самый высокий, поэтому именно от него исходит большинство инициатив в сфере развития организации, контроля и мотивации на производстве; по совместительству занимается организацией бухгалтерского учета хозяйственно-финансовой деятельности и контроль за экономным использованием материальных, трудовых и финансовых ресурсов.

Старший администратор занимается снабжением организации, реализацией закупок для осуществления финансово-хозяйственной деятельности автосервиса; принимает меры по обеспечению организации квалифицированными кадрами; контроль за исполнением функциональных обязанностей как администраторов, так и нижестоящих лиц.

Администраторов в организации 3 человека, которые работают посменно 2/2. Выполняют установки старшего администратора. В основные обязанности входит: распределение и организация работ; контроль качества выполняемых работ; повышение уровня продаж; общение с клиентами; учет производства работ. Уборщик занимается уборкой производственных и служебных помещений, санузлов, прилегающих территорий и пр.; соблюдает правила санитарии и гигиены в убираемых помещениях.

Остальной персонал (автомойщики, шиномонтажники, автослесари) производят работы согласно утвержденным на предприятии техническим инструкциям; неукоснительно следуют указам и распределениям администратора; качественно и эффективно обслуживают автомашины клиентов; обеспечивают чистоту и порядок рабочего места по выполнению работ. В целом, требования к персоналу достаточно высоки, ведь в таком деле главное качество работы и быстрота обслуживания одновременно. Каждый сотрудник должен знать и уметь правильно, качественно выполнять свою работу, подходить ответственно к ее реализации.

Что касается оплаты труда, то наиболее оптимальной для такого бизнеса является схема: оклад + % с выполненной работы, что значительно повышает мотивацию сотрудников на качественное выполнение работы и «завоевания» своего клиента.

Схема процессов в ООО «Гали» представлена на рисунке 3.

Рисунок 3. Схема процессов в ООО «Гали».

.2 Описание процесса ручной мойки автомобиля «как есть»

процессный качество мойка автомобиль

В качестве описываемого процесса я выбрала процесс организации ООО «Гали» - осуществление ручной мойки автомобиля. Он является основным процессом, т.к. создает добавленную стоимость для потребителя.

Бизнес-процесс, который выбран для описания - является технологическим процессом и осуществляется с помощью современного оборудования. Стоит сказать о том, что на моечной площадке, при осуществлении данных процессов, работают специалисты, которые ежегодно проходят аттестацию по технологической дисциплине, технике безопасности и охране труда.

Процесс представляет собой ручную мойку автомобиля специально-обученным сотрудником (в данном случае мойщиком) с использованием профессионального оборудования и моечных средств. Процесс происходит в строгом соблюдении правил техники безопасности и должностной инструкции автомойщика.

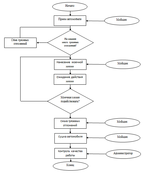
Данный процесс можно подробнее рассмотреть на примере последовательного осуществления подпроцессов:

.        Прием автомойщиком автомобиля в производственном боксе с целью осуществления мойки авто.

.        Процесс подготовки автомобиля к автомойке. Если грязевых отложений много на авто -сбив автомойщиком грязевых отложений с кузова автомобиля с помощью АВД (аппарата-высокого давления).

.        Нанесение на кузов автомобиля моющего средства, вступающего тем самым в химическую реакцию, воздействуя на грязевые отложения на ЛКП (лако-красочные поверхности автомобиля).

.        Смыв оставшихся грязевых отложений аппаратом высокого давления.

.        Процесс сушки автомобиля. Сгон влаги с поверхности авто с использованием силиконовых сгонов и искусственной замши. Продувка замков, уплотнителей дверей, зеркал и номерных рамок.

.        Контроль качества проделанных работ администратором.

Контекстная диаграмма процесса.

. Название - Процесс осуществления ручной мойки автомобиля.

. Цель - осуществить качественную помывку автомобиля.

. Владелец процесса - администратор.

. Исполнители процесса - мойщик, администратор.

Контекстная диаграмма представлена на рисунке 4.


Моделирование процесса ручной мойки автомобиля в автомойке «Чистик» с помощью блок-схемы:




Таблица 1.

Название процесса

Объект

Спецификация

Процесс-поставщик

Персонал

Администратор, мойщик

Должностная инструкция

Процесс подбора персонала

Инфраструктура

Производственное помещение (моечный бокс)

ГОСТ 12.1.005-88, СНиП

Процесс строительства и оснастки помещения

Оборудование

АВД (аппарат-высокого давления), дозатрон (аппарат дозирующего нанесения химии на ЛКП). Компрессор (для продувки замков). Пенокомплект (насадка для АВД с быстросъемом) или пеногенератор (оборудование для пенообразования)

Технические характеристики   Техническая характеристика Техническая характеристика

Процесс закупок

Расходные материалы и инструменты

Моечная химия/средства (щелочные; бесщелочные) Силиконовый сгон/Искусственная замша

Сертификат качества   Сертификат качества

Процесс закупок



Схема взаимосвязи с другими процессами организации.


Процесс ручной мойки автомобиля в автосервисе «Чистик» связан со многими процессами. Перед тем как осуществить данный процесс необходимо закупить инструменты и материалы для работы, а также записать клиента в удобное ему время на мойку автомобиля. Так же автосервисом закупается и ремонтируется оборудование, используемое в процессе осуществления ручной мойки автомобиля. Израсходованные материалы выбрасываются. Если требования клиента удовлетворены и мойка автомобиля выполнена, то клиент оплачивает оказанную услугу. Если клиент не доволен качеством выполненной работы, он обращается с претензией/жалобой к старшему администратору, который повторно проверяет качество проделанной работы и предпринимает корректирующие действия по устранению несоответствия, если это необходимо.

Таблица 2 Входы процесса

Процесс - поставщик

Вход

Спецификация

Процесс записи клиента на мойку автомобиля

Грязный автомобиль

Марка авто, гос. номерные знаки



Выходы процесса Таблица 3

Процесс-клиент

Выход

Спецификация

Процесс оплаты услуги

Чек


Матрица ответственности участников за функции в процессе

Участник/Функция

Мойщик

Администратор

Прием автомобиля в бокс

О

К

Нанесение моечной химии

О,У

И

Смыв грязевых отложений

О,У

И

Сушка автомобиля

О,У

И

Контроль качества работы

И

И


К - контролирующий;

О - ответственный за проведение/результат;

У - участвует в проведении функции;

И - получает информацию о результатах или ходе данного процесса.

.3 Анализ процесса ручной мойки автомобиля

Анализ процессов следует понимать в широком смысле: в него включается не только работа с графическими схемами, но и анализ всей доступной информации по процессам.

Формирование стратегии организации входит в зону ответственности высшего управленческого звена, тогда как ее реализация зависит от усилий каждого сотрудника. Отсутствие конкретных задач и соответствующей системы оценки приводят к тому, что исполнители не координируют свои действия с целями организации и не имеют возможности ориентироваться в стратегических приоритетах.

Одним из инструментов, позволяющих руководству при принятии управленческих решений оперировать достаточно полной информацией, являются ключевые показатели эффективности деятельности (КПЭ). Ключевые показатели эффективности - показатели, по которым оценивается эффективность действий, процессов и функций управления по отношению к достижению поставленных целей. Ключевые показатели эффективности представляют собой ограниченный набор основных параметров, которые используются руководством для отслеживания и диагностики результатов деятельности организации и последующего принятия на их основе управленческих решений.

Показатели должны отражать всю наиболее важную информацию для управления бизнесом (надсистемный уровень) или управления результатами деятельности сотрудника, при этом фокусировать внимание на самых критичных моментах

Измерение и анализ показателей процесса являются важнейшими средствами, позволяющими находить пути улучшения процессов.

Анализ показателей процесса осуществления ручной мойки автомобиля в ООО «Гали» будет осуществляться сравнительно показателям подобного процесса ближайшего конкурента автомойки «2X2».

Мойка «2X2» начала свою деятельность осенью 2009 года. За столь короткое время добилась высокого профессионализма, наработала внушительную базу постоянных клиентов.

Осуществляют свою деятельность с использованием высокопрофессиональной техники фирмы Karcher, а также осуществляют индивидуальный подход к каждому клиенту, его потребностям и желаниям.

.        Контрольные показатели процесса.

Наименование показателя

Значение показателя

Ответственный за контроль показателя


«Чистик»

«2X2»


Время

20 минуты

17 минут

Мойщик, оказывающий услугу


Стандартное время осуществления ручной мойки автомобиля 15-20 минут на одну машину, но может колебаться в зависимости от степени загрязненности автомобиля, набора дополнительных услуг, которые заказал клиент и от квалификации и опыта мойщика автомобиля. В среднем, стандартная загрузка на обеих автомойках будет 4-5 машин в час.

.        Контрольные показатели услуги.

Наименование показателя

Значение показателя

Ответственный за контроль показателя


«Чистик»

«2X2»


Цена

От 270 до 550 руб.

От 350 до 600 руб.

Управляющий автомойкой


Цены на услуги указаны в прайс-листе организаций. Как мы видим «2X2» имеет цену незначительно выше уровня цены на услуги автомойки «Чистик».

. Контрольные показатели удовлетворенности клиентов.

Наименование показателя

Значение показателя

Периодичность контроля

Ответственный за контроль показателя


«Чистик»

«2X2»



Жалобы клиентов

10

4

При поступлении жалобы

Старший администратор


Жалобы клиентов контролируются старшими администраторами. Из таблицы мы видим среднее кол-во жалоб в каждой организации за месяц.

Наш показатель качества - количество жалоб клиентов, он является значительно выше, чем у организации-конкурента, при том, что во времени выполнения процесса ручной мойки автомобиля значительной разницы нет.

В ходе рассмотрения жалоб клиентов мы видим, что каждая вторая жалоба является неудовлетворенностью клиента качеством

Также, для прироста новых клиентов мы можем провести акцию:

«Приведи друга - получи ручную автомойку в подарок». Тем самым о нас узнает как можно больше автовладельцев и возможно именно они и станут нашими постоянными клиентами.

Также, мы можем ввести в нашей организации систему опроса потребителей на удовлетворенность качеством нашей работы. Для того, чтобы клиент гарантированно затратил не столь большое количество времени на заполнение нашего опроса - мы взамен готовы предложить ему 5 % скидку на обслуживание его автомобиля при последующем посещении нашей автомойки. Пройти опрос предлагает администратор при конечной оплате услуг автомойки автовладельцем. Тем самым контроль не будет «лежать на плечах» администратора - мы доверим это клиенту.

Анализ процесса ручной мойки автомобиля по показателям качества.

Целью данного анализа является выявление уровня дефектности в процессе осуществления ручной мойки автомобиля и предложения/рекомендации по улучшению процесса.

Растущий спрос востребованности автомоек обусловлен рядом причин: общий рост уровня благосостояния населения, увеличение количества автотранспортных средств, омолаживание водительского коллектива и увеличение количества женщин за рулем (что говорит о том, что большая часть населения хотят выглядеть респектабельно и красиво).

Потенциальными клиентами нашей мойки будут являться автовладельцы, желающие привести свой автомобиль в должный вид, а именно, автовладельцы, проживающие вблизи автомойки, проезжающие по ул. Софийской, а также носители бонусных карт, предоставляющие скидки на услуги автомойки и сервиса. Основными требованиями клиентов в данной услуге мойки автомобиля будут:

Скорость обслуживания,

Стоимость услуги,

Качество мойки (без разводов, механических повреждений и т д.).

Определение показателей качества процесса:

.        Гибкая ценовая политика. Предусматривающая систему накопительных скидок для клиентов и различного рода бонусы.

.        Управление персоналом, направленное на улучшение качества обслуживания.

.        Постоянное осуществление контроля со стороны руководства.

.        Создание комфортных условия для клиента во время его ожидания

.        Наличие высококачественного современного оборудования и не менее качественных материалов.

.        Обучение/ переобучение/повышение квалификации персонала.

Потребитель

Требование

Показатель качества

Единица измерения

Клиент

Быстрое реагирование на появление клиента

Время ожидания мойщика

Минут

Клиент

Скорость предоставления услуги

Время, которое требуется на оказание услуги

Минут

Клиент

Стоимость услуги

Стоимость предоставления услуги

Рубли

Клиент

Минимизация возникновения дефектов при осуществлении мойки автомобиля

Процент дефектов

%


Показатели удовлетворенности клиента:

.        Количество повторных обращений клиента. Всего в период с 01.06.2014 по 01.11.2014 было проведено 8000 автомоек (в летний период около 2000 - 3000 тыс автомобилей в месяц.

.        Число жалоб за период измерений 70 шт. (в книге жалоб и предложений 150 записей).

.4 Выбор методов статистического контроля качества

В ООО «Гали» существует книга жалоб и предложений, в которой клиенты могут выразить свои претензии к работе персонала или оставить свой отзыв о работе, или пожелание.

Проанализировав недовольства клиентов, оставленные в данной книге за период с 01.06.2014 по 01.11.2014, можно составить контрольный лист за полугодие по виду дефектов.

Контрольный лист для анализа сбора данных по дефектам при осуществлении ручной мойки автомобиля Предприятие: ООО «Гали»  Период сбора информации: 01.06.2014г. - 01.11.2014г.  Номер бокса: 1 Смена: № 1, 2 Ответственный: _______________

Вид дефекта

Наличие дефекта

Итого за период

% дефекта

Разводы

////////// //////////  //////

26

46

Механические повреждения элементов кузова

//////////  ////

14

25

Непросушенные элементы кузова

////////// //

12

21

Работа выполненная не в полном объеме

///

3

5

Прочие

//

2

3

Итого


57

Ответственный: ___________________ _______________ Дата: ________________


Из этих данных можно сделать следующие выводы, что Самый часто встречающийся дефект- разводы после помывки автомобиля - его процент по жалобам клиентов достаточно высок в сравнении с остальными жалобами.

И (как потом будет подробно описано) возникает данный дефект ввиду использования некачественных материалов и привлечения на работу персонал, недостаточно обладающий навыками и умениями в осуществлении ручной мойки автомобиля и недостаточного знания работы с различным автомобилями.

Собственно, чтобы повысить квалификацию персонала, нужно ввести в обязательном порядке обучение (переобучение / повышение квалификации) мастера. В мире ежесекундно происходят изменения и рынок материалов для автомоеек, оборудования, столь же стремительно растет, дабы удовлетворить потребности самых прихотливых клиентов.

Также, необходимо особое внимание уделить закупке высококачественных материалов. Для этого необходимо руководителем четко разделить обязанность того, кто помимо закупок будет заниматься мониторингом все новых качественных материалов на нашем рынке, и в первую очередь, стараться снизить затраты при осуществлении других процессов, нежели экономии на этом - раз процент жалоб недовольных клиентов столь велик. Использование материалов лучшего качество повысит уровень эффективности и, следовательно, автомойка не будет терять своих клиентов, а наоборот, прибавлять новых и увеличивать количество постоянных. Контрольный лист заполняет старший администратор ежемесячно в конце каждого месяца по каждому мойщику на основе данных, полученных из книги жалоб и предложений.

Контрольный лист сбора данных учета дефектов при осуществлении ручной мойки автомобиля. Предприятие: ООО «Гали»  ФИО мойщика: ________________________ Количество смен: _________ Количество выполненных работ: _________ Количество дефектов: __________________ Ответственный: _______________________ Месяц: ____________ Год: ______________

Вид дефекта

Данные контроля

Итого за месяц

Разводы



Механические повреждения элементов кузова



Непросушенные элементы кузова



Работа выполненная не в полном объеме



Прочие



Итого



Ответственный ___________________ __________ Дата: ___________________________


Применение статистических методов контроля качества по показателям.

Показатель

Инструмент

Обоснование

Время ожидания мастера

Анкетирование, диаграмма Исикавы

На основании анкетирования можно узнать время ожидания клиентом мойщика. Диаграмма Исикавы поможет выявить причины отсутствия мойщика на своем рабочем месте.

Время, которое требуется на оказание услуги

Время до передачи чистого автомобиля клиенту

С помощью контрольного листа можно контролировать сколько каждому мойщику требуется времени на оказание услуги, с помощью гистограммы можно зрительно оценить распределение статистических данных.

Количество недовольных клиентов

Анализ книги жалоб, построение контрольного листка, диаграмма Парето на основании контрольного листка.

Изучая книгу жалоб, можно построить диаграмму Парето для выявления наиболее значимых недовольств клиентов и исправления их.

Отсутствие дефектов при осуществлении услуги

Анализ книги жалоб, построении контрольного листка, диаграммы Парето, диаграммы Исикавы по причинам возникновения дефектов

Изучая книгу жалоб, можно построить диаграмму Парето для выявления наиболее значимых недовольств клиентов и исправления их, также согласно диаграммы Исикавы понять причины возникновения дефекта.

Стоимость услуги

Анкетирование

Методом анкетирования клиентов.



2.5    Применение статистических методов контроля качества для повышения управляемости процесса

Ключевыми показателями при осуществлении ручной мойки автомобиля являются количество недовольных клиентов и отсутствие (минимизация) дефектов при оказании услуги.

Для начала на основе книги жалоб и предложений мы выявили наиболее часто возникающие жалобы клиентов в период с 01.06.14 по 01.11.2014 на оказание такой услуги ООО «Гали», как ручная мойка автомобиля. В контрольном листе мы структурировали полученные данные, записали количество возникновений данных дефектов и посчитали процент возникновения конкретных дефектов. (Пункт 2.4)

На основе контрольного листка, мы для более наглядного результата, провели анализ частоты возникновения дефектов. И на основе исследования была построена диаграмма Парето.

Диаграмма Парето по видам дефектов.

№ п/п

Виды дефектов

Процент дефектов

Накопленный процент

1

Разводы

46

46

2

Механические повреждения элементов кузова

25

71

3

Непросушенные элементы кузова

21

92

4

Работа выполненная не в полном объеме

5

97

5

Прочие

3

100


Итого

100

-




Как видно из диаграммы, к группе А можно отнести разводы при осуществлении ручной мойки автомобиля и механические повреждения элементов кузова, к группе B - непросушенные элементы кузова, к группе C - работа выполненная не в полном объеме и прочие дефекты. Для выяснения наиболее важных причин целесообразно построить диаграмму Парето по причинам разводов и механических повреждений элементов кузова при осуществлении ручной мойки автомобиля. По этим данным необходимо построить диаграмму Парето, выявить причины разводов группы А и провести по ним корректирующие мероприятия. После этого вновь построить диаграмму Парето для изменившихся условий, чтобы проверить эффективность улучшений.

Диаграмма Парето по причинам возникновения дефекта при осуществлении ручной мойки автомобиля.

Процент причин

Накопленный процент

Низкая квалификация персонала

42

42

Высокая загруженность

31

73

Некачественные материалы

15

88

Слабая мотивация к работе

8

96

Некачественное оборудование

4

100

Итого

100

 


Как видно из диаграммы, к группе А можно отнести низкую квалификацию персонала, высокую сезонную загруженность и использование некачественных материалов в работе, к группе B - слабую мотивацию к работе, к группе C - некачественное оборудование.

По представленной диаграмме мы наблюдаем, что разводы на автомобиле появляются в большей степени из-за низкой квалификации персонала, что негативно сказывается на качестве осуществлении ручной мойки автомобиля и следствием, на удовлетворенности клиентов. Низкая квалификация персонала вызвана большой текучестью работников, особенно в «застойные» зимне-весенние месяцы.

Для более наглядного примера, мы можем изучить причины высокой текучки персонала, используя «Причинно-следственную диаграмму Исикавы».


Согласно представленной диаграмме, следует вывод, что частое использование некачественных материалов в процессе осуществления ручной мойки автомобиля, по большей части связано с наличием недобросовестного персонала, его низкой квалификацией. Данная проблема характерна в большей степени в летний период, когда загруженность мойки достигает «моечного пика», и дабы справляться с большим наплывом клиентов, старший администратор вынужден приглашать на работу людей, не обладающих высокими знаниями в качественном осуществлении процесса мойки, использовании оборудования, материалов и не имеющего достаточно наработанных навыков, ответственности и добросовестности. В первую очередь, для максимального устранения дефектов и ошибок в работе персонала, следует ввести выходной контроль администратором автомобиля. Наличие контроля проделанной работы существенно сократит «халатности» и недобросовестности мойщиков. Предложить ввести стимулирование персонала, ввести бонус в виде премиальных за успешную работу без единой жалобы. Во вторую, но немаловажную очередь, следует уделить должное внимание закупке качественных материалов, это и моечные средства, и чистые тряпки, перчатки. Заключить договора с компаниями-поставщиками моечного оборудования и материалов, значительно зарекомендовавших себя на данном рынке предоставления услуг.

Также, ввести систему анонимного анкетирования клиентов о проделанной работе, предложив им скидку 7% на следующую мойку автомобиля при заполнении краткой анкеты. Ежедневное отслеживание мнений клиентов на основе анкетирования позволит более точно представлять степень удовлетворенности клиентов нашей работой и своевременно реагировать на жалобы и недовольства и предпринимать необходимые меры для скорейшего их устранения.

Анкета в своею очередь будет выглядеть следующим образом:

Довольны ли Вы качеством предоставления наших услуг?

__________Да ___________Нет

Что мы могли бы улучшить?

_____________________________________________________

Ваши пожелания и рекомендации

 _____________________________________________________

 Ваше мнение важно для нас!

Будем рады видеть Вас снова на автомойке "Чистик"!



Глава 3. Проектирование процесса ручной мойки автомобиля в ООО «Гали» «как должно быть»

.1 Модель процесса ручной мойки автомобиля «как должно быть»


.2 План мероприятий по переходу к новой модели процесса

Чтобы увеличить прирост постоянных клиентов необходимо будет провести ряд преобразований. В первую очередь, это составление самого бланка опроса для наших клиентов. Опрос составляется старшим администратором под руководством управляющего автомойкой. В нем входят строки такие как «Ваш пол», «Ваш возраст», «Довольны ли Вы качеством мойки автомобиля» (предложены варианты ответа - «Да», «Нет») и при ответе «Нет» - строка, в которой мы просим клиента сказать нам о наших недочетах, по его мнению, на которые нам необходимо обратить должное внимание. Оценить по пятибальной шкале наш сервис. И последний вопрос: «Посетите ли Вы нашу автомойку еще раз?» (и точно также предложены варианты «Да» и «Нет»). И далее пожелания Счастливого пути нашему клиенту (Даже если он никогда к нам не вернется, по его мнению) и Смайлик J

При заполнении анонимного опроса клиент помещает свой бланк в бокс для хранения этих бланков (для сохранения анонимности). А администратор в свою очередь благодарит клиента за оказанную помощь в нашем продвижении и выдает клиенту флаер, по которому клиент сможет получить услугу мойки автомобиля с 5 % скидкой.

Второе, приятные бонусы для наших уже существующих клиентов. Основным исполняющим звеном станет старший администратор. Это прежде всего функция информирования наших клиентов бонусами и акциями, путем флаеров и рекламных банеров на нашей автомойке.

Исполнителями данных преобразований будут напрямую администраторы.

А контролирующим и ответственным лицом - управляющий автомойкой.

Срок проведения мероприятий - 1 месяц.

Ресурсами для осуществления мероприятий по переходу к новой модели процесса будут трудовые (персонал), информационные, инфраструктура.

Заключение

 

Организация коммерческого предприятия немыслима без управления, основная задача которого - грамотно направить деятельность организации на достижение общей цели (получение прибыли).

В условиях рыночной экономики предприятие должно постоянно повышать свой потенциал - предполагаемый уровень получения прибыли в будущем. Уровень конкурентоспособности предприятия является показателем его потенциала.

Повышение потенциала подразумевает совершенствование деятельности предприятия: повышения качества, снижения себестоимости продукции, выполнение заказов в запланированные сроки и т. д.

Процессный подход в управлении - это подход, определяющий рассмотрение деятельности любой компании как сети бизнес-процессов, связанных с целями и миссией этой компании, является важнейшим признаком совершенного управления.

Динамизм бизнеса и внешней среды всё чаще и чаще приводит компании к пониманию управления бизнесом не как к управлению совокупностью отдельных функций, но как совокупностью бизнес-процессов, которые определяют суть деятельности бизнеса.

Анализ процессов в организации, как основных, вспомогательных, так и управленческих, является крайне актуальной темой исследования.

Он позволяет не только повысить эффективность работы организации, но и содействовать решению общих задач экономической деятельности в целом (Например: максимизация потребления благ при имеющихся ресурсных ограничениях).

В данной работе мы рассмотрели всего лишь один из основных процессов организации ООО « Гали» - это осуществление ручной мойки автомобиля, грамотное планирование, организация, мотивация и контроль как процесса, так и подпроцессов - приведет к большей добавленной ценности для потребителя, как данной услуги, так и организации в целом. Именно поэтому можно сказать, процессный подход незаменим в организации, которая стремится занять высокое положение на нынешнем рынке, среди жесткой борьбы конкурирующих компаний.

Список литературы

1.Алиев В.Г. Теория организации: Учебник для вузов / Минобразование РФ. Изд. 3-е М., Экономика, 2005.

.Большаков А.С., Михайлов В.И. Современный менеджмент: теория и практика. - СПб, 2006.

. Бурков В.Н., Новиков Д.А. Как управлять организациями. М.: Синтег, 2005.

. Дубровский Д.А. Автомойка: с чего начать, как преуспеть. - СПб: Питер, 2010.

. Репин В. В. Бизнес-процессы. Моделирование, внедрение, управление. - М., 2013.

6.Степанов, Е. А. Управление качеством: учебное пособие / Е. А. Степанов. - М.: Инфра-М, 2006. - С. 92.

7. Смирнов Э.А. Теория организации. - М., Инфра-М, 2008.

8. <http://www.scienceforum.ru/2013/>

. <http://quality.eup.ru/DOCUM2/presentofkas.html>

. <http://www.viktorova-ts.ru/>

. <http://www.elitarium.ru/2010/11/24/uluchshenije_biznes_processov.html>

Похожие работы на - Совершенствование процесса ручной мойки автомобиля в автомойке 'Чистик' ООО 'Гали'

 

Не нашли материал для своей работы?
Поможем написать уникальную работу
Без плагиата!
Без нейросетей!