Розробка системи менеджменту в організації АТ 'Фільтр плюс'
Курсовий
проект
з
дисципліни «Менеджмент»
на
тему:
Розробка
системи менеджменту в організації АТ «Фільтр плюс»
Виконав:
ст.гр.ФК-13
Федущак
В.Р.
Вступ
менеджмент
мотивування управлінський
Звичка куріння
виникла ще з 2000 року до нової ери, коли американські індіанці вдихали дим, що
виникав при розпалюванні листків рослини . 12 жовтня 1492 року іспанська
флотилія, яку очолював Христофор Колумб, припливла до невідомого острова, який
вони вважали східним берегом Індії. Коли члени екіпажу висадилися на сушу, їх
зустріли місцеві жителі - аборигени, які випускали з рота дим, після того як
втягували його з рулонів скрученого тютюнового листя. Ці рулони іспанці
називали «сигаро». Куріння було невід'ємною частиною релігійних церемоній
аборигенів.
А не дивлячись на
ці шкідливі звички, сьогодні багато людей отримують з цього дуже великі
прибутки, оскільки кожного року кількість курців маштабно збільшується.
Отже, об’єктом
дослідження у курсовому проекті є акціонерне товариство «Фільтр плюс», яке
спеціалізується на випуску та продажу тютюнових виробів. На сучасному етапі
компанія добре функціонує та намагається розширювати своє виробництво та види
своїх послуг. На сьогодні на підприємстві працює 234 працівника,воно виробляє 7
видів тютюнової продукції та сувенірів, середня заробітна плата працівників
становить 3536 грн. Для забезпечення стабільності розвитку підприємства,
розширення виробництва, уникнення будь-яких кризових станів необхідна наявність
ефективної системи менеджменту в організації та вирішення існуючих на
підприємстві проблем, а саме:постійних крадіжок на підприємстві, невиконання
планових показників,конфлікт між працівниками. Відповідно предметом дослідження
в курсовому проекті є система менеджменту товариства.
Метою курсового проекту є розроблення
фактичної системи менеджменту і її раціоналізація у зв’язку зі зміною умов
функціонування. Відповідно до мети проекту його завданням є розроблення
технології менеджменту з урахуванням очікуваних змін, тобто реалізація функції
менеджменту в організації; формування методів менеджменту на підприємстві;
розроблення та реалізація управлінських рішень з метою розв’язання існуючих на
підприємстві проблем; удосконалення системи комунікацій в організації;
формування та забезпечення функціонування формальних та неформальних груп у
товаристві; обґрунтований підхід до керівництва менеджерів організації при
подоланні існуючих організаційних проблем; визначення ефективності фактичної та
раціональної систем менеджменту.
Анотація
У курсовому проекті розроблено та раціоналізовано
відповідно до змін середовища функціонування систему менеджменту організації АТ
«Фільтр плюс», яке спеціалізується на виробництві тютюну. При цьому розроблено
технологію менеджменту з урахуванням очікуваних змін, тобто сформовано функції менеджменту
в організації; охарактеризовано застосування та роль методів менеджменту на
підприємстві; розкрито особливості розроблення та реалізації управлінських
рішень в організації, продемонстровано процес розроблення раціональних
управлінських рішень з метою розв’язання існуючих на підприємстві проблем;
охарактеризовано комунікації в організації; визначено особливості формування та
функціонування формальних та неформальних груп у товаристві; обґрунтовано
застосування підходів до керівництва менеджерами організації; визначено
ефективність фактичної та раціональної систем менеджменту.
З огляду на вище сказане ця курсова
робота розглядає всі основні засади управління, які можуть застосовуватися, щоб
розвинути систему управління на підприємстві.
Розділ 1.Загальна характеристика
організації
менеджмент мотивування
управлінський
Загальна характеристика організації
наведена у таблиці 1. [1, c.47-53 ]
Таблиця 1. Загальна характеристика
організації АТ «Фільтр плюс»
|
Параметр, який характериз
|
Зміст та особливості
|
Основні відмінності від інших організацій
|
Законодавча база заснування та функціонування
організації
|
Участь у ЗЕД
|
|
1
|
2
|
3
|
4
|
5
|
|
1. Форма підприємства
|
Акціонерне товариство (АТ) - один з різновидів
господарських товариств. Акціонерним товариством визнається комерційна
організація, статутний капітал якої розділений на визначене число акцій, що
засвідчують права та обов'язки учасників товариства (акціонерів).
|
Власниками акцій АТ може стати будь-хто. Ці
акції можуть розповсюджуватись вільно. АТ створюються без обмеження терміну
дії. Публічні акціонерні товариства повинні мати власну сторінку в мережі
Інтернет .АТ може здійснювати як публічне так і частка розміщення акцій .
Засновниками ПАТ можуть бути як фізичні та юридичні особи ,до того ж
допускається акціонерне товариство з одним засновником. У приватному
акціонерному товаристві акціонерів може бути не більше як 100.
|
1.«Закони України про підприємництво» № 698
від 07.02.97 р. 2. Кодекс законів про працю України. 3. Закон України «Про
акціонерні товариства» 4. Закон України «Про державну реєстрацію юридичних та
фізичних осіб підприємців» 5. Закон України «Про оподаткування прибутку
підприємства» 6. Закон України “Про оподаткування прибутку підприємства” 7.
Закон України ”Про охорону навколишнього середовища” 8. Господарський кодекс
України. 9. Митний кодекс України.
|
Згідно з законом України “Про
зовнішньоекономічну діяльність” №960-12 від 16.04.91р. ,зі змінами та
доповненнями АТ”Фільтр плюс” ,як юридична особа ,що здійснює певні види ЗЕД,
Є суб’єктом зовнішньоекономіч-ної діяльності і може самостійно у визначених
законодавством межах здійснювати ЗЕД.
|
|
2. Профіль
|
Виготовлення та продаж тютюнових виробів
|
Cпецифіка полягає у використанні нових
технологій у тютюновому виробництві , що сприяє виготовленню якісної
продукції. Проте для підтримання рівня цін на тютюнову продукцію, за яких
споживачі зможуть купувати дану продукцію, підприємство співпрацює з
вітчизняними фірмами, що економить достатню кількість коштів.
|
1. Господарський кодекс України. Закон України
“Про страхування” від 07.03.96 р
|
Бере участь у зовнішньоекономіч-ній діяльності
шляхом продажу на міжнародних ринках тютюнової продукції
|
|
3. Види діяльності
|
Основні види діяльності АТ «Фільтр плюс»: -
виробництво елітних сигар ; - виробництво якісного табаку; - виробництво
сигарет стандартних; -виробництво сигарет дамських; -виробництво сигарет з
ментолом. Плануємо: -виробництво запальничок з емблемою підприємства
-виробництво табаку з ментолом
|
Особливістю даного товариства є широкий спектр
виробництва, який орієнтується на імпортну сировину.
|
Господарський кодекс України.
|
Бере участь у ЗЕД шляхом імпорту серовини та
експорту продукції.
|
|
4. Форма власності
|
Колективна форма власності - це власність, яка
виникає на підставі добровільного об’єднання майна громадян і юридичних осіб
для створення кооперативів, акціонерних товариств, інших господарських
товариств і об’єднань,
|
Право колективної власності на відміну від
приватної, здійснюють вищі органи управління власника; також право
колективної власності не може бути передане у спадщину. На відміну від
державної форми власності, суб’єктом якої є Верховна Рада України або
обласні, районні, міські, селищні, сільські Ради народних депутатів,
суб’єктами права колективної власності є трудові колективи господарських
товариств.
|
Закон України «Про власність» № 9 - 93 від
21.01.93 р.
|
Власниками акціонерного товариства можуть бути
й іноземці.
|
|
5. Внутрішнє середовище [1, c.26 ]
|
1. Цілі: Довгострокові (5-10р.):розширення
ринку збуту за кордоном.. Середньострокові(1 -5р.): обновити та модернізувати
деякі виробничі лінії, збільшити ефективність рекламної кампанії, збільшити
кваліфікованість окремих працівників, знизити собівартість продукції в
порівнянні з закордонними виробниками. Короткострокові: установити на
підприємстві відеокамери щоб уникнути крадіжок товару. 2. Структура
управління організацією: лінійно-функціональна. Відповідає вимогам
середовища функціонування, але для досягнення організаційних цілей потребує
незначного удосконалення. На сьогодні у підпорядкуванні директора є 2 заступника,
планується ввести ще одну посаду заступника, фактично існує 6 управлінськх
служб - прогнозується необхідність у формуванні відділу контролю за якістю. 3.
Завдання: створення сприятливих умов праці для працівників, правильне
зберігання в складських приміщеннях тютюнової продукції, удосконалення
виробничих ліній, підвищення рівня заробітної плати у працівників до рівня
загальної виробничої галузі. 4. Технологія: механічні конвеєри по
виробництві продукції і цехи із ручним упакуванням тютюнових виробів, є
присутні як і сучасні лінії виробництва так і лінії які потребують
модернізації. 5. Працівники: : на підприємстві працює 221 працівник в
цю кількість входять представники інституційного рівня, рівня управління,
технічного рівня та робочі. Особливі вимоги до кваліфікації працівників
інституційного рівня обов’язкова наявність повної вищої освіти по
спеціальності та стаж не менше 5 років, для управлінського та технічного
рівня необхідно мати освіту бакалавра із стажем не менше 3 роки, для
робітників освіта по спеціальності. У зв’язку із запланованим розширенням
організація планує залучити додатково 13 працівників різних професій. Цей
внутрішній чинник загалом позитивно впливає на діяльність організації . 6.
Ресурси: - Акціонерне Товариство “ Фільтр плюс ” максимально використовує
наявні ресурси та потребує їх залучення зовні. Також метою забезпечення своєї
діяльності у майбутньому є оплата курсу навчання для деяких студентів , а
також щомісяця відраховує 5% у резервний фонд, для здійснення негайної оплати
за вимогами.
|
|
6. Зовнішнє середовище [1, c.30 ]
|
Фактори зовнішнього середовища прямого впливу:
1. Споживачі: Діяльність даного підприємства залежить від попиту
споживачів.Тому на данному підприємстві працюють лише висококваліфіковані
працівники,використовуються новітні технології . Цей фактор позитивно впливає
на організацію (5 груп). 2. Постачальниками: Є підприємства, які
забезпечують організацію необхідними ресурсами і сировиною і запчастинами .
Компанія співпрацює як з іноземними так і з вітчизняними підприємствами.
Компанія дещо залежить від послуг іноземного підприємства з виробництва
запчастин для конвеєрів. Тому на порядку денному стоїть підписання нових
договорів з вітчизняними підприємствами для забезпечення стабільного
виробництва, адже будь-який збій в поставках конвеєрів гальмуватиме все
виробництво. Вплив цього фактору дещо негативний. 3. Конкурентами ПАТ
«Winston» ,ПАТ «Сhesterfield», ПАТ «Kent» та ще деякі компанії з виробництва
табаку, тютюну. Після започаткування виробництва табаку, прогнозується
збільшення кількості конкурентів у цій сфері з 9 до 10. Цей фактор негативно
впливає на організацію, тому що компанія втрачає прибуток, який міг би бути,
якби вона була монополістом у цій сфері. 4. Державні органи влади:
лише контролюють функціонування організації, виконання та дотримання нею
необхідних вимог. До таких органів належить Державна податкова адміністрація,
Державна митна служба, регіональні органи управління. Часті перевірки та
високий рівень корупції у цих органах негативно впливають на діяльність
підприємства. 5. Інфраструктура: При здійсненні перевезень тютюнових
виробів по території Україні інфраструктура негативно впливає на діяльність
організації через незадовільний стан автомобільних доріг, що призводить до
підвищення небезпеки перевезень , пришвидшення зносу автомобільних засобів ,
несвоєчасної доставки товару до споживача. 6 Законодавчі акти дещо
впливають на організацію, адже в своїй діяльності вона керується багатьма
законами Верховної Ради України, нормативами Кабінету Міністрів України,
Міністерство охорони здоров”я України тощо. Велика кількість законів, які
своїми нормативами дещо обмежують та призупиняють виробництво, негативно
впливають на організацію. 7. Профспілки, партії та інші громадські
організації слідкують за дотриманням трудового законодавства, дбають про
покращення умов праці та її оплати. Керуються затвердженими разом з
керівництвом законами, ухвалами. Цей фактор позитивно впливає на
підприємство. 8. Система економічних відносин в Україні достатньо
розвинена, хоча відбувається деякі зрушення у цій сфері. Ринкова економіка та
її норми, а саме попит, пропозиція, конкуренція, позитивно впливають на
діяльність організації. 9. Організації-сусіди: є невеличкі
організації, проте їхній вплив непомітний. Фактори зовнішнього середовища
непрямого впливу: 1. Міжнародні події мають значний вплив на
організацію оскільки підприємство співпрацює з іноземною фірмою. Будь-які
економічні події (падіння чи зростання курсу долара, зростання мита) тим чи
іншим чином впливають на фірму. Останні події негативно впливають на
діяльність фірми. 2. Міжнародне оточення впливає на АТ «Фільтр плюс»
позитивно, оскільки розширює можливості фірми, а саме розширює ринки збуту,
кількість споживачів. З. Науково-технічний прогрес має значний вплив
, адже застосування нових технологій на виробництві підвищує якість продукції
і значно зменшує затрати виробництва , а також пришвидшує доставку продукту
до споживача. 4. Політичні обставини на організацію впливають погано,
тому що зміни у владі спричиняють ухвалення нових законів, норм. Як правило,
ці зміни не є позитивними. 5 Соціально-культурні обставини: їх вплив
є позитивним, адже високий рівень культури сприятиме формуванню
висококваліфікованої робочої сили. 6. Рівень техніки та технології є
позитивним, тому що підвищується рівень безпеки працівників, спрощується весь
процес виробництва. 7. Особливості міжнародних економічних відносин
позитивно впливають на діяльність підприємства через підписання різних
економічних договорів, вступу до різних міжнародних організацій. Це все
впливає на особливості міжнародної торгівлі, міграції капіталу, тощо. 9.
Стан економіки характеризує загальним рівнем розвитку економіки в Україні
і бажанням інших країн співпрацювати з підприємствами цієї держави. Не
досконалість виробничих ліній із продукцією яка випускається якісною але з
допустимим відхиленням в якості, що обмежує кількість клієнтів закордону.
Вплив цього фактора відбувається через конкурентів, споживачів,
постачальників, інфраструктура, систему економічних відносин у державі тощо.
|
Розділ 2.
Формування методів менеджменту на підприємстві
.1 Планування
Характеристику
етапів процесу стратегічного планування у АТ «Фільтр плюс» відображено на
рис.1. [1, c.45-53 ]
Рис.1 Модель
стратегічного планування у АТ «Фільтр плюс»
Розглянемо
ретельніше зміст кожного із етапів моделі стратегічного планування у АТ «Фільтр
плюс».
Етап 1.
Інформаційне забезпечення стратегічного планування.
Передбачає збір та
обробку відповідними підрозділами (бугалтерія, фінансово-економічний відділ,
планово виробничий відділ, господарській відділ, відділ ЗЕД) та відповідальними
особами (юристконсулом, заступниками директора з питань виробництва,
господарства, ЗЕД) інформації про фінансово-господарський стан підприємства,
конкурентно спроможність його послуг, ринкові можливості, несприятливі впливи,
змінити в законодавстві танормативній базі функціонування підприємства тощо.
Етап 2.
Установлення місії та цілей організації.
Місія - задоволення
потреб у тютюнові сфері різних груп споживачів шляхом виробництва тютюнових
виробів.
Цілі:
1.Довгострокові (5-10 р.):
розширення ринків збуту за кордоном.
.Середньострокові (1-5 р.): обновити
та модернізувати деякі виробничі лінії, збільшити ефективність рекламної
кампанії, збільшити кваліфікованість окремих працівників, знизити собівартість
продукції в порівнянні з закордонними виробниками.
3.Короткострокові
(до 1 року) : установити на підприємстві відеокамери щоб уникнути крадіжок
товару.
Етап 3. Вибір
методів аналізу факторів внутрішнього і зовнішнього середовища.
У даному випадку доцільно
використовувати метод статистичного і соціального дослідження , економічного
аналізу та метод експертних оцінок. При цьому реалізації останього методу
(експертних оцінок ) буде використовуватись інформація , отримана шляхом
застосування попередніх методів аналізу.Необхідно зазначити ,що використання
методів експертних оцінок як комплексного та узагальнюючого дозволить
сформувати інформаційну картину одо середовища функціонування підприємства ,
його шансів та можливостей ,сильних та слабких позицій.
Етап 4. Оцінювання
та аналіз факторів зовнішнього середовища.
Передбачає
оцінювати та аналізувати фактори зовнішнього середовища групою експертів, у яку
входять працівники організації (директор, юрисконсул, головний бухгалтер,
бригадири та працівники відділів організації). Фактори оцінюються за шкалою
[-5;5], причому межі шкали відповідно відображають максимальний негативний та
позитивний вплив факторів на організацію, 0 демонструє, що фактор на
організацію впливає нейтрально. Сума вагомостей усіх факторів становить
одиницю, тобто рівень вагомості для кожного фактора визначається за допомогою
коефіцієнтів. Зважений рівень впливу факторів розраховується як добуток впливу
фактора у балах та рівня вагомості. Результати експертних оцінок впливу
факторів зовнішнього середовища на організацію у табл.2.
Таблиця. 2.
Результати експертного оцінювання впливу факторів зовнішнього середовища на АТ
«Фільтр плюс»
|
Фактори
|
Середня експертна оцінка впливу
|
Середня вагомість факторів
|
Зважений рівень впливу, бали
|
|
Споживачі
|
+5
|
0,1
|
+0,5
|
|
Постачальники
|
+4
|
0,1
|
+0,4
|
|
Конкуренти
|
-1
|
0,1
|
-0,1
|
|
Державні органи влади
|
-3
|
0,05
|
-0,15
|
|
Інфраструктура
|
-4
|
0,1
|
-0,4
|
|
Законодавчі акти
|
-1
|
0,08
|
-0,08
|
|
Профспілки, партії та інші громадські
організації
|
+3
|
0,04
|
+0,12
|
|
Системи економічних відносин у державі
|
+2
|
0,04
|
+0,08
|
|
Організація-сусіди
|
0
|
0,03
|
0
|
|
Міжнародні події
|
+2
|
0,05
|
+0,1
|
|
Міжнародне оточення
|
+2
|
0,05
|
+0,1
|
|
Науково-технічний прогрес
|
-3
|
0,08
|
-0,24
|
|
Політичні обставини
|
-4
|
0,01
|
-0.04
|
|
Соціально-культурні обставини
|
-2
|
0,05
|
-0,1
|
|
Рівень техніки та технології
|
-2
|
0,07
|
-0,14
|
|
Особливості міжнародних економічних відносин
|
-3
|
0,03
|
-0,09
|
|
Стан економіки
|
-4
|
0,02
|
-0,08
|
Отже, як видно з
табл.2 , на діяльність організації найбільш позитивно впливають такі фактори
зовнішнього середовища, як споживачі, постачальники, система економічних
відносин у державі. При цьому необхідно зауважити, що більшісь з аналізованих
здійснює негативний вплив на діяльність організації, а найбільш
негативнодіючими чинниками є інфраструктура, стан економіки, державні органи
влади, науково-технічний прогрес, політичні обставини, законодавчі акти,
особливості міжнародних відносин соціально-культурні обставини, конкуренти.
Етап 5. Оцінювання
та аналіз факторів внутрішнього середовища.
Проводиться тією ж
групою експертів за аналогічною шкалою, при цьому -5 демонструє нерозвинутість,
невираженість, відсутність чи критичний стан фактора внутрішнього середовища,
оцінка 5 демонструє високий рівень розвитку, вираженості відповідного фактора,
0 демонструє, що фактор в організації нейтральний. Сума вагомостей всіх
факторів становить одиницю, тобто рівень вагомості для кожного фактора
визначається за допомогою коефіцієнтів. Зважений рівень впливу факторів
розраховується як добуток впливу фактора у балах та рівні вагомості. Результати
експертних оцінок впливу факторів внутрішнього середовища на організацію
зведено у табл. 3.
Таблиця 3.
Результати експертних оцінок впливу факторів внутрішнього середовища на АТ
«Фільтр плюс»
|
Фактори
|
Середня експертна оцінка впливу, бали
|
Середня вагомість факторів
|
Зважений рівень впливу, бали
|
|
Цілі
|
+5
|
0,1
|
+0,5
|
|
Структура
|
+4
|
0,13
|
+0,52
|
|
Завдання
|
+3
|
0,07
|
+0,21
|
|
Технологія
|
-2
|
0,2
|
-0,4
|
|
Працівники
|
+2
|
0,3
|
+0,6
|
|
Ресурси
|
+2
|
0,2
|
+0,4
|
Отже, як видно з табл. 3 найбільш
вираженим фактором є цілі підприємства, також структура, хоча і потребує деяких
змін. Єдиним фактором, який негативно впливає на діяльність підприємства є
технологія, а саме ресурсозатратне устаткування.
Етап 6.
Прогнозування умов функціонування та результатів виробничо-господарської
діяльності.
Для прогнозування
переважно використовують такі методи, як: математичне моделювання, барометричні
методи, індивідуальні та колективні експертні оцінки, а також неформальні
методи словесного та письмового прогнозування. За отриманою інформацію можна
прогнозувати, що і надалі найбільш негативний вплив на діяльність організації
здійснюватимуть конкуренти, стан економіки та міжнародні події, але, незважаючи
на це, підприємство чітко досягатиме поставлених цілей завдяки факторам, які
позитивно впливатимуть на нього.
Етап 7.
Обгрунтування інструментарію вибору стратегії.
З огляду на наявну
інформацію база для вибору стратегії діяльності підприємства доцільно
використати SWOT-аналіз (табл.4). [1, с.80]
Таблиця 4. Матриця
вибору стратегії діяльності підприємства відповідно до SWOT-аналізу
Зовнішнє середовище
|
Стан організації
|
Можливості (1,3)
|
Загрози (-1,42)
|
|
Сильні позиції (2,23)
|
Стратегії підтримки та розвитку сильних боків
підприємства в напрямку реалізації шансів зовнішнього оточення.
|
Стратегія використання сильних боків
підприємства з метою усунення загроз зовнішнього середовища.
|
|
Слабкі позиції (-0,4)
|
Стратегія подолання слабкостей підприємства за
рахунок можливостей зовнішнього середовища.
|
Стратегія подолання загроз та усунення
слабкостей підприємства або ліквідації
|
Етап 8. Формування
варіантів стратегій.
Можливили
варіантами стратегій є: зниження собі вартості, зайняття позиції лідера на
ринку, збільшити асортимент продукції.
Етап 9. Вибір
стратегії.
Можливими варіантами стратегій є:
диверсифікація, зниження собівартості, прямого та непрямого експорту.
Етап 9. Вибір стратегії.
Стратегія диверсифікаційного
розвитку: ця стратегія полягає в освоєнні виробництва нових товарів, товарних
ринків, а також видів послуг. Ця стратегія найбільше підходить даній фірми,
адже враховує всі цілі та завдання організації.
Зниження собівартості: ця стратегія
враховує і потреби споживачів і цілі підприємства. Зниження собівартості продукції
призведе до збільшення прибутків компанії.
Прямого та непрямого експорту: ця
стратегія розрахована на збільшення ринків збуту з-за кордоном. Це також
призведе до збільшення прибутків компанії, якщо вона і надалі зможе бути
конкурентоспроможною не тільки на вітчизняному ринку, але й на світовому. Ця
стратегія є найбільш ризикованою
Етап 10. Оцінювання стратегії на
предмет відповідності установленим критеріям.
Стратегія
диверсифікації найбільш доцільна, тому що підприємство планує відкриття
дочірних підприємств, збільшення обсягів виробництва. Це все призведе до
збільшення кількості споживачів, а отже до збільшення прибутків.
Логічним
продовженням стратегії планування в АТ «Фільтр плюс» є тактичне планування,
тобто планування реалізації стратегії, яке включає поточне та оперативне
планування. Схема модель поточного планування в АТ «Фільтр плюс» наведена на
рис. 2.
Рис. 2 Модель поточного планування в
АТ «Фільтр плюс»
Розглянемо ретельніше зміст кожного
з етапів поточного планування.
Етап 1. Інформаційне забезпечення
поточного планування.
Для реалізації поточного планування
виникає необхідність в інформації про диверсифікаційні та ринкові можливості
підприємства, його конкурентоспроможність, фінансовий стан підприємства, стан
цілої галузі промисловості на території України. Передбачає збір та обробку
інформації відповідними експертами, відділом маркетингу, бухгалтерії, тощо.
Етап 2. Оцінювання та аналіз сильних
та слабких позиції організації.
Сильні позиції : АТ ” Фільтр плюс ”
має велику кількість клієнтів, наявні конкурентні переваги у вигляді імпортних
тютюнових виробів, позитивний імідж на ринку, висока кваліфікація працівників,
високі темпи зростання.
Слабкі позиції : застаріле
ресурсозатратне устаткування, дещо низька прибутковість, через яку акціонери
бажають продати контрольний пакет акцій.
Етап 3. Вибір та формування планових
параметрів (системи економічних, технологічних, соціальних та інших
показників).
Економічні показники: зростання
прибутку на 6.5 %, зниження собівартості продукції, збільшення експорту.
Технологічні показники: закупівля
нового устаткування, започаткування виробництва нових видів тютюнових виробів.
Соціальні показники: збільшення
середнього рівня зарплати на 5.4%, набір висококваліфікованих працівників.
Етап 4. Підбір на альтернативних
засадах заходів щодо досягнення планових параметрів.
Досягнення визначених показників
потенційно можливо досягнути на засадах реалізації цілого переліку
альтернативних заходів, оптимальних з яких обрано: освоєння виробництва нових
видів продукції, модернізація технології виробництва, розширення ринків збуту,
зміни в структурі організації,тощо.
Етап 5. Бюджетне планування.
Основними бюджетами організації є
бюджети доходів та витрат, надходжень та видатків, активів та пасивів.
Етап 6. Вибір адміністративних
важелів (політики, процедур, правил тощо).
Політика - задовільнити потреби
курців якісною та недорогою продукцією.
Процедури - закупівля імпортних
якісних деталей та механізмів.
Правило - підписання нових договорів
з постачання деталей.
Етап 7. Формування поточного плану.
Поточний план передбачає
узагальнення розроблених на попередніх етапах показників заходів та бюджету,
тобто він включає:
перелік планових ключових
показників, яких прагне досягнути організація в межах реалізації обраної
стратегії діяльності, які повинні відображати усі сфери діяльності
підприємства;
- перелік заходів, реалізації
яких сприятиме досягненню визначених показників, економічні ефективність від
впровадження планових заходів;
бюджети організації.
Етап 8. Деталізація поточного плану
за центрами виконання (відповідальності).
У підприємстві з виготовленням
тютюнових виробів є такі види центрів відповідальності: центри вартості, центри
видатків, центри інвестицій. Їх характеристику та участь у реалізації поточного
плану розглянуто за допомогою табл. 5. [ 1,с.91 ]
Таблиця 5. Види та характеристика
центрів відповідальності
|
Види центрів відповідальносі
|
Підрозділи організації що належать до
конкретних центрів відповідальності
|
Функціональна характеристика центрів
відповідальності
|
Участь у реалізації заходів щодо досягнення
планових показників
|
|
Центри вартості
|
Заступник директора з технічних питань,
виробничі цехи, головний інженер, відділ якості .
|
Виробничі підрозділи, що створюють нову
вартість. Вони належать до моделі «вхід-вихід», оскільки можливо підрахувати
усі затрати на їх діяльність та отримані результати у натуральних та
кількісних показниках.
|
- розширення виробництва; - удосконалення
якості продукції;
|
|
Центри видатків
|
Фінансово-економічний відділ, Виробничий
відділ, Господарський відділ, Відділ ЗЕД.
|
Підрозділи, результати діяльності яких важко
оцінити за звичайними критеріями. Методи обліку та аналізу не дозволяють
установити за короткий термін залежить між розміром витрат на функціонування
таких підрозділів та покращенням загальних результатів.
|
- Удосконалення технології виробництва; -
здійснення реалізації продукції.
|
|
Центри інвестицій
|
Директор, головний бухгалтер, заступники з
виробництва, господарства, ЗЕД.
|
Це керівники інституційного рівня та фінансово
економічні управлінські служби, які контролюють вартість та результати
вкладених активів.
|
Залучення інвестицій для реалізації проектів;
Впровадження інтегрованих управлінських систем.
|
Як вказувалось вище, тактичне
планування на підприємстві передбачає крім поточного ще й оперативне
планування, яке спрямоване на формування вузьких, деталізованих, коротко
термінових планів, що присвячені конкретним питанням діяльності підприємства та
формуються у розвиток поточних планів. На підприємстві використовується велика
кількість оперативних планів у різних сферах. У сфері фінансового планування
розробляється платіжний календар, касовий план тощо; у плануванні робочого часу
- фонд робочого часу, графік робочого календаря, табель робочого часу тощо.
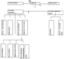
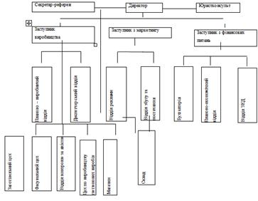
2.2 Організування
Фактична організаційна структура
управління АТ «Фільтр плюс» наведена на рис. 3, а раціональна, яка відображає
напрямки реорганізації у зв’язку із розширенням видів діяльності, та яка
створює можливості для досягнення установлених цілей, наведена на рис. 4.
Характеристику працівників організації відповідно до фактичної та раціональної
структур управління розкриту табл. 6. [ 1,с.98 ]
Фактична органіграма АТ ”Фльтр плюс”
Раціональна органіграма управліня АТ
“Фільтр плюс”
Таблиця 6. Фактична (раціональна)
чисельність і функції посадових осіб АТ «Фільтр плюс»
|
Посади працівників
|
Чисельність, Чол.
|
Функції ( види діяльності працівників)
|
Відповідальність і повноваження
|
|
Факт.
|
Раціон.
|
|
|
|
1
|
2
|
3
|
4
|
5
|
|
Директор
|
1
|
1
|
Визначає стратегію, тактику та політику
організації, координує та скеровує діяльність працівників, контролює
результати діяльності товариства, приймає рішення щодо розширення та
реорганізації підприємства, приймає на роботу та звільняє працівників згідно
штатного розпису та відповідно із чинним законодавством, приймає рішення та
видає накази які є обов’язкові до виконання усіма працівниками тощо.
|
Несе відповідальність перед державою за
результати роботи підприємства і виконання державного замовлення,використання
майна та коштів організації, розвиток та ефективність діяльності, рівень
використання наявних ресурсів.
|
|
Заступник з фінансових питань
|
1
|
1
|
Він керує процесами планування економічної та
фінансово кредитної діяльності, оплата і матеріального стимулювання праці
тощо.
|
Відповідає перед директором підприємства за
фінансове планування діяльності організації, статичного та управлінського
обліку, вчасне формування податкової та статичної звітності, контролювання
фінансових результатів діяльності організації
|
|
Заступник з виробництва
|
1
|
1
|
Стратегічне та оперативне управління за
напрямками переробки сировини у готову продукцію, забезпечує ефективну та
цільового використання матеріальних і фінансових ресурсів виробничої діяльності,
проводить аналіз виробничих та економічних показників на виробництві,
контролює використання планових показників по всіх напрямках виробництва тощо
|
Несе відповідальність перед директором
підприємства керує виробничим процесом виготовлення та обробки продукції, за
невиконання або несвоєчасне виконання обов’язків зазначених його посадовій
інструкції. Також несе відповідальність за недотримання правил внутрішнього
розпорядку, охорони праці, техніки безпеки, виробничої санітарії та
протипожежного захисту.
|
|
Начальник планово-виробниччого відділу
|
1
|
1
|
Керує роботою з оперативного регулювання ходу
виробництва, забезпечення ритмічного випуску продукції згідно з плановими
завданнями та договорами постачання.
|
Несе відповідальність за забезпечення
своєчасного оформлення, обліку і регулювання, виконання замовлень по
кооперації та міжцехових послуг перед деректором
|
|
Інженер-технолог
|
7
|
8
|
Підпорядковуються заступнику з виробництва
розробляє та впроваджує прогресивні технологічні процеси, запроваджує порядок
використання робіт та операційний маршрут оброблення деталей, складальних
одиниць, розробляє технологічні норми, інструкції, схеми складання, маршрутні
карти, карти технологічного рівня та якості продукції тощо.
|
Несе відповідальність за невиконання або не
своєчасне використання покладених цією посадою обов’язків, несе
відповідальність за розголошення інформації про організацію, порушення або
неналежне використання внутрішніх нормативних документів організації, за
неправомірне використання службових повноважень.
|
|
Начальник відділу реклами
|
6
|
7
|
Його функція є розробка реклами, та визначення
стратегії і тактики збуту продукції.
|
Організовує роботу з рекламування продукції,
що виробляється, та послуг, що надаються з метою їх просування на ринки
збуту, інформуючи споживачів про переваги якості та відмінні властивості
товарів та послуг, що рекламуються.
|
|
Начальник диспетчерського відділу
|
2
|
2
|
Управляє процесами своєчасного оброблення
продукції, здійснює постійний контроль за обробленням продукції, складає
плани та звіти про роботу диспетчерського відділу тощо.
|
Відповідальний за неналежне виконання або не
виконання своїх обов’язків, за правопорушення скоєні в процесі здійснення
своєї діяльності, за завдання матеріальної шкоди.
|
|
Диспетчер
|
9
|
10
|
Формують графік роботи працівників згідно з
вимогами виробництва і чинним законодавством, контролюють за їхнім
дотриманням, відповідальні за поставку продукції .
|
Відповідають перед начальником диспетчерського
відділу за точність та узгодженість графіку роботи працівників, за результати
роботи їх дотриманням та поставку продукції.
|
|
Начальник відділу збуту та постачання
|
3
|
3
|
Організує комплексне вивчення і аналіз
вітчизняних та зарубіжних ринків, перспектив їх розвитку з метою одержання
інформації щодо співвідношення попиту і пропозиції, рівня цінна продукцію,
розвитку виробництва підприємств-конкурентів, стратегії і тактики їх
діяльності.
|
Несе відповідальність За правопорушення,
скоєні в процесі здійснення своєї діяльності, - в межах, визначених чинним
адміністративним, кримінальним та цивільним законодавством України.
|
|
Працівники відділу збуту та постачання
|
15
|
17
|
Забезпечують виконання завдань і зобов’язань з
постачання продукції і товарів відповідно до укладених договорів і замовлень.
|
Підпорядковуються начальнику відділу збуту та
постачання, і несуть відповідальність перед ним.
|
|
Головний бухгалтер
|
3
|
3
|
Здійснює заходи щодо надання повної правдивої
інформації про фінансовий стан,результати діяльності та рух коштів
підприємства.
|
Несе відповідальність за неналежне виконання
або невиконання своїх посадових обов'язків, що передбачені цією посадовою
інструкцією, - в межах, визначених чинним законодавством України про працю.
|
|
Бухгалтер
|
10
|
10
|
Їх функція є нарахування і видача заробітної
плати, планування і оформлення бюджету підприємства та контроль за його
дотриманням, ведення бухгалтерського, статистичного та управлінського обліку,
формування податкової та статистичної звітності.
|
Відповідальність перед головним бухгалтером за
правильність та оперативність ведення обліку на підприємстві, формування фінансової
та статистичної звідності, її відповідність первинній документації.
|
|
Начальник планово -економічного відділу
|
3
|
3
|
Організовує підготовку перспективних та річних
планів з праці і заробітної плати, кошторисів витрат на утримання апарату
управління, розроблення завдань щодо зниження трудомісткості продукції
(робіт, послуг) і календарних планів перегляду норм трудових витрат.
|
Несе відповідальність за невиконання або
неналежне виконання вимог внутрішніх нормативних документів організації та
законних розпоряджень керівництва.
|
|
Працівники планово - економічного віддіу
|
21
|
22
|
Організовують розроблення прогресивних
планових техніко-економічних нормативів матеріальних і трудових витрат,
проектів оптових і роздрібних цін на продукцію підприємства.
|
Несуть відповідальність за виконання
поставлених завдань начальником планово-економічного відділу.
|
|
Бригадир з складального цеху
|
3
|
3
|
Керує усіма процесами в бригаді, налагоджує
морально-психологічний стан в колективі готує звітну документацію про працю
бригади.
|
Підпорядковуються заступнику директора з
виробництва несе відповідальність за своєчасне та якісне виконання роботи у
своїй бригаді
|
|
Працівники складального цееху
|
30
|
33
|
Здійснюють збереження готової продукції у
складських приміщеннях.
|
Підпорядковуються бригадиру складу та
відповідають за збереження продукції підприємства.
|
|
Бригадир заготівельного цеху
|
3
|
Керує усіма процесами в бригаді, налагоджує
морально-психологічний стан в колективі готує звітну документацію про працю
бригади.
|
Підпорядковуються заступнику директора з
виробництва несе відповідальність за своєчасне та якісне виконання роботи у
своїй бригаді
|
|
Заготівельники
|
32
|
32
|
Здійснюють заготівлю матеріалів для
виробництва, підготовляють сировину для подальшої обробки.
|
Підпорядковуються бригадиру з заготівлі несуть
відповідальність за своєчасну поставку потрібної сировини до робочого місця.
|
|
Бригадир фасувального цеху
|
3
|
3
|
Керує усіма процесами в бригаді, готує звітну
документацію про працю бригади.
|
Підпорядковується заступнику директора з
виробництва несе відповідальність за своєчасне та якісне виконання роботи у
своїй бригаді
|
|
Працівники фасувального цеху
|
30
|
31
|
Здійснюють фасування готової продукції.
|
Підпорядковуються бригадиру цеху, виконують
поставлені завдання ним.
|
|
Відділ контролю за якістю
|
9
|
9
|
Здійснює контроль за якістю і перевіряють брак
продукту.
|
Підпорядковуються заступнику директора з
виробництва несе відповідальність за контроль за якістю.
|
|
Бригадир тютюново- виробничого цеху
|
5
|
1
|
Здійснює контроль тютюново виробничого цеху.
|
Підпорядковується заступнику директора з
виробництва, несе відповідальність за своєчасне та якісне виконання роботи у
своїй бригаді
|
|
Працівники тютюново-виробничого цеху
|
25
|
30
|
Виконують завдання бригадира у даному цеху.
|
Підпорядковуюються бригадиру тютюново-
виробничого цеху і несуть відповідальність перед ним.
|
|
Заступник з маркетингу
|
-
|
1
|
Розробляє виробничу стратегію і тактику, що
задовольняє вимоги існуючого і перспективного ринку, забезпечує проведення
маркетингових досліджень аналізу та оцінки існуючого і прогнозованого попиту,
вносить пропозиції виготовлення нової продукції, поповнює інформаційний банк
даних з маркетингових питань.
|
Підпорядковується директорові підприємства та
несе відповідальність за результати та ефективність виробничої діяльності
відділу маркетингу, забезпечення виконання покладених на відділ функцій, Не
забезпечення виконання своїх функціональних обов'язків, а так само роботу
підлеглих йому працівників з питань виробничої діяльності.
|
|
Начальник відділу ЗЕД
|
-
|
1
|
Організовує встановлення міцних, виробничих і науково-технічних
зв’язків з підприємствами інших країн, здійснює переговори і бере участь у
переговорах з іноземцями, організовує роботу із збільшенням обсягу експортних
поставок, контролює виконання договору із зовнішньо торговельними
організаціями тощо.
|
Відповідає за порядок і умови вкладання
договорів, методи ведення переговорів і спілкування з людьми, основи етики і
психології, удосконалення зовнішньоекономічної діяльності, якість і своєчасне
виконання обов’язків покладені на нього посадовою інструкцією.
|
|
Працівники відділу ЗЕД
|
|
7
|
Складають та контролюють договори із
іноземними партнерами, контролюють експортну та імпортну політику.
|
Підпорядковуються з ЗЕД відповідають за
виконання своїх посадових обов’язків зазначених у посадовій інструкції.
|
|
Магазин
|
-
|
4
|
Продає вироби продукцію даного підприємства
|
Підпорядковується генеральному директору
підприємства, і несе відповідальність за реалізовану продукцію цього
підприємства
|
|
Всього
|
221
|
234
|
|
|
|
|
|
|
|
|
|
|
|
|
|
|
|
|
|
*сірим затемнено комірки, які
демонструють зміни, пов’язані із раціоналізацією організаційної структури
управління (виникнення посад, нових функцій тощо)
2.3 Мотивування
У таблицях 7 наведена коротка
характеристика змістових та процесійних теорій мотивування й обгрунтування
можливості їх застосування у АТ «Фільтр плюс». [1,с.121-130]
Таблиця 7. Застосування теорії
мотивування у АТ «Фільтр плюс»
|
Теорії мотивування
|
Короткий зміст та особливості застосування
|
Обґрунтування можливості застосування в
організації
|
Елементи системи матеріального стимулювання
праці, в яких знаходять відображення теорія
|
|
1
|
2
|
3
|
4
|
|
Змістові теорії (відображають зміст потреб та
їх ієрархію)
|
|
Теорія потреб М. Туган-Барановського
|
1. Виділяють фізіологічні, статеві,
симптоматичні, альтруїстичні потреби та потреби практичного характеру.
2.Особливе значення відіграє приналежність до народностей, моралі і релігії
|
Цю теорію можна застосовувати до усіх
працівників, тому що вона може задовольнити фізіологічні, моральні, релігійні
потреби, що у свою чергу позитивно вплине на роботу підприємства. Також
теорія забезпечить успішну діяльність на міжнародному ринку.
|
Матеріальні стимули (заробітна плата, премії,
надбавки, доплати, подарунки тощо) сприяють якіснішому задоволенню
фізіологічних потреб та потреб практичного характеру. При цьому також
створюються умови для задоволення альтруїстичних потреб, народження та
виховання дітей, створення сім’ї тощо.
|
|
Теорія потреб Маслоу
|
1.Потреби діляться на первинні та вторинні.
2.Поведінка людей визначається потребами нижчого порядку. 3.Після задоволення
певних потреб їх мотивуюча дія припиняється.
|
Ця теорія змушує керівництво задовільнити в
першу чергу первинні потреби працівників щоб забезпечити максимальну
продуктивність на підприємстві, адже у випадку не задоволення первинних
потреб працівники не будуть давати належної віддачі.
|
Для задоволення первинних потреб на
підприємстві використовується заробітна плата, а також забезпечення
працівника цінними подарунками такими як спец. одяг, автомобіль, частинами
продукції які вони виробляють при цьому чим вищий степінь працівника тим
більше його матеріальне стимулювання і забезпечення потреб.
|
|
Теорія потреб Д. Мак-Клеланда
|
1.Три потреби, які мотивують людину: влада,
успіх, причетність. 2.Увага на потреби високого порядку, оскільки потреби
нижчого порядку уже задоволені.
|
Цю теорію слід використовувати коли
підприємство уже задовольнило перинні потреби працівників і використовуючи
їхнє роз положення до керівництва дати їм само виразитись у внесені
пропозицій щодо роботи відділів чи підприємства загалом це задоволення
вторинних потреб.
|
Як правило, влада, успіх та причетність до
суспільно-значимих проектів передбачають збільшення меж повноважень та
відповідальності, що зумовлює зростання рівня оплати праці та більше визнання
з боку оточуючих у фірмі надання більш привабливих пропозицій щодо роботи,
оплати праці тощо
|
|
Теорія потреб Ф. Герцберга
|
1.Виділяють гігієнічні та мотиваційні фактори.
2.Гігієнічні фактори (нижній порядок) не дають з’явитись незадоволенню
роботою. 3.Мотиваційні (вищий порядок) впливають на поведінку.
|
Цю теорію слід використовувати до кожного
працівника підприємства , адже кожен працівник незалежно від свого статусу на
підприємстві повинен працювати в належних умовах для того щоб виконувати
якісно свою роботу.
|
Матеріальне стимулювання (розміру та структури
заробітної плати, надбавок, доплат, премій, дивідендів, участі у прибутках
тощо) мотивує працівників виконувати добре і вчасно свою роботу задля
досягнення цілей організації і задоволення власних потреб.
|
|
Теорія потреб К. Альдерфера
|
1.Основними групами потреб, які мотивують
людину вважаються потреби існування, зв’язку, зростання. 2.За неможливості
задоволення потреб вищого рівня, зростають зусилля щодо якіснішого
задоволення потреб нижчого рівня.
|
Працівники які знаходяться у сприятливому
морально-психічному колективі і моють можливість в професійному рості вони
можуть зосередити усі свої зусилля як найповнішому задоволенню потреб зв’язку
чи існування.
|
Для забезпечення ефективної дії в організації
цієї теорії використовують такий принцип матеріального стимулювання як забезпечення
зростання заробітної плати в міру підвищення ефективності
виробничо-господарської діяльності.
|
|
Теорія потреб Д. Мак-Грегора
|
1.Теорія «Х» передбачає, що працівники схильні
уникати роботи та відповідальності, тому для їх стимулювання необхідно використовувати
контроль та погрози. 2.Теорія «У» апелює до потреб більш високого порядку:
потреби у причетності, мати високі цілі, автономії і самовираженні. 3.
Працівники більш схильні до теорії «У», але організаційні умови та поведінка
менеджерів зумовлюють вибір ними теорії «Х»
|
В організації працівники можна поділити на дві
групи схильні до уникнення виконання завдань та схильних до добровільного та
відповідального виконання та перевиконання завдань
|
У теорії «Х» для мотивації працівників
використовують матеріальне стягнення за погане виконання роботи. Для
забезпечення вибору працівниками теорії «У» використовують забезпечення
можливості підвищення заробітної плати за виконання престижних робіт і за
допомогою цього задовольняють потреби вищого порядку.
|
|
Теорія потреб У. Оучі
|
1.Теорія «Z» визначає що основою успіху
працівників є віра в загальні цілі. 2.Вагомими стимулами є довірчі взаємини
та взаємопідтримка , повна узгодженість дій.
|
Цю теорію доцільно буде використовувати в
організації, коли первинні потреби уже задоволенні, існують чітко виражені
організаційні цілі, встановленні довірчі взаємовідносини, підтримка, повна
узгодженість дій.
|
Тут вагому роль відіграє система матеріального
стимулювання за досягнення конкретних результатів відповідно до установлених
цілей, тобто акцентується увага на відрядній, комісійній формах оплати праці,
установленні доплат та премій тощо.
|
|
Процесійні теорії (відображають процес
мотивування)
|
|
Теорія очікувань В. Врума
|
1.Передбачає такі очікування: «затрачені
зусилля - очікування певного рівня результатів», «отримані результати -
очікування певної винагороди», «очікування цінної винагороди, яка
задовольнить потреби». 2.Невід’ємність урахування усіх видів очікування
|
Потрібно дослідити індивідуальні уподобання
працівників та використати їх у механізмі стимулювання
|
Використовуються усі види форм оплати праці,
здійснювати культурно розважальну програму, використовувати інші матеріальні
чинники враховуючи очікування працівників.
|
|
Теорія справедливості С.Адамса
|
1.Дотримування принципів справедливості та
об’єктивності при установленні та розподілі винагород. 2.Врахування можливої
реакції працівників на несправедливе мотивування
|
Потрібно одинаково і справедливо оцінювати
працю усіх працівників задля збереження морально-психологічного стану на
підприємстві, та ефективної праці працівників.
|
Застосовуються різні форми та системи оплати
праці. Встановлюються доплати, премії, надбавки відповідно до стажу та
кваліфікації працівників, не оплачувати різну кількість грошей за одну і ту
саму роботу.
|
|
Теорія партиси-пативного управління
|
1.Залучення працівників до управління
організацією з метою підвищення рівня їх задоволення роботою., що сприятиме
зростанню до ефективності діяльності організації. 2.Орієнтація на процес
задоволення потреб вищого рівня
|
Потрібно застосовувати у децентралізованих
системах управління, де керівники застосовують демократичні стилі
керівництва.
|
Передбачає надання матеріальних стимулів за
колективні результати та їх розподіл з використанням різноманітних методів.
|
|
Теорія результативної валентності Дж.
Аткінсона
|
1.Стверджує, що будь-яка людина прагне
досягнути успіху, самоствердитись реалізувати власний потенціал. 2.Мотивація
діяльності залежить від прагнення індивіда досягнути успіху чи уникнути
негативної оцінки.
|
Потрібно залучати працівників до управління
підприємством, надавати можливість самостійно приймати рішення, що у свою
чергу реалізує власний потенціал працівника.
|
Для того, щоб повністю задіяти здібності
працівників потрібно задовільнити можливість підвищення заробітної плати за
виконання перспективних робіт.
|
|
Теорія Л. Портера і Е. Лоулера
|
1. Комплексна теорія, яка включає елементи
теорії очікувань і теорії справедливості. 2. Передбачає задоволення чи не
задоволення працівника внаслідок отриманої винагороди за рівень
|
Цю теорію доцільно застосовувати у будь якій
організації оскільки вона є комплексною і враховує значний перелік чинників,
що визначають рівень затрачених сил працівником, досягнення певних
результатів та отримання задоволення від наданих винагород.
|
У цій теорії потрібно застосовувати усі
елементи матеріального стимулювання праці для задоволення усіх потреб
працівників
|
|
Теорія морального стимулювання
|
1.Орієнтується на задоволення потреб вищого
рівня (визнання, причетності, поваги. 2.Базується на використанні моральних
стимулів (грамоти, медалі, ордени, звання тощо)
|
Цю теорію доцільно застосовувати у будь-якій
організації, але обов’язково як доповнення до матеріального, оскільки у
протилежному випадку мотивуюча дія моральних винагород.
|
Не передбачає.
|
|
Теорія матеріального стимулювання
|
1.Передбачає формування та використання систем
матеріальних стимулів та розподіл заробітної плати відповідно до дії закону
розподілу за кількістю та якістю праці. 2.Базується на використанні
матеріальних стимулів (форм та систем оплати праці, премій, надбавок, доплат,
подарунків). 3.Є найдієвішою. з позицій мотивування.
|
Є обов’язковим для застосування у будь-якій
організації, оскільки ніщо так не задовольняє працівників, як матеріальні
стимули, а у нашій країні особливо.
|
Передбачає різних форм та систем оплати праці,
премії, надбавки, доплати, цінні подарунки тощо.
|
|
|
|
|
|
|
|
|
|
|
Результати розрахунків заробітної
плати для працівників ДП «Фільтр плюс» за фактичної організаційної структури
управління та з врахуванням очікуваних організаційних змін наведені у табл. 8
та 9 відповідно. [1,с.136].
Таблиця 8. Результати розрахунків
фактичної заробітної плати працівників АТ «Фільтр плюс»
|
Посадові особи
|
Чисельність, чол.
|
Посадовий оклад, грн..
|
Надбавки, доплати
|
Премії
|
Величина місячної заробітної плати одного
працівника, грн.
|
|
|
|
|
Характер
|
Величина, грн. (%)
|
Характер
|
Величина, грн., (%)
|
|
|
|
1
|
2
|
3
|
4
|
5
|
6
|
7
|
8
|
|
|
Директор
|
1
|
9000
|
За високі досягнення у праці
|
4050 (45%)
|
За перевиконання планових показників
|
1800 (20%)
|
14850
|
|
|
Секретар-рефрент
|
1
|
5000
|
За роботу з важливими документ.
|
1500 (30%)
|
За бездоганно виконану роботу
|
500 (10%)
|
7000
|
|
|
Юристконсул
|
1
|
5000
|
За особливо важливі знання
|
1500 (30%)
|
За бездоганно виконану роботу
|
500 (10%)
|
7000
|
|
|
Заступник з фінансових питань
|
1
|
6000
|
За виконання особливо важливої роботи
|
1200 (20%)
|
За економію фінансових ресурсів підприємства
|
1200 (20%)
|
8400
|
|
|
Заступник з виробництва
|
1
|
6000
|
За керівництво великою кількістю персоналу
|
1200 (20%)
|
За перевиконання планових показників
|
1200 (20%)
|
8400
|
|
|
Начальник планово-виробниччого відділу
|
1
|
5000
|
За ефективну роботу з працівн.
|
1000 (20%)
|
За перевиконання планових показників
|
500 (10%)
|
6500
|
|
|
Інженер-технолог
|
7
|
4000
|
За ефективну роботу
|
800 (20%)
|
За перевиконання планових показників
|
400 (10%)
|
5200
|
|
|
Начальник відділу реклами
|
6
|
5000
|
|
|
За внесення пропозиції щодо фінансового
управління
|
750 (15%)
|
5750
|
|
|
Начальник диспетчерського відділу
|
2
|
3500
|
|
|
|
|
3500
|
|
Диспетчер
|
9
|
2500
|
|
|
За перевиконання планових показників
|
250 (10%)
|
2750
|
|
|
Начальник відділу збуту та постачання
|
3
|
4500
|
За додаткову відповідальність за персонал
|
450 (10%)
|
За ефективне виконання своїх обовязків
|
450 (10%)
|
5400
|
|
|
Працівники відділу збуту та постачання
|
15
|
3000
|
За велику інтенсивність роботи
|
450 (15%)
|
За бездогано виконану роботу
|
450 (15%)
|
3900
|
|
|
Головний бухгалтер
|
3
|
7000
|
|
|
За бездогано виконану роботу
|
700 (10%)
|
7700
|
|
|
Бухгалтер
|
10
|
3000
|
|
|
За бездогано виконану роботу
|
300 (10%)
|
3300
|
|
|
Начальник планово - економічного відділу
|
3
|
5000
|
|
|
За ефективну роботу із закордонними партнерами
|
1000 (20%)
|
6000
|
|
|
Працівники планово - економічного віддіу
|
21
|
2000
|
За особливі професійні вміння
|
400 (20%)
|
За виконання роботи в термінові сроки
|
200 (10%)
|
2600
|
|
|
Бригадир з складального цеху
|
3
|
3000
|
Відповідальність за роботу персоналу
|
300 (10%)
|
За бездогано виконану роботу
|
90 (3%)
|
3390
|
|
|
Працівники складального цеху
|
30
|
2300
|
За особливі професійні вміння
|
230 (10%)
|
За бездогано виконану роботу
|
115 (5%)
|
2645
|
|
|
Бригадир заготівельного цеху
|
3
|
3000
|
Відповідальність за роботу персоналу
|
300 (10%)
|
За виконання роботи в термінові сроки
|
177 (5,9%)
|
3477
|
|
|
Заготівельники
|
32
|
2050
|
За особливі професійні вміння
|
102,5 (5%)
|
За виконання роботи в термінові сроки
|
102,5 (5%)
|
2255
|
|
|
Бригадир фасувального цеху
|
3
|
3000
|
Відповідальність за роботу персоналу
|
300 (10%)
|
|
|
3300
|
|
|
Працівники фасувального цеху
|
30
|
2040
|
За особливі професійні вміння
|
122,4 (6%)
|
За ефективне обслуговування робочих мість
|
61,2 (3%)
|
2223,6
|
|
|
Відділ контролю за якістю
|
9
|
3000
|
За особливі професійні вміння
|
360 (12%)
|
|
|
3360
|
|
|
Бригадир тютюново- виробничого цеху
|
5
|
3000
|
Відповідальність за роботу персоналу
|
300 (10%)
|
|
150 (5%)
|
3450
|
|
|
Працівники тютюново-виробничого цеху
|
25
|
2000
|
За особливі професійні вміння
|
100 (5%)
|
За бездогано виконану роботу
|
100 (5%)
|
2200
|
|
|
Місячний ФОП, грн.
|
|
98890
|
|
15164,9
|
|
10498,7
|
124553,6
|
|
|
Середня заробітна плата, грн
|
3210
|
|
|
|
|
|
|
|
|
|
|
|
|
|
|
|
|
Таблиця 9. Результати розрахунків
раціональної заробітної плати працівників АТ «Фільтр плюс»
|
Посадові особи
|
Чисельність, чол.
|
Посадовий оклад, грн..
|
Надбавки, доплати
|
Премі
|
Величина місячної зароб плати одного працівн,
грн.
|
|
|
|
Характер
|
Величина, грн. (%)
|
Характер
|
Величина, грн., (%)
|
|
|
1
|
2
|
3
|
4
|
5
|
6
|
7
|
|
Директор
|
1
|
9000
|
За високі досягнення у праці
|
4500 (50%)
|
За перевиконання планових показників
|
2700 (30%)
|
16200
|
|
Секретар-рефрент
|
1
|
5000
|
За роботу з важливими документами
|
1500 (30%)
|
За бездоганно виконану роботу
|
1000 (20%)
|
7500
|
|
Юристконсул
|
1
|
5000
|
За особливо важливі знання
|
1500 (30%)
|
За бездоганно виконану роботу
|
1000 (20%)
|
7000
|
|
Заступник з фінансових питань
|
1
|
6000
|
За виконання особливо важливої роботи
|
1800 (30%)
|
За економію фінансових ресурсів підприємства
|
|
9600
|
|
Заступник з виробництва
|
1
|
6000
|
За керівництво великою кількістю персоналу
|
1800 (30%)
|
За перевиконання планових показників
|
1800 (30%)
|
9600
|
|
Начальник планово-виробниччого відділу
|
1
|
5000
|
За ефективну роботу з працівниками
|
1000 (20%)
|
За перевиконання планових показників
|
500 (10%)
|
6500
|
|
Інженер-технолог
|
7
|
4000
|
За ефективну роботу
|
800 (20%)
|
За перевиконання планових показників
|
400 (10%)
|
5200
|
|
Начальник відділу реклами
|
6
|
5000
|
-
|
-
|
За внесення пропозиції щодо фінансового
управління
|
750 (15%)
|
5750
|
|
Начальник диспетчерського відділу
|
2
|
3500
|
|
|
|
|
3500
|
|
Диспетчер
|
9
|
2500
|
|
|
За перевиконання планових показників
|
375 (15%)
|
2875
|
|
Начальник відділу збуту та постачання
|
3
|
4500
|
За додаткову відповідальність за персонал
|
900 (20%)
|
За ефективне виконання своїх обовязків
|
900 (20%)
|
6300
|
|
Працівники відділу збуту та постачання
|
15
|
3000
|
За велику інтенсивність роботи
|
450 (15%)
|
За бездогано виконану роботу
|
450 (15%)
|
3900
|
|
Головний бухгалтер
|
3
|
7000
|
|
|
За бездогано виконану роботу
|
1750 (25%)
|
8750
|
|
Бухгалтер
|
10
|
3000
|
|
|
За бездогано виконану роботу
|
600 (20%)
|
3600
|
|
Начальник планово - економічного відділу
|
3
|
5000
|
За ефективну роботу у зовнішньо-економічній
діяльності
|
1000 (20%)
|
За ефективну роботу із закордонними партнерами
|
1000 (20%)
|
7000
|
|
Працівники планово - економічного віддіу
|
21
|
2000
|
За особливі професійні вміння
|
400 (20%)
|
За виконання роботи в термінові сроки
|
200 (10%)
|
2600
|
|
Бригадир з складального цеху
|
3
|
3000
|
Відповідальність за роботу персоналу
|
450 (15%)
|
За бездогано виконану роботу
|
300 (10%)
|
3750
|
|
Працівники складального цеху
|
30
|
2300
|
За особливі професійні вміння
|
230 (10%)
|
За бездогано виконану роботу
|
230 (10%)
|
2760
|
|
Бригадир заготівельн цеху
|
3
|
3000
|
Відповідальність за роботу персоналу
|
450 (15%)
|
За виконання роботи в термінові сроки
|
300 (10%)
|
3750
|
|
Заготівельн
|
32
|
2050
|
За особливі професійні вміння
|
205 (10%)
|
За виконання роботи в термінові сроки
|
205 (10%)
|
2460
|
|
Бригадир фасувального цеху
|
3
|
3000
|
Відповідальність за роботу персоналу
|
450 (15%)
|
|
|
3450
|
|
Працівники фасувального цеху
|
30
|
2040
|
За особливі професійні вміння
|
204 (10%)
|
За ефективне обслуговування робочих мість
|
204 (10%)
|
2448
|
|
Відділ контролю за якістю
|
9
|
3000
|
За особливі професійні вміння
|
300 (10%)
|
|
|
3300
|
|
Бригадир тютюново- виробничого цеху
|
5
|
3000
|
Відповідальність за роботу персоналу
|
450 (15%)
|
|
300 (10%)
|
3750
|
|
Працівники тютюново-виробничого цеху
|
25
|
2000
|
За особливі професійні вміння
|
200 (10%)
|
За бездогано виконану роботу
|
200 (10%)
|
2400
|
|
Заступник з маркетингу
|
1
|
7000
|
За ефективну роботу з працівниками
|
2100 (30%)
|
За перевиконання планових показників
|
2100 (30%)
|
11200
|
|
Начальник відділу ЗЕД
|
1
|
6000
|
Відповідальність за роботу персоналу
|
1500 (25%)
|
За бездогано виконану роботу
|
1179 (19,7%)
|
8679
|
|
Працівники відділу ЗЕД
|
8
|
4000
|
За особливі професійні вміння
|
800 (20%)
|
За високі досягнення
|
800 (20%)
|
5600
|
|
Магазин
|
4
|
2000
|
За ефективну роботу
|
320 (16%)
|
За бездогано виконану роботу
|
320 (16%)
|
2640
|
|
Місячний ФОП, грн.
|
|
117890
|
|
23309
|
|
21384
|
162583
|
|
Середня заробітна плата, грн
|
3536
|
|
|
|
|
|
|
|
|
|
|
|
|
|
|
|
2.4 Контролювання
Використання відповідних видів
контролю за ознакою етапів здійснення виробничо-господарської діяльності,
характеристику процесу їх реалізації, характеристику впливу контролю на
працівників подано у табл.10.
Таблиця 10. Контролювання у АТ
«Фільтр плюс»
|
Види контролю та ресурсів
|
Характеристика процесу контролю
|
Характеристика впливу контролю на посадових
осіб і підрозділи організації
|
Служби і посадові особи які відповідають за
результати контролю
|
|
1
|
2
|
3
|
4
|
|
ПОПЕРЕДНІЙ КОНТРОЛЬ
|
|
Трудові
|
Реалізується в організації за рахунок ділових
та професійних якостей претендентів на роботу, кваліфікації, рис особистого
характеру, які задовольняють організацію та необхідні для виконання певних
робіт. При цьому встановлюється відповідність рівно вимог до працівників,
який стосується професійної освіти, досвіду роботи, навичок тощо.
|
Здійснюється набір на роботу
висококваліфікованих бухгалтерів задля якісного виконання поставлених завдань
завдань перед працівником, досягнення організаційних цілей та прийняття
комплексних рішень усіма працівниками.
|
Заступник директора фінансових питань.
|
|
Інформаційні
|
Зовнішня та внутрішня інформація, яка
надходить з усіх можливих інформаційних каналів, перевіряється на
об’єктивність та достовірність. Для цього формується система збору, обробки
та перевірки інформації.
|
Забезпечують підприємство всією потрібною
інформацією задля досягнення цілей підприємства, здійснюється
відфільтровування не потрібної та застарілої інформації.
|
Уся керуюча ланка: директор, заступники
директора, начальники відділів, бригадири тощо.
|
|
Фінансові
|
Перевіряються усі грошові надходження та
видатки підприємства, їх відповідність фінансовій документації, терміни
надходження чи виплат.
|
Забезпечує рух фінансів у різних напрямках,
відповідне формування та використання фінансових ресурсів.
|
Директор , головний бухгалтер, бухгалтерія.
|
|
Матеріальні
|
Перевіряється якість і кількість отриманих від
постачальників необхідних матеріальних ресурсів відповідно до укладених
договорів та критеріїв, що у них зазначені
|
Формує якісну діяльність фірми у виробництві
продукції, шляхом вилучення з обороту неякісних деталей, складових.
|
Заступники директора з виробництва ,
працівники відділу постачання та збуту, працівники контролю за якістю
продукції.
|
|
ПОТОЧНИЙ КОНТРОЛЬ
|
|
Трудові
|
Реалізується в процесі безпосереднього
здійснення виробничо-господарської діяльності. Здійснюється у формі перевірки
роботи працівників, обговорення проблем, що виникають під час роботи,
перевірки рівня дисципліни, якості виконання робіт тощо.
|
Забезпечує підтримку дисципліни серед
працівників, здійснення контролю підчас виробництва, не допуск браку
продукції.
|
Директор, заступник директора з фінансових
питань, працівники бухгалтерії.
|
|
Інформаційні
|
Перевіряється робота системи обробки
інформації, її групування, виділення першочергової та другорядної, термінової
та нетермінової інформації, розподіл в межах організації.
|
Здійснюється перевірка отриманої інформації
підчас виробництва.
|
Уся керуюча ланка: директор, заступники
директора, начальники відділів, бригадири тощо.
|
|
Фінансові
|
Передбачає перевірку поточної роботи
фінансових структур організації, формування видатків, відповідності
фінансової документації та фінансових операцій підприємства нормам чинного
законодавства тощо.
|
Передбачає правильний облік фінансових
ресурсів, їх використання та відповідність документації законодавчим нормам,
запобігання зловживанням та крадіжкам фінансових ресурсів.
|
Директор, головний бухгалтер, бухгалтерія.
|
|
Матеріальні
|
Перевіряється ефективність використання
наявних матеріальних ресурсів у процесі виробничо-господарської діяльності.
Контролюються норми використання ресурсів, виявляються відхилення і
установлюються їх причини.
|
Забезпечує правильне використання ресурсів без
зайвих втрат ресурсів, запобігання крадіжок на виробництві, уникнення
необґрунтованих витрат ресурсів.
|
Заступник директора з виробництва, бригадири
цехів, начальник та працівники відділу якості та технічного контролю.
|
|
ЗАВЕРШАЛЬНИЙ КОНТРОЛЬ
|
|
Трудові
|
Перевіряється відповідність кваліфікації
працівників посадам, їх продуктивність, здатність до постійного удосконалення
професійних звичок.
|
Підчас здійснення цього контролю
використовуються системи санкцій для відповідних працівників, є базою для
заохочення.
|
Уся керуюча ланка підприємства.
|
|
Інформаційні
|
Перевіряється повнота, достовірність та
об’єктивність інформації, що відображає рівень виконання поставлених завдань.
|
Забезпечення працівників доступною, повною та
необхідною інформації, формування прозорості організації.
|
Усі працівники фірми.
|
|
Фінансові
|
Перевіряються фактичні фінансові результати та
порівнюються із запланованими.
|
Формується інформація щодо прийняття рішень
щодо фінансових ресурсів і їх перерозподілу.
|
Директор, головний бухгалтер, бухгалтерія.
|
|
Матеріальні
|
Перевіряються кількості використаних за
документацією матеріальних ресурсів та фактичного використання. Перевіряється
якість зберігання невикористаних деталей, складових.
|
Формується звітність що запасів фірма та
постачання нової сировини на підприємство.
|
Заступник директора з питань виробництва,
бригадири цехів і т.д.
|
2.5 Регулювання
Характеристика процедур регулювання
на підприємстві, тобто усунення недоліків, відхилень, збоїв, що виявлені у
процесі контролювання на засадах прийняття у керуючій системі АТ «Фільтр плюс»
відповідних управлінських рішень наведено у табл. 11. При цьому відображено
регулювання різноманітних проблем на підприємстві, у т.ч. тих, які вимагають
розробки управлінського рішення відповідно до завдання.
Таблиця 11. Регулювання у АТ «Фільтр
плюс»
|
Види контролю та ресурсів
|
Виявлені у процесі контролю недоліки,
відхилення, збої.
|
Прийняття відповідних управлінських рішень в
керуючій системі з метою усунення недоліків, відхилень та збоїв.
|
Характеристика впливу регулювання на посадових
осіб та підрозділи організації.
|
|
1
|
2
|
3
|
4
|
|
ПОПЕРЕДНІЙ КОНТРОЛЬ
|
|
Трудові
|
Виявлено, що працівники відділу реклами не
мають достатньої кваліфікації
|
Директор прийняв рішення про удосконалення
кваліфікації відділу реклами за допомогою відділу перепідготовки та
підвищення кваліфікації .
|
Забезпечить підприємство високо
кваліфікованими працівниками відділу реклами, які зможуть знайти нові ринки
збуту.
|
|
Інформаційні
|
Виявлено, що організація не володіє достатньою
інформацією збоку закордоних ринків.
|
Підвищити зв'язок з закордоними країнами за
допомогою відряджень працівників ЗЕД в інші країни.
|
Допоможить збільшити конкурентно спроможність
продукції на міжнародному ринку.
|
|
Фінансові
|
Зафіксовано невідповідність розробленого
бюджету очікуваним планам.
|
Директор видає наказ про доведення бюджету до
потрібного оформлення.
|
Акцент ставитиметься на діяльність
планово-економічного відділу,що забезпечить доцільне використання фінансових
ресурсів.
|
|
Матеріальні
|
Перед початком виробництва виявлено неполадку
у конвеєрі складального цеху.
|
Директор приймає рішення щодо заміни деталі
конвеєра нового зразку.
|
Прискорить продуктивність праці.
|
|
ПОТОЧНИЙ КОНТРОЛЬ
|
|
Трудові
|
Виявлено непотрібність такої кількості
працівників складального цеху та потрібність працівників фасувального цеху.
|
Директор видає наказ про перепідготовку
декількох працівників відділом перепідготовки та підвищення кваліфікації.
|
Це рішення забезпече новими працівниками
фасувального цеху та збільшить ефективність складального цеху
|
|
Інформаційні
|
Поганий потік комунікацій між цехами
|
Директор видає наказ щодо створення покращення
комунікаційних приладів та удосконалення кур’єрської служби
|
Це рішення дозволить прискорити комунікації
між цехами тим самим налагодиться високі темпи виробництва.
|
|
Фінансові
|
Недостатньо коштів для виконання державного
замовлення
|
Директор видає наказ щодо збільшення
державного фінансування підприємства.
|
Забезпечить виконання державного замовлення у
виділені строки і в повному обсязі.
|
|
Матеріальні
|
Недоліків немає.
|
-
|
-
|
|
ЗАВЕРШАЛЬНИЙ КОНТРОЛЬ
|
|
Трудові
|
Працівники часто запізнюються на роботу.
|
Директор видає ухвалу, яка включає санкції,
які діятимуть на тих, хто запізнюється на роботу.
|
Часті перевірки усіх підрозділів та створення
санкцій проти них.
|
|
Інформаційні
|
Нездатність знайти постійних постачальників.
|
Директор приймає рішення щодо покращення
роботи відділу постачання та збуту шляхом покращення кваліфікації чи
звільненя працівників даного відділу які не взмозі виконувати свої обов’язки.
|
Забезпечить підприємство надійними постачальниками,
і там самим збільшиться продуктивність підприємства.
|
|
Фінансові
|
Недоліків немає.
|
-
|
-
|
|
Матеріальні
|
В результаті планової інвентаризації виявлено
нестачу деяких деталей.
|
Директор видає наказ щодо повторної
інвентеризації, підняття документації щодо розподілу деталей, їх шляхи
використання, тощо.
|
Перевірка усіх підрозділів, які будь-яким
чином можуть бути причетні до цієї події.
|
Розділ 3. Використання методів
менеджменту в організації
Характеристику методів менеджменту,
які виокремлюються за характером впливу, використовуються для забезпечення
впливу на керовану систему організації та мають найбільш прикладне значення,
процес їх формування та особливості взаємодії розглянуто у табл. 12. [1,
с.171-183]
|
Групи методів менеджменту
|
Види методів менеджменту
|
Приклади застосування конкретних методів
менеджменту в організації
|
Характеристика взаємозв’язку функцій і методів
менеджменту в організації
|
Характеристика механізмів взаємодії різних
методів менеджменту в організації
|
|
1
|
2
|
3
|
4
|
5
|
|
Економічні
|
Економічні плани
|
Сформований фінансовими службами бюджет
організації, укладання фондів таких як фонд оплати праці і так далі.
|
Формується у результаті реалізації конкретної
функції менеджменту, а саме, на етапі планування
|
Бюджетні показники відповідають показникам
фінансового, виробничого планів підприємства. бюджет повинен бути
затверджений наказом директора на його виконання.
|
|
Матеріальні стимули
|
Стимулює працівників якісно виконувати свої
функціональні обов’язки, виявляти ініціативу тощо. Через такі матеріальні
стимули як посадові оклади, надання премій, надбавок, доплат, компенсаційних
виплат.
|
Формується у результаті реалізації конкретної
функції менеджменту “Управління виробничо-господарською діяльністю”, а саме,
на етапі мотивування.
|
Затверджуються відповідними положеннями про
форми та системи оплати праці, преміювання тощо. Розмір витрат мотивування
формується у бюджеті організації.
|
|
Технологічні
|
Технологічні документи
|
Працівники під час виробництва користуються
змістом інструкцій щодо процесу виготовлення деталі, інструкцію з
використання обладнання, посадову інструкцію, тощо.
|
Формується у результаті реалізації конкретної
функції менеджменту “Управління технологічною підтримкою”, а саме, на етапі
планування.
|
Застосування цих методів разом з
конструкторськими, організаційними, розпорядчими.
|
|
Конструкторські документи
|
Працівники під час виробництва використовують
ескізи виробів, креслення деталей, конструкторських карт, тощо.
|
Формується у результаті реалізації конкретної
функції менеджменту “Управління технологічною підтримкою ”, а саме, на етапі
планування.
|
У взаємодії із технологічними планами сприяють
організованій роботі працівників.
|
|
Соціально-психологічні методи
|
Соціальні плани
|
Створення добре та зручно обладнаного робочого
місця, проведення медичного страхування, надання відпочинку у тур. базах.
|
Формується у результаті реалізації конкретної
функції менеджменту «Управління виробничо - господарською діяльністю», а саме
у процесі планування.
|
Витрати на заходи, передбачені в плані,
організації хорошого господарського стану підприємства фіксуються у бюджеті
організації, який затверджується директором.
|
|
Моральні стимули
|
Працівникам виносяться подяки, вручаються
грамоти, присвоюються звання, тощо.
|
Тісно пов’язані із загальною функцією
менеджменту мотивування.
|
Набувають сили впливу, коли затверджені
наказом директора на нагородження працівників за перевиконання планів чи
гарно виконаної роботи працівником.
|
|
Методи формування колективів та соціально -
психологічного клімату в колективі.
|
Створення групи працівників відповідно до
їхніх уподобань, кваліфікації, національності, приналежності до релігії,
тощо.
|
Підґрунтям є функція організування.
|
Взаємодіє з організаційними методами та має на
меті забезпечити високу продуктивність праці за рахунок задоволення моральних
потреб працівників.
|
|
Адміністр методи
|
Організаційні методи
|
Укладання організаційного нормування витрат
сировини, енергії, інструменту тощо.
|
Тісний зв’язок із функцією планування .
|
Взаємодіє із організаційними методами, що має
на меті зменшення витрат на виробництво.
|
|
Розпорядчі методи
|
Розпорядження директора про залучення
інвестицій, відкриття нових відділів, філій.
|
Тісно пов’язані із функцією організування.
|
Взаємодіє з організаційними методами для
покращення ефективності колективу та досягнення економічних планів.
|
|
Дисциплінарні методи
|
Директор попереджує персонал про застосування
штрафних санкцій у разі порушення дисципліни,звільняє деяких працівників за
не кваліфікованість
|
Пов’язана із загальною функціями менеджмент-ту
організування та мотивування.
|
“Контролює” майже всі види методи. Санкції
передбачають матеріальні стягнення з порушників.
|
Розділ 4. Розроблення механізмів
прийняття управлінських рішень в організації
Характеристика управлінських рішень,
умови прийняття, оцінювання факторів, які впливають на процес прийняття рішень
наведені у табл. 13 [1,с.163-168]
Таблиця 13. Управлінські рішення у
АТ «Фільтр плюс»
|
Характеристика управлінських рішень
|
Приклади, які відображають характеристики управлінських
рішень в організації
|
|
1
|
2
|
|
Види управлінських рішень:
|
|
1. За сферою охоплення:
|
|
загальні рішення
|
Директор приймає рішення про впровадження
модернізації усіх робочих місць працівників.
|
|
часткові рішення
|
Заступника директора з виробництва щодо
обов’язкового проходження відділу реклами тестування щодо підтвердження
кваліфікації
|
|
2. За тривалістю дії:
|
|
перспективні рішення
|
Директор приймає рішення щодо побудови
магазину з сервісним обслуговуванням музичних інструментів.
|
|
поточні рішення
|
Директор приймає рішення щодо збільшення
обсягів виробництва в наступному періоді.
|
|
оперативні рішення
|
У зв’язку із поломкою токарного верстату
заступник директора з виробництва питань вирішує замінити токарний верстат
новим.
|
|
3. За рівнем прийняття:
|
|
рішення на вищому рівні управління
|
Директор підприємства та заступник директора з
виробництва приймають рішення щодо непотрібності такої кількості працівників
у складальному цеху.
|
|
рішення на середньому рівні управління
|
Головний бухгалтер приймає рішення щодо повторного
обліку фінансових ресурсів.
|
|
рішення на нижчому рівні управління
|
Бригадир приймає рішення щодо зміни напрямів
праці його бригади.
|
|
4. За характером вирішуваних організацією
завдань:
|
|
організаційні запрограмовані рішення
|
Зібрання бригадирів на нараду заступником
директора з виробництва стосовно роботи їхніх бригад.
|
|
організаційні незапрограмовані рішення
|
Рішення про заміну паперу у виробництві
сигарет.
|
|
компромісні рішення
|
Бригадир механічного цеху залагоджує
протиріччя в поглядах щодо вирішення проблеми покриття деталі шляхом
поєднання обох способів.
|
|
5. За способом обґрунтування:
|
|
інтуїтивні рішення
|
Рішення директора щодо прийняття Жох Н.О.,
який має стаж всього 2 роки на противагу кандидата зі стажем 5 років.
|
|
рішення, які базуються на судженнях
|
Закупівля планово виробничим відділом нового
обладнання у фірми яка вважається кращою у своїй сфері.
|
|
раціональні рішення
|
Рішення звільнення працівника диспетчерського
відділу задля прийняття на роботу диспетчера із вищою кваліфікацією.
|
|
6. За способом прийняття:
|
|
одноособові рішення
|
Директор приймає рішення про скликання наради
за участі його заступників.
|
|
колегіальні рішення
|
Група працівників відділу постачання
пропонують начальнику відділу співпрацю з вітчизняним постачальником тютюну.
|
|
колективні рішення
|
Колектив підприємства на зборах приймає
рішення запровадження санкцій до тих, хто запізнюється на роботу.
|
|
7. За характером прийняття:
|
|
економічні рішення
|
Директор, заступник директора з економічних
питань, головний бухгалтер приймають рішення щодо підняття середньої
заробітної плати працівникам, надання деяким працівникам премій, надбавок,
доплат.
|
|
технологічні рішення
|
Директор, заступник директора з технічних
питань, заступник директора з виробництва приймають рішення щодо закупівлі
нового устаткування.
|
|
соціально -психологічні рішення
|
Директор приймає рішення щодо створення на
території підприємства кімнати відпочинку.
|
|
адміністративні рішення
|
Директор підписує наказ про матеріальні
стягнення у випадку прогулу без поважних причин, та звільнення у разі трьох
прогулів без поважних причин.
|
|
Умови прийняття управлінських рішень:
|
|
1. Право прийняття.
|
Директор може приймати будь-які рішення,
заступники директора можуть вносити корективи до рішень будь-яких працівників
керованих ним,бригадири цехів тільки в межах свого цеху.
|
|
2. Повноваження.
|
Заступник директора з виробництва може
керувати диспетчерським планово-виробничим відділом та всіма виробничими
цехами.
|
|
3. Обов’язковість.
|
Знайти нове фірму охорони підприємства.
|
|
4. Компетентність.
|
Головний бухгалтер повинен бездоганно розуміти
фінансову ситуацію в країні і закордоном, юрисконсульт повинен володіти
інформацією про останні зміни у ті чи інші закони.
|
|
5. Відповідальність.
|
При прийнятті помилкових чи невдалих рішень,
менеджери, котрі їх прийняли будуть нести матеріальну та адміністративну
відповідальність.
|
|
Фактори, які впливають на процес прийняття
рішень:
|
|
1. Особисті якості менеджера.
|
Менеджер чи працівник з більш високою
компетентністю приймає важливіші та складніші питання ніж менеджер чи
працівник з нижчим рівнем знань.
|
|
2. Поведінка менеджера.
|
Активність заступника директора з виробництва
при прийнятті та обговоренні конкретного рішення призведе до пришвидшення
пошуку нових кваліфікованих працівників.
|
|
|
|
3. Середовище прийняття рішень.
|
Прийняття директором рішення щодо створення
дочірніх підприємств на території України є певною мірою ризиковим, оскільки
неможливо точно прогнозувати обсяги попиту на послуги підприємства, рівень
розвитку галузі, конкуренції тощо.
|
|
4. Інформаційні обмеження.
|
Якщо заступник директора з виробництва не буде
мати достатньо інформації про провадження нових видів сировини то ця сировина
не буде випущена у виробництво.
|
|
5. Взаємозалежність рішень.
|
Заступник директора з виробництва хоче найняти
собі помічника і дає заяву у виробничий відділ для знаходження підходящої
кандидатури.
|
|
6. Очікування можливих негативних наслідків.
|
Якщо продукція підприємства на іноземних
ринках буде продаватися за меншу ціну ніж на національному ринку то продажа в
даній країні відбуватися не буде.
|
|
7. Можливість застосування сучасних технічних
засобів.
|
Якщо на ринку техніки виникають нові сучасніші
технології то підприємство буде проявляти бажання обновити свої застарілі
технологічні засоби.
|
|
8. Наявність ефективних комунікацій.
|
За наявності якісних комунікацій, інформація
швидше надходитиме у потрібні відділи, до потрібних працівників. Це
пришвидшуватиме їх діяльність та й загалом діяльність підприємства.
|
|
9. Відповідність організаційної структури
управління цілям і місії організації.
|
Керуюча ланка підприємства повинна враховувати
важливість відповідності організаційної структури управління цілям і місії
організації. Якщо збільшуватиметься кількість працівників, види продукції,
ринки збуту для своєчасної та якісної роботи потрібно розширити організаційну
структуру.
|
|
Підходи до оптимізації управлінських рішень:
|
|
1. Науковий метод.
|
Застосування цього методу для оптимізації
вибору ринку збуту для АТ «Фільтр плюс»: на першому етапі збиратиметься
інформація про можливі ринки збуту, шляхи їх можливого сполучення з фірмою;
на другому етапі аналізується інформація; на третьому етапі встановлюється
вигідність співпраці з тим чи іншим збутовиком, оптимальна кількість
експорту, оптимальні шляхи сполучення; на четвертому етапі перевіряється
остаточна відповідність можливих ринків до потреб фірми, і потім реалізується
рішення або відхиляється пропозиція.
|
|
2. Системна орієнтація.
|
Рішення про відкриття нових відділів в
організації приймається на основі важливості інформації, якою забезпечують
майбутні підрозділи. Ця інформація в свою чергу сприятиме кращому вивченню
потреб споживачів, що в перспективі може забезпечити фірму прибутком.
|
|
3. Використання моделей.
|
Цей спосіб використовується введенням різних
моделей. Наприклад, планово-економічний відділ може використати модель
економічного аналізу, платіжної матриці, прогнозування для вирішення тих чи
інших завдань та визначення перспективи розвитку підприємства.
|
Процес вироблення раціональних
управлінських рішень у АТ «Фільтр плюс» з метою подолання наявних проблем наведено
на рис. 5-7.
Рис.5 Процес вирішення проблеми щодо
постійних крадіжок продукції АТ «Фільтр плюс»
Рис.6 Процес вирішення проблеми щодо
впровадження заходів із невиконанням планових показників реалізації продукції
АТ «Фільтр плюс»
Розділ 5. Проектування комунікацій
на підприємстві
Характеристику усіх видів
комунікацій в організації, а також приклад застосування інформації та
документації при відповідних комунікаціях наведено у табл. 14. Схему
комунікаційного процесу, графіки (хронограма та топограма) зображено на рис.
9-11. [1,с.163-168]
Таблиця 14. Комунікації АТ «Фільтр
плюс»
|
Види комунікацій
|
Характеристика конкретних видів комунікацій
|
Приклади використання інформації при різних
видах комунікацій
|
Приклади застосування документів при
здійсненні різних видів комунікацій
|
|
1
|
2
|
3
|
4
|
|
1. За сферою охоплення:
|
|
1.Між організацією та зовнішнім середовищем
|
Підприємство здійснює комунікативні процеси із
споживачами, постачальниками, діловими партнерами.
|
Активне проведення рекламної політики АТ
«Фільтр плюс» повідомляє споживачів про якісну продукцію, вигідні ціни та
переваги підприємства.
|
Рекламу політику здійснює відділ реклами
шляхом укладання рекламних договорів із телебаченням комунальними службами і
так далі.
|
|
2.Організаційні
|
|
- від вищих рівнів управління до нижчих
(зверху вниз)
|
Відбувається передача завдань і наказів які
стосуються цілої організації чи великої кількості відділів
|
Директор відає наказ відділу виробництва про
пришвидшення роботи у заготівельному цеху.
|
Наказ
|
|
- від нижчих рівнів управління до вищих (знизу
вгору)
|
Передається звітна інформація про виконану
роботу, недоліки; висуваються прохання, пропозиції, рекомендації
|
Бригадир заготівельного цеху вносить
пропозицію щодо заміни певних інструментів.
|
Каталог моделей фасувальних машин на заміну.
|
|
- між різними підрозділами
|
Передається інформація стосовно конкретних
взаємозалежних сфер, параметрів, завдань виробничо-господарської діяльності
|
Бригадир фасувального цеху дає запит у
заготівельний цех для пришвидшення роботи.
|
Запит
|
|
- між менеджером і його підлеглими (робочою
групою)
|
Передається інформація про конкретні завдання,
котрі стоять перед колективом, зміну технології роботи, очікувані зміни у
структурі колективу керівника
|
Заступник директора із зовнішньо-економічної
діяльності повідомляє своїм підлеглим про вивчення економіки та перспективи
продажу у новій країні збуту.
|
Інформація передається за допомогою доповідної
записки
|
|
3. Міжособистісні
|
Передається службова, фінансова,
виробничо-господарська, та ін. інформація між окремими працівниками в межах
організації
|
Працівники бухгалтерії вирішують куди підуть
обідати.
|
Усна домовленість
|
|
2. За способом виникнення:
|
|
Формальні
|
Передається офіційна інформація
організаційними комунікаційними каналами в межах організаційної структури
управління.
|
Директор видає наказ про оплачувані Великодні
вихідні
|
Наказ.
|
|
Неформальні
|
Передається між працівниками організації
неофіційно, тобто у межах неформальних груп, і може стосуватися будь-яких сфер.
|
Працівники диспетчерського відділу обговорю
результати футбольного матчу.
|
Колективне обговорення.
|
|
3. За способом здійснення:
|
|
Вербальні
|
Словесні комунікації, які здійснюються через
розмови, усні заяви, повідомлення
|
Один працівник повідомляє іншому про
неправильне заповнення декларацій.
|
Приватна розмова
|
|
Невербальні
|
Несловесні комунікації, які здійснюються з
використанням мови жестів (погляду, виразу обличчя, посмішки тощо)
|
Працівник диспетчерського відділу подарувавши
троянду бухгалтерці дав зрозуміти про свою приязність до неї
|
Невербальне спілкування
|
Прикликади графічної моделі
комунікаційного процесу у АТ «Фільтр плюс» наведено на рис.10
Рис.10. Графічна модель
комунікаційного процесу у АТ «Фільтр плюс»
Також на підприємстві
використовуються такі засоби інформаційного забезпечення, як діаграми,
хронограми, топограми зразки наведені на Рис.11-13
Рис.11 Діаграма фактичного
виробництва продукції
Хронограма робочого часу бригадира
складального цеху
|
№ з\п
|
Що спостерігалось
|
Поточний час,год:хв
|
|
1
|
2
|
3
|
|
Початок робочого дня
|
9:00
|
|
1
|
Прихід на роботу
|
9:07
|
|
2
|
Обхід цеху
|
9:56
|
|
3
|
Ознайомлення з кореспонденцією
|
10:14
|
|
4
|
Підготовка наради з виробничих питань
бригадирами дільниць і майстрами
|
10:19
|
|
5
|
Проведення виробничої наради у
вищеперерахованому складі
|
11:06
|
|
6
|
Проведення атестації працівників цеху
|
12:19
|
|
7
|
Телефонні розмови на виробничі теми
|
12:30
|
|
8
|
Ознайомлення з інформацією про результати
діяльності цеху в першій половині дня
|
13:02
|
|
9
|
Обідня перерва
|
14:05
|
|
10
|
Нарада у заступника директора з виробництва з
питань вдосконалення організації виробничого процесу
|
14:47
|
|
11
|
Прийом робітників цеху і вирішення конфліктних
ситуацій
|
15:34
|
|
12
|
Телефонна розмова з технічним директором з питань
поставки матеріалів
|
15:36
|
|
13
|
Обхід цеху з представниками органів технагляду
|
16:07
|
|
14
|
Робота з документами,літературою і т.п.
|
16:36
|
|
15
|
Телефонні розмови
|
16:48
|
|
16
|
Обхід цеху. Перевірка протікання процесу
механічної обробки виробів
|
17:34
|
Рис.13. Топограма робочого місця
директора
Розділ 6. Формування механізмів
управління групами працівників організації
Характеристику формальних та
неформальних груп, які формують організацію у результаті проведених організаційних
змін наведено у табл. 15 та 16 відповідно. [1, с. 44-45]
Таблиця 15. Особливості формальних
груп працівників
|
Характеристика формальних груп
|
|
Формальні групи
|
Склад
|
Чис.
|
Характеристика зв'язків
|
Мотиви виникнення
|
Заходи з підвищення ефективності
|
|
Командна група
|
Директор та його заступники
|
4
|
Вертикальні та горизонтальні
|
Розподіл обов’язків для оптимальної роботи
фірми, вирішення проблем, здатність прийняття кваліфікованих рішень.
|
Присутній кабінет для нарад також присутні
особисті кабінети в кожного, використовуються ефективні засоби комунікацій,
кабінет для відпочинку у вільний від роботи час.
|
|
Цільова група
|
Головний бухгалтер та працівники бухгалтерії.
|
13
|
Вертикальні та горизонтальні
|
Регулюють фінансові розрахунки підприємства,
виділяють кошти на кампанії фірми.
|
Присутність приватного приміщення, мають
програмне забезпечення «1-С Бугалтерія».
|
|
Бюджетний комітет
|
Директор, головний бухгалтер, бухгалтерія.
|
14
|
Вертикальні та горизонтальні
|
Для бюджетного планування, досягнення
відповідності бюджету та цілей організації.
|
Скликання нарад для затвердження чи доведення
до ідеалу проекту бюджету, інформація щодо виконання бюджету за попередні
роки, фінансове прогнозування.
|
|
Цільова група
|
Заступник директора з фінансових питань,
бухгалтерія.
|
11
|
Вертикальні та горизонтальні
|
Для нарахування заробітної плати працівникам,
якісної перевірки перевиконаного плану .
|
Щорічні заходи щодо підвищення кваліфікації
працівників, тести та різноманітні завдання для визначення рівня підготовки
робочих.
|
|
Цільова група*
|
Заступник директора з маркетингу, працівники
відділу збуту та постачання, рекламного відділу
|
25
|
Вертикальні та горизонтальні
|
Для якісного забезпечення постачання деталей
для підприємства для стабільного та безперебійного виробництва, підписання
договорів з новими постачальниками, активна та якісна рекламна діяльність,
пошук нових ринків збуту, збільшення кількості споживачів..
|
Збір інформації щодо використання
різноманітних технологій постачальниками у виробництві, дослідження
інфраструктури для швидшої доставки деталей, складових, також щодо подій у
світі, соціальні опитування споживачів для кращого задоволення їхніх потреб.
|
|
Цільова група
|
Заступник директора з виробництва, бригадири
цехів, працівники цехів, планово виробничий відділ, диспетчерська.
|
126
|
Вертикальні та горизонтальні
|
Для стабільного та безперебійного виробництва.
|
Використання сучасної техніки, устаткування,
строгий контроль керуючою ланкою, ділення досвідом між працівниками,
використання досвіду іноземних підприємств.
|
|
Комітет з усунення браку на підприємстві
|
Працівники відділу якості та технічного
контролю.
|
9
|
Вертикальні та горизонтальні
|
Відповідають за якість продукції після
завершення всіх стадій виробництва, забезпечують від її поламок.
|
Використовують щомісячний облік продукції,
розглядають стадії виробництва для виявлення несправної частини процесу.
|
|
Комітет зі скорочення працівників
|
Директор, заступник директора з фінансових
питань,відділ ЗЕД.
|
5
|
Вертикальні та горизонтальні
|
Забезпечують зв'язок підприємства і
іноземцями.
|
Використовують інформацію щодо продуктивності
праці працівника.
|
|
Цільова група
|
Директор, секретар - референт, юрисконсульт
|
3
|
Горизонтальні
|
Правове, юридичне та документаційне
забезпечення діяльності фірми.
|
Накази, постанови, посадові інструкцій, тощо.
|
|
Комітет з контролювання внутрішнього
розпорядку дня*
|
Працівники різних цехів
|
126
|
Горизонтальні
|
Вирішення проблем пов'язаних із дисципліною
працівників.
|
Інформація із різних джерел всередині
підприємства щодо дисциплінарності людей.
|
|
Цільова група
|
Бригадир та працівники фасувального цеху
|
31
|
Горизонтальні
|
Виробляють відливки для власного виробництва,
декори, складові, тощо.
|
Використання сучасного науково-технічного
прогресу, використання досвіду іноземних підприємств.
|
|
Цільова група*
|
32
|
Горизонтальні
|
Забезпечення виробництво необхідними
інструментами.
|
Використання сучасного науково-технічного
прогресу, використання досвіду іноземних підприємств.
|
|
Цільова група
|
Бригадир та працівники заготівельного цеху
|
33
|
Горизонтальні
|
Здійснюють паперовообробку для виготовлення
комплектуючих деталей чи готової продукції.
|
Використання сучасного науково-технічного
прогресу, використання досвіду іноземних підприємств.
|
|
Цільова група
|
Відділ контролю за яістю
|
10
|
Горизонтальні
|
Здійснюють перевірку продукції на брак
|
Мають в наявності власні комори для зберігання
необхідного інвентарю.
|
|
Цільова група
|
Директор, секретар - референт, юрисконсульт
|
3
|
Горизонтальні
|
Правове, юридичне та документаційне
забезпечення діяльності фірми.
|
Накази, постанови, посадові інструкцій, тощо.
|
|
Цільова група*
|
Усі заступники директора
|
3
|
Горизонтальні
|
Керування підприємством у разі відсутності
директора фірми.
|
Збір та обмін інформацією зі всіх пдрозділів,
внесення пропозицій щодо діяльності відділів, які їм не підпорядковані
|
* - груп, що виникли у результаті
раціоналізації організаційної структури управління
Таблиця 16. Особливості неформальних
груп працівників
|
Характеристика груп працівників
|
Склад
|
Чисельність
|
Характеристика зв'язків
|
Мотиви виникнення
|
Заходи з підвищення ефективності
|
|
Види неформальни груп
|
Група любителів пива
|
Працівники різних відділів підприємства,
керівники фірми, бригадири цехів, головні технологи, енергетик,і т.д.
|
20
|
Неформальні
|
Для забезпечення смакових та гурманих потреб
працівників, ділення цікавої інформації
|
Вечори дегустації різних сортів пива.
|
|
Група любителів кіно
|
|
15
|
|
Для обговорення кінострічок які вийшли або
вийдуть в прокат
|
Спільний перегляд фільмів в кінотеатрах, за
телевізором, заохочення поїздки на кінофестивалі
|
|
Група любителів камерної музики
|
|
8
|
|
Для обговорення та прослуховування класичної
музики
|
Похід до оперних театрів, філармоній, концерти
симфонічних та духових оркестрів
|
|
Група любителів спорту*
|
|
52
|
|
Для задоволення спортивних потреб, тримання
себе у спортивній формі.
|
Проведення малих олімпійських ігор 2013
|
|
Група любителів футболу*
|
|
72
|
|
Для підтримки своєї команди.
|
Відвідування футбольних матчів.
|
* - груп, що виникли у результаті
раціоналізації організаційної структури управління
Розділ 7. Розробка пропозицій з
удосконалення керівництва
У таблиці 17 наведено рекомендації
щодо використання форм влади та стилів керівництва керівниками у конкретних
ситуаціях, а саме при вирішенні наявних організаційних проблем [1,с.193-204]
Таблиця 17. Характеристика і
обґрунтування застосування підходів до ефективного керівництва у АТ «Фільтр
плюс»*
|
Підходи до ефективного керівництва
|
Загальна характеристика
|
Обґрунтування параметрів керівництва
конкретними посадовими особами апарату управління
|
|
|
Директор
|
Заступник директора з виробництва
|
Заступник директора з маркетингу
|
|
1.Форми влади:
|
|
- примусу
|
Базується на забезпеченні впливу на
працівників через примус, їхній страх втратити роботу, захищеність, повагу.
|
+
|
+
|
-
|
|
- винагороди
|
Базується на формуванні керівником не обхідної
поведінки підлеглих шляхом застосування системи матеріального та морального
стимулювання
|
+
|
+
|
+
|
|
- законна
|
Базується на традиціях, що склалися в
організації у сфері взаємопідпорядкування між керівником та підлеглими
|
-
|
-
|
-
|
|
- еталонна
|
Базується на харизмі керівника, тобто силі
його особистих якостей, рис, що здатні викликати ініціативу у підлеглих
|
+
|
+
|
-
|
|
- експертна
|
Базується на володінні керівником спеціальними
знаннями, які можуть задовольнити потреби виконавців
|
+
|
+
|
+
|
|
- дисциплінарна
|
Базується на поведінці підлеглих , яка
відображає дотримання установлених стандартів, інструкцій, критерій, методик,
розпоряджень, наказів. Важливу роль при цьому відіграє якість законодавчої,
нормативної, адміністративної, інструктивної та інших баз
|
-
|
-
|
-
|
|
- інформаційна
|
Базується на використанні широкого спектру
інформації, якою володіє менеджер. Ефективність використання цієї форми влади
залежить від якості, достовірності та повноти інформації
|
+
|
+
|
+
|
|
2. Стилі керівництва
|
|
- на засадах системи Р. Лайкерта
|
Запропоновано 4 системи керівництва, які
базуються на оцінці поведінки керівника: експлуататорсько - авторитарна,
доброзичливо - авторитарна, консультативно - демократична, на засадах участі
працівників
|
-
|
-
|
-
|
|
- через структуру та повагу до підлеглих
|
Передбачає звернення уваги не лише на роботу,
але і на підлеглих, та формування такої поведінки керівника, яка враховує
особливості внутрішньої організації та взаємодії груп підприємства
|
-
|
-
|
+
|
|
- на засадах управлінської гратки Р. Блейка і
Дж. Моутон
|
Виділено 5 стилів керівництва від
різноманітного поєднання керівником врахування інтересів виробництва та
людей: збіднене управління, влада підпорядкування, організаційне управління,
управління на засадах міського клубу, групове управління
|
-
|
+
|
-
|
|
- на засадах ситуаційної моделі Ф. Фідлера
|
Виділено 7 стилів керівництва, які керівнику
доцільно застосовувати у конкретних ситуаціях, що формуються під впливом
таких чинників: взаємовідносин між керівником та підлеглими, структурованість
завдання та посадові повноваження керівника.
|
-
|
+
|
-
|
|
- „шлях-ціль” Т. Мітчела та Р. Хауса
|
Базується на спрямуванні керівником підлеглих
на досягнення цілей через вплив на шляхи їх досягнення: роз’яснення
підлеглому завдань, підтримка дій підлеглих, наставництво. Виділено 4 стилі
керівництва: стиль підтримки, інструментальний, партисипативний, орієнтований
на досягнення успіху
|
+
|
+
|
-
|
|
- на засадах врахування життєвого циклу П.
Херсі та К. Бланшара
|
Виділено 4 стилі керівництва: вказівка,
передавання, участь підлеглих у прийнятті рішень, делегування, їх вибір
залежить від зрілості виконавців
|
-
|
-
|
+
|
|
- на засадах прийняття рішень В. Врума та Ф.
Йеттона
|
Концентрує увагу на виборі керівником
конкретного стилю керівництва залежно від конкретної ситуації, яка
характеризується параметрами якості рішень та факторів, що обмежують згоду
підлеглих
|
+
|
-
|
-
|
|
- узгоджене керівництво
|
Базується на узгодженні між керівником та
підлеглих власних потреб: завдань, затрачених зусиль та мотивування
|
-
|
-
|
+
|
|
-трансформаційне керівництво
|
Базується на створенні умов для творчого та
самостійного виконання завдань підлеглими, фактично відмовляючись від
здійснення прямого керівництва. Значну роль при цьому відіграє харизма
керівника, персоналізація уваги, стимулювання інтелекту
|
-
|
-
|
+
|
|
- керівництво на засадах попарних вертикальних
зв’язків Гріна
|
Базується на припущенні, що сприйняття керівником
підлеглого впливає на поведінку керівника, відповідно зумовлюючи поведінку
підлеглого. Відповідно до цього керівник може змінювати власний стиль
керівництва відповідно до очікувань та потреб підлеглих
|
-
|
-
|
+
|
* - Знак „+” показує, які форми
влади і стилі керівництва використовуються конкретним керівником. Знак „-”
показує, які форми влади та стилі керівництва не притаманні керівникам.
Таблиця 18. Результати оцінювання
професійних якостей керівника
|
Фактори, які відображають професійні якості
керівника
|
Посади керівників і оцінювання їх професійних
якостей в балах
|
|
Директор
|
Заступник директора з виробництва
|
Заступник директора з маркетингу
|
|
1.Твердість
|
5
|
4
|
3
|
|
2.Гнучкість
|
3
|
4
|
4
|
|
3.Рішучість
|
5
|
5
|
4
|
|
4.Принциповість
|
5
|
5
|
3
|
|
5.Професійна підготовка
|
5
|
5
|
5
|
|
6.Досвід роботи
|
4
|
5
|
3
|
|
7.Комунікабельність
|
3
|
4
|
5
|
|
8.Авторитет
|
5
|
4
|
3
|
|
9.Віковий ценз
|
4
|
5
|
4
|
|
10.Компетентність
|
5
|
5
|
5
|
|
11.Організаторські здібності
|
5
|
5
|
4
|
|
Всього
|
49
|
51
|
43
|
Результати оцінювання професійних
якостей менеджерів за п’яти бальною шкалою показують, що в загальному керівники
мають однаковий рівень професіоналізму, але все ж таки перевагу має заступник
директора з виробництва.
Розділ 8. Оцінка ефективності
системи менеджменту
В результаті використання на
підприємстві нової раціональної системи менеджменту - було одержано високі
показники економічності, організаційної та соціальної ефективності системи
менеджменту.
Економічна ефективність проведення
змін в системі менеджменту організації полягає в тому, що в тому, що внаслідок
цих змін значно покращились економічні показники діяльності організації.
Використання нового і набагато якіснішого устаткування зумовило пришвидшення
темпів виробництва і дало можливість зменшити собівартість продукції,що
призвело до збільшення прибутків АТ «Фільтр плюс». Також підписання нового
договору з вітчизняним підприємством з виробництва тютюну знизило собівартість
продукції. Збільшило прибутки фірми і вихід нею на нові ринки збуту з з новим
видом продукції. На засадах розрахунків економічну ефективність
раціоналізованої системи менеджменту підприємства у порівнянні з фактичною
можна оцінити за показниками (темпами зростання):
- розширення
асортименту виробів (послуг) на 40%;
- зростання
загального фонду оплати праці на 16,6%;
- зростання
загального фонду основної заробітної плати на 19,2;
- зростання
загального фонду додаткової заробітної плати на 74%
- збільшення
середньої заробітної плати на 10,15%;
- збільшення
кількості груп споживачів на 20%;
В результаті проведення
організаційних змін було удосконалено також якість побудови організації
(організаційна ефективність), що полягає у значному покращенні системи
управління підприємством, підвищенні оперативності прийняття управлінських
рішень, зниження рівня централізації функцій управління, що безумовно призвело
до покращення мікроклімату в організації та підвищення якості роботи
працівників. Організаційну ефективність кількісно можна відобразити за такими
показниками (темпами зростання):
·
загальне збільшення чисельності
працівників організації на 5,8%;
·
збільшення управлінців в організації
на 16,6%;
·
збільшення робітників в організації
на 5,8%;
Оцінюючи соціальну ефективність
менеджменту слід зазначити, що зміни на краще цієї ефективності є найбільш
бажаними для організації, оскільки турбота про працівників, їх умови праці для
кожної організації повинні стояти на першому місці, тому вся проведена
раціоналізація наявної системи менеджменту, перш за все, мала на меті
вдосконалення умов праці всіх працівників, покращення психологічного
мікроклімату в колективі і організації в цілому, створення атмосфери
захищеності та причетності до цілей організації. Досяглося це і збільшенням
кількості формальних та неформальних груп.
Отже, на засадах оцінювання
ефективності раціоналізованої системи менеджменту у порівнянні з фактичною,
можна стверджувати, що організаційні зміни принесли позитивні результати та
виправдали себе.
Висновки
Отже, ми розглянули фактичну і
раціональну систему. Слід зауважити, що раціональна система набагато краща, ніж
фактична. Завдяки ефективній системі менеджменту у АТ «Фільтр плюс» вирішилися
існуючі проблеми, а також збільшили матеріальну мотивацію працівників.
Кількість формальних груп зросла, що має позитивний вплив, тому що за фактичної
системи працівники були перевантажені роботою і їх ефективність роботи (продуктивність)
знижувалась, а неформальні зменшилося, що дає змогу спрямувати усю увагу на
виконання роботи. Добавивши один виробничий підрозділ збільшився асортимент
товарів. Кількість конкурентів і споживачів збільшилась, що стосується
асортименту послуг, то він також значно збільшився.
Щодо заробітної плати в раціональній
системі вона дещо вища, ніж у фактичній системі, за рахунок цього фактору
працівники почнуть краще працювати. Характеристика процесів контролювання та
регулювання на підприємстві відображена у контексті етапів
виробничо-господарської діяльності відносно різних видів ресурсів. При цьому
відображено процедури регулювання виявлених у процесі контролювання проблем та
недоліків.
У результаті реалізації функцій
менеджменту на підприємстві розроблено дієві методи менеджменту, тобто способи
та прийоми впливу керуючої системи на керовану. Також відображено механізми
трансформації методів менеджменту в управлінські рішення, охарактеризовано
умови та фактори їх прийняття.
У проекті розроблено комунікаційну
систему організації, наведено приклади використання документації та графічних
засобів при передачі інформації, приклади комунікаційного процесу. При цьому
розглянуто особливості управління формальними та неформальними групами з
урахуванням раціональних змін.
Наведено характеристику ефективних
підходів до керівництва та обґрунтовано застосування окремих з них менеджерами
інституційного рівня управління організації, також здійснено оцінювання
професійних якостей цих менеджерів на засадах розробленої методики.
У результаті аналізу ефективності
фактичної та раціональної системи менеджменту можна стверджувати, що
організаційні зміни принесли позитивні результати у економічній, організаційній
та соціальній сферах, тобто виправдали себе.
Список використаної літератури
1. Кузьмін О.Є.,Мельник
О.Г. Теоретичні та прикладні засади менеджменту.
Навчальний посібник. - Львів:
Національний університет «Львівська Політехніка»(Інформаційно-видавничий центр
«ІНТЕЛЕКТ+»ІПДО), «Інтелект-Захід»,2007. - 384 с.
. Кузьмін О.Є., Процик
І.С., Передало Х.С., Дарміць Р.З. - Навчальний посібник /Львів: В-во Львівська
політехніка, 2011. - 168 с.
3. Кузьмін О.Є. Сучасний
менеджмент. - Львів: „Центр Європи", 1995. - 176с.
. М.,Кузьмін О.Є,
Андрушків Б. Основи менеджменту:методологічні положення та прикладні механізми.
- Тернопіль:Лілея,1997. - 292с.
. Герасимчук В.Г.
Стратегічне управління підприємством. Графічне моделювання:Навч.посібник. -
К.:КНЕУ,2000. - 360с.
. Герчикова И.Н.
Менедмент. - М.: ЮНИТИ,1995 - 480с.
. Дячун О.В.
Організація, нормування та оплата праці. Навчальний посібник. - Львів,2001. -
220с.
. Іванова І.В.
Менеджмент підприємства. Практикум: Навч. посіб. - К.: Київ. нац. торг.-екон.
ун-т, 2001. - 247с.
. Колот А.М. Мотивація,
стимулювання й оцінка персоналу: Навч. посібн. - К.: КНЕУ, 1998. -224с.
10. Закон України «Про
господарські товариства» №2492 від 31.12.92р.
11. Господарський кодекс
України №436 від 16.01.2003р
. Кодекс законів про
працю України № 322 від 10.12.1971
. Закон України “Основи
законодавства України про охорону здоров’я” № 2801 від 19.11.1992 р.
. Закон України “Про
захист прав споживачів” № 3682 від 12 травня 1991 р.
. Цивільний
КодексУкраїни від 16 січня 2003 р.
. Закон України «Про
власність» №993 від 21.01.93р.
. Конспект лекцій з
курсу «Менеджмент» Процик І.С.