Анализ 'Рандеву'
Введение
реинжиниринг информационный бизнес
На основе системного подхода мною будет проведен анализ
компании «Рандеву», даны его основные характеристики.
Целью данной работы является исследование эффективности
работы компании «Рандеву», путем выявления ее сильных и слабых сторон,
преимуществ и недостатков, угроз и возможностей со стороны внешней среды, а
также попытка исправить недостатки, с помощью разработки и развития
информационной системы компании.
В данной работе мы будем использовать такие методы как
«Дерево целей», «Стратегическая карта», «STEP-анализ», «SNW-анализ»,
«SWOT-анализ», и другие.
1. Сводная
информация о компании «Рандеву»
1.1
Представление системы, ее цели
История
предприятия
Компания начала свою работу в 2006 году. Основателем и директором
является Исмагилова Ирина Анатольевна. Набор персонала происходил еще до
открытия магазина.
Характеристика
продукции
Магазин женской и мужской одежды и обуви. Весь товар
преимущественно из Турции. Ассортимент: домашняя одежда, нарядные платья, футболки,
блузки, джинсы, верхняя одежда, мужские костюмы, ремни, сумки и аксессуары.
Миссия
Миссия компании «Рандеву»: «Продавать интересную одежду по
доступным ценам».
Долгосрочные
цели и задачи
Цель способствует объединению сотрудников компании и лучшему
пониманию их своей деятельности, также увеличивает шансы на положительный
результат.
Сформируем цели по восьми ключевым показателям.
Положение на рынке:
· Расширение площади магазина с помощью
переезда в торговый комплекс «Аша» в 2014 году;
· Открытие филиала в городе Уфе к 2018 году.
Инновации:
· Внедрение системы продаж через Интернет;
· Внедрение системы учета склада.
Прибыльность:
· Увеличить прибыль на 200% к 2019 году;
· Увеличить количество продаж за квартал на
100% к 2015 году.
Ресурсы:
· Повышение затрат на развитие
ИТ-инфраструктуры.
· Разумное использование капитала.
Персонал:
· Повышение квалификации рабочего персонала
с периодичностью 1 раз в год.
Управленческие аспекты:
· Повышение эффективности принятие
управленческих решений генеральным директором;
· Социальная ответственность.
Социальная ответственность:
· Участие в благотворительных акциях и
выделение 1.5% денежных средств от доходов компании за год.
· Увеличение положительных отзывов среди
населения города Аша.
Рис. 1 - Стратегическая карта
1.2
Анализ внутренней среды
Рис. 2 - Функциональная структура
Рис. 3 - Организационная структура
Функция по приему и увольнению персонала принадлежит генеральному
директору (как и в большинстве аналогичных фирм города).
Модель
организации
Покажем бизнес-процессы компании «Рандеву» при помощи
стандарта IDEF0 и проведем декомпозицию до 2 уровня, также построим диаграмму
информационных потоков данных (в общем виде) в аннотации DFD. Основная функция здесь
- продажа одежды, обуви и аксессуаров.
Рис. 4 - Контекстная диаграмма (0-й ур.)
Рис. 5 - 1-й ур. декомпозиции
Рис. 6 - 2-й ур. декомпозиции процесса подготовки ресурсов
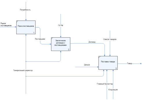
Рис. 7 - 2-й ур. декомпозиции процесса закупки товара
Рис. 8 - 2-й ур. декомпозиции процесса продажи одежды, обуви и
аксессуаров
Рис. 9 - 2-й ур. декомпозиции процесса анализа рынка
Рис. 10 - 2-й ур. декомпозиции создания списка товаров
Рис. 11 - Диаграмма информационных потоков данных
Табл. 1 - Функционально-стоимостной анализ
|
Генеральный директор
|
|
Аренда помещений
|
Закупка оборудования
|
Поиск поставщиков
|
Заключение договора
|
Выбор области
|
Выбор категории потребителей
|
Анализ, подготовка результатов
|
Сумма
|
|
Подготовка ресурсов
|
О 100000
|
О 50000
|
|
|
|
|
|
150000
|
|
Закупка товара
|
|
|
О 12500
|
О 125000
|
|
|
|
140000
|
|
Продажа
|
|
|
|
|
|
|
|
|
|
Анализ рынка
|
|
|
|
|
О 3000
|
О 3000
|
О 3000
|
9000
|
|
Директор склада
|
|
Поставка товара
|
Подготовка помещений
|
Учет оставшегося товара
|
Создание списка товаров на пополнение
|
Сумма
|
|
Подготовка ресурсов
|
|
В 1000
|
|
|
1000
|
|
Закупка товара
|
В 3000
|
|
|
|
3000
|
|
Продажа одежды и обуви
|
|
|
|
|
|
|
Анализ рынка
|
|
|
|
|
|
|
Создание списка
|
|
|
В 2000
|
О 3000
|
5000
|
|
Кладовщик
|
|
Подготовка помещений
|
Поставка товара
|
Поиск товара в наличии
|
Учет оставшегося товара
|
Создание списка товаров на закупку
|
Сумма
|
|
Подготовка ресурсов
|
О 2500
|
|
|
|
|
2500
|
|
Закупка товара
|
|
В 1500
|
|
|
|
1500
|
|
Продажа
|
|
|
О 2500
|
|
|
2500
|
|
Анализ рынка
|
|
|
|
|
|
|
|
Создание списка
|
|
|
|
О 2000
|
В 500
|
2500
|
|
Продавцы
|
|
Подготовка помещений
|
Работа с клиентами
|
Поиск товара в наличии
|
Обслуживание клиентов
|
Запись о проданном товаре
|
Сумма
|
|
Подготовка ресурсов
|
О 5000
|
|
|
|
|
5000
|
|
Закупка товара
|
|
|
|
|
|
|
|
Продажа
|
|
О 15000
|
В 500
|
О 5000
|
|
25000
|
|
Анализ рынка
|
|
|
|
|
|
|
|
Создание списка
|
|
|
|
|
О 1000
|
1000
|
|
Бухгалтер
|
|
Аренда помещений
|
Закупка оборудования
|
Поставка товара
|
Сумма
|
|
Подготовка ресурсов
|
В 3000
|
В 3000
|
|
6000
|
|
Закупка товара
|
|
|
В 3000
|
3000
|
|
Продажа
|
|
|
|
|
|
Анализ рынка
|
|
|
|
|
|
Создание списка
|
|
|
|
|
|
|
|
|
|
|
|
|
|
|
|
|
|
|
|
|
|
|
|
|
|
|
|
|
Рассчитаем суммарные стоимости процессов:
· Подготовка ресурсов: 6000 + 5000 + 2500 +
1000 + 150000 = 164500 р.
· Закупка товара: 3000 +1500 + 3000 + 140000
= 147500 р.
· Продажа: 25000 + 2500 = 27500 р.
· Анализ рынка: 9000 р.
· Создание списка: 1000 + 2500 + 5000 + 9000
= 17500 р.
Ø Основного процесса:
164500 + 147500 + 27500 + 9000 + 17500 = 366000 р.
SNW-анализ
Анализ внутренней среды позволяет выявить сильные и слабые
стороны предприятия. Анализ будем проводить по пяти срезам: кадровому,
организационному, производственному, маркетинговому и финансовому.
Анализ конкурентоспособности
Сравнительную таблицу (Табл. 6) будем строить относительно
самого сильного конкурента - магазина «BEST», открывшегося
сравнительно недавно, но уже успевшего собрать большую клиентскую часть.
Обозначим магазин «Рандеву» - б, а «BEST» - в.
Табл. 6 - Сравнение предприятия с главным конкурентом
|
№
|
Наименование фактора
|
Качественная оценка фактора
|
|
|
Сильная (S)
|
Нейтральная (N)
|
Слабая (W)
|
|
|
+5
|
+4
|
+3
|
+2
|
+1
|
0
|
-1
|
-2
|
-3
|
-4
|
-5
|
|
Кадровый срез
|
|
1
|
Мораль и квалификация сотрудников
|
|
|
|
в
|
|
|
|
|
|
|
|
|
2
|
Использование стимулов для мотивирования
выполнения работы
|
|
|
|
|
б в
|
|
|
|
|
|
|
|
3
|
Отсутствие текучести кадров и прогулов
|
|
|
в
|
|
б
|
|
|
|
|
|
|
|
4
|
Опыт работы
|
|
|
|
|
б в
|
|
|
|
|
|
|
|
Организационный срез
|
|
5
|
Организация системы коммуникаций
|
|
|
|
|
|
|
б в
|
|
|
|
|
|
6
|
Организационный климат, культура
|
|
б
|
в
|
|
|
|
|
|
|
|
|
|
7
|
Система контроля запасов, оборот запасов
|
|
|
|
в
|
|
|
б
|
|
|
|
|
|
8
|
Проектирование, составление графика работы
|
|
|
|
в
|
б
|
|
|
|
|
|
|
|
Маркетинговый срез
|
|
9
|
Доля рынка
|
|
|
|
б
|
|
в
|
|
|
|
|
|
|
10
|
Сбор необходимой информации о рынке
|
|
б
|
|
в
|
|
|
|
|
|
|
|
|
11
|
Номенклатура товаров и потенциал расширения
|
|
б
|
|
в
|
|
|
|
|
|
|
|
|
12
|
Организация сбыта: знание потребностей
покупателей
|
|
|
б
|
в
|
|
|
|
|
|
|
|
|
13
|
Имидж, репутация и качество товаров
|
|
|
б
|
|
в
|
|
|
|
|
|
|
|
14
|
Продвижение товаров на рынок и их реклама
|
|
|
б в
|
|
|
|
|
|
|
|
|
|
15
|
Ценовая политика
|
|
|
|
б в
|
|
|
|
|
|
|
|
|
16
|
Процедуры установления обратной связи с рынком
|
|
|
|
б
|
|
|
в
|
|
|
|
|
|
Финансовый срез
|
|
17
|
Отношение к налогам
|
б в
|
|
|
|
|
|
|
|
|
|
|
|
18
|
Гибкость структуры капитала
|
|
б в
|
|
|
|
|
|
|
|
|
|
|
19
|
Эффективный контроль за издержками, возможность
снижения издержек
|
|
|
б
|
в
|
|
|
|
|
|
|
|
|
20
|
Система учета издержек, составления бюджета,
планирования прибыли
|
|
б
|
в
|
|
|
|
|
|
|
|
|
Рис. 13 - Сравнительная диаграмма факторов внутренней среды
Выигрышное положение «Рандеву» обусловлено большим опытом в
этом бизнесе и долгим нахождением на рынке Аши, однако имеются и слабые
стороны. Проблемная область магазина включает:
Присутствие текучести кадров и прогулов, вследствие чего
пострадал показатель среднего опыт работы сотрудников при столь долгом
нахождении на рынке; слабое использование стимулов для работы (мало отличается
от недавно появившегося «BEST»); система контроля запасов, которая по сей день
остается на уровне 2006 (все записывается в журналы от руки), в то время как «BEST» уже используют систему
штрихового кодирования.
.3
Анализ внешней среды
STEP-анализ дальнего окружения
Дальнее окружение можно охарактеризовать с помощью
STEP-анализа. STEЕP-анализ - это пошаговый анализ макро - и микросреды
организации. Суть его в том, чтобы показать, какие составляющие среды
организации и в какой мере влияют на состояние организации.
Табл. 7 - Профиль состояния внешней среды
|
Факторы
|
Знак влияния
|
Качественная оценка
|
Балл
|
Весовой коэффициент
|
Взвешенная оценка
|
Критический синтез
|
|
1. Социальные:
|
|
Снижение реальных доходов населения
|
-
|
Сил.
|
9
|
0,12
|
-0,63
|
Ориентирование на поставщиков товаров эконом
класса
|
|
|
Изменение запросов потребителей в погоне за
модой
|
+
|
Слаб.
|
2
|
0,02
|
-0,02
|
Расширение ассортимента продукции
|
|
|
Реклама
|
+
|
Сил.
|
9
|
0,12
|
1,20
|
Повышение имиджа
|
|
|
Рост численности специалистов с высшим
образованием
|
+
|
Сущ.
|
4
|
0,06
|
0,16
|
Увеличение клиентской базы
|
|
|
2. Технические:
|
|
|
Совершенствование технологий производства у
поставщиков
|
+
|
Знач.
|
6
|
0,09
|
0,54
|
Снижение себестоимости приобретаемых товаров у
поставщиков
|
|
|
Изменение рекламных технологий
|
+
|
Сил.
|
8
|
0,11
|
0,88
|
Применение новых рекламных технологий
|
|
|
3. Экономические:
|
|
|
Наличие конкурирующих фирм
|
_
|
Сил.
|
8
|
0,11
|
-0,88
|
Изучить спрос потребителей
|
|
|
Наступление мирового финансового кризиса
|
-
|
Слаб.
|
1
|
0,01
|
-0,01
|
Реализация антикризисной политики, экономия
|
|
|
4. Экологические:
|
|
|
5. Политические:
|
|
|
На уровне местных властей имеются и реализуются
программы поддержки малого бизнеса и предпринимательства
|
+
|
Сил.
|
9
|
0,12
|
1,08
|
Участие в государственных программах, занятие
благотворительностью
|
|
|
Увеличение ставки налога
|
-
|
Сущ.
|
5
|
0,08
|
-0,4
|
Повышение стоимости товара
|
|
|
Повышение налогов на заработную плату
|
-
|
Сущ.
|
6
|
0,09
|
-0,54
|
|
|
Увеличение ставки пошлины
|
-
|
Слаб.
|
3
|
0,06
|
-0,18
|
Задуматься о смене поставщиков
|
|
|
|
|
|
|
|
|
|
|
|
|
|
Таким образом мы видим позитивное и негативное влияние
изменений во внешней среде на фирму:
Позитивный аспект: в активной внешней среде сильным
позитивным влиянием на развитие фирмы обладает хорошая и своевременная реклама,
а также совершенствование технологий продажи у поставщиков. Самое сильное
позитивное влияние на развитие окажет программа поддержки малого бизнеса на
уровне местных властей.
Негативный аспект: сильное негативное влияние имеет появление
сильных конкурентов (отток клиентов) и снижение реальных доходов населения с
повышением налогов (люди не смогут позволить себе приобретать товары по текущей
цене). Тут стоит отметить, что появление сильной конкуренции может дать сильный
толчок к развитию.
Ближнее
окружение (микросреда)
1. Сила потребителей
Основными потребителями продукции являются: жители города Аши
и в меньшей степени Ашинского района. Степень зависимости потребителей от
компании средняя - всегда интересный дизайн вещей не характерен для других
аналогичных компаний города, однако появление нескольких компаний со схожим
ассортиментом может все изменить.
Потребители оказывают существенное влияние на эту компанию и
угрозы в этой области высоки.
. Сила поставщиков
Основными поставщиками для компании «Рандеву» являются
оптовые фирмы средних размеров, расположенные в городе Уфе. Цены на товары
стабильные. Имеется сильная зависимость от арендодателей, но угрозы потерять их
не существует.
Надежные поставщики сводят угрозу в этом факторе к минимуму.
. Сила действующих конкурентов
В настоящий момент действующими конкурентами являются такие
компании как: «ЦентрОбувь» (сильный конкурент в плане обуви), «Best» (товар иного качества,
но дешевле), «Татьяна» (ориентирован на молодежь, цены на порядок ниже, товар
зачастую интересный), «Городок» (низкие цены, но плохое качество, однако из-за
цен он часто посещаем), «Falinda» (конкурент в женской одежде). Их конкурентные
преимущества заключаются в довольно высокой стоимости товара «Рандеву». Если
кто-нибудь из них изменит ассортимент на подобный «Рандеву» - это создаст
большие проблемы данной фирме.
Так же необходимо отслеживать возможности переманивания
клиентов.
. Угроза появления новых конкурентов
Угроза появления новых конкурентов - высокая. Это связано с
недавними изменениями в рыночных отношениях города и развязывании рук
предпринимателям, также строительстве 1 крупной торговой точки и торгового
комплекса.
. Угроза появления товаров-заменителей
Товаров-заменителей на данный момент не существует и
вероятность их появления крайне мала.
Рис. 14 - Диаграмма влияния факторов на компанию
Сильная зависимость развития «Рандеву» наблюдается от
потребителей и конкурентов.
.4
Интегральный анализ
SWOT-матрица
Для проведения экспертизы предприятия воспользуемся методом SWOT-анализа, т.е.
прогнозирования возможных ситуаций, которые могут образоваться в результате
реализации того или иного фактора.
Табл. 8 - «решетка МакФарлана»
|
Сильные стороны (Strengths) Модные вещи; Имидж
компании; Реклама; Акции на товары; Широкий ассортимент; Удовлетворенность
клиентов; Большое количество повторных обращений. Наличие гарантий на срок до
2 месяцев. Надежные поставщики. Возможности (Opportunities) Появление
квалифицированных продавцов на рынке труда; Развитие технологий, облегчающих
процесс продаж; Распространение модных тенденций среди потребителей на
территории города. Слабые стороны (Weaknesses) Высокие цены; Текучесть
кадров; Слабый стимул для выполнения работы; Система контроля запасов, оборот
запасов; Изменение политических и экономических условий в России; Организация
системы коммуникаций. Угрозы (Threads) Ужесточение налоговой
политики; Появление сильного конкурента; Смена тенденций спроса / моды;
Активность конкурентов; Сезонный спад; Экономический кризис.
|
Проведя
SWOT-анализ нам удастся выявить в каком состоянии на данный момент находится
предприятие, слабые и сильные стороны предприятия, возможные пути минимизации
слабых сторон с помощью возможностей, а так же предотвратить многие угрозы с
помощью сильных сторон компании.
Анализ
конкурентных возможностей предприятия
Сильные стороны предприятия и его возможности
Лучшее положение для компании, сильные стороны, за которые
потребители и выбирают именно ее, и перспектива развития, которая только
улучшит текущее положение дел.
Слабые стороны предприятия и его возможности
Уменьшение текучести кадров через соответствующие поощрения
за работу могут улучшить сплоченность коллектива, а хорошая работа может
привлечь клиентов. Так или иначе необходимо обратить все слабые стороны в
возможности: модернизировать процесс продаж, ввести систему контроля запасов
(это облегчит работу персонала), наладить систему коммуникации (хоть недавно
они и перебрались в социальные сети).
Слабые стороны предприятия и внешние угрозы
В сочетании со слабыми сторонами внешние угрозы могут просто
обанкротить компанию, это худший вариант развития событий.
Сильные стороны предприятия и внешние угрозы
Надежность поставщиков, репутация, имидж компании, широкий
ассортимент могут помочь в кризис, при появлении новых или быстром развитии
старых конкурентов компания сможет держаться на плаву, а значит у ЛПР будет
время подготовиться.
Табл. 9 - матрица Глайстера
|
Уровень подразделения и проявления проблемы
|
Суть проблемы
|
Признаки проявления проблемы
|
Предлагаемые решения
|
Ожидаемый результат
|
|
1. Компания «Рандеву»
|
Невыполнение плана по количеству проданного
товара
|
Сильное расхождение между запланированными продажами
и реальными
|
Разработать методы, позволяющие увеличить
количество продаж
|
Увеличение прибыли, выполнение плана
|
|
2. Отдел поставок
|
Учет товара вручную, при возможности
автоматизации
|
Магазин не развивается
|
Ввести систему складского учета
|
Улучшение контроля издержек
|
|
3. Директор склада
|
Отсутствие развития
|
Отсутствие предложений по улучшению
|
Целенаправленное изучение различных методов по
обращения со складом
|
Повышение квалификации, специальных знаний
|
Вывод
«Рандеву» способно выдержать давление внешних факторов,
однако необходимо обращать слабые стороны в возможности - это нужно для
дальнейшего развития фирмы и сведет любую возможность риска к минимуму.
Безусловно деятельность компании зависит от экономического состояния страны, но
также сильно она зависит от отношений внутри неё, от опыта работников, от
сведения количества излишек к минимуму, а для всего этого необходимо развивать
возможности, тем более в планах открытие филиала в городе Уфе.
К сожалению мне не известно как с помощью внедрения
информационной системы решить проблему «текучки» кадров, но решить проблему с
излишками на складе и экономией времени сотрудников должно быть возможно.
2.
ИТ-инфраструктура компании «Рандеву»
2.1
Цели проекта
-
Рис. 15 - Дерево целей проекта
Табл. 10 - 1-й ур. декомпозиции дерева целей
|
Критерий
|
Весовой коэффициент
|
Подцели
|
|
|
Снижение затрат
|
Увеличение производительности
|
|
Кол-во клиентов
|
0,3
|
0,3
|
0,7
|
|
Объем продаж
|
0,7
|
0,5
|
0,5
|
|
Эффект
|
|
0,44
|
0,56
|
=0,3
0,3 + 0,7
0,5 = 0,44;
= 0,3
0,7 + 0,7
0,5 = 0,56.
Увеличение производительности влияет на общую
цель проекта выше, чем снижение затрат.
Табл. 11 - 2-й ур. декомпозиции дерева целей (Снижение
затрат)
|
Критерий
|
Весовой коэффициент
|
Подцели
|
|
|
Экономия времени
|
Устранение излишек
|
|
Пост. затраты
|
0,8
|
0,4
|
0,6
|
|
Перем. затраты
|
0,2
|
0,5
|
0,5
|
|
Эффект
|
|
0,42
|
0,58
|
= 0,8
0,4 + 0,2
0,5 = 0,42;
= 0,8
0,5 + 0,2
0,5 = 0,58.
Устранение излишек имеет больший эффект на
снижение затрат, чем экономия времени.
Табл. 12 - 2-й ур. декомпозиции дерева целей (Увеличение
производительности)
|
Критерий
|
Весовой коэффициент
|
Подцели
|
|
|
Внедрение системы УС
|
Обучение персонала
|
|
Затраты
|
0,4
|
0,7
|
0,3
|
|
Рентабельность
|
0,6
|
0,7
|
0,3
|
|
Эффект
|
|
0,7
|
0,3
|
=0,4
0,7 + 0,6
0,65 = 0,7
= 0,4
0,2 + 0,6
0,35 = 0,3
Внедрение системы управления складом выгоднее,
чем обучение персонала. Рассчитаем эффекты:
· Экономия времени: 0,44
0,42 = 0,1848
· Эффект от устранения излишек товаров:
· Устранение излишек: 0,44
0,58 = 0,2552
· Внедрение системы управления складом: 0,56
0,7 = 0,3920
· Обучение персонала: 0,56
0,3 = 0,1680
⇒ Для достижения
поставленной цели (повышение эффективности работы склада) нужно внедрить
систему управления складом. Это приведет как к экономии времени, так и позволит
осуществлять контроль за излишками товаров на складе, который можно будет
быстрее продавать и устраивать на него скидки по акции (а это в свою очередь
может не плохо завлечь новых клиентов, а чем больше будет клиентов - тем больше
прибыли).
2.2
Формирование требований к ИТ-инфраструктуре, тип информационной системы
Формирование
требований к ИТ-инфраструктуре
Для формирования требований к ИТ-инфраструктуре мы используем
матрицу Захмана.
Табл. 13 - Матрица Захмана
|
Данные
|
Функции
|
Сеть
|
Мотивы
|
Люди
|
Время
|
|
Что?
|
Как?
|
Где?
|
Почему?
|
Кто?
|
Когда?
|
|
Потребности, цели средства бизнеса и внешняя
среда
|
Удовлетворенность клиентов
|
Обучение персонала. Использование современных
технологий.
|
Расширение влияния в городе Аше.
|
Обеспечение клиентов вещами по их потребности.
|
ЛПР и персонал компании.
|
Увеличение площади магазина в 2014. Открытие
филиала в городе Уфе к 2018.
|
|
Бизнес модель предприятия
|
Детализированная финансовая отчетность,
бухгалтерский баланс.
|
Снижение затратной части по всем
бизнес-процессам. Эффективное управление.
|
Введение системы учета затрат по местам их
возникновения. Введение системы контроля издержек.
|
Извлечение прибыли в объеме, достаточном для
покрытия всех издержек
|
Генеральный директор.
|
В течении 2013 года.
|
|
Логическая модель предприятия
|
Информация по финансовым потокам и процессам
поставки.
|
Оптимизация информационных потоков по процессу
поставки товаров на склад.
|
Магазин «Рандеву» г. Аша.
|
Автоматизация процессов работы склада.
|
Генеральный директор, директор склада.
|
В течении 2013 года.
|
|
Техническая архитектура
|
Данные об ассортименте, ценах, размерах, местах
и времени хранения товара.
|
Программное и аппаратное обеспечение.
|
«Рандеву», отдел поставок.
|
Введение системы учета работы склада. Внедрение
продаж через интернет.
|
Генеральный директор, программист.
|
В течении 2013 года.
|
|
Детальная реализация
|
Показатели для выбора программного обеспечения
и аппаратной части.
|
Выбор способа, показателей и критериев выбора
программных средств.
|
«Рандеву», отдел поставок.
|
Оборудование рабочих мест.
|
Генеральный директор, программист.
|
В течении 2013 года.
|
|
Взгляд пользователя
|
Работа информации с каждого рабочего места.
|
Разработка дружественного интерфейса,
регламента работы.
|
«Рандеву», отдел поставок, отдел продаж.
|
Эффективная работа склада и отдела продаж.
|
Директор склада, кладовщик, программист,
продавцы.
|
В течении 2013-2014 года.
|
Наша IT-инфраструктура должна решать следующие проблемы:
) Коммуникация между:
» Сотрудниками фирмы;
» Сотрудниками фирмы и потребителями;
» Сотрудниками фирмы и поставщиками.
) Финансы:
» Контроль финансовых потоков (куда был совершен перевод
средств или от кого и за что);
» Автоматизированный бухгалтерский учет (издержки, з/п,
бюджет);
) Ассортимент:
» Мониторинг рынка (поиск новых товаров, сравнение цен на
них);
» Контроль за складом (сколько и чего имеется, продано или
нужно купить, а также где в данный момент находится купленный у поставщика
товар).
Стоит иметь ввиду, что затраты на развитие ИТ-инфраструктуры
не должны быть высокими, должны быть адекватными бюджету организации.
Сводная таблица программ управления складом.
Наша ИС должна удовлетворять следующим требованиям:
) С т.з. Бизнеса: минимальная стоимость; решение проблемы с
издержками; минимальные затраты (или полное отсутствие) затрат на содержание
ИС; простота в использовании и освоении; расширение возможностей ведения
бизнеса (если возможно).
) С т.з. Функционала: главным для нас является отслеживание
каждого товара и его количества на складе в реальном времени; второстепенным
являются возможности внесения заметок по каждому типу товаров, а также любые
другие функции, способные расширить возможности ведения бизнеса (если таковы
имеются).
Табл. 14 - Сводная таблица
|
Продукт
|
Функционал
|
Цена
|
ОС СУБД
|
|
СуперСклад
|
Оформление покупки и продажи товаров;
Управленческий и финансовый учет; Учет взаиморасчетов с покупателями и
поставщиками; Инвентаризация товаров.
|
985
|
Win2000 или выше. Linux, SQL.
|
|
Склад предприниматель
|
Уценка и наценка товара; Получение товара,
списание товара; Расходы по кассе.
|
1225
|
WinXP, Linux, SQL
|
|
Склад и торговля
|
Контроль остатков на складе, резервирование
товаров; Вычисление себестоимости продуктов при производстве. Подсчет
прибыли.
|
3000
|
SQL, My SQL, Windows.
|
|
КИС Lack (УС Land)
|
Учет всех видов товарно-денежных операций
предприятия, печать всей первички в стандартном виде. Двойной учет операций.
Многоскладской учет товаров. Учет и амортизация основных средств и
материалов.
|
Бесплатная
|
Win98 и дальше, Linux
|
Табл. 15 - Оценка программных продуктов
|
Показатели
|
Итог
|
|
Продукт
|
1
|
2
|
3
|
4
|
5
|
6
|
7
|
8
|
9
|
10
|
11
|
|
|
СуперСклад
|
4
|
4
|
4
|
2
|
4
|
3
|
5
|
4
|
4
|
3
|
5
|
3,81
|
|
Склад и Торговля
|
4
|
4
|
5
|
4
|
5
|
4
|
4
|
4
|
3
|
5
|
5
|
4,27
|
|
КИС Lack (УС LAND)
|
5
|
4
|
4
|
5
|
4
|
5
|
4
|
5
|
4
|
4
|
5
|
4,45
|
|
Склад предприниматель
|
4
|
4
|
4
|
5
|
3
|
5
|
4
|
4
|
5
|
3
|
5
|
4,18
|
|
Вес показателей
|
0,05
|
0,025
|
0,1
|
0,15
|
0,1
|
0,15
|
0,15
|
0,1
|
0,05
|
0,025
|
0,1
|
1
|
Из таблицы видим, что больше всего нашей фирме подходит «КИС Lack» и «Склад и Торговля».
Обе системы способны решить проблемы бизнеса, обе не нуждаются в сопровождении
(т.е. дополнительных растратах) но первая - бесплатная и имеет более широкий
(пусть на данный момент и не нужный) функционал, а нашей задачей является
минимизация затрат и хоть какая-то возможность расширения способов ведение
бизнеса в будущем, поэтому выбор падает на нее.
Для определения типа ИС применим матрицу Макфарлана.
Рис. 16 - Матрица МакФарлана
Информационная система для этой фирмы является
вспомогательной - без нее можно обойтись, но она облегчит процесс ведения
бизнеса.
2.3
Проект ИТ-инфраструктуры
Цель проекта внедрить информационную систему управления
складом, облегчающую поиск товара на складе, формирующую список товаров для
закупки и хранящую историю проданных вещей.
Рис. 17 - Модель системного прецедента
Т.к. информационная система вспомогательного типа - она не
внесет изменений в функции внутренних процессов, указанных в декомпозиции 1-ого
уровня IDEF0, за исключением функции создания списка.
Рис. 18 - Автоматизированный процесс создания списка товаров
Функционально-стоимостной анализ
Изменение касаются преимущественно процесса создания списка
товаров.
Табл. 16 - Функционально-стоимостной анализ
|
Генеральный директор
|
|
Аренда помещений
|
Закупка оборудования
|
Поиск поставщиков
|
Заключене договора
|
Выбор области
|
Выбор категории потребителей
|
Анализ, подготовка результатов
|
СУММА
|
|
Подготовка ресурсов
|
О 100000
|
О 50000
|
|
|
|
|
|
150000
|
|
Закупка товара
|
|
|
О 12500
|
О 125000
|
|
|
|
140000
|
|
Продажа
|
|
|
|
|
|
|
|
|
|
Анализ рынка
|
|
|
|
|
О 3000
|
О 3000
|
О 3000
|
9000
|
|
Создание списка
|
|
|
|
|
|
|
|
|
|
Директор склада
|
Сумма
|
|
Поставка товара
|
Подготовка помещений
|
Поиск оставшегося товара
|
Создание списка товаров на пополнение
|
|
|
Подготовка ресурсов
|
|
В 1000
|
|
|
1000
|
|
Закупка товара
|
|
|
|
3000
|
|
Продажа одежды и обуви
|
|
|
|
|
|
|
Анализ рынка
|
|
|
|
|
|
|
Создание списка
|
|
|
|
|
|
|
Кладовщик
|
|
Подготовка помещений
|
Поставка товара
|
Учет оставшегося товара
|
Сумма
|
|
Подготовка ресурсов
|
О 2500
|
|
|
2500
|
|
Закупка товара
|
|
В 1500
|
|
1500
|
|
Продажа
|
|
|
О 2500
|
2500
|
|
Анализ рынка
|
|
|
|
|
|
Создание списка
|
|
|
|
|
|
Продавцы
|
|
Подготовка помещений
|
Работа с клиентами
|
Обслуживание клиентов
|
Сумма
|
|
Подготовка ресурсов
|
О 5000
|
|
|
5000
|
|
Закупка товара
|
|
|
|
|
|
Продажа
|
|
О 15000
|
О 5000
|
25000
|
|
Анализ рынка
|
|
|
|
|
|
Создание списка
|
|
|
|
|
|
Бухгалтер
|
|
Аренда помещений
|
Закупка оборудования
|
Поставка товара
|
Сумма
|
|
Подготовка ресурсов
|
В 3000
|
В 3000
|
|
6000
|
|
Закупка товара
|
|
|
В 3000
|
3000
|
|
Продажа
|
|
|
|
|
|
Анализ рынка
|
|
|
|
|
|
Создание списка
|
|
|
|
|
|
Оператор
|
|
Формирование списка проданных товаров
|
Поиск товара в наличии
|
Ввод наименований товаров в БД склада
|
Создание списка нужных товаров
|
Сумма
|
|
Подготовка ресурсов
|
|
|
|
|
|
|
Закупка товара
|
|
|
|
|
|
|
Продажа
|
|
О 1000
|
|
|
|
|
Анализ рынка
|
|
|
|
|
|
|
Создание списка
|
О 2500
|
|
О 2500
|
О 2500
|
|
· Подготовка ресурсов: 6000 + 5000 + 2500 +
5000 + 150000 = 168500 р.
· Закупка товара: 3000 +1500 + 3000 + 140000
= 147500 р. (без изменений)
· Продажа: 25000 + 2500 + 1000 = 28500 р.
(была стоимость 27500 р.)
· Анализ рынка: 9000 р. (без изменений)
· Создание списка: 3000 + 3000 + 3000 + 1000
= 7500 р. (была стоимость 17500 р.)
o Программный продукт
выбран бесплатный, к нему прилагаются видео-уроки на сайте создателя (его
стоимость не учитываем).
⇒ Появилась возможность
сэкономить 10000 р., что является неплохой суммой, с учетом того, что будет
экономиться и время, т.к. фиксирование операций в БД происходит постоянно и
требует меньше времени, чем запись в журнал, к тому же это надежнее и зачастую
читабельнее.
Заключение
Мы рассмотрели магазин «Рандеву», его внутренние процессы и
провели анализ внешней среды, выявили проблемы - решили одну из них путем
внедрения информационной системы управления складом, после чего увидели как
изменяются внутренние процессы и как это отображается на стоимости процессов.
Список
литературы
1. Шепталин Г.А. Информационный менеджмент. Курс
лекций.
. Решетова Н.Э. Моделирование сложных систем.
Курс лекций.
. Шепталина Л.И. Системный анализ. Курс лекций.
. Калянов Г.Н. Консалтинг при автоматизации
предприятий: подходы, методы, средства.
. Интернет.