Исследование модели туристической фирмы с целью определения оптимального числа сотрудников для достижения максимальной прибыли
Исследование модели туристической
фирмы с целью определения оптимального числа сотрудников для достижения
максимальной прибыли
Содержание
Постановка задачи
Введение
. Анализ существующих методов решения
. Разработка концептуальной модели
.1 Определение структуры модели
.2 Входные и выходные переменные
.3 Параметры модели
.4 Функциональные зависимости, описывающие поведение
переменных и параметров
.5 Ограничения на изменения величин
.6 Целевая функция системы
.7 Метод расчета в среднем
. Выбор языка моделирования
.1 Краткое описание выбранного средства моделирования
.2 Средства генерации случайных чисел
.3 Сбор статистики
. Разработка структурной схемы имитационной модели и описание
ее функционирования
.1 Описание имитационной модели
.2 Описание программной реализации имитационной модели
.3 Оценка адекватности модели
. Результаты экспериментов на модели
.1 План экспериментов
.1.1 Определение длительности прогона
.1.2 Определение количества прогонов
.2 Анализ и оценка результатов
.2.1 Изменение количества менеджеров второй категории
.2.1.1 Анализ результатов
.2.2 Изменение количества менеджеров первой категории
.2.2.1 Анализ результатов
.3 Результаты
.4 Возможные улучшения в работе системы
Выводы
Список литературы
Приложения
Постановка
задачи
Туристическая фирма занимается продажей туров в Египет, Турцию и Чехию.
Клиенты приходят в офис фирмы каждые 35±15 минут и обслуживаются k менеджерами
первой категории и l менеджерами второй категории (более опытными). Если клиент
не застаёт ни одного свободного менеджера, то он покидает офис. Если же клиент
застаёт свободными несколько менеджеров разных категорий, то с вероятностью 0,7
он отдаст предпочтение менеджеру второй категории.
Консультация и рассказ об услугах фирмы каждому клиенту занимает у менеджера
20 ±10 минут, после чего клиент у менеджера первой категории с вероятностью 0,3
заказывает тур в Египет, с вероятностью 0,2 в Турцию, с вероятностью 0,1 в
Чехию, с вероятностью 0,4 не заказывает ничего и покидает офис. У менеджера
второй категории клиент с вероятностью 0,6 заказывает тур в Египет, с
вероятностью 0,1 - в Турцию, с вероятностью 0,2 - в Чехию, с вероятностью 0,1 -
ничего не заказывает и покидает офис. В случае заказа тура клиент ещё в течение
20±5 минут общается с менеджером, после чего уходит и менеджер первой категории
ещё в течение 35±7 минут занимается оформлением путёвки клиенту, менеджер
второй категории занимается этим 20±3 минуты.
Стоимость выбранного тура в Египет составляет 500±80 ед. стоимости, в
Турцию - 400±40 ед. стоимости, в Чехию - 480±50 ед. стоимости. Также с
вероятностью 0,5 клиент может заказать тур на двоих, при этом стоимость тура
возрастает на 35%. Ставка менеджера первой категории 20 ед. стоимости за
8-часовой рабочий день + 4% от стоимости проданных им путёвок, второй категории
- 35 ед. стоимости за 8-часовой рабочий день + 5% от стоимости проданных
путёвок.
Определить оптимальные значения параметров k и l,
при которых туристическая фирма будет иметь максимальную прибыль. Учесть тот
факт, что k и l не могут принимать нулевое
значение.
Введение
В данной курсовой работе изучается модель туристической фирмы, в которой
работают несколько менеджеров разных категорий и продают несколько видов
туристических путевок.
Целью данного исследования является нахождение оптимального количества
менеджеров, при которых прибыль от продаж туристических путевок будет
максимальной.
Для решения поставленной задачи воспользуемся таким методом исследования
объектов как имитационное моделирование. Нашей задачей является построение
модели, структура которой будет подобна структуре исследуемого объекта, в нашем
случае - туристической фирме. В процессе изучения модель будет выступать в роли
самостоятельного квазиобъекта, позволяющего получить необходимые данные об
объекте моделирования. Заменяя объект исследования моделью, мы можем
производить эксперименты над моделью и находить оптимальное решение.
Имитационное моделирование характеризуется тем, что реализующая модель
воспроизводит процесс функционирования объекта во времени, причем имитируются
элементарные явления, составляющие процесс, с сохранением их структуры и
последовательности протекания их во времени, что позволяет по исходным данным
получить сведения о состояниях процесса в определенные моменты времени.
Главной ценностью имитационного моделирования состоит в том, что в его
основу положена методология системного анализа. Она дает возможность
исследовать анализируемую модель по технологии операционного исследования,
включая такие взаимосвязанные этапы, как содержательная постановка задания,
разработка концептуальной модели, разработка и программная реализация
имитационной модели, оценка точности результатов моделирования, планирование
экспериментов, принятие решений. Благодаря этому, имитационное моделирование
можно использовать как универсальный подход для принятия решений в условиях
неопределенности и для учета в моделях факторов, которые сложно формализуются,
а также для внедрения в практику основных принципов системного подхода для
решения практических задач.
1. Анализ
существующих методов решения
При исследовании систем основополагающими понятиями являются система и
модель. Система представляет собой совокупность объектов вместе с отношениями
между ними и их атрибутами. Под объектами мы понимаем части или компоненты,
которыми могут являться подсистемы или элементы. Атрибуты представляют собой
свойства объектов. Отношение задают некоторый закон взаимодействия объектов.
Научной основой моделирования является теория подобия, в которой основную
роль играет метод аналогий, то есть схожести объектов по каким-то признакам.
Подобные объекты называются аналогами. Метод аналогий дает возможность
установить соотношение эквивалентности (соответствия, схожести)
Если система реально существует, то ее можно изучать и наблюдать через ее
входы и выходы. Это позволяет на основании наблюдения и исследования одной
системы делать выводы о свойствах и поведении другой системы. Систему, которую
используют для исследования, называют моделью.
Установление степени соответствия между системой и моделью определяют
понятия изоморфизма и гомоморфизма.
Для исследования характеристик процесса функционирования любой системы
математическими методами, включая машинные, должна быть проведена формализация
этого процесса, т.е. построена математическая модель.
Под математическим моделированием понимается процесс установления
соответствия данному реальному некоторого математического объекта, называемого
математической моделью. Математическое моделирование для исследования
характеристик процесса функционирования системы можно разделить на
аналитическое, имитационное и комбинированное.
Для аналитического моделирования характерна запись процессов
функционирования элементов системы в виде некоторых функциональных зависимостей
или логических условий. Аналитическая модель может быть исследована следующими
методами:
1. Аналитическими, когда стремятся
получить в общем виде явные зависимости для искомых характеристик.
2. Численными, когда стремятся получить
числовые результаты при конкретных начальных условиях, когда общее решение невозможно.
3. Качественными, когда, не имея решения
в явном виде, можно найти некоторые свойства решения.
При имитационном моделировании реализующий алгоритм воспроизводит процесс
функционирования системы во времени, причем имитируются элементарные явления, составляющие
процесс, с сохранением их логической структуры и последовательности протекания
во времени, что позволяет по исходным данным получить сведения о состоянии
процесса в определенные моменты времени. Когда результаты, полученные при
воспроизведении на имитационной модели процесса функционирования системы,
являются реализациями случайных величин и функций, тогда для нахождения
характеристик процесса требуется его многократное воспроизведение с последующей
статистической обработкой информации.
Для моделирования случайных величин и функций разработан метод
статистических испытаний (Монте-Карло) представляющий собой численный метод
решения аналитических задач.
Комбинационное (аналитико-комбинационное) моделирования при анализе и
синтезе систем позволяет объединить достоинства аналитического и имитационного
методов. Этот метод предусматривает декомпозицию процесса функционирования
системы на составляющие процессы, для части из них применяются аналитические
модели, для других имитационные.
Рассматриваемую систему можно представить в виде системы массового
обслуживания. Но применение методов операционного анализа к решению
поставленной задаче не целесообразно, так как операционный анализ работает
только с дискретными величинами. Следовательно, операционный анализ будет
оперировать средними величинами случайных величин, что приведет к значительной
потере точности. При решении данной задачи операционный анализ СМО может быть
применен для первоначальной оценки параметров системы, проверки адекватности
модели.
Так как в системе присутствуют случайные воздействия, то применение
аналитического моделирования также невозможно. Поскольку операционный анализ не
дает точных результатов, то его использование нецелесообразно.
В данной работе применен метод имитационного моделирования. Имитационное
моделирование - метод конструирования для вновь создаваемых или существующих
систем и проведения экспериментов на модели, чаще всего в качестве имитационной
модели выступает её программная реализация на ЭВМ. Эксперименты осуществляются
путём прогонов программ на множестве входных данных.
Методами имитационного моделирования может быть решена любая задача.
Кроме того, имитационное моделирование имеет ряд преимуществ:
·
Простота
повторения экспериментов на компьютере;
·
Возможность управления
экспериментом, включая его прерывание и возобновление;
·
Лёгкость
варьирования условиями проведения эксперимента.
Метод имитационного моделирования - метод, позволяющий путем увеличения
количества экспериментов добиться требуемой точности в оценках параметров
системы.
2.
Разработка концептуальной модели
.1 Определение структуры модели
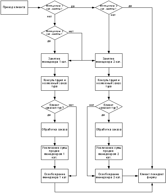
Структурная схема концептуальной модели показана на рисунке 2.1.
Рисунок
2.1 - Структурная схема модели
.2 Входные и выходные переменные
Входными переменными в данной модели является
· X1 - количество менеджеров первой категории
Выходной переменной Х3 будет получаемый доход фирмы, за все
время моделирование системы
.3 Параметры модели
В процессе функционирования модели необходимы следующие параметры
· л = 35±15 минут - интенсивность поступления клиентов;
· t1±t2 = 20±10 минут - консультация клиента менеджером;
· t3±t4 = 20±5 минут - общение клиента с менеджером после
заказа тура;
· t5±t6 = 35±7 минут - оформление менеджером первой категории
заказанной путевки;
· t7±t8 = 20±3 минут - оформление менеджером второй категории
заказанной путевки;
· S1 = 500±80 ед. ст. - доход от продажи тура в Египет;
· S2 = 400±40 ед. ст. - доход от продажи тура в Турцию;
· S3 = 480±50 ед. ст. - доход от продажи тура в Чехию;
· S4 = 20 ед. ст. - ставка менеджера первой категории за
8-часовой рабочий день;
· S5 = 35 ед. ст. - ставка менеджера второй категории за
8-часовой рабочий день;
· Р1 = 0.3 - вероятность обслуживания клиента менеджером первой
категории;
· Р2 = 0.7 - вероятность обслуживания клиента менеджером второй
категории;
· Р3 = 0.3 - вероятность заказа клиентом тура в Египет у
менеджера первой категории;
· Р4 = 0.2 - вероятность заказа клиентом тура в Турцию у
менеджера первой категории;
· Р5 = 0.1 - вероятность заказа клиентом тура в Чехию у
менеджера первой категории;
· Р6 = 0.4 - вероятность того, что клиент ничего не закажет у
менеджера первой категории и покинет офис;
· Р7 = 0.6 - вероятность заказа клиентом тура в Египет у
менеджера второй категории;
· Р8 = 0.1 - вероятность заказа клиентом тура в Турцию у
менеджера второй категории;
· Р9 = 0.2 - вероятность заказа клиентом тура в Чехию у
менеджера второй категории;
· Р10 = 0.1 - вероятность того, что клиент ничего не закажет у
менеджера второй категории и покинет офис;
· Р11 = 0.5 - вероятность заказа клиентом тура на двоих.
В ходе работы модели используются такие промежуточные переменные:
· BUY1 - сумма заказов у менеджера первой категории;
· BUY2 - сумма заказов у менеджера второй категории.
.4 Функциональные зависимости, описывающие поведение
переменных и параметров
При заказе клиентом тура для двоих стоимость путевки возрастает на 35%.
Тогда будем считать, что продается путевка стоимостью 1.35 прежней стоимости.
2.5 Ограничения на изменения величин
Согласно условию количество менеджеров первой и второй категории не может
быть нулю. Следовательно, имеем следующие ограничения:
1,Х2
˃ 0 (2.1)
.6 Целевая функция системы
Целью решения данной задачи является увеличение дохода, получаемого от
продаж путевок менеджерами первой и второй категорий. При этом затраты фирмы -
ставка менеджеров и их процент от продаж путевок. Тогда целевая функция имеет
вид:
Х3 = BUY1 + BUY2 - X1 ∙Р1 - X2 ∙Р2 - BUY1 ∙
0.04 - BUY2 ∙ 0.05 → max, (2.2)
или, подставив значения параметров в формулу 2.2,
Х3 = BUY1 + BUY2 - X1 ∙20 - X2 ∙35 - BUY1 ∙
0.04 - BUY2 ∙ 0.05 → max (2.3)
.7 Метод расчета в среднем
При использовании метода расчета в среднем нам понадобятся следующие
данные:
· Е[П] = 35 - математическое ожидание интервала времени между приходом
клиента;
· Е[К] = 20 - математическое ожидание времени консультации
клиента менеджерами;
· Е[З] = 20 - математическое ожидание времени обсуждения заказа
клиента;
· Е[О1] = 35 - математическое ожидание времени для оформления
заказа менеджером 1-й категории
· Е[О2] = 20 - математическое ожидание времени для оформления
заказа менеджером 2-й категории;
· D[П] = 15 - среднеквадратическое отклонение интервала времени
между приходом клиента;
· Р[O1] = 0.4 - вероятность того, что клиент ничего не закажет
у менеджера первой категории;
· P[O2] = 0.1 - вероятность того, что клиент ничего не закажет
у менеджера второй категории.
Рассмотрим параметры, связанные с менеджерами 1-й и 2-й категорий.
Среднее время обслуживания клиента менеджерами составляет
Т1 = Е[К] + Е[З] + Е[О 1] = 75, (2.4)
Т2 = Е[К] + Е[З] + Е[О 2] = 60. (2.5)
При этом вероятность заказа тура менеджерами первой и второй категорий
составляет
Р1 = 1 - Р[O1] = 0.6, (2.6)
Р2 = 1 - Р[O2] = 0.9. (2.7)
Анализируя формулы 2.4, 2.5, 2.6 и 2.7 и учитывая, что стоимость туров
одинакова для обеих категорий менеджеров, очевидно, что гораздо выгоднее для
фирмы иметь больше менеджеров второй категории.
Затраты фирмы на оплату ставки менеджерам разных категорий при этом будут
З1 = S4 + 0.04∙BUY1 = 20 + 0.04∙BUY1, (2.8)
З2 = S5 + 0.05∙BUY2 = 35 + 0.05∙BUY2. (2.9)
Сопоставляя данные и полученные ранее выводы, можно сказать, что более
высокий доход можно получить увеличивая количество менеджеров второй категории.
Наименьший интервал времени между поступлением двух клиентов в офис будет
равен
Е[П] - D[П] = 35 - 15 = 20. (2.10)
Чтобы максимизировать число клиентов, которые будут обслуживаться у
менеджера второй категории, требуется, чтобы один менеджер второй категории был
свободен или только освободился, а менеджер первой - занят. Сопоставив формулы
2.4, 2.5 и 2.10 можно сказать, что нужно хотя бы 2 менеджера второй категории и
1 первой. В этом случае минимальное время прихода клиента и среднее время
обслуживания менеджерами будут почти совпадать.
3. Выбор
языка моделирования
.1 Краткое описание выбранного средства моделирования
Одним из первых языков моделирования, облегчающих процесс написания
имитационных программ, был язык GPSS, созданный в виде конечного продукта
Джеффри Гордоном в фирме IBM в 1962 г. Его мы и выберем в качестве средства
моделирования. GPSS (General Purpose Simulating System - система моделирования
общего назначения) язык моделирования, который используется для построения
событийных дискретных имитационных моделей и проведения экспериментов на ЭВМ.
В систему моделирования GPSS входят специальные средства для описания
динамического поведения систем путем смены состояний в дискретные моменты
времени. GPSS представляет собой язык и транслятор. Как каждый язык он содержит
словарь и грамматику, с помощью которых могут быть разработаны модели
определенного типа. Транслятор языка построен как компилятор-интерпретатор и
работает в две фазы. На первой фазе компиляции проверяется синтаксис и
семантика написания строк GPSS - программы, а на второй - интерпретации,
осуществляется продвижение транзактов по модели от блока к блоку. Таким
образом, обеспечивается хорошая диагностика ошибок.
Имеется возможность изменять модель, когда она находится в рабочем буфере
программы. Для этого существуют специальные команды. В нашем случае именно это
нам и необходимо: модели, находящейся в рабочем буфере программы, мы будем
подавать на вход различные значения входных переменных и, используя
статистические данные, выводящиеся в файле результатов, найдем оптимальное
решение.
Мы познакомились с данным языком моделирования при выполнении
лабораторных работ по дисциплине "Моделирование систем".
Язык GPSS - язык декларативного типа, построенный по принципам
объектно-ориентированного языка. Основными элементами этого языка являются
транзакты и блоки, которые отображают, соответственно, динамические и
статические объекты моделируемой системы.
.2 Средства генерации случайных чисел
Одним из важных элементов языка GPSS является генерация случайных чисел.
При генерации случайных чисел возможно использование одного из семи идентичных
генераторов. Для задания времени прихода или обработки транзактов используются
функции. В GPSS рассматриваются пять видов функций:
Дискретная числовая
Табличная числовая
Дискретная числовая
Табличная атрибутивная
Возможность задания функций распределения случайных величин ограничена
заданием их в табличном виде путем аппроксимации непрерывными функциями. Поэтому
можно задать только те функции, которые легко преобразовать для новых значений
параметров. К таким функциям относятся функции экспоненциального распределения
с параметром l = 1, а также
стандартного нормального распределения с математическим ожиданием m = 0 и
стандартным отклонением s=1.
Эти функции соответственно задаются 24 и 25 точками.
.3 Сбор статистики
Сбор статистических данных происходит автоматически - по желанию
пользователя они записываются файл отчета. Язык позволяет также статистически
обрабатывать данные - находить среднее значение переменной, строить для нее 95%
вероятностный интервал, определять уровень значимости параметра на выходную
величину модели. Следует отметить, что GPSS не гарантирует надежность
получаемых оценок. Об этом должен позаботится пользователь. Для имитационных
стохастических моделей, работающих в переходном режиме, необходимо провести
несколько прогонов модели, каждый из которых должен отличаться своей
последовательностью псевдослучайных чисел.позволяет моделировать достаточно
широкий класс задач, основой которого является класс задач связанных с
системами массового обслуживания.
Язык позволяет модифицировать модель с помощью специальных команд,
обеспечивающих возможность редактирования текста программы, являющейся в данный
момент времени активной.
Благодаря своей блочной структуре, GPSS удобен при создании любой
имитационной модели.
4.
Разработка структурной схемы имитационной модели и описание ее функционирования
.1 Описание имитационной модели
Для описания работы имитационной модели воспользуемся событийным
моделирующим алгоритмом, схема которого представлена на рис. 4.1.
Рисунок
4.1 - Схема событий имитационной модели
4.2 Описание программной реализации имитационной модели
Для данной модели транзактами являются клиенты, приходящие в
туристическую фирму. После входа транзакта анализируется содержимое МКУ MAN1 с
помощью блока TEST - проверка, есть ли свободные менеджеры первой категории.
Если МКУ MAN1 занято, то анализируется состояние МКУ MAN2 - на наличие
свободных менеджеров второй категории.
Если и МКУ MAN2 занято - транзакт покидает модель с помощью блоков
TRANSFER и TERMINATE.
Если МКУ MAN1 и МКУ MAN2 свободны - то с вероятностью 0.7 транзакт
занимает МКУ MAN2 (блок ENTER). Далее транзакту в параметр 1 с помощью блока
ASSIGN записывается значение 2 - принадлежность транзакта к менеджеру второй
категории и имитируется обслуживание клиента с помощью блока ADVANCE. После
обслуживания (20 ± 10 минут) с помощью функции TERMAN2 и блока TRANSFER
определяется, будет ли клиент-транзакт заказывать тур или покинет модель.
Если же транзакт занимает МКУ MAN1, то повторяются действия по принципу,
описанному выше, но для МКУ MAN1. При этом в параметр 1 записывается число 1, а
для определения заказа тура клиентом используется функция TERMAN1.
В случае, если свободно только одно из МКУ, то транзакт переходит в
свободное МКУ и производятся операции, описанные выше для МКУ MAN1 и МКУ MAN2.
В случае заказа какого либо из туров в блоке SAVEVALUE переменная BUY2
или BUY1 увеличивается на стоимость тура. Далее транзакт переходит в блок
ADVANCE - имитация оформления заказа клиента. После чего в блоке TEST
определяется принадлежность транзакта к менеджеру первой или второй категории
и, в зависимости от параметра 1, переходит в свой блок ADVANCE со своим
временем задержки - оформление документов. После чего, с помощью блока
TRANSFER, транзакты покидают МКУ (блок LEAVE) и покидают модель (TERMINATE).
Имитирование работы фирмы происходит 40 часов - 5 дней по 8-ми часовому
рабочему дню. С помощью блока SAVEVALUE производится подсчет прибыли от продаж
путевок.
Единица модельного времени - 1 минута.
.3 Оценка адекватности модели
Адекватная модель должна измерять то, что подлежит измерению, т.е. на
выходах должны получаться нужные величины. Она должна математически и
логически, с определенной степенью приближения, отражать моделируемую систему,
процесс или явление. Логические элементы моделей должны соответствовать
логическим элементам системы. А математический аппарат отображать функции,
реализуемые реальной системой. Входные данные должны быть информативными, т.е.
содержать всю необходимую информацию по моделированию системы.
Оценка адекватности моделей состоит из 2-х частей. Это оценка
адекватности принципиальной структуры модели, т.е. замысла и оценка
достоверности реализации.
Оценка адекватности принципиальной структуры модели, а также условия выше
были выполнены в процессе разработки концептуальной модели. Их правильность
была также непосредственно проверена преподавателем в ходе первого контроля
выполнения курсовой работы.
Адекватность модели затрагивает нетривиальный но, пожалуй, самый важный
вопрос о соответствии модели и системы, то есть, чтобы можно было считать
модель достаточно точной.
При оценке правильности построения имитационной модели необходимо
рассматривать всю цепочку ее преобразования, начиная от входных данных,
формального представления и заканчивая результатами моделирования.
Рисунок
4.2 - Программная реализация
Поэтому
оценку адекватности будем рассматривать на уровне реализации имитационной
модели. Для проверки достоверности программы переведём её в логическую схему и
сравним полученную схему с алгоритмом концептуальной модели (см. рис. 2.1) и схемой
имитационной модели (см. рис. 4.1).
Реализованная модель является адекватной, есть соответствие между
концептуальной моделью и выполненной программной реализацией (см. рис. 2.1, 4.1
и 4.2). Очевидно, что преобразуя далее данный моделирующий алгоритм в
концептуальную схему, а концептуальную схему в постановку задачи, можно
обосновать адекватность модели.
Кроме того, следует отметить, что результаты предварительных расчётов и
полученных данных также соответствуют друг другу.
5.
Результаты экспериментов на модели
.1 План экспериментов
Набор уровней факторов определяет одно из возможных состояний системы и
представляет условия проведения одного из возможных экспериментов. Существует
определенная связь между уровнями факторов и откликами системы.
Цель данного исследования - определение оптимального числа менеджеров
первой и второй категорий с целью достижения максимального дохода фирмы.
В нашем случае имеется 2 фактора:
- количество менеджеров первой категории;
- количество менеджеров второй категории.
Варьируя этими двумя факторами можно добиться изменения дохода фирмы (не
обязательно в лучшую сторону).
Вероятность заказа тура у менеджера первой категории равна 0.6, а у
менеджера второй категории - 0.9. Кроме того, среднее время обслуживания
клиента менеджером первой категории составляет 75 минут, а менеджером второй
категории - 60. При этом разница в ставках и процентах от продаж менеджеров не
велика. Значит, экономически более выгодно, чтобы на фирме было больше
менеджеров второй категории.
Тогда начнем увеличение количества работников с увеличения количества
менеджеров второй категории. Таким образом получим оптимальное решение для
количества менеджеров второй категории - Х2. После получения
оптимального результата будем увеличивать количество менеджеров первой
категории при количестве менеджеров второй категории равном Х2.
5.1.1 Определение длительности прогона
Обычно эксперимент начинают из состояния, когда в модели нет транзактов.
Это состояние отличается от установившегося состояния, наблюдаемого с выхода
модели. Учёт данных переходного режима будет вносить смещение в рассчитываемые
оценки выходных переменных модели. В GPSS/World for Students есть команда Plot
Window, позволяющая наблюдать в виде графика выходную переменную.
В качестве выходной переменной будем использовать коэффициент
использования МКУ MAN2 (в тысячных долях). Поученный график на рисунке 5.1
Рисунок 5.1 - График коэффициента использования МКУ MAN2
Из рисунка видно, что график принимает вид кривой установившегося
состояния. Значит, длительность прогона в 2400 единиц модельного времени
достаточна.
5.1.2 Определение количества прогонов
Как известно из курса лекций, количество реализаций для определения
среднего значения случайной величины определяется формулой
(5.1)
Для
нашего случая случайной величиной является прибыль фирмы.
В
формуле 5.1 N - количество прогонов, e - точность оценки
(будем считать ее равной 5% от прибыли фирмы). Для этой точности ta=1.96, s2. - дисперсия прибыли фирмы.
Так
как значение дисперсии и прибыль фирмы неизвестно, то проведем 50 тестовых
опытов и оценим их, а затем подставим значения в формулу для N, чтобы получить
необходимое число реализаций. Содержимое файла плана имитационных экспериментов
представлено в приложении Б.
Результат
тестовых прогонов представлен на рисунке 5.2.
Рисунок
5.2 - Результат тестовых прогонов для оценки дисперсии.
Подставим
полученные значения в формулу 5.1 и определим количество необходимых прогонов:
(5.2)
Согласно
полученным данным из формулы 5.2 для оценки прибыли с точностью до 5%
достаточно 7 прогонов.
.2 Анализ и оценка результатов
.2.1 Изменение количества менеджеров второй категории
Согласно методу расчета в среднем (см. пункт 2.7) необходимо 2 менеджера
второй категории. Чтобы удостоверится в правильности подсчетов, для анализа
возьмем диапазон менеджеров из окружения подсчитанного. Так как у нас есть
ограничение в минимальном количестве менеджеров, то возьмем 1ч4 менеджера.
Содержимое файла плана имитационных экспериментов представлено в
приложении В.
.2.1.1 Анализ результатов
Результат прогонов представлен на рисунке 5.3.
Оптимальное решение получим увеличив количество менеджеров второй
категории до двух.
С 95% уровнем доверия установлено, что изменение количества менеджеров
второй категории является значимым фактором, так как критическое значение F
(3.01) меньше чем значение критерия Фишера (23.798).
Рисунок 5.3 - Результат экспериментов для определения количества
менеджеров второй категории
Так как у нас есть ограничение в минимальном количестве менеджеров, то возьмем
для прогонов 1ч3 менеджера менеджеров.
Содержимое файла плана имитационных экспериментов представлено в
приложении Г.
.2.2.1 Анализ результатов
Результат прогонов представлен на рисунке 5.4.
Оптимальное решение получим увеличив количество менеджеров первой
категории до одного.
С 95% уровнем доверия установлено, что изменение количества менеджеров
первой категории является незначимым фактором, так как критическое значение F
(3.55) больше чем значение критерия Фишера (0.737).
Рисунок 5.4 - Результат экспериментов для определения количества
менеджеров первой категории
5.3 Результаты
Вследствие проведения экспериментов на модели получен следующий
результат: наибольшая величина дохода будет достигаться при увеличении
менеджеров второй и первой категорий до двух и одного соответственно и равна
29900 ед. ст. ± 5% (за 5 дней работы при 8-ми часовом рабочем дне менеджеров).
При этом с 95% уровнем доверия установлено, что изменение количества менеджеров
первой категории является незначимым фактором.
.4 Возможные улучшения в работе системы
Из анализа данных можно сделать вывод, что для увеличения дохода фирмы
можно уменьшить количество отказов при работе с клиентами менеджеров первой
категории посредством, например, обучения. Так же можно уменьшить время между
поступлением клиентов, например, за счет рекламы. Возможно, при этих изменениях
доход фирмы можно достаточно увеличить.
Выводы
управленческий сотрудник доход менеджер
Подведем итоги о проведенном моделировании и дадим общую оценку
результатам.
В данной курсовой работе была рассмотрена задача на определение
управленческих решений по нахождению оптимального количества сотрудников по
критерию увеличения дохода от продаж туристической фирмы. Исследованы возможные
методы решения поставленной задачи. Была построена модель туристической фирмы и
доказана её адекватность реальному объекту. Было проведено ряд экспериментов
над моделью для определения оптимального количества менеджеров первой и второй
категорий, а также проведен анализ полученных данных. В результате этих
экспериментов и анализа результата было установлено, что оптимальным
количеством менеджеров второй категории будет 2 менеджера, а первой категории -
1, и что изменение количества менеджеров первой категории является незначимым
фактором. Также были даны рекомендации для дальнейшего развития фирмы.
Список
литературы
. Томашевский В.Н., Жданова Е.Г. Имитационное моделирование
средствами GPSS/PC: Учебное пособие - Киев: НТУУ "КПИ", 1998. - 123
с.
. Конспект лекций по дисциплине "Моделирование
систем"
3. Советов Б.Я., Яковлев Моделирование систем - Москва
"Высшая школа",1985 - 271 с.
4. Томашевский В.Н., Жданова Е.Г. Имитационное моделирование
в среде GPSS - Москва "Бестселлер", 2003. - 412 с.
Приложение
А. Текст программы на языке GPSS
Приложение
Б. Содержимое файла тестовых имитационных экспериментов

Приложение
В. Содержимое файла плана имитационных экспериментов для определения
оптимального количества менеджеров второй категории

Приложение
Г. Содержимое файла плана имитационных экспериментов для определения
оптимального количества менеджеров первой категории