Взрыв в метрополитене
РОССИЙСКИЙ
ГОСУДАРСТВЕННЫЙ УНИВЕРСИТЕТ ИННОВАЦИОННЫХ ТЕХНОЛОГИЙ И ПРЕДПРИНИМАТЕЛЬСТВА
ПЕНЗЕНСКИЙ
ФИЛИАЛ
КАФЕДРА
«Защита в чрезвычайных ситуациях»
КУРСОВАЯ
РАБОТА
на тему:
«Взрыв в метрополитене»
по
дисциплине: «Системный анализ и моделирование процессов в техносфере»
Пенза
2013
Содержание
Введение
Глава I.
Анализ и моделирование происшествия с помощью дерева отказов
.1 Выбор происшествия в техносфере
или в человеко-машинной системе, описание причин и последствий (вербальная
дескриптивная модель)
.2 Анализ и моделирование
происшествий дерева отказов (ДО)
.2.1 Построение ДО дедуктивным
методом, его описание
.2.2 Выбор моделей надежности
(безопасности) для базисных событий и характеристик моделей
.2.3 Качественный анализ ДО
.2.4 Количественный анализ ДО
Глава II.
Анализ моделирования происшествия с помощью дерева событий
.1 Анализ моделирование происшествия
с помощью дерева событий
2.2 Построение дерева событий, выбор
инициирующего события, функциональных событий и последствий, базисных событий и
логических элементов
2.3 Качественный и количественный
анализ последовательностей дерева событий
2.4 Качественный и количественный
анализ последствий дерева событий
Глава III.
Оценка вероятности и возникновения происшествий с помощью системы hazard
.1 Оценка вероятности возникновение
происшествий и значимости свойств человеко-машинной системы, обоснование
мероприятий по улучшению ПН ЧМС с помощью системы Hazard
Заключение
Список литературы
Приложение А
Приложение Б
Введение
Системный анализ - система понятий, методов
(среди которых должен быть метод декомпозиции) и технологий для изучения,
описания, реализации систем различной природы и характера, междисциплинарных
проблем; это система общих законов, методов, приемов исследования таких систем.
Любую предметную область также можно определить
как системную.
Предметная область - раздел науки, изучающий
предметные аспекты системных процессов и системные аспекты предметных процессов
и явлений. Это определение можно считать системным определением предметной
области.
Пример: информатика - наука, изучающая
информационные аспекты системных процессов и системные аспекты информационных
процессов. Это определение можно считать системным определением информатики.
Системный анализ тесно связан с синергетикой.
Синергетика - междисциплинарная наука, изучающая общие идеи, методы и
закономерности организации (изменения структуры, ее пространственно-временного
усложнения) различных объектов и процессов, и варианты этих процессов.
«Синергетика» в переводе - совместный, согласованно действующий.
Системный анализ тесно связан и с философией.
Философия дает общие методы содержательного анализа, а системный анализ даёт
общие методы формального, меж предметного анализа предметных областей,
выявления и описания, изучения их системных инвариантов.
Можно дать и философское определение системного
анализа: системный анализ - это прикладная диалектика.
Общие принципы системного анализа и
моделирования сложных процессов позволяют перейти к изучению тех их особенностей,
которые свойственны появлению происшествий в техносфере. Именно этому и
посвящен мой материал, где соответствующие опасные процессы моделируются с
помощью диаграмм причинно-следственных связей типа <дерево>, <граф>
и сеть>.
событие надежность вероятность
hazard
Глава I.
Анализ и моделирование происшествия с помощью дерева отказов
Цель работы:
Изучение основных элементов и правил построение
дерева отказов
Изучение методов качественного и количественного
анализа происшествия с помощью дерева отказа
Получение навыков работы с программным
комплексом RiskSpectrum.
.1 Выбор происшествия в техносфере
Описание анализируемого происшествия и
последовательности построения соответствующего дерева отказов
.2 Анализ и моделирование происшествий дерева
отказов
Структурная функция дерева отказов и его
качественный анализ.
Определение структурной функции дерева отказов.
.2.1 Построение ДО дедуктивным методом его
описание
Для записи структурной функции построенного
дерева отказов введем следующие символические обозначения событий.
а) Базисные события:
А - «Отсутствие обхода помещений»; B
- «Проникновение террористов»; C
- «Отказ включения механизма»; D
- «Отказ звуковой сигнализации»; E
- «Отказ световой сигнализации»; F
- «Рабочий не увидел»; G
- «Рабочий не услышал»; I
- «Не знал как включить механизм»; K
- «Неисправность деталей»; L
- «Износ деталей».
б) События четвертого уровня:
M- «Отказ
сигнализации».
в) События третьего уровня:
Q - «Отказ системы
оповещения»; N- «Не
проигнорировал на отказ системы»; P
- «Отказ ручного включения механизма».
г) События второго уровня:
R - «Не пытался
включить механизм»; S - «Не смог
включить механизм».
д) События первого уровня:
V - «Вина рабочих»; T
- «Терракт».
е) Событие нулевого (высшего) уровня:
Х- «Взрыв в метрополитене»
.2.2 Выбор моделей надежности (безопасности) для
базисных событий и характеристик моделей
Учитывая характер логической связи между
событиями разных уровней дерева отказов, запишем структурную функцию, которая
определяет итоговое событие Х с событиями более низких уровней:
, (1)
, (2)
, (3)
, (4)
. (5)
.2.3 Качественный анализ ДО
Определение полной совокупности МПС ДО
Минимальное пропускное сочетание (МПС)- это
необходимое и достаточное подмножество базовых событий, которое в совокупности
вызывает появление результирующего события.
Полная совокупность МПС дерева отказов
представляет собой все варианты сочетаний базовых событий, при которых может
возникнуть событие высшего уровня. Для определения полной совокупности МПС
необходимо, используя законы алгебры логики, представить структурную функцию
(5) в нормальной дизъюнктивной форме. Нормальная дизъюнктивная запись
логической функции - это дизъюнкция простых конъюнкций логических переменных,
которые могут входить в каждую конъюнкций в прямом или инверсном виде не более
одного раза. Раскрывая скобки в выражении (5), получаем следующее выражение:
. (6)
Из полученного выражения следует, что полная
совокупность МПС содержит следующие сочетания:
а) Двойные сочетания- AC,
AI, AK,
AL, BC,
BI, BK,
BL;
б) Тройные сочетания- ADE,
AFG, BDE,
BFG.
Преобразование структурной функции ДО в
нормальную дизъюнктивную форму, определение полной совокупности минимальных
пропускных сочетаний (МПС) ДО
Минимальное отсечное сочетание (МОС) - это
минимально необходимое и достаточное подмножество предпосылок, одновременное
отсутствие которых обеспечивает отсутствие события высшего уровня. Полная
совокупность МОС представляет собой все варианты сочетаний базисных событий,
одновременное отсутствие которых гарантируют отсутствие события высшего уровня.
Для определения полной совокупности МОС
необходимо представить структурную функцию дерева отказов (5) в нормальной
конъюнктивной форме. Нормальная конъюнктивная форма записи логической функции -
это конъюнкция простых дизъюнкций логических переменных, которые могут входить
в каждую дизъюнкцию в прямом или инверсном виде не более одного раза. Для
преобразования структурной функции (5) дерева отказов в нормальную
конъюнктивную форму следует использовать основные законы алгебры логики и, в
частности, следующую теорему:
(7)
Эта теорема может быть обобщена для нескольких
конъюнкций в левой части выражения (7). Для двух конъюнкций эта теорема
формулируется так:
(8)
Используя данную теорему, получаем следующие
выражения для структурной функции:
(9)
Из полученного выражения следует, что полная
совокупность МОС включает в себя следующие сочетания исходных событий:
AB, CDFIKL, CDGIKL, CEFIKL, CEGIKL.
1.2.4 Количественный анализ ДО
Определение вероятности события высшего уровня
Базовым показателем качества
элементов технических систем и систем «человек-машина-среда» является
вероятность безотказной (безаварийной) работы, которая определяется
вероятностью того, что время
безотказной работы элемента больше
заданного значения времени
:
. (10)
Аналогично определяется вероятность
безотказной работы системы
:
, (11)
где
- время безотказной работы системы.
Если отказ любого элемента приводит к отказу всей системы, то при условии
независимости отказов элементов вероятность безотказной работы системы
определяется так:
, (12)
где
- вероятности безотказной работы
элементов,
- число
элементов системы.
Другим показателем качества элемента
системы является вероятность его отказа, которая определяется как вероятностью
того, что время
безотказной
работы элемента не превышает заданного значения времени
:
. (13)
Зависимость вероятности безотказной
работы элемента от времени
является функцией распределения
вероятности случайной величины - времени
безотказной работы.
Аналогично определяется вероятность
безотказной работы системы, зависимость которой от времени
является
функцией распределения вероятности случайной величины - времени
безотказной
работы системы:
. (14)
Отказ и безотказная работа элемента или системы
являются противоположными событиями, поэтому вероятности данных событий связаны
следующими соотношениями:
, (15)
. (16)
Соотношения (15) и (16) позволяют определить
вероятность отказа системы, который происходит при отказе любого элемента
системы, с помощью выражения (12):
, (17)
где
- вероятности отказов элементов
системы.
Если отказ системы происходит только
в случае отказа всех ее элементов, то при условии независимости отказов
элементов вероятность отказа системы определяется с помощью теоремы умножения
вероятностей:
. (18)
Используя выражения (15) и (16), можно получить
выражение для
вероятности безотказной работы системы при таком
же условии для ее отказа:
. (19)
Расчет ПН (показатель надежности), событий
предпосылок и события высшего уровня на основе ДО
Для определения вероятности события
- «Пожар
метрополитене» будем считать, что вероятности базисных событий во время
движения автомобиля не меняются. Зададимся следующими значениями данных
вероятностей:
Расчет ПН
Далее последовательно определяем
вероятности событий четвертого, третьего, второго и первого уровней дерева
отказов, учитывая, что при логическом умножении (конъюнкции) независимых
событий их вероятности, согласно (18), перемножаются, а при логическом
суммировании (дизъюнкции) определяются согласно (17). Выражение (17) при
и при
запишется
так:
, (20)
(21)
Вероятности событий четвертого
уровня определяются так:
(22)
Определяем вероятности событий третьего уровня:
(23)
Вероятности событий второго уровня определяются
так:
(24)
Определяем вероятности событий первого уровня:
(25)
Расчет модулей МПС, а также видов МПС и модулей
МПС событий высшего уровня
Определяем вероятность события высшего уровня:
(26)
Вычисление вероятности события высшего уровня по
вероятностям МПС с использованием аппроксимации 1-ого порядка
Вероятности МПС можно определить по вероятностям
базисных событий, полагая, что данные события являются независимыми, и
используя теорему умножения вероятностей:
(27)
(28)
(29)
(30)
(31)
(32)
(33)
(34)
(35)
(36)
(37)
(38)
Используя полученные значения вероятностей МПС,
определяем
вероятность события высшего уровня по следующей
формуле:
(39)
где
- вероятности МПС,
- число МПС
в полной совокупности для данного дерева отказов. После подстановки значений
в (39),
получаем
.
Вычисление вероятности события высшего уровня
при использовании аппроксимации 2-ого порядка
При аппроксимации второго порядка учитываются
вероятности всех двойных логических произведений МПС:
. (40)
Так как в различные МПС могут входить одни и те
же базисные события, то при определении вероятности конъюнкции данных МПС
вероятности соответствующих событий должны учитываться только один раз. Ниже
приведен расчет вероятности события высшего уровня, выполненный с помощью
программы Mathcad.
Вероятности базисных событий в данном расчете обозначены так же, как и сами
события. Кроме того, использованы следующие обозначения:
- вероятность базисного события,
-
вероятность, определенная с использованием аппроксимации первого порядка. Для
учёта повторения базисных событий в двойных конъюнкциях МПС необходимо
разделить произведение вероятностей МПС на степени вероятностей повторяющихся
базисных событий, которые должны быть на единицу меньше кратности повторения.
Определим вероятности двойных дизъюнкций МПС:
Используя формулу (40), определяем вероятность
события высшего уровня при аппроксимации второго порядка:
.
Анализ значимости базисных событий
по критерию Фусселя-Везели.
Значимость события по критерию Фусселя-Везеля
определяется формулой
, (41)
где
- номер анализируемого события,
-
вероятность события высшего уровня, вычисленная по вероятностям только тех МПС,
которые содержат данное событие, при
этом вероятности всех остальных МПС принимаются равными нулю,
- номинальная
вероятность события высшего уровня, вычисленная с учетом всех МПС дерева
отказов.
Значимость события
определяется
так:
. (42)
Числитель данного выражения можно определить по
формуле
(43)
Другая возможность определения
значения
заключается
в последовательном вычислении вероятностей дизъюнкций
,
, …,
. Например,
вероятность первой дизъюнкции
определяется так:
. (44)
Подставляя значения вероятностей МПС в формулу
(41) или последовательно в формулу (42) и аналогичные формулы, получаем
.
Значимости других базисных событий
рассчитываем по следующим формулам:
; (45)
; (46)
; (47)
; (48)
; (49)
; (50)
; (51)
; (52)
. (53)
Расположим полученные результаты в порядке
уменьшения значимости:
;
;
;
;
;
;
;
;
;
.
Вывод: После анализа по
Фусселю-Везели, результаты показали следующие значения: самый высокий риск у
события А «Отсутствие обхода помещений». Далее событие I «Не знал
как включить механизм» идет следом на втором месте, что тоже немало важно.На
третьем месте событие B «Проникновение террористов».
Следующее событие С «Отказ включения механизма
Фактор уменьшения риска
рассчитывается по формуле:
(54)
Числитель выражения определяем по формулам:
(55)
Расположим полученные результаты в
порядке уменьшения значимости:
;
;
;
;
;
;
;
;
Вывод: По степени риска три первых
места занимают, как и в предыдущем анализе, событие А «Отсутствие обхода
помещений», затем событие I «Не знал как включить механизм»,и
событие B
«Проникновение террористов». Затем следует событие С «Отказ включения
механизма». Борьба с риском должна происходить аналогичными методами, что и в
предыдущем анализе. На пятом месте событие L «Износ
деталей» и K
«Неисправность деталей». Эти два события могут привести к отказу тормозов.
Поэтому следует уделять большое внимание к проведению ремонтных работ. Для
уменьшения вероятностей событий F «Рабочий не увидел» и G «Рабочий не
услышал»необходимо регулярно проверять уровень масла и доливать по мере
необходимости, а так же производить своевременный замен сальника. Следующим по
степени риска идёт событие D «Отказ звуковой сигнализации» и E «Отказ световой
сигнализации».
Фактор увеличения риска для А
определяется так:
(56)


Расположим полученные результаты в
порядке уменьшения значимости:
;
;
;
;
;
;
;
;
;
.
Вывод: Наиболее вероятным событием является
событие А «Отсутствие обхода помещений», следующее В «Проникновение
террористов». Эти события связанны с человеческим фактором. Затем следует
событие I «Не знал как
включить механизм», потом C
«Отказ включения механизма», K
«Неисправность деталей», L
«Износ деталей». Должна проводиться своевременная проверка и замена изношенных
деталей. Далее идут события G
«Рабочий не услышал» и F
«Рабочий не увидел», затем события D
«Отказ звуковой сигнализации» и E
«Отказ световой сигнализации», которые говорят о том, что они так же нуждаются
в техническом обслуживании и замене неработающих элементов.
Дробный вклад i-того
события
(57)
Расположим полученные результаты в
порядке уменьшения значимости:
;
;
;
;
;
;
;
;
;
Вывод: Событие А «Отсутствие обхода помещений»на
первом месте, далее I «Не знал
как включить механизм», B
«Проникновение террористов», С «Отказ включения механизма», K
«Неисправность деталей», L
«Износ деталей» F «Рабочий не
увидел»,G «Рабочий не
услышал», D «Отказ звуковой
сигнализации», E «Отказ
световой сигнализации». Событие I
«Не знал как включить механизм», является механической системой. На ее работу
могут повлиять факторы, связанные со старением элементов системы.
Показатель чувствительности для i-того
числа
(58)
(59)
(60)
Расположим полученные результаты в
порядке уменьшения значимости:
;
;
;
;
;
;
;
;
;
Вывод: В данном анализе наиболее
вероятным событием будет являться событие А «Отсутствие обхода помещений»,
далее I «Не знал
как включить механизм»,
B
«Проникновение террористов», С «Отказ включения механизма»,
K
«Неисправность деталей», L «Износ деталей»,
G «Рабочий не
услышал», F «Рабочий не
увидел», D «Отказ
звуковой сигнализации», E «Отказ световой сигнализации».
События I,C,K,L,G,F являются
связанными с неисправностями той или иной системой механизма. Сбои происходят
из-за неправильной эксплуатации, некачественного ремонта и износа деталей.
Компьютерный анализ ДО с
использованием программы RiskSpectrum Professional
Сравнительный анализ результатов расчетов и
компьютерный анализ
В результате качественного анализа дерева
отказов события «Взрыв в метрополитене» установлено, что полная совокупность
МПС содержит 12 сочетаний, в том числе, двойные - AC,
AI, AK,
AL, BC,
BI, BK,
BL и тройные - ADE,
AFG, BDE,
BFG.
Это подтверждается результатами МПС-анализа
данного события, проведенного с помощью программного комплекса Risk
Spectrum. При разработке
мер по предотвращению анализируемого события необходимо минимизировать
вероятности одновременного появления базисных событий, входящих в каждое МПС.
Дерево отказов и результаты его анализа представлены в Приложении А.
Глава II.
Анализ моделирование происшествия с помощью дерева событий
Цель работы
Изучение основных элементов и правил построения
дерева событий.
Изучение методов анализа происшествий с помощью
дерева событий.
Приобретение навыков работы с программным
комплексом Risk
Spectrum.
.1 Анализ моделирование происшествия с помощью
дерева событий
Общие сведения об анализе происшествий с помощью
дерева событий.
Дерево событий - это графическое представление
последовательностей (Sequences)
событий, которые начинаются с инициирующего (Initiating
event) события и следуют
через функциональные события (Function
events).
Последовательности могут иметь ответвления в зависимости от характера
исполнения функциональных событий. Характер исполнения каждого функционального
события определяется входными событиями (Input
events), которые могут
быть базисными событиями (Basic
events) или логическими
операторами (Gates). Конечное
состояние моделируемого объекта после некоторой последовательности событий
называется последствием (Consequence).
Последовательности, которые производят к одному и тому же результату,
группируются за счет присоединения последствия к каждой последовательности .
Инициирующее событие (Initiating
event) - это событие,
появление которого вызывает последовательность событий. Инициирующее событие
может быть представлено базисным событием, логическим оператором, в том числе
событием высшего уровня дерева отказов, или последствием. Последствие как
инициирующее событие используется для соединения двух или большего числа
страниц большого дерева событий.
Функциональное событие (Function
events) - это событие,
которое включается в некоторую последовательность событий. В зависимости от
исполнения функциональных событий, дерево событий разветвляется на несколько
последовательностей. Для того, чтобы последовательность разветвлялась, должны
существовать, по крайней мере, два способа реализации функционального события
(например, успешное или неуспешное действие компонента). Самая верхняя ветвь
обычно называется успешной ветвью.
Для функциональных событий, которые реализуются
более чем двумя способами (модами), создается множество ветвей исходящих из
одной точки. Такие функциональные события могут иметь различные выходные
события (Input
events), определяемые как
альтернативы.
Последовательность (Sequence)
- это совокупность событий, которая включает в себя инициирующее событие и
некоторое число функциональных событий, которые следуют в определённом порядке.
Последовательность может вести к одному или нескольким последствиям.
Последствия могут быть использованы для определения инициирующего события
дерева событий, присоединяя, таким образом, дерево событий ко всем
последовательностям во всех других деревьях событий, которые заканчиваются этим
последствием.
Если последовательность разветвляется на функциональные
события, то для каждого его сценария можно определить номер альтернативы в
данном функциональном событии. Событие, которое соответствует успешной ветви
(первой ветви), рассматривается как логическое дополнение всех неуспешных
ветвей. Успешная ветвь может быть также специально определена как альтернатива
в соответствующем функциональном событии.
Каждой последовательности дерева событий
соответствует дерево отказов, которое включает входные события (последствия,
базисные события, логические операторы) функциональных событий. Событие высшего
уровня дерева отказов описывает конечное состояние моделируемого объекта,
которое является результатом соответствующей последовательности.
Деревья отказов последовательностей являются
основой для построения деревьев отказов последствий. Если одному последствию
соответствует только одна последовательность, то их деревья отказов совпадают.
Если же к одному последствию ведут несколько последовательностей, то события
высших уровней деревьев отказов данных последовательностей объединяются в
дереве отказов последствия логическим оператором “ИЛИ”.
Построенные таким образом деревья отказов для
каждого последствия могут быть использованы для количественного и качественного
анализа. В результате качественного анализа определяются полные совокупности
минимальных пропускных (МПС) и минимальных отсечных (МОС) сочетаний.
Качественный анализ деревьев отказов (ДО) последствий позволяет определить
показатели надёжности для объектов ДО - МПС, модулей, базисных событий, групп
базисных событий, принадлежащих компонентам и системам, групп базисных событий
с одинаковыми атрибутами, с отказами по общей причине и параметров. Параметры
используются при описании модели надёжности для базисного события, они включают
в себя математическое ожидание параметра надёжности и числовую характеристику
распределения вероятности его значений.
Атрибуты - это качественная информация об
объектах, которые описываются базисными событиями и логическими операторами.
Атрибуты могут быть использованы для того, чтобы отмечать базисные события и
(или) логические операторы, имеющие общие характеристики, такие как тип
соответствующего компонента, его производитель, расположение компонента.
2.2 Построение дерева событий, выбор
инициирующего события, функциональных событий и последствий, базисных событий и
логических элементов
Построение дерева событий рассмотрим
на примере дерева событий с инициирующим событием «Взрыв в метрополитене». В
качестве инициирующего события анализируемого дерева событий, показанного на рис
2.1, выбрано событие A - «Пожар метрополитене». Для
упрощения интерпретации получаемых результатов вероятность
(PCA) данного
события принимается равной единице. Эта вероятность соответствует вероятности
входного события - базисного события IA, для
которого выбрана модель надёжности с постоянной вероятностью отказа (Fixed failure probalility model). Таким же
образом задается вероятность
первого функционального события B
«Механическое повреждение», неуспешный исход которого может произойти при
столкновении движущегося поезда,
.
Второе функциональное событие C «Воспламенение»
имеет две альтернативы - C1 (Простое
воспламенение) и C2
(Воспламенение со взрывом). Вероятности данных альтернатив задаются
вероятностями соответствующих входных базисных событий IC1 и IC2:
;
.
Последнее функциональное событие D
«Несчастный случай» имеет пять альтернатив для неуспешного исполнения данного
события, каждая из которых характеризуется вероятностями соответствующих
базисных событий:
· Травмы при механическом повреждении,
· Летальный исход при механическом повреждении
станции,
.
· Травмы при простом воспламенении,
.
· Летальный исход при простом воспламенении,
.
· Летальный исход при воспламенении с взрывом,
.
Рис.2.1 Дерево событий с инициирующим событием
«Взрыв в метрополитене».
Построенное дерево содержит девять
последовательностей, для обозначения которых используются последовательности
символов соответствующих функциональных событий и их альтернатив. Каждой
последовательности могут быть поставлены в соответствие следующие последствия: F
- пострадавшие; E -
материальный ущерб(повреждение автомобиля); G-
безвозвратные потери(летальный исход).
Ниже перечислены последовательности, для каждой
из которых в скобках указаны символы соответствующих последствий:
· A
- Взрыв в метрополитене без механического повреждения , воспламенения и потерь
.
· AВ-
Взрыв в метрополитене с механическим повреждением, без воспламенения и потерь
(Е);
· 
- Взрыв в метрополитене с
механическим повреждением и травмами, без воспламенения (E,F);
· 
Взрыв в метрополитене с
механическим повреждением автомобиля, без воспламенения с летальным исходом (E,F,G);
· 
- Взрыв в метрополитене с
механическим повреждением и воспламенением , без потерь (E);
· 
- Взрыв в метрополитене с
механическим повреждением, воспламенением и травмами (E,F);
· 
- Взрыв в метрополитене с
механическим повреждением, воспламенением и летальным исходом(E,F,G);
· ABC2 - Взрыв в
метрополитене с механическим повреждением и взрывом без потерь(E);
· ABC2D5 - Взрыв в
метрополитене с механическим повреждением, взрывом и с летальным исходом (E,F,G);
.3 Качественный и количественный анализ
последовательностей дерева событий
Последовательность A
«Взрыв в метрополитене без механического повреждения , воспламенения и потерь»
Дерево отказов данной последовательности
показано на рис. 2.2
Рис. 2.2 Дерево отказов последовательности A
Взрыв в метрополитене без механического повреждения , воспламенения и потерь .
Структурная функция дерева отказов
запишется так:
.
Данное дерево содержит одно МПС -
и два МОС -
А и
. Вероятность
события
высшего
уровня определяется по теореме об умножении вероятности:
(1)
Подставляя в (1) значение
,
получаем
Последовательность AВ «Взрыв в
метрополитене с механическим повреждением, без воспламенения и потерь» Дерево
отказов данной последовательности показано на рис.2.3
Структурная функция данного дерева
записывается так:
(2)
Рис.2.3 Дерево отказов последовательности AB
«Взрыв в метрополитене с механическим повреждением, без воспламенения и потерь»
Полная совокупность МПС дерева
отказов состоит только из одного сочетания -
, а полная совокупность МОС - из
шести событий A,
,
и
.
Вероятность события
верхнего
уровня определяется как вероятность логического произведения событий:
(3)
Подставляя значение вероятностей
базисных событий
, получаем:
Последовательность АBD1 «Взрыв в
метрополитене с механическим повреждением и травмами, без воспламенения.»
Дерево отказов последовательности АBD1 показано на
рис.2.4. Структурная функция данного дерева запишется так:
(4)
Рис.2.4 Дерево отказов последовательности АBD1
«Взрыв в метрополитене с механическим повреждением и травмами, без
воспламенения»
Полная совокупность МПС дерева
содержит одно сочетание
, а полная
совокупность МОС - события
и
. Вероятность события
высшего
уровня может быть получена на основе структурной функции (4) с использованием
теоремы умножения вероятностей:
(5)
Подставляя значение вероятностей
базисных событий
и
, получаем:
Последовательность АBD2
« Взрыв в
метрополитене с механическим повреждением поезда, без воспламенения с летальным
исходом».
Дерево отказов последовательности АBD2 показано на
рис.2.5
Рис.2.5 Дерево отказов
последовательности АBD1 «Взрыв в
метрополитене с механическим повреждением автомобиля, без воспламенения с
летальным исходом».
Структурная функция дерева отказов
записывается так:
где
- событие высшего уровня.
Полная совокупность МПС данного
дерева содержит одно сочетание
, а полная совокупность МОС - четыре
события
и
Вероятность
события определяется так:
(6)
Подставляя вероятности событий
и
, получаем:
Последовательность ABC1 «Взрыв в
метрополитене объекте с механическим повреждением и воспламенением, без
потерь». Дерево отказов данной последовательности показано на рис.2.6
Рис.2.6 Дерево отказов последовательности
ABC1 «Взрыв в
метрополитене с механическим повреждением и воспламенением, без потерь».
Структурная функция дерева отказов
запишется так:
,
где
- событие высшего уровня.
Полная совокупность МПС состоит из
одного сочетания
, а полная
совокупность МОС - из событий
и
. Вероятность события
высшего
уровня определяется так:
(7)
Подставляя в (7) вероятности событий
и
, получаем:
Последовательность 
« Взрыв в метрополитене с
механическим повреждением, воспламенением и травмами». Дерево отказов данной
последовательности показано на рис.2.7
Рис.2.7 Дерево отказов
последовательности 
« Взрыв в метрополитене с
механическим повреждением, воспламенением и травмами».
Структурная функция дерева отказов
запишется так:
,
где
- событие высшего уровня.
Полная совокупность МПС дерева
отказов содержит сочетание -
, а полная совокупность МОС -
события
и
.
Вероятность события
высшего
уровня может быть определено как вероятность единственного МПС:
(8)
Последовательность ABC1D4 «Взрыв в метрополитене
с механическим повреждением, воспламенением и летальным исходом». Дерево
отказов для данной последовательности показано на рис.2.8
Рис.2.8 Дерево отказов
последовательности ABC1D4 «Взрыв в
метрополитене с механическим повреждением, воспламенением и летальным исходом».
Структурная функция дерева отказов
записывается так:
,
где
- событие высшего уровня.
Полная совокупность МПС данного дерева
содержит одно сочетание
, а полная
совокупность МОС - события
и
.
Вероятность события
высшего
уровня для данного дерева можно определить по формуле:
(9)
Подставляя в данную формулу
вероятности событий
и
, получаем:
Последовательность ABC2 «Взрыв в
метрополитене с механическим повреждением и взрывом, без потерь».
Дерево отказов для данной
последовательности показано на рис. 2.9
Структурная функция дерева отказов
записывается так:
,
где
- событие высшего уровня.
Полная совокупность МПС данного
дерева содержит одно сочетание базисных событий -
, а полная
совокупность МОС - базисные события
и
.
Рис.2.9 Дерево отказов
последовательности ABC2 «Взрыв в
метрополитене с механическим повреждением и взрывом, без потерь».
Вероятность события
высшего
уровня для данного дерева можно определить по формуле вероятности
противоположного события и теорему умножения вероятностей:
(10)
(11)
Используя значения вероятностей
базисных событий
и
, вычисляем
вероятность события
:
Последовательность ABC2D5 «Взрыв в
метрополитене с механическим повреждением, взрывом и с летальным исходом». Дерево
отказов для данной последовательности показано на рис.2.10
Рис. 2.10 Дерево отказов
последовательности ABC2D5 «Взрыв в
метрополитене с механическим повреждением, взрывом и с летальным исходом».
Структурная функция данного дерева
отказов записывается так:
, (12)
где
- событие высшего уровня. Из формулы
(12) следует, что полная совокупность МПС включает в себя только одно сочетание
базисных событий -
, полная
совокупность МОС - события
и
.
Вероятность события
высшего
уровня может быть определена так:
(13)
Подставляя в данную формулу
вероятности событий
и
, получаем:
2.4 Качественный и количественный
анализ последствий дерева событий
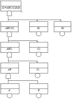
Последствие E «Взрыв в
метрополитене с материальным ущербом» .
Последствие E является
конечным состоянием моделируемого объекта, которое достигается при реализации
последовательности АB, АBD1, АВD2, АВС1,ABC1D3,ABC1D4,ABC2 и АВС2D5. Дерево
отказов данного последствия показано на рис.11 являются трансферами -
событиями, переходящими из деревьев. События
и
в данном дереве.
Рис.2.11 Дерево отказов последствия E «Взрыв в
метрополитене с материальным ущербом» отказов последовательностей АB, АBD1, АВD2, АВС1,ABC1D3, ABC1D4,ABC2 и АВС2D5.
Структурная функция дерева отказов в
упорядоченном виде запишется так:
. (14)
Подставляя в (14) выражение для X2,
X3,
X4,
X5
,X6
, X7,X8
и
X9,
получаем полную форму структурной функции:
(15)
Данная запись структурной функции
соответствует нормальной дизъюнктивной форме, из которой можно определить
полною совокупность МПС. Данная совокупность содержит сочетания
,
,
,
, ABC1D3 ,ABC1D4,
и ABC2D5 которые
соответствуют структурным функциям тех последовательностей, которые приводят к
последствию E, отсюда
следует, что последствие E определяется так:
Для определения вероятности последствия E
преобразуем (15) так, чтобы его слагаемые были независимы:
(16)
Определяем вероятность
последовательность E, используя теоремы умножения и
суммирования вероятностей:
(17)
После подстановки в (17) значений
вероятностей
,
, p(D1), p(D2),
,
,
,
,
,
,
,
,
,
, получаем:
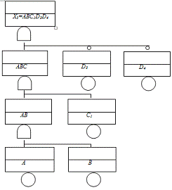
Последствие F
«Пострадавшие».
Последствие F
«Пострадавшие» является логической суммой последовательностей
,
,
, ABC1D4 и
. Дерево
отказов данного последствия показано на рис.2.12
Структурная функция дерева отказов
последовательности F в сокращённой форме запишется так:
. (18)
Рис. 2.12 Дерево отказов последствия F
«Пострадавшие»
После подстановки выражений для событий высших
уровней соответствующих деревьев отказов последовательности структурная функция
дерева отказов последствия F
будет представлено в нормальной дизъюнктивной форме:
. (19)
Для исключения зависимости между
слагаемыми преобразуем (19) к следующему виду:
Вероятность последствия F
определяется так:
(20)
Подставляя значения вероятности
базисных событий, получаем следующий результат:
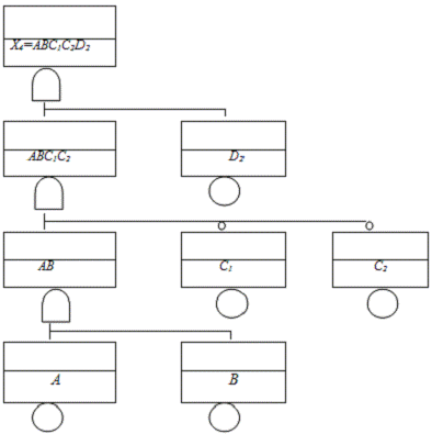
Последствие G
«Безвозвратные потери».
Последствие G «Безвозвратные
потери» является логической суммой последовательностей
,
и
. Дерево
отказов данного последствия показано на рис.2.13
Рис.2.13 Дерево отказов последствия G
«Безвозвратные потери».
Структурная функция данного дерева
значится так:
(21)
После подстановки выражений для переходящих
событий (трансферов) выражение представляется в нормальной дизъюнктивной форме:
(22)
Для исключения зависимости между слагаемыми
преобразуем полученную структурную функцию к следующему виду:
(23)
Вероятность последствия G
определяется так:
(24)
Подставляя в (24) Значения вероятностей базисных
событий, получаем следующие значения вероятности последствия G:
Вывод:
В результате качественного анализа дерева
события «Взрыв в метрополитене» установлено, что дерево событий содержит в себе
9 последовательностей и 3 последствия. Это подтверждается результатами
МПС-анализа проведенного с помощью программного комплекса Risk
Spectrum. Дерево событий и
результаты анализа представлены в Приложении Б
Глава III.
Оценка вероятности и возникновения происшествий с помощью системы Hazard
.1 Оценка вероятности возникновение происшествий
и значимости свойств человеко-машинной системы, обоснование мероприятий по
улучшению ПН ЧМС с помощью системы Hazard
Исследуем случай «Взрыв в метрополитене». После
запуска программы определяемся с оценками факторов, которые определённым
образом влияют на процесс возникновения происшествия в ЧМС(табл.1) , что
делается в блоке «Исследуемые факторы системы Человек-Машина-Среда».
Рис. 3.1 Страница Моделирование окна программы
HAZARD
Таблица 1
|
Компонент
|
Код
|
Фактор
опасности
|
Лингвистическая
оценка
|
|
Человек
|
Н01
|
Пригодность
по физиологическим показателям
|
Выше
среднего
|
|
Н02
|
Технологическая
дисциплинированность
|
Выше
среднего
|
|
Н03
|
Качество
приёма и декодирования информации
|
Ниже
среднего
|
|
Н04
|
Навыки
выполнения работы
|
Хорошие
|
|
Н05
|
Качество
мотивационной установки
|
Среднее
|
|
Н06
|
Знание
технологии работ
|
Хорошее
|
|
Н07
|
Знание
физической сущности процессов в системе
|
Среднее
|
|
Н08
|
Способность
правильно оценивать информацию
|
Средняя
|
|
Н09
|
Качество
принятия решения
|
Среднее
|
|
Н12
|
Самообладание
в экстремальных ситуациях
|
Низкое
|
|
Н13
|
Обученность
действиям в сложных условиях обстановки
|
Средняя
|
|
Н14
|
Точность
корректирующих действий
|
Ниже
среднего
|
|
Машина
|
М01
|
Качество
конструкции места рабочего
|
Среднее
|
|
М02
|
Степень
учёта особенностей работоспособности человека
|
Средняя
|
|
М03
|
Оснащённость
источниками опасных и вредных факторов
|
Выше
среднего
|
|
М04
|
Безотказность
прочных элементов
|
Средняя
|
|
М05
|
Безотказность
других ответственных элементов
|
Средняя
|
|
М06
|
Длительность
действия опасных и вредных факторов
|
Очень
низкая
|
|
М07
|
Уровень
потенциала опасных и вредных факторов
|
Ниже
среднего
|
|
М08
|
Безотказность
приборов и устройств безопасности
|
Средняя
|
|
Рабочая
среда
|
С01
|
Комфортность
по физико-химическим параметрам рабочей среды
|
Очень
высокая
|
|
С02
|
Качество
информационной модели состояние среды
|
Среднее
|
|
С03
|
Возможность
внешних опасных воздействий
|
Очень
низкая
|
|
С04
|
Возможность
внешних неблагоприятных воздействий
|
Ниже
среднего
|
|
Технология
|
Т01
|
Удобство
подготовки выполнения работ
|
Ниже
среднего
|
|
Т02
|
Удобство
технического обслуживания и ремонта
|
Среднее
|
|
Т03
|
Сложность
методов вождения
|
Низкая
|
|
Т04
|
Возможность
появления человека в опасной зоне
|
Очень
низкая
|
|
Т05
|
Возможность
появления других незащищённых элементов в опасной зоне
|
Ниже
среднего
|
|
Т06
|
Надёжность
технологических средств обеспечения безопасности
|
Средняя
|
Затем определяем Параметры моделирования N=1000
и K=200 (они влияют на
точность получаемых результатов и на время работы программы).
Потом нажимаем кнопку «Запуск моделирования» для
запуска процесса моделирования возникновения происшествия для ЧМС.
Результаты моделирования выводятся в таблице
«Результаты моделирования».
Рис.3.2 Страница Моделирование окна программы
HAZARD с выбором моделирования
Рис.3.3 Страница Моделирование окна программы
HAZARD с результатами моделирования
В этой таблице представляются возможные
состояния ЧМС и вероятности их возникновения («Мера возможности»).
Если повторно запустить моделирование, то новые
результаты появятся в таблице «Результаты моделирования» ниже предыдущих. В
общем случае эти результаты будут отличаться (даже если оценки факторов ЧМС не
изменялись), что объясняется известным свойством о невоспроизводимости
результатов при имитационном моделировании.
Выбор оптимального набора мероприятий,
направленных на снижение вероятности возникновения происшествия.
Выбираем кнопку «Комплекс мер» в левой верхней
части окна программы. Предположим, у нас имеются два альтернативных
мероприятия:
Мероприятие 1 - провести дополнительные занятия
с водителями об основных правилах поведения в критической ситуации
(Инструктаж).
Объяснить как правильно вести себя ,чтобы
избежать столкновения на дорогах.
Мероприятие 2 - улучшить эргономику рабочего
места.
Мероприятие 3 - установка в автомобиле
дополнительных подушек безопасности и т.п. (Модернизация средств защиты)
Считаем, что Мероприятие 1 изменит оценку
фактора Н07 (Значение физической сущности процессов в системе) от «Среднее» до
«Выше среднего», и фактора Н08 (Способность правильно оценивать информацию) -
от «Средняя» до «Выше среднего».
Параметры мероприятия по совершенствованию
безопасности необходимо найти факторы Н07 и Н08 и улучшить их оценки с помощью
горизонтальных регуляторов. Информация о производимых действиях синхронно
отображается на HAZARD-мониторе. Далее необходимо заполнить графу «Затраты на
внедрение» (предположим 100 у. е.) и нажать Enter или кнопку «>>».
Рис.3.4 Страница Комплекс мер окна программы
HAZARD (Мероприятие 1)
Аналогично введем предполагаемые данные для
Мероприятия 2. Предположим, что оценка фактора изменит М01 (Качество
конструкции рабочего места оператора) от «Среднее» до «Выше среднего», и
фактора М02 (Степень учета особенностей работоспособности человека) от
«Средняя» до «Выше среднего» и затраты составят 300у. е.
Рис.3.5 Страница Комплекс мер окна программы
HAZARD(Мероприятие 2)
Так же введем предполагаемые данные для
Мероприятия 3. Допустим, оценка фактора изменит Т05 (Возможность появления
других незащищенных элементов в опасной зоне) от «Ниже среднего» до «Низкая» и
затраты составят 330у. е.
Рис.3.6 Страница Комплекс мер окна программы
HAZARD(Мероприятие 3)
Рис.3.7 Страница Комплекс мер с результатами
моделирования
Далее необходимо заполнить графы «Общая сумма,
имеющихся в распоряжении финансовых средств» и «Величина среднего ущерба от
возможного происшествия» 1500 у. е. и 1000000 у. е., мы их и оставим.
Затем определимся с параметрами моделирования
K=200 и N=4000 (лучше K>10000).
Нажимаем кнопку «Запуск моделирования».
После завершения моделирования в окошке «
Результаты» появляются итоги счета.
Результаты также скрываются за кнопкой «Итоги»
Более подробные результаты можно получить, нажав
на кнопку «Больше»
Рис.3.8 Страница Итоги с результатами
моделирования
Рис.3.9 Страница Итоги с результатами моделирования
более подробно
Вывод:
В проделанной работе были рассмотрены основы
организации экспертного программного комплекса HAZARD
, общая методика его использования для анализа рисков и оценка эффективности
мероприятий по его уменьшению.
При анализе происшествия «Взрыв в
метрополитене», исходя из данных, взятых для «дерева отказов», были определены
балльно-лингвистические оценки факторов опасности элементов системы
ЧМС по следующим разделам: Человек; Машина;
Рабочая среда;
Технология.
В результате работы экспертного программного
комплекса HAZARD были
получены значения вероятности возникновения возможных состояний ЧМС
Гомеостазис (0,888335);
Нарушение равновесия (0,111665);
Адаптация D (0,024405);
Опасная ситуация (0,087260);
Адаптация F
(0,043020);
Критическая ситуация (0,044240);
Адаптация H (0,022605);
Происшествие (0,021635).
Сравнение значений вероятности возникновения
происшествия в экспертном программном комплексе HAZARD
и при анализе «дерева отказов» показало, немного расходятся (0,021635 и 0,01206
соответственно).
Для снижения ущерба были определены такие
следующие мероприятия: инструктаж водителей, улучшение эргономики водительского
места, модернизация средств защиты. Анализ этих мероприятий показывает, что, с
учетом суммы параметра «затраты» и суммы параметра «выгода» экономически
наиболее целесообразно проведение комплекса мероприятий, включающего проведение
мероприятие 1,мероприятие 2 + мероприятие 3. При этом сумма затрат составит 730
у.е., а сумма выгоды составит 5580,00. При проведении каждого из мероприятий в
отдельности при той же сумме затрат сумма выгоды составит всего 4620,00, что в
1,2 раза меньше, чем при проведении мероприятие 1,мероприятие 2+мероприятие 3.
Заключение
Для изучения основных правил построения дерева
отказов и дерева событий было выбрано происшествие «Взрыв в метрополитене». На
основе этого происшествия, построены дерево отказов и дерево событий. Согласно
общим правилам построения дерева отказов, построение начинается с события
наивысшего уровня. Событием высшего уровня является результирующее событие
«Взрыв в метрополитене». После построения дерева произведён качественный и
количественный анализ. Затем было произведено вычисление вероятности события
высшего уровня по вероятностям МПС с использованием аппроксимации 1-ого,2-ого
порядка, которая составила
QI(X)
=0,012964 , QII(X)
=0,01203421. С помощью программы RiskSpectrum
Professional произведён
компьютерный анализ. После чего выполнен анализ и сравнение его результатов с
результатами расчетов, они совпали.
Во второй части курсовой работы было построено
дерево событий, определив функциональные события, последовательности и
последствия, выбраны модели и показатели надежности для базисных событий,
построены деревья отказов для последовательностей и последствий ДС, проведен их
качественный анализ на основе структурных функций, определены полные
совокупности МПС и МОС. Затем, выбраны значения вероятностей или частот
базисных событий и рассчитаны вероятности или частоты последовательностей,
последствий ДС, всех МПС и МОС ДО последовательностей и последствий. Используя
редактор ДС программы RiskSpectrum,
построено ДС происшествия, выполнен анализ и сравнение его результатов с
результатами расчетов, они совпали.
В третьей части было проведено моделирование и
анализ происшествия с помощью экспертной системы HAZARD.
Список литературы
1. Белов П.Г. “Системный анализ и
моделирование опасных процессов в техносфере” /Москва ИЦ Академия, 2003;
. Северцев Н.А., Дедков В.К.
“Системный анализ и моделирование безопасности” / М:ВШ, 2006;
. Брушницкий Н.Н. “Системный анализ
пожарной безопасности” / М:1988.
Приложение А
Рис.1. Дерево отказов «Взрыв в метрополитене»
Рис. 2 Результаты анализа
Рис. 3 Совокупность MCS
анализ
Рис. 4 Basic
events(Базисные события)
окна результатов анализа FT
Result: ID
при первом порядке аппроксимации
Приложение Б
Рис. 1. Дерево событий
Рис. 2. Дерево отказов
последовательностей
X1=A
Рис. 3. Дерево отказов
последовательностей
X2=AB
Рис. 4. Дерево отказов
последовательностей
X3=AB
D
Рис. 5. Дерево отказов
последовательностей
X4=AB
D2
Рис. 6. Дерево отказов
последовательностей
X5=ABC1
.
Рис. 7. Дерево отказов
последовательностей
X6=ABC1D3
Рис. 8. Дерево отказов
последовательностей
X7=ABC1D4
Рис. 9. Дерево отказов
последовательностей
X8=ABC2
Рис. 10. Дерево отказов
последовательностей
X9=ABC2D5
Рис.11 Последствие ЕЕ
Рис.12 Последствие ЕЕ,FF
Рис. 13 Последствие EE,FF,GG
Рис. 14