Изготовление акустического кейса
Аннотация
Тема дипломного проекта:
"Изготовление акустического кейса". В данном дипломном проекте
рассматриваются основные теоретические и практические вопросы защиты
акустической информации а так же процесс изготовления акустического кейса.
Рассмотрены принципы построения узлов прибора, его схемы, методика регулировки
и типовые неисправности. Произведён экономический расчёт стоимости услуги по
изготовлению акустического сейфа.
Пояснительная записка выполнена на
листах.
Графическая записка выполнена на листах
формата А4.
Введение
Информация - это сведения об
окружающем мире и протекающих в нем процессах, воспринимаемые человеком или
специальным устройством.
Информация делится на цифровую и
аналоговую. Цифровая информация, это сведения получаемые, изменяемые и
хранящиеся на цифровых носителях тех или иных приборов или устройств.
Аналоговая информация, это непрерывный поток данных, воспринимаемых пятью
органами чувств объекта (человека). Одной из важных характеристик любой
информации - ценность. Информация бывает общественной и конфиденциальной,
соответственно, имеющей более высокую ценность, которую, как и любую ценность
необходимо защищать [7].
В настоящее время, с развитием
информационных технологий все чаще приходится сталкиваться со случаями утечки
или кражи важной информации тем или иным способом. Цифровая информация является
менее защищенной, чем аналоговая, соответственно она подвергается большему
риску. Всемирная компьютерная сеть является лидером, как по трафику данных, так
и по случаям их кражи. Но существуют и другие уязвимые места цифровых сетей.
Зачастую недоброжелатели пользуются
одним из самых незащищенных каналов передачи сведений - беспроводным.
Незащищенность беспроводных каналов заключается в том, что они не имеют четких
границ распространения, то есть информация, передаваемая с помощью таких
каналов, становится уязвимой и доступной третьим лицам.
Во избежание перехвата
конфиденциальных сведений, при передаче сообщения используются различные виды
шифрования, что на порядок уменьшает вероятность перехвата. Но чем сложнее
становятся системы шифровки данных, тем совершеннее становится и оборудование
мошенников.
Одним из способов кражи информации
беспроводным путем является радиоканал сотовых сетей. При этом сотовый телефон
владельца сам выступает в роли подслушивающего устройства, достаточно только
установить на него специальную программу, которая автоматически получить доступ
ко всей информации хранящейся на телефоне, а так же сможет незаметно от
владельца принимать входящие телефонные вызовы.
Для защиты уязвимых мест этого вида
связи от мошенников, заинтересованные в своей безопасности организации и
частные лица пользуются специализированными или общедоступными средствами
защиты, в зависимости от степени конфиденциальности информации и её объема.
В дипломном проекте рассматриваются
различные способы кражи информации при помощи мобильных телефонов и методы её
сбережения, приводится сравнение различных приборов данного направления, с
описанием их преимуществ и недостатков [8].
1. Общая
часть
Промышленный шпионаж - форма
недобросовестной конкуренции, при которой осуществляется незаконное получение и
использование, информации, составляющей коммерческую, служебную или иную
охраняемую законом тайну с целью получения материальной выгоды.
Основное предназначение
промышленного шпионажа - экономия средств и времени, которые требуется
затратить, чтобы догнать конкурента, занимающего лидирующее положение, либо не
допустить в будущем отставания от конкурента, если тот разработал или
разрабатывает новую перспективную технологию, а также чтобы выйти на новые для
предприятия рынки.
Существует так же понятие -
конкурентная разведка. Основное отличие промышленного шпионажа от конкурентной
разведки в том, что промышленный шпионаж нарушает нормы законодательства, прежде
всего, уголовного, тогда как конкурентная разведка этого делать не может [9].
К методам
промышленного шпионажа относятся:
1) Подкуп лица, имеющего доступ к информации, относящейся к коммерческой,
служебной, или иной охраняемой законом тайне
2) Шантаж в отношении того же круга лиц
3) Кража носителей с информацией, представляющей коммерческую, служебную,
или иную охраняемую законом тайну
4) Внедрение агента на предприятие или в страну конкурента с заданием
получить доступ к информации или продукции, которые составляют предмет
коммерческой или иной охраняемой законом тайны
5) Незаконный доступ к коммерчески значимой информации по технологическим
каналам с помощью использования специализированных технических средств.
1.1 Классификация и
краткая характеристика технических каналов утечки информации
Информация может быть представлена в
различной форме и на различных физических носителях. Основными формами
информации, представляющими интерес с точки зрения защиты, являются:
• документальная;
• телекоммуникационная;
• акустическая [7].
Документальная информация содержится
в графическом или буквенно-цифровом виде на бумаге, а также в электронном виде
на магнитных и других носителях. Особенность документальной информации в том,
что она в сжатом виде содержит сведения, подлежащие защите.
Телекоммуникационная информация
циркулирует в технических средствах обработки и хранения информации, а также в
каналах связи при ее передаче. Носителем информации при ее обработке
техническими средствами и передаче по проводным каналам связи является
электрический ток, а при передаче по радио и оптическому каналам -
электромагнитные волны.
Речевая информация возникает в ходе
ведения в помещениях разговоров, а также при работе систем звукоусиления и
звуковоспроизведения [7].
.2 Классификация
специализированных средств кражи акусстической информации
По способу регистрации приборы и
методы слежения можно разбить на группы:
) регистрация с помощью микрофона;
) регистрация с помощью
пьезокристаллического датчика;
) используя модуляцию отраженного
луча от светоотражающих поверхностей;
. при помощи заранее
запрограммированного телефона владельца [8].
Микрофонный "жучек"
распологается в помещении, взятом под контроль. При этом запись осуществляется
либо на встроенный носитель, либо передается по радиоканалу на устройство -
приемник. Зачастую устройство оснощено миниатюрной солнечной батареей, что
значительно продливает срок его работы без подзарядки.
Рисунок 1 - Микрофонный
"жучек"
Пьезокристаллические микрофоны
построены на использовании эффекта распространения звуковых колебаний в твердой
среде. Звуковая волна, распространяясь по воздуху, воздействует своей
кинетической энергией на элементы строительных конструкций и предметы,
находящиеся в контролируемом помещении. Далее звуковая волна распространяется в
материале, из которого выполнены конструкции и предметы с затуханием,
определяемым свойством материал. Так как стены помещения имеют конечную
толщину, звуковая волна, с определённой амплитудой дойдёт до внешней стороны
стены.
Это означает, что с внешней стороны
стен контролируемого помещения есть возможность зарегистрировать
микроколебания, создаваемые источником звука внутри помещения. Если плотно
прижать пьезокристалл к поверхности стены, энергия микроколебаний, вызванная
источником звука, будет действовать на него и преобразовываться в электрический
сигнал. Усилив этот электрический сигнал и подав его на громкоговоритель, мы
услышим то, что происходит за стеной.
Этот принцип заложен в устройстве
электронного стетоскопа, который применяется как для исследования помещения на
возможные каналы утечки информации, так и для ведения разведки [8].
Рисунок 2 - Пьезокристаллический
стетоскоп.
Другой схожий способ разведки -
применение эффекта отражения тонко сфокусированного луча лазерного излучателя,
наведенного на окно контролируемого помещения. В данном случае оконное стекло
выступает в роли мембраны большой площади, на которую действует энергия
звуковой волны и приводит её в движение. Луч лазера достигает поверхности
стекла и отражается. Фотоприёмник, регистрирует отражённый луч и преобразует
световую энергию в электрический сигнал, усиливает этот сигнал и воспроизводит
с помощью громкоговорителя или наушника. Так как стекло колеблется под
воздействием звука, лазерный луч будет отражаться под разным углом,
соответственно фотоприёмник будет регистрировать и преобразовывать световую
энергию отражённого луча в электрические колебания с разной амплитудой. В
конечном счёте, громкоговоритель прибора воспроизведёт звуковую информацию
контролируемого помещения [8].
Рисунок 3 - Схема приминения
лазерного микрофона.
Одним из самых недорогоих и
соответственно распространенных способов кражи чужой информации является
вирусные программы для сотовых телефонов.
Современные сотовые телефоны
(смартфоны) это миниатюрные компьютеры, которые подвержены таким же болезням,
как и обычные компьютеры - вирусы, спам и так далее. А значит, на любой сотовый
телефон можно отправить вирус и он может быть использован в качестве
прослушивающего устройства, которые шпионит за Вами. Это может происходить без
поднятия трубки и звонка входящего вызова.
Приимущество этого метода
заключается в том, что на установку программы уходит минимальное количество
времени, она не сложна в настройке и приминении, а так же имеется в свободной
продаже в интернете за невыссокую цену [10].
Ниже представленна таблица
возможностей различных пакетов программы - шпиона на приммере продукта Spy Phone Suite.
Таблица 1 - Пакеты программы Spy Phone Suite.
Такие программы становятся все более
изощренными по мере совершенствования инструментальных средств на основе
которых они построены Число программ - шпионов для мобильных устройств по
сравнению с количеством программ оаналогичного назначения ориентированных на
персональные компьютеры, относительно невелико. Однако обнаружить их труднее -
в том числе, и в силу не слишком высокого уровня распространения [10].
По статистике, от корпоративных
информационно - технических отделов компаниям, специализирующимся на
производстве средств защиты информации и антивирусных программ, все чаще
поступают сведения о случаях несанкционированной утечки информации из телефонов
сотрудников.
.3 Организация
мероприятий по защите информации
Технические средства, как для кражи,
так и для защиты информации, в большинстве своем относятся к разряду
специализированных средств. Причем каждое из них может использоваться как для
совершения кражи, так и для устранения ее возможности. Поэтому на использование
таких средств запрещено без специального разрешения органов внутренних дел. Но
существуют и другие приборы, способные защитить информацию от ее кражи [7].
К таким средствам относятся пассивная
защита территории распространения конфиденциальных сведений и активная, к
которой относятся генераторы радиопомех малой мощности, виброакустические
системы и акустические кейсы.
Во избежание утечки информации через
канал сотовых сетей, многие организации применяют устройства подавления
нежелательной утечки информации, как пассивные (антивирусные программы для
телефонов), так и активные, одним из типов, которых, являются, так называемые
"акустические кейсы".
Единственное, что позволяет
определить незаконное вмешательство - это электромагнитное поле, создаваемое
телефонной трубкой, когда есть соединение между телефоном и базовой станцией.
Данный прибор способен отследить любую исходящую передачу сигнала и
заблокировать микрофон сотового телефона, что делает невозможным попытку
прослушивания.
Существует большое множество
различных вариантов и модификаций "акустических кейсов". При желании
любая организация или физическое лицо может приобрести данное устройство, без
какого либо специального разрешения в специализированных точках продаж или
интернет магазинах, так-так оно не относится к спец. средствам особого
назначения, для использования которых требуется специальное разрешение в
уполномоченных органах. Общедоступные "акустические кейсы" не имеют
побочных излучений или еще каких - либо факторов, которые могут повлиять на
работу других приборов (кроме находящихся под защитой).
Но все они построены по одному и
тому, же принципу.
Принцип действия данного прибора
основан на использовании в качестве генератора помех, так называемого
генератора "белого шума", высокочастотный шум которого, искажает
речевой диапазон и не позволяет прослушать владельца.
Белый шум - это шум, в спектре
которого представлены все существующие частоты (от 0 до ∞) в равной мере.
Идеального "белого" шума в
природе не существует. На рисунке 4 представлен спектр шума, который можно
считать "белым". По звучанию "белый" шум похож на звук
близко расположенного водопада [10].
В настоящее время получение аналога
"белого" шума можно добиться применением генераторов псевдо случайной
последовательности, которые последовательно выбирают одну частоту из спектра и
усиливают ее на заданную величину. Таким образом, спектр сигнала на выходе
становиться отчасти похож на спектр идеального "белого" шума.
Благодаря своей особенности
"белый" шум очень трудно отфильтровывается даже современными
приборами. Благодаря этому он получил широкое распространение в сфере защиты
информации.
Рисунок 4 - Спектральная диаграмма,
шума сходного с "белым".
Помимо приборов данного типа
существую также и другие. Например, так называемые, подавители сотовых
телефонов. Принцип их действия основан на генерировании и излучении через
раздельные антенны помех разной частоты, соответствующих частотам подавляемой
радиосвязи. Такие приборы делают невозможным как входящие, так и исходящие
звонки в радиусе действия излучателя. Если данный прибор находится в
непосредственной близости от базовой станции или имеет достаточную мощность
излучения, то он может нарушить работу целой соты. В связи с этим приборы
данного типа не подлежат свободной продаже и требуют специального разрешения,
то есть относятся к спец. средствам [10].
Именно поэтому, для темы дипломного
проекта я выбрал прибор, благодаря своей конструкции, исключающий внешнее
воздействие на какую либо аппаратуру, кроме охраняемой, одним из преимуществ
которого, является применение в нем генератора помех не радио, а звуковой
частоты.
2. Исследовательская
часть
В исследовательской части
рассматривается совокупность инженерно-технических, электронных, оптических и
других устройств используемых для решения различных задач по защите
акустической информации, в том числе методы предупреждения и устранения каналов
ее утечки.
.1 Классификация средств
защиты акустической информации
Пассивные средства
защиты.
1. В исключительных случаях для
особо важных переговоров организации пользуются специальными комнатами, в
стены, пол и потолок которой вмантирована металическая конструкция из
пересекающихся продольных и поперечных прутьев (Рис 5). При этом вся
конструкция заземляется [8].
Рисунок 5 - Схема экранированной
комнаты
Принцип работы данного устройства
схож с принципом действия "клетки фарадея" , причем его эффективность
зависит от толщены материала из которого изготовленны прутья, его проводящих
свойств и расстояниямежду стыками [8].
. Как прафилактическая мера защиты
информации от ее утечки через средства сотовой связи, используется антивирусное
программное обеспечение для смартфонов. Список таких программ достаточно велик
и пополняется все новыми продуктами. Одним из самых распространенных в этой
сфере можно считать программу - антивирус Mobile iron от компании F -
secure. Данное ПО предназначено для обнаружения и устранения большенства
известных вредоносных программ для мобильных телефонов и планшетных ПК, атак же
управления корпоративными мобильными устройствами и контроля всех
расходов на беспроводную связь в режиме реального времени.
Активные средства
защиты.
1. Системы ультразвукового
подавления микрофонов (Рис 6) излучают мощные
неслышимые человеческим ухом ультразвуковые колебания (около 20 кГц). Данное
ультразвуковое воздействие приводит к перегрузке усилителя низкой частоты
диктофона и к значительным искажениям записываемых (передаваемых) сигналов. Но
опыт использования этих систем показал их несостоятельность. Интенсивность
ультразвукового сигнала оказывалась выше всех допустимых медицинских норм
воздействия на человека. При снижении интенсивности ультразвука невозможно
надежно подавить подслушивающую аппаратуру [8].
Рисунок 6 - Схема размещения
динамиков устройства ультразвукового подавления.
2. Вибрационный излучатель служит
для постановки сплошной шумовой вибропомехи на ограждающие конструкции и
строительные коммуникации помещения. Расширение границ частотного диапазона
помеховых сигналов позволяет снизить требования к уровню помехи и снизить
словесную разборчивость речи.
На практике одну и ту же поверхность
приходится зашумлять несколькими виброизлучателями, работающими от разных,
некоррелированных друг с другом источников помеховых сигналов. Это связано с
возможностью использования метода компенсации помех при подслушивании
помещения. Данный способ заключается в установке нескольких микрофонов и двух,
или трехканальном съеме смеси скрываемого сигнала с помехой в пространственно
разнесенных точках с последующим вычитанием помех [8].
Пример организации виброакустической
защиты в отдельном помещении приведен на рисунке 7.
Рисунок 7 - Пример комплекса системы виброакустической защиты.
Для защиты информации от ее сьема
при помощи лазерного микрофона так же используются пьезоизлучатели
установленные непосредственно на окно (Рис 7). Или же в комнате преговоров в
используются окна с рефленым стеклом, которое способствует рассеиванию
лазерного луча и прдотврашению прослушивания при помощи данного устройства [8].
3. Генераторы радиопомех (Рис 8)
предназначены для блокирования работы подслушивающих устройств, использующих
каналы систем мобильной связи стандартов CDMA - 800 МГц, GSM-900/1800 МГц, 3G -
2100 МГц,NMT-450МГц (Скайлинк), 2400МГц WiFi и блокирования работы телефонов
названных систем мобильной связи в пределах выделенных помещений, предназначенных
для ведения переговоров, проведения совещаний. Дальность действия излучения
варьируется от 2, до 300 метров, в зависимости от мощности устройства [10].
Рисунок 8 - Генератор радиопомех.
Известно, что возможность негласной
активации мобильного телефона заложена разработчиками для решения некоторых
полицейских задач контроля и является одной из недекларированных возможностей.
Однако, к сожалению, эту возможность могут использовать не только специальные
службы, но и многие заинтересованные лица.
Проблема несанкционированной
активации мобильного телефона или использования его недекларированных
возможностей в настоящее время является исключительно актуальной, поскольку он
является постоянным спутником его владельца и утечка информации может произойти
в любой момент времени, пока телефон находится в зоне приема [8].
Для защиты от данного вида утечки
информации, пожалуй, наиболее эффективным является акустическое зашумление
микрофона защищаемого мобильного телефона при обнаружении факта его
несанкционированной активации. В частности, наибольшей популярностью на рынке
средств безопасности пользуются акустические кейсы "Кокон",
"Ладья" и "Свирель".
Изделие "Кокон" (Рис 9)
представляет собой обычный чехол для мобильного телефона, в который
вмонтированы миниатюрное устройство определения момента включения передатчика и
генератор акустического шума [12] .
Таблица 2 - Технические
характеристики прибора "Кокон"
|
Уровень шума в точке размещения микрофона не менее
|
100 дБ
|
|
Частотный диапазон
|
(300 - 3000) Гц
|
|
Диапазон работы генератора радиопомехи
|
2,3 - 2,5 ГГц
|
|
Питание изделия аккумулятор емкостью
|
230 мА/ч
|
|
Напряжение питания
|
6 В
|
|
Количество охраняемых устройств
|
1
|
Стоимость акустического кейса
"Кокон" - 40000 тг. (по данным интернет магазина info-protect.ru).
Рисунок 9 - Акустический кейс
"Кокон"
Изделие "Ладья" имеет
сходные электрические характеристики и отличается тем, что имеет настольное
исполнение в виде подставки для канцелярских принадлежностей [12].
Таблица 3 - Технические
характеристики прибора "Ладья"
|
Уровень шума в точке размещения микрофона не менее 150 дБ
|
|
|
Частотный диапазон
|
(300 - 3000) Гц
|
|
Диапазон работы генератора радиопомехи
|
2,3 - 2,5 ГГц
|
|
Питание изделия аккумулятор емкостью
|
500 мА/ч
|
|
Напряжение питания
|
6 В
|
|
Количество охраняемых устройств
|
2
|
Стоимость акустического кейса
"Ладья" - 47000 тг. (по данным интернет магазина info-protect.ru).
Рисунок 10 - Акустический кейс "Ладья"
Изделие "Свирель"
предназначен для активной защиты сотового телефона при несанкционированном
включении режима его прослушивания оператором сотовой связи, а также
регистрации и протоколирования обмена информацией по радиоканалу.
Принцип действия изделия основан на
постоянном мониторинге и анализе скрытного информационного обмена между трубкой
сотового телефона и базовой станцией.
Помимо характеристик, заявленных в
вышеперечисленных моделях, имеет возможность считывания из устройства протокола
наблюдений либо некоторой его части и передачи сведений на персональный
компьютер, что позволяет осуществлять мониторинг поступающих на охраняемое
устройство сигналов и последующее составление графического или текстового
отчета по его результатам [11].
Таблица 4 - Технические
характеристики прибора "Свирель"
|
Уровень шума в точке размещения микрофона не менее 250 дБ
|
|
|
Частотный диапазон
|
(300 - 4000) Гц
|
|
Диапазон работы генератора
|
2,3 - 2,5 ГГц
|
|
Питание: аккумулятор емкостью
|
5 А/ч
|
|
Напряжение питания
|
12 В
|
|
Количество охраняемых устройств
|
1
|
Стоимость акустического кейса
"свирель - Д" - 460000 тг. (по данным сайта spy4you.ru).
Рисунок 11 - Акустический кейс
"Свирель - Д"
Акустический кейс "шкатулка" обеспечивает защиту путем автоматического акустического
зашумления тракта передачи речевой информации при попытке негласной
дистанционной активации микрофона трубки сотового телефона. Изделие выполняет
свои функции, если защищаемый телефон помещается внутрь декоративной шкатулки.
Отличительной особенностью изделия
является то, что оно в состоянии обеспечить защиту не одного, а нескольких
мобильных телефонов. Это свойство является особенно полезным при проведении
конфиденциальных совещаний.
Таблица 5 - Технические
характеристики прибора "шкатулка"
|
Уровень шума в точке размещения микрофона не менее 150 дБ
|
|
|
Частотный диапазон
|
(300 - 4000) Гц
|
|
Диапазон работы генератора радиопомехи
|
2,3 - 2,5 ГГц
|
|
Питание изделия аккумулятор емкостью
|
2 А/ч
|
|
Напряжение питания
|
5 В
|
|
Количество охраняемых устройств
|
3
|
Расчет стоимости затрат на
изготовление акустического кейса "Шкатулка" представлен в разделе 5, и составляет
4000 тг.
Рисунок 12 - Акустический кейс
"Шкатулка"
Сравнительная таблица приборов
защиты речевой информации от утечки по каналам сотовых сетей включает в себя
особенности конструкции каждого экземпляра, их технические характеристики и
розничную стоимость. В таблице производится сравнение оговоренных выше приборов
с выявлением их слабых и сильных сторон и выбором оптимального вариана.
Таблица 6
- Сравнение
технических характеристик приборов.
|
Название прибора
|
Форм Фактор
|
Уровень шума в контрольной точке
|
Эффективный спектр шумового сигнала
|
Питание
|
Кол-во охраняемых аппаратов
|
|
"Кокон"
|
Чехол
|
120 - 180 дБ
|
300 - 3000 МГц
|
230 мА/ч
|
1
|
|
"Ладья"
|
Стакан
|
120 -200 дБ
|
300 -3000 МГц
|
500 мА/ч
|
2
|
|
"Свирель"
|
Панель
|
200 - 400 дБ
|
200 - 5000 МГц
|
5 А/ч
|
1
|
|
"Шкатулка"
|
Бокс
|
200 -300 дБ
|
300- 4000 МГц
|
2 А/ч
|
3
|
Таблица 7 - Розничная
стоимость приборов.
|
Название прибора
|
Розничная стоимость прибора, тг.
|
|
"Кокон"
|
40000
|
|
"Ладья"
|
47000
|
|
"Свирель"
|
460000
|
|
"Шкатулка"
|
4000
|
По итогам сравнения можно сделать
вывод, что более оптимальным, с точки зрения соотношения цена -
производительность, является акустический кейс "шкатулка".
3. Технологическая часть
В технологической части описывается
процесс изготовления акустического кейса от печатной платы и до готового изделия,
а так же приводятся технические характеристики, структурная схема и описание
принципа действия прибора.
.1 Процесс изготовления
прибора
шпионаж утечка
информация акустический кейс
Плата прибора изначально
составляется в конструкторской программе P-cad, где в конце, будет
иметь тот вид, который будет у нее после изготовления. Затем покрытая медью
заготовка устанавливается внутрь компьютеризированного фрезерного станка (Рис
13), который сверяясь с составленной схемой, профрезерует контур электрических
дорожек на заготовке.
Рисунок 13 - Процесс фрезеровки
печатной платы.
После окончания фрезеровки ненужные
участки медного покрытия устраняют вручную. Затем рабочую поверхность платы
шлифуют и окунают в лудильную ванну. После высыхания олова плата готова к
монтажу элементов (Рис 14).
Рисунок 14 - Готовая к монтажу плата
В первую очередь на плату
устанавливается микроконтроллер, так - как форма и размер его выводов могут
затруднить установку после монтажа остальных элементов схемы. Затем
устанавливаются бескорпусные элементы и в последнюю очередь - элементы в
корпусе и провода питания.
При монтаже радиоэлементов
необходимо сверятся с радиомонтажной схемой, во избежание ошибки. По завершению
монтажа радиоэлементов на схему, к ее выводам монтируется вспомогательное
оборудование: блок питания, динамик и индикаторы. Затем вся схема располагается
на дне небольшой шкатулки и изолируется фальш. дном.
3.2 Технические
характеристики устройства
Акустический кейс представлен в виде
обычной зеркальной шкатулки, в корпус которой вмонтирован генератор белого шума
с антенной, а так же динамик, находящийся непосредственно в области
расположения микрофона сотового телефона.
Таблица 8 - Характеристики
акустического кейса "Шкатулка"
|
Уровень шума в точке размещения микрофона не менее
|
150 дБ
|
|
Частотный диапазон
|
(300 - 4000) Гц
|
|
Диапазон работы генератора радиопомехи
|
2,3 - 2,5 ГГц
|
|
Питание изделия аккумулятор емкостью
|
2 А/ч
|
|
Напряжение питания
|
5 В
|
|
Количество охраняемых устройств
|
3
|
|
Тип аккумулятора
|
3 аккумуляторные батареи типа ААА
|
|
Размеры
|
120х80х60 мм.
|
|
Вес
|
200 г.
|
3.3 Описание структурной схемы акустического кейса
Структурная схема представлена в
приложении А.
Работой всех блоков схемы, управляет
блок обработки и управления (БОИУ), выполненный на базе микроконтроллера.
Сплошной линией на схеме представлены информационные сигналы, а прерывистой
линией - сигналы управления.
Сигнал, наведенный на антенну,
поступает на полосовой фильтр. Фильтр отсекает сигнал с частотой менее 900 МГц
и более 2100 МГц, который поступает на усилитель высокой частоты (УВЧ).
Детектор сообщает БОИУ о наличии GSM
сигнала и БОИУ включает генератор белого шума. Через фильтр низкой частоты
(ФНЧ) и усилитель низкой частоты (УНЧ) эта помеха воспроизводится динамиком.
БОИУ выключает генератор белого шума через 2 секунды после пропадания GSM
сигнала.
Питание всех элементов схемы
происходит от трех пальчиковых аккумуляторов типа ААА. В исходном состоянии
аккумулятор изолирован от схемы высокоомным сопротивлением ключа в блоке
удержания. При помещении телефона во внутренний объем стакана, замыкается
микропереключатель, происходит шунтирование блока удержания и на схему подается
питающее напряжение от аккумуляторов. БОИУ при этом дает команду блоку
удержания перейти в низкоомное состояние, тем самым соединив аккумулятор с
остальными элементами схемы.
Уровень заряда аккумулятора
постоянно контролируется одноименным блоком и БОИУ. Так как напряжение на
аккумуляторе в процессе работы постоянно уменьшается, то для его измерения
необходим источник опорного напряжения, потенциал которого не зависит от
напряжения аккумулятора.
Заряд аккумулятора происходит через
ключ заряда. БОИУ разрешает работу ключу заряда в случае, если напряжение
аккумулятора меньше 4В, и запрещает, если напряжение на аккумуляторе более
4,15В.
Ключ заряда выполнен по схеме
токового зеркала где площадь токозадающего p-n-перехода в несколько раз меньше
площади токоотдающих транзисторов.
Такое схемотехническое решение
позволяет в несколько сотен раз понизить ток через токозадающие цепи, увеличить
ток через аккумулятор, тем самым увеличив эффективность и скорость заряда.
При изъятии телефона
микропереключатель размыкается, БОИУ запрещает работу блоку удержания, цепь
питания разрывается и прибор отключается.
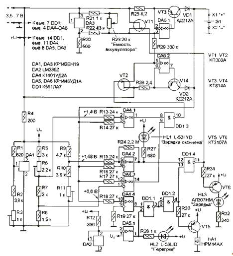
3.4 Описание
принципиальной схемы акустического кейса
Схема акустического кейса выполнена
на микроконтроллере ATtyni2313, который выполняет функцию генератора псевдослучайной
последовательности вырабатывания шумового сигнала, внутри микропроцессора
находится компаратор детектор сигнала.
Напряжение +5 вольт поступает на
вход транзистора VD2 через резистор R5 и, одновременно, на управляющий вход микропроцессора DD1, через резистор R11. Микропроцессор формирует
импульс, открывающий транзистор VT1. Ток, пройдя через резистор R10 и транзистор VT1, доходит до светодиода
- индикатора HL2 и зажигает его.
Сигнал с сотового телефона приходит
на антенну, располагающуюся по периметру платы генератора, и поступает на блок
выпрямления, состоящий из последовательно включенных диодов типа BAV99, выпрямленный сигнал
поступает далее, на конденсатор С9, где происходит накопление заряда, так - как
пакетный сигнал сотовой связи GSM имеет слишком малый период для корректной работы детектора
сигнала. На выходе конденсатора период сигнала увеличивается в 2 раза. Затем
измененный сигнал поступает на вход детектора сигнала, связанного с подстрочным
резистором R14, которым изменяется порог чувствительности детектора. Так при
уравнивании напряжения на антенне с порогом чувствительности сигнал поступает
на компаратор, который, в свою очередь запускает генератор случайной
последовательности.
Продолжительность работы генератора
- 2 секунды, по прошествии которых, детектором сигнала опять производится
сравнение уровня входного напряжения, если оно опускается, ниже заданной
величины, то компаратор закрывается и генератор прекращает работу.
Произведенный генератором цифровой
сигнал поступает на вход эмиттерного повторителя, выполненного на транзисторе VT2, где преобразуется в
электрический сигнал, усиливается и поступает на динамик BA1.
Светодиод HL2 питается от цепи
динамика и служит индикатором входного сигнала.
.5 Описание
принципиальной схемы зарядного устройства
Описываемое устройство обеспечивает
ускоренную зарядку четырех литий - ионных аккумуляторов типа ААА, емкостью от
250 до 2000 мА/ч. К техническим харрактеристикам устройства относятся:
"плавный" режим ускоренной зарядки, автоматическое отключение
аккумуляторов после завершения процесса зарядки, защита от неверной полярности
установки аккумуляторов и от их перегрева, индикацию режимов и звуковое
оповещение об аварийном режиме [2].
Принципиальная схема устройства
представлена в приложении В. Основная часть схемы - стабилизатор тока - состоит из трех узлов: задающего
стабилизатора напряжения и двух идентичных по схеме регуляторов тока. Основной
регуляятор (DA6.1, VT3) обеспечивает ток зарядки равный 0.1С (где С - емкость
аккумулятора), и работает на протяжении всего цикла. Второй регулятор (DA6.2
VT4) выдает ток равный 0.3С и включается когда напряжение на аккууляторе больше
0.6 В, но еще не достигло 1.4В. в это время работают оба регулятора и питают
аккумулятор суммарным током 0.4С, так - как включены паралельно. Это и есть
"плавный" режим ускоренной зарядки [2].
Ограничение на работу обоих
регуляторов тока обусловленны следующим: если аккумулятор сильно разряжен
(напряжение на нем меньше 0.6В), заряжать его большим током небезопасно,
поэтому зарядка производится током 0.1С с участием только основного регулятора
тока. Когда же напряжение на аккумуляторе достигнет 1.4В, второй регулятор
отключаетс, так - как это напряжение близко к предельному, и дальнейшая зарядка
производится стандартным током 0.1С. по достижении напряжением аккумулятора
значения в 1.48В отключается и основной регулятор - зарядка прекращается. При
этом светодиод HL3 ("Зарядка") гаснет, а HL1 ("Зарядка
окончена") загорается. Диоды VD1, VD2 предотвращают разрядку аккумулятора
после прекращения процесса зарядки. Оба регулятора являются источниками тока,
управляемыми напряжением. Упраляющее напряжение формируется задающим
стабилизатором напряжения DA3 с последующей возможностью пользовательской
регулировки при помощи переменного резистора R23. После завершения зарядки
основные регуляторы напряжения выключаются транзисторами VT1 и VT2.
Вторая часть устройства сосотоит из
формерователя образцовых напряжений, копараторов, в качестве которых
использованы операционные усилители, микросхем DA4, DA5, и логического узла.
Напряжение с аккумуляторов подается на входы компараторов DA4.1 - DA4.4 через
резисторы R14, R16 - R18, чтобы избежать повреждения операционного усилителя
при вставленном аккумуляторе и отключенном питании зарядного устройства.
Компаратор DA4.1 определяет момент отключения второго основного регулятора тока
(при достижении напряжения на аккумуляторе значения в 1.4В), а DA4.2 определяет
момент окончания зарядки и выдает сигнал на отключение основного регулятора
тока [2].
Компоратор DA4.3 выдает сигнал на
включение второго основного регулятора тока, когда напряжение на аккумуляторе
превысит 0.6В, а компоратор DA4.4 проверяет правильность подключения
аккумулятора: пр неверной полярности оба регулятора тока отключаются и динамик
НА1 выдает предупреждающий звуковой сигнал.
Одной из важных особенностей
описываемого устройства является, так же, контроль температурного режима
заряжаемых аккумуляторов. Он осуществляется спомощью датчика тепературы DA2 и
операционного устройства DA5.1 DA2 (LM335Z) - интегральный стабилизатор
напряжения с линейной температурной характеристикой: его выходное напряжение
увеличивается на 10 мВ при повышении температуры на каждый градус Цельсия. При
темпереатуре +25°С выходное напряжение равно 2.98В. При разогреве аккумулятора
до +33°С срабатывает компоратор DA5.1, зарядка прекращается, загорается
светодиод HL2 ("Перегрев") и раздается звуковой сигнал. Логическое
устройство на элементах микросхемы DD1 (К561ЛА7) обрабатывает сигналы,
поступающие с компараторов, управляет светодиодными индикаторами, динамиком и
регуляторами тока.
Детали зарядного устройства
смантированы на печатной плате, помещенной в пластиковый корпус. Отсек для
аккумуляторов защищен закрывающейся пластиковой крышкой [2].
3.6 Типовые
неисправности акустического кейса
В процессе практики использования
приборов данного направления были выявлены типичные неисправности, появляющиеся
во время использования, и конкретизированы методы их устранения. Типовые
неисправности акустических кейсов и методы их устранения приведены в таблице 9.
Таблица 9 Типовые неисправности акустического кейса.
|
Неисправность
|
Причина
|
Метод устранения неисправности
|
|
Устройство не работает, светодиоды индикации включения не горят
|
Разряжены аккумуляторные батареи в блоке питания, или плохой
контакт между ними
|
Зарядить севшие питающие элементы, или вставить новые, проверив
надежность их контакта.
|
|
Устройство включено, светодиоды индикации горят в рабочем
режиме, при поступлении сигнала на телефон ничего не происходит.
|
1.
Телефон размещен в неправильном положении. 2.
Неисправность в цепи антенны.
|
1.
Поместить телефон в правильном положении. 2.
Проверить цепь антенны на предмет замыкания на цепь
блока питания.
|
|
При поступлении сигнала на телефон из динамика доносятся мат и
ругательства
|
Неисправность динамика или его неплотное крепление к стенке корпуса
прибора
|
Выкинуть к черту шайтан аппарат.
|
|
При включении прибора светодиоды индикации начинают быстро
мигать
|
Ошибка микроконтроллера или короткое замыкание нескольких его
выводов
|
Проверить на короткое замыкание все выводы микроконтроллера.
Проверить прошивку контроллера на наличие ошибок и при необходимости
перепрошить его.
|
|
При включении прибора индикатор питания загорается, а через
некоторое время тухнет.
|
Неисправность в цепи питания микроконтроллера.
|
Требуется замена элементов входной цепи питания: резистора R6 и транзистора VT2
|
4. Рассчетно -
конструкторская часть
Микроконтоллер - это микросхема, предназначенная для управления электронными
устройствами. Микроконтроллер схож по внутреннему строению с компьютером и
имеет в своем составе:
- процессор;
генератор тактовой частоты;
оперативную память;
постоянную память;
порты ввода/вывода.
А так же дополнительные возможности,
в числе которых:
таймеры
копораторы
контроллеры дисплеев и клавиатур и
т.д.
Ниже представлена структурная схема
основных составных частей микроконтроллера [13].
Рисунок 15 - Cтруктурная схема
микроконтроллера.
АЛУ (арифметико - логический узел) -
выполняет роль процессора в микросхеме и предназначен для произведения
вычислителных операций.
РОН (регистры общего назначения) -
предназначены для хранения данных и значений используемых АЛУ.
ОЗУ (оперативное запоминающее
устройство) - предназначено для хранения дополнительного обьема информации,
использемой процессором для выполнения программы.
Регистр команд служит для
обеспечения пошагового выполнения процессором комманд записанных в программе.
ПЗУ (постоянное запоменающее
устройство) - является местом хранения основной программы микропроцессора в том
порядке, в каком она была составлена пользователем.
Счетчик команд осуществляет последовательное
извлечение компонентов программы из ПЗУ.
Шина данных и порты ввода/вывода
предназначены для связи микроконтроллера с остальными элементами схемы.
.1 Программирование
микроконтроллера
В схеме акустического кейса
"Шкатулка" использован микроконтроллер типа ATtiny 3213 фирмы ATMEL
(Рис17).
Рисунок 16 - Микроконтроллер
ATtiny2313.
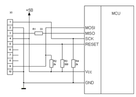
Для программирования
микроконтроллера (МК) используется 6 выводов:- Вход МК; VCC - Плюс питания,
3-5В; GND - Общий провод, минус питания; MOSI - Вход МК (информационный сигнал
в МК) MISO - Выход МК (информационный сигнал из МК)
Рисунок 17 -
Программируемые выводы микроконтроллера.
Существует 2 способа
программирования: последовательный и паралельный.
Параллельный метод требует снятия
микросхемы с платы и помещения ее в специальное устройство - программатор.
Последовательный метод позволяет
программировать микросхему, уже установленную на плату. Для этого нужно
установить на плате 10 контактный разъем, и подключить к нему некоторые выводы
контроллера. К этому разъему через кабель и будет подключен программатор. Такой
метод называется внутрисхемное последовательное программирование. Программатор
будет соединяться с компьютером через порт принтера (LPT) [13]. Схема
программатора представлена в приложении Б.
Затем производится коммутация
выводов микроконтроллера и контактов программатора. Схема коммутации
представлена на рисунке 19
Рисунок 18 - Схема коммутации программатора
и микроконтроллера.
Для прошивки данного микропроцессора
лучше всего подходит программа AVReAl, так как в
её базе есть информация и настройки, для данной микросхемы.
Эта программа запускается из
командной строки, путем прописывания в "блокноте" следующей команды:
d:\avr\avreal\avreal32.exe
+2313 20SU -! -p1 -ab -o10Mhz -ew output\hexfile.hex -n=null
Где:
90S2313 - тип микросхемы
(-!) - если контроллер распознан не
верно - все равно продолжать работу
(-p1) - программатор подключен к
LPT1
(-ab) - тип программатора - Altera
Byte Blaster
(-o10Mhz) - тактовая частота
контроллера (частота кварца) = 10МГц
(-ew) - стирание, затем запись:
…из файла
"output\hexfile.hex"
(-n) - используется последние 2
байта кода как счетчик стираний (сколько раз контроллер перепрограммировался)
Во второй строке прописывается
команда: не закрывать окно по завершению процедуры.
4.2 Программирование на
языке Ассемблера
Язык Ассемблера - тип языка
программирования низкого уровня.
Команды языка ассемблера один в один
соответствуют командам процессора и, фактически, представляют собой удобную
символьную форму записи команд и аргументов. Также, язык ассемблера
обеспечивает связывание частей программы и данных через метки, выставляемые при
составлении программы (для каждой метки высчитывается адрес, после чего каждое
вхождение метки заменяется на этот адрес), что значительно ускоряет процесс
написания программы [13].
Перед началом работы необходимо
совершить следующие действия:
В папке с программой AVReAl
создается файл с расширением "ASM".
В начале строки прописывается путь к
файлу программы:
.include "tn2313def.inc"
- Затем обозначается начало
программы:
.cseg
.org 0
CSEG - обозначает начало
программного сегмента ORG - задает начальный адрес. В данном случае 0.
В программируемом контроллере
имеется 16 регистров общего назначения. В данном случае из них будет
использовано только 9. Каждый регистр имеет свое название: Temp, Temp1, Temp2 и
т.д. Далее прописывается каждый из них.
- Затем прописывается алгоритм
использования подпрограмм:

Далее прописывается алгоритм
действий для каждого порта.
Порт 1 с меткой RT:
Этот алгоритм определяет
наличие входящего сигнала на антенне. При его наличии значение порта преходит в
положительное (1).
rjmp_NOISE1 предает цикл к метке NOISE [13].
Порт 2, 3 -
двухцикличный _NOISE и _ivn1:
Этот алгоритм отвечает за
ограничение входящего сигнала и чувствительность детектра. Более грубая
подстройка осуществляется переменным резистором [13].
Порт 4, 5, 6 - трехцикличный _secinv
; _secinv1; _ndtst:
Этот алгоритм отвечает за
распределение выбранных частот по всему спектру выходного сигнала и уравнивание
его по амплитуде и частоте. _NOISE - преход к алгоритму псевдослучайной
последовательности [13].
Порт 7, 8, 9 - трехцикличный _NOISE1
и производные:
Этот процесс включает в себя
генерацию последовательности частот, путем использования детерминированного
арифметического алгоритма. Производные от процесса являются его формулами [13].
Общий вид программной
структуры (с исключенными абзацами).
.include
"tn2313def.inc"
.cseg
.org 0
.def Temp = R20
.def _n1 = R16
.def _n2 = R17
.def _n3 = R18
.def _n4 = R19
.def _n5 = R22
.def flg = R21
.def _L1 = R23
.def _L2 = R24
.def _L3 = R25
.orgRTRTRTRT:Temp,low
(RAMEND)SPL,Temp_n1,0xffDDRD,_n1
; out
DDRB,_n1DDRD,6DDRB,0DDRB,1PORTB,0PORTB,1ACSR,ACDACSR,ACBGACSR,ACIE_L1,0x00_L2,0x00_L3,0x10:PORTB,0PORTB,1ACSR,ACO_NOISE1PC-2
_NOISE:_n4,6_ivn1_n4,7flg,1<<0_n4,7flg,1<<0_secinv
_ivn1:_n4,7flg,1<<0_n4,7flg,1<<0
_secinv:
; mov Temp,_n1
; cbr
Temp,(1<<4)+(1<<5)+(1<<6)+(1<<7)_n1,0x00;Temp,0x00_secinv1
; ldi
_n1,0x01flg,0_n1,1<<0flg,0_n1,1<<0_ndtst
_secinv1:flg,0_n1,1<<0flg,0_n1,1<<0
_ndtst:_n1_n2_n3_n4portd,_n4_NOISE
_NOISE1:
; cpi _n1,0x00;Temp,0x00
; breq _secinv11
; cpi _n2,0x00;Temp,0x00
; breq
_secinv11_n4,6_ivn11_n4,7_n1,1<<0_n4,7_n1,1<<0_ndtst1
_ivn11:_n4,7_n1,1<<0_n4,7_n1,1<<0_ndtst1
_secinv11:_n4,6_ivn112_n4,7_n1,1<<0_n4,7_n1,1<<0_ndtst1
_ivn112:_n4,7_n1,1<<0_n4,7_n1,1<<0_ndtst1
_ndtst1:
; sbi
PORTD,6_n1_n2portd,_n4
; out portb,_n4
; cbi
PORTD,6PORTB,0PORTB,1ACSR,ACO_NOISE1_L1_NOISE1_L2_NOISE1_L3_NOISE1_L3,0x10PORTD,6
rjmp dfg
После написания алгоритма, в
настройках программы следует выставить необходимые фьюзы в меню "FUSE". Фьюзы - гибкие настройки микроконтроллера,
используемые при прошивании и недоступные, впоследствии для изменения из его
программы. В окне настройки остаются отмеченными все пункты кроме CKSEL1, SUTO
и SPIEN (рис 20), так - как они отвечают за блокировку микроконтроллера и стирание
памяти [13].
Рисунок 19 - Окно настройки фьюзов.
Далее кнопкой Program запускается
прграмирование, среднее время которого 2- 3 секунды.
Микроконтроллер запрограмирован.
5. Экономическая часть
Определение стоимости на
производство акустического кейса.
После поступления заказа со стороны
заказчика его рассматривают в отделе обработки заказов, затем составляется
приходно-расходная ведомость, на основании которой со склада на монтажный
участок поступают детали, необходимые для сборки акустического кейса.
Расчет статей затрат, включаемых в
себестоимость работ по сборке прибора и составлению сметно - плановой
калькуляции затрат.
Калькуляция включает статьи затрат:
1. "Расходные
материалы, покупные изделия и полуфабрикаты"
.."Основная
зарплата производственных рабочих."
."Дополнительная
зарплата производственных рабочих"
."Отчисления
на социальные нужды."
."Расходы на
содержание и эксплуатацию оборудования"
."Цеховые
расходы."
."Общепроизводственные
расходы."
."Коммерческие
расходы"
Расчет стоимости
деталей на сборку прибора.
Таблица 10 - Калькуляционные
статьи затрат.
|
№ статьи затрат
|
Наsименование
статей затрат
|
Методика расчета
|
|
1
|
2
|
3
|
|
Прямые затраты
|
|
1
|
Основные детали и расходные материалы
|
По нормам расхода и ценам приобретения с учетом транспортно -
заготовительных расходов
|
|
2
|
Основная зарплата производственных рабочих
|
По тарифным ставкам с учетом квалификации рабочего и норм
времени на изготовление или сдельным расценкам
|
|
3
|
Дополнительная зарплата производственных рабочих
|
8- 10 % от основной зарплаты
|
|
4
|
Отчисления на социальные нужды
|
11 % от основной и дополнительной зарплаты
|
|
Косвенные затраты
|
|
5
|
Затраты на содержание и эксплуатацию оборудования
|
10 % от основной заработной платы
|
|
6
|
Цеховые расходы
|
25 % от основной зарплаты
|
|
Итого цеховая себестоимость
|
Сумма статей 1-6
|
|
7
|
Общехозяйственные расходы
|
15 % от основной зарплаты
|
|
Итого производственная себестоимость
|
Сумма статей 1-7
|
|
8
|
Коммерческие расходы
|
3% от производственной себестоимости
|
|
Итого полная себестоимость
|
Сумма производственной себестоимости и коммерческих расходов
|
.1
Расчет материальных затрат
Статья 1. "Основные детали, покупные изделия и расходные материалы" -
Стоимость комплектующих изделий определяется на основании норм расхода, рыночной
стоимости материалов с учетом транспортно-заготовительных расходов [3].
Таблица 11 - Основные
детали, используемые при изготовлении прибора.
|
Наименование
|
Количество (шт)
|
Цена за единицу (тг)
|
Итого (тг)
|
|
Микросхема Atyny 2313 -2030
|
1
|
540
|
540
|
|
Резистор SMD 100
Ом
|
2
|
15
|
30
|
|
Резистор SMD
1 кОм
|
4
|
15
|
60
|
|
Резистор SMD
1,4 кОм
|
3
|
15
|
45
|
|
Конденсатор SMD 470
пФ
|
2
|
15
|
30
|
|
Конденсатор SMD 0,1
мкФ
|
1
|
20
|
20
|
|
Стабилитрон КС107А
|
1
|
20
|
20
|
|
Светодиод
|
2
|
10
|
20
|
|
Кварцевый резонатор 4.000 мГц
|
1
|
20
|
20
|
|
Резистор переменный СПЗ - 19а
|
1
|
15
|
15
|
|
Транзистор SMD AUIRF1010EZ
|
3
|
30
|
90
|
|
ИТОГ
|
21
|
|
890
|
Потребность в расходных материалах,
определяется по действующим в отрасли нормам расхода, рыночной стоимости с
учетом транспортно - заготовительных расходов [3].
Таблица 12 - расходные материалы.
|
Наименование
|
Единицы измерения
|
Количество
|
Цена за единицу (тг)
|
Итого (тг)
|
|
Припой оловянно свинцовый (ПОС61)
|
М
|
0,2
|
100
|
20
|
|
Канифоль
|
Г
|
5
|
80
|
15
|
|
Спирт
|
Мл
|
50
|
80
|
40
|
|
Вата
|
Мг
|
15
|
50
|
50
|
|
Провод 0,25 мм
|
М
|
0,2
|
50
|
25
|
|
ИТОГ
|
|
|
|
150
|
Стоимость используемых комплектующих
изделия и расходных материалов, с учетом транспортно - заготовительных расходов
составит:
М= (890+150)*1,02=1060,8 тг.
Статья 2.
"основная заработная плата радиотехника 3разряда" - включает в себя
зарплату радиотехника непосредственно выполняющего изготовление аппарата.
Она определяется на
каждый вид заказа в зависимости от часовой тарифной ставки радиотехника, 3
разряда и расчетных норм времени на изготовление [3].
Среднемесячный баланс рабочего
времени при 5 дневной рабочей неделе составляет 164,667 ч. за 2012 год.
Среднемесячная зарплата радиотехника
3 класса составляет 85000 тг, по данным ТОО СКТБ " Гранит ".
Часовая тарифная ставка радиотехника
составит =
/164.667 = 516.19 (тг/ч).
Таблица 13 - Нормы времени
на производство акустического кейса.
|
Наименование работ
|
Затраченное время, час
|
|
1
|
2
|
|
Получение деталей
|
0,1
|
|
Подготовка к работе
|
0,1
|
|
Монтаж радиоэлементов
|
1
|
|
Установка микроконтроллера
|
0,2
|
|
Программирование микроконтроллера, с учетом наличия готовой
программы
|
0,2
|
|
Сборка в корпус
|
0,1
|
|
Проверка прибора после монтажа
|
0,2
|
|
Итого
|
1,9
|
Основная заработная
плата радиотехника по изготовлению акустического кейса составит = 516.19тг × 1,9час = 980,76тг.
Статья 3.
"Дополнительная заработная плата" - начисляется радиотехнику за
неотработанное время, которое по действующему трудовому законодательству должно
быть оплачено (резерв на отпуск) [3].
Дополнительная
заработная плата = 980,76 * 0,1 = 98,07 тенге.
Статья 4. "Отчисления на
социальные нужды" - Данная статья включает в себя отчисления от зарплаты
на возмещение социального налога.
Определяется в соответствии с
установленной нормой отчислений в процентах от основной и дополнительной
зарплаты радиотехника. Отчисления на социальные нужды = (980,76 + 98,07) *0,11
= 118,67 тенге.
Статья 5. "Затраты на
содержание и эксплуатацию оборудования" - В этой статье учитываются
затраты на амортизационные отчисления и эксплуатацию текущего изготовления
оборудования, цехового транспорта и приспособлений. Определяется
пропорционально основной заработной плате рабочих.
Затраты на содержание и эксплуатацию
оборудования =
,76тг * 0,1 = 98,07тг.
Статья 6. "Цеховые
расходы" - Включают затраты на содержание аппарата управления цеха
(с начислениями), прочего персонала, износ малоценных и быстроизнашивающихся
предметов, амортизацию прочих основных фондов цеха, стоимость
товарно-материальных ценностей по содержанию зданий, сооружений, цехов, охрану
труда и технику безопасности. Определяются пропорционально основной заработной
плате
Цеховые расходы = 980,76тг*0,25 =
245,19тг.
Итого цеховая
себестоимость =
,8тг + 980,76тг + 98,07тг + 118,67тг
+ 245,19тг + 98,07тг = 2601,56тг.
Статья 7. "Общехозяйственные
(общезаводские) расходы" - Включают затраты на содержание
административно-управленческого персонала
(с начислениями), прочего персонала,
износ инвентаря общезаводского назначения, амортизацию основных фондов офиса,
расходы на командировки, почтовые расходы, подготовку кадров, налоги, сборы и
другие общехозяйственные платежи. Определяются пропорционально основной
заработной плате.
Общехозяйственные расходы = 980,76тг
* 0,15 = 147,11тг.
Итого производственная
себестоимость = 2601,56тг + 147,11тг
= 2748,67тг.
Статья 8. "Коммерческие
(внепроизводственные) расходы" - Связаны со сбытом продукции
(услуги, работ): упаковкой, хранением, транспортировкой до станции (порта,
пристани) отправления, погрузкой в транспортные средства, рекламой в пределах
утвержденных норм расхода, включая участие в выставках, ярмарках, стоимость
образцов товаров и др. Определяется пропорционально производственной
себестоимости изготовления продукции.
Коммерческие расходы = 2748,67тг *
0,03 = 82,4тг.
Итого полная
себестоимость = 2748,67 + 82,4 =
2831,07тг.
5.2 Расчет стоимости
изготовления акустического кейса для заказчика
Стоимость производства включает полную
себестоимость и сумму прибыли.
По уровню рентабельности предприятия
определяется величина планируемой прибыли, которая является основным
показателем конечных финансовых результатов предприятия, характеризует
эффективность его деятельности и является инструментом экономического
стимулирования развития предприятия. Рентабельность - это относительная
величина прибыли, выраженная в процентах.
Уровень рентабельности - 10%
Сумма прибыли = 2831,07 * 0,1 =
283,1тг.
Стоимость изготовления
акустического сейфа = 2831,07 + 283,1 =
3114,17тг.
НДС - 12%.
Сумма налога на
добавленную стоимость = 3114,17 * 0,12 =
373,7тг.
Стоимость изготовления
прибора для заказчика с НДС = 3114,17тг
+ 373,7тг = 3487,87тг.
Результаты расчетов, сводятся в
таблицу № "Сметно-плановая калькуляция себестоимости услуги", где
определяются статьи затрат и их удельный вес в общем объеме затрат. Удельный
вес статей затрат в полной себестоимости рассчитывается в процентах для
составления диаграммы, которая наглядно демонстрирует структуру себестоимости
на изготовление.
Таблица 14 - Сметно-плановая
калькуляция себестоимости работы.
|
№
|
Статьи затрат
|
Сумма, тенге
|
Удельный вес статьи в общем объеме затрат, %
|
|
Прямые затраты
|
|
1
|
Основные детали, покупные изделия и расходные материалы
|
1060,8
|
37,46
|
|
2
|
Основная заработная плата производственных рабочих
|
980,76
|
34,64
|
|
3
|
Дополнительная зарплата производственных рабочих
|
98,07
|
3,4
|
|
4
|
Отчисления на социальные нужды
|
118,67
|
4,2
|
|
Косвенные затраты
|
|
5
|
Затраты на содержание и эксплуатацию оборудования
|
98,07
|
3,4
|
|
6
|
Цеховые расходы
|
245,19
|
8,80
|
|
Итог цеховая себестоимость
|
2601,56
|
-
|
|
7
|
Общехозяйственные расходы
|
147,11
|
5,2
|
|
Итого производственная себестоимость
|
2748,67
|
-
|
|
8
|
Коммерческие расходы
|
82,4
|
2,9
|
|
Итого полная себестоимость
|
2831,07
|
100
|
|
Расчет стоимости изготовления прибора для заказчика
|
|
|
|
Уровень рентабельности
|
-
|
10
|
|
Сумма прибыли
|
283,1
|
|
|
Стоимость изготовления прибора
|
3114,17
|
|
|
НДС
|
|
12
|
|
Сумма налога на добавленную стоимость
|
373,7
|
|
|
Стоимость изготовления прибора для заказчика с НДС
|
3487,87
|
|
6. Организационная
часть
Для продуктивной и
безопасной работы немаловажную роль в организации трудовой деятельности играет
организация рабочего места, правильный выбор используемых приборов и соблюдения
правил техники безопасности и охраны окружающей среды.
.1 Организация рабочего
места
Рабочее место должно быть оснащено
рабочим столом, за которым удобно работать, можно было бы разместить
необходимое электрооборудование, контрольно измерительные приборы, рабочий
инструмент и другое.
В состав электрооборудования стола
входит:
Розетка, гальванически развязанная
от сети с регулируемым напряжением 185-250В 50Гц, регулировка ступенчатая через
5 В.
Четыре розетки (220В, 50Гц) для
питания контрольно- измерительных приборов.
Розетка для подключения
осветительной лампы.
Розетка для питания электропаяльника
с заземлением.
Два стабилизированных регулируемых
источника постоянного напряжения 1-30В, позволяющие питать электронные
устройства как однополярным, так и двуполярным напряжением.
Контрольно - измерительное оборудование
и приборы:
1. Универсальный
вольтметр B7-74
Рисунок 20 - Универсальный вольтметр
B7-74.
Таблица 15 - Технические
характеристики устройства B7-74.
|
Параметры
|
Предел
|
Погрешность, %
|
|
Напряжение постоянного тока
|
1000 В
|
0,0040
|
|
Напряжение переменного тока
|
1000 В
|
0,0040
|
|
Сила постоянного тока
|
1 А
|
0,025
|
|
Сила переменного тока
|
1 А
|
0,010
|
|
Сопротивление постоянному току
|
10 МОм
|
0,0200
|
1 МГц
|
0,01
|
|
Измерение периода
|
1 с
|
0,01
|
2. Цифровой
мультиметр Fluke 289
Рисунок 21 - Цифровой мультиметр Fluke 289.
Таблица 16 - Технические
характеристики прибора Fluke 289.
|
Параметры
|
Значения
|
Погрешность, %
|
|
Напряжение постоянного тока
|
50,000 мВ - 1000,0 В
|
0,025
|
|
Переменное напряжение
|
50,000 мВ - 1000,0 В
|
0,4
|
|
Постоянный ток
|
500,00 мкА - 10,000 А
|
0,15
|
|
Переменный ток
|
500,00 мкА - 10,000 А
|
0,7
|
|
Температура
|
- 200,0 °C до 1000,0 °C
|
1,0
|
|
Сопротивление
|
500,00 Ом - 500,0 МОм
|
0,05
|
|
Ёмкость
|
1,000 нФ - 100,00 мФ
|
1,0
|
|
Частота
|
До 999,99 кГц
|
0,005
|
3. Осциллограф DSO 1022A
Рисунок 22 - Осциллограф DSO 1022A
Таблица 17 - Технические
характеристики прибора DSO 1022A.
|
Параметры
|
Значения
|
|
1
|
2
|
|
Полоса пропускания
|
200 МГц
|
|
Количество каналов
|
2 канала
|
|
Глубина памяти
|
10 000 выборок на канал
|
|
Разрешение
|
8 бит
|
|
Коэффициент отклонения
|
2 мВ/дел - 5 В/дел
|
|
Формат отображения
|
Y-T (напряжение канала от времени); XY (зависимость напряжения
одного канала от другого)
|
|
Связь по входу
|
По постоянному току, по переменному току, заземление входа
|
4. Генератор
импульсов MFG-8250A
Рисунок 24 - Генератор импульсов
MFG-8250A.
Таблица 18 - Технические
характеристики прибора MFG-8250A.
|
Параметры
|
Значения
|
|
Частота
|
0.5 Гц - 5 МГц
|
|
Амплитуда
|
двойная ≥10 В (при нагрузке 50 Ом)
|
|
Импеданс
|
50 Ом±10%
|
|
Постоянное смещение
|
<-5В - >5В (при нагрузке 50 Ом)
|
|
Регулировка коэффициента заполнения
|
80%-20%-80% до 1МГц
|
5. Программатор Altera Byte Blaster
Рисунок 25 - Программатор Altera Byte Blaster.
Таблица 19 - Характеристики программатора Altera Byte Blaster.
|
Параметры
|
Значения
|
|
Тип разъема
|
LTP (порт
принтера)
|
|
Длинна
|
0,3 М
|
Паяльное оборудование:
· паяльники
(разной мощности для различного применения);
· паяльная
станция (по необходимости, достаточно одной на несколько столов).
Вспомогательное
оборудование:
· системы
местной вытяжной вентиляции;
· паяльные
пасты;
· припой;
· трубчатый
припой с флюсом;
· клеи
для поверхностного монтажа;
· флюсы ;
· отмывочные
жидкости;
· радиомонтажный
инструмент;
· кусачки
боковые;
· плоскогубцы;
· губки
"утиный нос";
· отвертки;
· инструмент
для снятия изоляции.
6.2 Охрана труда и
техника безопасности на рабочем месте
Понятие "охрана труда"
тесно связано с ролью и значением труда в жизни людей. Охрана труда признана
устанавливать оптимальные сочетания между расходом энергии человека в процессе
труда и восстановлением этой энергии, чтобы исключить нежелательные последствия
труда. Труд как затрата энергии необходим и полезен человеку, если он протекает
в безвредных и безопасных условиях.
Охраной труда называют систему
законодательных актов и соответствующим им социально экономических,
технических, гигиенических и организационных мероприятий, обеспечивающих
безопасность труда, сохранение здоровья и работоспособности человека в процессе
труда. В процессе труда человек сталкивается с различными, неблагоприятными для
жизни и здоровья человека производственными факторами. Вредные производственные
факторы подразделяют на физические, химические, биологические и
психофизиологические.
Группы опасных физических и вредных
производственных факторов подразделяют на следующие подгруппы:
движущиеся машины и механизмы,
передвигающиеся изделия, материалы, заготовки;
повышенная запыленность и
загазованность воздуха рабочей зоны;
повышенные или пониженные
температуры поверхности оборудования, воздуха рабочей зоны;
повышенный уровень шума, вибрации;
повышение или понижение
барометрического давления в рабочей зоне;
влажность воздуха;
опасный уровень напряжения в
электрической цепи;
повышенный уровень статического
электричества и электромагнитных излучений;
Химические, опасные, вредные
производственные факторы:
обще токсические, раздражающие,
канцерогенные, мутагенные, влияющие на репродуктивную функцию.
Психофизиологические опасные по
характеру действия подразделяются на следующие подгруппы:
физические перегрузки (статические,
динамические, гиподинамические)
нервно-психические перегрузки
(умственное перенапряжение, монотонность труда, эмоциональные перегрузки)
Правила техники безопасности при
работе с химическими веществами:
при работе с химическими реактивами
в помещении должно находитс не менее двух работников;
работа с едкими и ядовитыми
веществами, а так же с органическими растворителями проводится только в
вытяжных шкафах;
при работах в вытяжном шкафу створки
шкафа необходимо поднимать на высоту не более 20 - 30 см так, чтобы в шкафу
находились только руки, а наблюдение за ходом процесса вести через стекла
шкафа;
при работе с химическими реактивами
необходимо включать выключать вытяжную систему не менее чем за 30 минут до
начала и после окончания работ;
Для повышения безопасности работ
следует пользоваться резиновыми перчатками, защитной маской и фартуком;
В результате действия на работающих,
вредных условий труда могут возникнуть профессиональное заболевание, понизится
сопротивляемость организма, работоспособность.
.3
Техника безопасности при работе с электрическими приборами
Для безопасной
работы с электрическим током необходимо помнить и выполнять следующие основные
правила.
1. Руки
должны быть чистыми и сухими, так как величина проходящего тока зависит от
состояния кожи, а также площади соприкосновения с токоведущими частями - грязь
и влага ее увеличивают.
2. Нельзя
работать в схеме, находящейся под напряжением, сразу двумя руками или одной
рукой при этом касаться токопроводящей поверхности (металлического корпуса
устройства), так как наиболее опасным является путь распространения тока от
руки к руке - через область сердца и легких.
3. Замену
деталей необходимо выполнять при отключении питания устройства от сети 220 В.
Для полной уверенности в этом случае лучше вытащить сетевую вилку из розетки.
4. Не
следует забывать, что после отключения питания конденсаторы в устройстве могут
еще долгое время сохранять заряд. Прикоснувшись к выводам такого конденсатора
рукой, можно получить удар током. Есть вероятность непроизвольно дернуть рукой
и прикоснуться к другим токоведущим частям.
5. Для
исключения такой возможности выводы высоковольтных конденсаторов
"закорачиваются" через резистор примерно 100 Ом (закорачивание
выводов коротко замыкающей перемычкой может их повредить, так что лучше
изготовить специальный "разрядный" резистор с изолированными щупами).
6. При
первоначальном включении устройства следует соблюдать осторожность, в
особенности беречь глаза, так как диоды и электролитические конденсаторы при
неправильной полярности включения или нарушении режимов, оговоренных в
технической документации на них, могут "взорваться" или сгореть с
языками пламени и выделением огромного количества дыма. При этом конденсаторы
"взрываются" не сразу, а сначала некоторое время греются.
7. Не
рекомендуется оставлять без присмотра включенные и еще не настроенные
устройства - это может вызвать пожар.
8. При
работах с радиоаппаратурой необходимо пользоваться инструментом только с
изолированными ручками. Допустимо изолировать ручки несколькими слоями
изоляционной ленты.
9.Для монтажа элементов лучше использовать паяльник с рабочим
напряжением, не превышающим 48 Ватт и гальванически развязанным от питающей
сети с помощью трансформатора. Паяльник на большее рабочее напряжение должен
иметь заземленное жало. В этом случае, если в аварийном режиме фазное
напряжение попадет на корпус, сработает автомат защиты, отключающий питание.
10.При работе с паяльником нельзя стряхивать с жала остатки припоя,
ударяя его: брызги расплавленного припоя могут попасть в глаза или на тело и
вызвать травму. Осторожность необходима и при выискивании выводов элементов из
платы при отпайке.
11.Стержень паяльника не должен качаться, его ручка не должна иметь
трещин, шнур не должен иметь нарушений изоляции. Пайку производить исправным
паяльником мощностью не более 40 Ватт. При этом использовать оловянно - свинцовый
припой ПОС - 61 и канифольный флюс. Жало паяльника должно быть заземлено, если
в аварийном режиме фазное напряжение попадет на корпус, сработает автомат
защиты, отключающий питание, т.к, некоторые детали (радиоэлементы)
чувствительны к статическому электричеству необходимо одевать антистатический
браслет.
12. Паяльник должен
иметь подставку, которая исключает случайное касание горячих частей руками, а
также скатывание его на стол или на пол.
13. При длительной
работе с паяльником воздух в комнате насыщается вредными для организма парами
свинца, олова и канифоли. Поэтому помещение следует регулярно проветривать.
12. Места,
где производятся работы с вредными веществами (флюсы, припои, стеклоленты,
фторопласт и др.), должны быть оборудованы местными вытяжными устройствами, а
все операции пайки и лужения производить под включенным вытяжным устройством.
13. Работающие
с эпоксидными смолами и отвердителями должны иметь специальную одежду,
резиновые перчатки и защитные очки. Попавшие на кожу брызги смолы, отвердителя
непременно промыть теплой водой с мылом.
14. Большое
значение на производстве имеет правильное и достаточное освещение рабочего
места и участка. Освещение на рабочем месте должно быть таким, чтобы работающий
мог без напряжения зрения выполнять работу. Оно может быть естественным,
боковым, искусственным, общим и местным.
. Поскольку при
монтаже РЭА используют бензин, ацетон и другие легковоспламеняющиеся жидкости,
во всех производственных помещениях должны соблюдаться меры противопожарной
безопасности:
а) на рабочем месте
нельзя курить и пользоваться открытым огнем.
б) все
производственные операции должны производиться с малым количеством
легковоспламеняющихся и взрывоопасных жидкостей и в технологической таре.
в) технологическая
тара должна быть металлической с резьбовыми пробками и иметь форму, исключающую
её опрокидывание.
г) на таре должен быть
предупредительный знак "ОГНЕОПАСНО".
д) на рабочем месте
в специально отделенном месте должен находиться огнетушитель. Для тушения
различных горючих веществ и материалов, а также электроустановок, находящихся
под напряжением, применяют углекислотные огнетушители различных типов: ОУ-2,
ОУ-5, ОУ-8, ОУБ-7.
.4 Требования правил
техники безопасности при работе с РЭА
Электросеть, служащая для питания
радиоаппаратов, измерительных приборов, электроинструмента и другого
электрооборудования, должна иметь в доступном месте выключающее устройство -
распределительный щиток с рубильником и предохранителями. Здесь же должны
постоянно находиться дежурные диэлектрические перчатки.
Электропитание рабочих столов должно
быть раздельное с автоматическим выключателем на каждом столе. Розетка,
предназначенная для подключения изготовляемого аппарата, должна соединятся
через разделительный трансформатор.
Рабочие места рабочих должны быть
хорошо освещены, укомплектованы переносными электросветильниками и
индивидуальными средствами защиты:
набор инструмента с изолированными
ручками;
коврик диэлектрический резиновый;
защитная маска или очки
Средства индивидуальной защиты,
переносные электросветильники, переносной электроинструмент, переходные шнуры
должны быть исправными.
Рабочий, осуществляющий изготовление
и техническое обслуживание радиоаппаратов должен быть в одежде с длинными
рукавами или в нарукавниках и обязан пользоваться инструментом с изолированными
ручками и следующими средствами индивидуальной защиты:
индикатором напряжения
защитная маска или очки
респиратор (при работе с токсичными
веществами).
Таблица 20 - Нормы условий работы
на производстве.
|
Показатель условий труда
|
Нормативная величина
|
|
Температура воздуха, С°
|
18
|
|
Уровень шума, дБ
|
85
|
|
Уровень вибраций, дБ
|
93
|
|
Освещенность, люкс
|
200
|
6.5
Воздействие электрического тока на организм человека
Все разнообразие
воздействия электрического тока на организм человека можно свести к двум
основным видам поражения: электрическим травмам (электрические ожоги,
электрические знаки, электро-металлизация кожи, электроофтальмия) и
электрическим ударам.
К электрическим
ожогам относятся ожоги кожи, тканей мышц и кровеносных сосудов, возникающих
вблизи электрической дуги (дуговой ожог) или при контакте с токоведущей частью
(токовый ожог).
Электрические знаки
- это знаки на поверхности кожи, вызываемые механическим и химическим действием
тока на кожу, которая отвердевает и темнеет.
Электрометаллизация
кожи возникает вследствие распыления и испарения металла под действием
электрического тока. При электрометаллизации кожа получает специфическую
окраску: при контакте с медью - зеленую, с латунью - сине-зеленую, со свинцом -
серо-желтую.
Электроофтальмия -
воспаление глаз в результате воздействия мощного потока ультрафиолетового
излучения от электрической дуги.
Электрические
травмы вызывают частичные поражения человеческого организма.
В отличие от них
электрические удары, возникающие при замыкании электрической цепи через тело
человека, вызывают поражение организма в целом, а также дыхания и сердца
одновременно (паралич нервной системы, мышц грудной клетки и желудочков
сердца).
Непосредственное
действие электрического тока на сердце может вызвать фибрилляцию сердца, когда
оно перестает сокращаться и происходят не координированные
"подергивания" волокон его мышцы. Если не принять срочных мер по
дефибрилляции, то наступает смерть.
Исход воздействия
электрического тока зависит от ряда факторов: электрического сопротивления тела
человека, величины и продолжительности протекания через него тока, рода и
частоты тока, пути тока в организме, индивидуальных свойств человека и условий
внешней среды.
Электрическое
сопротивление тела человека складывается из сопротивления его внутренних
органов и кожных покровов.
Наибольшим
сопротивлением обладает кожа и, особенно, ее верхний роговой слой, лишенный
кровеносных сосудов (эпидермис) толщина которого может достигать 0,2 мм, а
сопротивление (при сухой, неповрежденной коже) - 2 млн. Ом.
Сопротивление
внутренних органов значительно меньше и составляет (при снятом роговом слое)
около 500 Ом.
Таким образом,
основное сопротивление тела человека составляет его кожный покров. Однако
величина сопротивления кожи - величина непостоянная, зависящая от ее состояния,
площади, плотности и места приложения контактов, величины приложенного
напряжения, протекающего тока и времени его воздействия.
Сопротивление кожи
резко уменьшается при ее увлажнении и загрязнении. Так, увлажнение сухих рук
сильно подсоленной водой снижает сопротивление тела человека на 30-50 %, а
дистиллированной - на 15-35 %. Увеличение площади и плотности контактов также
снижает сопротивление кожи, причем существенное значение оказывает место
приложения контактов. Наименьшим сопротивлением обладает кожа лица, шеи,
подмышечных впадин, паховой области. Сопротивление кожи ладоней и подошв ног во
много раз больше других участков кожи тела человека.
Сопротивление кожи
быстро уменьшается под влиянием тока в результате увеличения потовыделения при
нагреве и раздражении кожи в месте контакта. С увеличением длительности
воздействия тока пото-выделиние возрастает, что приводит к дальнейшему снижению
сопротивления кожи.
При повреждении
кожи, а также с увеличением приложенного напряжения до величины, вызывающей ее
пробой, сопротивление тела человека оказывается минимальным, равным
сопротивлению внутренних органов.
В расчетах
сопротивление тела человека принято условно считать величиной постоянной и
равной 1000 Ом.
Величина тока, проходящего
через тело человека, является главным фактором, от которого зависит тяжесть
поражения. Различные по величине токи оказывают различное воздействие на
человека. Выделяют три основных значения пороговых (минимальных) токов:
пороговый ощутимый ток, пороговый не отпускающий ток и пороговый
фибрилляционный ток.
Переменный ток
частотой 50 Гц человек начинает ощущать при значениях 0,6-1,5 мА. Для
постоянного тока эти значения выше и находятся в пределах 5-10 мА.
Пороговый ощутимый
ток - величина безопасная, так как не может вызывать поражения человека, но
может явиться косвенной причиной несчастного случая (например, в результате
непроизвольных движений человека).
Значительно опаснее
является не отпускающий ток, при котором в результате судорожных сокращений
мышц человек не может самостоятельно оторваться от проводников.
Пороговые значения
неотпускающего тока для переменного частотой 50 Гц и постоянного токов
составляют, соответственно 10-15 мА и 50-80 мА. Сами по себе такие значения
токов не опасны для человека.
Однако, если
пострадавший не будет немедленно освобожден от проводников, то со временем
наблюдается уменьшение сопротивления его тела и соответственно возрастание
проходящего через его организм тока.
Пороговые значения
фибрилляционного тока, при котором прекращается работа сердца и кровообращения
и наступает смерть, составляют: для переменного тока частотой 50 Гц - 100 мА;
для постоянного тока - 300 мА.
Величина тока,
проходящего через тело человека, зависит от того, при каких условиях произошло
включение человека в электрическую цепь.
.6 Охрана окружающей среды
С целью охраны окружающей среды от
загрязнения применяются очистные камеры, для очистки радиоаппаратуры от пыли
должна быть вытяжная вентиляция, с применением фильтров для удерживания пыли.
В мастерских, где производится пайка
с применением свинцово-содержащих припоев, у каждого рабочего места должна быть
вытяжная вентиляция.
Вышедшие из строя сухие элементы
питания и аккумуляторы после изъятия из радиоаппарата.
Необходимо поместить в специальный
контейнер, так как эти элементы содержат вредные для здоровья человека вещества
(свинец, соли тяжелых металлов).
Вышедшие из строя
лампы дневного света необходимо помещать в специальные упаковочные корпуса, а
затем в общую тару.
Изделия из пластмассы,
полиэтиленовые пакеты, ткани, бумагу необходимо складировать в тары, так как в
процессе разложения, вступая в реакцию под действием внешних факторов, они
выделяют вредные для здоровья вещества.
Необходимо экономить водные ресурсы
и рационально использовать пресную воду, не сбрасывать в канализацию ядовитые
вещества, а сдавать их в утилизацию, в специальные приёмные пункты.
Мастерские по изготовлению
электронной продукции должны быть оборудованы необходимыми
санитарно-гигиеническими устройствами, согласно установленным нормам.
Заключение
В дипломном проекте было произведено
описание технических характеристик акустического кейса, поведено сравнение с
аналогичными приборами на рынке, а так же получен опыт изготовления печатных
плат с помощью специализированного оборудования и работы с контрольно -
измерительными приборами и программными приложениями.
В технологической части рассмотрен
процесс изготовления прибора, технические характеристики, конструкция,
блок-схема, блок питания, типовые неисправности описываемого устройства.
В расчетно-конструкторской части
было произведено составление программы и прошивка микроконтроллера, с
использованием программатора и специализированного программного обеспечения.
В экономической части определены
статьи затрат на изготовление акустического кейса, произведена плановая
калькуляция себестоимости производства, составлена сметно - плановая таблица
калькуляции себестоимости изготовления прибора.
В разделе "Организация рабочего
места" рассмотрены вопросы правильной организации рабочего места, с учетом
списка необходимого контрольно - измерительного оборудования и ручного
инструмента.
В разделе "Охрана труда и
техника безопасности" были рассмотрены вопросы охраны труда и техники
безопасности на рабочем месте.
Библиотезированный
источник используемой литературы
1. Л.И.Абдильдина, С.С.Абдильдин Экономика предприятия Алматы,
Издательство КазНацАГРУ 2004 г.
2. Журнал "Радио №11, Москва, Роспечать" 2002 г.
3. Инструкция по планированию, учету и калькулированию
себестоимости услуг и продукции на предприятиях бытового обслуживания
населения.
4. Методическое пособие по дипломному проектированию, по
разделу: "Охрана труда и окружающей среды". Алматы, 2003г.
5. Положение о составе затрат на производство продукции,
оказание услуг, выполнение работ, утвержденное Постановлением правительства РК.
6. Инженерно - технический справочник "Инженерные решения
по безопасности труда на транспорте". Алматы, 2002г.
7. Учебник для высших учебных заведений "Информационная
безопасность". Москва, 2008г.
8. Лекции по инновационным методам развития информационных
технологий. МГТУ, 2007г.
. Лекция "Организация бизнеса". КазЭУ, 2008г.
. Интернет ресурс "www.analitika.info" Статья 1,
глава 1, параграф 1.2.
11. Интернет ресурс "spy4you.ru", список продукции.
. Интернет ресурс "info-protect.ru", список
продукции.
Приложение А
Структурная схема платы генератора
"белого" шума.
Приложение Б
Принципиальная схема программатора.
Приложение В
Принципиальная схема зарядного
устройства
Приложение Г
Принципиальная схема платы
акустического кейса
Приложение Д
Диаграмма затрат