Управление цепями поставок на товарном рынке чая (на примере компании ООО 'Севко')

  • Вид работы:
    Курсовая работа (т)
  • Предмет:
    Маркетинг
  • Язык:
    Русский
    ,
    Формат файла:
    MS Word
    65,96 Кб
  • Опубликовано:
    2014-09-11
Вы можете узнать стоимость помощи в написании студенческой работы.
Помощь в написании работы, которую точно примут!

Управление цепями поставок на товарном рынке чая (на примере компании ООО 'Севко')

Введение

Актуальность темы данной курсовой работы объясняется тем, что в настоящее время, чай - один из популярных и любимых напитков в России. В нашей стране развита культура потребления этого напитка: чай пьют дома и на работе, в кафе и ресторанах. На сегодняшний день чай потребляют около 98% россиян. Рынок отзывается на высокий уровень спроса и предлагает огромный ассортимент этого напитка. Но расширять продажи российским компаниям становится все сложнее. За последние три года наблюдается тенденция постепенного замедления роста объемов продаж, так как российский рынок чая приближается к насыщению. В связи с этим повышается уровень конкуренции, игроки укрепляют маркетинговую политику и рассматривают дальнейшие пути развития за счет продвижения российского чая в другие страны. Еще одним способом увеличения продаж может стать наличие уникального ассортимента, однако, как утверждают эксперты, в большей степени перспективы компаний сегодня связаны с выходом на внешние рынки. У бизнеса появляется потребность в четкой организации цепи поставок товара «от плантации до чашки».

Цель курсовой работы - рассмотреть цепь поставок на товарном рынке чая на примере компании ООО «Севко» и предложить возможные улучшения.

Задачи: изучить и проанализировать литературу по теме; рассмотреть цепь поставок, работающую на предприятии ООО «Севко»; дать рекомендации по повышению эффективности работы.

Предмет: цепь поставок компании ООО «Севко».

Объект: товарный рынок чая в России.

 

1. Особенности управления цепью поставок на рынке чая

.1      Характеристика рынка

В 2007-2011 гг. предложение чая на российском рынке уменьшилось почти на 8%: со 197,5 млн т до 181,9 млн т. На протяжении 2007-2009 гг. предложение ежегодно снижалось. Наибольший темп снижения объёма предложения относительно предыдущих лет наблюдался в кризисный 2009 г, когда он составил 14,5%. Начиная с 2010 г объём предложения чая в России начал увеличиваться. Рост в 2010 и 2011 гг. составил 7,8% и 4,2% соответственно относительно предыдущих лет.

Внутреннее производство вносит максимальный вклад в предложение чая на российском рынке. По оценкам BusinesStat, в 2007-2011 гг. доля внутреннего производства чая составляла в среднем 61,3% от объёма предложения. Необходимо отметить, что собственного чая в России крайне мало: он выращивается только в Краснодарском крае. Более чем 95% потребляемого в России чая покупается на чайных аукционах по месту выращивания (в Шри-Ланке, Индии, Кении и др.) и импортируется в виде промышленного сырья. На российских предприятиях импортный чай обрабатывается и фасуется в мелкую упаковку для розничной торговли.

Доля импортных поставок чая от общего объёма предложения ежегодно увеличивается. Так, за 2007-2011 гг. доля импортной продукции выросла с 19,7% до 21,2%. Крупнейшими экспортёрами чая на российский рынок в 2011 г являлись Шри-Ланка (бывший остров Цейлон), Индия и Кения. Доля Шри-Ланки в общем объёме импорта чая в Россию в 2011 г. составила 33,1%, доля Индии - 25%, доля Кении - 9,7%. Суммарная доля трёх крупнейших стран-поставщиков чая на российский рынок в 2011 г. составила 67,8%.

Рынок чая в России последние 7 лет в целом сохраняет стабильность. В стране, где этот напиток пьет почти 100% населения, такой результат скорее хорош, чем плох, ведь он сигнализирует о явной приверженности продукту, не зависящей, по большому счету, даже от всеобщих экономических проблем. Среди качественных изменений - растущий спрос потребителей на пакетированный чай и возвращение интереса к премиальным продуктам.

Россия продолжает оставаться одним из лидеров потребления чая в мире.

По объемам потребления чая Россия занимает четвертое место в мире после Индии, Китая и Турции. По информации ассоциации «Росчайкофе», рынок, в последние 7 лет вполне стабилен по объемам. В 2010 году объем внутреннего рынка составил 171 тыс. т, объем импорта - 180 тыс. т. Для сравнения: в 2009 году объем импорта был те же 180 тыс. т и внутренний рынок - 170 тыс. т.

Мы обычно в последние 7 лет фиксировали колебания внутреннего объема рынка между 160 и 170 тыс. т, но в последние годы он был ближе к 170 тыс. т. Тем не менее, пока предпосылок к кардинальным изменениям объема в 2011 год нет, - комментирует генеральный директор ассоциации «Росчайкофе» Рамаз Чантурия.

По информации представительства «Р. Твайнинг энд Кампани Лимитед», объем рынка в денежном выражении - чуть более 40 млрд. руб.

Причина отсутствия физического роста рынка очевидна: он полностью насыщен и полностью сложился. Как отмечают аналитики BusinesStat, так как традиционно потребителями чая является практически все население страны, то увеличение продаж за счет увеличения числа потребителей невозможно. Рынок стабилен. Это в том числе говорит о том, что продукт востребован, его потребитель определен и не собирается увеличивать потребление, но и уменьшать не собирается, что хорошо.

.2     
Отношения с поставщиками

Российские производители чая используют импортное сырье, закупаемое на аукционах в Шри-Ланке, Индии, Китае, Вьетнаме, Кении, Индонезии и прочих странах. Более чем 90% потребляемого в РФ чая импортируется, исключениями являются небольшие предприятия из Краснодарского края, использующие местное сырье. Если в советские годы заметную нишу на рынке чая занимали грузинские и краснодарские чаи, то с открытием границ и доступом на российский рынок иностранных фирм они были практически вытеснены с рынка.

Сегодня чай выращивают в 37 государствах мира, и его производство в последние годы неуклонно растет. Так, в 1996 г., по данным Всемирной продовольственной и сельскохозяйственной организации ООН (FAO), было произведено 2,7 млн. т чая, тогда как в 1970 г. производство не превышало 1,5 млн. т, и, таким образом, рост составил 76%. К 2000 г. число почитателей чая приблизилось к 2,3 млрд. человек.

В Россию поставляется в основном фасованный чай, и лишь около 20% чая фасуется на российских фабриках. Около 98% цейлонского и около 60% индийского чая поступает в Россию в фасованном виде. Среди лидеров поставок фасованного чая компании - "Май", "Дилма", "Гранд", "Орими Трейд", "Юта". Все эти фирмы, кроме "Дилма" (Шри-Ланка), - российские. В последние годы наметилась тенденция к активизации производства в России, что будет способствовать снижению цен на конечную продукцию.

.3     
Крупные компании, конкуренция

Последние несколько лет рынок поделен между основными участниками, и новых серьезных игроков не появилось.

Рынок конкурентный и сложно вскрываемый для нового игрока из-за высоких рисков входа: даже имея необходимые деньги для вложений, гарантий успеха нет. Ведь для того чтобы занимать на рынке заметное положение (то есть иметь долю от 3% рынка), необходимо вкладывать от $5-10 млн. ежегодно, причем минимум в течение 3 лет. И эти затраты сопряжены с высокими рисками: к примеру, реклама и маркетинг, необходимые для продвижения нового продукта и «съедающие» большие суммы денег, не дают гарантий результата.

Несмотря на это, конкуренция внутри рынка достаточно сильна. Рынок контролируют 5 игроков (на их долю, по данным «Росчайкофе», в совокупности приходится 75-80% всего рынка), также на рынке присутствует 10-15 компаний второго эшелона.

Активное формирование рынка чая в России происходило в начале - середине 90-х гг. Чайными центрами, в которых находятся представительства крупнейших поставщиков чая в Россию, выступают Москва и Санкт-Петербург; региональные компании, находящиеся в крупных городах России, являются дистрибьюторами ведущих фирм. Ведущие позиции на российском рынке чая сейчас занимают такие фирмы, как "Орими-трейд" (Принцесса Канди, Принцесса Гита, Принцесса Нури, Принцесса Ява. По данным, полученным независимыми исследованиями, треть потребляемого в России чая приходится именно на эти марки.), "Гранд" (GrandTea), "Май" (Майский, CURTIS, Лисма), "Unielever" (Lipton, Brooke Bond, Беседа), "Ахмад" (Ahmad Tea - дорогие элитные чаи).

Unilever

Компания "Unilever" - это крупнейший транснациональный концерн, который работает в 90 странах мира и имеет около 270 тыс. штатных сотрудников. Начиная с 1930-х гг. компании "Unilever" принадлежит торговая марка чая "Lipton". Ключевое направление деятельности компании "Unilever" - рост на развивающихся и вновь появляющихся рынках. В 1992 г. руководство "Unilever" приняло решение об открытии собственного филиала компании в России. В общей сложности компанией инвестировано в Россию более 100 млн. долл.

Корпорация Dilmah объединяет восемь крупнейших компаний Цейлона, занимающихся не только выращиванием и обработкой чайной культуры, но дизайном и герметичностью упаковки, расфасовкой, транспортом и сбытом своей продукции. Таким образом, продукция попадает к потребителю, минуя посредников, что обеспечивает высокое качество и низкую себестоимость чая. История компании начинается с 1950-х гг., когда Цейлон, после нескольких веков колониального правления Португалии, потом Дании и наконец Британии, превратился в независимую страну Шри-Ланка.

Май

Компания "Май" возникла в 1991 г., и основным направлением деятельности компании был ввоз в Россию фасованного чая, произведенного под собственной маркой на заводах Индии и Шри-Ланки. Торгово-промышленная группа

"Май" первой начала поставлять в Россию качественный индийский и цейлонский чай в ассортименте и объемах, преобразивших ситуацию на чайном рынке. Сегодня "майский" ассортимент насчитывает более 50 наименований. В 1998 г. началось строительство собственной чаеразвесочной фабрики в России (г. Фрязино Московской обл.), а летом 1998 г. она начала работу. Мощности фабрики позволят выпускать около 50 тыс. тонн чая в год, предполагается, что она станет самым крупным чаеразвесочным предприятием в России. В первое время будет выпускаться в основном пакетированный чай, который пользуется наибольшим спросом в крупных городах. Объем инвестиций в строительство фабрики составил 250 млн руб.

Уфимская чаеразвесочная фабрика "Теастан"

Уфимская чаеразвесочная и чаепрессовочная фабрика была создана на базе эвакуированной Рязанской фабрики в 1942. В 1974 освоены новые производства, фабрика переименована в Уфимскую чаеразвесочную, а в 1994 - преобразована в АО закрытого типа "Теастан". В настоящее время фабрика занимается закупкой, фасовкой и реализацией чая, оснащена оборудованием германских, итальянских, английских фирм, позволяющим фасовать чай по 2,3 г, 50, 100, 125, 150 г. В настоящее время на предприятии выпускается более 60 видов черных, зеленых и смешанных чаев, более 20 - фруктовых, ароматизированных, с растительными добавками, травяных и лекарственных чаев. Среди потребителей продукции - Республика Башкортостан, Татарстан, Удмуртия, Бурятия, Кабардино-Балкария, Челябинская, Самарская, Тюменская, Свердловская, Пермская, Ульяновская обл., Казахстан, Беларусь (более 1,5 тыс. потребителей).

Московская чаеразвесочная фабрика

Московская чаеразвесочная фабрика является правопреемником муниципального предприятия Московская чаеразвесочная фабрика им. В. И. Ленина, действовавшего более 60 лет на внутреннем рынке страны. В 1995 г. на базе "Московской чаеразвесочной фабрики" была создана компания "Никитин". В нее вошли Рязанская и Иркутская чаеразвесочные фабрики, разветвленная сбытовая сеть, покрывающая практически все регионы, и большой автопарк. В настоящее время основным видом продукции торгового дома "Никитин" является Чай со слоном, на выпуск этой торговой марки приходится 46% всего объема продаж компании. Кроме того, на предприятиях группы производятся новые марки линий Купеческий и Никитин. Эксклюзивным продавцом чая Никитин является компания "Золотой чай".

Чаеразвесочная фабрика "Амтел" (г. Королев, Московской области)

Компания "Амтел" поставляет чайную продукцию на российский рынок уже более 5 лет. В процессе выбора сырья для купажирования чая Амтел компания сотрудничает с крупнейшими производителями Индии, Шри-Ланки, Индонезии. В 1998 г. был запущен проект производства и фасовки чая в России.

"Московский чай" (г. Видное)

Основные выводы:

• Рынок чая продолжает развиваться и является одним из самых стабильных. Причиной этому служит высокая популярность чая в нашей стране.

• В настоящее время рынок чая в России практически прекратил свой рост в количественном выражении. Однако на рынке происходят и будут происходить в дальнейшем качественные изменения. Компании производители расширяют ассортимент, предлагают новые вкусы, новый формат упаковки, проводят акции по стимулированию продаж.

• Основные тенденции - рост средней розничной цены чая, изменение потребительских предпочтений в пользу более дешевых сортов чая. Однако значительное повышение цен не повлияло на общее состояние рынка и не привело к снижению спроса.

• Большинство наших соотечественников остаются потребителями традиционного черного чая. Кроме того, россияне расширяют свои предпочтения, переходя на зеленые, фруктовые и травяные чаи. Увеличивается и доля пакетированного чая.

• Несмотря на финансовый кризис, и связанные с ним негативные процессы на рынке, прогноз ситуации на рынке чая положительный, поскольку чай является традиционным для России напитком.

2.     
Анализ конфигурации сети поставок чая

.1 Сеть поставок чая


.2 Описание сети поставок чая

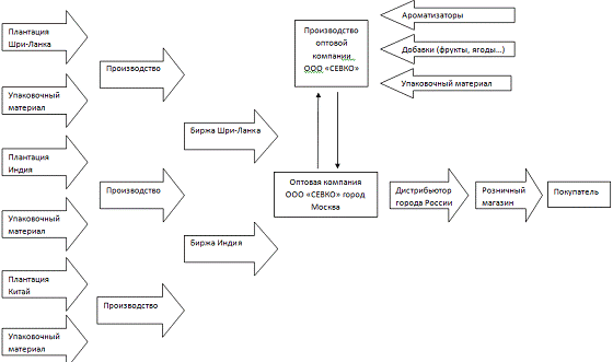
Фокусное предприятие ООО «СЕВКО» - выпускает чай под торговой маркой «Maitre de The».

Сырьём для изготовления чая являются листья чайного куста, который выращивают в массовом количестве на специальных плантациях. Для произрастания этого растения необходим тёплый климат с достаточным количеством влаги, не застаивающейся у корней. Большинство чайных плантаций располагается на горных склонах в районах с тропическим или субтропическим климатом. В Китае, Индии и Африке, где производится наибольшая доля чая, сбор проводится до четырёх раз в год. Наиболее ценятся чаи первых двух урожаев. Северная граница территории, на которой выращивание чая экономически оправдано, проходит приблизительно на широте Грузии и Краснодарского края России. В более высоких широтах чайный куст ещё может произрастать, но культивировать его в целях заготовки чая убыточно.

Листья чая собираются и сортируются вручную: для чаёв наиболее высокой сортности (и стоимости) используются нераспустившиеся почки и самые молодые листья, лишь первая-вторая флешь (первая-вторая группа листьев на побеге, считая от конца); более «грубые» чаи делают из зрелых листьев. Труд сборщиков достаточно тяжёлый и монотонный: соотношение массы готового чёрного чая и сырого листа - около ¼, то есть на изготовление килограмма чая требуется собрать четыре килограмма листа. Норма выработки для сборщиков составляет 30-35 кг листа в день, при том, что необходимо соблюдать стандарты качества и брать с кустов только нужные листья. Сырьё для высокосортных чаёв часто растёт на небольших плантациях (площадью около 0,5 га), располагающихся разрозненно на горных склонах, так что к сборке листа добавляется необходимость перехода с одной плантации на другую. Современные промышленные плантации делают, как правило, достаточно крупными, чтобы обеспечить непрерывность сборки и поднять производительность, собранный на этих плантациях лист идёт на чай массового производства.

Затем, чай попадает на производство, где проходит несколько стадий обработки. Предварительная обработка, ферментация, сушка, сортировка. Затем отсортированный продукт отправляется на крупногабаритную упаковку, где его пакуют или в джутовые мешки, или бумажные мешки по выбору компании. Упакованный товар взвешивается  и транспортируется.

Производственная упаковка отправляется для продажи крупными партиями на чайную биржу.

Компания ООО «СЕВКО» создала торговую марку «Maitre de The» просто как маркетинговый ход. Никаких собственных плантаций и производств сортов чая нет. Только завод с двумя фасовочными линиями (одна - для картонной упаковки, вторая - для железных банок). Поэтому обработанный чай закупается на чайных биржах.

Оттуда товар доставляют в головной офис компании, которая переправляет чай на дальнейшую доработку на собственное производство. Готовый чай смешивают с добавками и ароматизаторами, который доставляют с завода в Германии. Расфасовывают в потребительскую упаковку с торговой маркой «Maitre de The». И коробами, через склад головного офиса, отправляют к дистрибьюторам по всем регионам страны. Дистрибьютор на своем складе расфасовывает транспортные короба и осуществляет продажу малыми партиями розничным магазинам. Где под воздействием цены и маркетинговых мероприятий товар выбирается покупателем. Цикл повторяется.

рынок чай торговый

3. Рекомендации по совершенствованию сети поставок чая

Из-за большого количества звеньев в цепи поставок требуется жесткий контроль и существует высокая вероятность проблем при движении товара и информации о нем.

Решением проблемы в системе, когда дистрибьюторы являются дочерними предприятиями компании, может стать внедрение разработки на всех уровнях взаимодействия.

Также на скорость товарооборота влияют перебои с отгрузками в разные регионы страны. На главном складе ежедневно грузятся фуры в разные регионы страны. Из-за обширных территорий страны, скорость доставки товара до склада дистрибьютора у всех разная. Машина до Екатеринбурга идет 3-4 дня и дает возможность подвозить товар 1 раз в неделю партией, которая в сезон не обеспечивает полную потребность клиентов региона. Тогда как города находящиеся ближе к Москве имеют возможность загрузки дважды в неделю и обеспечение своего объема продаж. Что не даёт возможности получить остродефицитный или сезонный товар в необходимом объеме всем складам, а соответственно срыв продаж в регионе.

Для решения проблемы необходимо производить заблаговременное планирование объемов отгрузок по всем направлениям.

Вопрос с закупом товара остро стоит и из-за отсутствия налаженной системы планирования и прогнозирования продаж конечному покупателю. Закуп интересуется объемами у розничных магазинов, умножает полученную цифру на 10 и делает заказ. После таких действий в большинстве случаев, компания остаётся либо с огромными остатками товара, либо с нехваткой.

Внедрение в информационную систему предприятия всевозможных отчетов продаж и прогнозирования потребности в товаре помогло бы основываться на конкретных расчетах и анализе прошлых лет.

Множество бюрократической работы тоже затягивает процесс перемещения товара по цепи поставок. При заявках, планировании, возвратах необходимы согласования с дирекцией, что приводит к отказу клиентов от работы с поставщиком. После продажи товара необходимы отчеты и разъяснения головному офису, на что тратится множество времени и сил, но никакой пользы эти процессы не приносят.

Проблема должна решаться обучением персонала - возможность отследить движение товара по отчетам и анализам информационной системы сократит время вмешательства руководящего персонала в работу офисных работников.

Заключение

На рынке чая в настоящее время можно выделить следующие тенденции:

* Рост оптовой цены на чай-сырье; * Рост продаж в премиальном ценовом сегменте; * Обострение марочной конкуренции в последние годы; * Активное развитие экспорта чая крупнейшими игроками рынка; * Рост цивилизованных форм розничной торговли в сегменте торговли чаем; * Рост ассортиментного предложения на рынке; * Изменение потребительских предпочтений в сторону нетрадиционных видов чая: рост спроса на зеленые, травяные и фруктовые чаи, вызванный повышением интереса к здоровому образу жизни; рост спроса на ароматизированные чаи; формирование новых сегментов рынка - белых и красных чаев, которые раньше пользовались значительно меньшим спросом; * Увеличение объема продаж пакетированного чая, вызванное активным образом жизни.

Откуда следует, что в данном сегменте необходимо укреплять цепи поставок, развивать отношения между партнерами и удалять все безнадежно устаревшие процессы с предприятий торговли. Тогда компания ООО «СЕВКО» сможет увеличить свою долю на рынке и войти в первую пятерку поставщиков чая в России

Список использованной литературы

1) Сайт торговой марки «Maitre de The»

2)      Сайт компании «Орими Трейд»

)        Сайт компании «Май»

)        Сайт компании «Unilever»

)        Сайт компании «Dilmah» /

6) Котлер Ф., Келлер К.Л. «Маркетинг. Менеджмент» 12-е издание,2006г

7) Д. Бауэрсокс, Д. Клосс «Логистика. Интегрированная цепь поставок», 2008.

Похожие работы на - Управление цепями поставок на товарном рынке чая (на примере компании ООО 'Севко')

 

Не нашли материал для своей работы?
Поможем написать уникальную работу
Без плагиата!
Без нейросетей!