Состояние и направления развития электронной торговли в Республике Беларусь

  • Вид работы:
    Курсовая работа (т)
  • Предмет:
    Маркетинг
  • Язык:
    Русский
    ,
    Формат файла:
    MS Word
    110,05 Кб
  • Опубликовано:
    2015-02-20
Вы можете узнать стоимость помощи в написании студенческой работы.
Помощь в написании работы, которую точно примут!

Состояние и направления развития электронной торговли в Республике Беларусь

Содержание

Введение

. Понятие электронной торговли, её конкурентные преимущества, возможности проблемы развития

. Организация работы Интернет-магазина, её правовое регулирование

. Состояние розничной торговли через Интернет-магазины в Республике Беларусь, тенденции её развития

Заключение

Список использованных источников

Приложение

Введение

В условиях информатизации огромное значение приобретают Интернет-технологии, внедрение которых в деятельность любого предприятия позволяет последним адаптироваться к современным рыночным условиям, что способствует повышению эффективности их функционирования.

Во многих компаниях встречаются проблемы доведения товаров (работ, услуг) до потребителей, которые мешают эффективно работать отделу продаж, и не исчезают даже с подбором профессионального персонала. Решить их можно только путем автоматизации процесса продаж.

В последние годы все большее развитие получает электронная коммерция. Этому способствует научно-технический прогресс в области информационных технологий и электроники. Электронная коммерция - термин, используемый для обозначения коммерческой активности в сети Интернет. Электронная коммерция обеспечивает возможность осуществления покупок, продаж, сервисного обслуживания, проведения маркетинговых мероприятий, проведения отдельных коммерческих операций посредством использования сети Интернет и компьютерных сетей.

Появление глобальных сетей связи, и в первую очередь - Интернет, привело к настоящей революции в области организации и ведения коммерческой деятельности. Преобразования коснулись как внешних отношений между компаниями и их партнерами, или клиентами, так и внутренней структуры самих компаний. Появились не только новые направления ведения бизнеса, но и принципиально изменились уже существующие.

В последние годы эти тенденции становятся все более явными. Согласно исследованию специалистов компании Intel, в 2014 году число пользователей Интернет достигнет 3-х миллиардов, а оборот электронной коммерции вырастет до триллиона долларов.

Одним из видов электронной коммерции является торговля посредством Интернет-магазина. Такой вид бизнеса стал особенно актуален в последние несколько лет: он не требует затрат таких материальных ресурсов, как аренда или покупка торгового помещения, оснащения его необходимым торгово-технологическим оборудованием, затрат на набор большого количества торгового и административного персонала. Кроме того, торговля через интернет-магазин позволяет более гибко реагировать на спрос, изменяя ассортимент частично или полностью. Соответственно, стартовый капитал, необходимый для открытия и запуска торгового предприятия может быть в разы ниже, нежели при организации такого же магазина в реальности, а не в сети Интернет.

Интернет представляет собой реальную почву для ведения бизнеса, эта отрасль растет за счет общения между клиентами и консультантами. Интернет позволяет перевести обслуживание своих клиентов на новый уровень.

Целью данной работы является анализ современного состояния розничной торговли через Интернет и выявление тенденций развития данной отрасли торговли непосредственно в Республике Беларусь.

Задачи курсовой работы:

рассмотреть понятие электронной торговли;

рассмотреть организацию работы Интернет-магазина;

выявить конкурентные преимущества электронной торговли по сравнению с традиционной формой торговли;

отметить тенденции и перспективы развития электронной коммерции в Республике Беларусь.

Объектом исследования является электронная торговля, а предметом исследования - её составная часть, то есть Интернет-магазин.

При написании работы использовались следующие источники: тематическая литература, статистические сборники и ресурсы Интернет.

1. Понятие электронной торговли, её конкурентные преимущества, возможности проблемы развития

Развитие компьютерных информационных систем и телекоммуникационных технологий привело к формированию нового вида экономической деятельности - электронного бизнеса.

Электронный бизнес - это любая деловая активность, использующая возможности глобальных информационных сетей для преобразования внутренних и внешних связей с целью создания прибыли.

Внутренняя организация компании на базе единой информационной сети (интранет), повышающей эффективность взаимодействия сотрудников и оптимизирующей процессы планирования и управления; внешнее взаимодействие (экстранет) с партнерами, поставщиками и клиентами - всё это составные части e-бизнеса.

Электронная коммерция является важнейшим составным элементом электронного бизнеса. Под электронной коммерцией (e-commerce) подразумеваются любые формы деловых сделок, при которых взаимодействие сторон осуществляется электронным способом вместо физического обмена или непосредственного физического контакта, и в результате которого право собственности или право пользования товаром или услугой передается от одного лица другому [1].

Электронный бизнес имеет четыре основных этапа использования: маркетинг, производство, продажи и платежи, а степень использования информационных и коммуникационных технологий и систем служит мерой, по которой бизнес может считаться электронным. Степень использования телекоммуникационных технологий определяется использованием глобальной сети Интернет как инструмента организации единого информационного пространства электронного бизнеса.

Вся же информация хранится на web-серверах - компьютерах, принадлежащих организациям, осуществляющим интернет-услуги. Доступ к информации осуществляется по запросам из программ-браузеров клиентов сети.

Продвижение e-commerce в Интернет обеспечивает доступ производителей к максимальному числу потребителей и их многообразным предпочтениям и предоставляет возможность клиентам вводить свои заказы в систему управления предприятием.

Электронную коммерцию принято делить на следующие категории [2]:

business-to-business (B2B). Данное направление включает в себя все уровни взаимодействия между компаниями. При этом могут использоваться специальные технологии и стандарты электронного обмена данными, например такие, как EDI;

business-to-consumer (B2C). Основу этого направления составляет электронная розничная торговля;

business-to-administration (B2A). Взаимодействие бизнеса и администрации включает деловые связи коммерческих структур с государственными организациями, начиная от местных властей и заканчивая международными организациями;

consumer-to-administration (C2A). Это направление наименее развито, однако имеет достаточно высокий потенциал, который может быть использован для организации взаимодействия государственных структур и потребителей, особенно в социальной и налоговой сфере;

consumer-to-consumer (C2C). Подразумевается возможность взаимодействия потребителей для обмена коммерческой информацией. Это может быть обмен опытом приобретения того или иного товара, обмен опытом взаимодействия с той или иной фирмой и многое другое.

Системы электронной коммерции позволяют покупателю не общаться с продавцом, не тратить время на хождение по магазинам, а также иметь более полную информацию о товарах. Продавец же может быстрее реагировать на изменение спроса, анализировать поведение покупателей, экономить средства на персонале, аренде помещений и т.п.

Не являясь единой технологией, электронная коммерция в Интернете характеризуется разносторонностью. Она объединяет широкий спектр бизнес-операций, которые включают в себя [3]:

обмен информацией;

установление контактов;

пред- и послепродажную поддержку;

продажу товаров и услуг;

электронную оплату, в том числе с использованием электронных платежных систем;

распространение продуктов;

возможность организации виртуальных предприятий;

осуществление бизнес-процессов, совместно управляемых компанией и ее торговыми партнерами.

Возможности электронной коммерции в Интернете привносят следующие новые элементы в современный бизнес:

рост конкуренции;

глобализация сфер деятельности;

персонализация взаимодействия;

сокращение каналов распространения товаров;

экономия затрат.

Возникновение и быстрое распространение в мире электронного бизнеса обусловлено рядом объективно необходимых для этого условий и предпосылок.

Прежде всего, это высокий уровень компьютеризации общества. Персональные компьютеры, получившие широкие распространение в производстве и быту, стали материальной основой перехода большей части населения промышленно развитых стран к практическому овладению знанием и навыками пользования современными информационными технологиями. Кроме того, для быстрого распространения электронного бизнеса необходимо, чтобы информационный и технологический потенциал Интернет превысил некоторый критический уровень, открывающий доступ к нему не только сравнительно ограниченного круга элитарных пользователей, но и широких масс населения. Еще одной предпосылкой электронизации бизнеса является достижение определенного уровня интеграции (информационной и технологической) внутрикорпоративных информационных систем и Интернет.

Потребители и коммерческие фирмы с помощью электронной коммерции получают информацию об имеющихся в любой стране товарах и услугах, ценах и условиях продажи, что позволяет им осуществлять необходимые приобретения на самых выгодных условиях. Электронная коммерция предоставляет поставщикам маркетинговые услуги в режиме реального времени и позволяет им совершать сделки без открытия представительств или найма зарубежных агентов. Быстрая и гарантированная доставка предоставляет возможность оптовой и розничной торговле уменьшить объем и номенклатуру необходимых запасов. А это, в свою очередь, помогает компаниям, и, прежде всего малым и средним, снижать свою себестоимость.

Преимущества электронной коммерции как таковой по сравнению с традиционным бизнесом [4]:

)         Сокращение расходов продавцов за счет: экономии на аренде офисных площадей и оптимизации размеров складских площадей, экономия на зарплате персонала (при сопоставимых объемах продаж персонал "точки электронной торговли" в два-три раза меньше персонала традиционного магазина) и т.п. Соответственно, установление меньших, чем в традиционной торговле, цен.

)         Возможности развернутого представления товара, рекламы, продвижения товара и т.п. для продавца в Интернете существенно выше, а затраты на подобные мероприятия существенно ниже.

)         Для покупателя это более низкие цены, возможное устранение издержек поиска (или просто облегчение поиска) и, что весьма существенно, особенно для больших городов, - гигантская экономия времени.

)         И продавец, и покупатель обеспечиваются специализированной, структурированной и целенаправленной информацией о наличии продукции, номенклатуре цен, возможностях поставщиков и альтернативных вариантах сделок.

Для более наглядного представления различий электронной и традиционной торговли, их можно представить в виде сравнительной таблицы (таблица 1.1).

Таблица 1.1 - Сравнительная характеристика видов торговли

Традиционная торговля

Электронная коммерция

Потребитель должен выйти из дома для приобретения товаров

Потребителю приобретает товары, не выходя из дома

Личный контакт покупателя и продавца

Виртуальный контакт покупателя и продавца

Пересылка продавцом по компьютерным сетям покупателю счета на оплату

Оплата .покупателем счета на товар в кассе магазина наличными деньгами или банковской картой

Оплата покупателем счета по какой-нибудь системе электронных платежей (банковская карта, электронный чек, цифровые деньги, электронные деньги)

Примечание - Источник: собственная разработка

Несмотря на все преимущества перед традиционным видом торговли, у электронной коммерции есть и свои недостатки [5]:

)         Несмотря на то, что Интернет стал для очень большого числа людей тем, без чего они не представляют свою жизнь, всё же ещё находятся люди, которые не хотят приобретать товары и услуги через Интернет либо из-за недостатка знаний, либо доверия. Многие люди опасаются требований о раскрытии личной и частной информации из соображения безопасности, а также множество, раз законность и достоверность различных сайтов электронной коммерции подвергались сомнению.

)         Электронной торговля не подходит для торговли скоропортящихся товаров, таких как продукты питания. Такие товары люди предпочитают покупать обычным способом. Также здесь играет и тот фактор, что электронной коммерции необходимо время для доставки товара.

На рынке электронных продаж в настоящее время есть проблемы, разрешение которых может способствовать повышению уровня развитости данной сферы деятельности. Одна из них выражается в том, что на сегодняшний день в основном применяются разработки, идеи западных специалистов, путем переноса их на российскую почву без достаточной адаптации. Также есть проблема безопасности финансовых сделок и передаваемой конфиденциальной информации [6].

Таким образом, решение проблем во многом зависит не только от того, как быстро будет расти аудитория, но и от того, как быстро удастся решить проблемы относительно проведения платежей в режиме реального времени. Так же, успех электронной торговли во многом зависит от внедрения инновационных методов и проектов, основанных на применении инструментария электронной коммерции, который сегодня рассматривается не только как самостоятельное направление, но и в качестве мощного ресурса, способного совершить революцию в информационной экономике. Наличие телекоммуникационной инфраструктуры, и наличие доступа в Интернет, наличие сайтов и Интернет-магазинов у предприятий, также может способствовать решению проблем электронной коммерции. Продажа качественных товаров и их своевременная доставка Интернет-магазинами должны стать гарантом формирования позитивного отношения к новой форме розничной торговли - электронным продажам.

 

. Организация работы Интернет-магазина, её правовое регулирование


Интернет-магазин (e-shop) - это виртуальная торговая точка, расположенная в Интернете, доступная для посещения любому пользователю сети и дающая ему возможность дистанционно заказать тот или иной товар через Интернет.

Существует 3 способа создания Интернет-магазина [7, с. 7-9]:

1) Аренда Интернет-магазина - предоставление программной основы сайта-магазина в совокупности с сервисным обслуживанием.

Такой способ выгоден, если предприятие до конца не уверено в необходимости приобретения или сомневается в быстроте окупаемости такого проекта.

Несмотря на то, что аренда выглядит на первый взгляд более привлекательно, чем самостоятельное его создание, обычно арендованный магазин не содержит отличительных особенностей предприятия.

)   Покупка готового Интернет-магазина - приобретение размещённого в Интернете уникального решения Интернет-каталога.

Основное преимущество - подготовленность дизайна. Приобретая готовый сайт-магазин владелец экономит время и тратит деньги с полным осознанием того, что он покупает.

)   Разработка Интернет-магазаина - настройка и кастомизация базового решения под специфику продажи товаров конкретного предприятия.

В этом случае формируется концепция и принципы работы магазина, программа его продвижения, требования к персоналу, а также разрабатывается эксклюзивный дизайн.

В зависимости от функциональных возможностей электронного магазина, работающий в режиме онлайн, выделяют три категории [8, с. 11-12]:

- интернет-витрина;

- торговый автомат;

- автоматический магазин.

В случае Интернет-витрины электронного магазина представляет собой логическое расширение обычного web-сайта, когда на него просто выкладывается вся необходимая информация о товарах, которая по мере надобности обновляется. По существу, Интернет-витирина реализует только рекламную функцию. Для осуществления покупки после посещения такого электронного магазина пользователь проходит обычный цикл: звонок или визит в компанию, оплата и доставка.

Торговый автомат, в отличие от Интернет-витрины, осуществляет реальную торговлю. Система ведения торговых операций некоторым образом интегрирована с бизнес-процессами организации. Информация о сделанных заказах может обрабатываться по-разному: как автоматически, так и менеджером вручную. Электронный магазин этого типа является наиболее предпочтительным для пилотных и тестовых проектов с небольшим числом покупателей.

Автоматический магазин в общем случае позволяет в автоматическом режиме принимать заказ, выписывать счет, принимать платеж, а также формировать заявку на доставку товара покупателю. Степень интеграции торговых операций с бизнес-процессами высокая. Менеджер осуществляет лишь общий контроль за работой системы. Электронный магазин этого типа довольно сложны, требуют немалых затрат на разработку, но вместе с тем, могут существенно увеличить объемы продаж.

Полнофункциональный электронный магазин в общем случае содержит электронную витрину для просмотра и выбора товара, подсистему расчетов с покупателем и службу доставки товара. Ключевая роль в организации электронного магазина принадлежит подсистеме расчетов, которая взаимодействует с одной или несколькими платежными системами.

Все электронные платежные системы условно делятся на два вида: кредитные и дебетовые. Электронные платежные системы в свою очередь делятся на:

- анонимные (когда, в отличие от обычных наличных денег, невозможно проследить за переходом денег из рук в руки);

- неанонимные (когда либо только банк, либо еще и продавец может получить персональные и банковские данные клиента, включая детали покупки).

Кредитные системы - это аналог обычных систем, использующих для платежей кредитные карточки, но только с применением Интернета для передачи данных и с рядом услуг по обеспечению безопасности - цифровая подпись, шифрование данных.

Основными недостатками кредитных систем являются:

необходимость проверки кредитоспособности клиента и авторизации карточки, что увеличивает издержки на проведение транзакций и делает системы неприспособленными для микроплатежей, которые являются основными в Интернете;

отсутствие анонимности и, как следствие, навязчивый сервис со стороны торговых структур;

неудобство для покупателей, связанное с необходимостью открытия кредитного счета, если таковой отсутствует;

проблемы безопасности при передаче данных карточки по Сети.

В дебетовых системах для расчетов используются цифровые эквиваленты чеков и наличных денег. В частном случае цифровым эквивалентом являются так называемые цифровые наличные. В дебетовых системах, основанных на использовании цифровых наличных, не требуется подтверждение третьей стороны, в результате чего стоимость их использования мала [8, с. 14-15].

Основные достоинства цифровых денег:

удобство использования как для макро- , так и для микроплатежей;

невысокая стоимость выполнения транзакций, их обработки и учета по сравнению с традиционными деньгами, кредитными картами, чеками и другими средствами платежа;

анонимность (в той или иной степени) транзакций, поскольку при их использовании не требуется удостоверение личности плательщика и его кредитоспособности. Это позволяет дать в долг цифровые наличные любому лицу;

возможность дистанционной оплаты по Интернету или по телефону.

Чтобы Интернет-магазин приносил прибыль, его необходимо продвигать в массы. Для информирования потребителей о существовании Интернет-магазина у предприятия необходимо:

представить свой магазин в виде электронного каталога;

распространять товары и услуги не только через электронный магазин, но и при помощи традиционных средств;

информировать посетителей о том, как сделать заказ или покупку в обычных торговых заведениях, если они предпочитают такой способ.

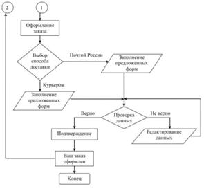
Учитывая все вышеперечисленные особенности функционирования Интернет-магазина, краткая схема взаимодействия покупателя с виртуальным магазином будет выглядеть следующим образом (рисунок 2.1).

Рисунок 2.1 - Краткая схема взаимодействия покупателя с Интернет-магазином

Примечание - Источник: [9, с. 159]

Более полная схема взаимодействия покупателя и электронного магазина представлена в Приложении А.

При торговле через Интернет-магазин у продавца конечный результат всегда один - продажа товаров (работ, услуг), а пути достижения результата - разнообразные, но в первую очередь продавец ориентируется на пожелания покупателей.

Сам процесс продажи через Интернет-магазин может осуществляться двумя способами [7, с. 16-17]:

)   Ручная обработка заказов. Она происходит по следующей схеме:

покупатель делает заказ;

покупатель переводит необходимую сумму за товар на электронный кошелёк продавца;

продавце проверяет поступление средств и доставляет товар покупателю.

Этот способ не особенно удобен для обеих сторон, так как процедура обработки заказа может занимать достаточно долгое время. В следствие чего продавец тратит много времени на обработку заказов (если их большое количество), а покупателю приходится долго ждать отправки приобретённого товара (работы, услуги).

)   Автоматическая обработка продаж. Её схема такова:

покупатель делает заказ;

покупателю автоматически выписывается счёт, который он оплачивает;

покупателю доставляется товар, а продавцу на счёт поступают средства.

Все эти действия выполняются автоматически и не занимают много времени, что делает данный способ обработки заказов самым приемлемым для обеих сторон процесса продажи.

Основными способами доставки заказов при участии Интернет-магазина являются почта и курьерская доставка.

Электронный магазин является элементом коммерческой деятельности предприятия, поэтому, как и любой другой её элемент, подлежит правовому регулированию. В последнее время электронная торговля через Интернет-магазины приобрела популярность в Республике Беларусь. При осуществлении продажи товаров через Интернет производят самые обычные торговые операции, однако есть все же свои особенности.

На сегодняшний день осуществление розничной торговли с использованием Интернет-магазина относится к розничной торговле по образцам внеторгового объекта. Непосредственно создание Интернет-магазина в Республике Беларусь не вызывает серьезных затруднений на практике, так как данная процедура достаточно четко регламентирована в ряде принятых нормативных правовых актах последних лет. К ним относятся:

Постановление Совета Министров РБ от 29.04.2010 №649 "О регистрации Интернет-магазинов в Торговом реестре Республики Беларусь, механизме контроля за их функционированием и внесении дополнений и изменений в некоторые постановления Совета Министров Республики Беларусь", с учетом последних изменений от 30.12.2010 №1910;

Положение о порядке регистрации Интернет-магазинов, используемых для осуществления розничной торговли, в Торговом реестре Республики Беларусь и механизме контроля за их функционированием, утвержденное постановлением Совета Министров РБ от 29.04.2010 №649;

Инструкция о порядке представления заявлений, связанных с регистрацией Интернет-магазинов, в виде электронного документа и порядке подтверждения их получения органом, уполномоченным на проведение регистрации Интернет-магазинов, утвержденная постановлением Минторга РБ от 14.05.2010 №13.

В марте 2012 года принято постановление Совета Министров Республики Беларусь №291 "О внесении изменений и дополнений в постановление Совета Министров Республики Беларусь от 15.01.2009 №31 "Об утверждении правил осуществления розничной торговли по образцам", расширяющее требования к владельцам Интернет-магазинам, а именно:

обязательном предоставлении покупателю возможности рассчитаться за приобретенный товар с помощью банковской карточки, через кассы банков, мобильного и Интернет-банкинга и др.;

размещение на сайте Интернет-магазина образцов документов, подтверждающих факт приобретения товара и порядок их оформления;

хранение информации о продаже товаров продавцом в течение двух лет со дня продажи товара.

Регистрацию Интернет-магазинов осуществляют городские и районные исполнительные комитеты, местные администрации по месту регистрации юридического лица и индивидуального предпринимателя по заявительному принципу.

Мониторинг сайтов Интернет-магазинов по вопросам соблюдения требований законодательства, предъявляемых к осуществлению розничной торговли, вправе проводить Министерство торговли, иные контролирующие (надзорные) органы, регистрирующие органы.

В связи с тем, что осуществление торговли является предпринимательской деятельностью, владельцу Интернет-магазина необходимо изначально зарегистрироваться в качестве индивидуального предпринимателя или юридического лица.

Следующими этапами в создании Интернет-магазина являются: регистрация доменного имени сайта за индивидуальным предпринимателем или юридическим лицом; осуществление регистрации Интернет-магазина в Торговом реестре Республики Беларусь по заявительному принципу; обеспечение соответствия Интернет-магазина требованиям законодательства, что предполагает размещение всей необходимой информации о товарах, продавце на главной странице сайта Интернет-магазина; предоставление покупателям возможности приобретения товара в Интернет-магазине за наличный и безналичный расчет, в т.ч. дистанционное перечисление денежных средств.

Сегодня в условиях стремительного развития торговли товарами через Интернет-магазины возникают серьезные сложности при осуществлении, в первую очередь, налогового контроля в данной сфере и пресечению правонарушений. И важным моментом здесь является установление факта наличия реализации товаров посредством сети Интернет.

Следовательно, для того чтобы определить, имеет ли место реализация товаров (выполнение работ, оказание услуг) с помощью сети Интернет, необходимо установить наличие (либо отсутствие) на сайте оферты (формы заказа). Такое предложение должно определенно выражать намерение лица считать себя заключившим договор с адресатом, а также содержать существенные условия договора [10, с. 81].

Достаточно важным моментом является то, что размещение рекламы с помощью так называемого сайта-визитки, иное использование сети Интернет не в целях продажи, не является деятельностью по реализации товаров с использованием сети Интернет. В противном случае даже отправка в рамках обычной хозяйственной деятельности информации по электронной почте может быть признана реализацией товаров с использованием сети Интернет. Однако эти и многие другие тонкости в осуществлении торговли через Интернет-магазины не нашли еще своей четкой регламентации в законодательстве Республики Беларусь, что затрудняет развитие сравнительно нового направления в торговле.

Таким образом, на современном этапе Интернет-магазины постепенно становятся тем элементом осуществления коммерческой деятельности, без которого не может эффективно работать ни одно крупное предприятие. Простота и доступность каждому потенциальному потребителю делает электронный магазин (и электронную коммерцию в целом) незаменимым инструментом для поднятия результатов работы предприятия и, как следствие, той составляющей коммерческой деятельности, которая обеспечивает потребителей необходимыми им товарами (работами, услугами). При создании Интернет-магазина следует соблюдать все тонкости, делающие его привлекательным для покупателей, а также необходимо учитывать особенности его правового регулирования.

 

. Состояние розничной торговли через Интернет-магазины в Республике Беларусь, тенденции её развития


Интернет на современном этапе является неотъемлемой частью жизни практически каждого человека. Поэтому рост популярности приобретения товаров через электронные магазины является закономерным следствием влияния всемирной сети, как на коммерческую деятельность отдельного предприятия, так и на общество в целом.

В настоящее время в мировой практике сложились две модели развития электронной коммерции [11]: (B2C) электронная торговая компания с потребителями - физическими лицами и (B2B) электронная торговля между бизнес-партнерами. Одна из технологий работы с покупателями в рамках технологии B2C, которая постепенно из разряда экзотических переходит в разряд удобного и выгодного сотрудничества - продажа товаров через Интернет-магазины. В этом случае покупатель, как правило, получает возможность сэкономить время и приобрести товар несколько дешевле, чем в магазине, а магазин опять же приобретает имидж открытого, мобильного и современного партнера.

Выделяют 3 уровня электронной коммерции:

представительский - донесение информации о фирме до потребителя;

коммерческий - осуществления всего цикла продажи через Интернет;

"продвинутый" - вся деятельность предприятия происходит с помощью Интернет.

В Республике Беларусь классический тип Интернет-магазина, полностью автоматизированный и интегрированный в бизнес-процессы фирмы, встречается не часто. На сегодняшний день для большинства представителей среднего и малого бизнеса в нашей стране - это слишком дорогое и трудоемкое решение. Поэтому распространена либо смешанная модель бизнеса В2С ("коммерческий проект"), либо Интернет-витрина (с элементами автоматизации процессов).

Также большое распространение у представителей малого бизнеса в Республике Беларусь получили услуги PHP- и ASP-провайдеров в области электронной торговли или электронные площадки, которые за определенную плату предоставляют предпринимателям полностью готовый Интернет-магазин. Примером такой площадки является www.shop.by [12, с. 64-65].

Необходимо отметить, что отечественные предприятия самостоятельно создают свое представительство в сети Интернет (примером могут служить сайты кондитерской фабрики "Спартак" (www.spartak.bу), Минской пивоваренной компании "Оливария" (www.olivaria.com), ОДО "Виталюр" (www.vitalur.nsys.by) и т.д.).

На состояние результатов торговли через всемирную сеть напрямую зависит Интернет-аудитория. В начале 2014 года в Республике Беларусь Интернет-аудитория составила 6.750.572 человек [13]. Эта цифра говорит, что более 70% населения Беларуси пользуется Сетью.

В настоящее время на территории республики зарегистрировано 5817 Интернет-магазинов и внесены в торговый реестр Республики Беларусь, из них 71% или 4140 зарегистрированы в г. Минске. По сравнению с 2010 годом их количество выросло в 1,5 раза. Динамика роста объемов продаж товаров через Интернет-магазины по г. Минску за последние 3 года, позволяют спрогнозировать дальнейший рост продаж не менее чем в 1,5 раза и увеличении доли в товарообороте до 5%.

Наибольшее количество Интернет-магазинов (около 41%) осуществляют торговлю сложно-бытовой техникой. Около 9% торгуют автозапчастями, 8% реализуют строительные материалы, 7% - мебель, 6% - хозяйственные товары, около 5% торгуют продовольственными товарами [14].

По данным Национального Статистического Комитета электронная коммерция всё ещё не является успешной для внутреннего рынка (рисунок 3.1).

Рисунок 3.1 - Удельный вес розничного товарооборота Интернет-магазинов в розничном товарообороте организаций торговли

Примечание - Источник: собственная разработка на основе [15, с. 19]

На рисунке 3.1 видно, что удельный вес розничного товарооборота Интернет-магазинов в розничном товарообороте организаций торговли РБ очень мал и составляет 1% в 2011 г., 1,2% - в 2012 и 1,5% в 2013 г.

Процентное соотношение Интернет-магазинов по типам субъектов хозяйствования представлено на рисунке 3.2.

Рисунок 3.2 - Интернет-магазины по типам субъектов хозяйствования (в процентах к итогу)

Примечание - Источник: собственная разработка на основе [15, с. 45]

На вышепредставленном рисунке можно заметить, что основная часть всех виртуальных магазинов приходится на микроорганизации и индивидуальных предпринимателей.

На сегодняшний день в байнете представлены практически все категории товаров и услуг. Большинство магазинов открыты на крупных порталах (tut.shop.by, shop.by и т.д.). Практически все магазины принадлежат индивидуальным предпринимателям или небольшим предприятиям (рисунок 3.2). Приблизительно 95% платежей в Интернете белорусские пользователи делают за услуги и только 5% платежей за товары [12, c. 65].

Трудности внедрения электронной коммерции в Беларуси:

недоверие подавляющей массы населения к Интернет-платежам;

недостаточный уровень проникновения Интернета;

не все "зарплатные" карточки имеют возможность оплаты в сети Интернет (около 40% операций - отказ эмитента);

наличие "серых" схем продаж у Интернет-магазинов.

Перспективы развития электронной торговли в Республике Беларусь:

в Республики Беларусь, так же как в России и Украине, наиболее высокие темпы роста показывают туристический бизнес (включая авиабилеты) и гостиничный бизнес;

большой потенциал остается у Интернет-провайдеров и телекоммуникационного сектора.

Для более эффективного внедрения технологий электронной торговли в Республике Беларусь наиболее оптимальными представляются следующие направления ее развития:

создание полной номенклатуры белорусских товаров в соответствии с международной системой кодификации, привлечение средств инвесторов для создания систем электронной торговли;

более активное внедрение концепции "открытых ключей", законодательное разрешение заключения документов в электронном виде, без их дублирования на бумажных носителях. Это приведет к сокращению документооборота на 40%, позволит снизить издержки и время на оформление бумаг, обеспечит удобную форму взаимодействия государства, бизнеса, физического лица;

приведение национальных стандартов в области электронных платежей к международным стандартам. Принимая во внимание наличие на территории Республики Беларусь большого количества банковских пластиковых карточек, для развития электронной торговли необходима разработка и внедрение электронной платежной системы. Внедрение интернет-эквайринга банковских карт позволит увеличить количество покупок через Интернет и подстегнёт развитие электронной торговли в секторе В2С.

Исходя из рисунка 3.2 видно, что уже на сегодняшний момент 90% всех Интернет-маназинов принадлежат индивидуальным предпринимателям и микроорганизациям. Поэтому перспективы развития электронной коммерции в основном ложатся на эти субъекты хозяйствования. Следовательно, для приобретения положительной тенденции развития электронной коммерции в Республике Беларусь необходимо в первую очередь стимулировать и поддерживать основных представителей этой отрасли торговли.

Заключение


Сеть Интернет - это источник появления новой электронной экономики, отличающейся мобильностью, инновационными возможностями для производственной и деловой активности, изменения структуры рынка труда и капитала. Электронная торговля реальными (и виртуальными) товарами и услугами использует способы традиционной торговли, но на принципиально новом уровне. Она позволяет снизить стоимость, расширить потенциал рынка, более полно удовлетворить запросы потребителей за счет тесного взаимодействия с поставщиком.

Появление электронных методов ведения бизнеса имеет существенное значение для развития внутренней и внешней торговли. Используя сеть Интернет, предприятия получают дополнительные возможности выхода на внешний рынок, расширяют каналы сбыта, создают эффективную систему взаимодействия поставщиков и покупателей. Глобальный характер сети позволяет им снижать расходы; обслуживать заказчиков на более высоком, чем это было раньше, уровне; внедриться на ранее недоступные по географическим причинам рынки; создавать новые рынки труда и капитала, новые потоки доходов и, наконец, видоизменить характер своей деятельности. Очевидно, что страны и компании, не учитывающие потенциал электронной торговли, могут существенно ослабить свои позиции как на внутреннем, так и на внешнем рынках под натиском более способных к адаптации в современных условиях конкурентов. Темпы развития информационных технологий полностью зависят от состояния экономики.

Что касается Республики Беларусь, то вопросы развития информационных технологий в ней включены в систему важнейших хозяйственно-стратегических приоритетов, с которыми связано. Кроме того, постоянный рост аудитории белорусского Интернета создает чрезвычайно благоприятную ситуацию для развития всевозможных видов Интернет-бизнеса. Актуальность внедрения систем электронной торговли для Республики Беларусь обусловлена высокой эффективностью электронных технологий.

В данной курсовой работе были рассмотрены такие вопросы как:

понятия электронной коммерции и электронного бизнеса;

понятие Интернет-магазина;

правовое регулирование Интернет-магазина и его работы;

состояние и перспективы развития электронной коммерции в Республике Беларусь.

Говоря о последнем вопросе, можно заметить, что, несмотря на достаточно большую численность аудитории байнета, электронная коммерция всё ещё находится на довольно ранней стадии развития в Республике Беларусь.

Основными субъектами хозяйствования в Интернете являются индивидуальные предприниматели и микроорганизации, в то время как на крупные организации и прочие субъекты хозяйствования приходится всего лишь 10% всех электронных магазинов страны.

Основными трудностями внедрения электронной торговли в Беларуси являются недоверие подавляющей массы населения к Интернет-платежам и недостаточный уровень проникновения Интернета в целевые массы.

Для более эффективного внедрения технологий электронной торговли в Республике Беларусь необходимо: создание полной номенклатуры белорусских товаров в соответствии с международной системой кодификации; более активное внедрение концепции "открытых ключей"; приведение национальных стандартов в области электронных платежей к международным стандартам.

Данные мероприятия будут являться своеобразной рекламой электронной коммерции и позволят повысить популярность расчётов в Интернете.

Список использованных источников

1.       Словарь по электронной коммерции [Электронный ресурс]: Промо-вебком. бай. - Режим доступа:://www.promo-webcom.by/analytics/slovar-po-elektronnoi-komercii/ - Дата доступа: 06.11.2014.

.         Понятие электронной коммерции и ее категории [Электронный ресурс]: Турлиб.нет. - Режим доступа:://tourlib.net/books_tourism/shahovalov21.htm - Дата доступа: 06.11.2014.

.         Интернет-коммерция [Электронный ресурс]: Интернетреклама.ком.- Режим доступа: #"817850.files/image004.jpg">


Похожие работы на - Состояние и направления развития электронной торговли в Республике Беларусь

 

Не нашли материал для своей работы?
Поможем написать уникальную работу
Без плагиата!
Без нейросетей!