Проект информационной подсистемы для определения сбалансированных показателей и оценки реализации корпоративной стратегии развития организации

  • Вид работы:
    Дипломная (ВКР)
  • Предмет:
    Маркетинг
  • Язык:
    Русский
    ,
    Формат файла:
    MS Word
    1,09 Мб
  • Опубликовано:
    2015-02-10
Вы можете узнать стоимость помощи в написании студенческой работы.
Помощь в написании работы, которую точно примут!

Проект информационной подсистемы для определения сбалансированных показателей и оценки реализации корпоративной стратегии развития организации














Дипломный проект

Проект информационной подсистемы для определения сбалансированных показателей и оценки реализации корпоративной стратегии развития организации

Реферат

Дипломный проект 120 с., 16 рис., 13 табл., 60 источников.

Стратегическое управление, сбалансированная система показателей, оценка реализации стратегии, Организация, ориентированная на стратегию

Объектом исследования является система стратегического менеджмента Краснодарского регионального филиала ОАО «Россельхозбанк».

Целью исследования является создание модели сбалансированной системы показателей, отражающей эффективность реализации корпоративной стратегии развития Краснодарского регионального филиала ОАО «Россельхозбанк».

Предмет исследования - разработка модели системы сбалансированной системы показателей для КРФ ОАО «Россельхозбанк» и ее программная реализация.

В результате исследования определены стратегические цели, разработана стратегическая карта Краснодарского регионального филиала ОАО «Россельхозбанк», сформированы четыре группы показателей, позволяющие оценить эффективность деятельности, а также эффективность реализации корпоративной стратегии банка.

Проведен анализ программных продуктов, реализующих сбалансированную систему показателей в организации, на основе разработанных критериев выбран программный продукт, удовлетворяющий требованиям КРФ ОАО «Россельхозбанк».

СОДЕРЖАНИЕ

ВВЕДЕНИЕ

. Система сбалансированных показателей как инструмент оценки реализации стратегии развития организации

.1 История появления концепции сбалансированной системы показателей (Balanced Scorecard)

.2 Сущность системы сбалансированных показателей

.3 Составляющие системы сбалансированных показателей

.4 Сбалансированная система показателей и корпоративная стратегия развития организации

.5 Принципы организации, ориентированной на стратегию

.6 Проблемы применения сбалансированной системы показателей

. Модель системы сбалансированных показателей для Краснодарского регионального филиала ОАО «Россельхозбанк»

.1 Общие сведения о Краснодарском региональном филиале ОАО «Россельхозбанк»

.2 Технология разработки и внедрения сбалансированной системы показателей

.3 Миссия, видение, стратегия и стратегические цели КРФ ОАО «Россельхозбанк»

.4 Разработка стратегической карты КРФ ОАО «Россельхозбанк»

.5 Разработка показателей сбалансированной системы

. Выбор программного продукта для вычисления сбалансированных показателей и оценки реализации корпоративной стратегии развития КРФ ОАО «Россельхозбанк»

.1 Формирование требований КРФ ОАО «Россельхозбанк» к программному продукту, реализующему ССП

.2 Анализ программных продуктов, реализующих систему сбалансированных показателей в организации

.3 Разработка критериев и выбор программного продукта, реализующего сбалансированную систему показателей в организации для КРФ ОАО «Россельхозбанк» на основе этих критериев

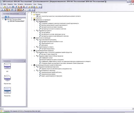
.4 Интерфейс программного продукта QPR Scorecard и элементы программной реализации разработанной модели ССП.

ЗАКЛЮЧЕНИЕ

СПИСОК ИСПОЛЬЗОВАННЫХ ИСТОЧНИКОВ

 

ВВЕДЕНИЕ


Реализация приоритетного национального проекта «Развитие АПК» стала поворотным моментом в государственной аграрной политике, когда улучшение жизни на селе, повышение уровня ведения агропромышленного производства определены как важнейшие стратегические цели развития страны. В решении этой важной и крупномасштабной задачи особая роль отводится национальной кредитно-финансовой системе АПК. Финансовый капитал, как известно, всегда выступал и выступает в качестве одного из главных рычагов экономического роста[1]. Сегодня, в условиях начального этапа рыночных отношений в нашей стране нельзя недооценивать его значимость. Большинство сельскохозяйственных товаропроизводителей, а также предприятий пищевой индустрии выстраивают свою хозяйственную стратегию в тесной взаимосвязи с конъюнктурой рынка банковских услуг. Доступность кредитных ресурсов, их стоимость во многом определяют производственную активность в реальном секторе экономики[2].

Агропромышленное производство обладает целым рядом особенностей, которые обусловливают специфику его финансово-кредитного обслуживания. Специфические черты аграрного производства определяют его менее благоприятное положение по сравнению с другими отраслями: зависимость от природно-климатических условий, а также от случайных факторов, сезонность характеризуют сельское хозяйство как рискованное производство[3]. Указанные особенности определяют важное значение эффективного функционирования финансово-кредитной инфраструктуры. КРФ ОАО «Россельхозбанк» является одним из основных представителей финансово-кредитной инфраструктуры края, ключевым звеном реализации национального проекта «Развитие АПК». Таким образом встает вопрос о поиске способов эффективного функционирования КРФ ОАО «Россельхозбанк» с целью удовлетворения потребности в финансовых ресурсах агропромышленного сектора края. В связи с этим на передний край выходят проблемы, связанные с эффективным управлением организацией. Огромную роль в решении поставленной проблемы могут сыграть концепция стратегического управления, основанная на измерении эффективности функционирования организации и эффективности реализации корпоративной стратегии развития с помощью сбалансированной системы показателей.

Актуальность исследования поставленной проблемы. Все большее распространение и применение получают системы стратегического управления и управленческого учета, одной из которых является концепция сбалансированной системы показателей (ССП, BSC, Balanced Scorecard). Основное назначение систем подобного рода заключается в обеспечении функций сбора, систематизации и анализа информации, необходимой для принятия стратегических управленческих решений[4]. Сбалансированную систему показателей нельзя назвать просто учетной системой, она является составной частью системы управления организации и может являться ее измерительной системой.

На сегодняшний день концепции, развивающиеся в рамках управленческого учета, выходят далеко за рамки традиционных представлений. Сегодня менеджеры применяют более прогрессивные инструменты, не ограничиваясь использованием только традиционных моделей. В процессе принятия решений руководители и собственники испытывают все большую потребность в информации не только финансового характера. В условиях быстро развивающихся рынков и острейшей конкуренции нефинансовая информация, базирующаяся на оценке нематериальных активов предприятия, приобретает все большее значение. Наряду с получением прибыли и повышением капитализации сегодня первостепенное значение получают цели завоевания рынка и приобретения конкурентных преимуществ. Лояльность клиентов, способность предприятия обеспечить их удержание, прогрессивность технологии и отлаженность бизнес - процессов, мощный и высококвалифицированный кадровый состав - факторы которые имеют огромное значение и оказывают влияние на стоимость компании в будущем. Сбалансированная система показателей дает возможность оценить эти факторы и открывает новые возможности для управления корпоративной стратегией.

Для того чтобы эффективно управлять своей стратегией, компаниям нужна система управления, позволяющая осуществлять мониторинг предпринимаемых стратегических инициатив[5]. До недавнего времени такой системы не существовало вообще, пока сбалансированная система показателей не открыла новые перспективы и не изменила воззрения многих управленцев.

Анализ литературы по теме исследования свидетельствует о том, что проблема внедрения сбалансированной системы показателей в практику бизнеса как прогрессивного инструмента стратегического менеджмента находится в центре внимания многих ученых теоретиков, но и некоторых практиков. Данный вопрос находит свое отражение в многочисленных статьях на страницах научно-практических журналов, интернет-ресурсах, трудах многих исследователей, таких как Нортон, Каплан, Ольве, Рамперсад, Нивен, Гершун.

Целью исследования является создание модели сбалансированной системы показателей, отражающей эффективность реализации корпоративной стратегии развития Краснодарского регионального филиала ОАО «Россельхозбанк».

Объектом исследования выступает система стратегического менеджмента Краснодарского регионального филиала ОАО «Россельхозбанк».

Предмет исследования - разработка модели системы сбалансированной системы показателей для КРФ ОАО «Россельхозбанк» и ее программная реализация.

Достижение поставленной цели предполагает решение следующих задач:

- исследование модели стратегического менеджмента, основанной на сбалансированной системе показателей;

-       анализ системы стратегического управления КРФ ОАО «Россельхозбанк»;

-       исследование технологии внедрения сбалансированной системы показателей в организацию;

-       разработка сбалансированной системы показателей для КРФ ОАО «Россельхозбанк»;

-       программная реализация сбалансированной системы показателей для КРФ ОАО «Россельхозбанк».

Теоретико-методологическую основу исследования составляют труды отечественных и зарубежных ученых по сбалансированной системе показателей как концепции стратегического менеджмента, а также федеральные законы о «О банках и банковской деятельности» и «О Центральном банке Российской Федерации (Банке России)».

Эмпирическую базу исследования составили материалы консалтинговых агентств, примеры внедрения сбалансированной системы показателей в различных организациях, размещенные на интернет-ресурсах, материалы периодической профессиональной печати.

Структура дипломной работы обусловлена целью и задачами исследования и включает в себя: введение, три раздела, заключение, список использованных источников.

В первом разделе анализируется концепция стратегического менеджмента, основанная на сбалансированной системе показателей, рассматриваются теоретические аспекты, связанные с понятием сбалансированной системы показателей, историей ее появления, составляющими этой системы, принципами организации, ориетированной на стратегию.

Во втором разделе исследуется КРФ ОАО «Россельхозбанк» в составе ОАО «Россельхозбанк» и вопросы, связанные с историей его создания, организационной структурой, системой стратегического менеджмента и корпоративной системой автоматизации. Разрабатывается технология разработки и внедрения сбалансированной системы показателей, а также сама модель сбалансированной системы показателей для оценки реализации корпоративной стратегии развития КРФ ОАО «Россельхозбанк».

В третьем разделе осуществляется анализ программных продуктов, реализующих сбалансированную систему показателей и на основе этого анализа выбирается программный продукт наиболее подходящий для реализации модели сбалансированной системы показателей в КРФ ОАО «Россельхозбанк», описывается программная реализация данной модели с помощью выбранного программного продукта.

1. Система сбалансированных показателей как инструмент оценки реализации стратегии развития организации


1.1 История появления концепции сбалансированной системы показателей (Balanced Scorecard)


Появление концепции сбалансированной системы показателей (ССП) (BSC, Balanced Scorecard)относится к 1990 году, когда Norlan Norton Institute, являющийся исследовательским центром всемирно известной аудиторско - консалтинговой компании KPMG Peat Marwick, приступил к изучению вопроса эффективности управления, а также поиску возможностей и инструментов, обеспечивающих ее повышение. Данное исследование - «Measuring Performance in the Organization of the Future» («Измерение эффективности организации будущего») проходило в течение одного года и имело в качестве цели поиск новых альтернативных методов измерения эффективности базирующихся на нефинансовых показателях.

Исследование возглавлялось директором Norlan Norton Institute Дейвидом Нортоном и Робертом Капланом - профессором Harvard Business School, привлеченного в качестве научного консультанта проекта.

В качестве основной гипотезы проекта, участниками исследования была выбрана следующая: «базирование методики оценки эффективности деятельности предприятия исключительно на финансовых показателях не обеспечивает роста будущей экономической ценности организации».

Участниками исследования также являлись менеджеры крупнейших компаний представляющие различные области деятельности, такие как высокие технологии, производство товаров народного потребления, сфера услуг, объединенные в единую группу, на протяжении года занимающуюся разработкой модели оценки эффективности и ее совершенствованием. В течение длительных обсуждений и дискуссий была выработана основа данной модели, базирующаяся на четырех основных составляющих (проекциях) - финансы, маркетинг, внутренние бизнес - процессы, обучение и рост. Таким образом, система получила название "сбалансированной", так как основывалась на комплексном подходе к оценке как материальных, так и неосязаемых (нематериальных) активов.

Данная система получила апробацию среди ряда организаций участвующих в проекте, и к концу декабря 1990 года был подведен итог проделанной работе. В качестве основных выводов были сделаны следующие: Система сбалансированных показателей эффективности - как назвали ее авторы, имеет безусловные преимущества по сравнению с более традиционными концепциями используемыми для комплексной оценки деятельности предприятия и имеет чрезвычайную полезность в качестве учетно-аналитического инструмента.

Результаты одногодичного исследования были опубликованы Дейвидом Нортоном и Робертом Капланом в статье - "Сбалансированная система показателей эффективности - измерители, управляющие эффективностью", которая буквально ошеломила представителей делового мира того времени, стоявших у истоков нового информационного века.

Следующий этап развития системы был связан с обнародованием результатов внедрения и апробации Balanced Scorecard в таких компаниях, как FMC Corporation и Rockwater - организациях, являющихся в своем роде пионерами в области внедрения данной системы. Руководители этих компаний Лэри Брэйди и Норман Чамбер - участники проекта "Measuring Performance in the Organization of the Future", открыли новые возможности системы, выводящие ее за рамки просто системы оценки. Новое применение система нашла в качестве инструмента коммуникации стратегического видения этих корпораций. BSC эффективно осуществляла функцию доведения до сотрудников различных уровней управления новых стратегических планов и инициатив компаний. До данного момента Balanced Scorecard использовалась большинством руководителей как система, направленная на повышение операционной эффективности - улучшения качества продукции, уменьшения времени обработки заказа, уменьшения производственного цикла, снижения стоимости и т.д. Опыт FMC Corporation и Rockwater показал, что Balanced Scorecard может также эффективно отслеживать исполнение стратегических инициатив предпринимаемых руководством, выделяя при этом ключевые процессы, воздействующие на стратегию и оценивая их эффективность[6]. Результаты накопленного опыта были агрегированы во второй статье опубликованной в Harvard Business Review в 1993 году.

В середине 1993 года консалтинговая компания Renaissance Solutions, возглавляемая к тому времени Дейвидом Нортоном и специализирующаяся в области постановки Сбалансированной системы показателей эффективности, объединилась с одной из крупнейших консультационных компаний Gemini Consulting. Через несколько месяцев проекты по внедрению Balanced Scorecard успешно проходят среди большого количества компаний, и система получает широкое признание уже не просто как инструмент, обеспечивающий эффективное формирование и коммуникацию корпоративной стратегии, но и как механизм управления данной стратегией. Данная система используется как основной инструмент управления бизнесом дающий возможность устанавливать индивидуальные, департменизованные и общекорпоративные цели, доводить их до сознания сотрудников и управленцев различного уровня, оценивать достижимость поставленных целей посредством использования сбалансированной системы измерителей эффективности, получать быструю обратную связь. Balanced Scorecard стала чрезвычайно удобной моделью, дающей новые аналитические возможности более традиционной концепции MOS (Mission, Objectives, Strategies).

Агрегируя результаты трехлетнего опыта внедрения, в 1996 году Нортон и Каплан опубликовали статью "Использование Balanced Scorecard как системы стратегического управления".

Как уже отмечалось ранее, основной причиной исследований связанных с разработкой BSC являлась нарастающая потребность в оценке критериев будущего и текущего потенциала различных компаний связанного с перспективами развития и роста базирующаяся на совокупности как финансовых, так и нефинансовых показателей. Использование данной системы в целях стратегического управления сформировало еще больший интерес со стороны деловых кругов. Естественно, три публикации не могли ответить на все вопросы стоящие перед управленцами, и в 1996 выходит книга тех же авторов под названием "Система сбалансированных показателей эффективности: от стратегии к действию", дающая полноценный и структуризированный обзор данной концепции, описывающая опыт внедрения Balanced Scorecard. По сути дела, именно данное издание явилось толчком для последующего развития и нахождения новых областей применения системы среди большого числа компаний как государственного, так и коммерческого сектора. После выхода этой книги в свет родоначальники идеи, Нортон и Каплан, написали еще три книги в соавторстве, посвященные сбалансированной системе показателей, которые явились продолжением развития концепции. Кроме того огромная популярность нового подхода послужила причиной большого количества публикаций по этой теме как в иностранных, так и в отечественных кругах. Многие консалтинговые компании на сегодняшний день специализируются на оказании услуг в области постановки Balanced Scorecard и интеграции данной системы с другими инструментами в рамках единой модели поддержки принятия управленческих решений, передавая в руки менеджеров компаний действительно полезный и эффективный инструмент управления.

Таким образом, можно сделать вывод, что основной предпосылкой появления идеи сбалансированной системы показателей послужила возрастающая потребность измерения эффективности деятельности предприятия не только с финансовой, но и с нефинансовой стороны.


1.2 Сущность системы сбалансированных показателей


В условиях динамично развивающейся экономики все большее значение приобретают информационные технологии и интеллектуальный капитал[7].

На протяжении индустриального века, с 1850 по 1975 годы, основные конкурентные преимущества для организаций составляли технологии заключенные в материальных активах и эффект от масштабов производства[8]. В качестве основных критериев для определения эффективности деятельности компании выступали финансовые показатели, такие как рентабельность привлеченного капитала (ROCE- Return on Capital Employed), рентабельность активов (ROTA- Return on Total Assets) и рентабельность продукции (CRR- Cost to Revenue rate)[9]. С помощью данных коэффициентов менеджеры определяли наиболее эффективные направления деятельности и осуществляли перераспределение внутренних ресурсов с целью увеличения финансовых результатов и повышения ценности бизнеса.

Сегодня конкурентные преимущества намного труднее приобрести за счет эффективного финансового менеджмента и инвестиций в физические активы. Способность компании мобилизовать и использовать свои нематериальные активы, стала более значимым фактором. Сегодня высочайшая конкуренция дает возможность выжить компаниям не просто ориентирующимся на рыночную среду, а предприятиям, досконально изучающим потребности каждой группы потенциальных покупателей и ставящих данные потребности во главу угла своей стратегии развития. В условиях жесточайшей рыночной конкуренции информационного века намного большее значение имеет долгосрочное развитие, основными факторами которого являются грамотное стратегическое управление, эффективность бизнес - процессов, капитал компании, воплощенный в знаниях и квалификации сотрудников, способность организации удерживать и привлекать новых клиентов, корпоративная культура, поощряющая инновации и организационные улучшения, инвестиции в информационные технологии.

Противоречие между непреодолимой силой, направленной на создание широких конкурентных возможностей, и неповоротливой моделью финансовой бухгалтерской отчетности послужило причиной создания некоего синтезированного явления: сбалансированной системы показателей эффективности [10]. Эта система сохраняет традиционные финансовые параметры, которые отражают исторический аспект уже свершившихся событий, а также дополняет систему финансовых параметров уже свершившегося прошлого системой оценок перспектив. Цели и показатели данной системы формируются в зависимости от мировоззрения и стратегии каждой конкретной компании и рассматривают ее деятельность по четырем критериям: финансовому, взаимоотношениям с клиентами, внутренним бизнес-процессам, а также обучению и развитию персонала[10]. Наглядно это представлено на рисунке 1.

Основные идеи сбалансированной системы показателей[11]:

- компания становится успешной только в том случае, если планомерно развивается. В аспекте управления понятие «планомерное развитие» означает создание и реализацию стратегических планов;

-       на практике исполнение стратегических планов становится самым серьезным испытанием для организации. Масса отдельных мероприятий и действий сотрудников должна быть скоординирована таким образом, чтобы реализовать цели, желательно с наименьшими затратами и в максимально сжатые сроки. Сбалансированная система показателей создавалась как инструмент, позволяющий согласовать действия подразделений и сотрудников для достижения основной цели, стоящей перед компанией;

-       основной принцип сбалансированной системы показателей, который во многом стал причиной высокой эффективности этой технологии управления - управлять можно только тем, что можно измерить. Иначе говоря, цели можно достигнуть только в том случае, если существуют поддающиеся числовому измерению показатели, говорящие управленцу, что именно нужно делать, и правильно ли с точки зрения достижения цели он делает то, что делает.

Cбалансированная система показателей делает акцент на нефинансовых показателях эффективности, давая возможность оценить такие, казалось бы, с трудом поддающиеся измерению, аспекты деятельности как степень лояльности клиентов, или инновационный потенциал компании.

Рисунок 1 - Структура сбалансированной системы показателей

Как уже говорилось выше авторы сбалансированной системы показателей предложили четыре направления оценки эффективности, отвечающие на самые значимые для успешной деятельности компании вопросы:

- финансы (каково представление о компании у акционеров и инвесторов?);

-       клиенты (какой компанию видят покупатели ее продуктов?);

-       бизнес-процессы (какие бизнес-процессы требуют оптимизации, на каких организации стоит сосредоточиться, от каких отказаться?);

-       обучение и рост (какие возможности существуют для роста и развития компании?).

Технологически построение BSC для отдельно взятой компании включает несколько необходимых элементов[12]:

- карту стратегических задач, логически связанных со стратегическими целями;

-       непосредственно карту сбалансированных показателей (количественно измеряющих эффективность бизнес-процессов, «точку достижения цели» и сроки, в которые должны быть достигнуты требуемые результаты);

-       целевые проекты (инвестиции, обучение и т.п.), обеспечивающие внедрение необходимых изменений;

-       «приборные панели» руководителей различных уровней для контроля и оценки деятельности.

«Приборная панель» менеджера каждого уровня включает те показатели, которыми он оперирует в своей деятельности. Для топ-менеджера это показатели стоимости компании, эффективности использования капитала, эффективности инвестиций и т.д. На уровне руководителя производственной единицы - показатели операционных затрат, загрузки мощностей, величины брака и т. п. Построение BSC осуществляется таким образом, чтобы задачи и показатели менеджеров более высокого уровня в интегрированном виде отражали задачи и показатели менеджеров более низкого уровня организационной структуры[13].

Таким образом, удается сделать реализацию стратегии регулярной деятельностью всех подразделений, управляемой с помощью планирования, учета, контроля и анализа сбалансированных показателей, а также мотивации персонала на их достижение.

Обобщая вышесказанное, можно сказать, что сбалансированная система показателей - это система стратегического управления компанией на основе измерения и оценки ее эффективности по набору оптимально подобранных показателей, отражающих все аспекты деятельности организации, как финансовые, так и не финансовые. Название системы отражает то равновесие, которое сохраняется между краткосрочными и долгосрочными целями, финансовыми и нефинансовыми показателями, основными и вспомогательными параметрами, а так же внешними и внутренними факторами деятельности.

Сбалансированная система показателей раздвигает горизонт целей каждой компании далеко за рамки финансовых показателей. Теперь руководитель имеет возможность определить, как организация работает над созданием стоимости для сегодняшних и будущих клиентов, с одной стороны, и что следует предпринять, для того чтобы расширить внутренние возможности и увеличить инвестиции в персонал, бизнес-системы и процедуры с целью совершенствования своей деятельности в будущем, - с другой. Сбалансированная система показателей сочетает в себе оценочную характеристику деятельности опытных и заинтересованных участников процесса создания стоимости с финансовыми перспективами как краткосрочных проектов, так и успешной долговременной деятельности в условиях жесточайшей конкуренции.

1.3 Составляющие системы сбалансированных показателей


Финансовая составляющая.

Финансовая составляющая является одной из ключевых составляющих Сбалансированной системы показателей эффективности. Финансовые результаты являются ключевыми критериями оценки текущей деятельности предприятия. Финансовые показатели сохранены в ССП, поскольку они оценивают экономические последствия предпринятых действий и являются индикаторами соответствия стратегии компании, ее осуществления и воплощения общему плану усовершенствования предприятия в целом. Как правило, в качестве типичных целей в рамках финансовой проекции выступают увеличение рентабельности продукции, рентабельности собственного капитала, чистого денежного потока, чистой прибыли и др[14]. Эти показатели являются основными показателями эффективности в рамках данной проекции.

Как правило, финансовые цели стоят во главе древа целей организации, однако существует очень тесная взаимосвязь с целями в области маркетинга, внутренних процессов и роста организации.

Клиентская составляющая.

В рамках клиентской составляющей руководители определяют ключевые сегменты рынка, на которых компания намеревается сосредоточить свои усилия по продвижению и реализации своих продуктов. Это является первым шагом построения инфраструктуры данной составляющей системы. Затем определяются основные показатели эффективности. Как правило, основными показателями или двигателями эффективности в данной проекции являются: удовлетворенность покупателей, удержание клиентов, приобретение новых клиентов, прибыльность клиентов, доля рынка в целевых сегментах и т.д[15]. В данную проекцию также обязательно включаются показатели определяющие ценностное предложение со стороны компании (value proposition), которая в свою очередь во многом определяет лояльность клиентов по отношению к поставщику продукции или услуг. Следует отметить, что выявление основных критериев ценности предложения для клиента или покупателя является весьма не простой задачей требующей досконального анализа потребностей. Так, например, ценность для клиента (по отношению к данной проекции системы) может представлять быстрая доставка и скорость реагирования на полученный заказ[16]. Соответствующим образом, показателями, характеризующими данные двигатели эффективности, могут быть время обработки заказа и средняя скорость доставки в часах.
Таким образом, данная проекция дает возможность менеджерам усилить стратегию в области маркетинга и продаж, что должно привести к росту финансовых показателей в будущем.

Составляющая бизнес-процессов.

Составляющая внутренних бизнес-процессов идентифицирует основные процессы подлежащие усовершенствованию и развитию с целью укрепления конкурентных преимуществ [17]. Это позволяет компании:

- разработать такие бизнес-предложения потребителям, которые помогут создать и сохранить клиентскую базу в целевом сегменте рынка;

-       удовлетворить ожидания акционеров относительно высокой финансовой доходности.

Эффективность бизнес - процессов определяет ценность предложения компании, показатели данного направления сосредоточены на оценке внутренних процессов, от которых в огромной степени зависит удовлетворение потребностей клиентов и достижение финансовых задач компании в целом [18].

Показатели данной составляющей фокусируются на процессах, осуществляющих основной вклад на пути достижения намеченных финансовых результатов и удовлетворения покупателей. После того как ключевые бизнес - процессы были выявлены, определяются факторы успеха, характеризующие данные процессы и разрабатываются показатели эффективности. Так, например, в качестве показателя эффективности процесса производства может быть количество и частота поломок производственной линии, количество забракованной продукции и т.д.

Следует также отметить, что выбор ключевых процессов должен осуществляться не только с позиции текущей эффективности, но и с точки зрения будущих возможностей для ее повышения. Именно по этому, инновационные процессы - двигатели будущей эффективности должны рассматриваться в этой составляющей системы прежде всего.

Составляющая обучения и развития персонала.

Четвертая составляющая системы - обучение и развитие персонала, определяет инфраструктуру, которую организация должна построить для того, чтобы обеспечить рост и развитие в долгосрочной перспективе[19]. Вполне естественно, что обеспечить долговременный успех и процветание компании вряд ли возможно с помощью технологий используемых в текущий момент. Рост и развитие организации являются результатом синергии трех основных факторов: человеческих ресурсов, систем и организационных процедур[20]. Для того чтобы обеспечить себе долгосрочное присутствие на рынке, бизнес должен инвестировать средства в повышение квалификации своих сотрудников, информационные технологии, системы и процедуры[21]. Эти цели рассматриваются в рамках данной проекции Balanced Scorecard. В проекции обучения и роста основными драйверами эффективности могут быть удовлетворение сотрудников, удержание сотрудников, их умения и квалификация, возможность мгновенно получать информацию необходимую для принятия управленческих решений, генерация инициатив, эффективность работы информационной системы.

На основе индивидуально разработанных показателей эффективности, последующего сопоставления плановых и фактических данных руководители получают информацию, позволяющую им сделать оценку эффективности реализации стратегий в четырех основных областях рассматриваемых Balanced Scorecard. Таким образом, Сбалансированная система показателей эффективности является своеобразным средством мониторинга и эффективным инструментом как текущего, так и долгосрочного управления стратегией предприятия.

Причинно-следственная связь.

Следует отметить, что все критерии оценки четырех составляющих системы показателей связаны между собой. В основе цепочки взаимодействия лежит причинно- следственная связь. Стратегия - это набор неких гипотез о причинах и следствиях[22]. Система оценки должна четко и ясно представить соотношения (гипотезы) между целями и критериями их достижения в различных направлениях, чтобы они были реальными и ими можно было управлять. Цепь причинно-следственных связей, являясь основным принципом построения ССП, пронизывает все ее составляющие [23]. Так, если в качестве основополагающей цели (одной из группы целей) компании декларируется увеличение чистой прибыли от реализации продукции (показатель, измеряющий величину прибыли находится в финансовой составляющей системы), то в качестве возможных причин данному следствию могут выступать повышение лояльности со стороны существующих клиентов и увеличение количества вновь привлеченных клиентов (соответствующие показатели располагаются в клиентской составляющей системы). В свою очередь, такие следствия как повышение лояльности со стороны существующих клиентов и увеличение количества вновь привлеченных клиентов имеют причиной повышение качества продукции и уменьшение количества возвратов, увеличение скорости обработки заказа, повышение качества сервисного обслуживания (показатели имеющие отражение в составляющей внутренних бизнес - процессов), что также является следствием повышения квалификации персонала (показатель позиционирующийся в составляющей обучения и развития)[24].

Пример сбалансированной системы показателей.

Для повешения наглядности приведем пример сбалансированной системы показателей. Четыре группы показателей по важнейшим составляющим стратегии фирмы, согласно Нортона и Каплана, сведены в таблицу 1.

Таблица 1 - Пример сбалансированной системы показателей

№ п/п

Стратегически важные аспекты деятельности организации

Наименование показателя

Ключевой вопрос

1.1

Финансовые показатели

совокупные активы

Как стратегия повлияет на финансовое состояние компании?

1.2


совокупные активы на сотрудника


1.3


доходы к совокупным активам


1.4


доходы на сотрудника


1.5


доходы от новых продуктов


1.6


прибыль к совокупным активам


1.7


прибыль на сотрудника


2.1

Клиентские показатели

количество клиентов

Как мы должны выглядеть перед нашими клиентами, чтобы реализовать стратегию?

2.2


доля рынка


2.3


средний оборот на клиента


2.4


среднее время, затраченное на взаимоотношения с клиентом


2.5


индекс лояльности клиентов


2.6


индекс удовлетворенности клиентов


3.1

Показатели эффективности бизнес-процессов

своевременная доставка

Какие процессы стратегически важны?

3.2


рост производительности


3.3


административные расходы


3.4


оборачиваемость складских запасов


3.5


время подготовки производства


3.6


стоимость административных ошибок


3.7


прямые контакты с клиентами


4.1

Показатели обучения и роста

Текучесть кадров

Как поддерживать способность к изменению и совершенствованию, чтобы реализовать стратегию?

4.2


время на обучение


4.3


среднее время отсутствия


4.4


ежегодные затраты на обучение человека


4.5


индекс удовлетворенности сотрудника



Таким образом, руководитель организации получает в руки ценнейший инструмент оценки эффективности деятельности предприятия по ключевым показателям со стороны четырех составляющих: финансовой, клиентской, бизнес-процессов, обучения и развития. Кроме того при подборе показателей, адекватно измеряющих степень достижения стратегических целей, его можно использовать для оценки реализации корпоративной стратегии развития организации, что многократно повышает его ценность. Сбалансированная система показателей является своего рода приборной панелью для высшего руководства организации, свидетельствуя об успехах и промахах в реализации стратегии.

 

1.4 Сбалансированная система показателей и корпоративная стратегия развития организации


Как уже отмечалось выше стратегия фирмы в информационный век становится как никогда важной. Именно поэтому построение организации, ориентированной на покупателя (Building Customer- Focused Organization) и построение бизнеса ориентированной на стратегию (Building Strategy Focused Business), являются одними из основных инициатив предпринимаемых большинством динамичных и развивающихся компаний по всему миру[25].

Сбалансированная система показателей эффективности является новой схемой, которая включает в отчетность показатели стратегического развития компании. Сохраняя прежние финансовые параметры, ССП вводит новые оценочные характеристики будущей финансовой деятельности. Результаты деятельности, клиенты, внутренний бизнес-процесс, коммуникации и обучение - все эти понятия являются результатом четкого перевода стратегии компании в плоскость реальных задач и критериев их решения.

Необходимое условие создания ССП - разработка стратегии компании.

Сама по себе разработка стратегии компании - очень важный этап развития, и начало такого процесса говорит о зрелости компании и достаточно высоких ее достижениях[26]. Но без наличия в ней четкой стратегии разработка ССП невозможна. Поэтому желание внедрить ее у себя, желание лучше понять свой бизнес и его перспективы с неизбежностью влечет за собой необходимость разработки стратегии. Работа над разработкой миссии и стратегических целей позволит взглянуть со стороны на деятельность каждого из направлений компании, позволит оценить потенциал каждого направления и обнаружить реально существующие проблемы, которым до определенного момента не придавалось особого значения. Систематизация этих проблем позволит разработать конкретные шаги по их устранению.

Оценка реализации стратегии.

Одна из основных проблем менеджмента - контроль. Дойдя до разработки стратегии, а иногда и до реализации, предприятия сталкиваются с необходимостью оценить успешность своих усилий, тем более что процесс разработки стратегии цикличен. Как раз в этот момент и возникает проблема оценки конкретного изменения - положительно ли оно или отрицательно, и с чем его нужно сравнивать. При отсутствии соответствующих показателей эти вопросы повисают в воздухе. ССП же позволяет конкретизировать ситуацию и отслеживать конкретные изменения, параллельно корректируя стратегию[27].

Сбалансированная система, тем не менее, - нечто большее, чем новый подход к оценке. Инновационные компании используют ее как центральную организационную схему процессов управления. Первоначально компания может разработать свою систему с довольно узким набором задач: сформулировать ясную концепцию стратегии, прийти к единому мнению о способах ее реализации и довести ее до сведения всех сотрудников компании. Но истинная значимость сбалансированной системы показателей проявляется тогда, когда происходит ее трансформация из системы оценок в систему управления[28]. Все больше компаний работают с ССП и понимают, что ее можно использовать для того, чтобы:

- четко сформулировать стратегию и прийти к единому мнению;

-       довести стратегию до сведения всех работников компании;

-       согласовать цели и задачи подразделения и каждого работника со стратегией компании;

-       согласовать стратегические задачи с долгосрочными целями и годовыми бюджетами;

-       идентифицировать и систематизировать стратегические инициативы;

-       периодически и систематически проводить обзоры достигнутых стратегических результатов;

-       создать обратную связь для получения информации и своевременного изменения стратегии в случае необходимости.

Сбалансированная система показателей эффективности заполняет тот пробел, который существует в большинстве управленческих систем, - отсутствие обратной связи по вопросам стратегии компании. Менеджмент, поставивший во главу угла ССП, предоставляет компании возможность систематизировать и концентрировать свои усилия на выполнении долгосрочной стратегии. При условии именно такого применения система становится основой управления предприятиями информационной эпохи.

И хотя каждая организация имеет свой собственный подход к решению сложнейших стратегических задач, авторы концепции ССП выявили некоторые обшие тенденции, которые назвали пятью принципами стратегически ориентированной организации. Данные принципы представлены в подразделе 1.5.

1.5 Принципы организации, ориентированной на стратегию


На рисунке 2 для повышения наглядности представлены принципы организации, ориентированной на стратегию[29].

Рисунок 2 - Принципы организации, ориентированной на стратегию

Принцип 1: Перевод стратегии на операционный уровень.

Сбалансироианная система показателей предлагает модель, с помощью которой можно сформулировать стратегию и довести ее до сведения всех сотрудников наиболее доступным и последовательным способом. Однако нельзя осуществить программу, если нет ее описания. Таким описанием становится стратегическая карта. Стратегическая карта, - некая логическая, всеобъемлющая архитектура построения стратегии. Она является основой сбалансированной системы показателей - краеугольного камня новой системы стратегического менеджмента.

Стратегические карты и сбалансированная система показателей созданы для преодоления недостатков, присущих системам оценки материальных активов индустриальной эпохи. Построенные на основе причинно-следственных связей стратегические карты наглядно показывают, как нематериальные активы трансформируются в материальные (финансовые) результаты. Системы финансовой оценки фиксируют «обособленную» балансовую стоимость материальных активов - наличность, дебиторская задолженность, товарно-материальные запасы, земля, производство и оборудование. Стоимость таких активов практически не зависит оттого, кто ими владеет. Нематериальные активы, наоборот, как правило, имеют небольшую «обособленную» стоимость: ценность их возрастает, когда они становятся органично связанными со стратегией. Применение количественных нефинансовых показателей, предложенных сбалансированной системой, например цикличность, доля на рынке, инновации, удовлетворенность и компетенции, позволяет описать и оценить процесс создания стоимости, а не предполагать и прогнозировать. Потребительная ценность предложения - это та среда, в которой такие неосязаемые активы, как квалифицированный мотивированный персонал и потребительские информационные системы, становятся осязаемыми результатами: сохранение клиентской базы, доходы от новых продуктов и услуг и в конечном счете прибыль. Стратегическая карта и соответствующая программа сбалансированной оценки представляют собой инструмент описания того, как с помощью нематериальных активов создается стоимость для акционеров. Стратегические карты и сбалансированные системы показателей - это технология оценки деятельности для управления компаниями информационной эпохи[30].

Трансформировав свою стратегию в логически стройную конструкцию стратегической карты и сбалансированную систему показателей, организация создает справочно-информационный источник, доступный всем бизнес-подразделениям и сотрудникам[31].

Принцип 2: Создание стратегического соответствия организации.

Совместная слаженная и успешная деятельность, направленная на достижение выдающихся результатов, - конечная цель создания организации вообще. Любая компания состоит из множества подразделений, бизнес-единиц и специализированных отделов, каждый из которых имеет свою собственную стратегию. Для того чтобы компания превратилась в нечто большее, чем простая сумма ее составляющих, все отдельные стратегии должны быть органично взаимосвязаны. Корпорация должна определить эти взаимосвязи и обеспечить их.

Традиционно предприятие основано на функциональных направлениях, например финансы» производство, маркетинг, продажи, инженерная служба, закупки. Каждое из направлений имеет свои базы данных, язык, культуру. Такое функциональное многообразие становится основным препятствием на пути реализации общей стратегии, поскольку, как правило, существуют огромные сложности в установлении взаимосвязей и координации действий этих разрозненных подразделений[32].

Однако стратегически ориентированной компании удается преодолеть этот барьер. Ее руководители вместо формальных структур создают новые стратегические направления и определяют приоритеты, которые объединяют разнообразные и разрозненные подразделения.

Принцип 3: Стратегия как повседневная работа каждого сотрудника.

Ни генеральные директоры, ни команды топ-менеджеров не могут воплотить стратегию самостоятельно. Им требуется поддержка и активное участие каждого работника. Это стратегическое движение авторы концепции ССП назвали от 10 (руководство) к 10 000 (все сотрудники компании).

Все сотрудники организации, ориентированной на стратегию, обязаны понимать ее и работать таким образом, чтобы вносить максимальный вклад в общие усилия. И это не означает централизованное руководство по принципу «сверху вниз» - это означает централизованную коммуникацию сверху вниз. Именно рядовые сотрудники могут предложить пути совершенствования бизнеса, а следовательно, внести большой вклад в достижение стратегических целей своей компании[33].

Руководители используют сбалансированную систему показателей для того, чтобы рассказать о новой стратегии организации и обучить персонал. Некоторые специалисты достаточно скептически относятся к идее распространения стратегии во всей организации, мотивируя это возможностью утечки ценной информации к конкурентам. С другой стороны, если работники не знают стратегию своей компании, они не смогут ее реализовать. Информированность персонала - шанс для организации.

Компании могут и должны обучить своих сотрудников сложнейшим понятиям бизнеса. Для того чтобы понять сбалансированную систему показателей, нужно знать, что такое сегментация рынка, переменные издержки, базы данных. Затем сбалансированные системы показателей корпоративного уровня и бизнес-подразделений должны быть «каскадированы» на более низкие организационные уровни; во многих случаях личные системы показателей могут использоваться для постановки индивидуальных целей сотрудника. Сотрудники и отделы более низких организационных уровней получают возможность определить свои цели в свете общей стратегической концепции компании. Кроме того организация может поставить вознаграждение как способ мотивации деятельности сотрудника в зависимость от сбалансированной системы показателей. Таким образом, стратегия на деле становится ежедневной работой каждого, кто понял, что это такое, и получил стимул воплощать ее в жизнь.

Принцип 4: Стратегия как непрерывный процесс.

Для большинства организаций процесс менеджмента строится вокруг бюджета и производственного плана. Ежемесячные совещания управленческого аппарата посвящаются отчету о выполнении плана, анализу отклонений от него и выработке мер по устранению этих отклонений. И в этом, по сути, нет ничего плохого. Тактический менеджмент необходим. Но для большинства организаций на этом все заканчивается. Совещания, посвященные обсуждению стратегии, не проводятся. Исследования показывают, что 85% руководителей тратят на подобные обсуждения менее часа в месяц. Стоит ли удивляться тому, что попытки воплотить стратегию в жизнь заканчиваются неудачей, если вопрос о ней не включен в повестку дня ни одного совещания руководства? У стратегически ориентированной организации другой подход к проблеме. Компании, успешно применившие сбалансированную систему показателей, внедрили процесс управления стратегией. Он безболезненно интегрирует тактический менеджмент (финансовые бюджеты и ежемесячные отчеты) и стратегический менеджмент в единый непрерывный процесс. Здесь выявились три основные направления.

Прежде всего организации установили связь между стратегией и процессом составления бюджета. Сбалансированная система показателей предоставляет критерий оценки потенциальных инвестиций и стратегических инициатив. Таким образом, возникает необходимость в управлении стратегическими инициативами. Для этого необходимо иметь два бюджета: стратегический и операционный. Различие между ними существенно. Подобно тому, как сбалансированная система показателей пытается «защитить» долгосрочные инициативы от мероприятий, предпринимаемых в угоду краткосрочной якобы оптимизации, в процессе бюджетирования необходимо отстаивать стратегические инициативы от прессинга ради получения краткосрочных финансовых результатов.

Второй и самый значимый шаг - это введение практики проведения совещаний менеджеров для периодического обсуждения стратегии. Ежемесячно или ежеквартально на таких совещаниях по обсуждению сбалансированной системы показателей менеджеры получают возможность высказывать свою точку зрения относительно стратегии компании. Для поддержки процесса необходимо создать информационную подсистему на основе обратной связи. Подобные подсистемы могут быть разработаны для нужд высшего руководства или на основе системы открытой отчетности, которая делает результаты деятельности компании доступными каждому работнику. Последний вариант основывается на принципе «Стратегия есть работа каждого» и расширяет полномочия сотрудников, предоставляя им информацию, необходимую для эффективного исполнения функций.

И наконец, процесс изучения и адаптации стратегии. Первоначально сбалансированная система показателей представляет собой некий набор гипотез о стратегии, которые на этапе ее формулирования наилучшим образом оценивают мероприятия, нацеленные на долгосрочный финансовый успех. Создание сбалансированной системы помогает выявить причинно-следственные связи между стратегическими гипотезами. Как только она и система обратной информационной связи начинают действовать, компания может проверить гипотезы. Так руководители компаний могут использовать идеи и информацию, рожденные в недрах самой организации, для непрерывного совершенствования стратегии. Стратегия становится непрерывным процессом, а не единовременной акцией, проводимой раз в год.

Принцип 5: Активизация изменений как результат активного руководства топ-менеджеров.

Первые четыре принципа сфокусированы на сбалансированной системе показателей как инструменте, структуре и вспомогательном процессе. Необходимо подчеркнуть, однако, что для создания организации, ориентированной на стратегию, требуется нечто большее, чем инструменты и процессы. Самым важным залогом успеха является активное участие руководителей высшего звена управления. Успешная реализация стратегии требует кардинальных изменений во всех составляющих организации. Успешная реализация стратегии требует слаженной работы всей команды для координации этих изменений. Успешная реализация стратегии требует пристального внимания и постоянного сосредоточения всех усилий на воплощение инициатив и достижение поставленных стратегических целей. Если те, кто стоит у руля, вяло и неэнергично руководят процессом, изменения не произойдут никогда, стратегия не будет реализована вовсе, а возможности получения выдающихся результатов будут утрачены навсегда.

Успешная программа но применению сбалансированной системы показателей начинается с признания того, что это проект изменений, но не «метрических показателей». Сначала следует сконцентрироваться на мобилизации усилий и создании импульса, необходимого для запуска процесса. Как только организация готова к переменам, фокус переносится на управление, причем при переходе на новую организационную модель упор нужно делать на работу в команде. И наконец, постепенно возникает новое управление - стратегический менеджмент, который организовывает новые ценности корпоративной культуры и новые структуры в новую систему. На каждую из стадий уходит примерно от двух до трех лет.

На первом этапе активизации очень важно четко сформулировать необходимость изменений. Джон Коттер, описывая начало процесса трансформационных изменений, которые начинаются на высшем организационном уровне, характеризует их тремя действиями:

- осознание чрезвычайной срочности проведения изменений;

-       создание команды лидеров;

-       развитие общей концепции компании и ее стратегии.

Однако роль сбалансированной системы показателей как движущего фактора изменений и по лучения успешных результатов не должна ограничиваться ситуациями, развивающимися в слабых компаниях. Нередко руководители преуспевающих фирм разрабатывают стратегические задачи, просто чтобы не останавливаться на достигнутом. С помощью сбалансированной системы показателей они информируют сотрудников предприятия о будущей концепции его развития, которая значительно лучше настоящей. Самая главная задача руководства стратегически ориентированной организации состоит в том, чтобы необходимость изменений стала очевидной каждому.

Как только процесс стратегических перемен запушен в действие, топ-менеджеры организации начинают новый - управление для координации переходного периода, которое определяет, наглядно демонстрирует и укрепляет новые ценности корпоративной культуры. Очень важно покончить с командно-административными методами. Создание стратегических команд, проведение «круглых столов» и открытых дискуссий - вот компоненты процесса управления переходного периода.

1.6 Проблемы применения сбалансированной системы показателей

 

Размытость внедрения сбалансированной системы показателей.

Очень трудно оценить сам процесс внедрения ССП в организации, так как для получения объективных результатов требуются годы. За это время многое в деятельности компании меняется. Внедрение на первом этапе, то есть разработка стратегических целей для топ-менеджмента, проходит достаточно быстро и четко, а вот продвижение дальше обрастает проблемами, так как требует большого объема подготовительной и разъяснительной работы. Причем в данном случае обязательно участие руководителя соответствующего подразделения.

Отсутствие быстрых результатов.

Получение оцениваемых результатов деятельности по ССП возможно только в течение нескольких лет собственно реализации стратегического плана. Поэтому серьезной проблемой может стать непонимание топ-менеджментом целей внедрения ССП в условиях быстроизменяющейся рыночной ситуации.

Невозможность разработки сбалансированной системы показателей без инициативы высшего руководства.

При разработке ССП для отдельного подразделения компании, достоинства ССП не используются в рамках всей организации, и в результате получается гораздо меньший эффект, тем более что любое подразделение организации взаимодействует с целым рядом других подразделений и, несомненно, зависит от качества их работы.

Трудность оценки важности ключевых показателей.

Выбор ключевых показателей - достаточно ответственный и неоднозначный процесс. Особенно это становится очевидным, когда происходит определение нефинансовых показателей. Финансовые показатели в компаниях отслеживаются постоянно, а вот определение нефинансовых показателей, тем более на первом этапе, достаточно сложно из-за их неоднозначности. При оценке показателей имеет смысл расположить их по степени значимости в каждой из четырех перспектив и оставить не более пяти ключевых и наиболее важных из них по каждой перспективе.

Итак, обобщая все вышесказанное в первом разделе, остановимся на главных выводах о сбалансированной системе показателей:

- сбалансированная система показателей является сравнительно новой технологией стратегического менеджмента, получившей распространение менее двадцати лет назад. Но за столь короткий срок она сумела произвести настоящий фурор в научной и деловой среде. Конечно различные системы показателей существовали и раньше, но отличием ССП является то, что это строго структурированная система измерителей деятельности организации как с финансовой, так и с нефинансовой стороны;

-       сбалансированная система показателей позволяет формализовать стратегию организации, описывая стратегические цели в рамках установленной структуры и объединяя их посредством причинно-следственных цепочек, что создает предпосылки для возможности их измерения;

-       основной принцип, на котором основывается сбалансированная система показателей, гласит: «Управлять можно только тем, что можно измерить». Таким образом сбалансированная система показателей представляет собой комплексный измеритель эффективности деятельности организации и эффективности реализации ее стратегии;

-       в идеальном случае сбалансированная система показателей должна пронизывать все стороны и уровни деятельности организации, вовлекая в работу на достижения стратегических целей каждого сотрудника, превращая стратегию в непрерывный процесс;

-       внедрение сбалансированной системы показателей в организацию требует усилий каждого сотрудника, но прежде всего высшего руководства, осознания им необходимости изменений, а также упорства и терпения;

-       при внедрении сбалансированной системы показателей неизбежно возникают проблемы, связанные с трудностями разработки показателей, трудностями программной реализации, непониманием менеджеров среднего звена и сотрудников важности ССП в виду отсутствия быстрых результатов.

2. Модель системы сбалансированных показателей для Краснодарского регионального филиала ОАО «Россельхозбанк»


2.1 Общие сведения о Краснодарском региональном филиале ОАО «Россельхозбанк»


.1.1 История создания и основные этапы развития ОАО «Россельхозбанк»

Сразу необходимо отметить, что Краснодарский региональный филиал ОАО «Россельхозбанк» при всей своей самостоятельности все же является частью общероссийского банка ОАО «Россельхозбанк», головной офис которого находится в городе Москва. Поэтому при описании данной организации полезно будет остановиться на некоторых чертах, присущих всему банку в целом, таких как история создания, структура и состав, акционеры, видение и миссия, стратегия и цели долгосрочного развития.

Российский сельскохозяйственный банк, созданный в соответствии с Распоряжением Президента Российской Федерации в 2000 году, отметивший 13 июня 2007 года свое семилетие, является самым динамично развивающимся финансово-кредитным учреждением России.

ОАО «Россельхозбанк» является банком со 100% государственным участием, созданным для целей проведения государственной финансовой политики в российском сельском хозяйстве, и является ключевым звеном в реализации национального проекта «Развитие АПК»

Основные этапы развития ОАО «Россельхозбанк»:

- учреждение Банка Государственной корпорацией «Агентство по реструктуризации кредитных организаций» 21.01.2000 г.;

-       выход распоряжения Президента РФ №75-рп от 15.03.2000 г. с одобрением предложения Правительства РФ о создании Российского сельскохозяйственного банка для формирования на его базе национальной кредитно-финансовой системы обслуживания товаропроизводителей в сфере агропромышленного производства;

-       регистрация ОАО «Россельхозбанк» Банком России 24.04.2000 г. за №3349 и получение лицензии на осуществление банковской деятельности за №3349 от 13.06.2000 г.;

-       начало обслуживания клиентов Банка в головном офисе, открытие корреспондентских счетов в сентябре 2000 года;

-       выход в июле 2001 года ГК АРКО из состава акционеров Банка и приобретение государством в лице Российского Фонда федерального имущества 100% акций Банка;

-       расширение деятельности путем получения лицензии на право осуществления операций с денежными средствами физических лиц за №3349 от 30.10.2002 г.

 

2.1.2 Организационная структура управления и система менеджмента КРФ ОАО «Россельхозбанк»

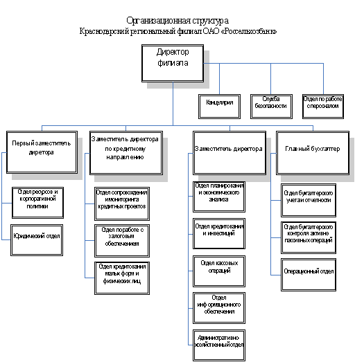
Организационная структура управления Краснодарского регионального филиала ОАО «Россельхозбанк» представлена на рисунке 3.

Краснодарский региональный филиал ОАО «Россельхозбанк» имеет линейно-функциональную структуру управления. Отделы созданы согласно функционального назначения. Во главе каждого отдела стоит начальник отдела и его заместитель. Начальник отдела подчиняется непосредственно заместителю директора по тому направлению, в которое входит его отдел, и директору филиала.

Рисунок 3 - Организационная структура Краснодарского регионального филиала ОАО «Россельхозбанк»

Стратегическое управление осуществляется на уровне директора филиала и двух его заместителей. В работу по этому направлению непосредственно включены следующие отделы:

- отдел ресурсов и корпоративной политики;

-       отдел планирования и экономического анализа.

Оперативное и организационное управление осуществляется на уровне каждого из руководителей, включая начальников отделов.

Следует отметить, что стратегическому управлению в организации уделяется недостаточное внимание. Существует несколько принципиальных проблем:

- высшее руководство уделяет первостепенное значение краткосрочным целям;

-       высшее руководство, предпринимая попытки увеличения эффективности деятельности, совершенно не заботится о контроле выполнения мероприятий, связанных с этим моментом. В результате на большинство директив ответственные сотрудники лишь отписываются, не уделяя проблеме достаточного внимания;

-       у высшего руководства отсутствует оперативная информации о ходе выполнения стратегии;

-       высшее руководство банка недостаточно опирается на потенциал персонала организации;

-       сотрудники не имеют представления о видении, миссии и стратегических целях организации, не отождествляют успех организации со своим собственным.

Таким образом, можно сделать вывод о том, что система стратегического менеджмента банка нуждается в проведении ряда изменений. Прежде всего высшее руководство должно осознать важность стратегии для эффективного функционирования организации, а также необходимость измерения достижения стратегических задач. Необходимо привлечь каждого сотрудника к работе на данном направлении, двигаясь по пути создания стратегического единства. Внедрение сбалансированной системы показателей для банка могло бы стать существенным шагом на пути к претворению в жизнь необходимых изменений. Внедрение ССП в организации должно происходить в полной мере, охватывая каждое рабочее место и реализуясь с помощью средств информатизации. Для определения возможности внедрения в Краснодарском региональном филиале ОАО «Россельхозбанк» информационной подсистемы, реализующей сбалансированную систему показателей было проведено исследование средств информатизации банка.

2.1.3 Характеристика средств информатизации Краснодарского регионального филиала ОАО «Россельхозбанк»

Деятельность любого предприятия связана с использованием и порождением различного рода информации. Информационные потоки, которые объединяют в себе передаваемую информацию, существуют как во внешней среде, так и во внутренней среде самого предприятия. Таким образом возникает естественная потребность автоматизации этих потоков в целях сокращения бумажного документооборота внутри организации, повышения производительности труда, сокращения времени на обработку информации, обеспечения оперативного документооборота с головным предприятием, обеспечения доступа организации к глобальным информационным системам находящимся в Internet. В рамках данной работы предстоит разработать и внедрить с помощью информационных средств сбалансированную систему показателей в КРФ ОАО «Россельхозбанк». Таким образом имеет смысл проанализировать существующие средства автоматизации данного предприятия.

В целях реализации потребностей автоматизации в повседневной деятельности банка создана и функционирует специальная служба - отдел информационного обеспечения. Деятельность этого отдела включает в себя следующие направления:

- внедрение информационных технологий в деятельность;

-       закупка аппаратного и программного обеспечения;

-       установка аппаратных и программных средств на местах;

-       техническое сопровождение и администрирование;

-       обслуживание серверов;

-       защита информации.

Краснодарский региональный филиал ОАО «Россельхозбанк представляет собой территориально распределенную организацию, состоящую из главного офиса филиала в г. Краснодаре и 38 дополнительных офисов в различных районах края.

В каждом дополнительном офисе расположено до 15 персональных компьютеров, объединенных между собой в локальную вычислительную сеть. Данные компьютеры представляют собой машины средней производительности, предназначенные для решения офисных задач. Все компьютеры находятся под управлением операционных систем семейства Windows: Windows 2000 (99 % от общего количества), Windows XP (1 % от общего количества). Локальная вычислительная сеть каждого допофиса реализована на основе технологии Ethernet со скоростью подключения до100 Mbit/s.

В Краснодарском офисе находится около 300 машин, из которых 15 являются серверами. Клиентские компьютеры этого офиса практически ничем не отличаются от компьютеров, установленных в районных дополнительных офисах (как в области программных, так и в области аппаратных характеристик). Локальная сеть между компьютерами краснодарского филиала организована по тому же принципу, что и в допофисах. 15 серверных машин являются мощными компьютерами, призванными обеспечить нормальную бесперебойную работу информационной системы. Они находятся под управлением таких операционных систем, как Unix и Windows 2003 Server (в зависимости от выполняемых функций).

Проблема объединения территориально разрозненных подразделений банка в единую информационную систему решается с помощью технологии виртуальных локальных сетей (VLAN).представляют собой группу ПК, серверов и других сетевых ресурсов, которые функционируют так, как будто они подключены к одному сегменту сети, хотя, на самом деле, этого может и не быть. Такое программное решение повышает производительность сети и улучшает ее управляемость. Допустим, что сотрудники какого-либо отдела рассредоточены по всему зданию. Однако если их системы объединены в одну VLAN, то они могут пользоваться сетевыми ресурсами и пропускной способностью канала, как если бы они являлись частью одного сегмента. По усмотрению менеджера информационной системы, члены VLAN отдела маркетинга могут иметь любую степень доступа к вычислительным ресурсам других отделов. Логическое реструктурирование сети помогает менеджерам информационных систем преодолевать ограничения существующей конфигурации. Оно позволяет принципиально упростить планирование, управление и администрирование LAN.

Об особенностях реализации данной технологии в организации известно очень мало, так как данная информация является закрытой в целях обеспечения защиты информации.

Для организации электронного документооборота в ОАО «Россельхозбанк» используется два решения:

- Программа Lotus Notes используется в качестве почтового клиента внутри информационной сети банка. Каждый сотрудник имеет зарегистрированный адрес в программе и с этого адреса имеет возможность вести деловую переписку с любым другим сотрудником банка. Кроме того через эту программу ведется обмен электронными документами (отчетами, приказами, распоряжениями и т.д.);

-       Организован FTP-сервер, где хранятся часто используемые документы, в основном это документы общего пользования.

Сердцем всей информационной системы банка является банковская информационная система ИБС «Бисквит».

Интегрированная банковская система (ИБС) «БИСквит» обеспечивает высокий уровень информационной поддержки банковских операций в условиях динамичного развития рынка финансовых услуг[35].

Основными преимуществами данного решения являются:

- поддержка сложных, нестандартных технологий и индивидуальных требований банка;

-       ведение операций в реальном масштабе времени;

-       организация работы удалённых отделений в режиме on-line;

-       оперативное обеспечение интенсивного развития бизнеса при введении новых банковских продуктов;

-       устойчивая работа при резком увеличении количества клиентов и операций;

-       надёжная и эффективная обработка большого объёма документооборота;

-       оперативность и качество отчётной и аналитической информации;

-       своевременная адаптация при изменении требований законодательства, инструкций банка России, других государственных органов, внешнего и внутреннего аудита;

-       организация эффективного и надёжного контроля доступа к финансовой и нефинансовой информации;

-       оптимизация управления деятельностью подразделений за счёт интегрированности, оперативности и информативности используемых систем;

-       максимально полная реализация принципа защиты инвестиций в аппаратные средства;

-       успешный опыт эксплуатации в кредитных организациях любой организационной структуры.

Среди проблем автоматизации менеджмента следует отметить то, что у руководства отсутствует какая-либо возможность оценивать эффективность реализации стратегии организации. Используя информационную банковскую систему ИБС «БИСквит», менеджер может получить доступ к информации о всей финансово-хозяйственной деятельности филиала и его дополнительных офисов. Однако эта информация будет представлена в необработанном виде, кроме того она будет охватывать только отдельный финансово-хозяйственный блок, не учитывая другие составляющие организации как системы. Это существенно снижает качество принимаемых управленческих решений и не способствует реализации корпоративной стратегии. Таким образом менеджмент организации нуждается в новой автоматизированной системе управления, синтезирующей в себе все ключевые стороны организации, такой системе, которая позволит решить проблему оценки реализации стратегии организации и ее развития. Инструментом, который будет лежать в основе данного решения может стать сбалансированная система показателей.

Из приведенного выше анализа КРФ ОАО «Россельхозбанк» следуют следующие выводы:

- по своим аппаратным и программным возможностям компьютерная техника организации способна поддерживать большинство современных приложений в том числе и программ, реализующих сбалансированную систему показателей на предприятии;

-       отдел информационного обеспечения способен взять на себя функции администрирования внедряемой системы;

-       на базе имеющихся вычислительных сетей возможно создать систему комплексного сбора информации для сбалансированной системы показателей;

-       также используя вычислительные сети Краснодарского регионального филиала, можно осуществить доступ любого сотрудника под определенными правами доступа к сбалансированной системе показателей прямо со своего рабочего места, что способствует реализации принципов организации, ориентированной на стратегию;

-       гибкость современных средств программной реализации сбалансированной системы показателей в организации, а также гибкость и открытость банковской информационной системы ИБС «Бисквит» дает возможность эффективного совместного взаимодействия данных программных средств.

2.2 Технология разработки и внедрения сбалансированной системы показателей

.2.1 Этапы внедрения сбалансированной системы показателей

Эффективность сбалансированной системы показателей зависит от качества ее внедрения. Внедрение ССП осуществляется в четыре этапа[36]:

- подготовка к разработке ССП;

-       разработка ССП;

-       каскадирование ССП;

-       контроль выполнения стратегии.

Подготовка к разработке ССП.

На этапе подготовки к построению ССП необходимо разработать стратегию, определить перспективы и принять решение, для каких организационных единиц и уровней нужно разработать ССП.

Важно всегда помнить, что ССП - это концепция внедрения существующих стратегий, а не разработки принципиально новых стратегий. Необходимо сначала завершить разработку стратегии, а потом приступать к созданию сбалансированной системы показателей.

При определении подразделений, для которых будет разрабатываться ССП, нужно учитывать следующее: чем больше подразделений предприятия управляются стратегически с помощью одной ССП, тем лучше можно каскадировать (декомпозировать, передавать) важные цели с верхнего уровня на нижние.

Одним из важных мероприятий при подготовке к разработке ССП является выбор перспектив (составляющих). Рассмотрение различных перспектив при формировании и реализации стратегии является характерной чертой концепции сбалансированной системы показателей и ее ключевым элементом. Формулирование стратегических целей, подбор показателей и разработка стратегических мероприятий (инициатив) по нескольким перспективам призваны обеспечить всестороннее рассмотрение деятельности компании.

Компании, формулирующие свою стратегию слишком односторонне, необязательно отклоняются только в сторону финансов. Встречаются компании, которые слишком ориентированы на клиента и забывают о своих финансовых целях. Некоторые компании могут быть чрезмерно ориентированы на свои бизнес-процессы и не обращают внимания на рыночные аспекты. Равноправное рассмотрение нескольких перспектив позволяет избежать такой несбалансированности.

Итак, исходными предпосылками разработки ССП являются:

- перспективы (составляющие) ССП;

-       информированная и мотивированная команда высшего руководства;

-       стратегия, являющаяся «зрелой» для разработки ССП.

Разработка ССП.

На этом этапе разрабатывается ССП для одной организационной единицы. Это может быть компания в целом, подразделение или отдел.

При этом разработка ССП осуществляется путем выполнения следующих шагов:

- конкретизация стратегических целей;

-       связывание стратегических целей причинно-следственными цепочками, т.е. построение стратегической карты;

-       выбор показателей и определение их целевых значений;

-       определение связи показателей с бизнес-процессами;

-       разработка стратегических мероприятий (инициатив).

Стратегические цели имеют статус решающих и ключевых целей компании. Чтобы спланировать и обеспечить процесс реализации целей, для каждой из них разрабатываются соответствующие финансовые и нефинансовые показатели, по которым, в свою очередь, определяются целевые, плановые и фактические значения. Достижение разработанных целей призвана обеспечить реализация стратегических мероприятий. По каждому стратегическому мероприятию определяются сроки его реализации, бюджет и четкая ответственность.

Результат данного этапа обеспечивает единое понимание стратегии и является исходным пунктом для постоянного мониторинга внедрения стратегии. Только после информирования о ССП в организации, передачи целей на нижние уровни (каскадирование), создания адекватной системы планирования и отчетности и адаптации систем руководства и мотивации сотрудников ССП становится концепцией менеджмента.

На этапе разработки ССП необходимо учитывать, что стратегические цели, а не их показатели, составляют ядро сбалансированной системы показателей. Лучшие показатели бесполезны, если положенные в их основу цели не описывают надлежащим образом стратегию, ведущую к устойчивому конкурентному преимуществу.

Каскадирование ССП.

Каскадирование ведет к повышению качества стратегического управления во всех вовлеченных организационных единицах, поскольку цели и стратегические мероприятия из вышестоящих подразделений могут быть последовательно переданы в ССП нижестоящих организационных единиц - это вертикальная интеграция целей. Тем самым повышается вероятность, что стратегические цели всего предприятия или крупных подразделений будут достигнуты.

При каскадировании стратегия, указанная в корпоративной ССП, распространяется на все уровни управления. Затем стратегические цели, показатели, целевые значения и действия по совершенствованию конкретизируются и адаптируются в подразделениях и отделах. Т.е. корпоративная ССП должна быть увязана с ССП подразделений, отделов и с индивидуальными планами работы сотрудников. На основе ССП своего подразделения каждый отдел разрабатывает собственную ССП, которая должна быть согласована с корпоративной ССП. Затем при участии начальника отдела каждый сотрудник разрабатывает свой индивидуальный план работы. Этот план больше ориентирован на достижение реальных результатов на рабочем месте, а не на задания или действия по усовершенствованию.

На рисунке 4 представлено каскадирование ССП, при реализации которого устанавливается мост между последовательными уровнями организационной иерархии. При этом корпоративная стратегия последовательно спускается вниз.

Рисунок 4 - Процесс каскадирования сбалансированной системы показателей

Степень подробности декомпозиции сбалансированных систем показателей «сверху вниз» зависит от организационной структуры и размера компании. Каждое подразделение включает в свою систему показателей только те задачи и показатели результативности общей (корпоративной) ССП, на которые оно оказывает влияние.

Контроль выполнения стратегии.

Если бы внедрение ССП заканчивалось разработкой стратегических целей, причинно-следственных цепочек, показателей, целевых значений и стратегических мероприятий для одной организационной единицы, это означало бы лишь одноразовое сильное фокусирование на стратегию. Чтобы обеспечить долгосрочную реализацию стратегии, сформулированной в ССП, необходимо интегрировать ССП в систему управления.

Внедрение методологии реализации стратегии сегодня непрерывно связано с автоматизацией. Внедрение ССП, например, с помощью MS Excel, или вообще без какой-либо информационной поддержки возможно лишь на начальных этапах внедрения ССП, либо в небольших организациях. Если компания собирается разрабатывать сбалансированные системы показателей для нескольких структурных подразделений и периодически их уточнять и корректировать, то без использования преимуществ информационных технологий не обойтись.

Как правило, основная проблема, с которой сталкиваются предприятия, решившие внедрить у себя данную методологию реализации стратегии, не в том, как автоматизировать создание дерева целей и показателей или построение стратегической карты, а в том, как в автоматическом режиме постоянно обеспечивать ССП свежими данными и поддерживать ее в рабочем состоянии.

Лишь с завершением этапа внедрения сбалансированная система показателей действует как концепция менеджмента, а не только как система показателей.

2.2.2 Этапы разработки сбалансированной системы показателей

Разработка сбалансированной системы показателей осуществляется на протяжении пяти этапов:

-        конкретизация стратегических целей;

-       связывание стратегических целей причинно-следственными цепочками;

-       выбор показателей и определение их целевых значений;

-       определение стратегических мероприятий;

-       сбор, оценка и анализ информации о выполнении стратегии.

Конкретизация стратегических целей.

Для построения системы стратегического управления необходимо декомпозировать (разбить, структурировать) стратегию компании на конкретные стратегические цели, детально отображающие различные стратегические аспекты. При интеграции индивидуальных целей могут быть установлены причинно-следственные связи между ними таким образом, чтобы полный набор целей отображал стратегию компании.

Стратегические цели описывают планируемые результаты. Каждая стратегическая цель связана с одной из перспектив развития организации, как это показано на рисунке 4.

Не следует определять слишком большое число стратегических целей для корпоративного уровня организации. Максимум 25 целей будет достаточно. Необходимо выбрать наиболее важные цели, основываясь на следующих критериях:

-        цели должны быть измеримыми;

-       на достижение целей можно влиять;

-       цели приемлемы для различных групп людей в организации и согласованы с общей целью организации.

Слишком большое число целей в системе показателей свидетельствует о неспособности организации сосредоточить свое внимание на главном, а также означает то, что сформулированные цели не являются стратегическими для того организационного уровня, на котором разрабатывается система показателей. Разработке тактических и оперативных целей должно уделяться внимание в системах показателей подразделений низших уровней организационной структуры.

Связывание стратегических целей причинно-следственными цепочками.

Определение и документирование причинно-следственных связей между отдельными стратегическими целями является одним из основных элементов ССП. Устанавливаемые причинно-следственные связи отражают наличие зависимостей между отдельными целями.

Стратегические цели не являются независимыми и оторванными друг от друга, наоборот, они тесно друг с другом связаны и влияют друг на друга. Достижение одной цели служит достижению другой и так далее, до главной цели организации. Связи между различными целями ясно видны благодаря причинно-следственной цепи. Те из них, которые не вносят вклада в реализацию главной цели, исключаются из рассмотрения.

Причинно-следственная цепь - удобный инструмент для доведения ССП до нижестоящих организационных уровней. Для графического отображения взаимосвязи стратегических целей и перспектив применяют стратегическую карту.

Выбор показателей и определение их целевых значений.

Показатель представляет собой измеритель степени достижения стратегической цели[37]. Использование показателей призвано конкретизировать разработанную в ходе стратегического планирования систему целей и сделать разработанные цели измеримыми. Показатели можно идентифицировать только тогда, когда существует ясность в отношении целей. Выбор подходящих показателей - это второстепенный вопрос, поскольку даже наилучшие показатели не помогут компании достичь успеха, если неверно сформулированы цели. Рекомендуется использовать не более двух или трех показателей для каждой из стратегических целей.

Без наличия целевых значений показатели, разработанные для измерения стратегических целей, не имеют смысла. Определение целевых значений показателей вызывает сложности не только при разработке ССП. Принципиальная сложность определения целевого значения того или иного показателя состоит в том, чтобы найти реально достижимый уровень.

Как правило, ССП разрабатывается на период, соответствующий долгосрочному периоду стратегического планирования (3-5 лет). При этом целевые значения на долгосрочный период определяют у отсроченных показателей (показатели, которые говорят о конечных целях корпоративной стратегии). Поскольку реализация стратегии осуществляется и в текущем году, целевые значения устанавливают и на среднесрочный (1 год) период - для опережающих показателей (показатели, изменения которых во времени происходят за короткий срок). Таким образом достигается сбалансированность системы показателей по долгосрочным и краткосрочным целям.

Содержание краткосрочных планов детализируется по периодам (кварталам, месяцам, неделям, дням) и выражается в виде плановых значений показателей. Показатели и их целевые значения предоставляют менеджменту своевременные сигналы, основанные на отклонениях реального положения вещей от планового, т.е. полученные фактические количественные результаты сравниваются с запланированными.

Определение стратегических мероприятий.

В случаях, когда стратегические цели не могут быть достигнуты путем выполнения регулярной деятельности (в рамках бизнес-процессов компании), достижение стратегических целей осуществляется через реализацию соответствующих стратегических мероприятий. «Стратегические мероприятия» - это общее понятие для всех мероприятий, проектов, программ и инициатив, которые реализуются для достижения стратегических целей.

Распределение проектов компании по целям сбалансированной системы создает ясность в понимании того, какой вклад вносит тот или иной проект в достижение стратегических целей. Если проекты не вносят значительного вклада в достижение стратегических целей, их следует рассмотреть на предмет, какой вклад они вносят в достижение базовых целей. Если то или иное стратегическое мероприятие не вносит существенного вклада в достижение базовых целей, то необходимость его реализации крайне сомнительна.

Сбор, оценка и анализ информации о выполнении стратегии.

Внедрение ССП - процесс, требующий значительного времени, часть из которого уходит на отлаживание системы и ее поддержку. Для улучшения ССП высшее руководство и ответственные должны постоянно проводить анализ и оценку деятельности организации.

Стратегические цели характеризуются высокой степенью актуальности для компании, и эта актуальность должна оцениваться как минимум ежегодно. При этом необходимо оценивать:

-       пригодны ли выбранные показатели для оценки степени достижения выработанных целей?

-       насколько прост расчет значений показателей?

-       достигли ли структурные подразделения целевых значений выработанных показателей?

-       какой вклад вносит рассматриваемое структурное подразделение в достижение целей верхних уровней?

Оценка показателей заключается прежде всего в том, чтобы понять возможность расчета фактического значения показателя на основе данных отчетного периода. Кроме того, необходимо проводить сравнения план-факт по значениям выработанных показателей с выяснением причин отклонений. Такой анализ сопровождается либо корректировкой целевого значения показателя, либо разработкой корректирующих мероприятий, направленных на достижение установленного ранее целевого значения.

ССП нижнего уровня всегда должна оцениваться на предмет содействия достижению целей верхнего уровня.

Кроме того, целесообразно прогнозировать целевые значения показателей на длительный период времени.

Мероприятия также должны подвергаться анализу, а именно необходимо оценивать:

- были ли реализованы все мероприятия согласно утвержденному плану?

-       были ли при этом соблюдены бюджет времени и финансовые ресурсы?

-       повлияла ли реализация мероприятий на достижение целей?

Если разработанные ранее мероприятия еще не окончены, их следует завершить. При необходимости должны быть разработаны новые мероприятия.

2.3 Миссия, видение, стратегия и стратегические цели КРФ ОАО «Россельхозбанк»


Процесс создания сбалансированной системы показателей для любой организации начинается с определения миссии, видения и стратегии организации[39]. Тщательно продуманная сбалансированная система показателей - это, по существу, описание стратегии компании, охватывающей всю организацию. Степень достижения стратегии организации оценивается исходя из степеней достижения стратегических целей по каждой из четырех перспектив, а степень достижения каждой стратегической цели определяется исходя из значений ключевых показателей эффективности[40]. Исходя из достижения поставленных целей или отклонения от значений показателей от них, разрабатываются соответствующие мероприятия (инициативы) для корректировки ситуации. Наглядно процесс создания сбалансированной системы показателей представлен на рисунке 5.

Рисунок 5 - Процесс создания сбалансированной системы показателей[12]

Таким образом процесс создания сбалансированной системы показателей начинается с разработки миссии, видения и стратегии организации.

Руководствуясь целями создания Банка, современным представлением о его месте в банковской системе и целями государственной аграрной политики, миссия ОАО «Россельхозбанк» на перспективу состоит в следующем:

Обеспечение доступного, качественного и эффективного удовлетворения потребностей сельскохозяйственных товаропроизводителей и сельского населения Российской Федерации в банковских продуктах и услугах, всемерное содействие формированию и функционированию современной национальной кредитно-финансовой системы агропромышленного сектора России, поддержка развития агропромышленного комплекса и сельских территорий Российской Федерации.

Видение для КРФ ОАО «Россельхозбанк» состоит в следующем: банк с высокой доходностью и максимальным охватом целевого сегмента рынка, предприятий агропромышленного сектора.

Общая характеристика стратегии КРФ ОАО «Россельхозбанк» заключается в следующем:

- обеспечение комплексного банковского обслуживания товаропроизводителей в сфере агропромышленного производства всех форм собственности и видов деятельности, совершенствования процесса кредитования, улучшения качества кредитного портфеля;

-       участие в реализации кредитно-денежной и финансово-экономической политики государства в агропромышленном комплексе, содействие выполнению государственных программ поддержки и развития агропромышленного комплеса;

-       внедрение инструментов развитого финансового рынка в механизм финансирования товарного сельскохозяйственного производства и его инфраструктуры;

-       формирование и развитие диверсифицированной клиентской база банка, состоящей из предприятий всех форм собственности;

-       формирование надежно и стабильно функционирующей системы обеспечения возвратности выданных кредитов.

Выполнение стратегии осуществляется в ходе деятельности Банка как кредитной организации, а также в участии Банка в соответствующих государственных и межгосударственных программах в качестве финансово-кредитного агента государства, выступающего в этой роли, как на договорной основе, так и в соответствии с федеральными законами, иными нормативными актами Российской Федерации.

В соответствии с миссией, видением и стратегией стратегические цели по составляющим ССП для КРФ ОАО «Россельхозбанк» определяются следующим образом.

Финансовая составляющая[41,42,43]:

- снижение рисков (постоянное увеличение кредитного портфеля и наращивание объемов кредитования в угоду краткосрочным целям привело к значительному уменьшению ресурсной базы, недостаточности собственного капитала, снижению устойчивости, среди клиентов банка оказались неблагонадежные заемщики, что увеличило риски невозврата кредитов);

-       повышение доходности (нехватка ресурсной базы породила необходимость увеличения эффективности отдачи капитала).

Клиентская составляющая[44,45,46]:

- охват максимальной доли рынка среди предприятий агропромышленного сектора (в целях реализации государственных программ по возрождению села предстоит увеличение клиентской базы, а также это могло бы способствовать привлечению ресурсов и пополнению ресурсной базы);

-       удовлетворение клиента (одна из ключевых целей в конкурентной борьбе. Сегодня клиенты обращают внимание не только на стоимость обслуживания, но и на качество обслуживания);

Составляющая бизнес-процессов[47,48]:

- внедрение новых технологий, расширение линейки предлагаемых продуктов (реализация данной цели будет способствовать привлечению новых клиентов, пополнению ресурсной базы за счет доходов от новых продуктов);

-       повышение эффективности бизнес-процессов (бизнес-процессы организации протекают неэффективно с большими временными и материальными затратами, что уменьшает доходность).

Составляющая обучения и развития персонала[49,50]:

- повышение квалификации персонала (уровень знаний персонала определяет качество обслуживания клиентов, эффективность бизнес-процессов, способность осваивать новые продукты. Сегодня в банке обучению персонала уделяется недостаточное внимание: семинары, проводимые для сотрудников крайне редки, примерно один раз в год, а также охватывают далеко не все сферы знания, которыми должен владеть сотрудник конкурентоспособного банка);

-       удовлетворенность персонала (недостаточное внимание руководства к проблемам персонала порождает проблемы связанные с лояльностью персонала и текучестью кадров, что негативно сказывается на климате в организации. У сотрудников отсутствует желание развиваться в профессиональном плане).

Указанные цели были установлены в ходе бесед с сотрудниками КРФ ОАО «Россельхозбанк», начальниками отделов и некоторыми клиентами банка. Затем результаты данных бесед были обобщены и разбиты по группам составляющих сбалансированной системы показателей.

2.4 Разработка стратегической карты КРФ ОАО «Россельхозбанк»


Принимая во внимание стратегические цели и устанавливая причинно-следственные связи между ними, была разработана стратегическая карта КРФ ОАО «Россельхозбанк». Она показана на рисунке 6.

Из стратегической карты видно, что затраты, вкладываемые организацией в повышение удовлетворенности персонала, например с помощью премирования, ведут к повышению его лояльности, а также способствуют желанию развиваться. Таким образом создаются предпосылки для повышения квалификации персонала.

Рисунок 6 - Стратегическая карта КРФ ОАО «Россельхозбанк»

В свою очередь, вкладывая средства в обучение персонала, организация получает более квалифицированный персонал, который совершает меньшее количество ошибок, что напрямую влияет на эффективность бизнес-процессов, а следовательно уменьшение издержек и повышение доходности. Кроме того квалифицированный персонал способен освоить новые банковские технологии, изучить новые продукты и способствовать максимально эффективному продвижению их на рынок. Внедрение инноваций способствует увеличению удовлетворенности клиента, а также привлечению новых клиентов, увеличивая конкурентоспособность банка. Привлекая новых клиентов, банк увеличивает свою долю рынка, что незамедлительно сказывается на увеличении доходности. Кроме того внедрение инноваций ведет к увеличению эффективности бизнес-процессов, что, как уже отмечалось ранее, увеличивает доходность. Повышение доходности, которое происходит в следствие увеличения доли рынка и повышения эффективности бизнес-процессов ведет к увеличению собственного капитала банка, что положительным образом сказывается на снижении рисков, связанных с недостатком источников финансирования.

 

2.5 Разработка показателей сбалансированной системы

 

2.5.1 Финансовая составляющая

В качестве стратегических целей в финансовой перспективе ССП для КРФ ОАО «Россельхозбанк» были определены:

- снижение рисков;

-       повышение доходности.

Для оценки реализации первой цели предлагается использование четырех показателей: отношение суммарного капитала к величине ссудной задолженности (Ф1), величина просроченной ссудной задолженности (Ф2), критерий качества активов и пассивов[54] (Ф3), критерий достаточности основного капитала[55] (Ф4). Первые два показателя являются простыми индикаторами, отражающими ключевые моменты в оценке ситуации по реализации цели. Они просты и понятны, но не дают полной картины. Последние два показателя являются интегральными коэффициентами, которые охватывают поставленную цель максимально полно, но методика их расчета сложнее.

Для оценки реализации второй финансовой цели предполагается использование двух простых показателей: чистая прибыль (Ф5), рентабельность активов, приносящих доход (Ф6) и одного интегрального показателя: критерий доходности и рентабельности деятельности банка (Ф7). Все эти показатели представлены в таблице 3.

сбалансированный система показатель стратегия

Таблица 2 - Показатели финансовой составляющей ССП

№ п/п

Наименование показателя

Условное обозначение

Единица измерения

Роль показателя в оценке

1

Отношение суммарного капитала к величине ссудной задолженности

Ф1

%

Отражает какую долю в общей величине капитала занимает ссудная задолженность

2

Величина просроченной ссудной задолженности

Ф2

Руб.

Отражает величину средств, выданных в виде кредита, возвращение которых представляется проблематичным

3

Критерий качества активов и пассивов

Ф3

-

Интегральная характеристика структуры активов и пассивов.

4

Критерий достаточности основного капитала

Ф4

-

Интегральная характеристика достаточности основного капитала

5

Чистая прибыль

Ф5

Руб.

Отражает финансовый результат деятельности

6

Рентабельность активов, приносящих доход

Ф6

%

Является одним из основных показателей доходности

7

Критерий доходности и рентабельности деятельности банка

Ф7

-

Является интегральным показателем доходности


Расчет данных показателей осуществляется по приведенным ниже формулам.

Отношение суммарного капитала к величине ссудной задолженности Ф1, рассчитывается следующим образом:

 ,

где Кс - суммарный капитал (источник информации агрегированный баланс банка)

Сз - ссудная задолженность (источник информации агрегированный баланс банка).

Величина просроченной ссудной задолженности Ф2 определяется на основе данных, предоставляемых банковской информационной системой «Бисквит».

Критерий качества активов и пассивов банка Ф3 определяется по следующей формуле:

,

где  - i-е относительные показатели критерия Ф3 (рассчитываются по таблице 4);

 - i-е коэффициенты значимости (определяются экспертным методом путем присвоения удельных весов по степени значимости каждого относительного показателя Рапi).

Таблица 3 - Расчет критерия качества активов и пассивов

Наименование показателя

Условное обозначение

Пор-к расчета

Коэф-т значимости

Роль показателя в оценке

Коэффициент общей ликвидности

Pап1

Ал/В

Отражает сумму активов, которую можно задействовать для отражения обязательств перед вкладчиками


Доля рисковых активов в суммарных активах, %

Pап2

Араб/В

Отражает удельный вес рисковых активов в суммарных активах банка, косвенно показывая степень риска активных операций банка


Доля ссудной задолженности в суммарных активах, %

Pап3

Сз/В

Отражает удельный вес ссудной задолженности банка в суммарных активах, характеризует структуру размещения средств


Доля инвестиций в негосударственные ценные бумаги в суммарных активах, %

Pап4

Ицб/В

Характеризует структуру активов и степень диверсификации деятельности банка


Коэффициент отношения резервов к работающим активам

Pап5

Рз/Араб

Характеризует качество портфеля активов: чем более рисковый портфель, тем выше значение показателя


Коэффициент отношения ликвидных активов к суммарным обязательствам

Pап6

Ал/Об

Характеризует способность банка ответить по своим обязательствам путем привлечения активов с короткими сроками реализации


Коэффициент эффективности использования привлеченных ресурсов

Pап7

Араб/Об

Характеризует величину работающих активов, приходящуюся на 1 рубль привлеченных средств


Доля просроченной задолженности в общей ссудной задолженности, %

Pап8

Ф2/Сз

Отражает удельный вес просроченной ссудной задолженности в общей ссудной задолженности банка.


Показатель вексельных обязательств

Pап9

Обв/К

Характеризует уровень эмиссии банком векселей, а также отражает размер риска, принимаемого на себя банком в связи с деятельностью на рынке долговых обязательств


Доля вкладов физических лиц в привлеченных ресурсах, %

Pап10

Склф/ Об

Характеризует удельный вес средств физических лиц в общем объеме обязательств, показывая направленность политики банка по обслуживанию данной категории клиентов.


Доля средств юридических лиц в привлеченных ресурсах, %

Pап11

Склюр/Об

Характеризует удельный вес средств юридических лиц в общем объеме обязательств, показывая направленность политики банка по обслуживанию данной категории клиентов.


Доля привлеченных средств в суммарных пассивах

Pап12

Об/В

Отражает долю привлеченных средств в суммарных пассивах банка



где Ал - активы ликвидные;

В - валюта баланса (суммарные активы, суммарные пассивы);

Араб - активы работающие;

Ицб - инвестиции в торговые ценные бумаги, ценные бумаги, имеющиеся в наличии для продажи;

Об - суммарные обязательства банка;

Рз - резервы банка;

Склф - средства физических лиц;

Склюр - средства юридических лиц.

Источником информации для этих данных является агрегированный баланс банка.

Критерий достаточности капитала Ф4 рассчитывается следующим образом:

,

где  - i-е относительные показатели критерия Ф4 (рассчитываются по таблице 5);

 - i-е коэффициенты значимости (определяются экспертным методом путем присвоения удельных весов по степени значимости каждого относительного показателя Рдкi).

Таблица 4 - Расчет критерия достаточности капитала

Наименование показателя

Условное обозначение

Пор-к расчета

Коэф-т значимости

Роль показателя в оценке

Коэффициент достаточности капитала

Pдк1

К/Об

g1

Отражает процент обязательств банка, покрываемый собственным капиталом банка

Доля собственного капитала в суммарных пассивах, %

Pдк2

К/В

g2

Отражает надежность банка, показывает часть банковских активов, принадлежащую собственникам банка

Доля иммобилизованного капитала, %

Pдк3

Ки/К

g3

Характеризует процент размещенных собственных средств банка в иммобилизованных активах и определяет рациональность структуры активов

Доля капитала с учетом иммобилизации

Pдк4

(К-Ки)/ В

g4

Отражает часть собственных средств банка, которая может быть вложена в доходные операции банка

Коэффициент отношения неиммобилизованного капитала к работающим активам

Pдк5

(К-Ки)/ Араб

g5

Отражает величину наиболее рисковых операций банка, покрываемых собственными средствами

Коэффициент отношения собственного капитала к уставному капиталу

Pдк6

К/УК

g6

Характеризует эффективность работы банка, значение коэффициента ниже единицы свидетельствует об отрицательной ликвидности банка.

Коэффициент отношения уставного капитала к обязательствам банка

Pдк7

УК/Об

g7

Отражает процент обязательств банка, покрываемый уставным капиталом банка.

Коэффициент резерва

Pдк8

Рс/Сз

g8

Определяет качество кредитного портфеля банка

где К - собственный капитал;

Ки - капитал иммобилизованный;

УК - уставный капитал;

Рс - резерв на возможные потери по ссудам.

Источником информации для этих данных является агрегированный баланс банка, а также банковская информационная система «Бисквит».

Величину чистой прибыли Ф5 можно получить из отчета о прибылях и убытках.

Рентабельность активов, приносящих доход Ф6 характеризует способность активов приносить прибыль, отражает эффективность управления банком и рассчитывается по формуле:

,

где Пб - Прибыль балансовая.

Источником информации для расчета данного показателя служат агрегированный баланс и отчет о прибылях и убытках.

Критерий доходности и рентабельности деятельности банка Ф7 рассчитывается следующим образом:

,

где  - i-е относительные показатели критерия Ф7 (рассчитываются по таблице 6);

 - i-е коэффициенты значимости (определяются экспертным методом путем присвоения удельных весов по степени значимости каждого относительного показателя Рдрi).

Таблица 5 - Расчет критерия доходности и рентабельности деятельности банка

Наименование показателя

Условное обозначение

Пор-к расчета

Коэф-т значимости

Роль показателя в оценке

Коэффициент рентабельности активов

Pдр1

Пб/В

g1

Характеризует прибыльность активных операций банка

Коэффициент рентабельности банка

Pдр2

Пб/Д

g2

Позволяет оценить прибыльность банка, долю прибыли в доходах

Процентный спред

Pдр3

Дпр/Араб - Рпр/Скл

g3

С помощью спреда оценивается способность банка выполнять функцию посредника между вкладчиками и заемщиками, характеризует эффективность тарифной политики банка

Коэффициент отношения расходов к валюте баланса

Pдр4

Р/В

g4

Характеризует величину расходов, приходящуюся на 1 рубль суммарных пассивов (активов).

Уровень покрытия процентных расходов процентными доходами

Pдр5

Дпр/Рпр

g5

Отражает уровень покрытия процентных доходов процентными расходами

Коэффициент отдачи собственного капитала

Pдр6

Пб/К

g6

Оценивает прибыль, приходящуюся на 1 рубль собственного капитала банка, определяет решение акционеров о размещении денежных средств в банке

Коэффициент обслуживания клиентов в части услуг некредитного характера

Pдр7

Дкч/Скл

g7

Характеризует величину комиссионного вознаграждения банка, приходящуюся на 1 рубль суммарных средств клиентов, отражает эффективность тарифной политики банка.

Коэффициент обслуживания клиентов по кредитным операциям

Pдр8

Дпрч/ Араб

g8

Характеризует величину процентных доходов, приходящуюся на 1 рубль работающих активов, отражает эффективность тарифной политики банка

Коэффициент доходности эмиссионной деятельности банка

Pдр9

Дэ/К

g9

Отражает надежность банка, так как, чем надежнее банк, тем выше может быть цена при размещении.


где Д - суммарные доходы;

Дпр - процентные доходы;

Рпр - процентные расходы;

Скл - суммарные средства клиентов;

Р - суммарные расходы;

Дкч - чистый комиссионный доход;

Дпрч - чистый процентный доход;

Дэ - эмиссионный доход.

В качестве источников информации выступают агрегированный баланс, отчет о прибылях и убытках и банковская информационная система «Бисквит».

Нарастающая конкуренция на финансовом рынке, обостряемая приходом новых банков, заставляет банкиров при выборе методов конкурентной борьбы связывать успех деятельности с развитием бизнеса конкурентов, инвесторов, корпоративных клиентов. Таким образом становится очевидно, что анализ только финансовой составляющей снижает практическую ценность исследований. Поэтому переходим к разработке других групп показателей корпоративной ССП.

2.5.2 Клиентская составляющая

Стратегическими целями клиентской составляющей были выделены следующие: охват максимальной доли рынка среди предприятий агропромышленного сектора, удовлетворение клиента.

В данной перспективе предлагается использование следующих показателей эффективности достижения поставленной цели: доля рынка (К1), общий диапазон услуг[56] (К2), критерий конкурентоспособности услуг (К3), критерий имиджа банка[57] (К4). Все эти показатели представлены в таблице 6.

Доля рынка оценивается экспертным методом с привлечением как специалистов внутри банка, так и внешних консультантов, например, консалтинговых компаний. Такой способ расчета ведет к увеличению издержек, однако данный показатель является очень важным в виду его тесной взаимосвязи с реализацией государственного национального проекта «Развитие АПК».

Таблица 6 - Показатели клиентской составляющей ССП

№ п/п

Наименование показателя

Условное обозначение

Единица измерения

Роль показателя в оценке

1

Доля рынка

К1

%

Является важнейшим показателем и отражает какую часть целевого сегмента рынка занимает банк.

2

Общий диапазон услуг

К2

%

Показывает какой спектр услуг, предлагаемых банком, он оказывает по факту.

3

Критерий имиджа банка

К3

-

Интегральная характеристика имиджа и деловой репутации банка

4

Критерий конкурентоспособности услуг

К4

-

Отражает конкурентоспособность банковских услуг с точки зрения цена - качество.


Для оценки общего диапазона услуг, предлагаемых банком, используется формула для определения признака предоставления услуги , являющегося своеобразным счетчиком количества оказанных услуг в разбивке по видам:


где - объем услуги по i-й услуге в j-й точке продаж за k-й период.

На основе данной формулы рассчитывает общий диапазон услуг оказываемых банком:

,

где  - диапазон услуг, оказываемый банком, показывающий, какую долю продуктового ряда потребляют клиенты в j-й точке продаж. Чем выше показатель общего диапазона, тем более полный пакет услуг потребляют клиенты банка;

 - общее количество услуг, входящих в продуктовый ряд банка.

Данный коэффициент позволяет отслеживать эффективность продвижения банковских продуктов (услуг).

Критерий имиджа банка рассчитывается по формуле:

,

где  - i-е относительные показатели критерия К3 (рассчитываются по таблице 8);

 - i-е коэффициенты значимости (определяются экспертным методом путем присвоения удельных весов по степени значимости каждого относительного показателя Риi).

Таблица 7 - Расчет критерия имиджа банка

Наименование показателя

Условное обозначение

Пор-к расчета

Коэф-т знач-ти

Роль показателя в оценке

Имидж руководителя

Pи1

Оценка в баллах

m1

Отражает репутацию первого лица банка и является ключевым звеном успеха банка

Состав учредителей, основных клиентов

Pи2

Оценка в баллах

m2

Является решающим показателем при выборе банка клиентами.

Деловая активность

Pи3

Оценка в баллах

m3

Обслуживаемый рынок

Pи4

Оценка в баллах

m4

Характеризует универсальность банка, ориентированного на обслуживание различных категорий клиентов

Длительность работы на финансовом рынке

Pи5

Оценка в баллах

m5

Отражает устойчивость банка, указывая на приобретенный долголетний опыт работы

Величина сети дополнительных офисов

Pи6

Оценка в баллах

m6

Характеризует размер финансовой организации, масштабы ее деятельности

Культура обслуживания клиентов

Pи7

Оценка в баллах

m7

Характеризует уровень банка, его индивидуальность, деловую репутациию

Профессионализм работников

Pи8

Оценка в баллах

m8

Является основополагающим фактором качества обслуживания клиентов

Внешний вид персонала

Pи9

Оценка в баллах

m9

Характеризует культуру, дисциплину сотрудников и стиль банка

Техническая оснащенность

Pи10

Оценка в баллах

m10

Отражает возможности банка для собственного развития, характеризует качество банковского обслуживания

Здание, офис, прилегающая территория

Pи11

Оценка в баллах

m11

Характеризует надежность и престиж банка, указывает на долговременный ориентир его работы.


Оценка в баллах представляет собой экспертную оценку, выставляемую группой экспертов, созданной как из специалистов банка, так и с привлечением независимых консультантов.

Критерий конкурентоспособности услуг К4 рассчитывается по формуле:

,

где - коэффициент качества. Способ расчета - оценка в балах. Характеризует способность банка предоставлять услуги высокого качества необходимого ассортимента, отражает эффективность его продуктовой политики.

 - коэффициент стоимости. Способ расчета - оценка в балах. Отражает уровень стоимости банковских услуг. Эффективность его тарифной политики.

2.5.3 Составляющая бизнес-процессов

Ключевыми стратегическими целями в перспективе, связанной с совершенствованием внутренних бизнес-процессов компании мы выделили следующие: внедрение новых технологий, расширение линейки предлагаемых продуктов, повышение эффективности бизнес-процессов.

Оценка достижения поставленных стратегических целей будет проводиться с использованием следующих показателей: доходы от новых продуктов (БП1), величина прибыли на одного сотрудника (БП2), коэффициент затрат (БП3), коэффициент эффективности затрат на содержание аппарата управленческого персонала (БП4), отношение общего дохода банка к расходам, связанным с бизнес-процессами (БП5). Все эти показатели представлены в таблице 9.

Информацию о величине доходов от новых продуктов БП1 можно получить из бухгалтерской документации банка.

Величина прибыли на одного сотрудника БП2 рассчитывается по формуле:

,

где - прибыль балансовая;

- общее количество сотрудников.

Таблица 8 - Показатели составляющей бизнес-процессов

№ п/п

Наименование показателя

Условное обозначение

Единица измерения

Роль показателя в оценке

1

Доходы от новых продуктов

БП1

руб.

Показывает какой доход получает организация от внедрения новых банковских продуктов.

2

Величина прибыли на одного сотрудника

БП2

руб.

Показывает какая часть прибыли приходится на одного сотрудника.

3

Коэффициент затрат

БП3

-

Позволяет оценить затраты банка, приходящиеся на 1 рубль прибыли.

4

Коэффициент эффективности затрат на содержание аппарата управленческого персонала

БП4

-

Характеризует целесообразность затрат на содержание аппарата управленческого персонала, определяя эффективность принимаемых им управленческих решений.

5

Отношение общего дохода банка к расходам, связанным с бизнес-процессами

БП5

-

Показывает какую часть затраты, связанные с осуществлением бизнес-процессов занимают в общем доходе банка. Отражает эффективность бизнес-процессов.


Коэффициент затрат БП3 можно рассчитать по следующей формуле:

,

где  - суммарные расходы (источник информации для расчета - отчет о прибылях и убытках).

Коэффициент эффективности затрат на содержание аппарата управленческого персонала БП4 рассчитывается с помощью следующего выражения:

,

где  - расходы на содержание аппарата (источник информации - бухгалтерская документация)

Отношение общего дохода банка к расходам, связанным с бизнес-процессами можно рассчитать, используя следующую формулу:

,

где  - суммарные доходы;

- расходы, связанные с бизнес-процессами.

Источником информации для расчета служит бухгалтерская документация.

2.5.4 Составляющая обучения и развития персонала

В качестве стратегических целей в перспективе роста и развития персонала были выделены: повышение квалификации персонала, удовлетворенность персонала.

Для измерения эффективности достижения поставленных целей предлагается использование следующих показателей: средняя величина заработной платы (П1), средняя величина премии (П2), индекс удовлетворенности персонала (П3), средние затраты на обучение одного сотрудника в квартал (П4). Все эти показатели представлены в таблице 10.

Источником информации о средней величине заработной платы П1, о средней величине премии П2, а средние затраты на обучение сотрудника в квартал П4 также может служить информация отдела кадров или бухгалтерии.

Таблица 9 - Показатели составляющей обучения и развития персонала

№ п/пНаименование показателяУсловное обозначениеЕдиница измеренияРоль показателя в оценке





1

Средняя величина заработной платы

П1

руб.

Отражает уровень доходов персонала. Является главным стимулом к работе и обучению.

2

Средняя величина премии

П2

руб.

Отражает степень поощрения персонала за выполненную работу. Дополнительно мотивирует сотрудников.

3

Индекс удовлетворенности персонала

П3

-

Отражает степень лояльности и приверженности персонала организации.

4

Средние затраты на обучение одного сотрудника в квартал

П4

руб.

Показывает величину затрат организации на повышение квалификации сотрудников.


Индекс удовлетворенности персонала П3 предлагается рассчитывать с помощью уже использованной ранее рейтинговой методики по формуле:

,

где  - i-е относительные показатели индекса удовлетворенности персонала П3 (рассчитываются по таблице 11);

 - i-е коэффициенты значимости (определяются экспертным методом путем присвоения удельных весов по степени значимости каждого относительного показателя Риндi).

Оценка в баллах по каждому относительному показателю проставляется каждым сотрудником банка в ходе анонимного анкетирования с определенной периодичностью (не реже, чем раз в квартал и не чаще одного раза в месяц).

Таблица 10 - Расчет индекса удовлетворенности персонала

Наименование показателя

Условное обозначение

Пор-к расчета

Коэф-т значим-ти

Роль показателя в оценке

Удовлетворенность расположением места работы

Pинд1

оценка в баллах

l1

Характеризует удобство проезда к месту работы, что уменьшает количество причин ухода сотрудника.

Удовлетворенность величиной заработной платой

Pинд2

оценка в баллах

l2

Отражает уровень материального благосостояния сотрудника, а следовательно его лояльность организации.

Удовлетворенность материально-техническим обеспечением

Pинд3

оценка в баллах

l3

Отражает условия работы непосредственно на рабочем месте.

Удовлетворенность инфраструктурой

Pинд4

оценка в баллах

l4

Отражает уровень благоустройства места работы и заботы руководства о персонале

Удовлетворенность руководством

Pинд5

оценка в баллах

l5

Отражает уровень взаимопонимания и взаимоуважения с руководством.

Удовлетворенность от выполняемой деятельности

Pинд6

оценка в баллах

l6

Показывает оптимальность подбора персонала по виду деятельности

Удовлетворенность атмосферой в коллективе

Pинд7

оценка в баллах

l7

Отражает способность сотрудников эффективно взаимодействовать


Таким образом стратегическую карту, разработанную в подразделе 2.4 можно дополнить и изобразить как стратегическую карту показателей. Это иллюстрирует рисунок 7.

Рисунок 7 - Стратегическая карта показателей КРФ ОАО «Россельхозбанк»

В ходе работы над вторым разделом автор пришел к следующим выводам:

- в Краснодарском региональном филиале ОАО «Россельхозбанк» система стратегического менеджмента развита недостаточно. Стратегические и краткосрочные цели организации несогласованны. Таким образом стратегические интересы организации приносятся в жертву в угоду выполнения краткосрочных целей;

-       проявление недостаточного внимания к стратегическим целям привело к кризису, связанному с недостаточностью собственного капитала и отсутствием кредитных ресурсов, как следствие кредитная деятельность (приносящая основной доход) банка парализована;

-       результатами кризиса стали снижение доходности, увеличение рисков, связанных с недостаточностью собственного капитала, отток клиентов;

-       в ходе бесед с представителями управленческого аппарата было выяснено, что единого представления о стратегии развития нет, существует лишь общее понимание миссии;

-       учитывая проблемы, связанные с реализацией стратегических целей в Краснодарском филиале ОАО «Россельхозбанк», автором был сделан вывод о необходимости внедрения сбалансированной системы показателей в деятельность организации;

-       формализуя стратегию и опираясь на результаты бесед с представителями управленческого аппарата банка, были сформированы восемь стратегических целей организации по четырем составляющим ССП, была разработана стратегическая карта КРФ ОАО «Россельхозбанк», разработаны группы показателей, которые по мнению автора наиболее адекватно измеряют степень достижения поставленных целей;

-       в рассматриваемой организации существует возможность реализации предлагаемой модели ССП с помощью существующих средств информатизации;

-       каскадирование ССП является довольно длительным процессом, связанным с осуществлением постоянных изменений в организации. Учитывая временные рамки разработка модели сбалансированной системы показателей в рамках данного дипломного проекта возможна только для корпоративного уровня стратегии.

3. Выбор программного продукта для вычисления сбалансированных показателей и оценки реализации корпоративной стратегии развития КРФ ОАО «Россельхозбанк»


3.1 Формирование требований КРФ ОАО «Россельхозбанк» к программному продукту, реализующему ССП


Для того чтобы разработанная модель сбалансированной системы показателей заработала как инструмент оценки достижения стратегических целей, да и вообще имела ценность для организации необходимо обеспечить ее внедрение в существующую информационную систему на базе одного из программных продуктов, реализующих ССП. С этой целью необходимо сформулировать и выдвинуть требования к данному программному продукту, позволяющие эффективно внедрить разработанную модель ССП в КРФ ОАО «Россельхозбанк», провести анализ программных продуктов, реализующих ССП в организации, затем на основе сформулированных требований разработать критерии выбора наиболее подходящего инструмента внедрения и собственно осуществить выбор[58]. Наглядно данная последовательность показана на рисунке 8.

Рисунок 8 - Последовательность выбора программного продукта, реализующего ССП в КРФ ОАО «Россельхозбанк»

В соответствии с разработанной моделью сбалансированной системы показателей и существующими средствами автоматизации сформулируем требования Краснодарского регионального филиала ОАО «Россельхозбанк», предъявляемые к программному продукту, реализующему ССП и сведем их в таблицу 11.

Таблица 11 - Требования организации к программному продукту

№ п/п

Требование

Описание

1

Возможность интеграции с существующей информационной системой

Необходимо обеспечить возможность совместного эффективного функционирования банковской информационной системы ИБС «Бисквит» и внедряемого продукта. Таким образом будет получена возможность автоматического получения данных для расчета показателей, включенных в модель. То есть должна поддерживаться возможность автоматической загрузки данных в систему из структурированных электронных источников (базы данных: Oracle, MS SQL Server и другие, а также файлы Excel, DBF, текстовые файлы) по определенному расписанию. Пользователь должен получить возможность обновлять данные показателей, а также определять регламент ввода этих данных. Это в свою очередь обеспечит своевременность вводимых данных. Внедряемый программный инструмент должен стать частью корпоративной информационной системы.

2

Поддержка сетевых технологий и возможность реализации ССП для территориально распределенной организации

Так как Краснодарский региональный филиал ОАО «Россельхозбанк» является территориально распределенной организацией, то во внедряемом программном продукте должна быть предусмотрена поддержка сетевых технологий. Таким образом будет обеспечен доступ дополнительных офисов к ССП филиала. Также должна быть предусмотрена возможность каскадирования ССП до уровня подразделений в рамках единой системы.

3

Масштабируемость

В условиях динамичного развития сети дополнительных офисов и расширения самого филиала необходимо отметить, что внедряемый программный продукт должен быть хорошо масштабируем, то есть поддерживать подключение новых пользователей.

4

Гибкость настройки

Необходимо обеспечить возможности свободной настройки организационной иерархии банка, составляющих ССП, стратегических целей и показателей. Таким образом в будущем можно будет реализовывать любую методологию оценки эффективности организации, основанную на анализе показателей, что позволит определять эффективность как банка в целом, так и отдельных бизнес-направлений.

5

Высокие характеристики визуализации

Так как разработанная модель ССП прежде всего выступает в качестве «приборной панели», позволяющей быстро и в удобной форме представить данные о состоянии реализации стратегии для высшего руководства, то большое значение приобретает формат представления данных. Внедряемый программный продукт должен иметь широкие и гибкие графические возможности для отображения стратегических карт и панелей показателей эффективности, либо различных настраиваемых видов одних и тех же стратегических карт, для определенных групп пользователей.

6

Возможность формирования отчетов

Во внедряемом программном продукте должна быть предусмотрена возможность создания отчетов, которые могут быть экспортированы в любые офисные приложения (MS Word, MS PowerPoint и т.д.). Это существенным образом повысит ценность получаемых данных с точки зрения аналитики.

7

Простота в использовании

Несмотря на то, что к внедряемому программному продукту предъявляются довольно серьезные требования по функциональности, интерфейс программы должен быть прост и понятен. Несомненно дружественный интерфейс программы в современном мире играет непоследнюю роль.

8

Разграничение прав доступа

В целях безопасности необходимо реализовать разграничение прав доступа к системе отдельными пользователями. Пользовательские права должны устанавливаться как индивидуально (например, для руководства), так и для группы (например, для всех сотрудников какого-нибудь отдела).

9

Необходимость технической и консалтинговой поддержки

В условиях слаборазвитой системы стратегического управления, а также отсутствия специалистов, имеющих опыт внедрения ССП, организации несомненно понадобятся консультационные услуги фирмы, продвигающей внедряемое программное средство. Также потребуется техническая поддержка, кроме того необходимо будет обучить системных администраторов работе в новой системе.


3.2 Анализ программных продуктов, реализующих систему сбалансированных показателей в организации


В задачи данного исследования входит выбор наиболее подходящего программного продукта для разработки и внедрения модели сбалансированной системы показателей в Краснодарском региональном филиале ОАО «Россельхозбанк». Для решения данной задачи был произведен анализ программных продуктов, реализующих ССП в организации.

В рамках данного анализа были исследованы следующие программные продукты:

- Cognos Metrics Manager;

-       Geac Performance Management;

-       Pbviews;

-       Aris BSC;

-       SAP Strategic Enterprise Management;

-       Oracle Balanced Scorecard;

-       Hyperion Performance Scorecard

-       1С-ВИПАнатех-ВДГБ: ABIS.BSC. Сбалансированная система показателей;

-       Business Studio 2.0 Professional;

-       QPR Scorecard.

Опишем основные функциональные возможности и отличительные особенности этих программных продуктов. Затем проведем сравнительную характеристику функциональности данных продуктов.Metrics Manager

Сбалансированная система показателей, реализованная в Cognos Metrics Manager, была разработана, как динамическое решение сбалансированной системы показателей, которое позволяет организациям контролировать, анализировать и описывать каждый уровень бизнеса. Используя Cognos Metrics Manager, сотрудники компании могут определять приоритетные задачи, ориентируясь на основную стратегическую линию компании, а также осуществлять контроль требуемых показателей.Metrics Manager входит в состав пакета приложений Cognos Series 7 и, таким образом, дает специалисту, принимающему решение, ряд определенных функциональных возможностей Cognos Series 7, включая визуализацию, отчеты и анализ.

Программный продукт обладает следующими функциональными возможностями:

- Упрощенное, гибкое создание показателей. Системное меню администратора позволяет определить все параметры показателей: пороговые значения, отраслевые показатели, определение источника данных, имена контактов и URL-адреса для дополнительной информации в любом формате.

-       Cognos Metrics Manager совместим с пакетом приложений BI системы Cognos Series 7.

-       Упрощенный доступ к данным.

-       Встроенные аналитические инструменты.

-       Создание HTML-диаграмм для отображения связей между показателями.

-       Возможность создания динамических диаграмм.

-       Возможность контроля работы самой системы Cognos Metrics Manager. Показывает, как приложения используются на предприятии.

-       Система Metrics Watch List. При изменении какого-либо показателя пользователь получает соответствующее уведомление об этом по электронной почте или на "карманный компьютер".

-       Возможность создания PDF-файлов с отображением всех диаграмм, показателей, отчетов или детальных описаний ССП.

-       Возможность настройки вида ССП каждым конечным пользователем.

-       Пятиступенчатая градация индикаторов показателей.

Проанализировав функциональные возможности Cognos Metrics Manager, можно сделать вывод, что данный программный продукт представляет собой мощное средство для разработки и внедрения сбалансированной системы показателей

Geac Performance Management

Программный продукт Geac Performance Management является системой бюджетирования, планирования и управленческого анализа. Одной из функций данного программного обеспечения является Strategy Management, реализующая Сбалансированную систему показателей.

Данный программный продукт обладает следующими функциональными возможностями:

Планирование

- Поддерживает различные методологии/программы управления (Balanced Scorecard, Six Sigma, Hoshin, EVA)

-       Стратегия оценивается по крайней мере по 4 различным перспективам. Возможность создания и определения дополнительных перспектив при необходимости.

-       Позволяет определять стратегические задачи по крайней мере для одной перспективы.

-       Позволяет явно связывать показатели по крайней мере с одной стратегической задачей.

-       Позволяет определять количественные задачи с лимитом времени для показателей.

-       Позволяет связывать и графически представлять стратегические задачи в виде набора причинно-следственных отношений, который при необходимости можно быстро изменять и редактировать.

-       Позволяет создавать описательную документацию для каждого элемента ССП.

-       Явно определяет связь между проектами, необходимыми для выполнения стратегических задач, и соответствующими стратегическими задачами.

Визуализация данных

- Возможность отображения текущей информации для каждого показателя эффективности.

-       Позволяет персонализировать оценку эффективности (например, красный, желтый, зеленый), а также оформлять отчеты в виде служебной записки с приведением количественных данных.

-       Понятное графическое представление оценки фактических результатов по сравнению с поставленными задачами, которое может быть настроено для каждого конечного пользователя.

Анализ данных

- Пользователь сам определяет порог допустимых отклонений, при это порог допустимых отклонений может быть многоуровневым.

-       Основной тренд (представленный, например, в виде пиктограммы), и непрерывный анализ тренда (через платформу Geac Performance Management).

-       Сравнение фактических результатов с многочисленными целями/отраслевыми показателями.

-       Возможность углубления (drill down) от итоговых данных для проведения подробного анализа.

-       Детальное описание показателей, в т.ч. название, описание, формат, требуемое направление значений, т.е. является ли большее значение показателя положительным или отрицательным фактором; количественные характеристики целей для определенного времени и определенного подразделения, время начала процесса, продолжительность, частотность, ответственное лицо, источник данных, текущее значение, свойства, определяемые пользователем, основные замечания и прикрепленные файлы.

-       Визуальная связь между показателями.

-       Безопасное функционирование и просмотр данных.

-       Составление отчета ответственным лицом.

Pbviews

Программный продукт pbviews относится к классу систем бизнес-аналитики и наряду с другими управленческими методиками реализует Сбалансированную систему показателей.

- Данный программный продукт обладает следующими функциональными возможностями:

-       Возможность оценки деятельности компании с использованием настраиваемых цветных индикаторов.

-       Возможности расширенного анализа данных (drill down).

-       Возможность просмотра и распечатки отчетов прямо из интерфейса программы.

-       Интегрированная система электронной почты.

-       Система оповещения ответственных лиц об изменении данных с помощью электронного уведомления.

-       Возможность просмотра и сравнения фактических данных с планируемыми и с отраслевыми показателями.

-       Возможность отображения данных в режиме презентации.

-       Автоматическая модернизация программного обеспечения.

-       Неограниченное число поддерживаемых объектов (высокая масштабируемость программы).BSC

Программный продукт ARIS BSC - это управленческая система, предназначенная для руководителей, аналитиков, сотрудников отделов финансового контроля и IT-специалистов. Данный продукт позволяет представить стратегические планы в виде показателей, описывающих деятельность компании. В основе данной системы лежит технология Сбалансированной cистемы показателей - ССП.

Программный продукт обладает следующими функциональными возможностями:

- Возможность создания прототипов корпоративной ССП.

-       Совместимая архитектура ССП, целей, ключевых показателей эффективности и источников данных на всех корпоративных уровнях.

-       Возможность определения измерений и структуры ССП.

-       Возможность анализа причинно-следственных связей и определения оптимального уровня отдельных показателей и процессов.

-       Запись и анализ фактических данных и плановых показателей для ключевых показателей эффективности ССП.

-       Составление отчетов и проведение анализа для консолидации информации и осуществления контроля за эффективной деятельностью компании.

-       Использование веб-ссылок для передачи стратегических проектов руководству и отслеживания предпринятых действий по реализации стратегических задач.

-       Использование интерфейса Excel при работе с приложениями (например, Хранилищами данных).

-       Библиотека готовых шаблонов Aris.

-       Интеграция с существующими моделями процессов, моделями Хранилищ данных и интерфейсами к приложениям IDS Scheer Process Performance Management (управление эффективностью деятельности предприятия) и Aris ABC.Strategic Enterprise ManagementSEM состоит из пяти компонентов, интегрированных друг с другом с помощью метаданных и прикладных данных:

- SEM-BPS - Связь стратегического планирования и моделирования с оперативным планированием и бюджетированием

-       SEM-BIC - Автоматический сбор внешней и внутренней информации, необходимой для принятия решений

-       SEM-BCS - Ускорение внешней и внутренней консолидации

-       SEM-CPM - Сбалансированная система оценок и Пульт управления для мониторинга эффективности и реализации стратегий на основе ключевых показателей эффективности

-       SEM-SRM - система связи с акционерами, интегрированная в программное обеспечение стратегического управления предприятием. Система позволяет осуществлять передачу данных и рассылку отчетов.

Благодаря используемой SAP прикладной архитектуре, так называемой архитектуре Business Framework, в случае необходимости компоненты могут заменять друг друга.

Программный продукт SEM-CPM реализует Сбалансированную систему показателей и обладает следующими функциональными возможностями:

- Поддержка поиска, анализа, предоставления и правильного использования внешней неструктурированной информации в процессе стратегического планирования.

-       Функции планирования деятельности компании с использованием методов из областей многомерного моделирования и анализа, динамических свойств системы и процессно-ориентированного управления.

-       Моделирование стратегических сценариев, а также определение количественных данных и оценка этих сценариев как базы для стратегического управления предприятием.

-       Функциональность для отображения и определения количественных данных корпоративной стратегии, а также для перевода стратегических целей в плановые значения.

-       Осуществление контроля за деятельностью предприятия с помощью ключевых показателей эффективности ССП.

-       Интеграция всех компонентов SAP SEM благодаря использованию общей базы данных SAP SEM.

-       Поддержка OLAР-технологий в Хранилище данных (SAP BW), а также оптимизация структуры данных для проведения анализа.

Oracle Balanced Scorecard

Данный продукт является частью комплекса аналитических приложений Strategic Enterprise Management (SEM).

Oracle Balanced Scorecard является инструментом стратегического управления компанией. Он позволяет контролировать эффективность деятельности с помощью ключевых показателей эффективности по 4 измерениям: финансовое, клиенты, внутренние процессы и рост и обучение.

Программный продукт Oracle Balanced Scorecard обладает следующими функциональными возможностями:

- Программа просмотра на основе веб-технологий.

-       Трехуровневая архитектура системы: клиентский слой (слой представления), промежуточный слой, или уровень сервера приложений и третий слой базы данных Oracle.

-       Мастер ключевых показателей эффективности. Конечный пользователь может настраивать отображение показателей в удобном для себя виде.

-       Поддержка интерфейса прикладного программирования JavaMail и различных стандартных протоколов (например, IMAP).

-       Информационные окна ключевых показателей эффективности позволяют вводить, а затем отображать на экране дополнительную (качественную) информации для любого количественного показателя. Данная информация может быть следующего характера: качественная оценка данного KPI, комментарий общего характера, отношение данного KPI к корпоративной стратегии, объяснение определения показателя, объяснение формулы, по которой вычисляется данный KPI; ответственное лицо, предпринимаемые действия.

-       Безопасность на уровне ключевых показателей эффективности (3 уровня защиты).

-       Многоязыковая поддержка.

-       Утилита PS/SQL Loader (загрузчик) для пакетной обработки данных.

Hyperion Performance Scorecard

Программный продукт Hyperion Business Performance Management Suite состоит из 6 частей, предназначенных для управления системами бюджетирования, планирования, составления прогнозов, консолидации, составления отчетов и бизнес-моделирования:

- Hyperion Performance Scorecard (Сбалансированная система показателей)

-       Hyperion Business Modeling (бизнес-моделирование)

-       Hyperion Planning (планирование)

-       Hyperion Financial Management (управление финансами)

-       Hyperion Enterprise (консолидация)

-       Hyperion Pillar (бюджетирование)

Одним из приложений данного программного продукта является Hyperion Performance Scorecard, реализующее Сбалансированную систему показателей. Hyperion Performance Scorecard обладает следующими функциональными возможностями:

- Возможности отображения стратегических задач, отображения причинно-следственных отношений, отслеживания стратегических проектов, системы оповещений и составления отчетов.

-       Поддержка большинства управленческих методик (в т.ч. Balanced Scorecard, Stern Stewart's Integrated EvaТ Scorecard).

-       Возможность отслеживания результатов работы, выполненной сотрудниками, с помощью карт отчетности (accountability map).

-       Интегрированная система передачи информации (интеграция с почтовыми системами).

-       Каскадная структура ССП на основе веб-технологии (стратегия отображается каскадно, т.е. сначала отображаются стратегические цели, под ними тактические, и т.д. и каждый сотрудник видит как его задачи соотносятся с общей корпоративной стратегией).

-       Возможности визуализации и анализа данных и составления отчетов.

«1С-ВИПАнатех-ВДГБ: ABIS.BSC. Сбалансированная система показателей»

Программный продукт «1С-ВИПАнатех-ВДГБ: ABIS.BSC. Сбалансированная система показателей» разработан на платформе «1С:Предприятие 8» и реализует метод Balanced Scorecard (BSC) для оперативного управления стратегическим развитием компании.

Основное назначение продукта - построение сбалансированной системы показателей компании.

Такая система позволяет выбрать оптимальный набор показателей для оценки эффективности работы организации с учетом поставленных целей.

Функциональные возможности:

- Построение сбалансированной системы показателей компании.

-       Анализ достижения стратегических целей компании, исходя из фактических значений ключевых показателей компании.

-       Балансировка системы показателей с целью определения эффективных параметров системы управления.

-       Визуальный редактор позволяет просто и наглядно редактировать различные диаграммы: целей, показателей, мероприятий и т. д.

-       Хранение истории и отслеживание динамики изменения ключевых показателей.Studio 2.0 ProfessionalStudio - система бизнес-моделирования, позволяющая компаниям ускорить и упростить развитие своей системы управления, внедрение системы менеджмента качества.

Основные решаемые задачи:

- Формализация стратегии и контроль ее выполнения;

-       Моделирование и оптимизация бизнес-процессов, организационной структуры;

-       Формирование и распространение регламентирующей документации (регламенты процессов, положения о подразделениях, должностные инструкции, описание документооборота) среди сотрудников.

Функциональные возможности:

- Формализация и контроль выполнения стратегии;

-       Моделирование и оптимизация бизнес-процессов;

-       Проектирование организационной структуры и штатного расписания;

-       Формирование и распространение регламентирующей документации;

-       MetaEdit: Редактор классов и параметров. Позволяет осуществить глубокую настройку системы под потребности компании.

-       Разграничение прав доступа пользователей к справочникам системы, к показателям KPI.

-       Обеспечение совместной работы над одной бизнес-моделью команды специалистов в рамках одной сети или в режиме off-line.

QPR Scorecard

QPR Scorecard является частью управленческой информационной системы QPR Collaborative Management, которая позволяет контролировать деятельность предприятия, анализировать его эффективность по ключевым показателям, а также управлять бизнес процессами предприятия.

В данную управленческую информационную систему входят:ScoreCard - используется для моделирования любых систем показателей:

- сбалансированные системы показателей (ССП);

-       системы показателей по методике оптимизации бизнес процессов «6 Сигм»;

-       системы менеджмента качества процессов (СМК);

-       системы управленческих показателей (КПЭ, KPI);

-       системы операционных показателей;

-       системы оценки деятельности и мотивации персонала и т.д.ProcessGuide - система управления бизнес процессами предприятия, позволяющая:

- описывать, документировать и управлять бизнес процессами;

-       разработать организационную структуру;

-       связать должностные инструкции с ресурсами;

-       найти «узкие места» процессов для последующей модификации и улучшения.Portal - Предназначен для работы пользователей в web портале QPR и позволяет:

- анализировать качество бизнес процессов по показателям;

-       создавать и управлять планами действий, документами, уведомлениями по e-mail;

-       создавать онлайн отчеты и презентации;

-       настроить персональный интерфейс.FactView - основным назначением QPR FactView является решение следующих задач:

- анализ данных;

-       построение аналитических приложений;

-       создание информационно-аналитических порталов.

Функциональные возможности:

- разработка многосторонней системы управления эффективностью предприятия, спроектированной по требованиям организации;

-       моделирование системы показателей в том виде, в каком необходимо их представить, отражающих терминологию и необходимую нотацию предприятия;

-       предоставление каждому пользователю доступ к собственной информации, за которую он несет ответственность;

-       упрощенная ориентация среди элементов модели;

-       интегрирование с существующими информационными системами предприятия с целью автоматизации ввода данных;

-       позволяет создавать целевые и критические значения (нормы) для каждого показателя;

-       позволяет настроить систему информирования по электронной почте о происходящих событиях;

-       позволяет анализировать работу организации с помощью отчетов и диаграмм;

-       позволяет персонализировать интерфейс, внешний вид диаграмм и сообщений различными способами;

-       позволяет динамически отображать достижение плановых и критических значений показателей;

-       позволяет создавать информационные онлайн-буклеты, используемые при проведении плановых встреч руководящего состава предприятия. Информационные буклеты позволяют быстро сфокусироваться на возникающих проблемах и таким образом помогают ускорить процесс принятия решения;

-       позволяет отображать и анализировать показатели с помощью автоматически вычисляемых коэффициентов корреляции между показателями, на основании исторических данных;

-       позволяет постоянно отслеживать точность регулировки взаимосвязей показателей на основе консолидированных фактических данных организации, с целью минимизации общих усилий;

-       позволяет визуально представлять полный набор показателей с отображением факторов корреляции показателей с общей стратегией;

-       позволяет отображать модель сбалансированных показателей и вводить данные с помощью стандартных Web-браузеров, таких как Internet Explorer или Netscape;

-       трехзвенная Web-архитектура QPR ScoreCard обеспечивает совместную, быструю и надежную рабочую среду;

-       руководство может использовать Web-браузер в качестве инструмента мониторинга текущего состояния всего предприятия.

В таблице 12 представлена сравнительная характеристика функциональности программных продуктов, реализующих ССП в организации.

Таблица 12 - Сравнительная характеристика функциональности программных продуктов, реализующих ССП в организации

Программный продукт, реализующий сбалансированную систему показателей

Cognos Metrics Manager

Geac Performance Management

Pbviews

Aris BSC

SAP Strategic Enterprise Management

Oracle Balanced Scorecard

Hyperion Performance Scorecard

1С-ВИПАнатех-ВДГБ: ABIS.BSC. Сбалансир. система показателей

Business Studio 2.0 Professional

QPR Scorecard

Сравнительные характеристики











1 Возможность формализации стратегии











1.1 Определение стратегических целей и их подробная характеристика

да

да

да

да

да

да

да

да

да

да

1.2 Установление причинно-следственных связей между стратегическими целями

да

да

да

да

да

да

да

да

да

да

1.3 Возможность установления корреляционной зависимости целей

нет

нет

нет

нет

нет

нет

нет

нет

нет

да

1.4 Разработка стратегической карты

да

да

да

да

да

да

да

да

да

да

2 Структура ССП











2.1 Возможность разработки дополнительных перспектив ССП

да

да

да

да

да

да

да

да

да

да

2.2 Возможность разработки любых ключевых показателей в составе перспектив ССП

да

да

да

да

да

да

да

да

да

да

2.3 Возможность разработки дополнительных показателей по другим методикам, выходящим за рамки ССП

нет

да

нет

нет

да

нет

да

нет

да

да

2.4 Библиотека готовых шаблонов

нет

нет

нет

да

нет

нет

нет

нет

нет

да

3 Анализ данных











3.1 Возможность установки нормативных значений, отраслевых, критических.

да

да

да

да

да

да

да

да

да

да

3.2 Предоставление детальной информации по каждому показателю

да

да

да

да

да

да

да

да

да

да

3.3 Возможность построения диаграмм по каждому показателю

да

да

да

да

да

да

да

да

да

да

3.4 Возможность построения отчетов

да

да

да

да

да

да

да

да

да

да

3.5 Возможность просмотра данных в режиме презентации

нет

нет

да

нет

нет

нет

нет

нет

нет

да

4 Удобство восприятия и наглядность

высокая

высокая

высокая

средняя

средняя

высокая

высокая

средняя

средняя

высокая

5 Простота использования

высокая

средняя

высокая

средняя

средняя

средняя

высокая

высокая

средняя

высокая

6 Возможность совместного использования (локальная сеть интернет)

да

да

да

да

да

да

да

да

да

да

7 Безопасность











7.1 Разграничение прав доступа

да

да

да

да

да

да

да

да

да

да

7.2 Ситема оповещения ответственных лиц с помощью электронного уведомления

нет

нет

да

нет

нет

нет

да

нет

нет

да

8 Поддержка программных продуктов компаниями-производителями в России











8.1 Наличие документации

да

да

да

да

да

да

да

да

да

да

8.2 Наличие консалтинговой поддержки в России

не установлено

не установлено

не установлено

не установлено

да

да

не установлено

да

да

да

8.3 Наличие технической поддержки

да

да

да

да

да

да

да

да

да

да


По результатам анализа программных продуктов, а также, опираясь на результаты сравнительной характеристики данных продуктов, можно сделать вывод, что наиболее полной функциональностью обладает программное средство QPR Scorecard.

3.3 Разработка критериев и выбор программного продукта, реализующего сбалансированную систему показателей в организации для КРФ ОАО «Россельхозбанк» на основе этих критериев

В подразделе 3.2 был проведен анализ программных продуктов, реализующих ССП на предприятии с их последующей сравнительной характеристикой. На данном этапе предстоит выбрать наиболее подходящий программный продукт для реализации разработанной модели ССП в КРФ ОАО «Россельхозбанк». Для этого необходимо разработать критерии выбора, по этим критериям оценить каждый программный продукт с помощью балльной оценки (максимальный балл - 10)[59]. Оценка в баллах представляет индивидуальную оценку автора и не претендует на значение абсолюта. Затем в соответствии с коэффициентами значимости, определенными для каждого критерия получим сумму баллов по каждому из программных средств. Тот программный продукт, который наберет большее количество баллов будет выбран в качестве внедряемого. За основу для разработки критериев значимости возьмем требования, предъявляемые к программному продукту[60]. Выбор осуществляется в таблице 13.

Таблица 13 - Выбор программного продукта, реализующего ССП для для КРФ ОАО «Россельхозбанк»

Программный продукт, реализующий сбалансированную систему показателей

Оценки в баллах


Cognos Metrics Manager

Geac Performance Management

Pbviews

Aris BSC

SAP Strategic Enterprise Management

Oracle Balanced Scorecard

Hyperion Performance Scorecard

1С-ВИПАнатех-ВДГБ: ABIS.BSC. Сбалансир. система показателей

Business Studio 2.0 Professional

QPR Scorecard

Критерии выбора











Функциональность

9

9

8

9

9

8

9

8

8

10

Возможность интеграции с существующей информационной системой

9

9

8

9

10

9

9

8

7

10

Поддержка сетевых технологий и возможность реализации ССП для территориально распределенной организации

10

10

9

9

10

9

9

10

9

10

Масштабируемость

10

10

10

10

10

10

10

10

10

Гибкость настройки

10

10

9

10

10

10

9

8

8

10

Простота в использовании

9

9

10

10

9

10

10

9

9

10

Уровень технической и консалтинговой поддержки

8

8

8

8

8

8

8

10

10

10

Итоговая сумма баллов

65

65

62

65

66

64

64

63

61

70


Таким образом в качестве инструмента программной реализации ССП в КРФ ОАО «Россельхозбанк» было решено выбрать QPR Scorecard. Данный продукт опережает своих конкурентов по всем критериям.

В ходе сравнительной характеристики было установлено, что это программное средство обладает наиболее полной функциональностью, удобством восприятия и простотой в использовании, отвечает всем пользовательским требованиям.

3.4 Интерфейс программного продукта QPR Scorecard и элементы программной реализации разработанной модели ССП

Как уже отмечалось ранее программный продукт QPR Scorecard обладает достаточно высокой функциональностью, прост в использовании, имеет высокие характеристики визуализации. Несомненным достоинством данного программного средства является дружественный интерфейс. Работать с данным программным продуктом может и не прошедший специального обучения человек. Ниже представлены элементы интерфейса QPR Scorecard, а также небольшая характеристика возможностей данного инструмента. В рамках данной дипломной работы была разработана модель сбалансированной системы показателей. Реализуем эту модель в данном программном продукте. На рисунке 9 представлена иерархия показателей модели ССП КРФ ОАО «Россельхозбанк».

Рисунок 9 - Иерархия показателей модели ССП КРФ ОАО «Россельхозбанк»

Данная иллюстрация показывает видение, стратегические цели, составляющие, а также сами измерительные показатели в структурированном виде. На панели инструментов расположены кнопки позволяющие скрыть или отображать отдельные элементы модели. Однако для повышения наглядности предусмотрена возможность просмотра модели в различных вариантах вида, например в виде дерева целей (показано на рисунке 10) или в виде стратегической карты (рисунок 11). На стратегической карте отображаются связи между стратегическими целями организации в виде корреляционных зависимостей. Так как автор не обладал действительными данными о деятельности банка по причине конфиденциальности данной информации, для построения данного примера были использованы случайные сведения, не относящиеся к деятельности организации.

Рисунок 10 - Дерево целей КРФ ОАО «Россельхозбанк»

Рисунок 11 - Стратегическая карта КРФ ОАО «Россельхозбанк»

По той же причине конфиденциальности данных полная реализация разработанной модели ССП не имеет практического смысла, однако в целях повышения наглядности и упрощения понимания детально рассмотрена информация предоставляемая по одному из показателей, например по показателю отношения суммарного капитала к ссудной задолженности. На рисунке 12 представлено окно свойств данного показателя (вкладка общие).

Рисунок 12 - Окно свойств показателя отношения суммарного капитала к величине ссудной задолженности (вкладка общие)

В общих свойствах можно задать или изменить имя показателя, а также оставить дополнительные комментарии, если это необходимо. Здесь же задают единицы измерения данного показателя, а также периодичность его расчета. На рисунке 13 изображено окно свойств рядов. На рисунке 14 отображены значения конкретного показателя по соответствующим рядам.

Рисунок 13 - Окно свойств рядов

Рисунок 14 - Окно свойств значений по показателю

Ряд - это набор числовых значений за определенные временные периоды, значения которого сравниваются с нормами. В качестве норм выступают заданные значения и критические. При желании можно добавить количество рядов, например, если ввести нормы по отрасли. В свойствах рядов задают способ ввода, например: ручной, с помощью формулы, запрос к базе данных информационной системы или загрузка из электронных носителей.

В окне свойств значений показателя показаны фактические, заданные и критические значения по периодам.

На рисунке 15 представлено одно из средств визуализации QPR Scorecard.

Рисунок 15 - Наглядный индикатор показателя отношение суммарного капитала к величине ссудной задолженности

Данный индикатор представляет собой элемент «приборной панели», состоящей из шкалы и трех отмеченных цветом областей: красной, желтой, зеленой. Если значение показателя попадает в зеленый диапазон, то в организации все хорошо, если в желтый - требуется оперативное вмешательство, а если в красный - организация находится в состоянии кризиса, требуется незамедлительное вмешательство и разработка соответствующих инициатив.

На рисунке 16 показана диаграмма, отображающая динамику показателя отношения суммарного капитала к величине ссудной задолженности.

Рисунок 16 - Динамика показателя отношения суммарного капитала к величине ссудной задолженности

Область диаграммы разделена на 3 цветные полосы: красную, желтую и зеленую. Подобно тому, как это реализовано в индикаторе красный - «плохо», желтый - «допустимо», зеленый - «хорошо». Линией показано фактичекое значение показателя. Средство построения диаграмм представляет собой еще одно средство визуализации QPR Scorecard.

Таким образом рассмотрены элементы программной реализации разработанной модели ССП при ограничении, накладываемом отсутствием фактической конфиденциальной информации.

Подводя итог сказанному в третьем разделе сделаем следующие выводы:

- лишь с завершением этапа внедрения, в том числе программного, сбалансированная система показателей действует как концепция менеджмента, а не только как система показателей;

-       в данной главе была рассмотрена возможность программной реализации разработанной для КРФ ОАО «Россельхозбанк» модели ССП;

-       были сформулированы требования, предъявляемые к программному продукту для эффективной реализации ССП в исследуемой организации;

-       был проведен анализ существующих программных продуктов, как отечественных, так и иностранных, реализующих ССП в организации. На основе данного анализа была проведена сравнительная характеристика функциональности исследуемых программных средств;

-       на основе выработанных критериев с использованием балльных оценок был проведен выбор наиболее подходящего программного продукта. Им стал QPR Scorecard - программное средство, продвигаемое на российский рынок консалтинговой компанией «Тродос-консалтинг»;

-       также в рамках возможного была рассмотрена программная реализация разработанной модели ССП с использованием программного продукта QPR Scorecard.

ЗАКЛЮЧЕНИЕ

По результатам проделанной работы можно сделать следующие выводы.

а)      Сегодня сбалансированная система показателей стоит на передовых позициях стратегического менеджмента и обладает огромной популярностью как в научных, так и в деловых кругах. Причиной такой популярности стало то, что несмотря на свою видимую простоту, ССП зарекомендовала себя не просто как оценочная система текущей эффективности, но и как действенный инструмент оценки реализации корпоративной стратегии развития. Сбалансированная система показателей позволяет достичь стратегического единства, вовлекая в работу над реализацией стратегии каждое подразделение и каждого сотрудника. Для высшего руководства ССП - это своего рода приборная панель, по которой можно в оперативном режиме отслеживать как текущую эффективность, так и эффективность достижения стратегических целей. Основной принцип, на котором основывается ССП - это принцип измеряемости, что очень важно для любой системы управленческого учета. В современных российских условиях внедрение подобных систем очень актуально, так как многие организации, в том числе кредитные, испытывают проблемы в сфере стратегического управления.

б)      Краснодарский региональный филиал ОАО «Россельхозбанк» является основным кредитным учреждением, обслуживающим агропромышленный сектор Краснодарского края, ключевым звеном в реализации национального проекта «Развитие АПК», то есть эффективность функционирования банка во многом будет определять эффективность государственной аграрной политики в крае. Таким образом встает вопрос о необходимости стратегического управления в данной организации. Следует отметить, что в настоящее время система стратегического управления КРФ ОАО «Россельхозбанк» не развита. Существует большой разрыв между действительными стратегическими целями банка и пониманием этих целей сотрудниками, в том числе начальниками отделов. Это происходит вследствие размытости корпоративной стратегии развития банка. Высшее руководство ориентируется прежде всего на достижение краткосрочных целей, что привело к кризису, связанному с недостатком кредитных ресурсов. Таким образом КРФ ОАО «Россельхозбанк» вплотную подошел к порогу необходимости перемен, связанных с разработкой и внедрением эффективной системы стратегического менеджмента. Основным инструментом, на котором будет основываться новая система, в рамках данного проекта станет сбалансированная система показателей.

в)      В рамках данного дипломного проекта была рассмотрена технология внедрения ССП в организацию, а также проанализирована необходимость и возможность внедрения ССП в КРФ ОАО «Россельхозбанк». Учитывая проблемы стратегического управления в рассматриваемой организации, а также принимая во внимание возможный эффект от внедрения ССП, приходим к выводу о необходимости использования данного инструмента в системе стратегического менеджмента банка. Исследовав средства автоматизации КРФ ОАО «Россельхозбанк», приходим к выводу, что на предприятии возможна программная реализация ССП. В соответствии с технологией внедрения ССП, а также находящейся в распоряжении информацией, было принято решение о разработке модели ССП для корпоративного уровня организации. Каскадирование ССП до уровня подразделений и сотрудников не представляется возможным в виду отсутствия конкретной информации о результатах и эффективности их текущей деятельности.

г)       В рамках данного дипломного проекта на основе бесед с представителями управленческого аппарата банка были сформулированы стратегические цели развития КРФ ОАО «Россельхозбанк» по четырем составляющим ССП: финансовая, клиентская, бизнес-процессы, обучение и развитие персонала. Установив между ними причинно-следственные связи, была разработана стратегическая карта исследуемой организации. На основе полученных результатов автор разработал группы показателей, измеряющих степень достижения стратегических целей, отобразив это на стратегической карте показателей банка. Таким образом в данном проекте предложена модель сбалансированной системы показателей, позволяющая оценить эффективность реализации корпоративной стратегии развития банка.

д)      Однако для того чтобы разработанная модель ССП действительно представляла ценность для организации необходима ее реализация в рамках существующей информационной системы банка с помощью наиболее подходящего программного продукта. С этой целью были сформулированы основные требования к внедряемому продукту, проанализированы существующие программные средства, проведена их сравнительная характеристика с точки зрения функциональности, на основе разработанных критериев осуществлен выбор программного продукта QPR Scorecard, позволяющего внедрить в КРФ ОАО «Россельхозбанк» предложенную модель ССП.

СПИСОК ИСПОЛЬЗОВАННЫХ ИСТОЧНИКОВ

1.      Садков В. Г., Овчинникова О. П. Стратегические направления развития и перспективная модель региональных банковских систем.// Финансы и кредит. 2009. №5 (209). С. 2-7.

2.      Соколов Ю. А., Масленников В. В., Гордеев С. П. Региональная банковская система: состояние, проблемы и перспективы развития.// Финансы и кредит. 2012. № 3 (171). С.2-8.

.        Тимофеева Г. В. противоречия современного развития финансово-кредитной структуры АПК России. 2005. № 26 (194). С. 21-29.

.        Коробков А. The Balanced Scorecard - новые возможности для эффективного управления/ http://big.spb.ru/publications/other/strategy/ new_for_management.shtml

.        Зуб А. Т. Стратегический менеджмент: теория и практика: Учебное пособие для вузов. - М.: Аспект Пресс, 2002. - 415 с.

6.      Юдинцева О. С. Balanced Scorecard: Краткий обзор./ <http://www.riskland.ru/lib/bsc_short.shtml>

.        Люкшинов А. Н. Стратегический менеджмент: Учеб. пособие для вузов. - М.:ЮНИТИ-ДАНА, 2010. - 375 с.

.        Редченко К. EVAлюция сбалансированной системы показателей/ http://www.cfin.ru/management/controlling/evalution.shtml

.        Леденев Е. Е. BSC и EVA - конкуренты или союзники?/ <http://www.cfin.ru/management/controlling/bsc_eva.shtml>

.        Каплан Роберт С., Нортон Дейвид П. Сбалансированная система показателей. От стратегии к действию. - 2-е изд., испр. и доп./ Пер. с англ. - М.: ЗАО «Олимп-Бизнес», 2009. - 320 с.: ил.

.        Редченко К. Показательное несогласие: Balanced Scorecard и tableau de bord/ <http://old.e-ecutive.ru/print/publications/aspects/bsc/article_1580/>

.        Ольве, Нильс-Горан, Рой, Жан, Веттер, Магнус. Оценка эффективности деятельности компании. Практическое руководство по использованию сбалансированной системы показателей: Пер. с англ. - М. : Издательский дом "Вильяме", 2004. - 304 с. : ил.

.        Рамперсад Хьюберт К. Универсальная система показателей деятельности: Как достигать результатов, сохраняя целостность / Пер. с англ. - М.: Альпина Бизнес Букс, 2011. - 352 с.

.        Нивен Пол Р. Сбалансированная система показателей: Шаг за шагом: максимальное повышение эффективности и закрепление полученных результатов/ Пер. с англ. - Днепропетровск: Баланс Бизнес Букс, 2004. - 328 с.

.        Фатхутдинов Р. А. Управление конкурентоспособностью организации. Учебник. - 2-е изд., испр. и доп. - М.: Изд-во Эксмо, 2009.- 544 с.

.        Черкашин П.А. Готовы ли вы к войне за клиента? Стратегия управления взаимоотношения с клиентами (CRM). - М.: ООО «Интуит.ру», 2004, 384 с.

.        Елиферов В.Г., Репин В.В. Бизнес-процессы: регламентация и управление: Учебник. - М.: Инфра-М, 2005, 319 с.

.        Август-Вильгельм Шеер. Бизнес-процессы. Основные понятия. Теория. Методы./Пер с англ. - 2-е изд. перераб. и доп. - М.: АОЗТ «Просветитель», 1999. - 153 с

.        Рамперсад Хьюберт К. Индивидуальная сбалансированная система показателей:путь к личному счастью, гармоничному развитию и росту эффективности организации/ Пер. с англ. - М.: ЗАО «Олимп-Бизнес», 2005. - 176 с.: ил.

.        Каплан Роберт С., Нортон Дейвид П. Стратегическое единство: создание синергии организации с помощью сбалансированной системы показателей/ Пер. с англ. - М.: ООО «И. Д. Вильямс», 2010. - 384 с.: ил.- Парал. тит. англ.

.        Томпсон-мл., Артур С., Стрикленд III, А., Дж. Стратегический менеджмент: концепции и ситуации для анализа, 12-е изд.; Пер. с англ. - М.: Издательский дом «Вильямс», 2006. - 928 с.: ил.

.        А. Гершун, М. Горский. Технологии сбалансированного управления. - М.: ЗАО «Олимп-Бизнес», 2005. - 400 с.

.        Нивен Пол Р. Сбалансированная система показателей для государственных и неприбыльных организаций/ Пер. с англ.; под ред. О.Б. Максимовой - Днепропетровск: Баланс Бизнес Букс, 2008. - 336 с.

.        Степанов Д. В. Интеллектуальный капитал, сбалансированная система показателей и экономическая добавленная стоимость в системе управления, нацеленной на создание стоимости/ <http://d-stepanov.narod.ru/publications/vbm01.htm>

.        Попов С. А. Стратегический менеджмент. Видение важнее, чем знание: Учеб. пособие. - М.: Дело, 2003. - 352 с.

.        Фатхутдинов Р. А. Стратегический менеджмент: Учебник. - 7-е изд., испр. и доп. М.: Дело, 2005. - 448 с.

.        Разработка сбалансированной системы показателей. Практическое руководство с примерами - 2 изд. расшир. /Под ред. А.М. Гершуна, Ю.С. Нефедьевой. - М.: ЗАО «Олимп-Бизнес», 2005. - 128 с.: ил.

.        Внедрение сбалансированной системы показателей/ Horvath&Partners; Пер. с нем. - М.: Альпина Бизнес Букс, 2005. - 478 с.

.        Каплан Роберт С., Нортон Дейвид П. Организация, ориентированная на стратегию. Как в новой бизнес-среде преуспевают организации, применяющие сбалансированную систему показателей/ Пер. с англ. - М.: ЗАО «Олимп-Бизнес», 2010. - 416 с.: ил.

.        Каплан Роберт С., Нортон Дейвид П. Стратегические карты. Трансформация нематериальных активов в материальные результаты. - М.: ЗАО «Олимп-бизнес», 2005. - 512 с.

.        Черников. А. А., Дручилин А. И., Проселкова А. И. Показатели оценки достижения стратегических целей предприятия.// Финансы и кредит. 2006. №31 (235). С. 47-49.

.        Жданов А. Ю. Стратегическая информация на службе корпоративного управления: современные подходы к построению системы показателей. .// Финансы и кредит. 2009. № 16 (154). С. 60-69.

.        Целых А. Всесторонний анализ эффективности информационных проектов. «Сбалансированное» решение./ <http://www.aup.ru/articles/management/14.htm>

.        Барыбин В. В., Крыксин Г. В. Перспективы развития банковского сектора: региональный анализ.// Деньги и кредит. 2006. С. 20-26.

.        Музычкин П. А., Терешкова Л. А. Портфельный анализ рынка автоматизированных банковских систем.// Финансы и кредит. 2004. № 13 (151). С. 10-21.

.        Ключников М. В. Методы построения моделей прогноза основных показателей деятельности коммерческих банков.// Финансы и кредит. 2011. № 3 (141). С. 15-19

.        Семенов С. К. Эффективность и оптимизация банковской деятельности: рейтинговые методики на базе экономических нормативов.// Финансы и кредит. 2005. № 30 (198). С. 41-44.

.        Едронова В. Н., Кавинов А. А. Система показателей и классификации национальных активов, подлежащих оценке.// Финансы и кредит. 19 (187). С.12-20.

.        Гамза В. А. Основные элементы стратегии развития банковской системы России.// Финансы и кредит. 2008. № 13 (151). С. 2-5.

.        Комиссаров Г. П., Яшин С. Н. Корпоративное управление как системный фактор оценки кредитных организаций.// Финансы и кредит. 2006. № 19 (221). С. 2-11.

.        Санин В. В. Постановка финансовой цели коммерческого банка: формирование новых подходов.// Финансы и кредит.2004. № 6 (144).С.31-36.

.        Сухов М. И. Капитализация кредитных организаций и эффективность банковской деятельности.// Деньги и кредит. 2006. № 7.С. 3-5.

.        Еленевская Е. А., Хохлова Н. Б. Внутренний контроль в системе управления доходностью банка.// Финансы и кредит. 2006. № 28 (232). С. 2-5.

.        Едронова В. Н., Бахтин Д. В. Стимулирование повышения спроса на кредитные услуги банков: направления маркетинговых усилий по оптимизации клиентской базы.// Финансы и кредит . 2010. № 12 (150). С.3-12.

.        Бельских И. Е. Инновационные маркетинговые технологии «паблик рилейшнз» как способ повышения конкурентоспособности отечественных банковских структур.// Финансы и кредит. 2006. № 21 (225). С. 18-23.

.        Чижов Н. А. Управление клиентской базой банка: Практическое пособие. - М.: Издательство «Альфа-Пресс», 2007 г. - 284 с.

.        Тельнов Ю.Ф. Реинжиниринг бизнес-процессов. Компонентная методология. - 2-е изд., перераб. и доп. - М.: Финансы и статистика, 2004. - 320 с.: ил.

.        Шевченко И. В. , Левицкая О. А. Совершенствование качества обслуживания клиентов кредитными организациями путем внедрения новейших банковских технологий.// Финансы и кредит . 2009. № 22 (160).

.        Пономарева Т. А., Супрягина М. С. Качество обслуживания в коммерческом банке - актуальный вопрос современного рынка. // Финансы и кредит. 2004. № 26 (164). С. 12-19.

.        ФЗ РФ № 395-1 от 02.12.1990 г. «О банках и банковской деятельности».

.        ФЗ РФ № 86-1 от 10.02.2002 г. «О Центральном банке Российской Федерации (Банке России).

.        Луценко Е.В., Лойко В. И. Семантические информационные модели управления агропромышленным комплексом. Монография. - Краснодар: КубГАУ. 2010 - 480 с.

.        Информационные системы и технологии в экономике: Учебник. - 2-е изд., доп. и перераб./ Т. П. Барановская, В. И. Лойко, М. И. Семенов, А. И. Трубилин; Под ред. В. И. Лойко. - М.: Финансы и статистика, 2003. - 416 с.

.        Кудашева Ю.С. Оценка конкурентоспособности коммерческих банков// Деньги и кредит. 2006. № 11. С. 46-52.

.        Рыкова И. Н., Чернышев А. А. Проблемы оценки финансовой эффективности и конкурентоспособности филиалов кредитных организаций.// Финансы и кредит . 2006. № 34 (238). С.2-9.

.        Пономарева Т. А., Супрягина М. С. Как оценить качество через количество.2004.// Маркетинг в России и за рубежом. № 2.

.        Важенина И. С. Деловая репутация банка: особенности формирования и управления.// Финансы и кредит. 2009. № 27 (231). С. 2-8.

.        Арчибальд Р. Управление высокотехнологичными программами и проектами/ Рассел Д. Арчибальд; Пер. с англ. Мамонтова Е. В.; Под. ред. Баженова А. Д, Арефьева А. О. - 3-е изд. перераб. и доп. - М.: Компания АйТи: ДМК Пресс, 2004. - 472 с., ил.

.        Клиффорд Ф. Грей, Эрик У. Ларсон Управление проектами: Практическое руководство/ Пер. с. англ. - М.: Изд-во «Дело и сервис», 2003. - 528 с.

.        Товб А. С. Ципес Г.Л. Управление проектами: стандарты, методы, опыт. - М.: ЗАО «Олимп-Бизнес», 2011. - 240 с.: ил.

Похожие работы на - Проект информационной подсистемы для определения сбалансированных показателей и оценки реализации корпоративной стратегии развития организации

 

Не нашли материал для своей работы?
Поможем написать уникальную работу
Без плагиата!
Без нейросетей!