Автоматизация кормления в овчарне

  • Вид работы:
    Курсовая работа (т)
  • Предмет:
    Сельское хозяйство
  • Язык:
    Русский
    ,
    Формат файла:
    MS Word
    224,13 Кб
  • Опубликовано:
    2014-08-23
Вы можете узнать стоимость помощи в написании студенческой работы.
Помощь в написании работы, которую точно примут!

Автоматизация кормления в овчарне

КОМИТЕТ ОБРАЗОВАНИЯ, НАУКИ И МОЛОДЕЖНОЙ ПОЛИТИКИ

ПО НОВГОРОДСКОЙ ОБЛАСТИ

Валдайский филиал ОГБОУ СПО

«НОВГОРОДСКИЙ АГРОТЕХНИЧЕСКИЙ ТЕХНИКУМ»








Курсовой проект

Тема: Автоматизация кормления овчарни

Выполнил: ст. гр. ЗОЭ Федосеев А.М.

Проверил: преподаватель Ридаль.А.П









Валдай 2013 г.

ВВЕДЕНИЕ

Овцеводство имеет большое народнохозяйственное значение. Отсюда в легкую промышленность поступают такие важнейшие виды сырья: как шерсть, овчина, смушки, в пищевую промышленность - такие продукты, как сало, мясо, молоко.

Из овечьей шерсти изготавливают ценную и разнообразную одежду, обувь, ковры, а иногда строят жилища, например юрты из войлока. Мясо овец - баранина и, особенно, ягнятина - является высокоценным продуктом питания. В ряде районов в пищу используют овечье молоко, которое по содержанию сухих веществ, жира и белка в 1,5 раза богаче коровьего. В районах Закавказья и Северного Кавказа, а также Средней Азии из овечьего молока приготовляют питательные и вкусные сыры и брынзу, пользующиеся большим спросом у местного населения.

Овцы лучше других животных усваивают грубые корма (сено, солому, мякину) и хорошо приспособлены к пастбищному содержанию.

Предусматривается следующая классификация овец по группам с учетом физиологического состояния животных:

бараны: производители в возрасте старше 1,5 лет; пробники в возрасте старше 1,5 лет, предназначенные для выявления маток, приходящих в охоту;

матки: холостые - не осемененные после отъема ягнят; суягные - осемененные, подразделяются на две группы: матки первой половины суягности и матки второй половины суягности; подсосные - матки с ягнятами до отбивки;ягнята от рождения до отбивки, при искусственном выращивании - от отъема от маток в возрасте 2-3 дней до 4 месяцев;ремонтный молодняк - баранчики и ярочки после отбивки, а при искусственном выращивании - старше 4 месяцев; откормочное поголовье: сверхремонтный молодняк от отбивки до сдачи на мясо;

выбракованное взрослое поголовье; валухи.

По достижении ягнятами 10 дневного возраста, они вместе с матками переводятся в помещение для содержания маток с ягнятами и размещаются в секциях по 25 голов. В групповых секциях устраиваются «столовые» для подкормки ягнят.

СИСТЕМЫ СОДЕРЖАНИЯ ОВЕЦ

В овцеводстве существуют следующие системы содержания овец: круглогодовая стойловая, пастбищная, стойлово-пастбищная и пастбищно-стойловая.

Круглогодовая стойловая система содержания применяется в зонах интенсивного земледелия с хорошо развитым полевым кормопроизводством при отсутствии пастбищ. При этой системе овец зимой содержат и кормят в помещениях и на выгульно-кормовых площадках, а летом только на выгульно-кормовых площадках.

Стойлово-пастбищная система содержания применяется в районах с хорошо развитым полевым кормопроизводством при отсутствии зимних пастбищ и характеризуется преобладанием продолжительности стойлового периода. При этой системе овец содержат зимой в овчарнях с выгульно-кормовыми площадками, а летом на пастбищах.

Пастбищно-стойловая система содержания применяется во всех зонах, где имеются зимние пастбища, производится заготовка необходимого количества кормов для кормления маток в период ягнения и подкормки овец в зимний и ранневесенний периоды, и характеризуется преобладанием продолжительности пастбищного периода.

Пастбищная система содержания применяется в районах, где имеется достаточно пастбищ, в том числе зимних. В этих зонах преобладает круглогодовое пастбищное содержание овец с подкормкой их зимой грубыми и концентрированными кормами.

Различают условно следующие группировки основных направлений продуктивности в овцеводстве: тонкорунное и полутонкорунное (в том числе шерстное, шерстно-мясное и мясо - шерстное); шубное и мясошерстно-молочное; каракульское и мясосальное.

В зависимости от принятой технологии различают следующие способы выращивания ягнят: совместный (кошарно-базовый), раздельный и искусственный.

При совместном выращивании ягнят до 15-дневного возраста содержат в помещении, а маток после утреннего кормления и поения выгоняют на пастбище или выгульно-кормовую площадку. Через каждые 3 ч маток подпускают к ягнятам, а в ночное время содержат вместе с ягнятами.

При раздельном выращивании ягнят в возрасте до 15-20 дней содержат на пастбищах отдельно от маток и только один раз в день подпускают к маткам. В ночное время их содержат вместе с матками.

При искусственном выращивании ягнят отнимают от маток в 2-3-дневном возрасте. В шубном овцеводстве искусственно выращивают до 40% родившихся ягнят, в тонкорунном и полутонкорунном до 20%.

В каракульском овцеводстве 55-65% ягнят забивают на смушки в возрасте 1-2 дней. Маток, оставшихся без ягнят, формируют в отдельные группы для доения.

Выбракованных маток осеменяют и откармливают для получения каракульчи и мяса.

Убой ягнят, первичная обработка шкурок и утилизация побочных продуктов, а также обработка эмбрионов и каракульчи проводятся на специализированных пунктах.

ЗДАНИЯ И СООРУЖЕНИЯ ДЛЯ ОВЕЦ

Современная крупная овцеводческая ферма представляет собой единый - комплекс специальных зданий и сооружений, куда входят:

овчарни овцематок при зимнем и ранневесеннем ягнении с тепляком;

помещения для племенных баранов (баранники),

овчарни для содержания различных половозрастных групп овец;

тепляк и убойный пункт в каракулеводческих хозяйствах;

пункт искусственного осеменения в блоке с основным помещением или в отдельно стоящем здании;

стригальный пункт;

здания и сооружения ветеринарного назначения;

автовесы;

сооружения водо и тепло электроснабжения, канализация;

доильные пункты на фермах мясошерстно-молочного, смушкового, каракульского направления;

цехи переработки кормов, подстилки, тары, хозинвентаря, площадки (навесы) для среде механизации;

контора и бытовые помещения (гардеробная с сушильным шкафом, умывальник и душевая, санузел, помещения для буфета);

комнаты отдыха.

Овцеводческие фермы возводят поблизости от естественных или культурных долголетних пастбищ. Здания и сооружения овцеводческих подразделяют на основные (помещения для содержания овец) и вспомогательные (стригальные пункты, ванны для купания овец, изоляторы, хозяйственные постройки и др.).

При выборе участка под строительство овцеводческой фермы необходимо учитывать: размер земельной площади хозяйства, водные и транспортные магистрали, генеральный план застройки, величину самой фермы и планируемой связи ее с другими производственными объектами. В целях предохранения овец от инфекционных заболеваний участок выбирают вдали от проезжих дорог и скотопрогонных трактов. От холодных ветров и снежных заносов постройки фермы должны быть защищены рельефом местности или зелеными насаждениями.

Изоляторы и другие ветеринарно-лечебные постройки фермы располагают обособленно не ближе 300 м от овцеводческих помещений, ниже последних по рельефу. Изолятор обычно рассчитывают на размещение от 2 до 7% поголовья животных.

Овчарни всех назначений должны вмещать не более 1500 овец. Наиболее распространены помещения на 800-1000 овцемест. Овчарням в северных и центральных районах придают Г-образную,- а в южных - П-образную форму. Внешний угол этих построек должен быть направлен к господствующим ветрам, что предотвращает прямое обдувание и охлаждение овчарни. С подветренной стороны от господствующих ветров к стенам овчарен вплотную размещают площадки, обнесенные изгородью высотой до 2 м, и устраивают ворота для проезда транспорта. С подветренной стороны овчарни делают открытый баз, площадь его должна быть в 2-3 раза больше площади овчарни (не менее 5 м² на овцу). От складов хранения кормов овчарни располагают не ближе 30 м.

Помещения для овец на крупных комплексах располагают отдельно одно от другого (павильонно) или в виде моноблоков, когда овчарни соединены продольными стенами и вмещают до 2500 овец и более. В секциях овчарен содержат не более 25 баранов-производителей или 50 баранов-пробников, 25 ягнят при искусственном выращивании в возрасте до 45 дней, 75 ягнят старше 45 дней, 250 голов ремонтного и откормочного молодняка. В различного типа помещениях для размещения овец предусматривают следующие оптимальные размеры площадей пола в расчете на одно животное (м²):

в закрытых овчарнях на овцематку при весеннем ягнении 1-1,2;

на барана-производителя при групповом содержании 1,5-1,7, при индивидуальном - 3-4;

на молодняк в возрасте до года - 0,8-1,0.

В базах-навесах взрослым овцам отводят площадь до 0,5 м², молодняку в возрасте до года 0,3-0,4 м². Площадь постоянного тепляка должна составлять 2-2,5 м², а для маток романовской породы - до 3 м ²на животное.

Под тепляки (родильные отделения) выделяют среднюю, наиболее теплую часть овчарни. На период окота ее дополнительно оборудуют перегородками из переносных щитов, кормушками, поилками, термоизлучателями для обогрева ягнят. Площадь тепляков рассчитывают на возможность одновременного размещения в них 30% овцематок. При поголовье свыше 500 овец и более строят тепляки в виде отдельных помещений. В районах с зимней температурой ниже -30°С оборудуют постоянные тепляки с утепленным чердачным перекрытием, в более мягком климате - без него.

В Забайкалье, Башкирии и других районах овец в зимнее время содержат в катонах. Они представляют собой базы, огороженные переносными щитами, открытые, имеющие форму замкнутого круга. На период зимних холодов катоны утепляют: стены заставляют жердями, камышом и обкладывают слоем соломы. Высота стен достигает 3-4 м.

Различают два типа катонов: читинский (шатровый) и оренбургский (в виде юрты). Катоны вместимостью 650 взрослых овец имеют диаметр у основания 16 м. У Оренбургского катона открытое отверстие вверху - до 2 м.

Помещение имеет одни двухстворчатые ворота шириной 2,5-3 м. На подстилку овцам используют солому. Навоз убирают из кантона раз в год. В кантоне на взрослую овцу требуется 0,4 м², а на каждую голову молодняка - 0,25 м² площади пола.

Когда овцы находятся в кантоне, температура воздуха в нем, как правило, выше наружной на 10-12°. Отверстие в крыше обеспечивает хорошую вентиляцию и сырости в катоне не бывает. В дневное время ворота в катоне открыты и овцы целый день находятся на пастбище или в базу, где их кормят и поят.

При содержании овец в катонах необходимо иметь тепляки для проведения ягнения.

В Нижнем Поволжье, Калмыкии широко распространены базы-навесы, кутаны. По форме и площади кутаны схожи с катонами. Стены их обычно делают из самана, камыша или из камня высотой 1,5-1,8 м. Базы-навесы - это закрытые с трех сторон овчарни. На время сильных морозов, буранов открытую сторону навеса от ветра и снега закрывают камышовыми матами, тюками соломы и др. Эти сооружения весьма просты по конструкции, их можно возводить из местных строительных материалов, причем строительство их не требует больших материальных и трудовых затрат.

Ворота шириной 2-2,5 м оборудуют с подветренной стороны катона, В катонах всегда свежий воздух без значительного скопления вредных газов. Все эти факторы положительно влияют на рост и качество шерсти у овец.

К числу вспомогательных построек хозяйственного и производственного назначения относят изолятор, пункты искусственного осеменения. В последних предусмотрен манеж площадью 16 мА, лаборатория - 7,6, помещение для баранов - 8 и два помещения по 16,6 м² для осемененных и не осемененных овцематок, ванны для купания овец. Для профилактических купаний овец против кожнопаразитарных и кровепаразитарных заболеваний в условиях отгонного и пастбищного содержания используют облегченные сборно-разборные ванны. Материалом для них служит брезент или другой водонепроницаемый материал. На крупных механизированных овцеводческих фермах вместо ванн применяют специальные установки для одновременного опрыскивания нескольких сотен овец.

Внутрикошарное оборудование. Для облегчения труда чабанов и механизации трудоемких процессов большое значение имеют конструктивные особенности и оптимальные параметры внутрикошарного оборудования. Оно предназначено для кормления, содержания животных и разделения помещения на овчарки, в которых размещают овец с учетом их возраста и физиологического состояния.

Для раздельного содержания суягных и подсосных маток, для размещения разновозрастных сакманов, для разгораживания базы на загоны нужны щиты. Обычно их делают из досок длиной 2-4 м и высотой 1,2-1,3 м с просветами между досками 12-15 см. Щиты для клеток в родильном отделении и для сакманов делают длиной от 1 до 4 м, высотой 1-1,2 м с просветами между досками 8-10 см. Наряду с деревянными используются металлические щиты облегченного типа, которые соединяются между собой шарнирно.

Кормушки должны быть просты по устройству, удобны для кормления животных, очистки и дезинфекции. Обычно их делают из оструганных досок или теса. Наиболее удобны комбинированные кормушки для скармливания грубых, сочных и концентрированных кормов.

Для кормления сыпучими кормами (зерно, комбикорм, кормосмесь) используют кормушки бункерного типа. В бункерной кормушке можно запасти корм на 4-5 суток и более, что сокращает затраты труда.

Для поения овец можно использовать групповые автопоилки с подогревом воды в зимних условиях. Внутри помещения автопоилку устанавливают между двумя овчарками с таким расчетом, чтобы одна групповая автопоилка обслуживала 30-32 овцы. Норма расхода воды на одно животное в сутки для взрослых овец (маток, валухов) 4-5, молодняка - 2,5-3 л.

Кормовой процесс.

В структуре себестоимости сельскохозяйственной продукции затраты на корм скоту составляют

…70 %. При такой норме затрат должны выполняться следующие требования к процессу кормопроизводства:

) проведение заготовки кормов должно осуществляться в оптимальные агротехнические сроки;

) обеспечение высокого качества кормов в процессе их хранения;

) наличие удобных и кратчайших скотопрогонов к пастбищам;

) наличие благоустроенных дорог от кормовых угодий к местам хранения кормов;

) наличие необходимого количества хранилищ различных кормов.

Реализация требований к процессу кормопроизводства заключается в следующем:

) состав хранилищ должен быть подобран в соответствии с необходимым рационом кормления животных, который увязывается с возможностью кормовых угодий;

) конструкция хранилищ должна обеспечивать высокое качество хранения кормов. Эффективность хранилищ зависит от правильно оборудованных силосных траншей, силосных башен, сенажных башен (в сенажных башнях хранится травяная мука с частицами по длине меньше 3 мм), закрытых корнеплодохранилищ. Хранение сена должно осуществляться в сарае или под навесами;

) хранилище кормов должно размещаться в складской зоне, въезд в которую должен быть отдельным, минуя чистую зону. Складская зона огораживается и охраняется;

) должно быть оборудовано автовесовое хозяйство;

) склады должны быть максимально приближены к кормоцехам или сблокированы с кормоцехами.

Кормление животных может осуществляться зелеными кормами, силосом и грубыми кормами сеном и соломой. Грубые корма (длина частиц кормовой массы больше 7 мм) необходимы животным для пережевывания, чтобы обеспечить физическую структуру рациона. Минимальным считается рацион в количестве 30 кг в день на корову. При кормлении сенажом хорошего качества и с высоким содержанием сухих веществ (более 28 %) можно иногда отказаться от сена.

Кормление животных может осуществляться и концентрированными кормами - кормовыми средствами, обладающими высоким содержанием питательных веществ. К концентрированным кормам относятся как отдельные кормовые средства (однокомпонентный корм), так и комбинированные корма.

Кормораздатчик ТВК-80Б.

Для автоматической кормораздатчик широко применяют кормораздатчик ТВК-80Б. Он представляет собой транспортерную ленту 3 (рис.1), движущуюся возвратно-поступательно в кормушках 4 и приводимую в действие реверсивным электроприводом 5. При движении вперед лента уносит к месту стойла животных определенное количество корма, загружаемое питателем 1. В качестве питателя использован кормораздатчик КТУ-10, который имеет накопительную емкость 2. При возврате ленты кормушки самоочищаются от остатков корма, который удаляется из помещения транспортером 6.Транспортировка корма к месту потребления, а также уборка его отходов, выполняемые кормораздатчиком ТВК-80Б, являются наиболее трудоемкими технологическими операциями. Однако нормированное кормление с помощью ТВК-80Б невозможно, так как при движении ленты корм самопроизвольно разравнивается. Кроме того, при движении ленты животные поедают корм выборочно.

Технологическая линия раздачи корма с кормораздатчиком ТВК-80Б и стационарным раздатчиком КТУ-10А может функционировать и в автоматическом режиме. Для раздачи кормов в течение суток используют суточное программное реле КТ2 типа 2РВМ (или аналогичное). Это реле настраивают в соответствии с расчетной диаграммой кормления. Кормораздаточной линией, согласно принципиальной электрической схеме, управляют вручную или автоматически в следующем порядке. Сначала контактом КТ2:1 программного устройства включаются магнитные пускатели КМ2 и КМЗ возврата ленты и транспортера отходов. Концевой выключатель SQ1 останавливает движение ленты в конечном переднем положении и отключает транспортер отходов через контакт КМ2:2. По команде программного реле контактами КТ2:2 включается привод питателя КМ4 и привод раздачи корма КМ1. В конце раздачи концевой выключатель SQ2 отключает КМ4. При нормированном кормлении и широком разнообразии доз (например, пристойловом содержании коров) малоценные грубые корма в смеси с сочными могут выдаваться кормораздатчиком ТВК-80Б без ограничения, а концентрированные другими кормораздатчиками, обеспечивающими индивидуальное дозирование.

Рис. 1 Транспортер-раздатчик ТВК-80Б внутри кормушек:

- питатель; 2 - накопительная емкость; 3 -транспортерная лента; 4 - кормушки; 5 - реверсивный электропривод; 6-транспортер

Откорм и нажировка овец

Важным элементом технологии овцеводства, обеспечивающим производство высококачественной баранины, являются откорм овец на специализированных площадках и нажировка на естественных пастбищах и пожнивных остатках. На специальный откорм ставят преимущественно сверхремонтных ягнят после отбивки от маток. Продолжительность интенсивного откорма, рассчитанного на получение среднесуточного прироста живой массы 200- 250 г, составляет 2 месяца, после которого ягнята в возрасте 5-6 месяцев могут быть реализованы на мясо с живой массой 35-40 кг. В хозяйственном плане более целесообразным следует считать умеренно-интенсивный откорм в течение 3-4 месяцев со среднесуточным приростом 120-150 г, что обеспечивает реализацию 7-8 месячных ягнят с живой массой 35-45 кг.

Более продолжительный откорм ягнят скороспелых тонкорунных и длинношерстных кроссбредных пород позволяет настричь по 1 -1,5 кг поярковой шерсти с длиной штапеля не короче 4,0 см и получить через 3-4 месяца меховую овчину с высотой волоса не менее 3-5 см.

Для достижения большей результативности интенсивного откорма ягнят необходимо предпринять определенные подготовительные меры. Ягнят, находящихся с матерями на естественных пастбищах, приучают к тем видам кормов, которые будут использованы на откормочных площадках, прежде всего к зеленой массе кукурузы, люцерны, суданки или других однолетних культур. Во избежание расстройства пищеварительной системы ягнят от зеленой массы, в которой в жаркую погоду быстро начинается брожение, в рацион включают сухие корма. При интенсивном откорме молодняк следует кормить вволю. Однако несъеденные остатки зеленой массы необходимо убирать из кормушек как можно быстрее.

При интенсивном откорме суточный рацион молодняка состоит из 3,5-4 кг зеленой массы и 0,3-0,4 кг концентрированных кормов, взрослых животных - соответственно из 6 и 0,5 кг.

Весьма эффективными для откорма являются рассыпные кормосмеси и гранулы. В среднем гранулированные кормосмеси за сутки расходуются на взрослую овцу - 2,5-2,7 кг и на ягнят 1,2-2 кг в зависимости от возраста.

Нажировку овец (валухов и маток) на естественных пастбищах практикуют чаще всего в овцеводческих хозяйствах степных районов Сибири, Казахстана и республик Средней Азии. В районах зерново-овцеводческого пояса страны нажировку овец успешно осуществляют на пожнивных остатках после уборки хлебов.

Требования к постройке.

Двери для животноводческих и птицеводческих зданий внутренние и наружные изготовляют глухими с притвором в четверть, одно и двупольными. Они могут быть правыми и левыми. Наружные двери изготовляют с порогом или без порога, внутренние без порога. Дверные полотна изготовляют толщиной 40 мм со сплошным реечным заполнением, облицованными фанерой или твердыми древесноволокнистыми плитами. По периметру полотна выбирают паз, в котором на клею укрепляют обкладки. Нижние части наружных дверей имеют накладки из досок или декоративного бумажно-слоистого пластика. Пороги в коробках наружных дверей усиливают стальной полосой, укрепленной на шурупах. Коробки без порога расшивают монтажными досками. В дверях помещений, требующих повышенной звукотеплоизоляции, устанавливают уплотняющие прокладки.

Двери изготовляют из древесины сосны, ели, пихты, лиственницы. Внутренние двери и внутренние фрамуги для помещений с относительной влажностью воздуха не более 60 % допускается изготовлять из бука, березы, осины, ольхи, липы и тополя. Влажность древесины створок, фрамуг, форточек, полотен и коробок внутренних дверей должна быть 9 + 3 %, коробок окон, наружных и тамбурных дверей - 12 + 3 %.

Ворота деревянные распашные для животноводческих и птицеводческих зданий подразделяются на глухие и с калиткой. Ворота состоят из двух полотен; калитка располагается в правом полотне. Открывание ворот и калитки - наружное, правое, с притвором в четверть.

Полотна ворот и калиток имеют каркас, обшитый с двух сторон вертикальными строганными досками толщиной 16 мм, соединенными в четверть или в шпунт, или березовой фанерой марки ФСФ толщиной 6 мм. К каркасу фанеру крепят водостойкими клеями и гвоздями (длиной не менее 50 мм). Стыки фанеры располагают на бруске каркаса.

Ворота бывают утепленные и неутепленные. В качестве утеплителя применяют теплоизоляционные древесноволокнистые плиты толщиной 12 мм или другой теплоизоляционный материал. Ворота изготовляют из пиломатериалов хвойных пород не ниже третьего сорта влажностью до 18 %. Допускается изготовлять ворота из деталей, склеенных по сечению и длине водостойкими клеями. По длине элементы склеивают на зубчатый шип; прочность этих соединений на изгиб должна быть не менее 15 МПа. В углах элементы каркаса соединяют двойным открытым сквозным шипом, а в средней части (горизонтальные и вертикальные бруски) - серединным сквозным одинарным шипом. Детали ворот покрывают олифой. После этого к полотнам ворот и калиток крепят металлические накладки и навесы с противокоррозионным покрытием. Калитку навешивают на две петли, устанавливаемые на расстоянии 200 мм от верха и низа полотна калитки. Нижнюю часть ворот защищают полосами из оцинкованной стали толщиной 0,5…1 мм на высоту 250…300 мм.

Конструкции полов в животноводческих зданиях могут быть различны, но их основные элементы для всех типов полов следующие:

• покрытие - верхний элемент пола, непосредственно воспринимающий все эксплуатационные воздействия;

• прослойка - промежуточный слой, связывающий покрытие с нижележащими элементами;

• стяжка - слой, образующий плотную корку по нежестким или пористым элементам пола или перекрытия. Стяжка может быть выравнивающей по неровной поверхности элемента пола, либо устраивается для придания требуемого уклона покрытию;

• гидроизоляция - слой, который служит для защиты пола от капиллярного подсоса грунтовых вод и защиты основания от агрессивных сред;

• теплоизоляция - слой, уменьшающий общую теплопроводность пола, иногда теплоизоляция служит подстилающим слоем;

• основание - уплотненный грунт или искусственно укрепленная конструкция.

Поение животных в овчарне осуществляется из индивидуальных поилок ПО-1А и групповых поилок ГАО-4А, на выгульно-кормовой площадке из групповых автопоилок АГК-4Б с электроподогревом воды в зимний период.

В проекте разработана выгульно-кормовая площадка с общей сметной стоимостью - 21,44 т.р.

Электрострижка овец. Для стрижки овец в индивидуальных хозяйствах разработаны электростригальные одномашинные агрегаты нескольких марок. Правда, пока в большинстве индивидуальных хозяйств, особенно при небольшом поголовье овец, их стригут по старинке специальными пружинными ножницами и даже обычными. Но лучше приобрести электростригальный агрегат. Ведь он по сравнению со стрижкой овец ножницами позволяет увеличить на 8-13 % выход шерсти за счет более ровного и низкого среза, снизить количество сечки в руне и порезов кожи овец, повысить в 3-4 раза производительность труда при значительном его облегчении.

Электростригальные агрегаты и машинки. Разработаны одномашинные электростригальные агрегаты ЭСА-1Д-И, ЭСА-1/220И и АСО-1. В первом и третьем из них используется стригальная машинка МСО-77Б, во втором - МСУ-200.

Электростригальный агрегат ЭСА-1 Д-И (рис. 67, а) приводится в действие от электродвигателя - однофазного асинхронного типа АОЛБ 21-2 мощностью 180 Вт, напряжением 220В или типа АОЛБ-22-2 мощностью 270 Вт. Валы двигателей вращаются с частотой 2890 мин-1. Гибкий вал 2 с броней и арматурой передает вращательное движение от электродвигателя 3 к машинке 1. Агрегат компактный, его масса - 16,5 кг, позволяет стричь 8 овец в час.

. Электростригальные агрегаты: а - агрегат ЭСА-1Д-И: 1 - стригальная машинка; 2 - гибкий вал; 3 - электродвигатель; 4 - стол или верстак; 5 - пускатель; 6-шнур; б - агрегат ЭСА-1/220И; 1-электрострнгальная машинка МСУ-200; 2 - преобразователь частоты ПЧ-200-36-1; 3 - чемодан-упаковка; 4 - шнур; 5 - держатель плавкой вставки; 6 - тумблер; 7 - сигнальная лампа; в схема агрегата АСО-1: 1 - электродвигатель; 2 - плита; 3 - кожух; 4, 6 - ведущий неведомый шкивы; 5 - клиновой ремень; 7 - ступица; 8 - хвостовик; 9 - наконечники; 10 - броня; 11 - сердечник; 12 -стригальная машинка; г - схема заточного устройства агрегата АСО-1: 1 - корпус заточного устройства; 2 - диск; 3 - защитный кожух; 4 - наждачное полотно; 5 - держатель; 6 - струбцина; 7 - хвостовик; 8 -леска.

Электростригальный агрегат ЭСА-1/200И (рис. 67, б) предназначен для стрижки и подстригания овец и других животных в индивидуальных хозяйствах. Он состоит из высокочастотного преобразователя частоты 2, стригальной машинки 1 и весь размещается при транспортировке и хранении в чемодане-упаковке 3, который имеет габаритные размеры 870Х450Х11О мм. Агрегат работает при напряжении питающей электросети 220В частоте тока 200 Гц, имеет электродвигатель на 36В, подключаемый к высокочастотному преобразователю частоты тока 50/200 Гц. Производительность агрегата при стрижке овец 10 гол/ч, потребляемая 1 мощность 310 Вт, масса 11 кг. 1

Электростригальный агрегат АСО-1 (рис. 67, в) пред-1 назначается для стрижки овец в небольшой отаре и состоит из электропривода и стригальной машинки. Электродвигатель однофазный, мощностью, 0,18 кВт с частотой вращения вала 2980 мин-1, монтируется на плите 2 вместе с кожухом 3 и ременной передачей. Последняя сострит из ведущего 4 и ведомого 6 валов и клиновидного ремня 5 типа А. Чтобы изолировать двигатель от стригальной машинки, ступица ведомого шкива и плита 2 сделаны из диэлектрического материала. На случай прикосновения к частям агрегата, находящихся под напряжением, предусмотрено автоматическое отключение напряжения.

Гибкий вал состоит из сердечника и бронированной трубки 10 и наконечников 9. Клиновидный ремень 5 при пуске пробуксовывает, благодаря чему снижается пусковой момент и исключается вырывание машинки из руки. Ремень также пробуксовывает при заклинивании ножа в машинке, заедании передаточных деталей и перегрузке электродвигателя. Стригаль в таких случаях проскальзывания ремня успевает отключить двигатель.

К агрегату разработано новое устройство для заточки ножей (рис. 67, г), в котором можно использовать держатель 5 от серийного заточного аппарата типа ТА-1 или ДАС-350. Устройство крепят с помощью струбцины 6 к верстаку или столу. На диске 2 диаметром 250 мм наклеено наждачное полотно 4. Для привода устройства в работу отсоединяют в электростригальном агрегате стригальную машинку от наконечника гибкого вала и освободившийся наконечник подсоединяют к хвостовику 7.

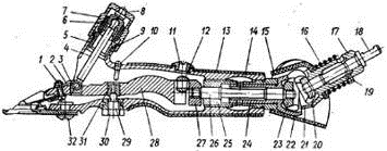
Стригальная машинка МСО-77Б (рис. 68) состоит из алюминиевого корпуса, шарнирного, эксцентрикового нажимного механизмов и режущей пары. Шарнирный механизм состоит из передаточного вала 18, наружного кожуха 17, шестерен 20 и 23, внутреннего кожуха 24 и предназначен для передачи вращения под различным углом от гибкого вала к машинке. В эксцентриковом механизме вращательное движение эксцентрикового вала 26 с роликом 12 преобразуется в колебательное движение рычага 28 и от него передается ножу. Нажимной механизм позволяет регулировать нажатие ножа на гребенку и обеспечивает равномерность этого нажатия. Стригальщик нажимает на гайку 7, которая навернута на верхнюю часть штуцера 5 и фиксируется кольцом 9. Режущая пара состоит из гребенки и размещенного над ней ножа. Ширина захвата режущей пары 76,8 мм, высота среза шерсти 3-5 мм. Гребенка расчесывает шерсть на пучки, и ножи срезают шерстяные волокна. Частота колебаний ножа 2300 двойных ходов за минуту, масса машинки 1,13 кг.

. Стригальная машинка МСО-77Б:

- винт, 2 - пружина; 3 - подпятник упорного стержня; 4 - упорный стержень; 5 - штуцер; 6-нажимной патрон; 7- нажимная гайка; 8-упор патрона; 9- кольцо; 10 - предохранительный винт; 11-заглушка; 12-ролик; 13-чехол; 14 -корпус; 15 - защитный кожух; 16 -пружина; 17 - наружный кожух; 18 - передаточный вал; 19-стопор; 20 - шестерня; 21 - замок шарнира; 22 - защитный кожух; 23 - шестерня; 24 - внутренний кожух; 25 - втулка; 26 - эксцентриковый вал; 27 - эксцентрик; 28 - рычаг; 29 - центр вращения; 30 - специальная гайка; 31 - подпятник центра вращения; 32 - винт гребенки

Стригальная машинка МСУ-200 отличается от МСО-77Б тем, что имеет встроенный в ручку машинки электропривод. Благодаря этому снижается вибрация машинки и повышается маневренность при работе ею. Отсутствие гибкого вала в МСУ-200 исключает реактивный крутящий момент, который стригальщик вынужден уравновешивать усилием руки при работе машинкою МСО-77Б. По сравнению с последней работа машинкою МСУ-200 гораздо удобнее.

Основные элементы машинки МСУ-200 - стригальная головка и электродвигатель со шнуром питания.

Стригальная головка включает корпус, редуктор, режущий аппарат, эксцентриковый и нажимной механизмы. Последние три конструктивных элемента такие же, как и у машинки МСО-77Б.

Корпус 20 (рис. 69) отлит из алюминия и соединяет все сборочные единицы и детали головки, а также является ручкой машинки. В передней части корпуса находится площадка, к которой двумя винтами 24 крепят гребенку. В верхней части корпуса сделан прилив, в который вворачивают штуцер нажимного механизма. За приливом предусмотрено два отверстия: первое - под предохранительный винт 8, который удерживает рычаг от выпадения при замене режущих пар; второе - смотровое окно. Торец корпуса выполнен с приливом в виде крупного фланца под винты 16 для присоединения электродвигателя. Для того, чтобы машинка не выскальзывала из рук стригальщика и для изоляции руки в случае перегрева корпус обшивают суконным чехлом.


СТРОИТЕЛЬНЫЕ ДАННЫЕ

Участок для фермы был выбран комиссией состоящей из: главного инженера, прораба, ветеринарного врача, главного зоотехника, директора совхоза и представителей района.Место, отведенное под строительство имеет следующие данные, Участок незагрязненный, сухой, несколько возвышенный, незатопленный с уклоном 5о на юг, защищен от господствующих ветров, с однородным грунтом в пределах всей площадки. Почва крупно - зернистая. Участок достаточно облучается солнечными лучами и подвергается проветриванию. Соблюдены все санитарно- гигиенические, противопожарные правила, ветеринарные разрывы, ферма обеспечена водой, электроэнергией, удобными подъездными путями, предназначенные для подвоза кормов, вывоза продукции и отходов животноводства.

Здание овчарни на 300 голов имеет в плане прямоугольную форму с размерами 46х15м

Электроснабжение - от низковольтных сетей 380/220 В.

Фундаменты - железобетонные колонны - сборные железобетонные башмаки, под стены сборные железобетонные ленточные фундаменты.

Колонны - железобетонные с сечением 20x20 см.

Покрытие - совмещенное, вентилируемое.

Утеплитель - камышитовые плиты, дерево, бетонные плиты, кирпич и минеральные ваты.

Кровля - из волнистых асбестоцементных листов усиленного профиля.

Ворота, двери и тамбурнаружные ворота предназначены для входа и выхода животных, подвоза кормов, удаления навоза. Они служат также для здания наружным ограждением, через которые происходят его теплопотери. Количество ворот - четыре. Размером 4x3 м, - торцовые ворота 2 штуки; размером 3x2 м. продольные ворота 2 штуки. В продольных стенах ворота выходят в сторону открытого база с южной стороны. С торцов не имеется тамбуров, что отрицательно сказывается на внутренней температуре, так как направление господствующих ветров дует с торцовых сторон. Дверей нет. Ворота из дерева, сплошные, хорошо пригнанные.

Окна и освещенность - главное назначение окон обеспечить в помещении естественную освещенность или внутренний световой климат, а также способствует повышению производительности труда, безопасности работников. Животные в светлом помещении в течении светового дня пользуются благоприятным влиянием солнечных лучей. Степень освещенности зависит от высоты стояния солнца, от облачности, от ориентации здания по сторонам света, от площади перед окнами, от формы, величины и размещения окон. Применены окна маленького размера, на высоте двух метров от пола до подоконника, что дает хорошую освещенность и на большую глубину. Окна с деревянной рамкой, расположены в продольной стене со стороны открытого база. В овчарне имеются окна размером 0,8 х 0,5 м.

Оценку состояния микроклимата целесообразно проводить визуально и с помощью приборов. При визуальной оценке предварительно определяют органически качество воздуха - душный, состояние ограждений - сухой и физиологическую реакцию организма животных на микроклимат. Микроклимат замеряют один раз в декаду в течение двух дней, утром до начала рабочего дня, днем и вечером после окончания работ.

Параметр микроклимата

Овчарня

Родильное отделение в овчарне

Температура, °С

5-8

15-18

Относительная влажность, %

50-80

50-75

Воздухообмен, кб м/ч на голову зимой в переходный период летом

 15 25 45

 20 40 50

Подвижность воздуха, м/с зимой в переходный период летом

0,3 0,5 0,8

0,2 0,3 0,5

Допустимая концентрация вредных газов  углекислого газа, %  аммиака, мг/кб м  сероводорода, мг/кб м

0,25 0,02  0,01

0,2 0,01 Следы

Допустимая микробная загрязненность, тыс. микробных тел в 1 кб м воздуха

До 70

До 50


Обогрев овец с помощью подстилок.

Система содержания животных на ферме пастбищно-стойловое на глубокой подстилке, в клетках овцематок содержат на сменяющейся подстилке.

Подстилка должна быть сухой, мягкой, малотеплопроводной, с высокой влагоемкостью, гигроскопичностью и газопоглотительной способностью, не содержать вредных ядовитых растений и их семян не быть пораженной плесневыми грибами, не создавать пыли в помещении. В качестве подстилочного материала на ферме использовали солому.

Применение подстилки зависит от периодичности очистки помещения.

Подстилку добавляют ежедневно на увлажненную часть ложа животных.

Расчет суточной нормы вносимой подстилки

=300*0,3=90 кг.

где 0,3- норма подстилки на одну голову.

Расчет годового внесения подстилки

Огод=90*180=16200 кг.

где 180 - стойловый период дней.

Уборка навоза.

Для обеспечения надежного микроклимата и ветеринарно-санитарных условий помещения необходимо очищать от навоза и мочи, удалять их с территории фермы и складывать или перерабатывать. Навозохранилище размещают в стороне от населенных пунктов и овчарни с подветренной стороны. Навоз следует выдержать не менее 6-8 месяцев.

Суточный выход навоза

н= qэ+qм + qb+ qn=300(4+1+10+0/3)

где м - количество голов 9 овец одной группы, гол,э, qм - выход экскрементов и мочи в сутки, кг/гол,, qn - количество воды и подстилки в сутки, кг/гол.

Максимальная суточная потребность воды.

Е мах = ОС, Z т * g = 1,3 (300 * 8)=3120 л.

где, ОС - коэффициент, учитывающий неравномерное потребление воды на сутки, равная 1,2-1,5.

т - количество животных одной группы.- суточный выход воды.

Выбор электроприводов технологического оборудования.

ТРАНСПОРТЕР НАВОЗОУБОРОЧНЫЙ ШНЕКОВЫЙ

Марка

КОШ-Ф-100

Регистрационный номер

Ж-06.1.02

Показатель

Значение

Ед. изм.

Масса

3000

кг.

Наработка на отказ

2000

ч.

Обслуживающий персонал

1

чел.

Производительность

6

т/ч.

Установленная мощность,Pн

3

кВт.

l1 = 70 м, l2 = 20 м

80

м.

Ориентировочная цена

160

тыс. руб.

Завод-изготовитель

ОПКБ с ЭПП, ВНИИМЖ, 142134, Россия, Московская обл., Подольский р-н, пос. Знамя Октября, Тоцкий опытно-специализированный завод, 461120, Оренбургская обл., Тоцкий р-н, с. Тоцкое, ул. Заводская, 1.


Двигатель для шнекового навозоуборочного транспортёра.

Технические характеристики двигателей АИР.

Двигатели АИР основного исполнения предназначены для работы от сети переменного тока частоты 50 Гц и изготовляются на номинальные напряжения, указанные в таблице:

Номинальное напряжение, В

220, 380

220, 380, 660

220/380, 380/660

Мощность, кВт

0,06 - 0,37

0,55 - 11,0

15,0 - 315


Структура условного обозначения двигателей АИР.

А - асинхронный

И - унифицированная серия (И - Интерэлектро);

Х - Привязка мощностей к установочно-присоединительным размерам

(Р. - по РС 3031 -71,

С - по CENELEK док. 28/64);

Х - Р. - с повышенным пусковым моментом,

С - с повышенным скольжением;- габарит, мм;

Х - установочный размер по длине станины (S,M,L);

Х - длина сердечника статора (А или В, отсутствие буквы - означает только одну длину сердечника - первую);

Х - число полюсов: 2, 4, 6, 8; - дополнительные буквы для модификаций электродвигателя (Б - со встроенной температурной защитой);

П. - с повышенной точностью по установочным размерам;

Х2 - химически стойкие;

С - сельскохозяйственные);- климатическое исполнение электродвигателя

(У, Т, ХЛ) и категория размещения (1, 2, 3, 4, 5).

Условия эксплуатации:

Температура окружающей среды от минус 40°С до плюс 40°С.

Относительная влажность воздуха при температуре плюс 25°С - до 98% для исполнения У2, У1.

Запыленность воздуха для двигателей со степенью защиты 1Р44 не более 10 мг/м3, 1Р23 не более 2 мг/м3.

Окружающая среда не взрывоопасная, не содержащая токопроводящей пыли, агрессивных газов и паров в концентрациях, разрушающих металл и изоляцию (кроме химически стойкого исполнения).

Среднее значение уровня звука на расстоянии 1 м от корпуса двигателя основного исполнения на холостом ходу составляет от 51 до 85 дБА в зависимости от габарита (50-250 мм) и синхронной частоты вращения.

Конструктивное исполнение:

Двигатели АИР изготовляются в чугунном исполнении (станина и щиты из чугуна) и в алюминиевом исполнении (станина из алюминиевого сплава, щиты из чугуна). Конструктивные исполнения и способ монтажа по ГОСТ 2479-79.

Структура условного обозначения:

Латинские буквы IМ или М

Конструктивное исполнение (одна цифра)

Способ монтажа (две цифры)

Исполнение конца вала (одна цифра)

По способу монтажа двигатели АИР изготавливаются в исполнении (1-я цифра): М1 - на лапах с подшипниковыми щитами; М2 - на лапах с подшипниковыми щитами и фланцем со стороны привода; МЗ - без лап с подшипниковыми щитами и фланцем со стороны привода.

Условные обозначения концов вала (4-я цифра):

- с одним цилиндрическим концом вала;

- c двумя цилиндрическими концами вала.

Исходя из данных навозоуборочного транспортёра я выбрал двигатель АИР112МВ6

Электродвигатель

Мощность

Об/мин

Ток, А

KПД, %

Kоэф. мощн.

Iп/ Iн

Масса, кг

АИР112МВ6

4 кВт

1000

9,1

82

0,81

6

48


Электродвигатели АИР предназначены для привода механизмов и машин общего назначения и работают от сети переменного тока напряжением 220 и 380В частотой 50Гц. Электродвигатели АИР могут устанавливаться в помещениях с естественной вентиляцией, а также на открытом воздухе под навесом, исключающим прямое воздействие атмосферных осадков.

Электродвигатели АИР - унифицированная серия асинхронных электродвигателей.

Электродвигатели АИР предусматривают следующую группы исполнения:

основное;

модификации по условиям окружающей среды (тропическое, химически стойкое, для сельского хозяйства);

по точности установочных размеров (высокой точности и повышенной точности);

с дополнительными устройствами (с фазным ротором, со встроенным электромагнитным тормозом), с повышенным пусковым моментом, с повышенным скольжением, многоскоростные, узкоспециальные (для судовых механизмов, для привода моноблочных насосов, рудничное исполнение, для привода безсальниковых компрессоров и др.)

Электродвигатели АИР - асинхронные с короткозамкнутым ротором с высотой оси вращения 80, 90, 100 мм.

Электродвигатели АИР (характеристики)

монтажные исполнения: IМ1081, IМ2081, IМ2181, IМ3081;

выпускаются для работы в умеренном (УЗ) климате;

степень защиты двигателя IР44.

КОРМОРАЗДАТЧИК ТВК-80Б

Транспортер-раздатчик ТВК-80Б предназначен для раздачи грубых, сочных концентрированных кормов и кормовых смесей, работает в автоматическом режиме. Рабочий орган выполнен из двух частей - ленты и цепи. Корм из бункера поступает в желоб на перемещающуюся в нем ленту. При заполнении последнего кормового места рабочий орган автоматически останавливается. По окончании кормления цепь с лентой, двигаясь в обратном направлении, очищает желоб. Остатки сбрасываются в приемок бункера. Остальные сборочные единицы и механизмы ТВК-80Б полностью унифицированы с аналогичными единицами и механизмами ТВК-80А.Предназначен для всех видов кормов.

Двигатель для кормораздатчика, тип двигателя АИР 13256У3, с Pн=5,5 кВт.

Характеристики:

Производительность, т/ч: при механической загрузке - - 38, при ручной - 10.

Скорость движения цепи транспортера, м/с: при механизированной загрузке - 0,516, при ручной загрузке - 0,134.

Обслуживающий персонал, человек - 1.

Цена: 14570 руб.

ВЕНТИЛЯЦИЯ

Система приточно-вытяжной вентиляции Mitsubishi Electric Лоссней.

Настенная вентустановка VL-1200.

Технические характеристики:

Потребляемая мощность (охлаждение)

0.030 кВт

Потребляемая мощность (нагрев)

0.030 кВт

Вентиляция

63-95 м3/час

Подключение

220-240 В/ 1ф/ 50 Гц

Уровень шума

33-41 дБ

Размер (высота)

346 мм

Размер (ширина)

346 мм

Размер (глубина)

280 мм

Вес внутреннего блока

5 кг


Стоимость: 15 120 руб.

Двигатель для настенной вентустановки VL-1200 АИР П80 А6У3,с Pн=0,37 кВт.

Для дополнительного обогрева зимой использовал тепловую завесу типа Daire ТВ3.

Технические характеристики:

Напряжение сети 220.

Мощность (кВт) 1,5/3,0.

Расход воздуха (м3/ч) не менее 460.

Эффективная длина струи, м 1,5.

Увеличение t воздуха на выходе (max),°С 18.

Габаритные размеры (мм) 795*195*115.

Масса (кг) 8,5.

Цена: 4,100.00 руб.

РАСЧЁТ ОСВЕТИТЕЛЬНОЙ УСТАНОВКИ

Подобрал светильники ПВЛМ 2Х40 с двумя люминесцентными лампами ЛБ-40 мощностью по 40 Вт и световым потоком 2.480 лм. Длина светильника Lсв=1.325мм. Светильники расположены в три ряда каждый длиной L=42м и с расстоянием между соседними рядами 5м.Расстояние от крайних рядов до стены 2,5 м.Высота подвеса H=3м.

Расчётная плотность светового потока

Ф’=1000EminRH=1000*100*1,5*3 =4030

µƩe 1, 1*101

Расчётный световой поток ряда

Ф= Ф’L=4030*42 =169000 лм.

Число светильников в ряду

= Ф =169000 = 34 ламп.

Флn 2480*2

Суммарная длина светильников в ряду

св = 34*1,325 = 45 м.

Установленная мощность освещения помещения

Руст = Nnp nP1 = 34*3*2*40 = 8160Вт = 8,16кВт.

Цена 926,00 рубль за 1 штуку.

Тип патрона: G13.

Масса: 7,2 кг.

Материал отражателя: сталь.

Цвет корпуса: серый.

ПВ - пылевлагозащищенный;

Л - прямые трубчатые люминесцентные лампы;

М - модернизированный.

Исходя из расчётов я выбрал провод ПУНП медный 2Х40 и пускатель ПМЕ 111 и АВВ типа S233R16.

ПУСКАТЕЛЬ ПМЕ 111

Пускатели серии ПМЕ-100 предназначены для применения в стационарных установках для дистанционного пуска непосредственным подключением к сети, остановки и реверсирования трехфазных асинхронных электродвигателей с короткозамкнутым ротором переменного тока частоты 50 и 60Гц; в исполнении с тепловым реле - для защиты управляемых электродвигателей от перегрузок недопустимой продолжительности.

Номинальный ток главной цепи, А: 10

• Диапазон питающих напряжений, В: 24-500

• Мощность двигателя при напряжении 380В переменного тока, кВт: 4,0

• Наличие теплового реле: нет

• Способ крепления: винтовой

• Степень защиты: IP00

• Габаритные размеры ШхДхВ, мм: 86х70х84

цена: 260,00р.

Расчёт и выбор кабелей, аппаратуры защиты и управления.

ТРАНСПОРТЕР НАВОЗОУБОРОЧНЫЙ ШНЕКОВЫЙ

Р = 3кВт=0, 17(удельное сопротивление меди)= p*l/s= 0, 17*140/2 =1, 19Ом

= P/3*Uном*cos f= 3000/3*380*0, 8 = 5,5А

∆ = R*I∆ = 1, 19Ом*5,6А = 6,6В

Исходя из следующих расчётов я выбрал кабель (из справочного пособия по электрооборудованию и электроснабжению):

ВВГ-3*2-1*1,7-1*1,5 с наружной изоляцией из ПВХ, сечением фазных жил 2мм²,сечением нулевой жилы 1,7мм²,сечением заземляющей жилы 1,5мм².

Кормораздатчик.

Р = 3кВт=0, 17(удельное сопротивление меди)= p*l/s= 0, 17*140/2 =1, 19Ом= P/3*Uном*cos f= 5500/3*380*0, 8 = 10А∆ = R*I∆ = 1, 19Ом*10А = 12В

Исходя из следующих расчётов я выбрал кабель (из справочного пособия по электрооборудованию и электроснабжению):

ВВГ-3*2-1*1,7-1*1,5 с наружной изоляцией из ПВХ, сечением фазных жил сечением фазных жил 2мм²,сечением нулевой жилы 1,7мм²,сечением заземляющей жилы 1,5мм².

Способы прокладки кабеля.

Наружный монтаж кабеля

Данный способ является одним из самых недорогих, и его монтаж осуществляется довольно быстро. В случае повреждения кабеля не потребуется больших усилий для ремонта. Элементом крепления проводов к стенам здесь являются скобы и скрепы. Этот метод почти никогда не используется при прокладке кабелей в квартирах, и в последнее время становится все менее популярным при электрификации загородных домов.

Скрытый монтаж кабеля

Для данного вида прокладки кабеля требуется штробление стен. Штроба - это специальная выборка в стене, ширину и глубину которой определяют габариты закладываемых в нее проводов или труб. Основной задачей при скрытой прокладке кабеля является не только красивый внешний вид помещения, но и обеспечение безопасности при его эксплуатации. Скрытый монтаж электропроводки является самым популярным, но, в свою очередь, имеет ряд преимуществ и недостатков перед другими способами прокладки проводов. К преимуществам можно отнести: отсутствие проводов на стенах, их недоступность для детей, животных и различных грызунов, а также защищенность кабеля от бытовых механических повреждений, влаги и солнечных лучей. К недостаткам относится «невидимость» кабеля, что повышает риск его случайного просверливания при обустройстве помещения. Без наличия проекта электроснабжения или хотя бы схемы электропроводки этот риск значительно повышается. Повреждение провода в стене сильно затрудняет его ремонт и часто приводит к дополнительной прокладке кабеля или вскрытию стен.

Прокладка кабеля в коробе (кабельканале) Этот способ монтажа кабеля особенно популярен при электрификации офисных помещений, и довольно часто его используют для прокладки проводов в загородных домах, магазинах и производственных помещениях. Короба бывают с открывающимися крышками и глухими. Для красивой стыковки элементов короба отдельно приобретаются специальные уголки, тройники и заглушки. Прокладка кабеля в коробах не занимает много времени и средств. Размер кабельканала подбирается в соответствии с количеством закладываемых в него проводов. К удобствам эксплуатации коробов можно отнести возможность быстрого добавления в них дополнительных линий и беспрепятственного ремонта кабеля.

Подземная прокладка кабеля

Для подземного монтажа кабеля требуются довольно большие затраты средств на земляные работы. Кабель прокладывают либо в подземной кабельной канализации, либо закапывают. Степень защищенности кабеля и метод его прокладки определяются при разработке электропроекта. Обязательно учитываются условия эксплуатации кабеля. Работы могут осуществляются вручную или с помощью специального плугового укладчика для прокладки кабеля в траншеях.

Монтаж воздушной линии

Монтаж кабеля по воздуху от столба к дому или от дома к дому можно осуществить двумя способами:

. На фарфоровых изоляторах. Провода тянутся от столба к дому отдельными линиями и прикрепляются к высокопрочным фарфоровым изоляторам.

. С помощью растяжки. Для этого способа воздушной прокладки кабеля приобретаются: талреп, трос, металлические стяжки и хомуты. Талреп - это приспособление для крепления троса и регулировки его натяжения. Размер талрепа и толщина троса рассчитываются исходя из веса кабеля и длины самой линии. Для подъема на столб электрики используют специальные когти и пояс.

АППАРАТУРА УПРАВЛЕНИЯ

Аппаратура управления предназначается для оперативного управления технологическим оборудованием и индикации состояния электрических цепей. Аппаратура применяется в электрических цепях переменного тока частотой 50/60 Гц с напряжением до 660 В и постоянного напряжения до 400 В; устанавливается, например, в постах кнопочных, вводно-распределительных устройствах, устройствах автоматического включения резерва, станциях управления электрическими приводами и т.п.

Принцип работы

Светосигнальная арматура представляет собою унифицированные изделия с различными по цвету (белые, желтые, зеленые, красные, синие) и форме (конусными, цилиндрическими) светофильтрами. В качестве источника света используется либо неоновая лампа, либо светодиодная матрица.

Кнопки и переключатели также являются унифицированными изделиями, состоящими из двух частей: корпуса с контактными группами и головки с различным механизмом управления контактными группами. В ассортименте имеются корпуса как металлические, так и полимерные; в некоторых моделях корпусов имеется лампа подсветки.

Конструкция кнопок и переключателей позволяет при необходимости монтировать на них дополнительные размыкающие и замыкающие контакты.

Основные преимущества

Ассортимент аппаратуры управления более 150 наименований.

Универсальная разборная конструкция позволяет быстро монтировать изделия.

Широкий ассортимент светосигнальной арматуры различных по цвету, форме светофильтров; источникам света; материалу и исполнению.

Широкий ассортимент кнопок и переключателей различных по цвету, количеству и типу контактов, характеру коммутации; материалу и исполнению разнообразию ручек управления.

Быстрая и удобная замена лампы подсветки и светофильтров.

Возможность использования дополнительных размыкающих и замыкающих контактов.

Гарантийный срок эксплуатации 5 лет.

Пускатели для запуска электродвигателей

Транспортёр навозоуборочный шнековый.

Р = 3кВт

Для привода навозоуборочного транспортёра я выбрал пускатель типа ПМЕ111.

Транспортер-раздатчик ТВК-80Б.

Р = 5,5кВт

Для привода навозоуборочного транспортёра я выбрал пускатель типа ПМЕ113.

Настенная вентустановка VL-1200.

Р = 0,30кВт

Р = 0,30*2=0,60кВт.

Для вентиляции я выбрал АВВ типа S233R6.

Полная мощность всего оборудования.

Р=8кВт-2 двигателя АИР112МВ6 навозоуборочного транспортёра шнекового.

Р=11кВт-2 двигателя АИР 13256У3 для кормораздатчика ТВК-80Б.

Р=0,136кВт-2 двигателя для вентиляции.

Р=8,16кВт- для 34 лампы.

Р=3,0кВт-2 тепловых завесы

Р=8+11+0,316+8,16+3,0=30кВт

Исходя из расчётов я выбираю трансформаторную подстанцию ТП мощностью

Трансформаторная подстанция.

Типы ТП.


Трансформаторные подстанции бывают повышающие и понижающие.

Повышающие трансформаторные подстанции служат для преобразования напряжения тока генераторов, в ток высокого напряжения, что необходимо для транспортировки тока по линиям электропередач (ЛЭП) с наименьшими потерями.

Понижающие трансформаторные подстанции служат для преобразования напряжения тока поступающего с ЛЭП в более низкое для транспортировки его на промежуточные подстанции или непосредственно к потребителям.

В зависимости от назначения и от величины первичного и вторичного напряжений понижающие трансформаторные подстанции подразделяются на районные, главные понижающие и местные (цеховые).

Тип бака

Мощность кВ*А

Потери холостого хода Вт

Потери короткого замыкания Вт

Напряжение короткого замыкания %

Масса масла кг

Масса кг

Прямоугольный с гофрами

40

150

880

4,5

80

278

ТМГ-25-250 ТМГ-400-1600 

1. Ввод НН 2. Ввод ВН 3. Крюк для подъема трансформатора 4. Клапан предохранительный 5. Щиток заводской 6. Болт заземления

7. Ролик транспортировочный 8. Пробка для слива осадка 9. Гнездо для термометра 10. Привод переключателя 11. Пробивной предохранитель 12. Указатель уровня масла


Силовые масляные понижающие трехфазные двухобмоточные трансформаторы ТМГ общего назначения, мощностью от 10 до 1600 кВ*А напряжением до 35 кВ, предназначены для нужд народного хозяйства и внутренней и наружной установки. Силовые трансформаторы ТМГ-10 - 1600 выпускаются с номинальным напряжением первичной обмотки (высокого напряжения) до 35 кВ включительно и вторичной обмотки (низкого напряжения) - 0.4 кВ. Схема и группа соединений - У/Ун-0; Д/Ун-11.Напряжение регулируется без возбуждения. Для этого трансформаторы оснащены высоковольтными переключателями, которые присоединяются к обмотке высокого напряжения и позволяют регулировать напряжение ступенями при отключенном от сети трансформаторе со стороны НН и ВН с диапазоном ±2х2.5 %.

Характеристика моего трансформатора ТМГ.

Структура условного обозначения

овцеводческий кормление автоматизация

ТМГ - Х /10. У (ХЛ)1

Т - трансформатор трехфазный,

М - охлаждение масляное с естественной циркуляцией воздуха и масла,- номинальная мощность, кВ*А

- класс напряжения обмотки ВН, кВ*А

У (ХЛ)1 - климатическое исполнение и категория размещения по ГОСТ 15150-69.

Условия эксплуатации

Высота над уровнем моря - до 1000 м.

Температура окружающего воздуха:

для умеренного климата - от -45°С до +40 °С (исполнение «У»);

для холодного климата - от -60°С до +40 °С (исполнение «ХЛ»).

Относительная влажность воздуха - не более 80% при +25 °С.

Трансформаторы не рассчитаны для работы:

во взрывоопасной и агрессивной среде (содержащей газы, испарения, пыль повышенной концентрации и т. п.);

при вибрации и тряске;

при частых включениях со стороны питания до 10 раз в сутки.

Конструкция трансформаторов.

Баки трансформаторов ТМГ -10-250 кВ*А овальной формы, а ТМГ -400-2500 кВ*А прямоугольной формы изготовлены с гофрированными стенками без маслорасширителя. Для подъема бака и трансформатора в сборе используются крюки, расположенные под верхней рамой бака. На крышке бака имеется кран (пробка) для залива масла, внизу бака имеются пробка для спуска масла, кран (пробка) для взятия пробы, болт заземления.

Активная часть состоит из магнитопровода, изготовленного из холоднокатаной электротехнической стали, обмоток и высоковольтного переключателя. Обмотки трансформаторов алюминиевые или медные.

Вводы ВН и НН наружной установки, съемные, изоляторы проходные фарфоровые. При токе ввода 1000А и выше в верхней части токоведущего стержня крепится специальный контактный зажим с лопаткой, обеспечивающий подсоединение плоской шины. Вводы ВН и НН расположены на крышке.

Для контроля уровня масла на крышке бака установлен поплавковый маслоуказатель. Для измерения температуры верхних слоев масла в баке на крышке трансформатора установлен термометр.

Объемное расширение масла, зависящее от температуры трансформатора, компенсируется изменением давления внутри бака за счет изменения конфигурации и объема гофростенок.

В герметичных трансформаторах типа ТМГ масло не соприкасается с воздухом и не окисляется. Они не требуют дополнительных расходов при вводе в эксплуатацию и не нуждаются в профилактических ремонтах ревизиях в течение всего срока службы, отпадает необходимость в анализе и регенерации масла. В трансформаторах мощностью от 160 до 2500 кВ*А устанавливаются катки, которые служат для продольного и поперечного перемещения трансформатора. По данным ТМГ я выбрал кабель NYM 3X20мм.


Высчитываем сопротивление:

=p*l/s

Где:

р - Удельное сопротивление меди;- Длина кабеля;- Площадь сечением= 0,017*50/20=0, 04 Ом.

Высчитываем силу тока:

= P/√3*Uном*cos f= 3000/√3*380*0, 8=76 A

Высчитываем потерю напряжения:

∆U = R*I

∆U = 0,04*76=3,04 В

МОЛНИЕЗАЩИТА


Важным вопросом электробезопасности является защита от удара молний, или молниезащита. Молния - это особый вид прохождения электрического тока через огромные воздушные промежутки, источник которого - атмосферный заряд, накопленный грозовым облаком. Для защиты от действия молнии устраивают молниеотводы (громоотводы). Это заземленные металлические конструкции, которые воспринимают удар молнии и отводят ее ток в землю. Различают стержневые и тросовые молниеотводы. Их защитное действие основано на свойстве молний поражать наиболее высокие и хорошо заземленные металлические конструкции.

По степени надежности защиты различают два типа зон:

А - степень надежности защиты превышает 99,5%;

Б - степень надежности защиты составляет 95-99,5%.

ОХРАНА ТРУДА

Требования охраны труда работников животноводства распространяются на все сельскохозяйственные предприятия. Эти требования основаны на Правилах безопасности труда при работе с различными механизмами, агрегатами, электроустановками и т.д., которые эксплуатируются при производстве животноводческой продукции, по охране труда работников и прежде всего женщин, регламентированных в трудовом законодательстве, а также распространяются на защиту труда работников животноводства от различных биологических рисков.

Все работники животноводства в соответствии с действующим законодательством должны проходить обязательные медицинские осмотры.

В состав производственной зоны животноводческого предприятия входят здания для содержания скота, хранения кормов, сооружения для хранения навоза, инженерные сооружения.

Здания и сооружения для крупного рогатого скота необходимо проектировать по технологическим и санитарным нормам.

Транспортные средства, используемые на животноводческой ферме, должны отвечать требованиям технической документации, должны быть исправными и управляться работником, имеющим документ, дающий право на управление тракторным агрегатом.

Погрузочные и разгрузочные операции должны отвечать всем требованиям и правилам, разработанным для отрасли животноводства. Оборудование для доения коров должно также соответствовать требованиям технической документации. Трубопроводы должны быть герметичными, без повреждений.

Следует обязательно огораживать навозохранилища, жижесборники, котлованы, колодцы, ямы, которые располагаются на территории фермы, в целях защиты не только работников, но и людей, оказавшихся вблизи с фермой.

Пусковые кнопки, рукоятки, рубильники должны быть расположены таким образом, чтобы не возникала вероятность случайного их включения. Причем расположения этих устройств должно быть удобным и безопасным для пользования работниками фермы.

Карданные, цепные, зубчатые и ременные передачи, соединительные муфты машин должны быть огорожены в соответствии с требованиями технической документации на данное оборудование.

Все оборудование, машины, установки животноводческой фермы должны периодически в установленные сроки осматриваться соответствующими специалистами. При проведении осмотра, регулировки, ремонта и др. работ, которые связаны с техническим уходом, механизмы и машины необходимо остановить, электрические установки выключить из питания и все приводные ремни снять.

При монтаже нового оборудования, ввода его в эксплуатацию необходимо тщательно сверить соответствие его технических характеристик показателям из сопровождающей его документации. При этом проверяют наличие и исправность имеющихся защитных ограждений и приспособлений. При необходимости целесообразно устанавливать дополнительные ограждения и приспособления.

В случае монтажа собственного оборудования на животноводческой ферме произведенное оборудование должно отвечать всем санитарным и техническим требованиям по безопасности труда.

Все работники животноводческой фермы должны проходить предварительные и периодические обязательные медицинские осмотры.

Запрещается использовать труд женщин и подростков до 18 лет на тяжелых и опасных работах. Так как в животноводческих фермах зачастую преобладает женский труд, то здесь необходимо руководствоваться требованием ТК РФ, Постановлением Совета Министров - Правительства РФ от 6 февраля 1993 г. N 105 "О новых нормах предельно допустимых нагрузок для женщин при подъеме и перемещении тяжестей вручную" и Постановлением Минтруда РФ от 7 апреля 1999 г. N 7 "Об утверждении Норм предельно допустимых нагрузок для лиц моложе восемнадцати лет при подъеме и перемещении тяжестей вручную".

Перед началом эксплуатации машины необходимо проверить надежность крепления откидной части кожуха режущего аппарата.

Все машины должны отвечать санитарным и техническим требованиям и соответствовать сопровождающей их технической документации. Ремонт, осмотр и регулировка машин должна производиться при полной их остановке.

Для осмотра, регулировки, смазки, чистки транспортера, натяжение его цепи, ремонта необходимо предварительно его отключить от питания, т.е. полностью остановить.

Все приводные и натяжные устройства транспортера должны иметь специально оборудованные ограждения. В проходах и у ворот желоба желательно ограждать щитами. Люки для прохода навоза на наклонный транспортер необходимо оборудовать с ограждениями из стальных труб, высота которых должна составлять свыше 1,6 м. При пуске транспортера нужно убедиться в отсутствии посторонних предметов на нем.

Все манометры должны иметь красную черту предельного давления. Необходимо пломбировать запорные вентили на нагревательных магистралях. Снимать эти пломбы разрешается только при проведении ремонта установки или в аварийной ситуации. Имеющиеся проходы возле холодильных установок должны быть свободными, а покрытие пола должно быть в исправном и надежном состоянии.

Оборудование животноводческой фермы может быть снабжено автоматическими устройствами, исправность которых необходимо проверять не реже одного раза в год.

Дистанционные устройства следует проверять на исправность ежедневно. Эксплуатировать неисправные автоматические приборы категорически запрещается.

Изоляция электрических кабелей и проводов агрегатов должна быть целой, без повреждений и защищена от возможных механических повреждений.

Если на животноводческой ферме используются какие-либо сильнодействующие моющие средства, а также дезинфицирующие средства и другие химические вещества, работники должны быть обеспечены необходимыми средствами индивидуальной защиты. Это могут быть резиновые перчатки, сапоги, фартуки и другая специальная одежда.

В помещении, где находится вакуумная установка, запрещается хранить какие-либо посторонние предметы.

При эксплуатации на ферме водонагревателей необходимо тщательно следить за исправностью их изоляторов и терморегулятора, при наличии неисправности которых использовать водонагреватели запрещено.

Кабель или провода, которые соединяют пускатель с нагревающими элементами в самом помещении фермы, необходимо заключить в металлическую трубу, диаметр которой составляет 3/4 или 1 дюйм. Корпус самого водонагревателя, используемого на ферме, должен быть заземлен. Также обязательно следует заземлять кожухи спусковых устройств и труб с проводами.

Для обслуживания электрических установок на ферме допускаются только те работники, которые имеют специальную подготовку и документ, подтверждающий ее. Для обеспечения безопасности производственного персонала от поражения электрическим током необходимо заземлить корпуса распределительных щитков управления, корпуса щитков и силовых шкафов. Обязательному заземлению подлежат корпуса электродвигателей и электрифицированных машин, а также корпуса электронагревателей, т.е. все производственные электрические машины пусковых, защитных и регулирующих механизмов. Необходимо также заземлить стальные трубы электропроводки, металлические корпуса кабельных муфт и т.д. Эти действия необходимо провести для безопасного контакта работников с металлическими частями электроустановок.

Однако при заземлении следует помнить, что его нельзя производить в местах прохода животных, например при входе на ферму, на выгульных площадках и т.д.

Все наземные соединения заземляющих проводов должны быть расположены на хорошо обозреваемом месте, должны быть доступными для осмотра и защищены от случайных механических повреждений и возможных химических воздействий. Примером может послужить случай пролитой краски на заземление.

Заземление присоединяется к машинам и оборудованию с помощью болтовых соединений. При наличии вибрации необходимо применять контргайки.

Штепсельные розетки на 12 - 36 В должны отличаться от розеток на 220 В, вилки на 12 - 36 В не должны подходить к розеткам на 220 В.

На животноводческих фермах, токах при использовании наружных электроустановок необходимо применять только герметические, фарфоровые или чугунные выключатели.

Если на щитке расположено большое количество групп (свыше трех), то у каждого выключателя и предохранителя должны иметься надписи, в которых указывается питаемый объект, номинальная сила тока плавкой вставки предохранителя. Этот щиток должен иметь общий рубильник или другое общее отключающее устройство.

Соблюдение работниками правил гигиены способствует улучшению условий труда и быта животноводов, способствует охране здоровья работников, повышению их работоспособности. Соблюдение данных правил оказывает влияние также на предупреждение распространения заразных болезней среди сельскохозяйственных животных.

Каждый работник животноводства должен обеспечиваться необходимой специальной одеждой и обувью, а также средствами индивидуальной защиты, которые применяются в зависимости от условий работы. Спецодежда должна меняться 2 - 3 раза в неделю, храниться она должна в отдельном помещении от домашней одежды.

Животноводческая ферма должна быть утеплена и оборудована приточно-вытяжной вентиляцией, однако на ферме не должно быть сквозняков. Нельзя допускать существования

повышенной влажности, загазованности вредными газами, плохой освещенности. Всегда должна быть в наличии горячая и холодная вода. Питьевая вода для работников фермы должна быть только кипяченой.

Каждый животновод должен содержать свое рабочее место, а также свой инвентарь в чистоте, осуществлять прием пищи должен в отдельном помещении и в другой одежде. Перед дойкой доярка должна вымыть руки теплой водой с мылом. Во время доения работница не должна прикасаться руками к туловищу коровы, дотрагиваться до своего лица (особенно глаз), вытирать рот или нос.

Известно свыше 100 заболеваний, которые являются общими для людей и животных. Причиной их возникновения обычно являются микробы, вирусы, грибки, паразитические черви и др. Заражение человека от животного может произойти различными путями, основной из них - непосредственно личный контакт человека с больным животным.

На основе ветеринарных и медицинских служб заболевание животных общими болезнями с человеком должно быть сведено на нет. Особенно это актуально в современных условиях, когда то и дело возникают вспышки различных заболеваний, начиная от вируса птичьего гриппа и заканчивая коровьим бешенством, сибирской язвой, ящуром, туберкулезом и др. Практически все эти заболевания являются смертельными и для животных и для людей. Поэтому для наиболее полного осуществления мер безопасности труда на животноводческих комплексах особое значение имеют зооветеринарные мероприятия.

Электробезопасность оборудования. 6.62. Электробезопасность оборудования овцеводческих и козоводческих предприятий должна соответствовать требованиям ГОСТ 12.1.019, ГОСТ 12.1.030, Правил устройства электроустановок (ПУЭ), Правил технической эксплуатации электроустановок потребителей и Правил техники безопасности при эксплуатации электроустановок потребителей применительно к помещениям с повышенной опасностью.

Безопасность электроустановок должна обеспечиваться: - надлежащей

(в отдельных случаях усиленной или двойной) изоляцией;

недоступностью токоведущих частей;

заземлением или занулением корпусов электрооборудования, элементов электроустановок, способных оказаться под напряжением;

надежным и быстродействующим защитным отключением;

понижением напряжения до 35В и ниже;

предупредительной сигнализацией, надписями и плакатами;

приспособлениями и средствами индивидуальной защиты.

.63. Защита работников от поражения электрическим током при эксплуатации ручного технологического оборудования с кабельным или троллейным электропитанием должна обеспечиваться путем применения устройства защитного отключения и зануления.

.63.1. Заземлению подлежат металлические части электроустройств, машин и оборудования, которые могут оказаться под напряжением при нарушении изоляции:

при напряжениях переменного тока 110 В, 220 В и выше - во всех случаях;

при номинальных напряжениях выше 36 В переменного и 110 В постоянного тока - в помещениях с повышенной опасностью и особо опасных, а также в ручных установках;

при любых напряжениях переменного и постоянного тока - во взрывоопасных помещениях.

.63.2. Заземлению подлежат корпуса электрических машин, трансформаторов и аппаратов, каркасы распределительных щитов и шкафов, металлические корпуса осветительных приборов и оболочки кабелей, металлические трубы электропроводки и другие металлические конструкции, связанные с установкой и ограждением электрооборудования, металлические корпуса передвижных и переносных приемников тока.

.63.3. Нетоковедущие части установок (кожухи и корпуса электрокалориферов, электродвигателей, вентиляторов, кожухи рубильников, магнитных пускателей, пусковых кнопок) необходимо занулять.

.64. Все вновь присоединяемые и реконструируемые электроустановки должны быть подвергнуты приемно-сдаточным испытаниям и приняты комиссией согласно действующим положениям.

.64.1. Ввод электроустановок в эксплуатацию возможен только при наличии соответствующего электротехнического персонала и назначении лица, ответственного за электрохозяйство.

.65. Все электродвигатели должны иметь соответствующую защиту от коротких замыканий и перегрузок.

.66. Устройство заземлителей в местах прохода животных, на входе в помещение и выгульных площадках не допускается.

.67. В кошарах должна применяться специальная осветительная арматура закрытого исполнения на изоляционном основании.

.68. Для питания переносных светильников в помещениях должно применяться напряжение не выше 12 В.

.69. Электропровода и электродвигатели приводов машин в кормоцехах и помещениях для размола зерна должны быть выполнены в пыле- и взрывозащищенном исполнении.

.70. Участки электропроводки, расположенные на высоте менее 1,5 м от пола, должны быть защищены от механических повреждений - проложены в стальной трубе или закрыты уголком.

.71. Провода к электрокалориферам, электродвигателям вентиляторов и аппаратам для их автоматического регулирования должны иметь сечение, соответствующее мощности этих агрегатов.

.72. Штепсельные разъемы должны быть расположены и защищены таким образом, чтобы их присоединение осуществлялось без затруднений, не было возможности для случайного прикосновения к частям под напряжением или штырям при сочленении или разъединении штепсельного разъема.

.73. Сверлить отверстия, пробивать борозды в стенах, панелях, перекрытиях, в которых может быть размещена скрытая электропроводка, а также производить другие работы, при выполнении которых может быть повреждена изоляция электрических проводов и установок, следует после отключения этих проводов и установок от источников питания. При этом должны быть приняты меры по предупреждению ошибочного появления на них напряжения.

.74. Электрические провода и водопроводные трубы не должны соприкасаться. Расстояние между проводами и водопроводом, расположенным параллельно, внутри помещений должно быть не менее 100 мм.

.75. В ответвлениях от магистральных линий водопроводов к автопоилкам, электроводоподогревателям и другим электроприемникам, связанным с водопроводами, должны предусматриваться изолирующие вставки длиной не менее 1,0 м.

.76. Питающее напряжение для облучающих установок должно быть не более 250 В. При низких потолках овчарен облучающие установки необходимо ограждать от прикосновения к контактным частям ламп, патронов и пускорегулирующих устройств.

.77. Токоведущие части электродвигателей и электроаппаратов должны быть недоступны для случайного прикосновения.

.71.1. Выключатели и рубильники у стригальных и чесальных аппаратов должны быть закрытого типа.

.77.2. Машины и аппараты с несъемным гибким кабелем (стригальные и чесальные машинки, установки и аппараты стригальных и чесальных пунктов и др.) должны иметь устройства для крепления кабеля, чтобы проводники не подвергались натяжению, скручиванию, и стиранию.

.78. Здания для содержания овец и коз и подсобные постройки должны быть оборудованы молниезащитой от прямых ударов молнии. Молниеприемники стержневых молниеотводов должны иметь длину от 200 до 1500 мм, площадь сечения не менее 100 мм и быть выполнены из стали.

№ п/п

Наименование

Цена за 1 ед. (руб).

Количество шт. (м)

Общая стоимость

1

Агрегат для стрижки овец ЭСА-1/200И

12000

1

12000

2

Стригальная машинка МСО-77Б

4400

1

64000

3

Стригальная машинка МСУ-200

2350

1

2350

4

ТРАНСПОРТЕР НАВОЗОУБОРОЧНЫЙ ШНЕКОВЫЙ КОШ-Ф-100

160000

1

160000

5

Кормораздатчик ТВК-80Б.

14570

2

14570

6

Настенная вентустановка VL-1200

15 120

2

15 120

7

Завесу типа Daire ТВ3

4100

2

4100

8

Светильники ПВЛМ 2Х40

926

34

31484

9

Электродвигатель АИР112МВ6

13600

2

27200

10

Электродвигатель АИР 13256У3

14570

2

29140

11

Электродвигатель АИР П80 А6У3

12430

2

24860

12

Пускатель ПМЕ 111,112,113

260

5

1300



ИСПОЛЬЗУЕМАЯ ЛИТЕРАТУРА

1.      Т.Б. Лещинская «Электроснабжение сельского хозяйства»

.        И.Л. Каганов «Курсовые и дипломное проектирование»

Похожие работы на - Автоматизация кормления в овчарне

 

Не нашли материал для своей работы?
Поможем написать уникальную работу
Без плагиата!
Без нейросетей!