Разработка системы автоматизации объекта управления в составе АСДУ технологической линии процесса измельчения в сырьевых мельницах
Курсовой проект
Разработка системы
автоматизации объекта управления в составе АСДУ технологической линии процесса
измельчения в сырьевых мельницах
Введение
Режим работы сырьевой мельницы существенно зависит от степени загрузки.
Недогрузка мельницы ведет к снижению ее производительности, а при перегрузке мельницы материал
недоизмельчается, что резко ухудшает качество получаемого материала. При
автоматизации мельниц применяются различные принципы управления уровнем
загрузки мельницы. Для надёжной и бесперебой работы измельчительного
оборудования важно применение централизованных систем смазки.
Эффект от внедрения систем автоматизации мельниц типа ММС
заключается в экономии капитальных затрат и эксплуатационных расходов. Экономия
капитальных затрат достигается уменьшением площади, занимаемой средствами АСУ
мельницами. Экономия эксплуатационных расходов достигается существенным
снижением трудоемкости обслуживания и затрат на расходные материалы и
заменяемые элементы. При этом повышенной надежности системы АСДУ существенно
уменьшаются потери от простоев мельницы, связанные с регламентными и ремонтными
работами.
Как показывает опыт, использование централизованных систем
смазки позволяет в значительной степени повысить эффективность оборудования и
снизить эксплуатационные издержки. Простота в использовании, надежность и
быстрая окупаемость - это те решающие факторы, которыми руководствуются при
оснащении оборудования централизованными системами смазки. Наличие единого
распределительного поста смазки, дозирующих насосов, компактных трубопроводов,
подающих смазку к каждому конкретному узлу, исключает необходимость
вмешательства персонала в процесс смазки, обеспечивает постоянное наличие
оптимального количества смазочного материала в узлах трения, что является
надежной гарантией безаварийной продолжительной эксплуатации механизма в целом.
К настоящему времени накоплен значительный опыт использования
централизованных систем смазки в транспортной технике, металлообработке, горной
технике и др. Сейчас это преимущественно автоматизированные централизованные
системы смазки (АЦСС): легкие, компактные, надежные, с возможностью
программирования для выбора режимов подачи смазки. Среди поставщиков АЦСС
необходимо отметить немецкую компанию «LINCOLN», мирового лидера в
производстве АЦСС, что доказано эффективностью применения АЦСС во многих
отраслях.
1. Основы автоматизации
процесса измельчения. Задачи контроля управления процессом измельчения
.1 Основные задачи контроля и управления процессом измельчения на
базе сырьевых мельниц
измельчение
гидробак управление маслоохладитель
Измельчение и классификация в процессе обогащения руд
предназначены для раскрытия полезных минералов, для получения определённой
крупности. Эти процессы связаны и их рассматривают как единый объект.
Показатели работ обогатительных фабрик определяется высокоэнергетическим
процессом измельчения, на долю которого приходится ≈15% общего объема
информации, используемой при контроле и управлении.
К основным задачам контроля относятся:
1. Автоматический контроль состояния
механизмов:
1.1. Температуры подшипников, механизмов и машин;
.2. Параметров системы маслосмазки;
.3. Состояния перегрузочных узлов отделения измельчения;
.4. Длительности работы и простоя технологических механизмов.
2. Автоматический контроль технологических
параметров цикла измельчения:
2.1. Расхода исходного продукта;
.2. Расхода воды, подаваемой при измельчении;
.3. Гранулометрического состава продукта измельчения
(слива, классифицирующего аппарата);
.4. Плотности слива классифицирующего аппарата;
.5. Заполнения барабана мельницы исходным материалом;
.6. Загрузки мельницы мелющими телами;
.7. Уровня пульпы в зумпфах насосов классифицирующих
устройств;
.8. Циркуляционной нагрузки цикла измельчения (с учетом
процесса через гидроциклон).
3. Автоматическое управление процессом
измельчения:
3.1. Стабилизация технологических параметров процесса
измельчения и классификации;
3.2. Оптимизация процесса измельчения.
.2 Классификация выходных и входных величин процесса мокрого помола
В общем случае объектом управления (ОУ) является сырьевая
шаровая мельница мокрого помола. ОУ имеет следующие входные, выходные и
возмущающие величины.
Рис. 1.2.1. Входные и выходные величины ОУ
Здесь f1i(t) - входные величины, Fi(t) - возмущающие
воздействия являются независимыми. f1i(t) называется управляющей
или регулирующей величиной, f2i(t)- является зависимой
величиной и называется управляемой или регулируемой.
В данном курсовом проекте рассматривается распределенный ОУ -
ЛИС.
1. Входные:
Q - Расход по исходной
руде;
WM - Расход воды в
мельницу;
WКЛ - Расход воды в
классифицирующий аппарат, вода поступает с пульпой из зумпфа;
CХ1 - Гранулометрический
состав исходного продукта;
у - Физико-механические свойства руды;
n - Частота вращения барабана мельницы;
ц - Количество мелящей среды;
щ - Влажность исходной руды;
T1 - Температура исходного
продукта;
2. Выходные параметры:
qСЛ - Объёмный расход слива
классификатора;
дСЛ - Плотность слива;
CХ2 - Гранулометрический
состав слива;
Р - Мощность, потребляемая приводом;
Учитывая, что целью работы является разработка
„интеллектуального“ измерительного модуля в качестве заданного канала регулирования выбираем
канал управления «уровень загрузки мельницы-расход материала».
.3 Основные принципы построения системы автоматизации процессом мокрого помола
Основная задача процесса мокрого помола - обеспечение подготовки
пульпы к обогащению. В цикле измельчения должно перерабатываться плановое
количество руды.
Цели управления процессом измельчения могут быть:
. Стабилизация гранулометрического состава продукта
измельчения при постоянном расходе этого продукта;
. Стабилизация гранулометрического состава и плотности
пульпы, поступающей в процессе вращения;
. Обеспечение максимального выхода готового продукта;
. Стабилизация гранулометрического состава продукта
измельчения при максимальном расходе этого продукта.
При управлении процессом измельчения для достижения одной из
целей управления необходимо компенсировать следующие возмущения:
. Изменение физико-механических свойств руды,
вызывающие постепенное изменение расхода и гранулометрического состава пульпы
на выходе цикла;
. Изменение количественных характеристик входных
потоков руды и воды, ведущие к изменению гранулометрического состава пульпы;
. Изменение расходных характеристик по току пульпы
внутри цикла, ведущие к неравномерности питания классифицирующих аппаратов и
нарушение условий классификаций.
Следовательно, для достижения цели управления процессом
измельчения необходимо решение следующих задач:
. Стабилизация входных потоков руды и воды для
получения пульпы;
. Стабилизация условий измельчения;
. Стабилизация условий классификации;
. Стабилизация гранулометрического состава выходного
потока пульпы;
. Компенсация изменения физико-механических свойств
исходной руды.
Для решения задач было предложено множество принципов
управления процессом измельчения, которые можно объединить в следующие группы:
. Регулирование воздействием на подачу исходной руды в
цикл измельчения;
. Регулирование воздействием на расход воды в барабане
мельницы;
. Регулирование воздействием на уровень пульпы в
зумпфе насоса гидроциклона;
. Регулирование гранулометрического состава пульпы на
выходе цикла.
К первой группе, которая объединяет принципы управления,
использующие в качестве управляющего воздействия изменение расхода цикла по
исходной руде, следует отнести следующие принципы.
Стабилизация
расхода цикла по исходной руде путем изменения частоты вращения привода
питателя
(QP = const; n = var)
Этот принцип управления широко применяется в отечественных и
зарубежных обогатительных фабриках. Он оправдывает себя, когда
гранулометрический состав и физико-механические свойства сравнительно
постоянны. Но даже если свойства руды изменяются, этот принцип применим с
корректировкой задания. Основное преимущество этого принципа это простота
технической реализации.
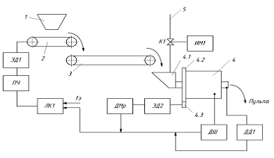
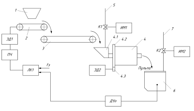
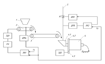
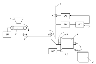
Рис. 1.3.1. Блок - схема автоматизации ЛИС
В состав системы входят:
1 - бункер питателя;
2 - питатель;
3 - питатель типа «конвейерные весы»;
4 - мельница;
4.1 - воронка;
4.2 - венцовая шестерня на мельнице (барабане);
4.3 - приводная шестерня;
5 - трубопровод подачи воды;
ЭД1 - электродвигатель питателя;
ПЧ - преобразователь частоты;
ЭД2 - электродвигатель мельницы;
ЛК1 - контроллер;
ДМm - датчик массы;
К1 - регулирующий клапан;
ИМ1 - исполнительный механизм.
В САР входят следующие элементы: 1, 2, 3, 4, ДМm, ЛК1, ЭД1, ПЧ. Применение таких систем
стабилизации позволяет дать прирост производительности измельчительных
агрегатов на 5% и более при незначительных колебаниях физико-механических
свойств руды.
Стабилизация
загрузки барабана мельницы рудой с воздействием на частоту вращения привода
питателя
Уровень загрузки барабана мельницы рудой при постоянном
расходе отражает изменение физико-механических свойств руды. Уровень загрузки
можно контролировать по следующим параметрам:
) По уровню шумового сигнала (АШ),
при помощи датчика шума (ДШ) - для мельниц со стальной футировкой,
производимого мелящими телами в зоне потери;
) По потребляемой мощности электродвигателем мельницы,
при помощи датчика мощности (ДМР) - для мельниц самоизмельчения
(мелящие тела отсутствуют);
) По давлению масла в опорных подшипниках мельницы,
при помощи датчика давления (ДД1) - для мельниц с самоизмельчением или
резиновой футировкой.
Рис. 1.3.2. Блок - схема автоматизации ЛИС
Управление в данном случае сводится к следующим условиям
(одно из 3-х):
· АШ = const;
· PЭД2 = const;
· pМ = const.
В САР входят следующие элементы: 1, 2, 3, 4, ЛК1, ЭД1, ПЧ,
ДМP/ДД1/ДШ1. Этот принцип управления процессом измельчения наиболее
распространен и опробован. Использование его при автоматическом управлении дает
увеличение производительности мельницы до 10%.
Стабилизация
уровня пульпы в зумпфе насоса гидроциклона
(UЗ = const; n = var)
Рис. 1.3.3. Блок - схема автоматизации ЛИС
Состав элементов аналогичен предыдущему случаю, кроме:
6 - цапф насоса;
ДУЗ - датчик уровня загрузки
цапфа.
Этот принцип управления применяется для стабилизации работы
насоса гидроциклона с нерегулируемым приводом, что приводит к стабилизации
режима работы гидроциклона путем минимизации возмущений потока питания.
Стабилизация
плотности питания гидроциклона путем изменения частоты вращения электропривода
питателя
(дП = const; n = const)
Рис. 3.3.4. Блок - схема автоматизации ЛИС
Н1 - насос гидроциклона;
ЭД3 - электродвигатель насоса Н1;
ДПд - датчик плотности пульпы.
Это один из возможных вариантов управления мельницы при измельчении
руд.
Стабилизация
объемного расхода пульпы питания гидроциклона с воздействием на частоту
вращения двигателя питателя
Блок-схема этого принципа соответствует предыдущей схеме.
Применение этого принципа приводит к стабилизации давления на входе в гидроциклон
и, следовательно, к стабилизации выходных характеристик слива гидроциклона.
Таким образом, в качестве датчика расхода используют датчики, основанные на
электромагнитном принципе действия.
Рис. 3.3.5. Блок - схема автоматизации ЛИС
Рассмотренные принципы регулирования были связаны с
регулированием путем воздействия на подачу исходного материала в мельницу. В
последующих принципах регулирования рассмотрим особенности регулирования
воздействием на расход воды в барабан мельницы.
Стабилизация
расхода воды в барабан мельницы с воздействием на положение регулирующего
клапана трубопровода, подающего воду в мельницу
Этот принцип применяется при условии стабилизации расхода
руды в барабан мельницы.
Рис. 1.3.6. Блок - схема автоматизации ЛИС
К1 - регулирующий клапан;
ИМ1 - исполнительный механизм;
ДРВ - датчик расхода воды.
В современных системах в качестве датчиков расхода
используютя датчики, основанные на электромагнитном принципе действия.
Стабилизация
соотношения твердого продукта к жидкому путем изменения расхода воды в барабан
мельницы
Применение этого принципа управления позволяет
стабилизировать плотность пульпы в барабане мельницы, что обеспечивает
стабилизацию условий измельчения. Это один из важных принципов управления,
позволяющий исключить переизмельчение или недоизмельчение руды. Рассмотрим
особенности этой блок-схемы.
Рис. 3.3.7. Блок - схема автоматизации ЛИС
Особенность этой схемы заключается в следующем: с помощью ЭД1
обеспечивается загрузка мельницы с учетом датчика массы подаваемого материала.
Второй контур на базе ЛК2 обеспечивает стабилизацию расхода воды, однако при
увеличении или уменьшении расхода твердого компонента для того, чтобы
обеспечить соотношение твердого к жидкому в мельнице, соответственно,
изменяется расход воды.
.4
Анализ способов измерения и регулирования уровня загрузки мельниц
самоизмельчения
На основе представленных результатов (см. п.1.1-п.1.3), выполним
анализ способов измерения и регулирования уровня загрузки мельниц
самоизмельчения.
Основная задача процесса измельчения - увеличение
дисперсности твердого материала, придание ему определенных гранулометрического
состава и формы частиц.
Основными параметрами, отражающими ход процесса измельчения
является степень загрузки барабана мельницы сырьем. Степень загрузки барабана
мельницы сырьем, сопровождающаяся изменением ее производительности может
изменяться при изменении гранулометрического состава сырья и его
физико-механических свойств. Она отражает внутреннее состояние мельницы и
во-многом определяет гранулометрический состав готового измельченного продукта.
Степень заполнения сырьем мельниц самоизмельчения
контролируется следующими методами:
. Путем измерения мощности потребляемой мельницей, что
важно для всех локальных систем управления мельницами и обязательно для
большинства мельниц само- и полусамоизмельчения.
2. Путем измерения давления масла в подшипниках
мельницы,что является крайне важным для мельниц само- и полусамоизмельчения и
требует специального внимания, поскольку дает информативный сигнал о загрузке
этих мельниц.
. Путем измерения веса мельницы, который в настоящее
время измеряется с помощью нагрузочных элементов, расположенных под подшипниками
мельниц. Этот метод измерения степени загрузки мельниц зачастую используется
совместно с датчиками давления масла в подшипниках. Преимущество нагрузочных
элементов заключается в возможности контроля абсолютного веса и снижении
сигнала помехи, зависящего от вязкости масла, температуры и других эффектов.
Недостаток этого метода заключается в относительно большей стоимости по
сравнению с датчиками давления масла и дорогая замена при неисправности.
Установка должна осуществляться тщательно, так как при неправильной установке
может возникать значительная ошибка измерения (т.е. необходимо монтировать
измерительные кабели подальше от силовых и использовать провода соответствующей
длины для эквивалентного сигнала затухания).
. Известно, что работа измельчительных агрегатов
(мельниц различного типа) сопровождается возникновением шумовых эффектов
различной физической природы (акустического, вибрационного и электрического
полей). При этом характеристики этих полей (интенсивность, частотные свойства)
в значительной степени зависят от степени объемного заполнения барабана мельниц
измельчаемым материалом, что предопределяет возможность построения систем
стабилизации объемного заполнения мельниц, основанных на использовании этих
эффектов [4]. Акустические и вибрационные методы получили развитие в ряде
разработок 70-80 гг. Развитием этих разработок является виброакустический
анализатор ВАЗМ-1, который является универсальным интеллектуальным прибором
нового поколения, реализованном на базе РС-совместимого контроллера. Прибор
использует три типа шумовых параметров - акустический шум, вибрационный шум,
энергетический шум. Комбинирование параметров позволяет его использовать для
практически любых типов мельниц.
Автоматическое регулирование работы мельниц построено на
принципах постоянства загрузки мельниц рудой и их нагрузки. Система
регулирования содержит датчики производительности по исходному питанию, по
степени заполнения барабана рудой (по шуму мельницы, датчик - микрофон), по
нагрузке привода мельницы (по мощности, потребляемой приводом мельницы, датчик
- мощности), преобразовательных и исполнительных механизмов, изменяющих
производительность по исходным компонентам.
В целом применение автоматического регулирования повышает
производительность на 3-10%.
Системы автоматического регулирования процесса измельчения
создают, ориентируясь на стабилизацию производительности и крупности по
исходному, а также на получение максимальной производительности при постоянной
крупности продукта. Находят применение следующие системы автоматической
стабилизации:
крупности готового и слива классификатора путем постоянства
подачи руды с помощью счетчика конвейерных весов, электрически связанного с
электродвигателем подбункерных питателей; одновременно поддерживают неизменной
подачу воды;
заполнения барабана рудой (по интенсивности шума мельницы)
путем применения регулируемого питателя; расход воды регулируется автоматически
по показаниям весов; система автоматически компенсирует изменение
измельчаемости;
суммы сигналов преобразователей (звукометрического и
исходного питания), преобразованных в определенном соотношении и воздействующих
на питатель руды; при этом отдельно (пропорционально подаче руды)
поддерживается расход воды;
суммарного сигнала преобразователей исходного питания и
циркулирующей нагрузки (измеряемой косвенно по мощности, потребляемой
электродвигателем спиралей классификатора, для гидроциклонов - датчик массы
желоба песков), воздействующего на исполнительный механизм питателя.
Кроме указанных систем, разработаны системы автоматического
поиска оптимального режима агрегата измельчения. Оптимум находят
последовательным увеличением питания на некоторую величину.
Для мельниц рудного самоизмельчения также разработаны системы
стабилизации массы загрузки в барабане (датчик - мощность электродвигателя
мельницы или давление масла в коренных подшипниках) и шума мельницы, зависящих
от соотношения крупного и мелкого классов руды в мельнице. Систему можно
применять при раздельном питании мельницы рудой крупного и мелкого классов.
2.
Основная часть
2.1 Особенности автоматизации и описание основной схемы процесса
измельчения
На основании динамической характеристики представленной на
рис. 4.1. в качестве исследуемом технологическом процессе применяется следующая
мельница мокрого самоизмельчения типа ММС 70х23А (ОАО «ТЯЖМАШ») предназначены
для размола руд черных и цветных металлов, алмазо- и золотосодержащих руд, а
также сырьевых материалов в промышленности и строительных материалов.
Рис. 2.1.1. Динамические характеристики с
учётом уровня загрузки барабана мельницы по каналу регулирования «мощность,
потребляемая электроприводом мельницы- расход исходного сырья».
Резиновая футеровка мельниц ММС 70х23 является серийной
продукцией поставляемой Группой компаний МГМ-Групп в России и странах СНГ для
предприятий алмазодобывающей, строительной (цементной) и металлургической
отраслей.
Комплект футеровки ММС 70х23 включает в себя:
· Футеровку загрузочного торца
мельницы;
· Футеровку барабана
мельницы;
· Разгрузочные
резиноармированные решетки;
· Резино-магнитная
футеровка сварных металлических элеваторов;
· Резино-магнитная
футеровка разгрузочной втулки ММС;
· Полиуретнаовые сита и
направляющие лифтеры (шнек) для разгрузочных устройств.
Технические характеристики ММС 70-23А представлены в
табл.2.1.
Таблица 2.1.
|
Типоразмер
|
ММС
70х23А
|
|
Диаметр,мм
|
7000
|
|
L,мм
|
230
|
|
Обьем,м^3
|
80
|
|
Мощность
привода, кВт
|
1600
|
|
Способ
помола
|
мокрый
|
|
Производительность,
т/ч
|
80-320
|
|
Количество
изготавливаемых мельниц
|
270
|
Система автоматизации сырьевой шаровой мельницы (СШМ) мокрого
помола условно разделяется на три части, а именно, систему автоматизации
процесса исходной сырья, автоматизированную систему управления мельницей,
систему автоматизации процесса выгрузки сырья.
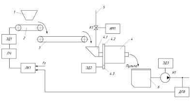
Система автоматизации процесса загрузки и измельчения руды
представлена на рис.2.1.1.
Рис. 2.1.2. Система автоматизации ММС по каналу регулирования
«мощность, потребляемая электроприводом мельницы- расход исходного сырья»
Эта система автоматизации содержит следующие элементы САР и
оборудования:
- бункер исходного сырья (ИС1);
- ленточный весовой конвейер ИС1;
- загрузочная воронка мельницы;
- загрузочная цапфа;
- подшипники скольжения загрузочной и разгрузочной цапфы;
- фундаментные рамы;
- гидравлические домкраты;
- барабан мельницы ММС;
- разгрузочная цапфа;
- разгрузочная труба;
- венцовая пара;
12 - кожух;
- редуктор;
- главный электропривод мельницы;
- резервный электропривод;
- зумпф;
ВС1 и ВС2 - тензорезисторные ячейки конвейерных весов;
ЭД1 - электродвигатель конвейера ИС1;
ДП1 - датчики перекоса транспортера влево и вправо;
ДС1 - датчик скорости;
ДМ1 - датчик массы;
САР1, САР2 - централизованная система маслосмазки;
ДМД1 - датчик мощности двигателя;
ИД1 - импульсный датчик числа оборотов обгонной муфты;
ЭД4 - электродвигатель насоса.
Одновременно с исходным сырьём в мельницу подается
техническая вода. Для вкл/откл подачи воды на трубопроводах установлены клапаны
(К1..3) с исполнительными механизмами (М1 и М2) и электромагнитным приводом
УА1. Для измерения расхода подаваемой жидкости используются датчики расхода
тахометрического типа.
Следует отметить, что мельница имеет входную 4 и выходную 9
полые цапфы, через которые материал загружается и выгружается. Вращение
мельницы осуществляется через венцовую пару 11 (венцовую шестерню и редукторную
шестерню). Главный двигатель электропривода мельницы ЭД2 через редуктор 12 и
венцовую пару обеспечивает заданную скорость вращения мельницы. При вращении
барабана мельницы мелющие тела, прижимаемые центробежной силой к стенкам,
поднимаются на некоторую высоту, а затем под действием силы тяжести падают на
слой материала, дробят его и частично истирают.
Для смазки трущихся частей механизмов мельницы и стабилизации
температурного режима входного и выходного подшипников мельницы, редуктора
привода мельницы применяется централизованная система жидкой смазки. Для смазки
венцовой пары применяется централизованная система густой смазки.
Измельченный материал через разгрузочную устройство 10
поступает в емкость, зумпф 14, из которой с помощью насоса ЭД4 подается на
дальнейший процесс измельчения.
.2 Экспериментальные характеристики процессов измельчения в
сырьевых мельницах. Уравнения движения и передаточные функции этих процессов
Процессы измельчения - это нелинейные ОУ, и статические характеристики их
нелинейны, но в
ограниченном диапазоне изменения входных параметров их можно линеаризировать.
На динамические свойства процессов измельчения и
классификации оказывают влияние следующие группы факторов:
а) определяющие сущность операции (измельчение
твердых тел и
разделение минералов в водной среде по крупности и плотности);
б) характеризуюшие мельницу и классифицирующие
аппараты как
гидравлическую емкость (накопление, расход и т.д.);
в) транспортирование материала через барабан
мельницы и по
пульпопроводам, связываюшим мельницы с другими аппаратами.
На рис. 4.2.1. представлена динамическая
характеристика процесса измельчения по каналу регулирования „расход материала Q - мощность Р,
потребляемой электроприводом
ММС“
Рис.2.2.1. Динамическая характерситики процесса
измельчения мельница (ММС) по каналу регулирования „расход материала Q - мощность Р,
потребляемой электроприводом
СМ“
Исходя из графика следует, что при скачкообразном
изменении входной величины Q(t), выходная величина Р(t) изменяется по S-образной характеристике,
следовательно, этот процесс можно представить в виде последовательного
соединения двух типовых звеньев: апериодического звена и звена запаздывания.
Уравнение движения этому каналу регулирования следующие:
Здесь x(t) - уровень
загрузки барабаны мельницы;
y(t) -
расход исходного сырья.
Передаточная функция процесса измельчения как ОУ следующая:
- коеффициент передачи ОУ по заданному каналу регулирования
ф3, Тм определяются из динамических характеристик этого процесса (см. рис. 2.2.1.).
2.3 Расчет и построение основных динамических характеристик ОУ1 по каналу
регулирования “температура масло гидробака - расход жидкой смазки через
маслоохладитель”
С учетом разработки “интелектуального” модуля измерения расхода
сырьевой мельницы мокрого помола с учетом
применения микропроцессорных систем управления электродвигателями насосов смазки опорных подшипников, основным каналом регулирования
является “ расход материала
Q - мощность Р,
потребляемой электроприводом СМ ”. При этом принимаем что уровень
загрузки материала в мельницу будет контролироватся по давлению масла в опорных подшипниках мельницы. Однако давление масла
зависит от температуры
этого масла
охлаждающего опорные подшипники и предназначеного для смазки этих подшипников. Учитывая что давление зависит
от температуры поэтому
необходимо стабилизировать температуру масла. В связи с этим канал регулирования
для этой локальный САР является “температура масло
гидробака - расход жидкой смазки и через маслоохладителем” следовательно ОУ
является указанный канал.
Работа ОУ по каналу регулирования «температура
масла гидробака - расход жидкой смазки через маслоохладитель»
характеризуется обыкновенным неоднородным дифференциальным уравнением первого
порядка:
Анализ динамических свойств ОУ производят по временным и частотным
характеристикам. Преобразуем исходное уравнение по Лапласу:
получаем алгебраическое уравнение изображений:
,
где, X(p) и Y(p) - выходная и входная величины ОУ,
преобразованные по Лапласу; p -
комплексная переменная (оператор Лапласа).
Находим решение алгебраического уравнения изображений:
Определяем аналитическое выражение передаточной функции ОУ:
Переходная характеристика
Находим изображение переходной характеристики
, которое равно:
, где
- изображение единичной ступенчатой
функции.
Приравниваем знаменатель выражения к нулю:
и находим корни из полученного уравнения:
;
Так как один корень уравнения (p1) нулевой, а второй (p2) - простой, то для нахождения переходной характеристики hоу(t) можем
применить эмпирическую формулу разложения Хевисайда.
По формуле Хевисайда определяем переходную характеристику ОУ:
,
где:
· Н(0), Н(pi) и Q(0), Q(pi) - значения полиномов
числителя Н(р) и знаменателя Q(p) функции W(p) при условии, что p = 0 и p = pi соответственно;
· pi - корни
характеристического уравнения Q(p) = 0; n - количество корней
характеристического уравнения;
· Q¢(pi) - значение производной
при p = pi.
Учитывая что:
;
;
;
;
;
получим:
Подставив заданные значения kоу, Тоу, t получим график переходной характеристики:
Рис. 2.3.1. Переходная характеристика ОУ1
Комплексно-частотная характеристика (КЧХ)
Находим аналитическое выражение КЧХ. Для этого заменяем в
выражении для передаточной функции комплексную величину р на переменную jw и получаем:
Домножим на комплексно - сопряженную величину 1-Тоуjw и получим:
,
после преобразований, получаем
,
где
, тогда
- вещественная частотная характеристика (ВЧХ);
- мнимая частотная характеристика (МЧХ).
Подставив заданные значения kоу, Тоу, t получим
график КЧХ:
Рис. 2.3.1. График комплексно-частотной характеристики ОУ1
Амплитудно-частотная характеристика (АЧХ)
Определим АЧХ нашего ОУ:
После подстановки и преобразования
получим:
Подставив заданные значения kоу, Тоу получим график АЧХ:
Рис. 2.3.2. График амплитудно-частотной характеристики ОУ1
Фазо-частотная характеристика (ФЧХ)
Определяем ФЧХ исследуемого ОУ1:
После подстановки и преобразования
получим:
Подставив заданные значения Тоу, t получим график ФЧХ:
Рис. 2.3.3. График фазо-частотной характеристики ОУ1
.4
Особенности локальных САР процесса маслосмазки опорных подшипников. Выбор и классификация
объекта управления по заданному каналу регулирования
Подача исходного материала в мельницу - это один из этапов
процесса измельчения, который может существенно повлиять на уровень загрузки
(заполнения) мельницы и на потребляемую мощность электродвигателя этой
мельницы. Увеличение уровня загрузки мельницы влияет на эффективность
измельчения, так как это динамический процесс, и массы в этом процессе должны
быть сбалансированными.
Уровень загрузки мельницы может контролироваться по давлению
масла в опорных подшипниках мельницы рм (рис. 2.11).
Рис. 2.4.1. Пример зависимостей Рпр и рм
для (СМ)
Для СМ предлагается метод измерения уровня загрузки на основе
совместного измерения давления масла в централизованных системах маслосмазки
2-х опорных подшипников питательной и разгрузочной цапф мельницы с помощью
«интеллектуальных» датчиков давления, а затем осреднения полученных данных.
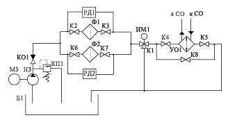
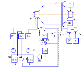
Схема расположения систем централизованной смазки мельницы
самоизмельчения показана на рис. 4.4.2.
Рис. 2.4.2. Централизованные системы смазки (СМ)
Схема систем смазки СМ включает две централизованные системы
жидкой смазки: питательного (I) и разгрузочного (II) подшипников цапф мельницы. Венцовая пара (III), подшипники редуктора
привода (IV) и электродвигатель мельницы (V) обслуживаются
специализированной станцией густой смазки.
Элементы оборудования (рис. 4.4.2) следующие: мельница
самоизмельчения, питательная (2) и разгрузочная (3) цапфы, венцовая 4 и
приводная 5 шестерни, редуктор 6 и электродвигатель 7. Загрузочная и
разгрузочная части мельницы 1 включают цапфы 2 и 3, связанные с её торцевыми
крышками и опираются на подшипники с баббитовой заливкой (смазываются жидкой
смазкой). В состав централизованной системы подшипника 2 входят насосы высокого
Н1 и низкого Н2 давления, циркуляционный насос Н3 для охлаждения масла,
погружной насос Н4 для перемешивания масла в маслобаке, элементы гидросистем
ГЭ1 - ГЭ4 (фильтры, обратные и предохранительные клапаны и др.), устройство
охлаждения УО (маслоохладитель), через который по одним каналам циркулирует
нагретое масло, а по другим - охлаждающая жидкость из системы охлаждения СО,
регулирующий клапан К1 с электрическим приводом ЭМ и маслобак Б1 с
нагревательными элементами НЭ. Локальные системы автоматического регулирования
(САР) с помощью контроллеров обеспечивают регулирование температуры в
контурах охлаждения масла подшипников мельницы самоизмельчения путем изменения
расхода холодной воды через маслоохладитель УО.
В условиях непрерывной работы мельницы, высокие температуры
ведут к опасным ситуациям для трущихся частей механизмов мельницы. В связи с
этим в централизованных системах смазки предусмотрено охлаждение масла на базе
маслоохладителя. Анализ режимов работы системы смазки мельницы показывает
следующее. Во-первых, возможно получение первичной информации от датчиков
давления, находящихся в системах централизованной смазки I и II (см. рис. 4.4.2), для использования
этой информации в автоматизированной системе загрузки мельницы, так как
изменяется давление при изменении степени загрузки мельницы. Во-вторых, для
получения функциональной связи между загрузкой мельницы и давлением в
гидросистеме насоса/насосов систем централизованной смазки необходимо
обеспечить стабилизацию расхода масла в системах I и II мельницы. В-третьих,
необходимо предусмотреть компенсацию возмущающих воздействий в работе систем
централизованной смазки I и II с учетом нагрева или охлаждения масла в
различные периоды года.
Для компенсации возмущающих воздействий в централизованных
системах смазки подшипников предусмотрено основное охлаждение жидкой смазки
маслобака Б1 на базе маслоохладителя УО1, как показано на рис. 2.4.3.
Рис.2.4.3. Схема системы охлаждения жидкой смазки
гидробака
Для этой системы охлаждения масла предусматриваются условия,
чтобы Б1 и УО1 находились в непосредственной близости от мельницы с
возможностью регулирования температуры циркулирующей жидкой смазки на основе
применения локальной САР3, что позволяет уменьшить время запаздывания в
гидросистемах. Обозначения на схеме (рис. 2.4.3) следующие: маслобак
Б1, насос Н3 с электроприводом М3, предохранительный клапан КП1, клапан
обратный КО1, маслофильтры Ф1 и Ф2, реле перепада давления РД1 и РД2, шаровые
краны К2-К8, трёхходовой клапан К1 с исполнительным механизмом ИМ1,
маслоохладитель УО1 и система охлаждения СО.
Регулирование температуры жидкой смазки маслобака
осуществляется при помощи изменения расхода жидкой смазки через маслоохладитель.
Регулируемая величина локальной САР - температура масла, а регулирующая
величина - расход жидкой смазки через УО1. Следует отметить, что выбранный
канал регулирования позволяет практически исключить дополнительное охлаждение
жидкости в маслоохладителе гидросистемы насоса низкого давления Н2.
Контролируемые параметры процесса следующие (с учетом старта
главного привода мельницы при допустимых значениях параметров):
) входные:
у1 - давление (расход) масла насоса Н1 (больше
минимального);
у2 - давление (расход) масла насоса Н1 (меньше
максимального);
у3 - давление (расход) масла насоса Н2 (больше
минимального);
у4 - давление (расход) масла насоса Н2 (меньше
максимального);
у5 - давление (расход) масла насоса Н3;
) выходные:
х1 - температура подшипника мельницы (меньше
максимального);
х2 - насос Н1 включён (более 3 мин.);
х3 - насос Н2 включён (более 3 мин.);
х4 - перепад давления на маслофильтре в системе
насоса Н1 (фильтр незасорён перепад давления меньше заданного);
х5 - перепад давления на маслофильтре в системе
насоса Н2 (фильтр не засорён перепад давления меньше заданного);
х6 - перепад давления на маслофильтре в системе
насоса Н3 (фильтр не засорён перепад давления меньше заданного);
х7 - перепад давления на маслофильтре в системе
насоса Н4 (фильтр не засорён перепад давления меньше заданного);
х8 - температура масла гидробака (больше
минимальной);
х9 - температура масла гидробака (меньше
максимальной);
х10 - температура масла подшипника в системе
подачи насоса Н2 (меньше максимальной);
х11 - циркуляция масла в системе насоса Н2;
х12 - циркуляция масла в системе насоса Н4;
х13 - уровень масла в гидробаке (больше
минимального).
2.5 Построение и описание схем автоматизации функциональной и
структурной ОУ по заданному каналу регулирования
Особенности блок-схемы системы автоматизации (ОУ1) показана
на рис 4.5.1.
Рис.2.5.1. Блок-схема системы автоматизации ОУ
Описание основных элементов системы охлаждения жидкой смазки
гидробака представлена в п. 4.4.
В структуру системы автоматизации ОУ входит:
ТК1 - локальный контроллер для стабилизации температуры;
ДТ1 - датчик температуры маслобака;
ДТ2 - датчик температуры окружающей среды;
ТК2 - локальный контроллер для управления электродвигателя насоса;
ДД1 - датчик перепада давления;
М3 - электродвигатель насоса Н3;
ИМ1 - исполнительный механизм трехходового регулирующего
клапана К1.
Функциональная схема локальной САР процесса охлаждения
жидкости гидробака централизованной системы смазки подшипника мельницы показана
на рис. 2.15. Обозначения на этой схеме следующие: контроллер ТК1 с задатчиком
ПЗ1, исполнительный механизм ИМ1, регулирующий орган РО1, ОУ1 объект
управления, блок управления насосом Б1, электродвигатель М3 насоса Н3, датчик
температуры ДТ1.
За выходную величину ОУ1 принимаем температуру жидкой смазки Тк(t) на сливе в гидробак,
которая косвенно будет соответствовать температуре жидкой смазки в Б1. Для её
измерения применяем накладной датчик температуры, установленный на трубе при
сливе в гидробак. Входная величина ОУ1 - расход жидкой смазки G1(t) через мослоохладитель.
Рис. 2.5.2. Функциональная схема САР процесса охлаждения
жидкой смазки гидробака на базе контроллера
Локальная САР обеспечивает процесс
охлаждения жидкой смазки гидробака на базе контроллера ТК1. Если температура
жидкой смазки гидробака находится в диапазоне меньше максимальной и больше
минимальной, то гидросистема жидкой смазки функционирует в заданном режиме и выходной
сигнал на выходе контроллера ТК1 отсутствует.
При выходе температуры Тк(t) на границу диапазона с
учётом максимума температуры жидкой смазки контроллером ТК1 формируется
управляющая команда с учетом пропорционально-интегрального закона регулирования
при возникновении отклонения Dt, как результата сравнения значения от задатчика
ПЗ1 контроллера ТК1 и данных от датчика температуры ДТ1. Команда от контроллера
ТК1 преобразуется в электрический сигнал, поступающий на ИМ1. С помощью
исполнительного механизма ИМ1 перемещается шток регулирующего органа РО1 и сответственно
изменяется расход G1(t) через маслоохладитель УО1. Изменение происходит
до тех пор пока температура Тк(t) не станет равной
заданной. При равенстве Dt нулю выходной сигнал контроллера ТК1
отсутствует.
Структурная схема представлена на рис. 2.5.3:
Рис. 2.5.3. Структурная схема ОУ
В структурной схеме представлены следующие элементы,
соответствующие элементам функциональной схемы для локальный САР:
Wтк1(р) - передаточная функция контроллера;
Wим1(р) - передаточная функция исполнительного
механизма;
Wро1(р) - передаточная функция рабочего органа;
Wоу1(р) - передаточная функция объекта управления;
Wдт1(р) - передаточная функция датчика уровня.
2.6
Построение системы управления электродвигателем циркуляционного насоса
Функциональная схема системы управления электроприводами
моноблока насосов представлена на рис.2.17. Данная схема содержит:
• ЭД1- электродвигатель насоса (тип асинхронный);
• Н1- циркуляционный насос;
• ТК - контроллер специализированного типа ECL Comfort 301;
• ДД1 - Датчик перепада
давления.
Рис.2.6.1. Функциональная схема локальной САР с учетом
управления электродвигателями моноблока насосов
Для реализации поставленной задачи наиболее
целесообразным является выбор Електронного
регулятора (контроллера) ECL - Comfort 301 производство фирмы Danfoss. ECL Comfort 301 - электронный регулятор температуры, который настраивается для работы различных технологических схемах
систем теплоснабжения здания с помощью управляющих карт. Регулятор имеет
тиристорные выходы для управления приводом
регулирующего клапана и релейные выходы для управления приводом насоса или горелочным устройством котла.
Рис.2.6.2. Структура комплекса ECL Comfort 301и L66
К регулятору возможно подключение до шести
температурных датчиков Pt (1000Ом), дистанционных панелей контроля и
управления, дополнительного релейного и коммуникационных модулей.
Регулятор переключается на различные прикладные задачи с помощью ECL - карт. Выбор карты и специфических настроек
регулятора определяется требованиями схемы. Данный контроллер используется совместно с ECL картами серии “L”.
Монтажная схема контроллера
С учетом того, что для рассматриваемой САР была выбрана ECL карта L66, монтажная схема будет
иметь следующий вид (рис. 2.19). В данной ситуации к контроллеру подключается
релейный модуль ЕСА-80,
который предназначен
для подключения к ECL-301 привода моноблока насосов системы.
Рис.2.6.3. Монтажная схема ECL-301 на 230В
Установку регулятора ECL Comfort 301 и дополнительных
комплектующих к нему рекомендуется выполнять с использованием штатной клеммой
коробки для настенного монтажа.
Внутри коробки удобно располагать дополнительные резисторы,
предварительно припаяв к ним провода для соединения с контактами реле перепада
давлений К1 и К2. Релейный блок ЕСА80 размещается в нише, с внешней стороны
задней стенки клеммой коробки. При этом следует выломать заглушки в стенке
коробки, чтобы обеспечить с внутренней ее стороны доступ к контактам блока.
Датчики давления ДЕМ -102 и ДЕМ -202
ДЕМ -102 также как и ДЕМ -202 предназначены для
контроля и двухпозиционного регулирования давления (разности давлений) жидких и
газообразных сред.
Применяются в котельных, тепловых пунктах, системах
отопления, вентиляции и кондиционирования, для автоматизации насосных,
компрессорных и холодильных установок, а также регулирования технологических
процессов в различных отраслях промышленности.
Рабочая среда: вода, воздух, масла, хладоны и другие жидкости
и газы, неагрессивные по отношению к сталям и медным сплавам. Отличаются
высокой устойчивостью к внешним воздействующим факторам (ударам, вибрации,
качке, попаданию внутрь пыли и воды, воздействию соляного (морского) тумана,
плесени и т.п.), а также высокой коммутационной стойкостью электрических
контактов.
Технические характеристики
|
Условное
обозначение прибора
|
Пределы
уставки, МПа
|
Зона возврата,
МПа
|
Максимальное
давление, МПа
|
|
ДЕМ-102РАСКО-01-2
ДЕМ-102РАСКО-01-1
|
-0,065…0,6
|
0,06-0,4
|
2,2
|
|
ДЕМ-102РАСКО-02-2
ДЕМ-102РАСКО-02-1
|
0,1…1
|
0,1…0,3
|
2,5
|
|
ДЕМ-102РАСКО-03-2
ДЕМ-102РАСКО-03-1
|
0,5…2
|
0,2-0,5
|
4
|
|
ДЕМ-102РАСКО-05-2
ДЕМ-102РАСКО-05-1
|
0,5-3
|
0,3…1
|
4
|
|
ДЕМ-202РАСКО-01-2
ДЕМ-202РАСКО-01-1
|
0,055…0,5
|
0,05
|
2,2
|
|
ДЕМ-202РАСКО-02-2
ДЕМ-202РАСКО-02-1
|
0,02...0,2
|
0,03
|
2,2
|
Зона возврата в приборах ДЕМ -102 РАСКО направлена в
сторону понижения давления относительно уставки. При повышении давления и
достижении значения, соответствующего уставке, контакты 1−5 должны
размыкаться, а контакты 1−3 - замыкаться; при понижении давления на
величину зоны возврата контакты 1−5 должны замыкаться, а 1−3 -
размыкаться. Зона возврата в приборах ДЕМ -202 РАСКО направлена в
сторону повышения давления относительно уставки. При понижении давления и
достижении значения, соответствующего уставке, контакты 1−5 должны
замыкаться, а контакты 1−3 - размыкаться; при повышении давления на
величину зоны возврата контакты 1−5 должны размыкаться, а контакты 1−3
замыкаться. Приборы, условное обозначение которых заканчивается цифрой 1,
должны иметь сальниковый ввод кабеля; приборы, условное обозначение которых
заканчивается цифрой 2, должны иметь электрический соединитель по DIN43650 C.
|
Температура
рабочей и окружающей среды: от -40 до +85 °С Степень защиты корпуса приборов
с соединителем IP64, с сальниковым вводом кабеля IP67
|
Масса приборов:
дем-102 РАСКО - 0,7 кг дем-202 РАСКО - 0,8 кг Присоединение штуцерное
коническое под развальцовку трубопровода по ГОСТ 28941.12-91
|
Коммутационная способность контактов:
· - напряжение переменного
тока 127…380 В частотой 50 (60) Гц, при сos(ц)>0,6 коммутируемый ток не
более 6 А;
· - напряжение постоянного
тока 24…220 В, при минимальном токе 0,05 А коммутируемая мощность 60 Вт;
Комплектность поставки: прибор, паспорт, присоединительные
гайки с ниппелем, по отдельному заказу комплектуется импульсными трубками
наружным диаметром Ø=6мм, монтажными
комплектами КМ1 или КМ2.
Габаритные и присоединительные размеры
Рис.2.6.4. Датчик-реле разности давлений ДЕМ-202
РАСКО с соединителем по DIN43650C
Рис.2.6.5. Датчик-реле давлений ДЕМ-102РАСКО с соединителем
по DIN43650 C.
Схема электрических соединений показана на рис. 2.6.6.
Рис.2.6.6. Схема электрических соединений
Выбираем трехфазный асинхронный двигатель с коротко замкнутым ротором марки АИР 100.
Номинальная скорость вращения - 1500 об/мин. Мощность - 3кВт.
Блок-схема управления электропривода насоса представлена на
рис.2.6.7.
Рис.2.6.7. Блок-схема управления электропривода насоса
При отсутствие давления(сбой в системе) на двух
позиционном реле точка 1 связывается с точкой 5(реле размыкается).
УЗО - устройство защиты отключения
ДД1 - датчик перепада давления
ПЛМ - пускатель магнитный
Функциональная схема управления электроприводом насоса
приведена на рис.2.6.8.
Рис.2.6.8. Функциональная схема управления электропривода насоса
БОД - блок обработки данных;
Р1, Р2 - двух позиционное реле;
ЭД3 - электродвигатель насоса;
Н3 - насос;
ДД1 - датчик перепада давления.
.7 Существующие законы регулирования в цифровой форме и выбор закона
регулирования по заданному каналу управления. Выбор регулятора (контроллера)
САР
Для реализации П-, ПИ-, ПИД-регулятора необходимо учитывать
динамические свойства исполнительного механизма, который при перемещении
регулирующего органа имеет вид интегрирующего звена. В связи с этим, чтобы
контроллеры реализовывали один из законов регулирования с учетом ИМ, необходимо
охватить ИМ отрицательной обратной связью. Т.е. регуляторы должны иметь вход
для датчика положения вала исполнительного механизма или любого другого типа
датчика, с помощью которого можно охватить ИМ. Необходимо отметить, что
западными учеными был разработан новый алгоритм управления, заключающийся в
том, что при реализации ПИ-закона регулирования можно не использовать ООС на
базе датчика положения. В этом случае ПИ-закон будет иметь вид:
,
- приращение отклонения, разность между двумя измеренными
величинами;
- постоянная времени интегрирования;
- полоса пропорциональности;
- отклонение регулируемой величины от заданной;
- средняя скорость перемещения штока регулирующего клапана.
Если
, то контроллером формируется сигнал на
закрытие клапана с помощью исполнительного механизма. Если
, то на открытие клапана. Т.о. в этом
случае РУ с учетом контроллера и исполнительного механизма формирует ПИ-закон
регулирования. Такая реализация алгоритма формирования ПИ-закона регулирования
заложена в отечественных контроллерах типа ТРМ-32, ТРМ-33, а также в зарубежных
контроллерах типа ECL 200, -300, -301 и т.д. Однако этот
алгоритм формирования реализован в контроллерах специализированного типа,
которые имеют ограничения, связанные с вводом данных с помощью аналоговых
датчиков. Применяются датчики типа термопреобразователь сопротивления.
В рассмотренной системе автоматизации линии измельчения на базе
мельниц полусамоизмельчения и шаровых мельниц в основном применяются
контроллеры, которые реализуют закон регулирования в виде:
,
Xp- полоса пропорциональности; i-рассогласование;
фд-постоянная времени дифференцирования;
ДEi- разность между двумя соседними измерениями Ei
и Ei-1;
Дtк- время между двумя соседними измерениями Ti
и Ti-1;
фи- постоянная времени интегрирования;
∑Ei- накопленная в i-й момент времени сумма
рассогласований (интегральная сумма).
Отметим особенности локальной САР на базе датчиков давления
находящихся в системе централизованной смазки. В системе автоматизации мельницы
полусамоизмельчения используются две системы жидкой смазки, которые применяются
для смазки питающего и разгрузочного подшипников цапф мельницы. Для
стабилизации работы датчиков давления необходимо предусмотреть как охлаждение
масла на базе маслоохладителя, так и предусмотреть нагревательные элементы в
виде тенов, находящихся в маслобаке. Эти системы обеспечивают необходимый
температурный режим масла в системе смазки. Кроме того для получения
функциональной связи между уровнем загрузки и давлением в системе
централизованной смазки, необходимо обеспечить стабилизацию расхода масла.
С учетом рассмотренной в п.9 блок-схемы системы
автоматизации ОУ, в этой системе может быть применён контроллер типа ECL-300. Основные блоки этого
контроллера следующие:
Блок ПИ-регулятора с двумя контурами регулирования;
Интерфейс связи RS-232;
На входе возможно подключение до 4х датчиков температуры.
На выходе имеются выходные устройства на базе симисторов
(полупроводниковый прибор, являющийся разновидностью тиристоров и используемый
для коммутации в цепях переменного тока. В электронике часто рассматривается
как управляемый выключатель (ключ)) для управления регулирующим клапаном и
релейные элементы для управления насосом (вкл./выкл.).
Конфигурация этого контроллера с учетом рассмотренной
функциональной схемы представлена на рис. 2.7.1.
Рис. 2.7.1. Конфигурация контроллера ECL 300 с учетом рассмотренной
функциональной схемы
Comfort 300 - двухканальный многофункциональный
цифровой регулятор температуры (см. рис.4.7.2). Регулятор предназначен для одновременного
управления двумя регулирующими органами в независимых системах теплопотребления
(в двух системах отопления или в системе отопления и системе ГВС).
Рис. 2.7.2. Цифровой регулятор температуры ECL Comfort 300
В числе главных дополнительных функций регулятора ECL Comfort
300 можно назвать:
· наличие встроенного интерфейса RS 232;
· возможность поддержания температуры
теплоносителя, возвращаемого в тепловую сеть в зависимости от температуры
наружного воздуха путем смещения основного температурного графика
На рис.2.7.3 подключение силовых цепей периферийных устройств
к регулятору ECL Comfort 300.
Рис. 2.7.3. Схема подключения контроллера ECL Comfort 300
Логика работы ECL Comfort 300 задается с помощью ряда
«интеллектуальных» пластиковых карточек с микрочипом. Каждая карточка
предназначена для работы с регулятором в определенной технологической схеме
теплового пункта):
· карточка С60 - для управления двумя
системами отопления от общего
датчика температуры наружного воздуха с коррекцией по
температурному графику температуры «сетевого» теплоносителя после первой
системы и с коррекцией по температуре воздуха в помещениях, обслуживаемых
каждой системой отопления;
· С66 - для управления системой отопления и системой
ГВС со скоростным
водоподогревателем;
· С67 - для управления двумя системами отопления и ГВС
с емкостным
водоподогревателем.
Кроме алгоритма перевода работы регулятора в определенной
технологической схеме карточки несут информацию о заводских настройках всех
параметров регулирования. На микрочип карточки также могут быть записаны
персональные настройки регулятора и вместе с картой перенесены в другой
регулятор, требующий аналогичных настроек.
.8 Анализ и выбор датчиков и микропроцессорных измерительных
приборов для контроля основных параметров ОУ, контроллеров и др.
Датчик температуры
Для измерения температуры может быть применен, например, один
из аналоговых накладных датчиков температуры типа ESM-11 фирмы «Danfoss» (рис. 4.8.1),
относящийся к малоинерционным первичным измерительным преобразователям.
Рис. 2.8.1 Общий вид датчика температуры ESM-11
Датчик представляет собой платиновый термопреобразователь
сопротивления. Для обеспечения надежного контакта с трубами поверхностный
датчик типа ESM-11 снабжен прижимной пружиной.
Основные характеристики:
1. Тип датчика: Pt 1000 (1000 Ом при 0 ºС);
. Диапазон температуры: от 0 до 100 ºС;
. Корпус: IP32;
. Постоянная времени: 3 с.
Если трубопровод выполнен из металопластика, то тогда
используется датчик типа ECMU.(Tд=32с)
Определим чувствительность датчика из графика изменения
сопротивления датчика от изменения температуры среды, показанного на рис. 2.8.2.

Рис. 2.8.2. График изменения сопротивления датчика от изменения
температуры среды
,
где ДR - изменение сопротивления; Дt - изменение температуры среды.
Исполнительный механизм:
В качестве исполнительного механизма применяем
электродвигатель с редуктором, например, типа AMV фирмы «Danfoss» (рис. 4.8.2).
Этот исполнительный механизм предназначен для перемещения
штоков регулирующих клапанов проходного или трёхходовых типа по сигналу от
контроллеров типа ECL.
Рис. 2.8.2. Общий вид исполнительного механизма AMV 10
Кроме стандартных функций, таких как ручное управление и
индикация положения, исполнительные механизмы имеют концевые выключатели,
прекращающие их работу при возникновении перегрузок, в том числе, в случае
достижения штоком клапана крайних положений.
Основные характеристики:
1. Питающее напряжение: ~24 В или ~230 В;
. Потребляемая мощность: 2,15 ВА;
. Время перемещения штока привода для AMV 10 или AMV 13 на 1мм: 14 с;
. Ход штока: 5мм;
. Развиваемое усилие: 300Н;
. Максимальная температура жидкой смазки в трубопроводе: 130 ºС;
. Рабочая температура окружающей среды: от 0 ºС до 55 ºС;
. Масса: 0,6 кг.
Регулирующий клапан:
Трёхходовой регулирующий клапан VRB/VRG фирмы «Danfoss» применяется с
исполнительным механизмом типа AMV (рис. 2.8.3).
Основные характеристики:
1. Характеристика регулирования: логарифмическая/линейная;
. Максимально допустимый перепад давления на клапане: Рmax = 1,6 МПа;
. Условное давление: Ру = 2,5 МПа;
. Протечка: не более 0,05% от Кvs;
. Максимальная температура регулируемой среды: 150 ºС;
. Коэффициент кавитации: ≥ 0,5;
. Относительный диапазон регулирования: 30:1.
Рис. 2.8.3. Общий вид трёхходового регулирующего клапана VRB/VRG
2.9 Расчет и построение переходной характеристики «датчик - объект
управления» по заданному каналу регулирования
Для построения переходной характеристики «датчик - объект
управления» рассмотрим структурную схему соединения. Она представлена на рис. 2.9.1.
Рис. 2.9.1. Структурная схема соединения ОУ и датчика
Wоу(р) - передаточная функция объекта управления,
она имеет вид:
kоу = 2.5% /%; Тоу = 15 с; t = 10 с.
Wдт(p) - передаточная функция накладного датчика температуры, она
имеет вид апериодического звена:
k
=
- коэффициент передачи датчика
технологического параметра;
Тд =3с
- постоянная времени датчика.
Зная передаточные функции для ОУ и датчика, можем найти
передаточную функцию соединения (Wоб(р)):
Соответственно получим переходную характеристику h(t):
где
- изображение единичной ступенчатой
функции.
Приравняем знаменатель функции h(t) к нулю и найдем корни из полученного
уравнения:
P1 = -1/фоу,
Р2 = -1/ фд, Р3 = 0.
Так как один из корней равен нулю, а
другие простые, то воспользуемся эмпирической формулой разложения Хэвисайда,
для получения переходной характеристики «датчик - объект управления»
где
,
и
,
- значения полиномов числителя
и знаменателя
функции
при условии, что
и
соответственно;
- корни характеристического уравнения
;
- количество корней характеристического уравнения;
- значение производной
при
.
Подставив заданные значения kоу, kд, Тоу, Тд
и t
получим график переходной характеристики «датчик - ОУ» (рис.2.33).
Рис. 2.9.2. График переходной характеристики «датчик - ОУ1»
Ko=2.5 To= 15c
.10 Расчет параметров настройки регулятора с учетом их определения по
динамическим характеристикам
Рассмотрим более подробно, что понимается
под термином «параметр настройки» регулятора.
Постоянные коэффициенты дифференциального
уравнения звена, системы или устройства в значительной мере определяют их
динамические свойства. В связи с этим в автоматических регуляторах
предусматривается возможность изменения некоторых коэффициентов его
дифференциального уравнения, называемых параметрами настройки регуляторов.
Изменяя значения этих параметров настройки регулятора, тем самым изменяют его
динамические характеристики с целью обеспечения требуемого качества работы
автоматической системы регулирования в целом. Значения параметров настройки
регулятора, при которых достигается наилучшее качество работы системы,
называются оптимальными.
Регулирующее устройство должно представлять собой
ПИ-регулятор, оказывающий воздействие на регулирующий орган пропорционально
отклонению и интегралу от отклонения регулируемой величины:
где kр - коэффициент передачи, а ТИ -
постоянная времени регулятора.
С учетом последовательного соединения с ИМ, имеющего вид
интегрирующего звена, получаем зависимость для РУ в виде уравнения (1).
Передаточная функция РУ имеет вид:
Параметры настройки ПИ-регулятора с апериодическим процессом
регулирования, вычисляются по следующим формулам (см. табл.2.10.1):
kоб=kоу∙kд=1,2∙3,7=4,44 Тоб ≈Тоу=30 с
Подставив данные kоу, Тоу, kд, Тд, t, в соответствии с заданием получим:
kр = 0,4
Ти
= 23 с
Передаточная функция ПИ - регулятора с учетом полученных значений
имеет вид:
W(p) = 0,4 + 1/23p
Настроечные параметры регулирующего
устройства для статических объектов представлены в табл. 2.5.
Таблица 2.5
|
Тип
регулирования
|
процесс Типовой процесс регулирования
|
|
апериодический
|
|
П
|
|
ПИ
|
|
ПИД
|
Tи=5 ; Tп=0,2
|
.11 Монтажная схема контроллера с подключением датчика и построение
схемы, реализующей монтажную часть датчика
Температурный датчик устанавливается в соответствии с
прилагаемыми инструкциями. Схема электрического подключения датчиков
представлена на рис 2.11.1.
Риc.2.11.1. Схема электрического подключения датчиков
Описание клемм приводится в табл. 2.11.
Таблица 2.11.
|
Клемма
|
Описание
|
Тип датчика
|
|
15 и 16
|
Шина системного
устройства
|
|
|
19 и 16
|
Датчик
температуры горячей воды (S3)
|
ESM-11/ESMU
|
|
20 и 16
|
Датчик
температуры теплоносителя, возвращаемого в теплосеть (S4)
|
ESM-11/ESMU
|
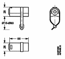
Габаритные и присоединительные размеры датчика температуры ESM-11 представлены на
рис.2.11.2.
Рис. 2.11.2. Габаритные и присоединительные размеры датчика
температуры ESM-11
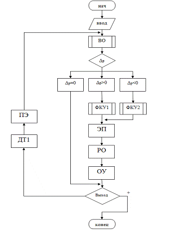
2.12 Разработка алгоритма
функционирования локальной САР и его описание с учетом построения блок-схемы
Рассмотрим типовой алгоритм для локальной САР с учетом
регулирования по отклонению. Алгоритм регулирования для данной САР рассмотрим в
виде блок-схемы (рис.2.36).
«Ввод» - изображает, что для функционирования в контроллер
необходимо ввести данные для задатчика fз(t), постоянная для
регулятора kp,Tu, Тп и т.д.
«ВО1» - отображает что на входе пропорционального -
регулятора определяется величина Дtз=fз(t) - fу(t), где Дtз отклонение, fз(t) - программное задание
значения уровня загрузки мельницы по шламу, fу(t) данные от датчика
уровня ДУ.
«Дtз» - блок переключения определяет одно из трех значений отклонения
величины от заданной. В зависимости от величины Дtз выполняется следующее
направление переходов:
. Если Дtз>0 то выполняется переход к блоку «ФКУ1»,
который отображает, что в ПИ - регуляторе формируется команда управления с
учетом Дtз>0 и закона регулирования, и поэтому контроллер формирует
команду на увеличение расхода энергоносителя.
. если Дtз<0 то переход к «ФКУ2» который отображает, что
в ПИ - регуляторе формируется команда управления с учетом Дtз<0 и закона
регулирования, и поэтому контроллер формирует команду на уменьшение расхода
энергоносителя.
. Если Дtз=0 сигнал на выходе ПИ - регулятора равен 0 и
необходимо перейти к блоку «ВЫХОД».
«УПУ1» и «УПУ2» - отображают процессы в усилительно
преобразовательных устройствах контроллера;
«ИМ» и «РО» - отображают процесс преобразования электрической
энергии в механическую;
«ОУ» - отображает процесс изменения температуры масла;
«ТР» - отображает процессы в таймере контроллера;
«Dt≥t0» - определяет больше или равен интервал времени
цикла опроса датчика Dt заданному значению t0;
. если Dt>t0, то выполняется переход
к блоку «ДТ1»;
. если Dt<t0, то выполняется переход
к блоку «ТР»;
«ДТ1» - отображает процесс в датчике температуры,
определяется величина на входе в ОУ1, которая затем преобразуется в
электрический сигнал, с последующей передачей в блок «ПЭ1».
«ПЭ1» - отображает, что в элементе блока происходит
преобразование аналогового сигнала от датчика в цифровой и передача его на
контроллер.
Рис. 2.12.1. Алгоритм регулирования для данной САР
2.13 Построение и описание
блок-схемы автоматизации процесса измельчения в составе структуры АСДУ
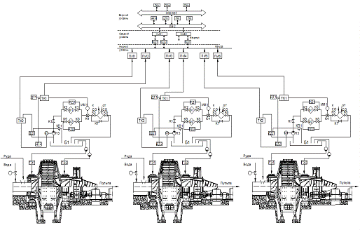
Локальные САР смазки мельницы входят в состав АСДУ мельниц
полусамоизмельчения, блок-схема которой показана на рис. 4.13.1, а это
позволяет использовать первичную информацию от датчиков давления в системе
автоматизации загрузки мельницы.
Рис. 2.13.1. Блок-схема АСДУ ММС
В структуру АСДУ с учетом распределенного объекта управления
(РОУ) входят следующие системы и элементы (см. рис. 2.13.1): локальные САР1, САР2,
…, САРi, включающие локальные регуляторы (контроллеры) ЛР1, ЛР2, …, ЛРi, датчики технологических
параметров (Д1,…, Дn), исполнительные механизмы (ИМ1, ИМ2,…, ИМi) и регулирующие клапаны
(РО1, РО2, … РОi). Кроме того, в состав АСДУ также входят промышленные контроллеры
среднего уровня КСУ1, КСУ2 … КСУi, связанные на основе интерфейса RS-485 с
локальными регуляторами ЛРi. Первичная информация, получаемая с датчиков
давления смазки мельниц, будет доступна не только для локальных САР загрузки
мельниц, но и операторам мельниц.
В связи с большим количеством мельниц, задействованных при
производстве и распределённостью оборудования каждой мельницы в АСДУ
используется интеграция различных сетей, например, на базе RS-485 и технологий Ethernet для локальной
вычислительной сети (ЛВС). В системе управления используются HUBi - устройства, служащее
для «разветвления» сигналов в сегменте сети.
Через сети Ethernet (ЛВС) главные специалисты предприятия,
операторы, технологи на основе персональных компьютеров (ПК), диспетчеры на
центральном пульте управления (ЦПУ), разработчики системы на базе
автоматизированных рабочих мест (АРМ) получают непосредственный доступ к
первичной информации от распределенных объектов. Удаленный доступ к обзору
функционирования систем АСДУ также возможен с помощью сети Internet.
Верхний уровень АСДУ предназначен для наблюдения,
регулирования, получения информации и архивирования данных по процессам,
протекающим в распределенных системах и объектах. На этом уровне происходит
взаимодействие диспетчера с различными процессами на основе человеко-машинного
интерфейса, реализованного с помощью технологий SCADA-систем. На этом уровне
АСДУ расположен ЦПУ на базе сервера с АРМ диспетчера, а также и другие АРМы.
Функционирование АСДУ
АСДУ мельницей обеспечивает дистанционное управление
системами смазки и главными электроприводами мельницы с учетом всех необходимых
блокировочных зависимостей. В процессе работы системы производится непрерывный
контроль параметров и при выявлении отклонений от нормальных значений
выполняются соответствующие действия:
· включается предупредительная звуковая и
световая сигнализация с выводом на экран монитора текстового сообщения, а при
наличии включенного принтера происходит его параллельная распечатка;
· производится переключение на резервное
оборудование;
· выполняется отключение главных электроприводов
мельницы для защиты оборудования от возможного повреждения.
Текстовые сообщения о событиях на объекте и действиях
оператора регистрируются в файлах. По всем параметрам, представленным
аналоговыми сигналами, собираются исторические тренды.
Интерфейс с персоналом построен на основе:
)системы меню, позволяющей вызывать на экран информацию о
состоянии объекта в виде мнемосхем как в обобщенном, так и в детализированном
виде;
· вызывать на экран информацию о параметрах
оборудования в табличной форме или в виде трендов с различными периодичностью и
глубиной сбора;
· изменять значения уставок контролируемых
параметров объекта и настройки системы;
· управлять включением/отключением систем
смазки и главных электроприводов мельницы;
· выполнять сервисные и системные функции;
)вывода на экран текстовых сообщений по ситуациям;
)звуковой и световой сигнализации на дверях шкафа с
контроллером;
)управления включением/отключением систем смазки и главных
электроприводов мельницы аппаратами, расположенными на дверях шкафа с
контроллером.
Заключение
Эффект от внедрения систем автоматизации мельниц типа ММС
заключается в экономии капитальных затрат и эксплуатационных расходов. Экономия
капитальных затрат достигается уменьшением площади, занимаемой средствами АСУ
мельницами. Экономия эксплуатационных расходов достигается существенным
снижением трудоемкости обслуживания и затрат на расходные материалы и
заменяемые элементы. При этом повышенной надежности системы АСДУ существенно
уменьшаются потери от простоев мельницы, связанные с регламентными и ремонтными
работами.
К настоящему времени накоплен значительный опыт использования
централизованных систем смазки в транспортной технике, металлообработке, горной
технике и др. Сейчас это преимущественно автоматизированные централизованные
системы смазки (АЦСС): легкие, компактные, надежные, с возможностью
программирования для выбора режимов подачи смазки. Среди поставщиков АЦСС
необходимо отметить немецкую компанию «LINCOLN», мирового лидера в
производстве АЦСС, что доказано эффективностью применения АЦСС во многих
отраслях промышленности.
Список
литературы
1. Автоматика и автоматизация механического
оборудования и технологических процессов. Методические указания к
выполнению курсового проекта для студентов специальности: 140604 -
Электропривод и автоматика промышленных установок и технологических комплексов
(рукопись). 2013 г.