Разработка модели системы автоматического управления с линейным корректирующим устройством и нечетким регулятором
Введение
В случае, когда процесс принятия решений по
управлению технологическим объектом осуществляется оператором, возникает
необходимость моделирования этого решения и оценки его точности и
эффективности. Моделирование может быть осуществлено с использованием теории
нечетких множеств. Нечёткое (или размытое, расплывчатое) множество допускает,
что функция принадлежности элемента множеству может принимать любые значения в
интервале [0,1], а не только значения 0 или 1 (для четкого множества).
В этом случае нечеткая логика используется для
исследования и формализации эвристических правил управления, которыми
пользуется оператор для регулирования сложных технологических. Нечеткий
логический регулятор является лингвистической моделью стратегии человека-оператора
и может, таким образом, служить моделью решающего блока. Лингвистическая
информация может быть получена при изучении реакции оператора в различных
ситуациях, а стратегии управления выражены в виде лингвистических решающих
правил.
Регуляторы с нечеткой логикой обеспечивают
повышенную надежность систем, позволяют учитывать ограничения по устойчивости.
Этот подход не требует наличия математических моделей объекта управления. Таким
образом, нечеткий регулятор позволяет смоделировать поведение сложного неформализованного
объекта в терминах вход-выход.
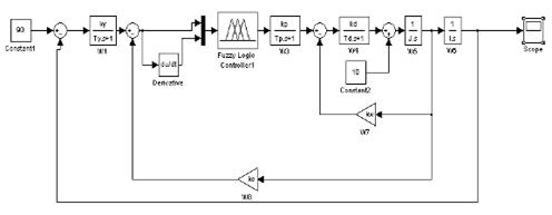
1. Задание
Структурная схема проектируемой системы
автоматического управления (САУ) представлена на рис. 1.
Рис. 1. Структурная схема
электромеханического привода манипулятора
Здесь W1(p) -
передаточная функция преобразователя «угол-напряжение»; W2(p) -
передаточная функция электронного корректирующего устройства; W3(p) -
передаточная функция тиристорного усилителя; W4(p), W5(p), -
передаточные функции электрического двигателя; W7(p), W6(p) -
редуктор, W8(p) -
передаточные функции корректирующих обратных связей. kу, Tу -
коэффициент усиления и постоянная времени усилителя; kк, Tк -
коэффициент усиления и постоянная времени корректирующего устройства; kп, Tп -
коэффициент усиления и постоянная времени усилителя мощности; kд, Tд -
коэффициент усиления и постоянная времени якоря электродвигателя; kw, kc -
коэффициенты обратной связи. Параметры элементов электромеханической системы
представлены в таблице 1.
Таблица 1
|
Передаточные
функции
|
Вариант
7
|
|
kу=6
|
|
|
Tу=0,002
|
|
корректирующее
устройство
|
|
|
kп=9
|
|
|
Tп=0,005
|
|
kд=2
|
|
|
Tд=0,03
|
|
J=0,007
|
|
|
W7=kw
|
kw=0,25
|
|
W8=kc
|
kc=0,08
|
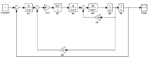
2.
Оптимизация исследуемой САУ
Модель исследуемой системы составленная в
SimuLink приведена на рис. 2.
Рис. 2. Исходная модель системы
С заданными изначально параметрами переходная
функция системы не удовлетворяет накладываемым ограничениям:
максимальное перерегулирование - не более 10%;
время нарастания - не более 0,1-0,3 с;
длительность переходного процесса - не более
0,5-0,7 с.
Рис. 3. Переходная функция системы при исходных
параметрах
Оптимизация производится по параметрам
корректирующего устройства kк
и Тк с учетом заданных ограничений, накладываемых на переходную
функцию. Оптимизация производится с помощью NCD блока Simulink,
схема оптимизируемой САУ приведена на рис. 4.
Рис. 4. Схема оптимизируемой САУ
В результате оптимизации переходная характеристика
системы соответствует требуемым ограничениям. Значения параметров полученные
после оптимизации:= 0.9228= 0.8551
Рис. 5. Переходная характеристика САУ после
оптимизации
3. Синтез
нечеткого регулятора
Требуется синтезировать вместо линейного
корректирующего устройства нечеткий регулятор на базовом режиме работы системы
из условий обеспечения показателей качества. Задающее воздействие g=90
град, момента нагрузки Мн изменяется от 0 до 10 н×м.
Для определения параметров корректирующего
устройства на вход системы подаётся базовое воздействие, сигналы на входе и
выходе корректирующего устройства приведены на рис. 6-8.
Рис. 6. Сигнал
на входе корректирующего устройства
Рис. 7.
Производная сигнала на входе корректирующего усилителя по времени
корректирующий синтез регулятор прототип
Рис. 8. Сигнал
на выходе
корректирующего устройства
Из приведенных графиков определяется диапазон
значений входного и выходного сигнала. Используя эти данные можно заменить
корректирующее звено двухвходовым нечетким регулятором. Процесс настройки
нечеткого регулятора изображен на рисунках 9-14.
Рис. 9. Задание
количества входов и выходов регулятора
Рис. 10. Настройка входной переменной input1
Рис. 11. Настройка входной переменной input2
Рис. 12. Настройка выходной переменной output

Рис. 14. Выходная
поверхность нечеткого регулятора.
Модель системы с нечетким регулятором приведена
на рис. 15, а ее переходная характеристика на рис. 16.
Рис. 15. Модель
системы с нечетким регулятором
Рис. 16. Переходная
функция системы с нечетким регулятором
Параметры САУ с нечетким регулятором: перерегулирование
- 2%, время нарастания 0.25 с, время установления 0.25
c.
4.
Сравнительная оценка качества управления системы прототипа и нечеткой системы
регулирования при возмущающем воздействии
Для сравнения качества управления сравниваются
типовые параметры модели - перерегулирование, время нарастания, время
установления.
Схема системы представлена на рис. 17.
Рис. 17. Схема
исходной системы при возмущающем воздействии
Переходная характеристика исходной системы при
подаче возмещающего воздействия представлена на рис. 18.
Рис. 18. Переходная
функция
исходной системы при
возмущающем воздействии
Перерегулирование системы 8%; время нарастания
0.18 с; время установления 0.18 с.
Система с нечетким регулятором при подаче
возмущающего воздействия представлена на рис. 19, а переходная характеристика
этой системы представлена на рис. 20.
Рис.19.
Схема
системы с нечетким регулятором при возмущающем воздействии
Рис. 20. Переходная
функция системы
с нечетким регулятором при возмущающем
воздействии
Перерегулирование системы 6%; время нарастания
0.22 с; время установления 0.22 c.
В соответствии с полученными результатами
система с нечетким регулятором имеет большее время установления и время
нарастания, но меньшее перерегулирование.
Заключение
В результате выполнения работы была произведена
оптимизация исследуемой САУ. Была произведена замена корректирующего звена на
нечеткий регулятор. Сформированы диапазоны и правила нечеткого регулятора.
При сравнительной оценке качества управления
системы прототипа и нечеткой системы регулирования, выяснено что улучшилось
перерегулирование в САУ с нечетким регулятором по сравнению с САУ с корректирующим
звеном, а время установления и время регулирования в САУ с нечетким регулятором
ухудшились.
Список
использованной литературы
1. Алтунин
А.Е., Семухин М.В. Модели и алгоритмы принятия решений в нечетких условиях,
2000 г.
. Конспект
лекций по курсу