Разработка макета производственной линии. Разработка макета конвейера

  • Вид работы:
    Дипломная (ВКР)
  • Предмет:
    Другое
  • Язык:
    Русский
    ,
    Формат файла:
    MS Word
    533,29 Кб
  • Опубликовано:
    2014-10-06
Вы можете узнать стоимость помощи в написании студенческой работы.
Помощь в написании работы, которую точно примут!

Разработка макета производственной линии. Разработка макета конвейера











Дипломная работа

Разработка макета производственной линии. Разработка макета конвеера












 


Реферат

Пояснительная записка содержит: страниц____, рисунков____, таблиц___, использованных источников___.

Объект разработки - макет промышленного конвейера.

Цель работы - разработка макета промышленного конвейера.

В выпускной работе бакалавра был разработан макет промышленного конвейера

ПРОМЫШЛЕННЫЙ КОНВЕЙЕР, КОНВЕЙЕРНАЯ ЛЕНТА, АНАЛИЗ РАЗРАБОТКИ, РАЗРАБОТКА КОНСТРУКЦИЙ, ШИМ.

Содержание

 

Ведение

1. Анализ литературы по теме бакалаврской работы

1.1 Анализ технического задания

1.2 Анализ методов построения конвейера

1.3 Анализ аналогичных конструкций

1.4 Постановка задач

2. Разработка конструкций конвейера

2.1 Кинематическая схема конвейера

2.2 Особенности конструкций

3. Разработка схемы принципиальной

3.1 Анализ элементной базы

3.2 Описание работы схемы электрической принципиальной

4. Разработка конструкций модуля с печатной платой

5. Охрана труда

5.1 Анализ условий труда на рабочем месте

5.2 Промышленная безопасность в производственном помещении

5.3 Производственная санитария и гигиена труда

5.4 Пожарная безопасность

Перелік посилань

Перечень условных обозначений, сокращений и символов

ГОСТ - Государственный стандарт

ТЗ - техническое задание

ТП - Технологический процесс

ШИМ - Широтно-импульсная модуляция

Ведение


Важнейшей тенденцией совершенствования технологий является стремление к автоматизации на каждом из участков ТП.

Современное предприятие должно стабильно работать в условиях резких перепадов объема товарооборота. Применение высокоэффективного оборудования, облегчающего и во многом заменяющего человеческий труд, способствует выполнению этого требования.

Оптимальным решением является использование на предприятии конвейерных линий. Значительная часть работ связана с перемещением товаров из одного места в другое. А всякое перемещение связано с затратами времени. Кроме того, увеличивается вероятность повреждения груза при его неправильной транспортировке.

Конвейерные системы на предприятии позволяют:

сократить перемещения товара до минимума;

жестко нормировать направление, объемы и структуру грузопотока;

уменьшить трудозатраты и сократить количество ошибок при транспортировке;

сделать процесс обработки продукции непрерывным рабочим циклом.

При использовании конвейеров улучшаются все технико-экономические характеристики предприятия. Конвейеры получили широкое применение благодаря ряду преимуществ перед другими видами подъемно-транспортного оборудования. К таким преимуществам относятся:

высокая производительность, которую обеспечивает большая скорость движения несущей поверхности;

низкие энергозатраты;

простота конструкции;

высокая надежность;

простота в эксплуатации.

Целью выпускной работы бакалавра является проектирование участка промышленной линии - создания макета промышленного конвейера.

Для достижения поставленной цели необходимо решить следующие задачи:

анализ методов построения промышленных конвейеров;

разработка структуры конвейера;

разработка модуля управления;

разработка макета конвейера для достижения цели поставленной в ТЗ.

Актуальность темы выпускной работы бакалавра является использование конвейеров в различных отраслях народного хозяйства повешения производительности труда на предприятии.

В разделе "Охрана труда" произведен анализ системы "Ч-М-С" с точки зрения безопасности труда, проанализированы условия труда, раскрыты вопросы техники безопасности, производственной санитарии и гигиены труда. Рассмотрены меры по профилактике пожаров в помещении, а также мероприятия для создания безопасных условий труда обслуживающего персонала.

производственная линия макет конвейер

1. Анализ литературы по теме бакалаврской работы


1.1 Анализ технического задания


Техническим заданием дипломного проекта является создание макета промышленного конвейера.

Исходными данными для выполнения бакалаврской работы являются:

максимально напряжения на двигатель 12В;

количество двигателей используемых в конвейере - 1;

количество оборотов конвейерной ленты - не более 30 об/мин;

размеры конвейера 820*310*230 мм;

потребляемый ток не менее 2А;

перемещение объектов, вес которых не перевешает 3кг.

1.2 Анализ методов построения конвейера


Макет промышленного конвейера построен с учётом настоящего стандарта записанного в системе стандартов безопасности труда и требованиям к конструкциям конвейеров.

Конвейеры должны соответствовать требованиям настоящего стандарта ГОСТ 12.2.022-80 и ГОСТ 12.2.003-91.

Требования к конструкции:

в установленных на конвейерах загрузочных и разгрузочных устройствах не допускается заклинивание и зависание груза, образование просыпей. Не допускается загрузка конвейера сверх расчетных норм для условий эксплуатации, установленных в технических условиях или эксплуатационной документации;

приемная часть конвейеров, загружаемых вручную штучными грузами, должна быть расположена на горизонтальном или наклонном участке конвейера с уклоном не более 5 градусов в сторону загрузки;

не допускается самопроизвольное перемещение в обратном направлении грузонесущего элемента с грузом при отключении привода в конвейерах;

Шумовые характеристики конвейеров - по ГОСТ 12.1.003-83.

Вибрационные характеристики на рабочих местах обслуживания конвейеров - по ГОСТ 12.1.012-90.

Концентрация вредных веществ в воздухе рабочей зоны обслуживания конвейеров, находящихся в помещениях и предназначенных для транспортирования грузов, выделяющих вредные вещества, не должна превышать значений, установленных ГОСТ 12.1.005-88.

Требования к средствам защиты:

на конвейерах, входящих в автоматизированные транспортные или технологические линии, должны быть предусмотрены устройства для автоматической остановки привода при возникновении аварийной ситуации;

конвейеры малой протяженности в головной и хвостовой частях должны быть оборудованы аварийными кнопками для остановки конвейера;

места периодической смазки конвейеров должны быть доступны без снятия защитных устройств;

Контроль выполнения требований безопасности должен проводиться:

при проверке конструкторской документации на конвейеры и их размещение;

после изготовления конвейеров, транспортируемых в собранном виде предприятием - изготовителем при приемочных испытаниях;

после окончания монтажа, наладки и обкатки вновь устанавливаемых конвейеров;

после аналогичных работ, вызванных переносом на другое место конвейера или расширением конвейерной линии;

после капитального ремонта и реконструкции конвейеров.

Контроль должен включать проверку конвейеров внешним осмотром и замером контролируемых параметров как в нерабочем, так и в рабочем состоянии.

Методы определения шумовых характеристик конвейеров - по ГОСТ 12.1.026-80 - ГОСТ 12.1.028-80. Измерение вибрации - по ГОСТ 12.1.012-90.

1.3 Анализ аналогичных конструкций


Несущим и тяговым органом ленточного конвейера (рис.1.1) является гибкая бесконечная лента, огибающая приводной и натяжной барабаны и опирающаяся на поддерживающие ролики.

Рисунок 1.1 - Схема ленточного конвейера: а) принципиальное устройство; б) армированная лента

В местах изменения направления движения ленты устанавливаются отклоняющие или направляющие барабаны. Изменение направления движения ленты иногда осуществляется соответствующим расположением поддерживающих роликов. Движение ленте передается от приводного барабана за счет силы трения между его поверхностью и лентой; величина этой силы регулируется натяжением ленты винтовыми или грузовыми устройствами. Приводной барабан с помощью системы передач или редуктора связан с двигателем. Натяжной барабан входит в состав натяжного устройства.

Загрузка материала осуществляется с помощью загрузочного устройства 7, а разгрузка - с концевого (приводного) барабана или в любой промежуточной точке - при помощи специального разгрузочного устройства.

Прямой ленточный транспортер - наиболее распространенный вид машины непрерывного действия. Прямой ленточный конвейер является неотъемлемой частью технологического оборудования во многих отраслях промышленности.

Практически любая современная промышленность требует автоматизации. Работая по алгоритму "сырье - изделие", цеха, заводы и фабрики каждодневно имеют дело не только с большими объемами работ, но и с огромным количеством промежуточных деталей и компонентов, совокупность которых, на завершающей стадии, образовывает то самое готовое изделие. Следовательно, единственным способом добиться должной оперативности, а так же качества производства будет являться автоматизация.

Одним из самых эффективных и универсальных агрегатов, призванных создать должный уровень автоматизации производства будет являться так называемый ленточный транспортер. Представляя собой электронно-механический конвейер, данный агрегат способен осуществлять перемещение по заданной траектории практически любых предметов, вне зависимости от их веса, форм и размеров. Транспортер оборудован подвижной ленточной рабочей поверхностью, ширина и длина которой может быть различна, и зависеть только лишь от желаний заказчика.

Прямой ленточный конвейер <#"810715.files/image002.gif">

Рисунок 1.2 - Прямой ленточный конвейер <#"810715.files/image003.gif">

Рисунок 1.3 − Принципиальная схема ленточного конвейера

Преимущества ленточных транспортеров серии "ЛК-П":

изготовление ленточных конвейеров с шириной ленты до 1000 мм;

изготовление ленточных конвейеров длиной до 100 м;

регулировка скорости перемещения груза за счет установки частотного преобразователя в шкаф управления конвейера;

борта для ограничения подвижности груза;

обеспечение работы конвейера в двух направлениях (реверс);

устройства очистки ленты;

устройства промежуточной разгрузки конвейера;

устройства контроля схода ленты.

В таблице 1.1 наведены технические характеристики ленточного конвейера серии "ЛК-П"

Таблица 1.1 − Технические характеристики ленточного конвейера "ЛК-П"

Ширина ленты, мм

300, 400, 500, 650, 800, 1000

Длина конвейера между осями барабанов (L), мм

от 1000 до 100000 *

Диаметр барабанов, мм

от 273

Скорость движения ленты, м/с

от 0,2 до 2

Шаг роликоопор несущей (рабочей) ветки, мм

от 250 до 1400

Угол наклона к горизонту, градусов, не более

35

Тип мотор-редуктора

червячный или цилиндрически-конический

Мощность электродвигателя, кВт

от 1,5 до 30

Напряжение питания, В

380

Реверс

по запросу

Регулирование скорости движения

по запросу

Наличие тормоза

по запросу


Ленточные конвейеры применяются в сфере транспортировки сыпучих или штучных грузов. Применяются ленточные конвейеры также для перемещения кусковых материалов. Ленточные конвейеры имеют несколько особенностей: одной из основных преимуществ ленточного конвейера является то, что способна перемещать грузы на достаточно большие расстояния - от 10 километров и более. Груз перемещается по конвейеру вместе с лентой. Ленточные конвейеры можно использовать как в закрытом помещении, так и на открытом пространстве. Ленточные конвейеры получили широкое применение в металлургической, горной промышленности, а также в строительных работах. Ленточные конвейеры имеют высокую производительность, что особо ценно для больших объемов производства. Высокую производственную мощность ленточным конвейерам обеспечивает высокая скорость движения лент - от полутора до четырех метров в секунду.

Конвейер ленточный или ленточный транспортер обычно применяют для транспортировки кусковых, штучных и сыпучих грузов на дистанцию, достигающую 10-12 километров, а порой и большую.

Подобные конвейеры, как правило, состоят из отдельных секций. Маршрут конвейера в горизонтальном измерении прямолинейный, а в вертикальном бывает наклонный или имеет наиболее сложную структуру.

В качестве грузонесущего и тягового механизма конвейера ленточного выступает лента, движущаяся по фиксированным роликоопорам и огибающая натяжной, приводной, а в некоторых случаях и отклоняющие барабаны. Перемещение груза производится на ленте по ее направлению. В соответствии с типом роликоопор ленты могут иметь как желобчатую, так и плоскую форму.

Конвейер, оснащенный плоской лентой, применяется, главным образом, для транспортировки штучных грузов.

Достаточное натяжение ленты конвейера ленточного осуществляет натяжная станция, зачастую грузовая, а в конвейерах передвижных - винтовая.

Приводная станция конвейера включает в себя редуктор, электродвигатель, барабан и соединительные муфты. Погрузка сыпучего груза на ленту осуществляется через воронку или направляющий лоток, а разгрузка - за счет барабанного или плужкового сбрасывателя, в том числе и через концевой барабан.

Ширина ленточной материи в конвейерах варьируется в пределах 300 - 2000 мм, а скорость движения ленты составляет около 1,5-4,0 м/сек.

Угол наклона подобных конвейеров не превосходит 20-22 градусов. При использовании особой шевронной ленты происходит увеличение угла наклона до 45 градусов.

Важнейшим достоинством конвейеров ленточных является их весомая производительность, которая при большой ширине ленты и скорости движения (6-8 м/с) может доходить до 20 000, а порой и 30 000 т/Ч, что существенно превосходит производительность прочих конвейеров.

В том числе, к преимуществам следует отнести высокую надежность, удобство в эксплуатации, длительный срок службы, простоту конструкций, а также низкие энергозатраты перемещения груза.

В копилку недостатков конвейеров ленточных падает высокая стоимость, часто выходящих из строя роликов и ленты, составляющая примерно 30-50% совместной стоимости конвейера.

Несущим и тяговым органом ленточного конвейера общего назначения является бесконечная гибкая лента, опирающаяся своими рабочей и холостой ветвями на роликовые опоры и огибающая на концах конвейера приводной и натяжной барабаны.

У коротких конвейеров, предназначенных для штучных грузов, рабочая ветвь ленты может скользить по деревянному или металлическому настилу. Передача движения ленте осуществляется фрикционным способом от приводного барабана. Необходимое первоначальное натяжение на сбегающей ветви ленты создается натяжным барабаном при помощи натяжного устройства, которое в основном выполняют грузовым. Ленты загружают сыпучим материалом через загрузочную воронку, устанавливаемую обычно в начале конвейера у концевого барабана. Разгрузка ленты может быть концевой с приводного барабана или промежуточной, для чего используют передвижную разгрузочную тележку или стационарные плужковые сбрасыватели. Направление потока, сбрасываемого с барабана материала, обеспечивается разгрузочной коробкой.

Для очистки ленты с рабочей стороны от оставшихся частиц устанавливают вращающиеся щетки (капроновые, резиновые) или неподвижный скребок. Для многих транспортируемых материалов установка очистного устройства является необходимой, так как прилипшие частицы, образуя на роликах холостой ветви трудноудаляемую неровную корку, могут привести к неравномерному их вращению и ускоренному износу ленты. Хорошо очищает ленту вращающийся барабан со спиральными скребками.

Для сбрасывания случайно попавших на внутреннюю поверхность холостой ветви ленты частиц перед натяжным барабаном рекомендуется устанавливать дополнительный сбрасывающий скребок. Очистка ленты после приводного барабана необходима еще и потому, что прилипшие частицы, осыпаясь от встряхивания под каждой опорой холостой ветви, могут образовывать завалы, усложняющие эксплуатацию конвейера.

Для центрирования обеих ветвей ленты и исключения ее чрезмерного поперечного смещения применяют различные центрирующие роликовые

1.4 Постановка задач


Основной задачей данной бакалаврской работы является разработка и создание макета промышленного конвейера.

Основные задачи:

перемещение объектов весом до 3 кг;

работать автономно от человека, а так же иметь средство управления;

определять положение груза и сигнализировать об этом оператору;

работать в разных режимах скорости и изменять скорость в зависимости от задания.

Задачи, которые должны быть исполнены для выполнения поставленных целей:

выбор материала, из которого будет создан конвейер;

выбор двигателя и редуктора;

выбор органа управления конвейером;

разработка схема принципиальной;

разработка и создание ШИМ.

2. Разработка конструкций конвейера


2.1 Кинематическая схема конвейера


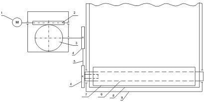
Основными составными конвейера есть двигатель с редуктором и основание с валами и лентой. На рисунке 3.1 изображена кинематическая схема конвейера.

- двигатель; 2 - винт (червяк); 3 - зубчатое колесо (шестерня); 4 - зубчатое колесо (звёздочка); 5 - цепь; 6 - ось ведущего вала; 7 - ведущий вал; 8 - конвейерная лента; 9 - корпус конвейера.

Рисунок 3.1 - Кинематическая схема конвейера

Червячный редуктор используется для передачи движения между скрещивающимися под прямым углом осями. Одним из существенных преимуществ червячных редукторов является возможность получить большое передаточное число в одной ступени (до 80 в редукторах общего назначения и до нескольких сотен в специальных редукторах). Данные редукторы обладают высокой плавностью хода и бесшумностью в работе и самоторможением при определенных передаточных числах, что позволяет исключать из привода тормозные устройства.

Используемая в редукторах данного типа червячная передача состоит из винта 2, называемого червяком, и червячного колеса 3, представляющего собой разновидность косозубого колеса.

Ведущее звено червячной передачи - червяк, а ведомое - червячное колесо. Обратная передача зачастую невозможна - КПД червячного редуктора в совокупности с передаточным отношением вызывают самоторможение редуктора.

В червячной передаче помимо потерь передаваемой мощности, свойственных зубчатой передаче, имеются потери мощности, свойственные винтовой паре. Следовательно, к. п. д. червячного редуктора значительно меньше, что является основным недостатком червячных передач.

Угол скрещивания валов червяка и червячного колеса обычно равен 90°. Обод червячного колеса имеет вогнутую форму, увеличивающую площадь контактных поверхностей.

Основные достоинства редукторов с червячной передачей: возможность осуществления большого передаточного числа при одной ступени передачи, компактность, плавность и бесшумность работы. В связи с этим червячные редукторы получили огромное распространение: применяются для решения общепромышленных задач, в подъёмных механизмах и даже в высокоточных системах.

2.2 Особенности конструкций


Особенностью конструкции проектируемого конвейера является цепная передача от редуктора до ведущего вала и наличие вала натяжения конвейерной ленты.

Цепная передача - это передача механической энергии при помощи гибкого элемента - цепи, за счёт сил зацепления. Может иметь как постоянное так и переменное передаточное число.

Состоит из ведущей и ведомой звездочки и цепи. Цепь состоит из подвижных звеньев.

Цепные передачи. универсальны, просты и экономичны. По сравнению с зубчатыми передачами они менее чувствительны к неточностям расположения валов, ударным нагрузкам, допускают практически неограниченные межцентровые расстояния, обеспечивают более простую компоновку, большую подвижность валов друг относительно друга. В сравнении с ремёнными передачами они характеризуются следующими достоинствами: отсутствие проскальзывания и постоянство среднего передаточного отношения; отсутствие предварительного натяжения и связанных с ним дополнительных нагрузок на валы и подшипники; передача большой мощности как при высоких, так и при низких скоростях; сохранение удовлетворительной работоспособности при высоких и низких температурах; приспособление к любым изменениям конструкции удалением или добавлением звеньев.

Достоинства:

а) большая прочность стальной цепи по сравнению с ремнем позволяет передать цепью большие нагрузки с постоянным передаточным числом и при значительно меньшем межосевом расстоянии (передача более компактна);

б) возможность передачи движения одной цепью нескольким звездочкам;

в) по сравнению с зубчатыми передачами - возможность передачи вращательного движения на большие расстояния (до 7 м);

г) сравнительно высокий КПД (>> 0,9 ÷ 0,98);

д) отсутствие скольжения;

е) малые силы, действующие на валы, так как нет необходимости в большом начальном натяжении;

ж) возможность легкой замены цепи.

Недостатки:

а) растяжение цепи со временем;

б) сравнительно высокая стоимость цепей;

в) невозможность использования передачи при реверсировании без остановки;

г) передачи требуют установки на картерах;

д) сложность подвода смазочного материала к шарнирам цепи;

е) скорость движения цепи, особенно при малых числах зубьев звездочек, не постоянна, что вызывает колебания передаточного отношения.

Цепная передача применяются в сельскохозяйственных машинах, велосипедах, мотоциклах, автомобилях, строительно-дорожных машинах, в нефтяном оборудовании и т.д. Преимущественное распространение имеют открытые цепные передачи, работающие без смазки, или с периодической ручной смазкой, с однорядными втулочно-роликовыми цепями, непосредственно встроенные в машины.

Натяжной вал предназначен для натяжения ленты конвейера, это обеспечивает продление долгосрочности службы ленты и не пробуксовки вала во время большой нагрузки на конвейер. Расположен в нижней части конвейера что также снижет возможность провисания ленты конвейера или касания её к основанию конвейера или других деталей устройства.

3. Разработка схемы принципиальной


3.1 Анализ элементной базы


Целью анализа является проверка соответствия параметров выбранных типов ЭРЭ условиям эксплуатации разрабатываемого устройства согласно технического задания (ТЗ): требованиям по климатическому исполнению, допустимым механическим воздействиям и надежности.

В качестве элементной базы в модуле применены ЭРЭ зарубежных производителей.

В таблице 4.1 указаны эксплуатационные характеристики ЭРЭ.

Таблица 4.1 - Эксплуатационные характеристики ЭРЭ

Тип элемента

Кол-во элементов данного типа, шт.

Допустимые значения

Интенсивность отказов, 10-61/ч




Температура окружающей среды, 0С

Относительная влажность воздуха, %

Механические воздействия







Вибрации

Удары

Ускорения







Диапазон частот, Гц

Амплитуда, м/с2

Амплитуда, м/с2


Коэффициент нагрузки

1

2

3

4

5

6

7

8

9

10

Микроконтроллер PIC16F628

1

-40…+85

98

1-4000

55

75

150

0,3

0,6

Резисторы 430R

2

-55° …+125

97

1-500

18

150

100

0,2

0,5

Резисторы 10K

3

-25° …+100

97

1-400

17

100

120

0,2

0,5

Резисторы 1K

2

-60…+85

98

100-600

35

150

500

0,3

0,7

Резисторы 560R

2

-55. +155

98

1-500

17

150

150

0,3

0,5

Резисторы 470R

2

-55…+125

97

1-500

18

150

100

0,2

Конденсатор 100мкф

1

-40…+85

98

1-500

7,5

12

50

0,2

0,6

Конденсатор TC-0.1/35

1

-55…+85

98

1-500

7,5

12

60

0,2

0,6

Стабилизатор напряжения 7805СТ

1

-40…+125

97

1-100

50

60

100

0,3

0,7

Транзисторы bc547с

3

-65…. +150

97

1-200

20

30

60

0,2

0,6

Транзисторы IRF5305

4

-55…+175

98

1-100

18

20

50

0,2

0,7

Светодиоды RL32-YG314S

2

-40…. +150

98

1-1000

50

30

60

0,2

0,7

Диод 1N4007

1

-55…+175

97

1-500

50

50

60

0,3

0,7


 

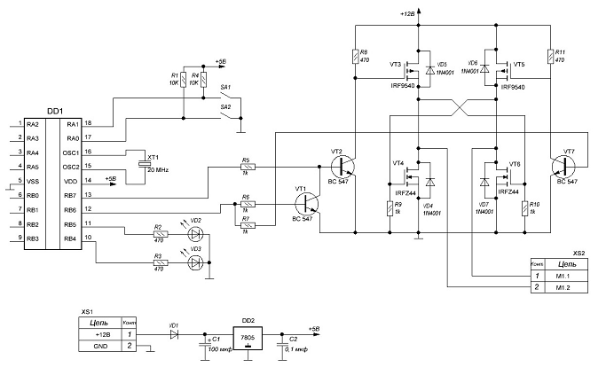
.2 Описание работы схемы электрической принципиальной


Рисунок 4.1 - Схема электрическая принципиальная ШИМ

Основой ШИМ является микроконтроллер PIC16F628А компании Microchip. Все микроконтроллеры семейства PIC16 основаны на модифицированной гарвардской RISC-архитектур. Отличительной особенностью микроконтроллеров PIC16 является их совместимость "снизу вверх", т.е. программы, написанные для более старых моделей, могут легко без каких либо модификаций запускаться в более новых устройствах.

Основные характеристики:архитектура;память программ;

инструкций;

битовые команды;

- битовые данные;

вход внешних прерываний;

-уровневый аппаратный стек.

прямой, косвенный и относительный режимы адресации для данных и инструкций

Управление двигателем осуществляется при помощи транзисторов VT3-VT6, включённых по схеме H-Bridge.

Если VT4 и VT5 открыты, а VT3 и VT6 закрыты, то левый вывод мотора подключен к земле, а правый - к питанию. Через обмотки двигателя будет течь ток, и двигатель будет вращаться вперед (направление мы выбрали условно).

Если VT3 и VT6 открыты, а VT4 и VT5 закрыты, то левый вывод мотора будет подключен к линии питания, а правый - к земле. Через обмотки двигателя опять же будет течь ток, но на этот раз в противоположном направлении, и двигатель будет вращаться назад.

Диоды VD4-VD7 - ограничительные диоды.

Транзисторы VT1, VT2, VT7 нужны для согласования сигналов между микроконтроллером и мостом H-Bridge.

Для системы тактирования был выбран внутренний осциллятор с задающим кварцевым резонатором XT1 с частотой 20 MHz.

Линейный стабилизатор напряжения DD2 7805 служит для преобразования входного напряжения 12В в, необходимое для питания микроконтроллера, 5В.

Светодиоды VD2, VD3 служат для индикации направления движения конвейера.

4. Разработка конструкций модуля с печатной платой


Похожие работы на - Разработка макета производственной линии. Разработка макета конвейера

 

Не нашли материал для своей работы?
Поможем написать уникальную работу
Без плагиата!
Без нейросетей!