Процесс очистки природного газа от сероводорода методом ЭЛСОР
Минобрнауки
РФ
Государственное
образовательное учреждение
высшего
профессионального образования
Самарский
государственный технический университет
Филиал в г.
Сызрани
Кафедра
"Автоматизация технологических процессов и производств"
Расчетно-пояснительная
записка к курсовому проекту
Процесс очистки природного газа от сероводорода методом ЭЛСОР
Сызрань 2014
год
Реферат
Рассматриваемый объект - ЭЛСОР, один из методов очистки природного газа от сероводорода.
Цель работы - проектирование автоматизированной
системы управления процессом очистки природного газа от сероводорода методом
ЭЛСОР и эксплуатационных особенностей системы с применением современных
средств.
Рассмотрен процесс очистки природного газа от
сероводорода методом ЭЛСОР.
Определены основные технические характеристики
объекта.
Предъявлены требования к проектируемой системе.
Разработана алгоритмическая и функциональная схемы управления процессом.
Определен состав аппаратной части проектируемой системы. Спроектирован
внешний вид щита управления.
Построена структурная схема АСУ ТП очистки газа от сероводорода.
Выполнены технико-экономические расчеты.
газ сероводород очистка автоматизация
Содержание
Введение
1. Описание
технологического процесса и конструкции аппаратов и оборудования
.1 Описание
технологического процесса
.2 Описание
конструкции аппаратов и оборудования
. Описание
технических требований к проектируемой системе
.1 Требования
к технологическому процессу
.2 Требования
к оборудованию
.3 Требования
к датчикам
. Разработка
алгоритмической схемы автоматизации
. Разработка
функциональной схемы автоматизации
.1 Описание
функциональной схемы
.2
Спецификация на приборы, средства автоматизации и аппаратуру
. Расчет и
выбор приборов и средств автоматизации
. Разработка
общего вида щита (пульта)
. Разработка
структурной схемы средств автоматизации (или АСУ) технологического процесса.
Описание состава, функций и классификационных признаков системы
.1 Описание
состава АСУ
.2 Функции
АСУ
.3 Описание
классификационных признаков АСУ
. Экономическое
обоснование спроектированной автоматизированной системы
Библиографический
список
Введение
В настоящее время для очистки природного газа от H2S и СО2 используют
следующие процессы:
хемосорбционные процессы, основанные на химическом взаимодействии H2S и
СО2 с активной частью абсорбента;
процессы физической абсорбции, в которых извлечение кислых компонентов
происходит за счет их растворимости в органических поглотителях;
комбинированные процессы, использующие одновременно химические и
физические поглотители;
окислительные процессы, основанные на необратимом превращении
поглощенного сероводорода в серу;
очистка природного газа от сероводорода может производиться и с
использованием адcорбционных процессов, основанных на извлечении компонентов
газа твердыми поглотителями - адсорбентами.
Очистка природного и других газов от сероводорода может осуществляться
разными методами. Выбор процесса очистки природного газа от сернистых
соединений в каждом конкретном случае зависит от многих факторов, основными из которых
являются: состав и параметры сырьевого газа, требуемая степень очистки и
область использования товарного газа, наличие и параметры энергоресурсов,
отходы производства и другие.
Анализ мировой практики, накопленной в области очистки природных газов,
показывает, что основными процессами для обработки больших потоков газа
являются абсорбционные с использованием химических и физических абсорбентов и
их комбинации.
Окислительные и адсорбционные процессы применяют, как правило, для
очистки небольших потоков газа, либо для тонкой очистки газа.
1. Описание технологического процесса и конструкции аппаратов и
оборудования
.1 Описание технологического процесса
Способ очистки газа от серосодержащих примесей включает приготовление
раствора гидроксида щелочного металла из исходного раствора сульфата щелочного
металла, контактирование газа с раствором гидроксида щелочного металла с
получением насыщенного раствора гидроксида щелочного металла, его регенерацию.
Исходный раствор сульфата щелочного металла с концентрацией 10-15% подают в
анодную и катодную камеры диафрагменного электролизера с использованием
микропористой диафрагмы из керамики на основе оксида циркония или из керамики
на основе оксида циркония, содержащей добавки оксидов алюминия и иттрия. При
этом раствор гидроксида щелочного металла, полученный в катодной камере,
направляют на контактирование с газом, а раствор кислоты, полученный в анодной
камере, подают на регенерацию насыщенного раствора гидроксида щелочного
металла. Такой метод позволяет повысить степень очистки от серосодержащих
примесей и снизить энергозатраты.
Метод "ЭЛСОР" относится к области химической технологии, а
именно к процессам абсорбционной очистки газов от серосодержащих примесей, и
может быть использовано в процессах очистки газов различного состава и
различного происхождения, в том числе природных, попутных и технологических
газов, в частности биогаза, попутного газа нефтяных месторождений, топливных
газов, поступающих на объекты теплоэнергетических хозяйств, вентиляционных и
технологических газовых выбросов (залповых и регулярных) на объектах
химической, нефтехимической промышленности, а также в производстве спецтехники
и боеприпасов, содержащих сероводород и меркаптаны.
Способ очистки "ЭЛСОР", обеспечивает наивысшее качество очистки,
т.к. растворы гидроксидов щелочных металлов являются лучшими абсорбентами Н2S и
других серосодержащих примесей, является экономичным, так как расходный
материал для процесса очистки - только электроэнергия и процесс очистки
проводится при низких температурах, а получение гидроксида натрия из исходного
раствора и регенерация насыщенного кислыми газами раствора после очистки
осуществляется с помощью одного и того же электрохимического реактора, т.е.
электроэнергия, затраченная на получение абсорбента, эквивалентно обеспечивает
также и его регенерацию. Кроме этого способ "ЭЛСОР" можно
осуществлять как в стационарных, так и в передвижных установках.
Рис. 1. Установка для очистки газа от серосодержащих примесей содержит: диафрагменный
электрохимический реактор 1, разделенный диафрагмой 2 на катодную 3 и анодную 4
камеры, емкость 5 для накопления щелочного раствора, емкость 6 для накопления
серной кислоты, абсорбер 7 и десорбер 8. Установка также содержит смеситель 9,
насосы 10 и 11, дроссель-вентиль 12 и газо- и гидравлическую обвязку,
включающую подающие и отводящие патрубки.
Способ реализуется с помощью установки, изображенной на рисунке 1.
Катодная камера 3 реактора 1 и емкость 5 заполняют исходным водным раствором
сульфата щелочного металла. Анодную камеру 4 реактора 1 и емкость 6 заполняют
исходным раствором - водным раствором сульфата щелочного металла. На электроды
реактора 1 (не показаны) подают напряжение и включают насосы 10 и 11. В
процессе электролиза исходный раствор сульфата щелочного металла подвергают
электрохимическому воздействию в катодной камере 3, превращая его в гидроксид
щелочного металла, который накапливают в емкости 5. В емкости 6 в то же время
накапливают раствор серной кислоты, образующейся в анодной камере 4 реактора 1.
Раствор гидроксида щелочного металла из емкости 5 насосом высокого
давления 10 подают в верхнюю часть абсорбера 7, в нижнюю часть которого
поступает сырой газ, подлежащий очистке. Кислые компоненты, содержащиеся в
газе, взаимодействуют с поглотителем - раствором гидроксида щелочного металла и
очищенный газ выводят из верхней части абсорбера 7.
Насыщенный раствор поглотителя через дроссель-вентиль 12 выводят из
нижней части абсорбера 7 и направляют в смеситель 9, в который насосом 11
подают раствор серной кислоты из емкости 6. В смесителе 6 протекают процессы
регенерации поглотителя и выделение поглощенных примесей. Газожидкостную смесь
из смесителя 6 подают в десорбер 8, из верхней части которого выводят кислые
газы, а из нижней части - раствор сульфата щелочного металла, который вновь
поступает в катодную 3 и анодную 4 камеры реактора 1.
Таблица 1. Количество NaOH, необходимое для очистки 1000 нм3 газа от
сероводорода при любом соотношении CO2:H2S
|
Содержание сероводорода в
газе, %
|
Содержание сероводорода в
1000 нм3 газа, кг
|
Количество NaOH для очистки
1000 нм3 газа, кг
|
Затраты электроэнергии для
синтеза NaOH, кВтЧ ч
|
|
0,1
|
1,5
|
5,0
|
14
|
|
0,2
|
3,0
|
10,0
|
28
|
|
0,3
|
4,5
|
15,0
|
42
|
|
0,4
|
6,0
|
20,0
|
56
|
|
0,5
|
7,5
|
25,0
|
70
|
|
1,0
|
15,0
|
50,0
|
140
|
|
5,0
|
75,0
|
250,0
|
700
|
|
10,0
|
150,0
|
500,0
|
1400
|
Таблица 2. Показатели работы установки для электрохимического синтеза
гидроксида натрия и серной кислоты из раствора сульфата натрия
производительностью 10 кг NaOH в час
|
Наименование
|
Значение
|
|
Расход электроэнергии на
электрохимический синтез NaOH и H2SO4, кВтЧ ч
|
28
|
|
Расход электроэнергии на
вспомогательные работы (приготовление и очистка подпиточного раствора, подача
воды охлаждения, приготовление раствора для очистки электрохимических
реакторов), кВтЧ ч
|
2
|
|
Расход сульфата натрия при
пуске установки, кг
|
120
|
|
Расход сульфата натрия на
приготовление подпиточного раствора, кг/сут
|
5
|
|
Расход воды (любого
качества) для охлаждения электрохимических реакторов, л/ч
|
200
|
.2 Описание конструкции аппаратов и оборудования
Диафрагменный электрохимический реактор
Установка, изображённая на рисунке 2 состоит из электрохимического
реактора 1, выполненный из одной или нескольких электрохимических модульных
ячеек, соединенных параллельно. Электрохимические ячейки разделены диафрагмой 2
на анодную 3 и катодную 4 камеры. Вход анодной камеры 3 соединен с линией
подачи исходного раствора 5. Вход катодной камеры 4 соединен с линией подачи
пресной воды 6. Выход анодной камеры 3 соединен с линией отвода смеси
оксидантов 7, а выход катодной камеры 4 соединен линией отвода католита 8.
Рис .2. Диафрагменный
электрохимический реактор
Электрохимический реактор 1 может быть выполнен по блочному принципу из
электрохимических диафрагменных ячеек, катодные и анодные камеры которых
соединены параллельно. При этом производительность реактора является суммой
производительности каждой ячейки и может быть легко изменена путем изменения
числа работающих ячеек. Элементы ячейки закреплены с помощью диэлектрических
приспособлений и снабжены средствами подвода и отвода обрабатываемых растворов
в электродные камеры.
Таблица 3. Характеристики диафрагменного электрохимического реактора
|
Параметры:
|
Кол:
|
Ед. измерения:
|
|
Расстояние ячеек
|
3
|
мм
|
|
Диаметр анода
|
8
|
мм
|
|
Диаметр катода
|
14
|
мм
|
|
Длинна катода
|
220
|
мм
|
|
Толщена стенок диафрагмы
|
0,6
|
мм
|
Микропористая диафрагма была изготовлена из керамики состава: оксид
циркония - 70%, оксид алюминия - 27% и оксид иттрия - 3% или из керамики на
основе оксида циркония.
Абсорбер
Абсорбер, основной аппарат установки, в которой осуществляют абсорбцию. В
абсорбере (часто называется также скруббером) создают развитую поверхность
соприкосновения газа и жидкости. Известно несколько типов абсорберов.
Рис. 3. Насадочный абсорбер.
Рис. 4. Тарельчатый абсорбер.
Насадочный абсорбер изображонный на рисунке 3, представляет собой
металлическую или керамическую колонну, внутри которой имеется несколько
горизонтальных решёток 1 с расположенными на них слоями насадки 2 (кокс,
металлические или керамические кольца, деревянные решётки, камни и др.),
предназначенной для увеличения поверхности соприкосновения газа с жидкостью.
Смесь газов поступает в нижнюю часть колонны по трубопроводу, а абсорбент,
подаваемый по трубе 4, стекает вниз по насадке навстречу поднимающейся смеси
газов. В результате противоточного контактирования газа и жидкости происходит
наиболее полное растворение поглощаемых компонентов газовой смеси в абсорбенте.
Непоглощённые компоненты газовой смеси удаляются из абсорбера по трубопроводу
5, а насыщенный абсорбент вытекает снизу по трубопроводу 6. Конусы 7 между
секциями насадки 2 направляют абсорбент, вытесняемый газом к стенке абсорбера,
к центру для более равномерного орошения.
Более сложен абсорбер, представляющий собой колонну изображенную на
рисунке 4, в которой вместо решёток и насадки установлены тарелки 1, снабженные
патрубками 2, колпачками 3 с зубчатыми краями и переливными трубками 4.
Абсорбент стекает с тарелки на тарелку по переливным трубкам, а смесь газов
движется снизу вверх, барботируя через слой жидкости. При прохождении между
зубьями колпачков газовый поток разбивается на множество мелких пузырьков, что
обеспечивает большую поверхность соприкосновения газа и жидкости. В ряде
случаев вместо тарелок с колпачками устанавливаются тарелки, в которых
просверлено большое число отверстий - ситчатые тарелки.
В процессах, где газ хорошо растворяется в абсорбенте, часто применяют
абсорберы, в которых газ проходит над поверхностью жидкости (турилла) или
жидкость распыляется в газе на мелкие капли форсунками, вращающимися дисками
или турбинками. Абсорберы широко применяют в различных отраслях промышленности.
Таблица. 4.Технические характеристики абсорбера
представлены в таблице
|
Параметры:
|
Кол:
|
Ед. измерения:
|
|
Производительность по газу
|
5,0
|
млн. нм3/сут
|
|
Давление рабочее
|
от 4,0 до 10,0
|
МПа
|
|
Давление расчетное
|
11,0
|
МПа
|
|
Температура рабочая
|
от + 1 до + 40
|
0С
|
|
Температура максимальная
рабочей среды
|
не более + 40
|
0С
|
|
Температура минимальная стенки
абсорбера, находящегося под давлением
|
- 37
|
0С
|
|
Объем абсорбера
|
43,5
|
м3
|
|
Прибавка для компенсации
коррозии
|
4,5
|
мм
|
|
Число циклов нагружения (за
расчетный срок службы)
|
Не более 1000
|
Ед.
|
|
Габариты абсорбера: -
высота - диаметр внутренний
|
16 620 2 000
|
мм
|
|
Масса абсорбера
|
70 600
|
кг
|
|
Срок службы
|
30
|
лет
|
Десорбер
Десорбер - массообменный колонный аппарат для извлечения из насыщенного
абсорбента компонентов, поглощённых в процессе абсорбции, и получения
регенерированного абсорбента. Применяется при абсорбционном извлечении из
природного газа водяных паров, углеводородных и кислых компонентов и др., а
также в абсорбционных холодильных машинах.
Рис. 5. Схема десорбера
Рис. 6. Десорбер
Десорбер изображённый на рисунке 5, содержит корпус 1, в нижней части
которого под глухой тарелкой 2 размещена кубовая часть 3, выше которой одна над
другой установлены тарелки 4 массобменной части десорбера 5. Кубовая часть
десорбера снабжена входным патрубком 6 для ввода реагента и дренажным патрубком
12. К глухой тарелке в кубовой части десорбера жестко прикреплен защитный экран
8, выполненный из составных металлических пластин, соединенных между собой
сваркой. Экран ориентирован перпендикулярно направлению входного потока
реагента и прикреплен к глухой тарелке с зазором от корпуса десобера. Каждая из
массообменных тарелок содержит приваренные к ней патрубки 7, к которым с
зазором к полотну тарелки установлены колпачки, выполненные из двух частей,
соединенных между собой сварным швом. Верхняя часть колпачка (донышко) 9
скруглено, а свободная нижняя (направленная в сторону тарелки) кромка 10
выполнена с зубцами, по меньшей мере три из которых отогнуты в сторону патрубка
и приварены к его наружной поверхности. Колпачок и все детали тарелок
изготовлены из материалов, устойчивых к воздействию рабочей среды, а защитный
экран - из листового проката.
Таблица. 5.Технические характеристики десорбера
представлены в таблице
|
Параметры:
|
Кол:
|
Ед. измерения:
|
|
Высота
|
80000
|
мм
|
|
Толщина стенки
|
до 160
|
мм
|
|
Температура среды
|
от -60 до +420
|
° С
|
|
Давление
|
до 16
|
МПа
|
Смеситель
Смесители кислот оборудуются штуцерами для присоединения трубопроводов и
замера уровня кислоты, а также нижним люком для периодической чистки и
выполнения ремонтных работ изображон на рисунке 7.
Рис. 7. 1 - емкость стальная, футерованная диабазовой плиткой в 2 слоя; 2
- погружной насос; 3 - люк для чистки; 4 - наливной штуцер для воды; 5 - штуцер
для отбора проб и замера; 6 - наливной патрубок; 7 - выпускной штуцер.
Таблица. 6.Технические характеристики смесителя
представлены в таблице
|
Параметры:
|
Кол:
|
Ед. измерения:
|
|
Давление расчетное
|
1,8
|
МПа
|
|
Давление пробное
|
2,4
|
МПа
|
|
Температура расчетная
|
50
|
° С
|
Емкости для химической промышленности
Емкости изготавливаются из высокопрочных
коррозиестойких листовых термопластов (полимеров):
· Полипропилен - ПП (PP-H, PP-B, PP-R,
PPs, PPs-el)
· Полиэтилен - ПЭ (PE 100, PE 100-RC,
PE 500)
· Поливинилхлорид - ПВХ (PVC, PVC-C)
· Поливинилиденфторид - ПВДФ (PVDF)
· Этиленхлортрифторэтилен - ЕСТФЕ
(ECTFE)
Рис.8. Емкости для химической промышленности
В каждом конкретном случае, для каждой конкретной
среды подбирается свой материал и толщина.
Цилиндрические емкости используются как в быту, так и
в различных областях промышленности: в гальванике, машиностроении, металлургии,
химической, пищевой и др. областях промышленности.
По требованию Заказчика цилиндрические емкости могут
комплектоваться: крышками, петлями, штуцерами, трубопроводами, кранами,
уровнемерами, автоматикой и другим дополнительным оборудованием. Также по
требованию Заказчика емкости могут быть утеплены.
Возможно изготовление емкостей больших объемов на
территории Заказчика.
При изготовлении цилиндрических емкостей используются
только высококачественное первичное сырье и надежное, современное оборудование,
которое гарантирует Заказчику высокое качество изделий и сварных швов:
Раскрой для изготовления цилиндрических емкостей
выполняется на фрезерном станке ЧПУ, что гарантирует точные просчеты
изготавливаемого изделия.
Сварка готовых элементов цилиндрических емкостей
производится на стыковой машине INGENIA (Германия), что гарантирует высочайшую
прочность шва.
Таблица. 7.Технические характеристики Емкости для
химической промышленности представлены в таблице
|
Параметры:
|
Кол:
|
Ед. измерения:
|
|
Объём емкости
|
от 1 до 300
|
куб.м
|
|
Возможность хранения
жидкостей с рабочей температурой
|
до +140
|
° С
|
Насос
Химический центробежный насос ADH 120 греческой фирмы AlphaDynamic имеет
рабочую точку по производительности 20 м3/ч при давлении 10 м.в.ст. Обратите
внимание, что в других каталогах часто указывают максимальные значения
производительности и давления, которые не следует учитывать при подборе.
Рис. 9. Химический насос AlphaDynamic ADH 120
Химический центробежный насос ADH 120 греческой фирмы AlphaDynamic имеет
рабочую точку по производительности 20 м3/ч при давлении 10 м.в.ст. Обратите
внимание, что в других каталогах часто указывают максимальные значения
производительности и давления, которые не следует учитывать при подборе.
Данный насос обладает химической стойкостью, он достаточно герметичен (в нем
могут быть установлены либо манжетное, либо сильфонное уплотнения). Насос ADH
120 предназначен для перекачивания агрессивных и нейтральных жидкостей с
максимальной вязкостью 500 сантипуаз и максимальным размером твердых частиц 6
мм. Подходит для перекачки очень сильно загрязненных жидкостей.
Насос ADH 120 изготавливается из полипропиленового РР или фторопластового
PVDF/ECTFE (тефлон усиленный стекловолокном) корпусов. Модель из полипропилена
может работать до температуры жидкости 80 градусов, а из фторопласта до 95
градусов цельсия.
Таблица. 8.Технические характеристики насоса
представлены в таблице
|
Параметры:
|
Кол:
|
Ед. измерения:
|
|
Расход
|
20
|
м3/ч
|
|
Мощность
|
10
|
кВт
|
|
Обороты
|
3000
|
Обор/мин
|
|
Температура
|
от 0 до +80
|
° С
|
2. Описание технических требований к проектируемой системе
Способ обеспечивает высокое качество очистки, является экономичным, а
получение гидроксида натрия из исходного раствора и регенерация насыщенного
кислыми газами раствора после очистки осуществляется с помощью одного и того же
электрохимического реактора, т.е. электроэнергия, затраченная на получение
абсорбента, эквивалентно обеспечивает также и его регенерацию. Способ может
быть реализован как в стационарных, так и в передвижных установках,
непосредственно на месте появления подлежащих очистки газовых сред, что также
расширяет его функциональные возможности.
.1 Требования к технологическому процессу
К рассматриваемому технологическому процессу предъявляются следующие
требования:
Таблица 9 - Требования, предъявляемые к технологическому процессу
|
№
|
Параметр
|
Значение
|
Единица измерения
|
|
1
|
Раствор сульфата щелочного
металла подаваемого в ёмкость
|
10-15
|
%
|
|
2
|
Содержание сероводорода в
исходном природном газе
|
0,35-0,45
|
г/м3
|
|
3
|
Давление на стадии
абсорбции должно поддерживаться в пределах
|
30... 38
|
кгс/см2
|
|
4
|
Количество NaOH для очистки
1000 нм3 газа
|
20
|
кг
|
|
5
|
Затраты электроэнергии для
синтеза NaOH
|
56
|
кВт ч
|
.2 Требования к оборудованию
Приняв во внимание требования, предъявляемые к технологическому процессу,
составим перечень требований к оборудованию:
Таблица 10 - Требования к оборудованию
|
№
|
Параметр
|
Значение
|
Единица измерения
|
|
1
|
Температура, на которую
рассчитан абсорбер
|
от + 1 до + 40
|
0С
|
|
2
|
Давление, на которое
рассчитан абсорбер
|
от 4,0 до 10,0
|
МПа
|
|
3
|
Температура, на которую
рассчитана ёмкость
|
до +140
|
° С
|
|
4
|
Расход, с которым
справляется насос
|
20
|
м3/ч
|
.3 Требования к датчикам
Требования к датчикам основываются на требованиях, предъявляемых к
технологическому процессу.
Таблица 11 - Требования к датчикам
|
№
|
Параметр
|
Значение
|
Единица измерения
|
|
1
|
Содержание сероводорода в
исходном природном газе
|
0,35-0,45
|
г/м3
|
|
2
|
Расход сульфата натрия при
пуске установки
|
120
|
кг
|
|
3
|
Удельный расход абсорбента
(католита)
|
0,8-1,2
|
л/м3
|
3. Разработка алгоритмической схемы автоматизации
Построение алгоритмической схемы автоматизации осуществляется в
соответствии с требованиями ГОСТ 19.002-85, 19.003-85, при этом учитывая, что
алгоритм - это заранее заданное понятное и точное предписание возможному
исполнителю совершить определенную последовательность действий для получения
решения задачи за конечное число шагов.
Основные свойства алгоритмов:
. Понятность для исполнителя - исполнитель алгоритма должен понимать, как
его выполнять. Иными словами, имея алгоритм и произвольный вариант исходных
данных, исполнитель должен знать, как надо действовать для выполнения этого
алгоритма.
. Определенность - каждое правило алгоритма должно быть четким,
однозначным и не оставлять места для произвола. Благодаря этому свойству
выполнение алгоритма носит механический характер и не требует никаких
дополнительных указаний или сведений о решаемой задаче.
. Результативность (или конечность) состоит в том, что за конечное число
шагов алгоритм либо должен приводить к решению задачи, либо после конечного
числа шагов останавливаться из-за невозможности получить решение с выдачей
соответствующего сообщения, либо неограниченно продолжаться в течение времени,
отведенного для исполнения алгоритма, с выдачей промежуточных результатов.
. Массовость означает, что алгоритм решения задачи разрабатывается в
общем виде, т.е. он должен быть применим для некоторого класса задач,
различающихся лишь исходными данными. При этом исходные данные могут выбираться
из некоторой области, которая называется областью применимости алгоритма.
Алгоритмические структурные схемы показывают взаимосвязь отдельных частей
системы и характеризуют их динамические свойства. На алгоритмической
структурной схеме вся система автоматики, как и на функциональной, изображается
в виде прямоугольников, каждый из которых представляет собой динамическое звено
направленного действия.
Регулируемые параметры.
1. Регулирование уровня NaOH в ёмкости.
2. Регулирование расхода H2 на выходе.
. Регулирование расхода NaOH подаваемого в абсорбер.
. Регулирование качества NaOH подаваемого в абсорбер.
. Регулирование давления в насосе.
. Регулирование расхода очищенного газа.
. Регулирование качества очищенного газа.
. Регулирование расхода сырого газа на подачи в абсорбер.
. Регулирование уровня концентрированного вещества в абсорбере.
10. Регулирование расхода концентрированного фещества на выходе из
абсорбера.
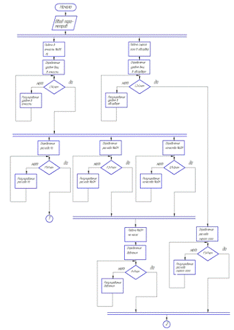
Алгоритмическая схема
Рис. 10а. Алгоритмическая схема (начало)
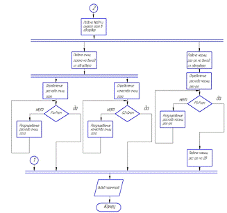
Рис. 10б. Алгоритмическая схема (продолжение)
Работа системы по данному алгоритму описывается следующим образом:
. Ввод параметров системы.
. Синхронная подача NaOH и
H2 в емкость.
. После подачи NaOH и
H2 в емкость, происходит снятие и
регулирование показаний с датчика уровня вещества в емкости.
. На этапе подачи NaOH происходит снятие и регулирование показаний
с датчика расхода вещества и происходит снятие и регулирование показаний с
датчика качества вещества.
. На этапе подачи H2
происходит снятие и регулирование показаний с датчика расхода газа.
. Подача NaOH и
в насос.
. Определение давления в насосе и регулирование параметров снятых
с датчика давления.
. Подача NaOH в
абсорбер.
. Подача сырого газа в абсорбер.
. На этапе подачи сырого газа происходит снятие и регулирование
показаний с датчика расхода газа.
. Так же происходит снятие и регулирование показаний снятых с
датчика уровня концентрированного вещества в абсорбере.
. Из абсорбера очищенный газ выводится.
. На этапе вывода очищенного газа из абсорбера происходит снятие и
регулирование параметров с датчика качества газа и снятие и регулирование
параметров с датчика расхода газа.
. Концентрированное вещество выводится из абсорбера через дроссель
вентиль.
. На этапе вывода концентрированного вещества из абсорбера,
происходит снятие и регулирование параметров с датчика качества вещества.
. Вывод параметров системы.
4. Разработка функциональной схемы автоматизации
Функциональная схема автоматизации приведена на рисунке 11.
Рис. 11. Функциональная схема автоматизации
4.1 Описание функциональной схемы
Растствор NaOH, H2
подаётся в ёмкость, объём емкости от 1 до 300 куб.м, определяется LE/4-1, регистрируется LIRSA/4-2.
Водород выходит из верхней части емкости, расход определяется FE/2-1, регистрируется FRC/2-3.
Раствор NaOH выводят из нижней части емкости, расход 120 кг/ч,
определяется FE/2-4, регистрируется FRC/2-6.
Определяется качество раствора NaOH, определяется QE/3-1, регистрируется QRC/3-3, подаётся на насос.
Давление в насосе, 30-38 кгс/см2, определяется PT/1-1, регистрируется PRC/1-2, подаётся в абсорбер.
Сырой газ подаётся в абсорбер, расход 1000 нм3 , определяется FE/2-10, регистрируется FRC/2-12.
Уровень в нижней части абсорбера, определяется LE/4-4, регистрируется LIRSA/4-5.
Очищенный газ выходит из верхней части абсорбера, расход, определяется FE/2-7, регистрируется FRC/2-9.
Очищенный газ, качество без содержание сероводорода, определяется QE/3-4, регистрируется QRC/3-6.
Концентрированное вещество выводится из нижней части абсорбера, расход,
определяется FE/2-13, FIR/2-15, подаётся на дроссель-вентиль.
.2 Спецификация на приборы, средства автоматизации и аппаратуру
Спецификация на приборы, средства автоматизации и аппаратуру приведена в
таблице 11.
Таблица 11. Спецификация на приборы, средства автоматизации и аппаратуру
|
Поз.
|
Параметры среды, измеряемые
параметры
|
Наименование и техническая
характеристика
|
Марка
|
Габаритные размеры
|
Кол-во
|
Примечание
|
|
2-1, 2-7, 2-10
|
Расход
|
Погружной расходомер с
выходным электрическим сигналом 4 - 20 мА
|
SCHMIDT SS 20.600
|
120 до 1,000 мм
|
3
|
По месту
|
|
2-4, 2-13
|
|
Ультразвуковой расходомер с выходным электрическим сигналом 4 - 20 мА
|
Р US-800
|
200 мм
|
2
|
По месту
|
|
1-1
|
Давление
|
Датчик давления с выходным
электрическим сигналом 4 - 20 Ma
|
JUMO CTI-500
|
190x131
|
1
|
По месту
|
|
3-4
|
Качество
|
Газоанализатор с выходным
электрическим сигналом 4 - 20 Ma
|
АГ-0011
|
290х250х150
|
1
|
По месту
|
|
3-1
|
|
Концентратомер с выходным
электрическим сигналом 4 - 20 Ma
|
АЖК-3101
|
282х140х50
|
1
|
По месту
|
|
4-2, 2-3, 2-6, 3-3, 1-2,
2-9, 3-6, 2-12, 4-5, 2-15
|
4-20 мА унифицированный
токовый сигнал
|
Контроллер
|
Siemens SIMATIC S7-400H
|
231 x132 x111
|
1
|
На щите
|
5. Расчет и выбор приборов и средств автоматизации
Рис. 11. Анализатор жидких сред "АЖК-3101"
Назначение
Автоматический непрерывный контроль массовой
концентрации щелочи (соли, кислоты) в растворах и сигнализации о достижении
установленных значений концентраций.
Область применения Тепловые и атомные электростанции,
выпарные установки, установки подготовки питьевой и технической воды (контроль
солесодержания) и другие объекты.
Принцип действия Использована зависимость удельной
электропроводности контролируемой жидкости от концентрации растворенных в ней
солей, щелочей и кислот. В качестве чувствительного элемента применена
кондуктометрическая ячейка, омываемая контролируемым раствором. В приборе
производится автоматическая коррекция изменений при изменении температуры контролируемого
прибора.
Достоинства и преимущества Анализатор жидких сред АЖК-3101 надежен в
работе в условиях агрессивных сред, экологически чист, имеет простую установку
задания значений концентрации, по достижению которой срабатывает реле
сигнализации. Достоинства системы заключаются в возможности использования ее
для контроля параметров жидкости в емкостях или трубопроводах, находящихся под
давлением. Разборная конструкция чувствительного элемента позволяет сделать
датчик ремонтопригодным. Прибор выпускается вместо ранее поставляемых
сигнализаторов СШК-3, СПКР-1, СЭ12, СЭ13, КК и др.
Таблица 12. Основные характеристики
|
Основная приведенная
погрешность, %
|
4,0
|
|
Диапазоны концентрации
растворов, г/м3: (мг/л по NaCl либо др. соли, кислоты, щелочи по требованию
Заказчика)
|
0,5ч5,0;1,0ч10;
5,0ч50;10ч100; 5ч500
|
|
Выходной сигнал , мА
токовый
|
0-5, 4-20
|
|
Диапазон установки задания
на сигнализацию, % от предельного значения шкалы
|
10ч100
|
|
Температура контролируемой
среды, °C, не более
|
+120
|
|
Давление в трубопроводе,
Мпа, не более
|
0,6
|
|
Питание от сети переменного
тока: напряжение, В частота, Гц
|
220 50
|
|
Потребляемая мощность, ВА
|
50
|
|
Габаритные размеры, мм:
датчик ДТЩ-7А-31 блок питания
|
170х280х120 130х100х60
|
|
Срок службы, лет
|
8
|
|
Цена в руб
|
54600,00
|
Сигнальная лампа
Рис. 12. Сигнальная лампа
Технические характеристики.
Устройство индикации серии CSC могут использоваться как на машинах, так и
дистанционно. Их используют в химической, фармацевтической, нефтяной промышленности
и везде, где необходимо взрывозащищенное электрооборудование. Цвет сигнального
излучателя обозначается буквой стоящей после обозначения сигнальной лампы L: V
- зелёный, G - жёлтый, R - красный, I - белый, B - синий. Возможно
использование сборного устройства CSC-LAMP-L + CSC-LAMP-LL на три лампы или
CSC-LAMP-LL + CSC-LAMP-LL на четыре лампы. Цоколь E14. Мощность лампы для T5 -
5Вт, для T6 -3Вт. Область применения - взрывоопасные зоны помещений и наружных
установок согласно маркировке взрывозащиты, ГОСТ Р 51330.13-99 (МЭК
60079-14-96), гл. 7.3 ПУЭ, гл. 7.4 ПУЭ, ПБ 05-618-03, ПБ 03-553-03, другим
нормативным документам, регламентирующим применение электрооборудования во
взрывоопасных и невзрывоопасных зонах на опасных производственных объектах I
,II, III, IV классов опасности, поднадзорных Ростехнадзору РФ, и национальных
технических надзоров стран СНГ.
Таблица 13.Технические параметры
|
Характеристики
|
Значения
|
|
Исполнения
|
1Exd[]CT4
или 1Exd[ia]CT4 или DIP
A21 TaT4
|
|
Защита
|
IP66
|
|
Установка
|
Зона 1/ Зона 2
|
|
Температура окружающей
среды
|
-60°С…55°С
|
|
Ток и напряжение для одной
индикационной лампы
|
24-36 В
|
|
Покрытие
|
Антистатическое
полимерно-эпоксидное окрашивание, фрикционно искробезопасное, устойчивое к
рабочим средам. Цвет RAL
7035
|
|
Резьба на присоединительных
отверстиях
|
Трубная коническая Rc ISO7/1 1" (2 отверстия )
|
|
Материал корпуса
|
Коррозииностойкий
модифицированный алюминиево-кремниевый сплав GALSi марки
"KSi13", устойчивый к соляному туману и другим
химическим веществам.
|
|
Климатическое исполнение
|
УХЛ1
|
Цена: 650 руб.
Погружной расходомер
Рис. 13.
Погружной расходомер SCHMIDT ® SS 20.600
Технические характеристики
Общие параметры
Единица измерения скорость wN, приведенная к стандартным условиям TN =
20°C, pN=101325 Пa
Измеряемые среды Воздух или азот; опционально: природный газ, биогаз,
CO2, водород и прочие газы и смеси газов
Измеряемый расход, wN 0 ... 10 / 20 / 60 / 90 / 140 / 220 м / с;
опционально: индивидуальный диапазон, шаг 0.1 м / с мин. измеряемая величина
0,2 м/с
Рабочий диапазон температур - 20 ... +120°C; SS 20.600 EX: - 40 ...
+120°C
Погрешность измерения
Базовое исполнение ± 3% от изм. величины + (0,4% от измеряемого
диапазона; мин. 0,08 м/с)*
Высокоточная калибровка (для воздуха, азота и кислорода) ± 1% от изм.
величины + (0,4% от измеряемого диапазона; мин. 0,08 м/с)*
Воспроизводимость ± 1% от изм. Величины время отклика t90 1 s (jump from
0 to 5 m / s air)
Температурный градиент < 8 K/мин @ wN = 5 м/с
Точность изм. температуры ± 1 K (10-30°C); ± 2 K в рассматриваемом
диапазоне (@ wN > 5 м/с)
Рабочая температура
Датчик - 20 … + 120°C; SS 20.600 EX: - 40 ... +120°C
Электроника
Температура хранения
Материалы
Корпус датчика Анодированный алюминий
Корпус зонда, обжимной фитинг нержавеющая сталь 1.4571
Чувствительный элемент Платиновый резисторный элемент (пассивированный
стеклом,), PPO / PA
Кабельный ввод Анодированный алюминий
Соед. кабель (разнесенная версия) Изоляция PUR, безгалогенный, UL
Общие данные
Среда газ без конденсата (до 95% отн. влажности)
Максимальное давление 16 or 40 бар
Индикация 4 x LED зеленый / красный / оранжевый
Эл. питание 24 V DC ± 20%
Эл. потребление около 50 мA (без импульсного выхода); макс. 250 мA
Аналоговый выход по
температуре и расходу
Автоопределение U / I
… 10 В / 4 … 20 мA (защита от короткого замыкания)
Выход по напряжению: > 550 Ω
Выход по току: < 500 Ω
Гистерезис: 50 Ω
Импульсный выход
Частота 0 … 100 Гц, опционально: 1 импульс / 1 м3; 1 импульс /
0.1 м3 / ч; 1 импульс / 0.01 м3 / ч (max. 100 Гц)
. Сух. контакт без гальв. развязки
. Твердотельное реле (гальв. развязка); макс. 30 В / 50 мA
Выс. уровень:> напр. питания - 3 В Ток короткого замыкания
ограничение: 200 мА
Эл. подключение Разъем М12, 8-ми контактный
Макс. длина кабеля Выход по напряжению: 15 м, выход по току / Импульсный:
100 м
Ориентация в пространстве произвольная (кроме нисходящего потока со
скоростью wN < 2 м/с)
Погрешность установки ± 3° к направлению потока
Мин. глубина погружения 20 мм
Степень защиты IP 65 (корпус), IP 67 (чувствительный элемент) / III или
PELV ATEX категория II 3G Ex nA ic IIC T4 Gc
Длина зонда Стандартные: 120 / 250 / 400 / 600 мм; нестандартные длины от
120 до 1,000 мм
Вес около 500 г макс. (без соединительного кабеля)
Цена - 22500 руб.
Ультразвуковой расходомер US-800
Назначение:
Специальное исполнение ультразвукового расходомера счетчика US-800
применяется для измерения и учета расхода и объема кислот / щелочей,
протекающих под напором в трубопроводе и регистрации параметров в глубоких
архивах, вывод информации и архивов на ПК, ноутбук, в локальную сеть, в сеть
Ethernet, по GSM-модему; в комплексе с другими приборами: вычислителями,
регуляторами, контроллерами в автоматизированных системах сбора данных,
контроля и регулирования технологических процессов.
Измеряемые жидкости:
Коммерческий учет: кислоты, щелочи, хим отходы, другие
коррозионно-активные невязкие жидкости.
Объекты внедрения:
Предприятия химической, нефтехимической и металлургической
промышленности, другие промышленные предприятия и объекты и т.п.
Общие характеристики измеряемой жидкости:
Невысокое содержание растворенных газов (рекомендуется не более 1%),
отсутствие свободного слива жидкости, максимальная температура до +150oС
Рис. 14. Ультразвуковой расходомер US-800
Таблица 14. Состав ультразвуковой расходомер US-800
|
В СОСТАВ КОМПЛЕКТА ДОЛЖНЫ
ВХОДИТЬ:
|
|
Электронный блок US-800-1х
(на выбор US800-10, US800-11, US800-12, US800-13, см.ниже) с доп.опциями при
необходимости
|
1шт
|
|
Ультразвуковой
преобразователь расхода УПР-015, или УПР-025, УПР-032, УПР-040, УПР-050,
УПР-065, УПР-080, УПР-100, УПР-150, УПР-200 с установленными датчиками ПЭП
|
1шт
|
|
Кабель соединительный
между ЭБ и УПР
|
до 500 м
|
|
Руководство по
эксплуатации и монтажу, паспорт, сертификаты
|
1шт
|
Электронный блок US-800-1х
Рис. 15. Электронный блок US-800-1х
Одноканальный, пылевлагозащита IP65, Т окр. среды в месте установки от +3
до +60oC, питание 220В 50 Гц стандартно: гальваническая развязка от
трубопровода, сетевой фильтр, защита от перегрева, интеллектуальная система
самодиагностики, выбор режимов учета потока и др.
Цена 12880 руб.
Ультразвуковой преобразователь расхода (УПР) с установленными датчиками
ПЭП
Рис. 16. УПР
Однолучевой, с диаметром условного прохода на выбор 15 мм или 25 мм
материал трубы нерж. сталь 12Х18Н10Т или 10Х17Н13М2Т, резьбовое соединение (или
фланцевое), P макс 1,6 МПа, с установленными УЗ датчиками ПЭП (материал титан,
покрытый фторопластом, Т макс +120оС), пылевлагозащита IP67, Т
жидкости от -40+150oС, Т окр. среды в месте установки от -40+60oС.
Для монтажа требуется предусмотреть, в зависимости от вида местных
гидравлических сопротивлений, длину прямолинейных участков до первого по потоку
датчика не менее 10 диаметров трубы, после второго по потоку датчика не менее 3
диаметров трубы.
В случае установки УПР в помещении с агрессивными парами рекомендовано
устанавливать ПЭП с защитой IP68.
Рис. 17. Датчик ПЭП
Однолучевой, с диаметром условного прохода на выбор 32, или 40, 50, 65,
80, 100, 150, 200 мм материал трубы нерж. сталь 12Х18Н10Т или 10Х17Н13М2Т,
фланцевое соединение, материал фланцев 12Х18Н10Т, в комплекте с ответными
фланцами, крепежом, фторопластовыми прокладками, P макс 1,6 МПа, с
установленными УЗ датчиками ПЭП (материал титан, покрытый фторопластом, Т макс
+120оС), пылевлагозащита IP67, Т жидкости от -40 +150oС,
Т окр. среды в месте установки от -40 +60oС. В случае установки УПР
в помещении с агрессивными парами рекомендовано устанавливать ПЭП с защитой
IP68. Для монтажа требуется предусмотреть, в зависимости от вида местных
гидравлических сопротивлений, длину прямолинейных участков до первого по потоку
датчика не менее 10 диаметров трубы, после второго по потоку датчика не менее 3
диаметров трубы.
Цена - 1680 руб., 3080 руб.
Кабель соединительный между ЭБ и УПР
Кабель РК 50-2-11. Кабель коаксиальный высокочастотный 50 Ом. Стандартно
по заказу до 200 м (дополнительно до 500 м)
Цена - 28 руб.
Промышленный программируемый контроллер Siemens
SIMATIC S7-400H
Рис. 18. Siemens SIMATIC
S7-400H
Во многих областях промышленности остановка производственного процесса
связана с большими материальными потерями, поэтому к надежности
функционирования их систем управления предъявляются повышенные требования. Для
автоматизации таких производств могут использоваться только резервированные
контроллеры. SIMATIC S7-400 имеет дублированную структуру и обеспечивает
высокую надежность функционирования систем автоматизации, построенных на его
основе. Он способен продолжать работу при наличии одного или нескольких отказов
в различных частях системы. Благодаря этому программируемый контроллер SIMATIC
S7-400H может применяться для автоматизации:
· процессов с высокими затратами на
перезапуск системы в результате отказа контроллера;
· процессов с высокой стоимостью
простоя;
· процессов, в которых используются
дорогостоящие материалы;
· необслуживаемых процессов;
· процессов с ограниченным количеством
обслуживающего персонала.SIMATIC S7-400H включает в свой состав:
· 2 базовых блока: на основе двух
стандартных монтажных стоек UR1/UR2 или на основе одной монтажной стойки UR2-H
с двумя независимыми секциями внутренней шины.
· 2 модуля синхронизации на один
центральный процессор для связи базовых блоков контроллера по оптоволоконной
линии связи. 2 оптоволоконных кабеля для установки синхронизирующих соединений.
· 1 центральный процессор CPU 417-4H/
CPU 414-4H на каждый базовый блок контроллера.
· Модули ввода-вывода S7-400 в каждом
базовом блоке контроллера.
· Стойки расширения UR1/UR2/ER1/ER2
и/или станции распределенного ввода-вывода ET 200M с модулями ввода-вывода.
Все центральные функции управления резервируются. Система ввода-вывода
может иметь стандартную (одностороннюю) или переключаемую конфигурацию,
обеспечивающую повышенную надежность функционирования системы автоматизации.
Цена - 34467 руб.
Модули блоков питания Siemens PS
Рис. 19. Siemens PS
Для подключения SIMATIC S7-400 к источникам питания напряжением ~120/230
В или =24/ 48/ 60/ 120/ 230 В. Модули блоков питания устанавливаются в крайние
левые разъемы монтажной стойки (начиная с разъема 1). В зависимости от типа
модуль питания может занимать от 1 до 3 разъемов монтажной стойки. Все модули
блоков питания работают с естественным охлаждением. На фронтальных панелях
модулей расположены:
· Светодиоды:
· индикации внутренних отказов, наличия
выходных напряжений =5 В и =24 В, а также нормального состояния батареи.
· Кнопка подтверждения отказа.
· Выключатель питания контроллера.
· Отсек для установки буферной батареи.
· Переключатель проверки батареи.
· Переключатель выбора уровня входного
напряжения (отсутствует в модулях с широким диапазоном входных напряжений).
· Съемный соединитель для подключения
кабеля питания.
Буферная батарея должна заказываться отдельно. Для
блоков питания с током нагрузки от 10 А и выше необходимо две буферные батареи.
АГ-0011 - газоанализатор.
Рис. 20. АГ-0011 - газоанализатор
Назначение:
измерение объемной доли кислорода в неврывоопасных двух- или
трехкомпанентных газовых смесях определенного состава (в.ч. в воздухе),
участвующих в технологических процессах энергетики, химической и других
отраслей промышленности
Таблица 15. Характеристики
|
Наименование параметра
|
АГ-0011 газоанализатор
|
|
Измеряемый компонент
|
кислород (О2)
|
|
Контролируемая среда
|
невзрывоопасные двух- или
трехкомпонентные газовы смеси определенного состава (в т.ч. воздух)
|
|
Форма представления
информации
|
выходной сигнал: 0…5; 0…20;
4…20мА; показания на цифровом отсчетном устройстве; переключение контактов
реле для сигнализации измерительной информации; коды АSC11 для ЭВМ (по
заказу)
|
|
Пределы измерения
|
0…2; 0…5; 0…10; 0…21; 0…50;
0…80; 0…100
|
|
Погрешность
|
±4,0; ±2,0; ±2,0; ±2,0;
±2,0; ±2,0; ±2,0%
|
|
Быстродействие
|
не более 15с
|
|
Принцип действия
|
220В, 50/60Гц; 30ВА
|
|
Исполнение
|
пылезащищенное
|
|
Условия эксплуатации
|
+5…+50°С; Р 91…105кПа;
влажность <80% при +25°С
|
|
Габаритные размеры, мм
|
290х250х150
|
|
Масса, кг
|
9
|
|
ГОСТ, ТУ
|
ТУ25-7352.0002-89
|
|
№ ГОСРЕЕСТРА, сертификата
|
11961-89
|
|
Цена, руб
|
35000
|
Индуктивный измерительный преобразователь электропроводности /
концентрации и температуры с коммутирующими выходами

Рис. 21. JUMO CTI-500
JUMO CTI-500 - индуктивный измерительный
преобразователь электропроводности / концентрации и температуры с
коммутирующими выходами.
Компактные измерительные ячейки из полипропилена (РР),
температура измеряемой среды - макс. 100єС, давление - макс. 6 бар
Особенности:
· можно активировать до 4 диапазонов
измерений и температурных коэффициентов
· измерение концентрации:
o едкого натра NaOH
o азотной кислоты HNO3
o одна произвольно задаваемая
характеристика (через setup-программу)
· температурный сенсор с быстрым
откликом
· температурная компенсация:
o линейная
o природные воды
o собственная характеристика (функция
обучения)
· управление
· через клавиатуру и ЖК-дисплей, меню
на русском языке
· через русифицированную
setup-программу
· русифицированная setup-программа:
o удобная возможность программирования
o документирование установки
· два аналоговых выхода действительного
значения для проводимости/концентрации и температуры (0/4…20 мА или 0/2…10 В),
гальванически развязанные
· поставляются с большим выбором
способов подключения к процессу
· встроенное управление обессоливанием
· электрическое подключение через
штекер М 12 (опция)
· раздельное исполнение, длина
соединительного кабеля 10 м
Цена - 20000 руб.
6. Разработка общего вида щита (пульта)
Щиты и пульты систем автоматизации предназначены для размещения на них
контрольно-измерительных приборов, регуляторов, сигнальных устройств,
аппаратуры управления, защиты, блокировки, линий связи между ними.
Для проектирования щита будем использовать специальный программный пакет
- XL Pro2 фирмы Legrand. Данная программа упрощает
проектирование низковольтных комплектных устройств (НКУ).
Для размещения приборов возьмем навесной металлический шкаф XL3-400 с габаритными размерами: высота
- 505, ширина - 318, глубина - 212 мм.
Для компоновки шкафа из предлагаемого компанией каталога было подобрано
необходимое оборудование - индикаторы 8, лампы 2, для регулируемых величин,
контроллеры, блоки питания.
Рис. 22. Лицевая панель шкафа
7. Разработка структурной схемы средств автоматизации (или АСУ)
технологического процесса. Описание состава, функций и классификационных
признаков системы
.1 Описание состава АСУ
Любую автоматическую систему управления технологическим процессом (АСУ
ТП) можно в конечном итоге разделить на 3 основных уровня иерархии:
Самым нижним уровнем является уровень датчиков и исполнительных
механизмов, которые устанавливаются непосредственно на технологических объектах.
В нашем случае это датчики давления, расхода, качества. Их деятельность
заключается в получении параметров процесса, преобразовании их в
соответствующий вид для дальнейшей передачи на более высокую ступень (функции
датчиков), а также в приеме управляющих сигналов и в выполнении соответствующих
действий (функции исполнительных механизмов).
Средний уровень - уровень производственного участка. Его функции:
сбор информации, поступающей с нижнего уровня, ее обработка и хранение;
передача информации о производственном участке на более высокий уровень.
Верхний уровень в системе автоматизации занимает уровень управления. На
этом уровне осуществляется контроль за производством продукции. Этот процесс
включает в себя сбор поступающих с производственного участка данных, их
накопление, обработку и выдачу руководящих директив нижним ступеням. Атрибутом
этого уровня является центр управления производством.
На верхнем уровне АСУ ТП размещены мощные компьютеры, выполняющие функции
серверов баз данных и рабочих станций и обеспечивающие анализ и хранение всей
поступившей информации за любой заданный интервал времени, а также визуализацию
информации и взаимодействие с оператором.
АСУ, разработанная для рассматриваемой системы, изображена на рисунке 22.
Рис. 23. АСУ ЭЛСОР
.2 Функции АСУ
Спроектированная автоматическая система управления технологическим
процессом должна выполнять следующие функции:
· Обеспечивать требуемый уровень надежности; Вырабатывать и
реализовывать решения по управлению с участием средств вычислительной техники;
· Допускать возможность модернизации и развития в пределах,
предусмотренных техническим заданием (ТЗ) на создание АСУТП;
· Обладать требуемыми метрологическими характеристиками
измерительных каналов;
· Управления во время протекания технологического процесса;
· Нормально функционировать в условиях, указанных в ТЗ на
систему;
· Обеспечивать заданный срок службы с учетом проведения
восстановительных работ, указанных в технической документации на основные
составные части АСУТП;
· Централизованного контроля и измерения технологических
параметров;
· Формирования и выдачи данных оперативному персоналу АСУТП или
АТК.
.3 Описание классификационных признаков АСУ
При планировании, проведении и обобщении разработок АСУТП следует иметь в
виду, что эти системы весьма разнообразны. Для решения ряда научных,
технических и организационных вопросов необходимо пользоваться общей
классификацией АСУТП, т. е. правилами разбиения всего множества этих систем на
такие подмножества (классификационные группы), в пределах которых все входящие
в них АСУТП одинаковы, близки или похожи в том или ином отношении.
По основным классификационным признакам нашу систему можно описать как
(согласно классификатору):
· По уровню, занимаемому в структуре предприятия - АСУТП
одноуровневая (кодовый индекс 1 - согласно классификатору АСУТП по уровню в
предприятии).
· По характеру протекания управляемого технологического
процесса во времени - АСУ непрерывным технологическим процессом (кодовый индекс
н - согласно классификатору АСУТП по времени) Так как процесс носит непрерывный
характер с длительным поддержанием режимов, близких к установившимся, и подача
сырья практически безостановочна.
· По условной информационной мощности - наименьшую (кодовый
индекс 1- согласно классификатору АСУТП по информационной мощности), так как
число измеряемых и контролируемых параметров не превышает 40.
· По уровню функциональной надежности - высокая (кодовый индекс
3- согласно классификатору АСУТП по функциональной надежности), так как нужна
жесткая регламентация из-за того, что отказы в АСУТП могут привести к остановам
или авариям.
· По типу функционирования - локально-автоматическую (кодовый
индекс л - согласно классификатору АСУТП по типу функционирования), так как
автоматически выполняются только информационные функции и функции локального
управления (регулирования). Решения по управлению процессом в целом принимает и
реализует оператор.
8. Экономическое обоснование спроектированной автоматизированной системы
Для определения эффективности разработанной АСУ необходимо произвести
расчет технико-экономических показателей. Это можно сделать при помощи
программы Economy_v1_3.exe. В
этой программе были получены следующие результаты:
Рис. 24. Смета стоимости средств автоматизации
Рис. 25. Расчет амортизационных отчислений.
Рис. 26. Расчет численности и заработной платы рабочих.
Рис. 27. Расчет удельных годовых расходов энергоносителей.
Рис. 28. Годовые эксплуатационные затраты.
Рис. 29. Годовая экономия.
Рис. 30. Годовой экономический эффект.
Рис. 31. Окупаемость капиталовложений.
Библиографический список
1. Клюев
А.С. и др. Проектирование систем автоматизации технологических процессов:
Справ. пособ. М.: Энергоатомиздат, 1990.
. ГОСТ
21.404-85. Обозначения условные приборов и средств автоматизации.
. ГОСТ
21.408-93. Правила выполнения рабочей документации автоматизации технологических
процессов.
. ГОСТ
21.110-95. Правила выполнения спецификации оборудования, изделий и материалов.
. ГОСТ 36.13-90. Щиты и пульты систем
автоматизации технологических процессов. Общие технические условия.
6. Смидович
Е.В. Технология переработки нефти и газа. Ч. 2-я. Крекинг нефтяного сырья и
переработка углеводородных газов. 3-е изд., пер. и доп. - М.: Химия, 1980 г. -
328 с.,
7. Яковлева
В.Б. Автоматизированное управление технологическими процессами: учеб. пособие
для вузов. Л.: ЛГУ, 1988. - 224 с.
8. Черножуков
Н.И., Очистка и разделение нефтяного сырья, производство товарных
нефтепродуктов / Н.И. Черножуков. - М., 1978.
. Рядов
В.Д. Химия нефти и газа / - М.: Нефть и газ, 1998.- 373с.
. Макаров,
Ю.И., Генкин, А.Э. Технологическое оборудование химических и
нефтегазоперерабатывающих заводов / Ю.И. Макаров, А.Э. Генкин. - М.:
Машиностроение, 1976. - 368 с.
11. Емельянов
А.И., Капник, О.В. Проектирование автоматизированных систем управления
технологическими процессами / А.И. Емельянов, О.В. Капник. - М., 1984.
. Черножуков
Н.И., Очистка и разделение нефтяного сырья, производство товарных
нефтепродуктов / Н.И. Черножуков. - М., 1978.