Производство периклазоуглеродистых изделий

  • Вид работы:
    Отчет по практике
  • Предмет:
    Другое
  • Язык:
    Русский
    ,
    Формат файла:
    MS Word
    57,56 Кб
  • Опубликовано:
    2015-03-23
Вы можете узнать стоимость помощи в написании студенческой работы.
Помощь в написании работы, которую точно примут!

Производство периклазоуглеродистых изделий

1. Характеристика цеха

Цех магнезиальных изделий № 1 является самостоятельным структурным подразделением ОАО «Комбинат Магнезит». Строительство ЦМИ № 1 началось в 1951 году (ЦМК - цех магнезиального кирпича). ЦМИ №1 (ЦМК) введен в эксплуатацию в 1958 году.

Основной целью деятельности ЦМИ№1 является производство магнезиальных изделий для металлургии, цементной и стекольной промышленности.

В состав ЦМИ№1 входят участки помола №1,№2, участки прессования и формования №1, №2, Участки обжига огнеупорных изделий №1, №2.

Для производства изделий ЦМИ№1 необходимы:

-       Спеченные порошки вращающихся печей ЦМП-3 и ЦОМП производственного департамента ООО «Группы Магнезит», плавленые порошки различных фракций из ЦМП-4 департамента плавленого периклаза ООО «Группы Магнезит»;

-       Газ для сушки и обжига от Газового цеха;

-       Воздух (под давлением) от Энергоцеха;

-       Вода питьевая от теплосилового цеха;

-       Различные компоненты шихт, добавки и связующие от различных производителей.

Основными видами продукции ЦМИ№1 являются:

-       Периклазохромитовые изделия - ПХС, ПХЦ;

-       Хромитопериклазовые изделия - ХП, ХПТ;

-       Оксидоуглеродистые изделия - ПУ, ПУПК, ПУПЛ, ПУк, ПУкд;

-       Торкретмассы - МПШТ, ППХТ;

-       Хромбетон - СХП, СПХ.

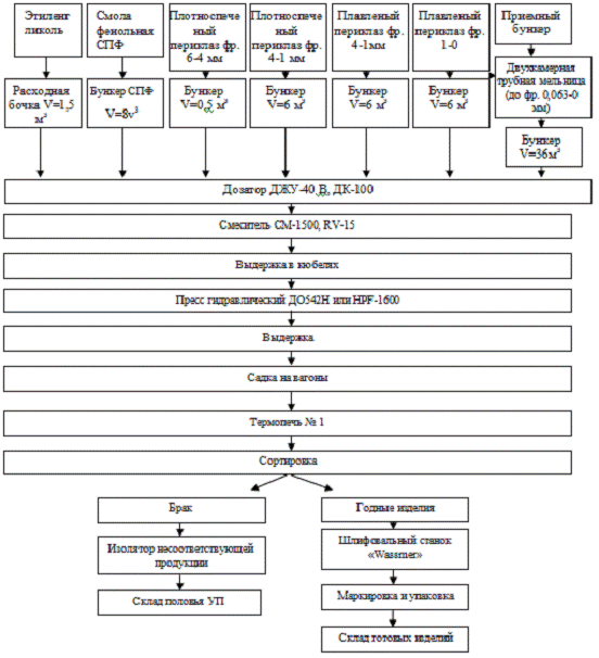
2. Технологическая схема

Рис. 1 - Технологическая схема производства периклазоуглеродистых изделий для конвертеров марки ПУ 97-5 УПиФОИ №2

Описание технологической схемы

Одной из марок периклазоуглеродистых изделий для электропечей является ПУ 97-5 - это периклазоуглеродистые изделия с содержанием массовой доли MgO не менее 97% и массовой доли С не менее 5%.

Для производства изделий марки ПУ 97-5 используют следующие сырьевые материалы:

-       Плавленый периклаз фр. 4-1, 1-0 и 0,063-0 мм марки ГМПП 97,5 производства ЦМП-4;

-       Плотноспеченный периклаз фр. 6-4, 4-1 мм марки «Периклаз 99»;

-       Графит - 196 производства Китай или аналогичный с зольностью не более 4%;

-       Смола фенольная порошкообразная марки СФП 0125М или аналогичная;

-       Этиленгликоль ГОСТ 19710-83.

Спеченный периклаз марки «Периклаз 99» поступает в цех фракцией 15-0 мм. Спеченный периклаз отправляется на дробление до фр. 6-4 и 4-1 мм.

Для приготовления плавленого периклаза марки ГМПП 97,5 фр. 0,063-0 используют фр. 1-0, отвечающую требованиям. Помол проводиться в Двухкамерной трубной мельнице №3 D1635*6062 ДПО. При проведении помола должна быть обеспечена чистота технологического потока, перегрузочных устройств и бункера.

Массовые доли всех компонентов шихты для производства изделий марки ПУ 97-5 указаны в таблице 1.

Таблица 1 - Состав шихты периклазоуглеродистых изделий марки ПУ 97-5

Компоненты шихты

Массовая для, %

Плотноспеченный периклаз марки «Периклаз 99» фр. 6-4 мм

20±1

Плавленый периклаз ГМПП 97,5 фр. 4-1 мм

25±1

Плотноспеченный периклаз марки «Периклаз 99» фр. 4-1

10±1

Плавленый периклаз ГМПП 97,5 фр. 1-0 мм

22±1

Плавленый периклаз ГМПП 97,5 фр. 0,063-0 мм

13±1

Графит

10±1

СПФ (сверх 100%)

2,5±0,5

Этиленгликоль (сверх 100%)

0,9-1,3


Дозировка компонентов шихты осуществляется с помощью Автоматических весовых дозаторов ДК-100 и ДЖУ-40В.

Дозатор для жидкости управляемый ДЖУ - 40В

Дозатор жидкостной управляемый для вязко текучих жидкостей объемом 40 дм3 типа ДЖУ-40В предназначен для работы с пневмосистемами производственного оборудования, работающими при плюсовых температурах на сжатом воздухе давлением до 1,0 мПа, очищенном не грубее 10-го класса загрязненности по ГОСТ 17433-80.

Таблица 2 - Основные технологические данные и характеристики

Основные показатели

Значение

Объем дозатора, дм3

40

Площадь выпускного сечения, см2

5,8

Минимальный предел дозирования за 1 взвешивание, кг

1

Максимальный предел дозирования за 1 взвешивание, кг

40

Допускаемое значение погрешности при дозировании, %

1

Габаритные размеры, мм: Длина Ширина Высота

 865 330 950

Масса, кг

58,2


Автоматический весовой дозатор ДК-100

Устройство и работа дозаторов:

Работа дозаторов построена на принципе автоматического уравновешивания массы продукта, находящегося в грузоприемном устройстве дозатора, тензометрическими датчиками силы, преобразовании электрического сигнала тензодатчиков в цифровой код и сравнении кода массы продукта, находящегося в грузоприемном устройстве в данный момент, с кодом, заданным в программе, введенной в электронный весоизмерительный прибор пульта управления.

Станина дозаторов представляет собой конструкцию, собранную из стальных швеллеров. На станине закреплены тензометрические датчики воспринимающего устройства. На раме воспринимающего устройства, опирающейся на шарики тензометрических датчиков (в нерабочем положении на домкраты опорными втулками) и зафиксированной струнками, закрепляется грузоприемное устройство. Сигнал тензодатчиков передается на электронный весоизмерительный прибор (ЭВП) пульта управления. При комплектовании ЭВП выносным блоком сигнал тензодатчиков преобразовывается в выносном блоке и передается на пульт управления в цифровом виде.

Таблица 3 - Характеристики автоматического весового дозатора ДК-100

Технические характеристики

Дозатор ДК-100

Наибольший предел дозирования, кг

100

Наименьший предел дозирования, кг

10

Количество дозируемых компонентов

до 6

Объем грузоприемного устройства

0,6

Длительность цикла дозирования, мин., не более

5

Класс точности

0,5

Дискретность задания порции по рецепту, кг

2,5

Наименьшая величина задания массы каждого компонента начиная со второго по рецепту, кг

2,5

Электрическое питание от сети однофазного переменного то-ка частоты 50 ± 1 Гц, напряжением, В

220

Потребляемая мощность, кВА, не более

0,3

Давление сжатого воздуха, МПа

0,4 ±0,04

Расход воздуха, приведенный к нормальным условиям (температура 20 0С и давление 0,1 МПа), м /ч, не более

0,4

Применяемые питатели

ПШ-200

Габаритные размеры дозатора, ДхШхВ мм

2100х1900х2900

Масса дозатора, кг

670


Приготовление массы осуществляется в смесителях RV-15 или СМ-1500. Айрих RV-15

Таблица 4 - Техническая характеристика смесителя Айрих RV-15

Наименование показателя

Айрих RV-15

Угол наклона смесителя, град

30

Мощность электродвигателя, кВт

40

Производительность, т

1,2

Габаритные размеры, мм


высота

1245

ширина

1205

длина

2145

Диаметр чаши, мм

1360

Масса смесителя, кг

3,700


Смеситель СМ-1500

Характеристики смесительных бегунов СМ- 1500:

-       Объем замеса-500 кг.

-       Размеры смесителя:

-       Dвн.-2015+3,5 мм.

-       Высота-1135мм.

-       Количество котков-2 шт.

-       Частота вращения вертикального вала, об/мин.; 34+3

-       Масса смесителя без загрузочных устройств, кг: 6740+450

-       Род питающей сети; напряжение, В-380; Частота, Гц-50

-       Режим работы- автоматический, наладочный.

Режим приготовлении массы в смесителе СМ-1500:

-       Поэтапная загрузка в смеситель плавленого периклаза фр. 6-4, 4-1, 1-0 мм и 70% от общего количества этиленгликоля и перемешивание - 1 мин;

-       Загрузка 30% этиленгликоля и перемешивание - 1 мин;

-       Загрузка СПФ и перемешивание - 20 мин;

Общее время приготовления массы не менее 25 мин. Масса замеса в пределах 500-1000 кг.

Готовая масса должна удовлетворять следующим требованиям:

-       Массовая доля MgO - 97%;

-       Массовая доля С в пределах 9,5-15,0%;

-       Насыпная плотность массы после вылеживания не менее 1,60 кг/л.

После смешения массу помещают в кюбеля и транспортируют на место вылеживания.

Выдержка перед прессованием массы для изделий должна быть не менее 4 часов.

Массу прессуют на гидравлических прессах ДО542Н, HPF-1600 или НБФ-1738.

Пресс ДО-542Н

Пресс ДО-542Н - пресс гидравлический, специальный, усилием 124 МПа модели ДО-542Н предназначен для изготовления высокоплотных огнеупорных изделий.

-       Номинальное усилие пресса, МПа - 124

-       Ход ползуна главного, мм - 630+20

-       Наибольшее усилие выталкивания изделия, кН - 1600

-       Наибольшие размеры окна в пресс-форме, мм - 900+500

-       Наибольшая высота заполнения пресс-формы, мм - 500

-       Количество одновременно прессуемых изделий, шт - 1-4

-       Скорость прессования, мм/с - 2,5-3,6

-       Количество ступеней прессования, не менее - 7

-       Наименьшее рабочее давление в гидросистеме, МПа - 32

-       Габариты пресса ( без насосной установки ), мм

-       длина - 5200

-       ширина - 2800

-       высота - 7320

-       высота над уровнем пола - 6000

-       Масса, не более - 93000

Максимальная производительность пресса при размерах изделий 230×115×65мм с автоматическим заполнением - 4 цикла в минуту - 16 изделий по 5 кг - 80 кг/мин

Управление прессом, осуществляющееся с помощью системы программного управления, обеспечивает: 1) автоматическую регулировку засыпки по заданному алгоритму с требуемым допуском размеров по высоте;  2) измерение высоты отпрессованного изделия с точностью ±0,01 мм;  3) индикацию на панели управления результатов диагностики неисправностей, контроль последовательности выполнения операций и относительного положения рабочих узлов пресса, а также цикловой индикацией основных параметров.

Пресс HPF 1600

Основное назначение прессования - получение полуфабриката (сырца) заданной формы с необходимыми свойствами.

На качество сырца, величину упругого расширения и производительность пресса влияет допустимая скорость прессования, которая на каждом этапе различна. Различают три этапа прессования. На первом этапе, когда происходит свободное сближение зерен, скорость прессования достигает 100 мм/с. На втором этапе, когда значительная часть пустот заполнена, происходит перемещение зерен относительно друг друга при значительном трении и сцеплении, скорость прессования снижается до 8 - 9 мм/с, уменьшается осадка массы. На третьем этапе уплотнение происходит с частичным разрушением зерен, а скорость прессования составляет 1 - 2 мм/с.

Принцип действия пресса основан на создании усилия прессования с помощью жидкости. Управление прессом заключается в установлении технологически необходимого хода поршня и создание определенного удельного усилия прессования на отдельных ступенях прессования с помощью соответствующих параметров, закладываемых в компьютер пресса.

Таблица 5 - Техническая характеристика пресса HPF 1600

Характеристика

Значение

Диаметр поршня пресса, мм

800

Номинальное усилие пресса, МН

16

Максимальное усилие выталкивания, МН

1,6

Высота засыпки, мм

500

Установочная мощность, кВт

123

Число прессований в минуту

4,5

Емкость масляного бака, дм3

3500

Расход сжатого воздуха, дм3/мин

70

Цикл прессования, сек

13


Режим прессования изделий на прессе HPF-1600:

-       1 ступень прессования с отрывом штампа - давление прессования 25±5, продолжительность прессования 3-5 секунд;

-       2 ступень прессования с отрывом штампа - давление прессования 45±5, продолжительность прессования 3-5 секунд;

-       3 ступень прессования в том числе выдержка при мах давлении - давление прессования не менее 140, продолжительность прессования не менее 3 (7-14) секунд;

Общее время прессования в пределах 13-21 секунд.

Плотность свежеспрессованных изделий марки ПУ 97-5:

-       для изделий до и равной 380 мм - >2,95 г/см3;

-       для изделий длиной свыше 380 мм - >2,90 г/см3.

Спрессованные изделия, отвечающие по внешнему виду и размерам требованиям ТУ 1590-046-00187145-2008, после съема с пресса отправляются на термообработку.

Изделия несоответствующие требованиям технических условий, складируются на отдельные поддоны для учета количества дефектной продукции и разброса по видам дефектов и с записью в технологических журналах и паспортах.

Термопечь №1

Термообработку изделий проводят в термопечи №1 на 27 позиций по режимной карте.

Печь термообработки представляет собой туннель, по которому в противотоке с теплоносителем движутся изделия. Теплоноситель 400 - 5000С приготавливается в теплогенераторе путем сжигания природного газа и подается в печь с конца тринадцатой до двадцатой позиции. Воздух на горение в теплогенератор подается вентилятором. Печь условно разделена на три зоны (подогрева, термообработки и охлаждения) и состоит из 27 позиций. Футеровка стен и свода печи выполнена из каолиновых матов толщиной 100 мм, заключенных в металлические внутренние и внешние стены печи. Размер вагонетки: длина - 1600 мм; ширина - 1350 мм; высота - 385 мм. Количество вагонеток в печи 27. Проталкивание вагонеток с изделиями на поддонах и пустых вагонеток осуществляется цепными толкателями.

Перемещение вагонеток с верхнего рельсового пути на нижние и обратно производится при помощи цепных подъемников.

Теплоноситель приготавливается в теплогенераторе путем сжигания природного газа горелкой типа ГНП-5АС. Газ подается от внутрицехового газопровода от туннельных печей ЦМИ-1. Отключение газопровода от теплогенератора производится закрытием входных задвижек № 1 и № 2 и открытием свечи № 3 между ними.

Контроль всех параметров работы термопечи осуществляется при помощи компьютерной системы "Маис". Дополнительный контроль давления газа и воздуха перед горелкой и разрежения перед дымососом производится U-образными манометрами.

Термообработанные периклазоуглеродистые изделия сортируются в соответствии с требованиями нормативной документации.

Таблица 6 - Режим термообработки изделий в термопечи №1

Кол-во прогонок в сутки

Интервал прогонок, ч-мин

Температура на позициях,0 С

Мин. время термообработки, ч-мин



2-3

7-8

12-13

13-14

14-15

15-16

16-17

17-18

18-19

19-20

20-21

21-22

26-27

Общее

В т.ч. выдержка при 180 0С

10-15

2-24-1-36

60

130

140

150

160

170

180

190

200

210

200

170

150

76-48-51-12

12-0-8-0

16-20

1-30-1-12

70

140

150

160

170

180

190

200

210

220

210

180

160

48-00-38-24

10-30-8-24

21-25

1-08-0-57

80

150

160

170

180

190

200

210

220

230

220

190

170

9-04-7-36

26-30

0-55-0-48

90

160

170

180

190

200

210

220

230

230

220

200

180

29-20-25-36

9-10-8-0




Паспортизация, упаковка, маркировка, хранение и транспортирование изделий производиться в соответствии с требованиями нормативной документации.

Термообработанные изделия не соответствующие требованиям нормативной документации отправляются на склад половья УПиФОИ №2.

Действия по управлению несоответствующей продукции, выявленные в процессе производства изделий, проводятся в соответствии со стандартом организации СТО СМК 8.3-06-2008 «Управление несоответствующей продукцией».

. Требования к сырой продукции

Все сырье, которое используется в приготовлении шихты для периклазоуглеродистых огнеупоров марки ПУ 97-5 должно отвечать требованиям, указанным в таблицах.

Таблица 7 - Требования для спеченного периклаза марки «Периклаз 99»

Наименование показателя

Значение


Фр. 6-4 мм

Фр. 4-1 мм

Массовая доля,%: MgO, не менее SiO2, не более CaO, не более Al2O3, не более Fe2O3, не более

 98,0 0,30 0,83 0,20 0,70

Кажущаяся плотность, %, не менее

(по фр. 8-3 мм) 3,36

(по фр. 5-1) 3,36

Массовая доля влаги, %, не более

0,4

0,4


Таблица 8 - Требования дл плавленого периклаза марки ГМПП -97,5 фр. 4-1 и 1-0 мм

Наименование показателя

Значение


Фр. 4-1 мм

Фр. 1-0 мм

Массовая доля,%: MgO, не менее SiO2, не более CaO, не более

 97,5 0,8 1,35

Открытая пористость, %, не более

(по фр. 5-1 мм) 3,0

---

Массовая доля влаги, %, не более

0,4

0,4

Изменение массы при прокаливании, %, не более

0,2

0,2


Таблица 9 - Требования дл плавленого периклаза марки ГМПП -97,5 фр. 0,063-0 мм

Наименование показателя

Значение

Массовая доля,%:


MgO, не менее

97,5

SiO2, не более

1,35

CaO, не более

0,8

Массовая доля зерен, проход через сетку № 0,063, %, не менее

97

Изменение массы при прокаливании, %, не более

0,2


Графит марки 196 производства Китай должен иметь зольность до 4 %.

Таблица 10 - требования к свежеспрессованным изделиям

Длина изделия

Плотность сырца, г/см3

>2,95

Свыше 380 мм

>2,90


. Требования к готовой продукции

Показатели внешнего вида изделий для электропечей должны соответствовать следующим требованиям:

-       Кривизна на сторонах, образующих швы - не более 1,0 мм;

-       Отбитость углов и ребер на рабочей поверхности углов - не более 10мм, ребер не более 5мм;

-       Посечки и трещины на рабочих поверхностях не допускаются;

-       Трещины шириной св. 0,5мм на сторонах, образующих швы не допускаются;

-       Раковины на торцевых поверхностях у выхода каналов, глубиной не более 5 мм.

Физико-механические показатели изделий:

-       Массовая доля MgO не менее 97%;

-       Массовая доля С в пределах 5,0-9,49%;

-       Открытая пористость не более 8%;

-       Кажущаяся плотность не менее 2,90 г/см3;

-       Предел прочности при сжатии не менее 30 Н/мм2.

. Транспортировка и хранение продукции

Правила маркировки, упаковки, хранения и транспортирования огнеупоров устанавливает ГОСТ 24717-94 .

Маркировку изделий производят двумя способами:

-       вдавливанием специальных штампов;

-       нанесением маркировочных знаков несмываемой краской, отличающейся по цвету от поверхности изделия. Маркировку наносят на каждое изделие. Маркировка огнеупоров и огнеупорного сырья должна содержать:

) условное обозначение предприятия-изготовителя или товарный знак.

Если условное обозначение предприятия-изготовителя или товарный знак не представляется возможным нанести на изделие, его наносят на упаковку и указывают в документе о качестве.

При изготовлении огнеупоров для собственного потребления условное обозначение предприятия допускается не наносить;

) марку, включающую условное обозначение огнеупора по группам в зависимости от химико-минерального состава, а также, при необходимости, массовую долю определяющего химического компонента, пористость, огнеупорность, зерновой состав и назначение продукции.

Обозначение марки может быть заменено соответствующим кодом по классификатору промышленной и сельскохозяйственной продукции.

На изделия, в марку которых входит обозначение физико-химических показателей, определяемых при оформлении документа о качестве, наносят сокращенную маркировку без указания этих показателей. В этом случае полную маркировку наносят на упаковку;

) типоразмер изделий - номер изделия по нормативной документации или номер изделия по чертежу заказчика. Допускается вместо номера чертежа наносить маркировку, согласованную с потребителем.

На упаковку с огнеупорами, имеющими ограниченный срок хранения, наносят дату изготовления.

Упаковка должна обеспечивать сохранность продукции при транспортировании и хранении.

Огнеупорные изделия следует хранить в крытых складах. Изделия рекомендуют хранить в упаковке в штабелях.

Штабель составляют из ящичных поддонов, пакетов, ящиков, обрешеток высотой не более 3,6 м.

Изделия нормальных размеров и фасонные простой конфигурации допускается хранить без упаковки в клетке (размер основания клетки - не более 1,1 м, высота - не более 1,8 м) или в штабеле одинаковыми столбиками с равным количеством изделий в каждом столбике.

Транспортирование осуществляют по ГОСТ 26653 <https://standartgost.ru/g/%D0%93%D0%9E%D0%A1%D0%A2_26653>с дополнением по 10.1.1-10.1.2. Изделия транспортируют в крытых транспортных средствах железных и автомобильных дорог. Изделия хранят в крытых складских помещениях, защищенных от воздействия влаги.

6. Охрана окружающей среды и техника безопасности

Периклазоуглеродистые изделия для электропечей марки ПУ 97-5 - малоопасный практически нетоксичный материал по воздействию на организм человека. Основные вредные вещества - магния оксид, углерод и триоксид диалюминия, которые относятся к 4 классу опасности. Изделия не горючи, не взрывоопасны и не поддерживают горение. При производстве и применении изделий необходимо использовать средства защиты работающих в соответствии с требованиями ГОСТ 12.1.005. При погрузочно-разгрузочных работах необходимо соблюдать общие требования безопасности по ГОСТ 12.3.009. Хранение изделий необходимо осуществлять в закрытых вентилируемых складских помещениях. При транспортировании и хранении изделий в нормальных условиях возможно выделение микроколичеств фенола и формальдегида, относящихся ко 2 классу опасности.

Максимальное значение эффективной удельной активности природных радионуклидов в изделия не превышает 740 Бк/кг - изделия относят к материалам 1 класса по СП 2.6.1.798-99 и по Единым санитарно-эпидемиологическим требованиям к товарам.

Работники, занятые на производстве периклазоуглеродистых изделий марки ПУ 97-5 на основе плавленых периклазовых порошков в ЦМИ-1, должны выполнять меры безопасности, предусмотренные требованиями инструкций по охране труда по необходимым профессиям и видам работ, оговоренных трудовыми договорами.

Плавленый периклаз относиться к веществам 4 класса опасности. ПДК - 4мг/м3. Графит относиться к веществам пожароопасным, относиться к 4 классу опасности. ПДК - 10мг/м3. По степени воздействия на человека смола фенольная относиться ко 2 классу опасности. Смола выделяет формальдегид и фенол - нервный яд, способный вызывать острые и хронические заболевания. ПДК паров фенола в воздухе рабочей зоны производственных помещений 0,1мг/м3. Работу со смолой фенольной следует проводить в помещениях с эффективным воздухообменом, осуществляемым механической приточно-вытяжной вентиляцией. Этиленгликоль ядовит, обладает наркотическим действием.

ПДК этиленгликоля в воздухе рабочей зоны 5 мг/м3. Этиленгликоль относиться к 3 классу опасности. Этиленгликоль горюч. Температура вспышки паров - 1200С, температура самовоспламенения - 3800С. По степени воздействия порошок алюминиевый пассивированный вторичный относиться к 4 классу опасности. ПДК в воздухе рабочей зоны - 2 мг/м3. Carbores P - пек каменноугольной смолы. Вещество 1 класса опасности, ПДК - 0,00015 мг/м3.Температура возгорания - более 3000С, температура распада более 4000С.

Концентрация вредных веществ в воздухе рабочей зоны не должна превышать ПДК. Аспирационная установка должна обеспечивать очистку воздуха, выбрасываемого из здания в атмосферу. Уловленная пыль возвращается в производство.

периклазоуглеродистый термообработка конвертер

Библиографичский список

1.   Распоряжение о выпуске периклазоуглеродистых изделий марок ПУ 97 и ПУк 97 В ЦМИ-1.

2.      Технические условия ТУ 1590-014-72664728-2008 Изделия огнеупорные оксидоуглеродистые для сталеплавильного производства

.        Архив музея ОАО «Комбинат Магнезит».

.        Технические требования ТТ 72664728-328-2011 Изделия огнеупорные периклазоуглеродистые термообработанные с применением различных связующих.

.        Кащеев И.Д. Оксидноуглеродистые огнеупоры. - М.: «Интермет Инжиниринг», 2000. - 265 с.

.        Нормативная документация УПиФОИ №2.

Похожие работы на - Производство периклазоуглеродистых изделий

 

Не нашли материал для своей работы?
Поможем написать уникальную работу
Без плагиата!
Без нейросетей!