Проектирование сети Новоаннинского энергорайона
Введение
Целью данной работы является проектирование сети Новоаннинского
энергорайона. Проектирование проводится с соблюдением требования к надежности
электроснабжения потребителей ГОСТ 19434-84. Выбор схемы электроснабжения
обосновывается технико-экономическими расчетами. Рассматривается возможность
повышения экологичности городского транспорта за счёт применения альтернативных
источников электроэнергии.
Проектирование электрической сети, включая разработку схем развития сети
и схемы подстанций, является одной из основных задач развития энергетических
систем, обеспечивающих надёжное и качественное электроснабжение потребителей.
При проектировании электроснабжения района решается ряд задач:
- выбирается более экономичный вариант схемы сети
- исследуется работы сети при различных режимах
- выбор основного и вспомогательного электрооборудования
проектируемых подстанций и проверка его на срабатывание токов короткого
замыкания.
Проектирования аккумуляторной станции включают в себя ряд задач:
) Анализ современный мировой опыт использования городского
транспорта на основе электрического привода.
2) Определение состава оборудования зарядной станции и определение
пиковой потребляемой мощности;
) Разработка схемы электроснабжения от альтернативных источников
электроэнергии и от ПС «Новоаннинская»;
1. Исходные
данные
В соответствии с правилами устройства электроустановок (далее па тексту
ПУЭ) район Волгоградской области относится к 2 ветровому району, по толщине
стенки гололеда к 3 району, нормативная толщина стенки гололеда 10 мм.
В состав потребителей на всех подстанциях входят потребители только
третьей категории. Мощность и коэффициент мощности указаны ниже в таблице 1.
Таблица 1 - Характеристика потребителей
|
Наименование потребителя
|
S, МВА
|
|
|
Галушенский
|
4,6
|
0,96
|
|
Черкесовский
|
9,4
|
0,8
|
|
Краснокоротовский
|
6
|
0,97
|
|
Староаннинская
|
3,6
|
0,93
|
|
Бочаровский
|
8,4
|
0,86
|
|
Панфилово
|
7,2
|
0,81
|
|
Тростянский
|
5,4
|
0,96
|
Для упрощения изображения схем сети в дальнейшем примем следующие
обозначения узлов:
ПС «Галушенская» - 1, ПС «Бочаровская» - 5,
ПС «Черкесовская» - 2, ПС «Панфилово» - 6,
ПС «Краснокоротовская» - 3, ПС «Тростянская» - 7,
ПС «Староаннинская» - 4, ПС «Новоаннинская» -ИП
кольцевой
трансформатор аккумуляторный станция
2. Разработка
вариантов развития сети

Радиальная схема 1 Радиальная схема 2

Лучевая схема Радиальная схема 3
Радиальная схема 4
Рисунок 1 - Варианты развития сети
С учётом требуемой надёжности электроснабжения объектов и с учётом
наименьшей длины линий примем для дальнейшего рассмотрения три варианта -
лучевую схему с суммарной длиной линий 164,22 км, радиальную схему 1 - 123,11
км, радиальную схему 3 , длиной линий 124,26 км.
.1 Выбор
номинального напряжения сети
Напряжение сети зависит от нескольких факторов:
мощность потребителей;
удаленность их от источника питания;
района сооружения сети и класса номинального напряжения существующей
сети.
Выбор напряжения определяется экономическими факторами; при увеличении
номинального напряжения возрастает капиталовложения в сооружение сети, но за
счет снижения потерь электроэнергии уменьшаются эксплуатационные издержки.
В практике проектирования для выбора рационального напряжения
используются кривые, данные по пропускной способности и дальности линий
электропередачи или эмпирические формулы, в частности, формула Залесского,
дающая удовлетворительные результаты для шкалы напряжений до 60 кВ, и длины
линии до 1000 км
где
L - длина линии на рассматриваемом участке;
- переток
мощности на рассматриваемом участке.
Расчет
радиальной схемы 1
для
участка 1-3:
Выбираем
номинальное напряжение на участке 1-3 35 кВ
По
наибольшему значению напряжения на участках радиальной схемы выбираем класс
номинального напряжения, полученные значения сводим в таблицу 2.
Таблица
2 - Выбор номинального напряжения
|
Участок сети
|
Длина участка, км
|
Напряжение, кВ
|
|
|
расчетное
|
табличное
|
|
Радиаль 1
|
|
1-3
|
22,5
|
27,5
|
35
|
|
2-3
|
11,24
|
33,62
|
35
|
|
3-ИП
|
13,5
|
52,5
|
110
|
|
4-ИП
|
11,24
|
22,44
|
35
|
|
7-6
|
28,11
|
30,5
|
35
|
|
6-5
|
20,8
|
43,1
|
110
|
|
5-ИП
|
16,87
|
54,3
|
110
|
|
Радиаль 3
|
|
1-3
|
22,5
|
27,5
|
35
|
|
2-3
|
11,24
|
33,62
|
35
|
|
3-ИП
|
13,5
|
52,5
|
110
|
|
7-6
|
28,11
|
30,5
|
35
|
|
6-5
|
20,8
|
43,1
|
110
|
|
5-4
|
16,87
|
54,3
|
110
|
|
4-ИП
|
11,24
|
57
|
110
|
|
Лучевая схема
|
|
1-ИП
|
32,61
|
28,65
|
35
|
|
2-ИП
|
22,5
|
35,88
|
35
|
|
3-ИП
|
13,5
|
30
|
35
|
|
4-ИП
|
11,24
|
22,44
|
35
|
|
5-ИП
|
16,87
|
34,2
|
35
|
|
6-ИП
|
22,5
|
31,56
|
35
|
|
7-ИП
|
45
|
32,25
|
35
|
2.2 Выбор
сечений проводов воздушных линий электропередач
Выбор сечения проводов ВЛ электропередачи 35-500кВ можно выполнять по
экономическим интервалам и по экономической плотности тока.
Для воздушных линий выбираем сталеалюминевые провода марки АС.
для кольцевой схемы:
Для выбора сечения необходимо определить токи в сети.
Нагрузочные токи сети определяются по соотношению (5):
где
- коэффициент мощности
Р
- активная мощность
-
номинальное напряжение
;
;
Аналогично
рассчитываются токи и сечения проводников на других участках и для других схем,
результаты сводим в таблицу 3.
Таблица
3 - Выбор сечения проводников для вариантов сети
|
Линия
|
Ток участка, А
|
Напряжение, кВ
|
Число цепей и сечение
|
Iaв, А
|
Iдоп, А
|
|
Радиальная (схема 1)
|
|
1-3
|
76
|
35
|
1 АС-70
|
76
|
265
|
|
2-3
|
155
|
35
|
1 АС-70
|
155
|
265
|
|
3-ИП
|
261
|
110
|
1 АС-70
|
261
|
265
|
|
4-ИП
|
59
|
35
|
1 АС-70
|
59
|
265
|
|
7-6
|
89
|
35
|
1 АС-70
|
89
|
265
|
|
6-5
|
127
|
110
|
1 АС-70
|
127
|
265
|
|
5-ИП
|
171
|
110
|
1 АС-70
|
171
|
265
|
|
Радиальная (схема 4)
|
|
1-3
|
76
|
35
|
1 АС-70
|
76
|
265
|
|
2-3
|
155
|
35
|
1 АС-70
|
155
|
265
|
|
3-ИП
|
261
|
110
|
1 АС-70
|
261
|
265
|
|
7-6
|
89
|
35
|
1 АС-70
|
89
|
265
|
|
6-5
|
127
|
110
|
1 АС-70
|
127
|
265
|
|
5-4
|
171
|
110
|
1 АС-70
|
171
|
265
|
|
4-ИП
|
190
|
110
|
1 АС-70
|
190
|
265
|
|
Лучевая (схема 3)
|
|
1-ИП
|
76
|
35
|
1 АС-70
|
76
|
265
|
|
2-ИП
|
155
|
35
|
1 АС-70
|
155
|
265
|
|
3-ИП
|
99
|
35
|
1 АС-70
|
99
|
265
|
|
4-ИП
|
59
|
35
|
1 АС-70
|
59
|
265
|
|
5-ИП
|
139
|
35
|
1 АС-70
|
139
|
265
|
|
6-ИП
|
119
|
35
|
1 АС-70
|
119
|
265
|
|
7-ИП
|
89
|
35
|
1 АС-70
|
89
|
265
|
Таблица 4 - Параметры линий электропередач, разрабатываемых вариантов
сети
|
Линия
|
Напряжение, кВ
|
Число цепей и сечение
|
r0, Ом/км
|
x0, Ом/км
|
b0, мкСм/км
|
|
Радиальная (схема 1)
|
|
1-3
|
35
|
1 АС-70
|
0,428
|
0,432
|
0
|
|
2-3
|
35
|
1 АС-70
|
0,428
|
0,432
|
0
|
|
3-ИП
|
110
|
1 АС-70
|
0,428
|
0,444
|
2,5
|
|
4-ИП
|
35
|
1 АС-70
|
0,428
|
0,432
|
0
|
|
7-6
|
35
|
1 АС-70
|
0,428
|
0,432
|
0
|
|
6-5
|
110
|
0,428
|
0,444
|
2,5
|
|
5-ИП
|
110
|
1 АС-70
|
0,428
|
0,444
|
2,5
|
|
Радиальная (схема 4)
|
|
1-3
|
35
|
1 АС-70
|
0,428
|
0,432
|
0
|
|
2-3
|
35
|
1 АС-70
|
0,428
|
0,432
|
0
|
|
3-ИП
|
110
|
1 АС-70
|
0,428
|
0,444
|
2,5
|
|
7-6
|
35
|
1 АС-70
|
0,428
|
0,432
|
0
|
|
6-5
|
110
|
1 АС-70
|
0,428
|
0,444
|
2,5
|
|
5-4
|
110
|
1 АС-70
|
0,428
|
0,444
|
2,5
|
|
4-ИП
|
110
|
1 АС-70
|
0,428
|
0,444
|
2,5
|
|
Лучевая (схема 3)
|
|
1-ИП
|
35
|
1 АС-70
|
0,428
|
0,432
|
0
|
|
2-ИП
|
35
|
1 АС-70
|
0,428
|
0,432
|
0
|
|
3-ИП
|
35
|
1 АС-70
|
0,428
|
0,432
|
0
|
|
4-ИП
|
35
|
1 АС-70
|
0,428
|
0,432
|
0
|
|
5-ИП
|
35
|
1 АС-70
|
0,428
|
0,432
|
0
|
|
6-ИП
|
35
|
1 АС-70
|
0,428
|
0,432
|
0
|
|
7-ИП
|
35
|
1 АС-70
|
0,428
|
0,432
|
0
|
Анализ распределения тока в кольцевой, радиальной и смешанной сети
показал, что для всех участков выбранные сечения соответствуют условиям
надежности.
.3 Выбор
трансформаторов на понижающих подстанциях
Условия выбора:
1)
)
)
Выбор
количества трансформаторов (автотрансформаторов) зависит от требований к
надежности электроснабжения потребителей и является технико-экономической
задачей.
В
практике проектирования на подстанциях всех категорий предусматривается, как
правило, установка двух трансформаторов. Установка одного трансформатора
рекомендуется только в случае питания потребителей III категории
при наличии в сетевом районе передвижной подстанции, обеспечивающей замену
трансформатора в течение суток.
Мощность
трансформатора в нормальных условиях должна обеспечить питание электрической
энергией всех потребителей, подключенных к данной подстанции. Если подстанция
питает потребителей I и II категорий, на ней должны быть установлены
трансформаторы такой мощности, при которой обеспечивалось бы питание одним
трансформатором потребителей таких категорий с допустимой перегрузкой до 40% на
время не более 6 часов, в течение 5 суток. Следует учитывать, что при аварии с
одним из трансформаторов допускается отключение потребителей III
категории. Мощность трансформатора может быть определена ориентировочно по
выражению:
где
- наибольшая нагрузка подстанций;
для радиалльной схемы:
Аналогично
произведем расчеты для остальных подстанций и для других схем и полученные
результаты сведем в таблицу 5.
Таблица
5 - Мощности трансформаторов
|
Узел
|
, мВА
|
, МВА
|
, МВА
|
|
|
|
Радиальная (схема 1)
|
|
Галушенская (1)
|
4,6
|
4,6
|
6,3
|
0,73
|
0,73
|
|
Черкесовская (2)
|
9,4
|
9,4
|
10
|
0,94
|
0,94
|
|
Краснокоротовская (3)
|
20
|
20
|
10/16
|
0,77
|
1,25
|
|
Староаннинская (4)
|
3,6
|
3,6
|
4
|
0,9
|
0,9
|
|
Бочаровская (5)
|
8,4
|
8,4
|
10
|
0,84
|
0,84
|
|
Панфилово (6)
|
12,6
|
12,6
|
6,3
|
1
|
2
|
|
Тростянская (7)
|
5,4
|
5,4
|
6,3
|
0,86
|
0,86
|
|
Радиальная (схема 4)
|
|
Галушенская (1)
|
4,6
|
4,6
|
6,3
|
0,73
|
0,73
|
|
Черкесовская (2)
|
9,4
|
9,4
|
10
|
0,94
|
0,94
|
|
Краснокоротовская (3)
|
20
|
20
|
10/16
|
0,77
|
1,25
|
|
Староаннинская (4)
|
3,6
|
3,6
|
2,5
|
0,72
|
1,4
|
|
Бочаровская (5)
|
8,4
|
8,4
|
10
|
0,84
|
0,84
|
|
Панфилово (6)
|
12,6
|
12,6
|
6,3
|
1
|
2
|
|
Тростянская (7)
|
5,4
|
5,4
|
6,3
|
0,86
|
0,86
|
|
Лучевая (схема 3)
|
|
Галушенская (1)
|
4,6
|
4,6
|
6,3
|
0,73
|
0,73
|
|
Черкесовская (2)
|
9,4
|
9,4
|
10
|
0,94
|
0,94
|
|
Краснокоротовская (3)
|
6
|
6
|
6,3
|
0,95
|
0,95
|
|
Староаннинская (4)
|
3,6
|
3,6
|
4
|
0,9
|
0,9
|
|
Бочаровская (5)
|
8,4
|
8,4
|
10
|
0,84
|
0,84
|
|
Панфилово (6)
|
7,2
|
7,2
|
10
|
0,72
|
0,72
|
|
Тростянская (7)
|
5,4
|
5,4
|
6,3
|
0,86
|
0,86
|
Параметры, выбранных трансформаторов сведем в таблицу 6.
Таблица 6 - Параметры выбранных трансформаторов
|
№ узла
|
Тип и число трансформаторов
|
S номМВА
|
Uвн, кВ
|
Uк, %
|
ΔРкз,кВт
|
ΔРхх, кВт
|
Iхх, %
|
Rт, Ом
|
Xт, Ом
|
ΔQх, кВАр
|
|
Радиальная (схема 1)
|
|
ПС
|
2ТМТН-6300/110/35
|
6,3
|
115
|
10,5
|
60
|
14
|
1,2
|
20
|
225
|
75,5
|
|
1
|
ТМН-6300/35
|
6,3
|
35
|
7,5
|
46,5
|
9,2
|
0,9
|
1,4
|
14,6
|
56,7
|
|
2
|
ТМН-25000/220
|
10
|
36,75
|
7,5
|
65
|
14,5
|
0,8
|
0,88
|
10,1
|
80
|
|
3
|
ТДТН-10000/110/35
|
10
|
115
|
10,5
|
80
|
19
|
1,1
|
10,6
|
142
|
110
|
|
3
|
ТДТН-10000/110/35
|
10
|
115
|
10,5
|
80
|
19
|
1,1
|
10,6
|
142
|
110
|
|
4
|
ТМН-4000/110
|
4
|
35
|
7,5
|
33,5
|
6,7
|
1
|
2,6
|
23
|
40
|
|
5
|
ТДН-10000/110
|
10
|
115
|
10,5
|
60
|
14
|
0,7
|
7,95
|
139
|
70
|
|
6
|
2ТМТН-6300/110/35
|
6,3
|
115
|
10,7
|
60
|
14
|
1,2
|
20
|
225
|
75,5
|
|
7
|
ТМН-6300/35
|
6,3
|
35
|
46,5
|
9,2
|
0,9
|
1,4
|
14,6
|
56,7
|
|
Радиальная (схема 4)
|
|
ПС
|
2ТМН-2500/110
|
2,5
|
110
|
10,5
|
22
|
5,5
|
1,5
|
42,6
|
508
|
37,5
|
|
1
|
ТМН-6300/35
|
6,3
|
35
|
7,5
|
46,5
|
9,2
|
0,9
|
1,4
|
14,6
|
56,7
|
|
2
|
ТМН-10000/110
|
10
|
36,75
|
7,5
|
65
|
14,5
|
0,8
|
0,88
|
10,1
|
80
|
|
3
|
2ТДТН-10000/110/35
|
10
|
115
|
10,5
|
80
|
19
|
1,1
|
10,6
|
142
|
110
|
|
4
|
2ТМН-2500/110
|
2,5
|
110
|
10,5
|
22
|
5,5
|
1,5
|
42,6
|
508
|
37,5
|
|
5
|
ТДН-10000/110
|
10
|
115
|
10,5
|
60
|
14
|
0,7
|
7,95
|
139
|
70
|
|
6
|
2ТМТН-6300/110/35
|
6,3
|
115
|
10,7
|
60
|
14
|
1,2
|
20
|
225
|
75,5
|
|
7
|
ТМН-6300/35
|
6,3
|
35
|
7,5
|
46,5
|
9,2
|
0,9
|
1,4
|
14,6
|
56,7
|
|
Лучевая (схема 3)
|
|
ПС
|
2ТМН-2500/110
|
25
|
115
|
10,5
|
120
|
27
|
0,7
|
2,54
|
55,9
|
175
|
|
1
|
ТМН-6300/35
|
6,3
|
35
|
7,5
|
46,5
|
9,2
|
0,9
|
1,4
|
14,6
|
56,7
|
|
2
|
ТМН-10000/35
|
10
|
36,75
|
7,5
|
65
|
14,5
|
0,8
|
0,88
|
10,1
|
80
|
|
3
|
ТМН-6300/35
|
6,3
|
35
|
7,5
|
46,5
|
9,2
|
0,9
|
1,4
|
14,6
|
56,7
|
|
4
|
ТМН-4000/35
|
4
|
35
|
7,5
|
33,5
|
6,7
|
1
|
2,6
|
23
|
40
|
|
5
|
ТМН-10000/35
|
10
|
36,75
|
7,5
|
65
|
14,5
|
0,8
|
0,88
|
10,1
|
80
|
|
6
|
ТМН-10000/35
|
10
|
36,75
|
7,5
|
65
|
14,5
|
0,8
|
0,88
|
10,1
|
80
|
|
7
|
ТМН-6300/35
|
6,3
|
35
|
7,5
|
46,5
|
9,2
|
0,9
|
1,4
|
14,6
|
56,7
|
|
|
|
|
|
|
|
|
|
|
|
|
|
|
|
2.4 Выбор
схем подстанций
Выбор схем электрических соединений распределительных устройств
подстанций выполняется на стороне высшего напряжения и на стороне низшего
напряжения подстанций, но схемы на стороне низшего напряжения подстанций не
зависят от варианта развития электрической сети.
Наиболее дорогостоящим оборудованием распределительных устройств являются
высоковольтные выключатели, и поэтому выбор схем распределительных устройств
выполняется только с целью определения числа их ячеек.
Таблица 7 - Определение числа ячеек выключателей
|
Узел
|
Число присоединений
|
Число ячеек выключателей
|
Схема распределительного устройства
|
|
Линий
|
Трансформаторов
|
110
|
35
|
|
|
Радиальная (схема 1)
|
|
ПС
|
4
|
2
|
3
|
2
|
Мостик с выключателями в цепях линий и ремонтной перемычкой
со стороны линии; Два блока с выключателями и неавтоматической перемычкой со
стороны линии
|
|
1
|
1
|
1
|
|
1
|
Блок с выключателем
|
|
2
|
1
|
1
|
|
1
|
Блок с выключателем
|
|
3
|
3
|
2
|
2
|
2
|
Два блока с выключателями и неавтоматической перемычкой со
стороны линии
|
|
4
|
1
|
1
|
|
1
|
Блок с выключателем
|
|
5
|
1
|
1
|
|
1
|
Блок с выключателем
|
|
6
|
3
|
2
|
2
|
2
|
Два блока с выключателями и неавтоматической перемычкой со
стороны линии
|
|
7
|
1
|
1
|
|
1
|
Блок с выключателем
|
|
Всего:
|
7 (110), 11 (35) выключателей
|
|
Радиальная (схема 4)
|
|
ПС
|
4
|
2
|
3
|
2
|
Мостик с выключателями в цепях линий и ремонтной перемычкой
со стороны линии; Два блока с выключателями и неавтоматической перемычкой со
стороны линии
|
|
1
|
1
|
1
|
|
1
|
Блок с выключателем
|
|
2
|
1
|
1
|
|
1
|
Блок с выключателем
|
|
3
|
3
|
2
|
2
|
2
|
Два блока с выключателями и неавто-матической перемычкой со
стороны линии
|
|
4
|
1
|
1
|
2
|
0
|
Заход-выход
|
|
5
|
1
|
1
|
2
|
0
|
Заход-выход
|
|
6
|
1
|
1
|
1
|
1
|
Два блока с выключателями
|
|
7
|
1
|
1
|
|
1
|
Блок с выключателем
|
|
Всего:
|
9(110); 9 (35) выключателей
|
|
ПС
|
4
|
2
|
3
|
2
|
Мостик с выключателями в цепях линий и ремонтной перемычкой
со стороны линии; Два блока с выключателями и неавтоматической перемычкой со
стороны линии
|
|
1
|
1
|
1
|
|
1
|
Блок с выключателем
|
|
2
|
1
|
1
|
|
1
|
Блок с выключателем
|
|
3
|
1
|
1
|
|
1
|
Блок с выключателем
|
|
4
|
1
|
1
|
|
1
|
Блок с выключателем
|
|
5
|
1
|
1
|
|
1
|
Блок с выключателем
|
|
6
|
1
|
1
|
|
1
|
Блок с выключателем
|
|
7
|
1
|
1
|
|
1
|
Блок с выключателем
|
|
Всего:
|
3 (110); 9 (35) выключателя
|
|
|
|
|
|
|
|
|
|
|
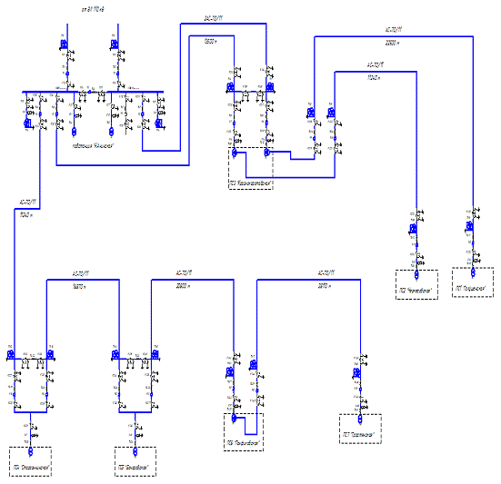
Чертежи радиальных и лучевой схемы представлены в
Приложении А на рисунках А.1 - А.2.
2.5 Технико -
экономическое сопоставление вариантов развития сети
Общие положения
Варианты, подлежащие технико-экономическому сравнению, должны быть
технически и экономически сопоставимы, то есть обеспечивать одинаковую
передаваемую мощность и качество электроэнергии в нормальных и послеаварийных
режимах работы сети. При сопоставлении схем с разной степенью надежности должна
учитываться величина ущерба народному хозяйству от вероятного нарушения
электроснабжения. В этом случае подсчет приведенных затрат производится по
следующей формуле:
где
- нормативный коэффициент эффективности (в энергетике
= 0,12);
-
соответственно капитальные вложения в линии и подстанции;
-
соответственно издержки на амортизацию и обслуживание линий
, подстанций
и
- издержки на возмещение потерь энергии в
электрических сетях;
У
- математическое ожидание народнохозяйственного ущерба от нарушения
электроснабжения.
Определение
капитальных вложений производится обычно по укрупненным стоимостным показателям
для всего оборудования подстанций и ЛЭП. Ежегодные издержки
и
определяются
суммой отчислений от капитальных вложений
и
где
- соответственно коэффициенты отчислений на
амортизацию и обслуживание для линий и подстанций.
Издержки
на возмещение потерь энергии в линиях и трансформаторах определяются по
формуле:
где
- удельная стоимость потерь активной энергии;
-
суммарные переменные потери мощности в сети в режиме максимальных нагрузок;
число
часов максимальных потерь в году,
-
суммарные потери холостого хода трансформаторов.
где α - удельный годовой ущерб от аварийных ограничений
электроснабжения;
-
максимальная нагрузка потребителя;
-
коэффициент вынужденного простоя;
ε - степень ограничения потребителя (ε = 1 при полном отключении потребителя, ε < 1 при частичном отключении).
где
- число последовательно включенных элементов сети;
- среднее
время восстановления элемента i ,
-
параметр потока отказов элемента i.
Необходимо
иметь в виду, что варианты схемы с разными номинальными напряжениями из-за
различной стоимости аппаратуры и разных величин потерь электроэнергии могут
сравниваться только по приведенным затратам с учетом оборудования подстанций
потребителей и потерь энергии в них.
На
основании анализа результатов расчета выбираются два варианта с меньшими
приведенными затратами.
Варианты
схем считаются экономически равноценными, если разница в приведенных затратах
равна или менее 5%. В таком случае следует выбирать варианты схем:
а)
с более высоким напряжением;
б)
с более высокой надежностью электроснабжения;
в)
с более высокой оперативной гибкостью схемы;
г)
с меньшим расходом цветного металла на провода ВЛ и с меньшим необходимым количеством
электрической аппаратуры;
д)
с лучшими возможностями развития сети при росте нагрузок или при появлении
новых пунктов потребления электроэнергии.
Расчет
радиальной схемы 1:
Участок
3-1. Он предполагает присоединение узла 1 к узлу 3 по одной линии АС-70 с
установкой на подстанции одного трансформатора ТМН-6300/35.
Капиталовложения
в линию:
где
С - стоимость 1 км линии;
l - длина линии,
n - число параллельных линий.
С
= 297,3 тыс.руб./км,
Капиталовложения
в подстанцию включают стоимость трансформаторов и РУ высшего напряжения.
Стоимость РУ низшего напряжения незначительна, вследствие невысокой стоимости
выключателей. Расчетная стоимость трансформатора ТМН-6300/35 составляет 24 тыс.
руб., стоимость ячейки выключателя 35 кВ - 24 тыс. руб., тогда:
тыс.
руб.,
тыс.
руб.
Ежегодные
издержки на амортизацию и обслуживание для линий составляют 2,9%, для
подстанций 35 кВ - 5%, соответственно
,
.
Для
определения издержек на покрытие потерь электроэнергии необходимо найти
параметры схемы замещения сети:
где
;
Тогда
Суммарные
потери холостого хода трансформаторов
Потери
мощности в максимальном режиме
ток
определен при выборе сечений,
, тогда
Число
часов максимальных потерь
Удельная
стоимость потерь электроэнергии
составляет
9,7 коп./кВт∙ч,
тыс.руб./МВт∙ч. Питание потребителей может быть
аварийно прекращено и ущерб, связанный с перерывом питания, будет
рассчитываться по формуле (9).
При
его расчете следует учесть два последовательно включенных элемента: линию и
трансформатор ( n= 2), при полном отключении ε = 1, удельный ущерб
а
= 6 тыс. руб./кВт = 6∙
тыс.
руб./МВт,
= 4,42 МВт.
Параметры
потока отказов линии
отказ/год на 100 км, трансформатора
отказ/год. Среднее время восстановления для линии
лет/отказ, трансформатора
лет/отказ при наличии в системе резервного
трансформатора.
тыс.
руб.
Аналогичные
расчеты для других участков кольцевой, радиальной и смешанной схем сведем в
таблицу 7.
Таблица
7 - Расчетные экономические показатели схем развития сети
Линия Вид Длина,
км Ток А Сечение
, Ом
|
МВтКл тыс.руб.Кп, тыс.руб.У, тыс.руб.
|
|
|
|
|
|
|
Радиальная (схема 1)
|
|
1-3
|
проект
|
21,36
|
76
|
1 АС-70
|
10,54
|
0,183
|
6350,3
|
35
|
11,9
|
|
2-3
|
проект
|
11,24
|
155
|
1 АС-70
|
5,69
|
0,41
|
3341,7
|
40
|
21,78
|
|
3-ИП
|
проект
|
13,5
|
261
|
1 АС-70
|
13,78
|
2,82
|
4013,6
|
238
|
0
|
|
4-ИП
|
проект
|
11,24
|
59
|
1 АС-70
|
7,41
|
0,08
|
3341,7
|
31
|
8,78
|
|
7-6
|
проект
|
28,1
|
89
|
1 АС-70
|
13,43
|
0,32
|
8354,1
|
35
|
14,22
|
|
6-5
|
проект
|
20,8
|
127
|
1 АС-70
|
28,9
|
1,4
|
6183,8
|
144
|
34,44
|
|
5-ИП
|
проект
|
16,87
|
171
|
1 АС-70
|
15,17
|
1,33
|
5015,5
|
85
|
20,78
|
|
ВСЕГО
|
6,543
|
36600
|
608
|
111,9
|
|
Продолжение таблицы 7
|
|
Радиальная (схема 4)
|
|
1-3
|
проект
|
21,36
|
76
|
1 АС-70
|
10,54
|
0,18
|
2108
|
35
|
11,9
|
|
2-3
|
проект
|
11,24
|
155
|
1 АС-70
|
5,69
|
0,41
|
3573
|
40
|
21,78
|
|
3-ИП
|
проект
|
13,5
|
261
|
1 АС-70
|
13,78
|
2,82
|
9226
|
238
|
0
|
|
7-6
|
проект
|
28,1
|
89
|
1 АС-70
|
13,43
|
0,32
|
350.2
|
35
|
14,22
|
|
Продолжение таблицы 7
|
|
6-5
|
проект
|
20,8
|
127
|
1 АС-70
|
28,9
|
1,4
|
1183
|
144
|
34,44
|
|
5-4
|
проект
|
16,87
|
171
|
1 АС-70
|
15,17
|
1,33
|
1112
|
85
|
20,78
|
|
4-ИП
|
проект
|
11,24
|
190
|
1 АС-70
|
47,41
|
5,13
|
3341,7
|
70
|
8,78
|
|
ВСЕГО
|
11,59
|
20543
|
647
|
111,9
|
|
Лучевая (схема 3)
|
|
1-ИП
|
проект
|
32,61
|
76
|
1 АС-70
|
16,5
|
0,29
|
5059
|
35
|
11,9
|
|
2-ИП
|
проект
|
22,5
|
155
|
1 АС-70
|
11,03
|
0,79
|
8630
|
40
|
21,78
|
|
3-ИП
|
проект
|
13,5
|
99
|
1 АС-70
|
6,66
|
0,2
|
5606
|
35
|
16,2
|
|
4-ИП
|
проект
|
11,24
|
59
|
1 АС-70
|
6,2
|
0,06
|
9226
|
31
|
8,78
|
|
5-ИП
|
проект
|
16,87
|
139
|
1 АС-70
|
9,8
|
0,57
|
350.2
|
40
|
20,78
|
|
6-ИП
|
проект
|
22,5
|
119
|
1 АС-70
|
10,5
|
0,45
|
1183
|
40
|
34,44
|
|
7-ИП
|
проект
|
45
|
89
|
1 АС-70
|
20,66
|
0,49
|
1112
|
35
|
14,22
|
|
ВСЕГО
|
2,85
|
30816
|
256
|
128,1
|
Издержки
тыс.руб.
тыс.руб.
тыс.руб.
Приведенные
затраты
Результаты
расчетов составляющих затрат и сопоставление вариантов сведем в таблицу 8.
Таблица 8 - Экономическое сопоставление вариантов развития сети
|
№ варианта
|
|
|
|
 З, отн. ед.
|
|
|
|
тыс. руб.
|
|
|
Радиальная1
|
36600,7
|
608
|
37208,7
|
5584
|
11241,9
|
1,76
|
|
Радиальная3
|
20543,7
|
647
|
21190,7
|
3129
|
6419,9
|
1,00
|
|
Лучевая
|
30816
|
256
|
31072
|
9756
|
14498,1
|
1,8
|
Анализ результатов сопоставления вариантов развития сети показывает, что
наиболее экономичными являются схема 1 и схема 4.
2.6 Расчет
установившихся режимов сети максимальных нагрузок
Расчет установившихся режимов выполняется с целью выявления уровней
напряжения в узлах сети, анализа их допустимости и выбора, при необходимости,
средств регулирования напряжения с целью ввода режима в допустимую область по
уровням напряжений.
Основными этапами расчета и анализа режимов являются следующие:
составление схемы замещения и расчета ее параметров для наиболее
экономичного варианта сети;
расчет установившихся режимов в нормальных и послеаварийных режимах;
анализ уровней напряжений в узлах сети и выбор средств регулирования
напряжения с целью соблюдения требований ГОСТ по напряжению;
результаты расчетов нормальных и послеаварийных режимов наносят на схему
сети с указанием мощностей выбранных компенсирующих устройств и отпаек на
трансформаторы.
Схема замещения для расчета радиальной схемы представлена на рисунке 2.
Рисунок 2 - Схема замещения радиальной схемы
Таблица 9 - Параметры узлов сети
|
№ узла
|
,кВ
|
Мощности нагрузки
|
|
|
P, МВт
|
Q, МВАр
|
|
ПС
|
110
|
-
|
-
|
|
1
|
35
|
4,42
|
1,3
|
|
2
|
35
|
7,52
|
5,64
|
|
3
|
110
|
5,82
|
1,46
|
|
4
|
110
|
3,35
|
|
5
|
110
|
7,22
|
4,29
|
|
6
|
110
|
5,83
|
4,22
|
|
7
|
35
|
5,18
|
1,51
|
Таблица 10 - Параметры ветвей сети
|
№ узла
|
R, Ом
|
Х, Ом
|
В, мкСм
|
|
|
нач.
|
кон.
|
|
|
|
|
|
Смешанная (схема 3)
|
|
1
|
3
|
9,63
|
9,72
|
0
|
|
|
1
|
Т
|
1,4
|
14,6
|
0
|
0,011
|
|
2
|
3
|
4,81
|
4,81
|
0
|
|
|
2
|
Т
|
0,88
|
10,1
|
0
|
0,011
|
|
3
|
ПС
|
5,78
|
5,99
|
-33,75
|
|
|
3
|
Т
|
5,4
|
88
|
0
|
0,004
|
|
7
|
6
|
12,03
|
12,14
|
0
|
|
|
7
|
Т
|
1,4
|
14,6
|
0
|
0,011
|
|
6
|
5
|
8,9
|
9,24
|
-52
|
|
|
6
|
Т
|
20
|
225
|
0
|
0,32
|
|
5
|
4
|
7,22
|
7,49
|
-42,18
|
|
|
5
|
Т
|
7,95
|
139
|
0
|
0,004
|
|
4
|
ИП
|
4,81
|
4,99
|
-28,1
|
|
|
4
|
Т
|
42,6
|
508
|
0
|
0,32
|
Потери мощности и потери в трансформаторах на каждом участке схемы:
Для участка 7-6:
Полная мощность конца линии В-Г:
а)
активные потери в трансформаторе:
б)
реактивные потери в трансформаторе:
в)
генерирующие мощности на линиях:
г)
потери активной мощности
б)
потери реактивной мощности
.
Полная мощность начала линии 7-6 с учетом потерь:
Аналогично расчеты проводятся для остальных участков смешанной схемы,
результаты сводим в таблицу 11.
Таблица 11 - Перетоки мощности схем развития сети при максимальных
нагрузках
|
Линия
|
Мощность начала линий, МВА
|
Мощность конца линий, МВА
|
Потери в линии, МВА
|
Потери в трансформаторах, МВА
|
Генерирующие мощности линии, МВА
|
|
Радиальная (схема 4)
|
|
1-3
|
4,686+j1?52
|
4,51+j1,35
|
0.174+j0,18
|
0,096+j0.057
|
-j0
|
|
2-3
|
7,97+j6,08
|
7,61+j5,72
|
0,36+j0,36
|
0,088+j0.081
|
-j0
|
|
3-ИП
|
13,98+j7,476
|
13,86+j7,56
|
0,12+j0.12
|
0.069+j0.221
|
-j0,408
|
|
7-6
|
5,57+j5,67
|
5,25+j2,3
|
0,323+j3,37
|
0,072+j0.792
|
-j0
|
|
6-5
|
11,26+j6,18
|
11,14+j6,36
|
0,124+j0,13
|
0,058+j0.152
|
-j0.63
|
|
5-4
|
18,86+j10,23
|
18,59+j10,2
|
0,27+j0,278
|
0.101+j0.071
|
-j0.51
|
|
4-ИП
|
22,5+j11,5
|
22,26+j11,4
|
0.25+j0.26
|
0.048+j0.038
|
-j0.34
|
2.7 Выбор
средств регулирования напряжения для радиальной схемы
В соответствии с ГОСТ напряжение на шинах потребителя в нормальных
режимах работы должно находится в интервале от 0,95 Uном до 1,05 Uном.
Если напряжения на шинах потребителя находятся в указанной зоне, но не равны
номинальным, то следует выполнить регулирование напряжений установленными
средствами регулирования. Требуемые напряжения на шинах подстанций для
рассматриваемой сети, их расчетные значения до и после регулирования приведены
в таблице 13.
Таблица 13 - Выбор отпаек на трансформаторах
|
Узел
|
1
|
2
|
3
|
4
|
5
|
6
|
7
|
|
Требуемое напряжение на шинах ПС, кВ
|
35
|
36,75
|
115
|
110
|
115
|
115
|
35
|
|
Напряжение перед трансформатором, кВ
|
36,8
|
36,66
|
113,86
|
113,51
|
111,59
|
110,15
|
34,27
|
|
Отпайка
|
0
|
0
|
0
|
0
|
0
|
0
|
0
|
|
Напряжение у потребителя, кВ
|
0,42
|
0,399
|
0,396
|
0,41
|
0,388
|
0,383/ 36,87
|
0,39
|
Из таблицы видно, что отпайки для радиальной схемы не требуются.
2.8 Выбор
оборудования для радиальной схемы.
Расчетные условия для выбора проводников и аппаратов
Расчетные токи продолжительного режима в цепи двухобмоточного
трансформатора на стороне ВН и НН:
где
S/ном.т - номинальная мощность трансформатора
следующего на порядок выше
по
шкале ГОСТ номинальной мощности, МВА;
Uном -
номинальное напряжение трансформатора, кВ;
Тогда на стороне ВН:
Тогда
на стороне НН:
2.8.1 Выбор
гибких подвесных токопроводов 110 кВ
В РУ 110 кВ применяется гибкая ошиновка, выполненная проводами АС. Выбор
сборных шин проводится по току Iмакс
= 261 А. Принимается провод АС-70/11,
q = 70
мм2, d = 11,4 мм2, Iдоп = 265 А.
Проверка
сечения на нагрев производится по следующему выражению, А;
<
265.
Проверка шин на электродинамическое действие тока к.з. не производится,
так как IП0 < 20 кА согласно ПУЭ.
Проверка на термическое действие токов к.з.:
Минимальное сечение по термической стойкости, мм2:
где
С =95 А×с1/2 /мм2;
Для
того чтобы определить
рассчитаем токи к.з.:
Выбор базовых величин:
Sб =
40 МВА, Uб = 115 кВ
Базисный ток определяем по формуле:
Сопротивления
элементов сети:
Расчет
сопротивлений производим в относительных величинах.
Сопротивления источника питания:
Сопротивление
шин:
Определяем результирующие сопротивления до точки К.1:
Индуктивное
Активное
Периодическая составляющая тока к.з.:
Ударный
ток к.з.:
Расчеты для остальных точек к.з. сведем в таблицу 14.
Таблица 14 - Расчет токов к.з. для радиальной схемы
|
Участок
|
Точка К.З
|
КУ
|
IК.З.
|
iУ
|
|
ПС-3
|
К1
|
1,61
|
0,021
|
0,05
|
|
К2
|
1,61
|
0,012
|
0,03
|
|
3-1
|
К1
|
1,61
|
0,021
|
0,05
|
|
К3
|
1,61
|
0,01
|
0,023
|
|
3-2
|
К1
|
1,61
|
0,021
|
0,05
|
|
К4
|
1,61
|
0,01
|
0,023
|
|
ПС-4
|
К1
|
1,61
|
0,021
|
0,05
|
|
К5
|
1,61
|
0,013
|
0,03
|
|
4-5
|
К1
|
1,61
|
0,021
|
0,05
|
|
К6
|
1,61
|
0,0077
|
0,18
|
|
5-6
|
К1
|
1,61
|
0,021
|
0,05
|
|
К7
|
1,61
|
0,0052
|
0,001
|
|
6-7
|
К1
|
1,61
|
0,021
|
0,05
|
|
К8
|
1,61
|
0,004
|
0,01
|
Тогда,
где
тепловой импульс тока к.з.,
Та-
постоянная времени затухания апериодической составляющей тока к.з.,
время
срабатывания релейной защиты,
время
отключения к.з.
,36
< 70 мм2
Проверка
по условиям коронирования:
Начальная
критическая напряженность электрического поля Е0, кВ/см;
где
m - коэффициент, учитывающий шероховатость поверхности
провода (для многопроволочных проводов m = 0,82); rо -
радиус провода, см;
Напряженность
электрического поля около поверхности провода Е, кВ/см;

Dср
=1,26 × D - при горизонтальном расположении фаз, где D - расстояние между соседними фазами
(D= 200 см);
Условие
проверки наличия короны, кВ/см;
,14<
31,5.
Из
расчетов следует, что провод АС-70/11 проходит по условиям коронирования.
2.8.2 Выбор
выключателей, разъединителей и ограничителей перенапряжения
В РУ с высшим напряжением 110кВ устанавливаются малообъемные масляные,
вакуумные или элегазовые выключатели.
Выбор выключателей производится по следующим параметрам:
- по напряжению:
- по включающей способности
- по отключающей способности:
- по электродинамической стойкости:
- по термической стойкости:
По данным условиям выбираются элегазовые выключатели ВГУ-110/2000/40 УХЛ
1 для РУ ВН.
Выбор разъединителей выполняется по следующим параметрам:
- по напряжению установки
(39)
по
току
(40)
- по электродинамической стойкости
где
- предельный сквозной ток к.з. ( амплитуда и
действующее значение);
- по термической стойкости
По данным условиям по каталогу выбираются разъединители типа
РНДЗ-110\1000У1, данные расчетов и каталожные данные сведены в таблицу
15.
Таблица 15 -
Данные выключателя и разъединителя на стороне ВН
|
Расчетные данные
|
Каталожные данные
|
|
Выключатель ВГУ-110/2000/40 УХЛ 1
|
Разъединитель РНДЗ-110-1000 У1
|
|
U = 110 кВ
|
Uном = 110 кВ
|
Uном = 110 кВ
|
|
Imax = 261 А
|
Iном = 3150 А
|
Iном = 1000 А
|
|
Iпt = 2,1 кА
|
Iотк.ном = 45 кА
|
-
|
|
Iп0 = 2,1 кА
|
Iдин = 150 кА
|
-
|
|
iуд = 5 кА
|
iдин = 50 кА
|
iдин = 100 кА
|
|
Вк = 2,42кА2×с
|
I2тер× t2тер=
502×2 = 10000 кА2×с
|
I2тер× t2тер=
402 × 3 = 14400 кА2×с
|
|
ВГБ-35/630/12,5 УХЛ 1
|
РНДЗ-1-35/1000 У1
|
|
U = 35 кВ
|
Uном = 35 кВ
|
Uном = 35 кВ
|
|
Продолжение таблицы 15
|
|
Imax = 155 А
|
Iном = 630 А
|
Iном = 1000 А
|
|
Iпt = 1 кА
|
Iотк.ном = 45 кА
|
-
|
|
Iп0 = 1 кА
|
Iдин = 150 кА
|
-
|
|
iуд = 2,3 кА
|
iдин = 50 кА
|
iдин = 63 кА
|
|
Вк = 2,42кА2×с
|
I2тер× t2тер=
502×2 = 10000 кА2×с
|
I2тер× t2тер=
252 × 3 = 1875 кА2×с
|
В ремонтной перемычке устанавливаются два разъединителя РНДЗ.2-110-1000
У1, на линиях 110 кВ устанавливаются разъединители РНДЗ.1-110-1000 У1. В
перемычке РУ ВН устанавливается выключатель ВГУ-110/2000/40 УХЛ1 и два
разъединителя РНДЗ.1-110-1000 У1.
Ограничители перенапряжения (ОПН) выбираются по номинальному напряжению
установки:
- защита подходящих линий 110 кВ - ОПН - 110 У1;
- защита силового трансформатора - ОПН - 110 У1;
- защита РУ 35 кВ - ОПН - 35 У1.
2.8.3 Выбор
трансформаторов тока и напряжения
На стороне 110 кВ устанавливается ТФЗМ 110Б-I У1, выбор которого приведен в таблице 16.
Таблица 16 - Выбор трансформатора тока на стороне 110 кВ.
|
Расчетные данные
|
Каталожные данные
|
|
Uуст=110 кВ
|
Uном=110 кВ
|
|
Imax=261 А
|
Iном=600 А
|
|
iу=7,25 кА
|
iдин=84 кА
|
|
Вк=3,278 кА2.с
|
Вк =162.3=768 кА2.с
|
Таблица 17 - Вторичная нагрузка ТТ в цепи ЛЭП 110кВ
|
Прибор
|
Тип
|
Нагрузка фазы, А
|
|
|
А
|
С
|
|
Амперметр
|
Э-335
|
0,5
|
-
|
|
Ваттметр
|
Д-335
|
0,5
|
0,5
|
|
Варметр
|
Д-335
|
0,5
|
0,5
|
|
Продолжение таблицы 17
|
|
Счетчик активной энергии(2шт.)
|
СА3-И681
|
2*2,5
|
2*2,5
|
|
Итого
|
6,5
|
6,0
|
Общее сопротивление приборов rприб, Ом;
Допустимое
сопротивление проводов rприб, Ом;
Трансформаторы напряжения для питания электроизмерительных приборов
выбираются по напряжению установки, по конструкции и схеме соединения обмоток,
по классу точности, по вторичной нагрузке. Трансформаторы напряжения
запитываются от сборных шин РУ.
Примем
к установке трансформаторы типа ЗНОГ - 110-79У3. Трансформаторы имеют две
вторичных обмотки: основную на
В и
дополнительную на 100 В. Для класса точности 0,5 трансформатор имеет
номинальную мощность вторичной цепи 400 В·А, а для класса точности 1- 600В·А.
Таблица 18 - Вторичная нагрузка ТН в цепи ЛЭП 110кВ
|
Прибор
|
Тип
|
S одной обмотки ВА
|
Число обмоток
|
 Число приборовПотребляемая мощность
|
|
|
|
|
|
|
|
|
|
|
P, Вт
|
Q, ВАр
|
|
Вольтметр
|
Э-335
|
2
|
1
|
1
|
0
|
2
|
4
|
-
|
|
Ваттметр
|
Д-335
|
1,5
|
2
|
1
|
0
|
8
|
24
|
-
|
|
Варметр
|
Д-335
|
1,5
|
2
|
1
|
0
|
6
|
18
|
-
|
|
Счетчик ватт-часов
|
СА3-И674
|
3,0
|
2
|
0,38
|
0,925
|
6
|
13,7
|
33,3
|
|
Счетчик вольт-ампер часов
|
СР4-И689
|
3,0
|
2
|
0,38
|
0,925
|
6
|
13,7
|
33,3
|
|
Итого (В·А):
|
100
|
Суммарная потребляемая мощность 100 В·А обеспечит класс точности 0,5.
3. Проектирование электроснабжения аккумуляторной станции от ПС «Новоанниская»
в Новоаннинском районе с использованием альтернативных источников
электроэнергии.
.1 Особенности автомобилей на основе электрического привода
Основная задача разработчиков электромобилей - создать
модель, конкурентоспособную автомобилю с ДВС. Модель имеет алюминиевый кузов с
композитными внешними панелями. Батарея состоит из 26 12-вольтовых
свинцово-кислотных аккумуляторов. Напряжение на зажимах батареи 312 В,
запасаемая энергия 22 кВт-час, емкость 53 А-час. На аккумуляторную батарею
приходится почти половина массы электромобиля.
Транзисторный инвертор преобразует постоянное
напряжение 312 вольт в трехфазное переменное с управляемой частотой тока,
подаваемое на электродвигатель мощностью 137 л. с. с оборотами 7000... 13500 в
минуту. Двигатель подключен к передним колесам через односкоростную понижающую
коробку передач. Аккумуляторная батарея может быть полностью заряжена за 6
часов от внешнего зарядного устройства, подключаемого через трансформатор к
бытовой электросети 220 В/10 А. При торможении производится рекуперация
энергии, имеется ABS, гидроусилитель руля, компьютерная система управления
климатом салопа и т. п.
Эксплуатационные характеристики электромобилей, как
правило, хуже, чем у автомобилей с ДВС. Основным ограничением при эксплуатации
электромобилей является их малый радиус действия. Средний автомобиль с ДВС и
полным баком горючего проходит 750...1100 км, бак может быть заправлен за
5...10 минут. Современный электромобиль проходит до перезарядки менее 180 км,
заряд батареи занимает несколько часов.
Малый радиус действия электромобилей объясняется
низкой плотностью запасаемой энергии в аккумуляторе. Для кислотно-свинцового
аккумулятора этот показатель составляет 30...35 Вт-час/кг, что значительно
меньше, чем для стандартного автомобильного топлива - 12000 Вт-час/кг.
Скорость и ускорение электромобилей меньше, чем у
автомобилей с ДВС. Для движения по шоссе это очень важно. Гоночные
электромобили на короткое время способны развить скорость более 200 км/час. На
серийных электромобилях производители ограничивают скорость до 120 км/час. В
основном электромобили отвечают требованиям для вождения в черте города.
Ускорение при трогании с места у электромобилей такое
же, как у автомобилей с ДВС. Ускорение у электромобилей на высоких скоростях
(более 110 км/час) 100 км в городском цикле и движении в гору меньше, чем у
автомобилей с ДВС. При движении по шоссе из-за этого могут возникать проблемы с
безопасностью. Электромобили тяжелее аналогичных автомобилей с ДВС из-за низкой
энергоемкости аккумуляторов.
В электромобилях приходится компенсировать большой вес
аккумуляторов применением легких сплавов для кузовных и других компонентов.
Электромобиль должен иметь низкое трение качения, малое аэродинамическое
сопротивление, эффективные системы отопления/кондиционирования, при этом
электромобиль должен отвечать требованиям безопасности при столкновениях и т.д.
Как следствие, в электромобиле имеется множество
дорогостоящих электронных компонентов и микропроцессорных систем, цена при
покупке электромобиля значительно выше, чем у обычного автомобиля с ДВС.
Применение литий-ионных аккумуляторов имеет также ряд
особенностей:
Перед применением нового литий-ионного аккумулятора
необходимо проверить уровень его заряда. Если аккумулятор заряжен только до
половины, то его необходимо зарядить полностью. Использование аккумулятора
первый раз без первоначальной подзарядки, может резко сократить доступную
пользователю емкость.
Литий-ионные батареи нельзя заряжать при минусовой
температуре, лучше всего если это будет комнатная температура около 20-25
градусов. Кроме того, эти батареи хуже работают при высоких и низких
температурах.
Желательно не заряжать литий-ионные батареи полностью
(обычно штатные зарядные устройства вовремя отключают зарядку), а также ставить
аккумулятор на подзарядку раньше, чем уровень зарядки достигнет красного
значения индикатора заряда (примерно 20% остаточной емкости). Связано это с
тем, что ёмкость батареи в этих случаях может значительно уменьшиться.
Зарядные устройства используют различные методы для
определения полной зарядки, и поэтому световой сигнал "готово" не
всегда свидетельствует о действительно полном заряде батареи.
Нельзя допускать перегрева батареи во время зарядки,
прекратите использование зарядного устройства и / или батареи, если батарея
чрезмерно нагревается, становится горячей.
Нежелательно хранить батарею полностью заряженной или
разряженной. Перед тем, как оставить батарею на длительное хранение, необходимо
довести уровень зарядки примерно до половины.
.2 Анализ мирового опыта использование городского транспорта на основе
электрического привода
Революционную схему использования электромобилей была реализована
американской компанией Better Place. Машины, которые предлагает данная компания
клиентам, можно заряжать дома, у зарядных колонок и используя станцию горячей
замены аккумуляторной батареи.
Также в Израиле была запущена крупная партия легковых автомобилей - на
базе автомобиля Renault Fluence Z.E., чьи аккумуляторы предназначены для
автоматизированного обмена. 225- килограммовая батарея ёмкостью 22 кВт-ч
обеспечивает запас хода в 160 километров. Опытный образец станции горячей
замены управляется с поставленной задачей за одну минуту.
В 2010 году на такую схему пополнения запасов энергии перешли небольшое
количество токийских такси. Соответственно, японская столица обзавелась
собственным пунктом горячей замены аккумуляторов.
Интересный способ рекуперации энергии при торможении был реализован на
одной из коммерческих линий в Шанхае в суперконденсаторных автобусах (Ultracap
Bus).
Комбинированное использование данных решений позволит более эффективно
использовать закупленный транспорт, в связи с минимальным необходимым временем
для зарядки автомобиля, и экономично использовать электроэнергию при динамичной
езде, что свойственно маршрутным транспортам. В отличие от представленных ранее
проектов, в своём проекте рассматриваю перевод на электричество именно
маршрутное такси, в виде микроавтобусов. Источником энергии для заряда батарей
на станциях замены батарей могут служить ветровые генераторы и солнечные
батареи, что значительно снизит расходы при использовании.
.3 Определение состава оборудования зарядной станции и определение
пиковой потребляемой мощности.
Расчёт необходимого количества генераторов и аккумуляторов представляется
следующим образом:
Необходимое количество автомобилей, при времени движения по маршруту Т ч.
с интервалом t ч.:
(44)
Минимально необходимое количество аккумуляторов, при времени зарядки
каждой Tз ч.:
(45)
Тогда необходимая мощность пунктов заряда и замены батарей, при мощности,
потребляемой каждой батареей Pг
кВт:
(46)
Для функционирования необходимо выполнение баланса мощности:
2
Где
PB - мощность вырабатываемая одним ветрогенератором;
ХВ
=X- количество ветрогенераторов;
PС- мощность
вырабатываемая одной солнечной батареей;
ХВ
=X∙k - количество солнечных батарей;
PН - мощность
стороннего источника, равна Рг.
Мощность
стороннего источника необходимо использовать в качестве резерва мощности, а в
ночное время, когда энергия солнца отсутствует, и сила ветра стихает,
использование стороннего источника позволит снизить ночной избыток
электроэнергии в сети.
k-
количественный коэффициент использования генераторов, определяющийся опытным
путём:
где Св- стоимость одного ветрогенератора,
Сс- стоимость одной солнечной батареи.
В качестве примера, рассмотрим 3 маршрута:
г.Новоаннинский - х.Краснокоротовский - х.Черкесовский: 46 км;
г.Новоаннинский - х.Староаннинский - х.Бачаровский: 50 км;
г.Новоаннинский - х.Панфилово - х.Тростянский: 47 км;
с интервалом следования 2 часа и временем пребывания в пути 2 часа:
-
необходимое количество электромобилей,
-
батареи, при времени заряда каждой 6 часов,
-
необходимая мощность станции,
Рисунок
2. Карта России по среднегодовой скорости ветра.
Волгоградская
область, куда входит Новоаннинский район, входит в область со среднегодовой
скоростью ветра 5 метров в секунду.
Рисунок 3. Карта России по среднегодовому излучению солнечной энергии.
Ориентировочная мощность, получаемая с 1 м2 равна 250 Вт.
Площадь крыш зданий равна: 19 м2 - площадь крыши станции замены, 45 м2 -
площадь гаражного помещения на 3 автомобиля.
Тогда общая площадь равна 64 м2, которую необходимо использовать для
размещения солнечных батарей. Ориентировочная мощность, получаемая с 1 м2 равна
250 Вт, следовательно, суммарная мощность солнечных установок равна 16 кВт.
В качестве солнечных батарей предлагаю использовать батареи фирмы «Свет- ДВ».
9 батарей, состоящих из 72 элементов покрывают необходимую площадь и обеспечат
выработку мощности в 16 кВт. Остаток необходимой мощности, равной 116 кВт
восполним установками ветрогенераторов VAWT DPV HYBRID 1 A, обеспечивающими при
скорости ветра 5 м/с 10 кВт каждая. Соответственно необходимо использование 12
ветрогенераторов.
Сстанции=17000 тыс.руб., на примере стоимости постройки станций Tesla
Св=666,4 тыс.руб.- полная комплектация VAWT DPV HYBRID 1 A
Сс=162,7 тыс.руб.
Са=6000 тыс.руб. - микроавтобус электрический, на базе PEUGEOT BOXER
Сб=500 тыс.руб.
Тогда:
К=666,4∙12+162,7∙9+6000∙3+500∙9+17000=48961,1
тыс.руб.
.4 Разработка схемы электроснабжения аккумуляторной станции от
альтернативных источников электроэнергии
Была разработана схема электроснабжения аккумуляторной станции,
позволяющая одновременно получать энергию от источника солнечной энергии
(солнечной батареи) и от ветровых электрогенераторов.
Особенностью разработанной схемы является возможность одновременного
получения электрической энергии от нескольких источников. Система управления
(СУ) контролирует потребление энергии от различных источников так, что
максимально потребляется электрическая энергия от альтернативных источников, а
в случае недостатка мощности на выходе, дополнительно использует энергию,
получаемую от сети.
Регулировка потребления мощности происходит путём подачи сигналов на
широтно-импульсные модуляторы (ШИМ), установленные в цепи питания от солнечной
батареи и цепи ветрогенератора. ШИМ подаёт сигнал на управляющий электрод
биполярного транзистора.
Транзистор используется для ограничения силы тока, поступающего в
нагрузку, и включается в разрыв между источником питания и нагрузкой. То есть
транзистор представляет собой некий вариант полупроводникового резистора,
сопротивление которого можно очень быстро изменять.
Выходное сопротивление транзистора меняется в зависимости от напряжения
на управляющем электроде. Важно то, что это напряжение, а также сила тока,
потребляемая входной цепью транзистора, гораздо меньше напряжения и силы тока в
выходной цепи. Таким образом, за счёт контролируемого управления источником
питания достигается усиление сигнала.
В результате этого в первичной обмотке контролера заряда (КЗ) создаётся
высокочастотный сигнал, который позволяет с большим коэффициентом полезного
действия повысить напряжения до необходимого для заряда аккумуляторных батарей.
СУ настроена таким образом, что в случае, если мощность ветрогенераторов
будет превышать мощность солнечных батарей, то коэффициент использования этой
мощности будет выше и наоборот, с учётом выдаваемой мощности на вторичной
обмотке. В случае же недостатка мощности даже при максимальном использовании
энергии от альтернативных источников, недостаток мощности будет восполнен из
сети, путём подачи импульсного воздействия на управляющий катод тиристоров,
установленных в мостовой схеме ивертора. В случае избытка мощности будет
производиться выдача мощности в сеть.
.5 Проектирование электроснабжения аккумуляторной станции от ПС
«Новоаннинская»
Силовая схема управляемого тиристорного преобразователя (ТП) используется
в качестве выпрямителя или инвертора.
Однофазные схемы являются несиметричной нагрузкой трёхфазной цепи и
создаёт большие, по сравнению с трёхфазными схемами пульсаций тока и напряжения
нагрузки. Выбираем трёхфазную схему Ларионова (мостовая).
Рисунок 4. Принципиальная мостовая схема Ларионова
Трехфазная мостовая схема Ларионова (рис. 4), обладает достаточно жесткой
внешней характеристикой. Она имеет достаточно высокий коэффициент использования
типовой мощности трансформатора. По сравнению с трёхфазной нулевой схемой, она
имеет большее количество вентилей, но она обеспечивает меньше пульсаций и
меньшие обратные напряжения, меньше значения действующих анодных токов и обратных
напряжений, имеет более высокий коэффициент мощности. Меньшую зону прерывистых
токов.
Рисунок 5. Амплитуда на выходе мостовой схемы.
Выбор тиристоров производится по среднему значению тока и максимальному
значению обратного напряжения.
Требуемое среднее значение тока IВ тиристора с воздушным охлаждением, с
учетом пусковых токов и условий охлаждения, определяется по формуле
(49)
где
KЗi = 2 ¸ 2,5 - коэффициент запаса, учитывающий пусковые
токи;охл - коэффициент, учитывающий условия охлаждения.
При
скорости охлаждающего воздуха V =12 м/с Kохл = 1; при V = 6 м/с Kохл = 1,4;
а
при V = 0 Кохл = 2,5;н - номинальный потребляемый ток;- число фаз вторичной
обмотки трансформатора
Iр =
440 А
Iв =
293 А
Выбор
номинального тока тиристора Iвн осуществляют по условию
(50)
Выбираем
тиристор Т171-200 с Iнв = 500 А
Разрабатываемая аккумуляторная станция относится ко второй категории
потребителей электрической энергии согласно ПУЭ, так как перерыв
электроснабжения может вызвать массовый недоотпуск продукции. Для
электроприемников II категории при нарушении электроснабжения от одного из источников
питания допустимы перерывы электроснабжения на время, необходимое для включения
резервного питания действиями дежурного персонала или выездной оперативной
бригады.
Допускается питание электроприемников II категории по одной ВЛ, в том
числе с кабельной вставкой, если обеспечена возможность проведения аварийного
ремонта этой линии за время не более 1 сут. Кабельные вставки этой линии должны
выполняться двумя кабелями, каждый из которых выбирается по наибольшему
длительному току ВЛ. Допускается питание электроприемников II категории по
одной кабельной линии, состоящей не менее чем из двух кабелей, присоединенных к
одному общему аппарату.
При наличии централизованного резерва трансформаторов и возможности
замены повредившегося трансформатора за время не более 1 сут. допускается
питание электроприемников II категории от одного трансформатора.
Расчётная потребляемая мощность при приблизительном коэффициенте мощности
равном 0,96 составляет 137,5 кВА, тогда, с учётом категории потребителя,
выбираем два трансформатора с единичной мощностью 0,7S
Для питания аккумуляторной станции выбираем два трёхфазных двухобмоточных
трансформатора ТМ-100/10.
Выбираем цеховую трансформаторную подстанцию типа КТП как наиболее
прогрессивную на данном этапе развития электроснабжения промышленных
предприятий.
Подстанции типа КТП комплектуются силовыми трансформаторами типа ТМЗ с
герметичным баком повышенной прочности с азотной подушкой для безопасности так
как устанавливаются в одном помещении с раздельным щитом 0,4 кВ.
Подбираем номинальную мощность трансформаторов подстанции SHT по условию
(51)
Аварийная
допустимая нагрузка на трансформатор SАВ. ДОП,
, в аварийном режиме составляет [3.c.83]
(52)
Выбираем шкаф ввода ВВ-1 10 кВ. Вводной шкаф высокого напряжения с глухим
присоединением питающего кабеля к силовому трансформатору тип ВВ-1.
Так как II категория выбираем две (IСШ и IIСШ) секции шин щита 0,4 кВ ТП. При нормальной работе
секционной аппаратуры отключен, чем уменьшаются токи К.З. кроме того секции ,
работающие в нормальных условиях раздельно, считаются независимыми источниками
питания электроэнергии [2.c.13]
,что имеет существенное значение для потребителей II категории.
Для подстанции из сборных элементов щиты комплектуются шкафами типа ЩО-01
с автоматическим выключателем отходящих линий типа ВА
Iрв = Imaxв
= 
,
рв=
Imaxв =
По
току Iрв [7.c.48] подбираем вводный шкаф ЩО - 01 - 44, с
автоматическим выключателем ВА 55- 43, с номинальным током ввода аппарата Iнавт=1500
А по условию
навт
≥ Iрв
навт
= 1500 А > Iрв 212,71 А
Выбор
марки секционного автомата и типа секционного шкафа
Imaxсв =
=
,
По
максимальному току Imaxaв подбираем тип секционного шкафа по условию
,
Устанавливаем
секционный шкаф типа ЩО - 01 - 72 автоматическим выключателем ВА 53 - 41.
Т.к.
количество отходящих электрических линий в цех n`=12, то на
каждую секцию шин присоединяем 6шт. плюс по два на каждую сторону резервных .
Линейный шкаф выбираем ЩО-01-12 с автоматическим выключателем ВА 57-35 по
условию
,
Производим выбор трансформатора тока по условиям
UН.ТА ≥
UН.СЕТИ, (58)
Н.ТА = 10 кВ = UН.СЕТИ
= 10 кВ
IН.ТА ≥
IРАСЧ, (59)
Н.ТА = 800 А > IРАСЧ
= 213 А
Выбираем ТА типа ТЛК 10, I1 / I2 = 800 / 5 по литературе [10]
Выбираем трансформаторы напряжения по условию
UН.ТV ≥ UН.СЕТИ,
(60)
Выбираем ТV типа ЗНИОЛ 10 по
литературе [10]
UН.ТV = 10 кВ = UН.СЕТИ = 10 кВ
Выбираем предохранитель типа ПКН 001 - 10 по литературе [10]
Выбираем ограничитель перенапряжения ОПН-10.
Выбираем прокладку кабелей в траншеях в земле, как наиболее экономичный
способ прокладки кабелей в городских условиях.
Для прокладки кабелей в земле выбираем кабель ААБ, как наиболее дешёвый
вариант.
Экономически целесообразное сечение кабеля SЭК, мм2, определяется по формуле [7. с. 84-85]
Нормативную экономическую плотность тока принимаем, jЭК=1,4 А / мм2, по таблице 2.26 [7.
с. 85], при Тmax=3200 ч
, (61)
По
таблице 2.9 [7. с. 43] принимаем кабель ААБ - 6 (3 × 120) мм2, с IД.Д = 260 А
Выбранный
кабель должен удовлетворять следующим условиям [9. с. 241]
ДОП.ФАКТ ≥ IР,
(62)
IДОП.ФАКТ
= k · IД.Д, (63)
Поправочный коэффициент принимаем k = 0,9, по таблице П1 [7. с. 358].
IДОП.ФАКТ
= 0,80 · 260 = 208 А
IДОП.ФАКТ
= 208 А > IР = 154,5 А
IАВ = IМАХ = 618 А, по пункту 2.5.1 ПЗ
IДОП.АВ
= 1,3 · IД.Д, (64)
При этом должно соблюдаться условие
, (65)
ДОП.АВ = 1,3 · 260 = 338 А
Наиболее
простой формулой для определения потери напряжения ΔU, %,
является [7. с. 84]
, (66)
Удельное
реактивное сопротивление одного километра линии принимаем, x0, =
0,08 Ом / км, [7. с. 229].
Активное
удельное сопротивление одного километра линии r0, Ом / км,
определяется по формуле [7. с. 229]
, (67)
Удельное
сопротивление проводникового материала кабеля для алюминия принимаем, ρ = 0,027 Ом · мм2 / м.
Должно
соблюдаться условие
ΔUДОП ≥ ΔU,
(68)
Допустимое
значение, ΔUДОП,
для сетей 10 кВ, принимаем 10 %.
ΔUДОП = 10 % >
ΔU =
2,2 %
Окончательно выбираем для вводных линий два кабеля ААБ - 6 (3 × 120) мм2, с IД.Д = 260 А , которые удовлетворяют всем условиям проверки.
При выборе сечения кабеля по экономической плотности тока принимаем для
двух трансформаторной ТП
, (69)
Окончательно выбираем кабель питающей линии проектируемой цеховой ТП ААБ
- 6 (3 × 50), c IД.Д = 150 А, который удовлетворяет всем условиям проверки.
Выполняем расчет цеховой ТП так как заземляющие устройства для сетей
разного напряжения принимаем Rзу=4
Ом, η’=0,5.
Выбираем конструкцию заземляющего устройства состоящего из вертикальных
заземлителей в виде стержней диаметром 12мм и длиной l=5м. Расстояние между вертикальными заземлителями a=10м. Вертикальные заземлители
располагаются по контуру подстанции. Подстанция расположена на грунте -
суглинок, для которого удельное сопротивление r=100 Ом·м.
для стержней диаметром 12мм и длиной 5м
RОЗ =
0,227·ρ·k , (77)
принимаем k=1,8 по таблице
16.2 [4.с.306]
RО З=
0,227·100·1,8 = 40,86 Ом
Предварительное число вертикальных заземлителей n', шт., определяется по формуле
(78)
принимаем коэффициент экранирования, η'= 0,5.
, (79)
принимаем
n = 20, η = 0,60, a / l = 2 по таблице 7.1 [1.с.257] так как стержни
расставлены по контуру
Определяем
расчётного сопротивления заземления
(80)
Причем
должно соблюдаться условие
RР ≤ RЗ.У,
(81)
Условие выполнено a = 10
м, l= 5 м, n = 17 шт.
В качестве молниезащиты предусмотрены ветрогенераторные установки,
конструкция которых рассчитана на отведение заряда молнии. Вывод для заземления
ветрогенераторной установки электрически связывается с расчитанным заземлением.
Нормативной документацией на выдачу мощности является стандарт
предварительных технических решений по выдачи мощности электростанции,
разработанный ОАО «Системный оператор- Центральной диспетчерское управление
Единой энергетической системы».
В соответствии с этим документом разработанная аккумуляторная станция
относится к подстанции 35-750 кВ с напряжением 6,10 -750 кВ.
Спроектированная схема электроснабжения полностью удовлетворяет основным
требованиям данного норматива.
Заключение
Произведён расчёт сети Новоаннинского района Волгоградской области,
обеспечивающий потребителей электроэнергией в соответствии с категорией. Для
выбора наиболее надёжной схемы электроснабжения было рассмотрено пять вариантов,
три из которых, с наименьшей протяжённостью линий, были рассмотрены дальше. Из
выбранных схем, исходя из технико-экономического расчёта, была выбрана одна,
наиболее выгодная схема развития сети. По выбранной схеме был произведён расчёт
токов короткого замыкания, на основе которого был произведён выбор
коммутационной и измерительной аппаратуры.
В соответствии с особенностями эксплуатации электромобиля и литий- ионных
аккумуляторных батарей, была разработана электрическая схема питания
аккумуляторной станции, позволяющая питаться от альтернативных источников
электрической энергии и сети одновременно. Произведён расчёт необходимого
оборудования и расчётная потребляемая мощность аккумуляторной станции.
Данный расчёт является типовым и возможен для применения в любом районе
или городе, где необходимо использование городского маршрутного транспорта на
электрической тяге.
Использование автомобилей на электрической тяге при применении для их
заряда альтернативных источников электрической энергии существенно улучшит
экологическую обстановку.
Библиографический
список
1. А. А.
Герасименко, В. Т. Федин. Передача и распределение электрической энергии /
Герасименко А. А., Федин В. Т. Изд. 2-е. - Ростов н/Дон: Феникс,
Энергоатомиздат, 2008.-715с.
. Идельчик
В. И. Электрические сети и системы 6 Учебник для вузов. - М.: Энергоатомиздат,
1989. - 582с.
3. Справочник
по проектированию электроэнергетических систем / Под ред. С. С. Рокотян и И. М.
Шапиро. - М.: Энергоатомиздат, 1985.-382 с.
. Справочник
по проектированию электрических сетей / Под ред. Д. Л. Файбисовича. - М.: НЦ
ЭНАС, 2005. - 320 с.
5. Балаков
Ю. Н., Мисриханов М.Ш., Шунтов А.В. Проектирование схем электроустановок :
Учебное пособие для вузов - 2-е изд., стереот.- М.:Издательский дом МЭИ,
2066-288 с.
. Правила
Устройства Электроустановок (ПУЭ), изд. 7-е. М.: НТЦ «ЭНАС», 2003.
7. Б. Ю.
Липкин. Электроснабжение промышленных предприятий и установок- М.: Высшая
школа, 1990.-488 с., ил.
. А.А.
Федоров, Л.Е. Старкова. Учебное пособие для курсового и дипломного проектирования
по электроснабжению промышленных предприятий. - Энергоатомиздат, 1987.-582c.
. Е.
А. Конюхова. Электроснабжение объектов. - М.: Мастерство, 2001.
. Каталог:
«Самарский трансформатор», 2004.
Приложение А
Чертежи схем подстанций
Рисунок А.1 - 1 радиальная схема
Рисунок А.2 - Радиальная схема2