Транспортная сеть LTE

  • Вид работы:
    Курсовая работа (т)
  • Предмет:
    Информатика, ВТ, телекоммуникации
  • Язык:
    Русский
    ,
    Формат файла:
    MS Word
    937,08 Кб
  • Опубликовано:
    2014-12-26
Вы можете узнать стоимость помощи в написании студенческой работы.
Помощь в написании работы, которую точно примут!

Транспортная сеть LTE

Введение

В связи с развитием человечества и, как следствие, увеличивающейся потребности иметь возможность мобильного широкополосного доступа не только в определённых местах, таких как дом или работа, но и в любой другой точке нахождения современного пользователя, технологии предоставления мобильного широкополосного доступа быстро развиваются. Сейчас при помощи интернета люди работают, учатся, общаются, развлекаются, пользуются в режиме онлайн услугами компаний и государственных учреждений.

Обеспечение пользователей услугами мобильного ШПД будет осуществляться благодаря сетям с поддержкой таких сетевых протоколов передачи данных как 3G/ UMTS, HSDPA (High-Speed Downlink Packet Access), HSPA (High Speed Packet Access), HSPA+ (Evolved High-Speed Packet Access) и LTE (Long Term Evolution) и WiMAX.

Все технологии мобильного ШПД имеют свои технические параметры, такие как скорость передачи данных, время отклика и пропускная способность. Поэтому не все из представленных технологий могут обеспечить высокое качество сервисов. Наиболее актуальной и перспективной технологией в плане проектирования и решения данной проблемы является стандарт LTE Advanced(Rel.10). Он имеет высокую скорость передачи данных, которая в теории достигает 1 Гбит/с на приём и 500 Мбит/с на отдачу; в стандарте же установлены 300 Мбит/с на приём и 50 Мбит/с на отдачу. Отличается повышенной ёмкостью, меньшим значением задержки. Это позволяет снизить стоимость передачи данных, расширить спектр мобильных услуг (и уменьшить цену на них). Также он интегрируется с уже существующими протоколами, может работать в различных частотных диапазонах - от 1.4 МГц до 20 МГц, с использованием разных технологий разделения: FFD и TDD, Поддержка размеров соты от нескольких десятков метров до 100км, в В городе и в районах плотной заселённости, более высокие частотные диапазоны (например, 2,6 ГГц в ЕС) используются для поддержки высокоскоростной мобильной широкополосной связи. В этом случае, размеры соты может быть 1 км или даже меньше. Многие сотовые операторы выбирают в качестве своего развития именно LTE Advanced (Rel.10).

Поэтому LTE Advanced (Rel.10) выбран для проектирования фрагмента сети в данной курсовом проекте для центральной части Нововятского р-на, г. Кирова.


. Особенности LTE

LTE (буквально с англ. <https://ru.wikipedia.org/wiki/%D0%90%D0%BD%D0%B3%D0%BB%D0%B8%D0%B9%D1%81%D0%BA%D0%B8%D0%B9_%D1%8F%D0%B7%D1%8B%D0%BA> Long-Term Evolution - долговременное развитие, часто обозначается как 4G LTE) - стандарт беспроводной высокоскоростной передачи данных для мобильных телефонов и других терминалов, работающих с данными. Он основан на GSM <https://ru.wikipedia.org/wiki/GSM>/EDGE <https://ru.wikipedia.org/wiki/EDGE> и UMTS/HSPA <https://ru.wikipedia.org/wiki/HSPA> сетевых технологиях, увеличивая пропускную способность и скорость за счёт использования другого радио интерфейса вместе с улучшением ядра сети. Стандарт был разработан 3GPP <https://ru.wikipedia.org/wiki/3GPP> (консорциум, разрабатывающий спецификации для мобильной телефонии) и определён в серии документов Release 8, с улучшениями, описанными в Release 10.является естественным обновлением, как для операторов с сетью GSM <https://ru.wikipedia.org/wiki/GSM>/UMTS <https://ru.wikipedia.org/wiki/UMTS>, так и для операторов с сетью CDMA2000 <https://ru.wikipedia.org/wiki/CDMA2000>. В разных странах используются различные частоты и полосы для LTE, что делает возможным подключать к LTE сетям по всему миру только многодиапазонные телефоны.

Хотя маркировка 4G <https://ru.wikipedia.org/wiki/4G> используется сотовыми операторами и производителями телефонов, LTE (как указано в серии документов консорциума 3GPP Release 8 и Release 10) не удовлетворяет техническим требованиям, которые консорциум 3GPP принял для нового поколения сотовой связи, а также требованиям, которые были первоначально установлены Международным союзом электросвязи <https://ru.wikipedia.org/wiki/%D0%9C%D0%B5%D0%B6%D0%B4%D1%83%D0%BD%D0%B0%D1%80%D0%BE%D0%B4%D0%BD%D1%8B%D0%B9_%D1%81%D0%BE%D1%8E%D0%B7_%D1%8D%D0%BB%D0%B5%D0%BA%D1%82%D1%80%D0%BE%D1%81%D0%B2%D1%8F%D0%B7%D0%B8> (в спецификации IMT Advanced <https://en.wikipedia.org/wiki/IMT_Advanced>). Однако, вследствие маркетингового давления, а также значительных улучшений, которые WiMAX <https://ru.wikipedia.org/wiki/WiMAX>, HSPA+ <https://ru.wikipedia.org/wiki/HSPA%2B> и LTE смогли внести в изначальную версию технологии 3G, МСЭ принял решение, что LTE и другие вышеупомянутые технологии могут маркироваться как 4G. Стандарт LTE Advanced <https://ru.wikipedia.org/wiki/LTE_Advanced>, формально удовлетворяет изначальным требованиям МСЭ определённым в спецификации IMT Advanced <https://en.wikipedia.org/wiki/IMT_Advanced> и чтобы отличить его от текущей 4G технологии, МЭТ определил LTE Advanced и WiMAX-Advanced, как «Настоящий 4G» («True 4G»).

Система LTE была разработана для того, чтобы предоставить пользователям доступ к всевозможным сервисам, а также к сети Интернет посредством протокола IP. Сеть LTE состоит из множества узлов <#"806236.files/image001.jpg">

Рисунок 1 - Cистемная архитектура сети LTE

Далее (см. рисунок 1.2) представлена упрощенная схема реализации архитектуры SAE в рамках сети LTE.

Рисунок 1.2 - Архитектуры SAE в рамках сети LTE

Шлюз может выполнять функции сети пакетных данных (PDN) и обслуживающего шлюза, при этом может быть настроен как на любую из этих ролей, так и на обе.

Функционально MME отделен от шлюза - для облегчения развертывания сети, для перехода на независимую технологию и для максимально гибкой масштабируемости. шлюз служит общей опорной точкой для всех технологий доступа, обеспечивая стабильную IP-точку присутствия для всех пользователей вне зависимости от мобильности. - модуль управления мобильностью (Mobility Management Entity,) обеспечивает хранение служебной информации об абоненте и управление ею. Это основной управляющий элемент в сети LTE. Он осуществляет только функции управления и не работает с пользовательскими данными. Имеет непосредственную связь с UE (областью пользовательского оборудования).(Узел выставления счетов абонентам - Policy and Charging Rules Function): Policy Function (управление политикой) также может быть разделено на 2 функции: контроль шлюза (gating control) и контроль качеством.

Под контролем шлюза (gating control) понимается своевременность и безошибочность определения таких событий как начало предоставления, изменение параметров, завершение предоставления услуги и т.п.

Управление качеством включает в себя непрерывный мониторинг и поддержание заданных абонентскими параметрами характеристик качества предоставления услуг (QoS). /HSS (Home Subscriber Server - сервер абонентских данных сети) представляет собой большую базу данных и предназначен для хранения данных об абонентах. /HSS служит для хранения следующей информации:

пользовательских идентификаторов, номеров и адресной информации;

данные безопасности абонентов: информация для контроля доступа в сеть, аутентификации и авторизации;

информация о местоположении абонента на межсетевом уровне, т.е. если даже абонент покинет текущую сеть LTE оператора, то в HSS сохранится информация о том в какую сеть он перешел для его поиска в случае входящего звонка;

информация о профиле абонента.

Генерирует данные, необходимые для осуществления процедур шифрования, аутентификации и т.п.

Итак, LTE основана на «плоской» сетевой архитектуре, при которой базовые станции (или - eNodeB в терминологии LTE) напрямую подключены к усовершенствованной пакетной опорной сети (EPC). Со стороны пользователя соединение устанавливается с обслуживающим шлюзом (SGW), с управляющей стороны - с системой поддержки мобильности (MME).

В 3GPP Relase (Релизе) 10 поддерживается функция ретрансляции, что позволяет мобильным терминалам обмениваться данными с сетью через узел ретрансляции, соединенный по беспроводной связи с донорным узлом eNodeB, с использованием технологии радиодоступа LTE и спектра LTE, как показано на рисунке 1.3. С точки зрения терминала узел ретрансляции представляется «обычной» базовой станцией. Это означает, что устаревшие пользовательские устройства также могут подключаться к сети через узел ретрансляции. Функция ретрансляции может стать одним из способов быстрого и экономически эффективного расширения покрытия сети LTE.

Сюда входят как расширение зоны обслуживания, так и увеличение скорости передачи данных.

Рисунок 1.3 - базовая станция в работе

Область сети радиодоступа логически разделена на два уровня: уровень радиосети (RNL, Radio Network Layer) и уровень транспортной сети (TNL, Transport Network Layer). Взаимодействие входящих в область сети радиодоступа БС осуществляется на основе X2-интерфейса (см. рисунок 1.2). Кроме того, имеет место транзитное соединение между базовыми станциями и базовой сетью через блок управления мобильностью (БУМ: S1 - MM-интерфейс) или обслуживающий узел (ОУ). S1-интерфейс поддерживает множественные отношения между набором БС и блоками БУМ/ОУ.

В первой части проекта проводится общее пояснение об интернете нового поколения, структурная схема передачи информации по IP сетям, ставятся цели и задачи проекта. Показывается путь развития сотовых технологий от аналоговых до сетей с поддержкой IP сетей. Объясняется принцип соединения нескольких технологий в одну глобальную сеть.

.4 Основные положения радио доступа

Наиболее важные технологии, включенные в новую сеть радиодоступа:

OFDM Ортогональная модуляция с частотным разделеием, многомерное (время, частота) динамическое распределения ресурсов и адаптация.

- Multiple Input Multiple Output (MIMO) многоантенная передача,

- турбо-кодирования и гибридный автоматический запрос повтора (ARQ)

Ряд расширений добавленных в стандарт (Carrier Aggregation, Relay Nodes, CoMP).

Эти технологии будут освещены в следующих пунктах.

.4.1 Технология OFDMFrequency Division Multiplexing является своего рода несущими метод передачи с относительно большим количеством поднесущих. OFDM предлагает множество преимуществ. Во-первых, с помощью техники многократной передачи несущей, символ времени может быть существенно больше.

Чем распространение задержки канала, которое уменьшает значительно или даже удаляет вмешательство межсимвола (ISI). Другими словами, OFDM обеспечивает высокую надежность против частоты отборное исчезновение. Во-вторых, из-за его определенной структуры, OFDM учитывает выполнение низкой сложности посредством Быстрого Fourier, Преобразовывают (FFT) обработку. В-третьих, доступ к область частоты (OFDMA) подразумевает высокую степень offreedom на планировщика. Наконец, это предлагает гибкость спектра который облегчает гладкое развитие от уже существующих радио-технологий доступа до LTE.

При использовании метода FDD LTE каждый символ OFDM передается по поднесущим 15 или 7.5 кГц. Один подкадр длится 1 миллисекунду, разделенную на 0.5 миллисекунды, и содержит несколько последовательных символов OFDM (14 и 12 для 15 и 7.5 кГц, resp.)

В восходящем канале используется SC-FDMA, а не OFDM. SC-FDMA также известна как DFT-spread модуляция OFDM. В основном, SC-FDMA идентична OFDM, если не применять начальный FFT перед модуляцией OFDM. Цель такой модификации состоит в том, чтобы уменьшить пик, уменьшить среднюю мощност передачи, таким образом уменьшаясь расход энергии в пользовательских терминалах.

Особенности OFDM сигналов заключаются в следующем:

- мультиплексирование сигналов на поднесущих частотах, модулированных информационными символами по выбранному закону (QPSK, 16QAM, 64QAM);

ортогональность сигналов на поднесущих частотах (взаимная корреляционная функция равна нулю) или, по крайней мере, их квазиортогональность (на практике);

каждый OFDM-символ имеет защитный временной интервал для исключения межсимвольной интерференции, который выбирается с учетом импульсной характеристики линии связи (физической среды распространения радиосигнала).

.4.2 Использование технологии MIMO в сетях LTE Advanced (Rel.10)

Технология MIMO в сетях LTE Advanced (Rel.10) играет одну из важных ролей в обеспечении высоких скоростей передачи данных.(Multiple Input Multiple Output - множественный вход - множественный выход) - технология, которая представляет собой беспроводной доступ, предусматривающая использование нескольких передатчиков и приемников для одновременной передачи большего количества данных. Технология MIMO использует эффект передачи радиоволн, называемый многолучевым распространением, когда передаваемые сигналы отражаются от множества объектов и препятствий и принимающая антенна воспринимает сигналы под разными углами и в разное время. С применением технологии MIMO становится возможным увеличить помехоустойчивость каналов связи, уменьшить относительное число битов, принятых с ошибкой. Работа систем MIMO может быть организована по двум принципам: по принципу пространственного уплотнения и по принципу пространственно-временного кодирования.

В первом случае различные передающие антенны передают различные части блока информационных символов или различные информационные блоки. Передача данных ведется параллельно с двух или с четырех антенн. На приемной стороне производится прием и разделение сигналов различных антенн. Во втором случае, со всех передающих антенн осуществляется передача одного и того же потока данных с использованием схем предварительного кодирования.

В данной случае под MIMO будет пониматься пространственное мультиплексирование (Spatial Multiplexing) - тот вариант MIMO, который позволяет достичь более высокой пропускной способности.
 В LTE-Advanced добавляется поддержка MIMO 8x8 в нисходящем канале (от базовой станции к мобильным станциям) и MIMO 4x4 в восходящем канале (от мобильной станции к базовой станции). Для этого вводятся новые режимы передачи (TM, Transmission Mode) и добавляются новые категории мобильных станций <#"806236.files/image004.jpg">

Рисунок 1.4 - Схема MIMO

В нисходящем канале для одной UE в одном TTI может передаваться до двух транспортных блоков (Transport Block, TB). Каждый из транспортных блоков может быть закодирован своей модуляционно-кодирующей схемой (Modulation and Coding Scheme, MCS). Для передачи HARQ подтверждений в восходящем канале используется один бит для каждого из транспортных блоков.

В восходящем канале UE может передавать до двух транспортных блоков одновременно. Как и при нисходящей передаче, транспортные блоки могут быть закодированы различными MCS.

.4.3 Расширения добавленные в стандартAggregation. Самым простым способом увеличения пропускной способности системы является использование более широкого канала. В рамках LTE-Advanced этот метод известен как Carrier Aggregation ("объединение несущих"). Для того, чтобы обеспечить обратную совместимость с предыдущими версиями стандарта (Release 8 и Release 9), в Release 10 расширение канала осуществляется путем объединения нескольких несущих, функционирующих по Release 8/9. Объединение несущих возможно при любом использовании дуплекса: FDD (Frequency Division Duplex) и TDD (Time Division Duplex)

Одним из требований IMT-Advanced <#"806236.files/image005.jpg">

Рисунок 1.5 - Ширина канала

Для того, чтобы обеспечить обратную совместимость с LTE Rel.8 предусмотрена возможность конфигурации каждого канала (carrier) как будто это обычный канал LTE Rel.8. Однако, необязательно, чтобы одновременно все каналы были сконфигурированы в этом ключе. Используемые каналы могут занимать соседние частотные диапазоны (continuous), а могут находится и в различных частотных областях (non-continuous). Это позволяет обеспечить дополнительную гибкость при использовании имеющихся у оператора частотных диапазонах.

Рисунок 1.6 - Ширина канала

В случае использования нескольких каналов, которые занимают соседние частотные диапазоны, требуется защитный интервал в 300 КГц. Отметим, что с точки зрения реализации, вариант использования частотных каналов одинакового размера и занимающих соседние частотные диапазоны является наименее трудоемким. В то время как, реализация поддержки частотных каналов разного размера и из различных частотных диапазонов является наиболее трудоемкой. Как правило, предполагается, что каждый частотный канал обслуживается базовой станцией независимо (распределение ресурсов, HARQ процедуры и т.д.). Однако, возможны варианты совместного обслуживания частотных каналов (cross-carrier). Такой вариант может быть использован, например, в гетерогенных сетях. Для снижения энергозатрат мобильной станции возможно использование только одного частотного канала для передачи данных (primary carrier) с динамическим подключением дополнительных каналов (если мобильная станция поддерживает данную опцию) в случаях, когда необходимо передать большие объемы данных.Nodes. Также в LTE-Advanced добавляется поддержка узлов ретрансляции (Relay). Использование таких узлов позволяет закрыть "дырки" в покрытии и улучшить радиоусловия для пользователей, находящихся на границах соты. Узлы ретрансляции соединяются с базовой станцией, которая в этом случае называется Donor eNB (DeNB), через радиоинтерфейс, который называется Un-интерфейс. При этом, может использоваться тот же частотный диапазон, что и для обслуживания мобильных станций (в этом случае станции ретрансляции называются как Type 1 RN), или разные частотные диапазоны (Type 1a RN). Multipoint, CoMP. Одним из новых аспектов, который планируется включить в стандарт LTE Advanced, является координированная передача и прием (Coordinated Multipoint, CoMP). Если говорить простыми словами, то под данным термином подразумевается обслуживание одного абонентского устройства несколькими базовыми станциями (хотя в некоторых случаях это утверждение не совсем верно). Координированная передача и прием рассматриваются как способ, с помощью которого можно увеличить пропускную способность на границах секторов (cell edge). Особенно в случае переиспользования одних и тех же частот в различных ячейках.

При этом повышение пропускной способности в нисходящем канале (DL) достигается за счет уменьшения уровня интерференции (так называемой Inter Cell Interference, ICIC). А при восходяшей передаче (UL) - за счет обработки принятого сигнала на нескольких базовых станциях.

Рисунок 1.7 - Координированная передача и прием

Рассмотрим возможные варианты организации координированной передачи в нисходящем канале. Среди основных вариантов можно веделить следующие: совместная передача (joint processing, JP) и координированное планирование (coordinated scheduling, CS). В случае совместной передачи передаваемые данные доступны на всех БС, с которых ведется передача. Однако, существует два различных варианта реализации этого подхода. В первом варианте осуществляется одновременная передача с нескольких БС. А во втором варианте БС, которая осуществляет передачу данных, выбирается динамически. То есть передача осуществляется только с одной БС в каждый момент времени (при этом данные для передачи доступны на нескольких БС).

В случае координированного планирования передач данные всегда передаются только с одной БС, при этом решение о расписании передач делается с учетом информации от нескольких БС. Ниже описанные варианты организации координированной передачи в нисходящем канале представлены в виде таблицы.

Рисунок 1.8 - Координированный прием данных

При координированном приеме данных (т.е. при восходящей передаче) можно выделить так же два различных варианта ее организации. Первый вариант - это прием сигнала от МС на нескольких БС (совместный прием, joint reception, JR). И второй вариант - это, так же как и при нисходящей передаче, координированное планирование передач с целью уменьшения или полного исчезновения интерференции. Кроме этого, возможна комбинация обоих названных вариантов.

В зависимости от архитектуры системы и пропускной способности линий передачи данных, которые имеются у оператора связи, существуют различные варианты реализации координированного приема данных. Например, конечные узлы (БС или радио модули) могут отправлять принятые данные в некий центральный узел, который будет производить их обработку. В этом случае достижим максимально-возможный выигрыш от использования координированного приема. Однако, для его реализации нужны высокоскоростные линии передачи данных. Другой вариант - оставить часть обработки принятого сигнала на стороне конечного узла и только после этой обработки отправлять принятые данные в центральный узел для дальнейшей их обработки. Чем больше функций обработки остается в конечном узле, тем меньшее количество данных необходимо отправлять в центральный узел и, соответственно, тем менее скоростные линии требуются. Однако, чем больше обработки принятого сигнала осуществляется в конечных узлах, тем выигрыш от использования координированного приема становится меньше.
Для функционирования координированного приема необходимо, чтобы все БС, осуществляющие прием данных, были синхронизированы по частоте и времени. А кроме этого должны соблюдаться требования к задержке передачи данных между БС (в случае распределенного решения) или центральным узлом и конечными узлами (в случае централизованного решения).

В LTE-A введены следующие два изменения, касающиеся восходящей передачи данных:

Разделение контрольной информации и данных

Возможность передачи в несмежных ресурсных блоках

В LTE (Release 8) если у UE есть и данные для передачи, и контрольная информация, которая должна быть доставлена на БС, в этом случае всегда будет использоваться PUSCH канал, где будут передаваться оба типа информации. То есть канал PUCCH используется только для передачи контрольной информации в том случае, когда у UE нет других данных для передачи.
 Отличие LTE-A от LTE заключается в том, что в LTE-A допускается одновременная восходящая передача информации по каналам PUCCH и PUSCH. Возможность передачи в несмежных ресурсных блоках.

Рисунок 1.9 - Разделение контрольной информации и данных

Согласно стандарту LTE Rel.8 для передачи в PUSCH канале должны использоваться смежные ресурсные блоки (это было сделано для того, чтобы уменьшить значение Peak to Average Power Ratio, PAPR). В стандарте LTE-A это ограничение убрано, т.е. UE может использовать несколько ресурсных блоков, которые идут не по порядку (см. рисунок ниже). Такое изменение позволяет использовать так называемый Frequency Selective Scheduling, когда для передачи UE выделяются ресурсные блоки, находящиеся на тех частотах, на которых наблюдается меньшее количество помех.

Рисунок 1.10 - Передача в нескольких ресурсных блоках

.7 Диапазоны частоты, выделенные для использования стандарта LTE на территории РФ

В сентябре 2011 года Государственной комиссией по радиочастотам (ГКРЧ) было принято решение выдать следующие диапазоны частот для использования на территории РФ:

Оператор

Частотный диапазон (UL/DL), МГц

Ширина канала, МГц

Тип дуплекса

Номер в 3GPP

1

Yota (Мегафон)

2500-2530 / 2620-2650

30

FDD

Band 7

2

Мегафон

2530-2540 / 2650-2660

10

FDD

Band 7

3*

Мегафон

2575-2595

20

TDD

Band 38

4

МТС

2540-2550 / 2660-2670

10

FDD

Band 7

5*

МТС

2595-2615

20

TDD

Band 38

6

Билайн

2550-2560 / 2670-2680

10

FDD

Band 7

7

Ростелеком/Теле2

2560-2570 / 2680-2690

10

FDD

Band 7

8**

Ростелеком/Теле2

832-839.5 / 791-798.5

7.5

FDD

Band 20

9**

МТС

839.5-847 / 798.5-806

7.5

FDD

Band 20

10**

Мегафон

7.5

FDD

Band 20

11**

Билайн

854.5-862 / 813.5-821

7.5

FDD

Band 20

Таблица 1 - Диапазон частот для стандарта LTE на территории РФ

* - частоты выделены только для использования на территории Москвы и Московской области.

** - выделенная ширина канала (7.5 МГц) не соответствует стандартным <#"806236.files/image011.jpg">

Рисунок 1.11 - Распределение частот между операторами

Рисунок 1.12 - Распределение частот между операторами


3. Анализ выделенного района города

Для проектирования фрагмента сети LTE Advanced (Rel.10) была выделена центральная часть Нововятского р-на, г. Кирова. Она имеет достаточно прямой рельеф местности и среднюю плотность городской застройки, это здания различной этажности, максимальное количество этажей 10. Карта выделенного района представлена на рисунке 4.

Рисунок 2 - Область для развёртывания фрагмента сети

Площадь территории S ≈ 2 км2. Численность населения ≈ 17 000 человек.

Предлагающими свои услуги крупными операторами в г. Кирове являются «Мегафон», «МТС» и «Билайн». Для построения сети выберем «Мегафон», т.к. этот оператор много лет предоставляет услуги сотовой связи и хорошо зарекомендовал себя. Диапазон работы частот LTE 2600 FDD, Band 7 (2530-2540 МГц / 2650-2660 МГц).

Услугами оператора «Мегафон» будут пользоваться примерно 40% (6800 тыс./чел.) населения, остальные 60% это лица которые пользуются услугами других операторов, так же те кто не пользуется услугами интернета, к примеру пенсионеры.

3.1 Расчёт зоны покрытия базовых станций сети LTE Rel.8

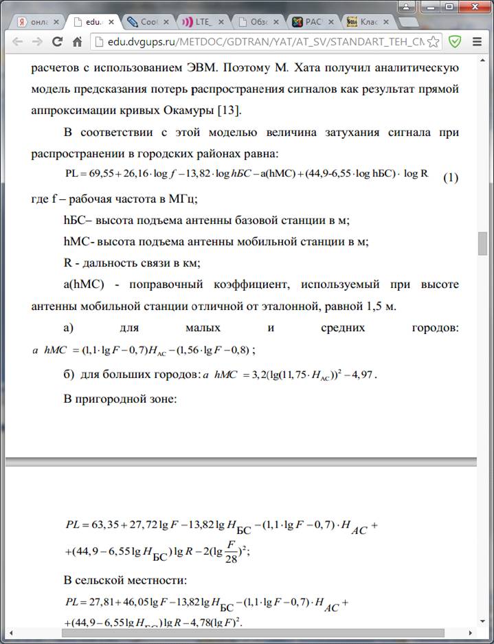
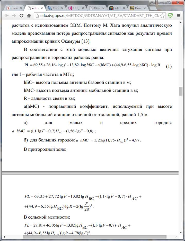
) Для сети LTE 2600 определим радиус зоны покрытия, если известны высоты базовой станции hБС=15м и абонентской станции hМС=1.5м. Воспользуемся моделью расчёта Окамуры-Хата.

В соответствии с этой моделью величина затухания сигнала при

распространении в городских районах равна:

PL= 69,55 + 26.16 * log 2600 - 13,82 * log 15-0,054 + (44,9 - 6,55 *log15)*log 0,6 = 134,5 дБ

радио доступ покрытие сеть

где f - рабочая частота в МГц;БС - высота подъема антенны БС в м;

hМС - высота подъёма МС в м;- дальность связи;(hМС) - поправочный коэффициент, используемый при высоте антенны МС отличной от эталонной, равной 1,5 м.

а) для малых и средних городов:


б) для больших городов: а hCM = 3,2(lg(11,75*Hас ))2 - 4,97,

В пригородной зоне:



В сельской местности:


Далее из формулы (1) подставляем вычисленное значение PL в формулу (2) и вычисляем r - радиус действия БС.


где Cm = 0 дБ для городов среднего размера, пригородов и 3 дБ для

больших городов;(hMС) - корректировочный фактор:

а) для малых и средних городов:

(hMC) = (1,1 * lg 2600 - 0,7)*1,5 - (1,56*lg 2600 -08) = 0,054

б) для больших городов:


В пригородной зоне:


В сельской местности:

(2) 134.5 = 46.3 + 33.9 * log 2600 - 13.82 * log 15 - 0.054 + (44.9 - 6.55* *log 15*log r) + 0;

log r = -0.256 => r = 0.554 км - радиус действия БС.

Зная заданную площадь территории и радиус действия БС, определим число базовых станций:

= 1.21 · S/πR2 = 1.21 * 2/3.14*0.5542 = 2.51 = 3

Составим план расположения БС на карте (рисунок 5).

Рисунок 2.1 - Расположение БС на карте

Для размещения базовых станций были выбраны здания жилых домов. Соответствующие разрешения на установку оборудования на крышу зданий были получены от ТСЖ в надлежащем порядке. Адреса и этажность выбранных для установки БС зданий:

БС 1 - Мопра 6а, 5 этажа;

БС 2 - Советская 12, 3 этажа;

БС 3 - Индустриальная 2, 9 этажа;

Также в здание по адресу Индустриальная 2 установим мультиплексор ЦСП для соединения базовых станций с центром коммутации.

) Оценка емкости

Произведём оценку необходимого количества БС, которое способно обслужить требуемую абонентскую нагрузку с определёнными параметрами качества.

Ширина канала между базовой и абонентской станциями равна 20 МГц (на сектор). По спецификации Advanced (Rel.10) при ширине в 20 МГц, число ресурсных блоков составляет 100 единиц, а число поднесущих равно 1200.

Т.к. задана минимальная скорость 5 Мбит/с, то в одном секторе могут работать максимально 20 абонентов, а на всей БС - 60.

Формула Эрланга связывает число каналов, допустимый трафик и вероятность отказа:


где А, Эрл - допустимый трафик;

po - вероятность отказа;

Формула Эрланга табулирована, при po = 2% и n = 60 допустимая нагрузка на каждую БС составит А = 50 Эрл.

Задаваясь средним трафиком одного абонента в ЧНН (в час наибольшей нагрузки) А0 = 0.02 Эрл, определим число абонентов в соте:= A/A0 = 50/0.02 = 2500.

Для проектирования системы выбран диапазон частот, утверждённый 3GPP для развёртывания системы FDD-LTE:

восходящий канал (uplink): 2530 - 2540 МГц;

нисходящий канал (downlink): 2650 - 2660 МГц;

Ширина канала составляет 20 МГц на сектор антенны. Каждая поднесущая модулируется посредством 64-QAM.

) Параметры качества:

вероятность отказа в обслуживании 2%;

минимальная скорость 5 Мбит/с.

Расчёт затухания сигнала

При прохождении сигнала от передатчика к приёмнику наблюдается его затухание. Максимально допустимые потери при распространении в канале определяются по формуле:

= PoutАУ + GАУ + GБС - LБС - PinБС + G -L`,

где PoutАУ = 30 дБм - мощность на выходе передатчика АУ;

GАУ = 0 дБ - коэффициент усиления антенны АУ;

GБС = 17 дБ - коэффициент усиления антенны БС;

LБС = 2 дБ - потери в фидере БС;

PinБС = - 113 дБм - чувствительность приёмника БС;

G = 3 дБ - выигрыш за счёт разнесённого приёма;

L` = 17дБ - поправка на запас мощности и потери в здании.

Т.о., затухание в восходящем канале:

= 30 + 0 + 17 - 2 +113+ 3 - 17 = 144 дБ.

В нисходящем канале:= PoutБС + GБС - LБС + GАУ - PinАУ -L`,

где PoutБС = 52 дБм - мощность на выходе передатчика БС(на сектор);

GАУ = 0 дБ - коэффициент усиления антенны АУ;

GБС = 17 дБ - коэффициент усиления антенны БС;

LБС = 2 дБ - потери в фидере БС;

PinАУ = - 104 дБм - чувствительность приёмника АУ;

L` = 17дБ - поправка на запас мощности и потери в здании (средняя городская застройка).

= 52 + 17 - 2 + 0 + 104 - 17 = 154 дБ.

Расчёт пропускной способности

Пропускную способность, или емкость, сети оценивают, базируясь на средних значениях спектральной эффективности соты в определенных условиях.

Спектральная эффективность систем мобильной связи представляет собой показатель, вычисляемый как отношение скорости передачи данных на 1 Гц используемой полосы частот (бит/с/Гц). Спектральная эффективность является показателем эффективности использования частотного ресурса, а также характеризует скорость передачи информации в заданной полосе частот.

Спектральная эффективность может рассчитываться как отношение скорости передачи данных всех абонентов сети в определенной географической области (соте, зоне) на 1 Гц полосы частот (бит/с/Гц/сота), а также как отношение максимальной пропускной способности сети к ширине полосы одного частотного канала.

Средняя спектральная эффективность для сети LTE, ширина полосы частот которой равна 20 МГц, для частотного типа дуплекса FDD для разных конфигураций MIMO, представлена в таблице 2.

Таблица 2 - Средняя спектральная эффективность для сети LTE

Линия

Схема MIMO

Средняя спектральная эффективность (бит/с/Гц)

UL

1×2 1×4

1,2 2,0

DL

2×2 4×2 4×4

2,4 2,6 3,7


Для системы FDD средняя пропускная способность 1 сектора eNB может быть получена путем прямого умножения ширины канала на спектральную эффективность канала:

 

где S - средняя спектральная эффективность (бит/с/Гц);

W - ширина канала (МГц); W = 10 МГц.

Для линии DL:

= 2,6 · 10 = 26 Мбит/с.

Для линии UL:= 2 · 10 = 20 Мбит/с.

Средняя пропускная способность базовой станции ReNB вычисляется путем умножения пропускной способности одного сектора на количество секторов базовой станции; число секторов eNB примем равное 3, тогда:

 

Для линии DL:

.DL = 26 · 3 = 78 Мбит/с.

Для линии UL:

.UL = 20 · 3 = 60 Мбит/с.

Среднюю планируемую пропускную способность RN проектируемой сети определим путем умножения количества eNB на среднюю пропускную способность eNB. Формула примет вид:

, = (78 + 60) · 9 ≈ 1242 (Мбит/с).

Далее дадим проверочную оценку емкости проектируемой сети и сравним с рассчитанной. Определим усредненный трафик одного абонента в ЧНН: 

 ,

где Тт - средний трафик одного абонента в месяц, Тт = 20 Гбайт/мес;

q - коэффициент местности, q = 2;

NЧНН - число ЧНН в день, NЧНН = 7;

Nд - число дней в месяце, Nд = 30.

(Мбит/с)

Определим общий трафик проектируемой сети в ЧНН Rобщ./ЧНН по формуле: Rобщ./ЧНН = Rт.ЧНН · Nакт.аб ,

где Nакт.аб - число активных абонентов в сети; определим число активных абонентов в сети как 65% от общего числа потенциальных абонентов Nаб, то есть Nакт.аб = 4420 абонентов.общ./ЧНН = 0,19 · 4420 = 839.8 (Мбит/с).

Таким образом, RN > Rобщ./ЧНН. Это условие показывает, что проектируемая сеть не будет подвергаться перегрузкам в ЧНН.

4. Разработка транспортной сети


На сегодняшний день в качестве транспортных сетей применяют РРЛ и ВОЛС, что характеризует переход электрических средств связи на более высокий уровень своего развития относительно проводных средств связи по техническим, экономическим и социальным показателям. Следует отметить что, значимым критерием оценки технико-экономической эффективности линии связи являются натуральные показатели: расход электроэнергии, занятость производственных площадей, повышение производительности труда, оцениваемое числом канало-километров, а так же экономия цветных металлов цепей связи.

Проведём сравнительный анализ ВОЛС и РРЛ.

ВОЛС:

● большая пропускная способность (а именно этот фактор становится определяющим);

● отсутствие необходимости получать частотные разрешения;

● независимость качества сигнала от климатических и погодных условий;

● высокая помехозащищённость, нечувствительность к внешним электромагнитным полям; отсутствие переходных помех между волокнами;

● значительно большая широкополосность (до 3 ГГц/км), возможность передачи большого потока информации (несколько тысяч каналов);

● отсутствие электромагнитных излучений и, как следствие, скрытность передачи;

РРЛ:

● требуют гораздо меньше затрат и времени на развёртывание, чем ВОЛС;

● возможность оперативной прокладки в сложных географических условий;

● наиболее эффективны при развертывании разветвленных цифровых сетей в больших городах и индустриальных зонах, где прокладка ВОЛС слишком дорога или вовсе невозможна;

● качество передачи информации по современным РРЛ практически не уступает ВОЛС;

● относительная простота сооружения линии при незначительных затратах на строительство и эксплуатацию, а также возможностью оперативного разрешения вопросов развития и реконструкции сети без дополнительных капитальных затрат.

Сравнив характеристики сделаем вывод, что и ВОЛС и РРЛ имеют свои неоспоримые преимущества, но ВОЛС более перспективная в дальнейшем развитии линия связи для построения транспортной системы сети LTE Advanced (Rel.10), а РРЛ больше подходит для резервирования. Т.о. делаем выбор в пользу ВОЛС.

.2 Оценка загруженности системы, выбор кабеля, основные принципы построения транспортной системы

При максимальной спектральной эффективности для системы LTE в 5 бит/с/Гц и полосе частот в 20 МГц, которые мы используем в системе, максимальная битовая скорость будет достигать 100 Мбит/с. Т.о., транспортная система сети должна будет обеспечивать пропускание огромных потоков данных, что подтверждает выбор использовать оптический кабель в качестве среды передачи.

Сегодня при использовании многомодового оптоволокна можно достичь пропускной способности в 2,5 Гбит/с на волокно, а при использовании одномодовых волокон скорость достигает 10 Гбит/с. Из этого будет следовать что, транспортная система, построенная на ВОЛС, будет обладать отличной пропускной способностью с большим запасом.

Для прокладки по кабельной канализации, в трубах, блоках, коллекторах, тоннелях и других сооружениях под грунтом, а также на мостах и эстакадах воспользуемся кабелем ОКСТМ.

Конструкция ОКСТМ:

центральный силовой элемент - стеклопластик;

модуль;

гидрофобный компаунд;

арамидные нити;

стальная гофриванная броня;

защитный шланг.

Кабель оптический городской многомодульный с ЦСЭ, вокруг которого скручены оптические модули, содержащие до 12 ОВ одномодовых и многомодовых каждый, и кордели, поверх наложен слой арамидных нитей. Общее количество волокон до 72. Внутримодульное и межмодульное пространство заполнено гидрофобным компаундом. Оболочка кабеля - стальная гофриванная лента, защитный шланг из полиэтилена.

Для подвесных линий используем подвесной, самонесущий оптический кабель ОКПМ. Он предназначен для подвески на опорах линии связи и столбах освещения, между зданиями и сооружениями. Температура эксплуатации кабеля: от - 60 °С до + 70 °С.

Конструкция ОКПМ:

Периферийный силовой элемент (стальной трос или стеклопластиковый пруток);

Центральный силовой элемент (стеклопластик);

Оптическое волокно;

Оптический модуль;

Гидрофобный заполнитель;

Защитная оболочка из полиэтилена;

Кабель ОКПМ оптический подвесной с центральным силовым элементом из стеклопластика, вокруг которого скручены оптические модули, содержащие до 24 оптических волокон, и кордели, с выносным силовым элементом, в защитной шланговой оболочке из полиэтилена.

При построении транспортной сети следует использовать различные типы кабеля для подвесных и внутриканализационных линий. Основная прокладка будет произведена по городской канализации, т.к. за подвеску на столбах освещения и на опорах линии связи взимается плата. Там где невозможно провести кабель по канализации будут использоваться подвесные линии.

.3 Резервирование транспортной сети

Транспортные сети являются наиболее критичными к надёжности связи: нарушение их работоспособности приводит к отсутствию или недопустимо низкому качеству связи для большого количества абонентов. Поэтому резервирование должно быть организовано с максимально возможной эффективностью.

Виды резервирования:

Линейное резервирование;

Аварийные ситуации в линейной части сети в большинстве случаев

возникают из-за физических повреждений ОВ, поэтому решением этой проблемы является увеличение количества доступных физических трактов передачи, на которые будет осуществляться переключение при возникновении неисправности (рисунок 4). Технически это достигается наращиванием числа световодов свыше минимально необходимого значения. Общая надежность сети существенно возрастает, если волокна основного и дополнительного трактов находятся в различных кабелях. Кроме того, эти кабели прокладываются по различным маршрутам для минимизации риска одновременного выхода из строя. Такое улучшение технических характеристик сети приводит к увеличению затрат на её реализацию.

Рисунок 2.2 - Схема работы участка сети с линейным резервированием по схеме 1х1: а) нормальный режим; б) режим резерва

Кольцевое резервирование;

При построении ВОЛС часто используется кольцевая топология, для которой самовосстановление является естественным свойством. В большинстве случаев линейная часть кольцевой структуры строится на основе пары волокон (сдвоенное кольцо). В результате у передающего узла имеется два варианта доступа к приемному узлу: по часовой стрелке и в обратном направлении (рисунок 5). Один из маршрутов выполняет функции основного и используется для передачи трафика, другой рассматривается как резервный.

Рисунок 2.3 - Схема работы участка сети с линейным резервированием по схеме 1х1: а) нормальный режим; б) режим использования резерва.

Сеть с кольцевой топологией открывает возможность для использования различных схем резервирования, что значительно повышает надежность функционирования систем оптической связи. Организация резервирования в кольцевой топологии не требует значительных затрат на увеличение количества волокон или прокладку дополнительных кабелей.

Недостаток данного способа состоит в том, что по мере роста числа промежуточных узлов в кольце вероятность одновременного нарушения связи по основному и резервному полукольцам возрастает. Это может привести к прекращению обслуживания нескольких промежуточных узлов, а сама сеть распадется на несколько несвязанных между собой фрагментов.

Для устранения этого недостатка в сложных разветвленных сетях задача резервирования часто решается за счет организации множества отдельных колец и дополнительных связей между ними. Если при построении сети применяется такой комбинированный подход, то можно реализовать различные схемы резервирования, отвечающие требованиям конкретного проекта. При этом топология межкольцевых связей и алгоритм формирования резервных направлений выбираются таким образом, чтобы полный или, по крайней мере, частичный выход из строя одного из колец не влиял на работоспособность всей сети.

Системное резервирование;

Организация системного резервирования в оптической сети предполагает одновременное введение дополнительных волокон в линейную часть и блоков в активное приемопередающее оборудование на узлах сети (рисунок 6). Если на основном направлении передачи повреждаются световоды или происходит отказ узловой сетевой аппаратуры, то выполняется переключение на резервное направление.

Рисунок 2.4 - Схема участка сети с системным резервированием

Системное резервирование обеспечивает высокую надежность связи, однако этот вариант требует значительных материальных затрат. В то же время возможность увеличения пропускной способности сети за счет использования резервных ресурсов при отсутствии отказов может оправдать необходимые вложения.

На основе DWM;

В системах со спектральным уплотнением, помимо описанных выше способов, можно осуществлять резервирование на оптическом уровне. Для этого выделяются дополнительные (резервные) длины волн, на которые происходит переключение в случае отказа основной оптической несущей. Заметим, что в системах с электрическим и оптическим резервированием скорость переключения на резервное направление практически одна и та же.

Использование спектрального уплотнения для целей резервирования может быть довольно эффективным в сетях с кольцевой топологией (рисунок 7). Оборудование различных узлов комплектуется небольшим количеством дополнительных конструктивно несложных оптических модулей.

Рисунок 2.5 - Схема резервирования сети CWDM с кольцевой физической топологией

Изучив данные виды резервирования, для разработки транспортной сети выберем резервирование с кольцевой топологией, что даст возможность использования различных вариантов схем характерных для кольца, а так же обеспечит надежность функционирования систем оптической связи и небольших затрат на увеличение количества волокон или прокладку дополнительных кабелей.

4.4 Изображение транспортной сети на карте местности

После того как рассчитали зону покрытия и количество базовых станций, разместили их на карте, выбрали в качестве линии связи волоконно - оптический кабель и способ его прокладки, а также способ резервирования с использованием кольцевой топологии можно приступить к нанесению транспортной сети на выделенный район карты. Результат проектирования физического уровня транспортной системы сети LTE Advanced (Rel.10) представлен на рисунке 1.

Рисунок 2.6 - транспортная система на карте местности

После наложения транспортной системы на карту сосчитаем километраж оптического кабеля необходимого для проектирования. Длина кабеля ВОЛС составила ≈ 3,5 км.

Окончательный результат развёртывания фрагмента сети LTE изображён на рисунке 2.7.

Рисунок 2.7 - транспортная и абонентская сети на карте

5. Выбор оборудования

На данный момент основными производителями операторского оборудования LTE являются:

Ericsson;Lucent;Siemens Networks;;Technologies;;;

Starent;.

Основными критериями по выбору высокотехнологичного оборудования для сети LTE выступают:

Цена,

Качество,

Диапазон рабочих частот,

Возможность «бесшовной» интеграции в существующие сети,

Необходимая функциональность, определяемая непосредственно бизнес-планом оператора,

Отношение заявленных возможностей к действительным,

Информационная поддержка,

Гарантийные обязательства,

Возможность увеличения количества интерфейсов и производительности,

Возможность внедрения новых функциональных возможностей,

Возможность резервирования и др.

Все эти критерии являются довольно важными, но всё оборудование взаимозаменяемое и имеет примерно одинаковые параметры, поэтому на первое место при выборе оборудования выходит отношение цена/качество, а также положительный опыт сотрудничества с каким - либо производителем оборудования.

.1 Оборудование базовой станции

Для оператора «Мегафон» вендером оборудования является «Nokia Siemens Networks».

В качестве оборудования радиодоступа компания «Nokia Siemens Networks» предлагает использовать базовую станцию «Flexi Multiradio». Данная БС гарантирует низкое электропотребление, соответствующую емкость при постоянно увеличивающемся мобильном трафике и высокую спектральную эффективность.

Антенная система «Flexi Multiradio» построена на технологии активных антенн, которая объединяет антенну и радиооборудование в единый функциональный блок, имеющий отдельные усилители мощности для каждого элемента антенны. Активная антенна позволяет осуществлять формирование лучей - фокусировку отдельного радиоподключения и его направление на конкретного пользователя.

Базовую станцию составляют два основных компонента: системного модуля, осуществляющего цифровую обработку сигналов, и радиомодуля с тремя приёмопередатчиками. БС представлена на рисунке 12.

Рисунок 2.8 - базовая станция Flexi Multiradio

Радиочастотный модуль «Flexi RF Module Triple 90 W» с тремя приёмопередатчиками показан на рисунке 13. Он предназначен для обработки радиочастотных сигналов. Его можно использовать при любом типе установки, внутри и снаружи зданий, при распределённой установке на опорах и мачтах (как показано на рисунке 15).

Рисунок 2.9 - радиомодуль БС Flexi Multiradio

Мощность выходного сигнала радиомодуля из расчета на один сектор может достигать 240 Вт; так же радиомодуль может обеспечивать подачу выходного сигнала мощностью 80 Вт на каждый из трех секторов. Модуль способен распределять несущие в диапазоне 60 МГц. Радиомодуль поддерживает любое сочетание технологий GSM, 3G, LTE и LTE-А. Это позволяет предоставлять услуги по уже внедрённым технологиям и производить «бесшовный» переход на новые (LTE Advanced). Поэтому выбранное оборудование является перспективным и поможет избежать огромного количества затрат.

Технические характеристики радиомодуля:

Может использоваться внутри и вне помещений, с установкой на полу, на стене, на шесте, на мачте, в распределенных и безфидерных конфигурациях площадки;

Частотные диапазоны: 700, 800, 850, 900, 1800, 1900, 1700/2100, 2100, 2300 и 2600 МГц;

Емкость: до 6+6+6 каналов GSM, до 4+4+4 каналов WCDMA, 1+1+1 каналов LTE с полосой 20 МГц;

Технология усилителя мощности радиосигнала: мультистандартный усилитель мощности с множественными несущими;

Размеры: 133×447×560 мм; возможность установки в стойку 19 дюймов;

Объем: 25 литров;

Вес: 25 кг;

Диапазон температур: - 35°С до 55°С (охлаждается вентиляторами, скорость регулируется автоматически. Использование принудительной вентиляции повышает надежность станции за счет стабилизации температуры полупроводников);

Источники питания: 40,5 - 57 В постоянного тока - для системного модуля, 184 - 276 В переменного тока - для радиомодуля;

Требования мощности: 790 Вт;

Выходная мощность: 180 Вт с каждого радиомодуля или 60 Вт с удаленной радиоголовки (RRH);

Класс защиты от влажности: IP 65.

Преимущества выбора оборудования "Flexi Multiradio":

Легкое конструирование сайта и легкая установка, стоимость инсталляции снижена на 25%;

Встроенные интерфейсы системного модуля Е1 и GEthernet;

Сниженные требования к начальным вложениям за счет возможности быстрого развертывания сети;

Низкое энергопотребление;

Сокращение длины необходимых антенных кабелей, что вдвое улучшает радиопараметры станции;

Гибкий дизайн;

На 20% компактнее и легче типовой базовой станции;

Исполнение, позволяющее использовать ее вне помещений в любых погодных условиях.

5.2 Оборудование транспортной сети

Для транспортной сети нужно выбирать оборудование, руководствуясь особенностями технологии LTE Rel.8, ну и конечно чтобы данное оборудование отвечало требованиям надежности, отличалось эффективностью, гибкостью, компактностью, обладало широким набором функций, удовлетворяло понятию «цена/качество», а также партнёрство с оператором сотовой сети. Главным условием, при выборе оборудования транспортной сети, является надежная передача данных пользователей согласно рассчитанной пропускной способности сети LTE Rel.8. Скорости в 1 и 10 Гбит/с подходят для транспортной сети.

Для проектирования выберем Мультиплексор оптический 4х Е1 + 2х Gigabit Ethernet 1000BASE-T. Он представлен на рисунке 14.

Рисунок 2.10 - Мультиплексор оптический 4х Е1 + 2х Gigabit Ethernet 1000BASE-T

Технические характеристики:

независимая передача до 32 потоков E1 G.703 и 2 каналов Gigabit Ethernet 1000BASE-T одновременно;

скорость в оптическом канале в режиме "точка-точка" 2500 Мбит/с;

скорость в оптическом канале в режиме "кольцо" и "цепочка" 1250 Мбит/с;

поддержка VLAN-протоколов IEEE 802.1p и IEEE 802.1q;

поддержка LLCF (Link Loss Carry Forward), LLR (Link Loss Return) - отключение портов Ethernet при одно- или двухстороннем обрыве оптики;

оптические трансиверы стандарта SFP с возможностью "горячей" замены;

два оптических окончания для построения схемы резервирования типа 1+1;

возможность работы по одному волокну с частотным WDM 1310/1550 нм или 1550/1590 нм разделением направлений;

бюджет затухания трассы до 31дБ, дальность связи до 100 км по одномодовому волокну;

скремблирование оптического сигнала;

неразрушающий контроль уровня ошибок в оптическом канале;

сквозные каналы RS-232 до 115.2 Кбит/с для управления удаленным оборудованием;

управление через Web-интерфейс и SNMP ;

Основные особенности:

Оптический мультиплексор 32x E1 + 2x Gigabit Ethernet 1000BASE-T предназначен для построения высокопроизводительных систем передачи телекоммуникационных и сетевых данных по общему оптоволоконному тракту. Выпускаются также 1x, 4x, 8x и 16x E1 портовые модификации изделия.

Основной особенностью изделия, работающего в режиме 2.5 Гбит/с, является высокая скорость передачи информации в оптическом тракте, которая позволяет передавать 2 канала Gigabit Ethernet по одному волокну одновременно. Это дает возможность как простого увеличения пропускной способности Ethernet тракта до 2 Гбит/с в каждом направлении путем объединения каналов Ethernet в транк средствами коммутатора пользователя, так и передачи физически независимых каналов Gigabit Ethernet для разделения траффика цифрового телевидения и интернет, СОРМ или субаренды канала связи.

В режиме 1.25 Гбит/с мультиплексор может работать в топологиях сети "кольцо" и "цепочка". Каждый из Ethernet портов в этом случае работает через соответствующий оптический порт, а максимальное количество передаваемых потоков E1 - 16. Кольцевая топология сети обладает максимальной защищенностью от аварий - разрыв любого из волокон не влияет на работу сети. "Цепочка" - наиболее экономичный вариант построения сети, когда требуется выделить в каждой точке небольшое количество потоков E1. В данных режимах переприем и резервную коммутацию каналов E1 осуществляет мультиплексор, а каналов Ethernet - коммутатор пользователя.

Полноскоростные каналы Gigabit Ethernet работают в режиме full-duplex, что позволяет получить суммарную скорость обмена до 4Гбит/с. В отличие от большинства аналогичных изделий, для организации канала Ethernet не применяется встроенный коммутатор, что обеспечивает минимальную задержку при передаче данных и максимально полное использование полосы пропускания канала. Мультиплексор поддерживает IEEE 802.3x flow-control и VLAN-протоколы на Ethernet интерфейсе.

Поддержка функции LLCF (Link Loss Carry Forward) позволяет отключать порты Ethernet при пропадании оптического сигнала, информируя коммутатор об аварии в оптическом тракте. Так же реализована функция LLR (Link Loss Return), позволяющая отключить порты Ethernet на обоих концах соединения даже при обрыве оптики в одном направлении.

Изделие имеет отдельный порт Ethernet для управления с помощью протокола SNMP или через Web-интерфейс. SNMP протокол базируется на стандартном MIB-2, что упрощает интеграцию изделия в существующие системы управления. Поддерживается так же оповещение об авариях посредством SNMP trap.

Наличие 2х сквозных портов RS-232 позволяет управлять удаленным оборудованием и создавать полностью изолированные и защищенные сети с произвольными протоколами обмена для сбора информации с приборов энергоучета, пожарной и охранной сигнализации, создания контуров управления исполнительными механизмами электро-энергетических и тепловых систем.

Мультиплексор выполнен в 19" конструктиве высотой 1U для монтажа в стойку. Имеются исполнения для питания от источников с напряжением 18..36, 36..72 и ~220 В. Потребляемая изделием мощность не превышает 15Вт.

Заключение

В ходе данной курсовой работы был спроектирован фрагмент сети LTE для центральной части Нововятского р-на, г. Кирова. В рамках курсовой работы были выполнены все пункты технического задания:

На основе обзора современных технологий БШД и их сравнительного анализа, для построения системы сети был выбран LTE Advanced (Rel.10), т.к.:

имеет высокую скорость передачи данных 300 Мбит/с на приём и 50 Мбит/с на отдачу;

отличается повышенной ёмкостью и меньшим значением задержки, что снижает стоимость передачи данных, расширяет спектр мобильных услуг и уменьшает цену на них;

интегрируется с уже существующими протоколами, что снижает затраты на развёртывание;

работает в различных частотных диапазонах - от 1.4 МГц до 20 МГц;

выбирается операторами в качестве своего развития.

Проведён обзор стандарта LTE Advanced (Rel.10) и представлены диапазоны частот, выделенные сотовым операторам на территории РФ;

Произведён анализ выделенного района города;

На этапе выбора структуры транспортной сети предоставлена сравнительная характеристика ВОЛС и РРЛ, по результатам которой ВОЛС была признана более актуальной и перспективной;

Спроектирована транспортная сеть на волоконно-оптической системе передачи с кольцевой технологией резервирования;

Рассчитаны параметры сети:

радиус действия базовой станции RБC = 0.554 км2;

количество базовых станций NБС = 3;

число абонентов в соте 2500;

вероятность отказа в обслуживании 2 %;

затухание, при прохождении от передатчика к приемнику, в восходящем канале LUL= 144 дб, в нисходящем LDL= 154 дБ;

средняя планируемая пропускная способность в проектируемой сети RN= 1242 Мбит/с, и рассчитанная пропускная способность в ЧНН Rобщ/ЧНН= 839,8 Мбит/с;

длина кабеля ВОЛС = 3.5 км.

Разработана абонентская сеть, определено количество базовых станций и их размещение;

Выбрано оборудование для базовых станций(Flexi Multiradio);

Выбрано оборудование для транспортной системы (Мультиплексор оптический 4х Е1 + 2х Gigabit Ethernet 1000BASE-T).Advanced приходит на смену LTE Rel8, в которой абонентские терминалы от старой версии LTE Rel.8 смогут функционировать в сетях с поддержкой LTE-Advanced, но и терминалы LTE-Advanced можно будет использовать в сетях LTE Rel.8 в той мере, в какой возможности терминала поддерживает сеть Rel.8. Т.е. будет обратная совместимость между LTE Rel.8 и LTE-Advanced. Поэтому обновление оборудования не так сильно потребует вложений денежных средств, что является плюсом для операторов нашего региона.

Данная работа может быть применена для ознакомления с современными технологиями БШД, изучения архитектуры сети LTE Advanced (Rel.10) и использоваться в качестве примера при разработке фрагмента сети LTE Advanced (Rel.10) для определённого района города.Библиографический список

Анисимов А. В. [Электронный ресурс] - Электрон. текстовые дан. - Режим доступа: http://anisimoff.org/lte/lte.html/. - Загл. с экрана.

Гельгор, А.Л. Технология LTE мобильной передачи данных [Текст]: учеб. пособие / А.Л. Гельгор, Е.А. Попов. - СПб.: Изд-во Политехн. ун-та, 2011.-204 с.

Тихвинский, В.О. Сети мобильной связи LTE: технология и архитектура [Текст] / В. О. Тихвинский, С.В. Терентьев, А. Б. Юрчук. - М.: Эко-Трендз, 2010. - 284 с.

История развития сотовой связи [Электронный ресурс] - Электрон. текстовые дан. - Режим доступа: http://www.corporacia.ru/ pages/page/show/237.htm. - Загл. с экрана.: взгляд изнутри [Электронный ресурс] - Электрон. текстовые дан. - Режим доступа: http://habrahabr.ru/post/136317/. - Загл. с экрана.Журнал Сетевых Решений [Электронный ресурс] - Электрон. текстовые дан. - Режим доступа: http://www.osp.ru/telecom/2011/12/13012037/. - Загл. с экрана.Advanced [Электронный ресурс] - Электрон. текстовые дан. - Режим доступа: https://ru.wikipedia.org/wiki/LTE_Advanced/. - Загл. с экрана.

Похожие работы на - Транспортная сеть LTE

 

Не нашли материал для своей работы?
Поможем написать уникальную работу
Без плагиата!
Без нейросетей!