Повышение энергоэффективности тягового привода электровоза 2ЭС5К

  • Вид работы:
    Курсовая работа (т)
  • Предмет:
    Физика
  • Язык:
    Русский
    ,
    Формат файла:
    MS Word
    990,63 Кб
  • Опубликовано:
    2015-02-04
Вы можете узнать стоимость помощи в написании студенческой работы.
Помощь в написании работы, которую точно примут!

Повышение энергоэффективности тягового привода электровоза 2ЭС5К

ПОЯСНИТЕЛЬНАЯ ЗАПИСКА

К ДИПЛОМНОМУ ПРОЕКТУ

Повышение энергоэффективности тягового привода электровоза 2ЭС5К


1. Общая часть

управление энергетический регулятор нечеткий

Экономия и рациональное использование электрической энергии являются важными проблемами для любого государства и человеческого общества в целом.

В большинстве случаев на выработку единицы электрической энергии приходится затрачивать 2-3 единицы первичного топлива (нефти, угля, газа, урана и т.д.). Названные ресурсы относятся к невозобновляемым, стоимость их добычи неуклонно растет, поэтому рост потребления электроэнергии ведет к ее удорожанию, загрязнению окружающей среды, парниковому эффекту, истощению запасов энергетических ресурсов и другим негативным последствиям.

Гораздо более эффективными оказываются подходы, связанные с экономией электроэнергии - затраты на энергосберегающие мероприятия по экономии той же единицы электроэнергии зачастую на 1-2 порядка меньше, чем затраты на прирост генерирующих мощностей для производства того же объема электроэнергии, но, главное, исчезают упомянутые выше нежелательные явления. Основным потребителем электрической энергии является электропривод, на который приходится 65-70% от всего ее производства. Поэтому внимание специалистов по энергосбережению прежде всего обращается на последний. Путей экономии электроэнергии в электроприводе и при использовании ресурсов электропривода достаточно много и некоторые из них хорошо проработаны. Один из таких подходов связан с рациональной организацией пусковых режимов электроприводов, требующих в соответствии с условиями их эксплуатации частых запусков и торможений. Это прежде всего электроприводы городского электрического транспорта, подъемно-транспортных устройств, металлорежущих станков и других механизмов, где еще достаточно широко используются электроприводы постоянного тока.

Известно, например, что в городском электрическом транспорте потери электроэнергии в переходных режимах составляют более 40% от ее объема, потребляемого из сети.

Поэтому проблема уменьшения энергетических потерь в электроприводах постоянного тока за счет организации рационального режима их разгона и торможения является достаточно актуальной.

Целью работы является исследование возможности минимизации энергетических потерь в тяговом электроприводе электровоза серии 2ЭС5К. На энергетические показатели оказывают существенное влияние показатели качества переходных процессов при регулировании якорного тока двигателей, причем, если показатели качества переходных процессов будут сходным в различных режимах работы электровоза, то появится возможность уменьшить угол запаса инвертора, что уменьшит интервалы задержки отпирания тиристорных плеч нерегулируемого контура выпрямительно-инверторного преобразователя и повысит энергоэффективность электровоза. Снижение разброса показателей качества динамических характеристик можно достичь путем перехода от аналогового принципа системного регулирования на нечеткий.

1.1 Обзор существующих систем управления

К числу первых локомотивов с автоматическим управлением следует отнести грузовые электровозы ВЛ85 и ВЛ65, а также пассажирский электровоз ЭП1 однофазно-постоянного тока с коллекторными тяговыми электродвигателями (ТЭД) [1]. На этих электровозах применена двухконтурная система автоматического регулирования (САР). Во внешний контур регулирования скорости подчиненным контуром входит САР тока ТЭД. При этом на электровозах ВЛ65, ЭП1 и последующих серий системы автоматики реализованы уже в виде микропроцессорной системы управления (МПСУ), а не на интегральных схемах, как это делалось ранее на электровозах ВЛ85.

В мировом опыте железнодорожного машиностроения развитию электровозов с асинхронными тяговыми двигателями (АТД) давно придается приоритетное значение. Благодаря малому удельному расходу активных материалов АТД, по сравнению с коллекторными двигателями, имеют лучшие массогабаритные показатели, требуют меньших затрат на их обслуживание, а высокая жесткость электромеханических характеристик позволяет реализовать большие значения коэффициента сцепления. Совокупность этих факторов позволяет повысить осевую мощность электровоза, обеспечивает лучшие тяговые характеристики, дает возможность снизить затраты на обслуживание и получить ряд других важнейших эксплуатационных преимуществ.

Однако электровозы с асинхронным приводом имеют первоначальную стоимость, существенно превышающую стоимость локомотивов с аналогичной осевой мощностью с коллекторными двигателями постоянного (пульсирующего) тока. Тем не менее, это обстоятельство нисколько не снижает конкурентоспособность локомотивов с асинхронным приводом и абсолютно не сдерживает их использование для обновления действующего парка, принимая во внимание стоимость жизненного цикла различных типов электровозов нового поколения и предшествующих.

Следует также отметить, что признано целесообразным продолжать выпуск электровозов с коллекторными ТЭД, не отказываясь от них полностью в пользу асинхронного или вентильного привода; к таковым принадлежит, в частности, недавно выпущенный электровоз серии 2ЭС5К.

Наряду с САР тока и скорости, появившимися относительно недавно, на электровозах продолжают использоваться САР, разработанные значительно раньше: БРУЗ - блок регулирования угла запаса инвертора (впервые применен на электровозе BJI8Oр), САУТ - система автоматического управления торможением (ВЛ80с, ВЛ10, ВЛ11) и другие.

Все разработанные ранее, а также используемые в настоящее время системы регулирования, как правило, имеют в своем составе типовые регуляторы тока. Главным недостатком применяемых на всех перечисленных электровозах САР тока является то, что используемые в них типовые регуляторы не учитывают нелинейность и нестационарность регулируемой системы. Изменения параметров контактной сети при движении электровоза, изменения силовой схемы в процессе коммутации вентилей, а также изменения параметров самих т. э. д. из-за нагрева и нелинейности их характеристик приводят к тому, что в процессе работы показатели качества регулирования также существенно меняются. Это же происходит при изменениях режимов работы и при изменениях нагрузки. Таким образом, выбранные параметры настройки регулятора, обеспечивающие хорошие показатели качества в одних условиях или режимах, могут привести к плохим и даже неудовлетворительным показателям качества в других условиях.

В связи с этим представляется актуальной задача разработки регулятора тока, который бы не просто обеспечивал хорошие показатели качества регулирования, но и сохранял их неизменными в самых различных режимах работы и в условиях изменений параметров системы и действия внешних факторов (возмущений). Такой регулятор существенно повысит энергоэффективность электровоза.

1.2 Разработка функциональной и структурной схем СУЭП

Электровозы 2ЭС5К (2 - количество секций, Э - грузовой электровоз, С - секционный, К - коллекторный тяговый привод) предназначены для эксплуатации на железных дорогах, электрифицированных на однофазном переменном токе промышленной частоты с номинальным напряжением 25000 В.

Основные технические данные электровоза 2ЭС5К приведены в таблице 1.1.

Каждая четырехосная секция электровоза 2ЭС5К оборудованы двумя 4-х зонными тиристорными выпрямительно-инверторными преобразователями (ВИП). Эти преобразователи осуществляют регулирование напряжения, подводимого ТЭД в режимах тяги и электрического рекуперативного торможения.

Упрощенная принципиальная схема силовых электрических цепей тяговых электродвигателей секции электровоза 2ЭС5К, питающихся от одного ВИП, и функциональная схема контура регулирования тока ТЭД микропроцессорной системы управления для режима тяги показаны на рисунке 1.1.

Таблица 1.1 - Технические данные электровоза 2ЭС5К

Наименование параметров

Параметры электровоза

Номинальное напряжение, В

25000

Частота, Гц

50

Формула ходовой части

2 (2о-2о)

Колея, мм

1520

Нагрузка от оси на рельсы, кН (тс)

235±5 (24,0±0,5)

Разность поколесной (для одной оси) нагрузки, кН (тс), не более

5 (0,5)

Мощность часового режима на валах тяговых двигателей, кВт, не менее

6560

Сила тяги часового режима, кН (тс), не менее

464 (47,3)

Скорость часового режима, км/ч, не менее

49,9

Мощность продолжительного режима на валах тяговых двигателей, кВт, не менее

6120

Сила тяги продолжительного режима, кН (тс), не менее

423 (43,1)

Скорость продолжительного режима, км/ч, не менее

51,0

Максимальная скорость в эксплуатации, км/ч

110

Коэффициент мощности в продолжительном режиме, не менее

0,9

Масса электровоза с 0,67 запаса песка, т

192±4

Электрическое торможение

рекуперативное

Максимальные тормозные усилия, развиваемые электровозом при скорости: 50 км/ч, кН (тс), не менее 80 км/ч, кН (тс), не менее 90 км/ч, кН (тс), не менее

 450 (45,9) 300 (30,6) 250 (25,5)

Номинальная длина электровоза по осям автосцепок, мм

35004

Номинальная высота от уровня верха головок рельсов до рабочей поверхности полоза токоприемника в опущенном положении, мм

5050

Высота от уровня верха головок рельсов до оси автосцепки, мм

1060±20

Передаточное отношение зубчатой передачи

88/21

Примечание - Параметры электровоза указаны при номинальном напряжении на токоприемнике 25 кВ и среднеизношенных бандажах колесных пар (диаметр по кругу катания 1205 мм)


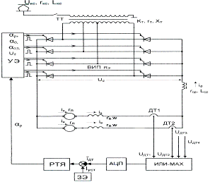
Микропроцессорная система автоматического управления (МПСУ) осуществляет управление выпрямительно-инверторными преобразователями, регулирование тока ТЭД и скорости движения электровоза.

В тяговом режиме стабилизация тока тяговых электродвигателей на заданной уставке Iуст осуществляется регулятором тока якорей (РТ) микропроцессорной системы управления, обеспечивающей зонно-фазовое регулирование углов отпирания αр тиристорных плеч ВИП.

Уставка тока тяговых электродвигателей задается потенциометром задающего элемента (ЗЭ) посредством поворота рукоятки контроллера машиниста.

Рисунок 1.1 - Расчетная схема силовых цепей и САУ

Обозначения на рисунке 1.1:

iя - ток якоря, А;

Ud, Id - выходное напряжение и выпрямленный ток нагрузки ВИП, В и А соответственно;

Uкс, U2 - напряжение контактной сети и тяговой обмотки трансформатора, В;

Uдт1 - Uдт4 - выходные сигналы датчиков тока ТЭД, В;

iдт - масштабированный сигнал датчиков тока, А;

Ср - выходная цифровая переменная регулятора тока РТ;

αр - временные интервалы отпирания тиристоров ВИП, град.;

Iуст - уставка тока, А;

α0, α03 - постоянные фазовые интервалы отпирания тиристоров ВИП, град.

Измерение токов якорей осуществляется датчиками тока ДТ1 - ДТ4, установленными в цепи каждого объекта регулирования (ТЭД). Модуль «ИЛИ-МАХ» САУ выделяет из сигналов всех датчиков тока наибольший по уровню. Выходные сигналы датчиков тока периодически многократно преобразуются аналого-цифровыми преобразователями (АЦП) в цифровые величины на интервале каждой полуволны напряжения тяговой обмотки трансформатора. Интервал полуволны напряжения называют периодом управления МПСУ (τу=0,01 с).

В микропроцессорной системе управления производится масштабирование цифровых сигналов датчиков тока uдт в величины iдт, кратные действительным значениям токов тяговых электродвигателей iя. Блок-программа числовой обработки сигналов датчика тока производит вычисление среднего значения сигнала  по окончанию каждой полуволны напряжения тяговой обмотки трансформатора.

С выхода сумматора рассогласование (разность) между заданным и фактическим сигналами =(Iуст-) поступает на регулятор тока РТ, который вырабатывает управляющее воздействие по определенному закону на основании входного сигнала.

Управляющий элемент УЭ производит формирование постоянных фазовых интервалов α0, α03 отпирания тиристоров ВИП и распределение импульсных сигналов управления α0, α03, αр по заданному алгоритму каждой зоны регулирования.

Функциональная схема привода электровоза 2ЭС5К - на рисунке 1.2.

Рисунок 1.2 - Функциональная схема привода электровоза 2ЭС5К

1.3 Расчет параметров динамических показателей структурных звеньев

Система электроснабжения

Математическая модель системы электроснабжения включает в себя модели тяговой подстанции и контактной сети.

Тяговая подстанция рассматривается как идеальный источник синусоидальной э. д. с, последовательно с которым включены приведенная индуктивность Lтп и активное сопротивление rтп, учитывающие параметры первичной энергосети и самой подстанции.

Величина э. д. с. подстанции определяется как, В:

,

где f=50 Гц - частота питающей э. д. с.;

Eтп=27500 В-действующее значение э. д. с.

Поскольку величина э. д. с. тяговой подстанции принимается на 10% выше номинальной Eтп=1.1 Eтп ном, действующее значение э. д. с. составляет Eтп=1.1·25000=27500 В.

.

Значения приведенных параметров, исходя из мощности тяговой подстанции и в соответствии с [1]: Lтп=17.662 мГн, rтп =0.2 Ом.

В качестве математической модели контактной сети возьмем модель полностью учитывающую распределенность и нелинейность ее параметров, расчет которой произведен в [1]. Длина линии контактной сети составляет l=20 км, линия была разбита на 50 конечных элементов (участков). Расчетная схема участка контактной сети длинной 400 м изображена на рисунке 1.3.

Рисунок 1.3 - Расчетная схема конечного элемента контактной сети.

К первичным параметрам длинной линии относятся:

gо - погонная поперечная проводимость, Ом-1;0 - погонная поперечная емкость, Ф;

r11, r12 - параметры замещения продольного сопротивления, Ом;

L11, L12 - параметры замещения продольной индуктивности, Гн.

Для участка линии длиной 400 м эти параметры составят:

g0=416.7·10-9;

C0=11.6·10-9;

L11=2.48·10-4;

L12=4.4·10-5;

r11=5.307·10-2;

r12=0.4669.

Тяговый трансформатор

На каждой секции электровозов 2ЭС5К установлены тяговые трансформаторы ОНДЦЭ 5000/25. Паспортные данные трансформатора приведены в таблице 1.2.

Таблица 1.2 - Технические характеристики трансформатора ОНДЦЭ 5000/25

Параметр

Обозначение

ОНЦДЭ5000/25

Мощность трансформатора, кВА

Sн

4350

Напряжение сетевой обмотки, В

U1н

2500

Напряжение тяговой обмотки, В - полной обмотки - ¼ обмотки - ½ обмотки - ¾ обмотки

 U2н U21 U22 U23

 1260 315 630 945

Номинальный ток сетевой обмотки, А

I1н

173.8

Номинальный ток тяговой обмотки, А

I2н

1600

Коэффициент трансформации

Kт

19.84

Количество тяговых обмоток


2

Индуктивность обмоток трансформатора, Гн

Lт

0.038

Активное сопротивление обмоток трансформатора, Ом

rт

1.5


Тяговый трансформатор электровоза 2ЭС5К имеет первичную (сетевую) обмотку и две вторичных (тяговых) обмотки, питающих посредством двух выпрямительно-инверторных преобразователей две группы тяговых электродвигателей. Каждая тяговая обмотка состоит из трех последовательно соединенных секций с соотношением числа витков 1:1:2. Выводы секций обмоток подключены к мостам ВИП. Схема обмоток тягового трансформатора электровоза показана на рисунке 1.4.

Рисунок 1.4 - Схема обмоток тягового трансформатора электровоза

Расчетными параметрами компьютерной модели тягового трансформатора являются индуктивность и сопротивление сетевой, а также тяговых обмоток, приведенные к одному тяговому электродвигателю.

Активное сопротивление обмоток трансформатора, Ом:

первичной (сетевой) обмотки

вторичной (тяговой) обмотки (полной) ,

малых (1/4) и большой (1/2) секций тяговой обмотки, соответственно:

, ,

где U, U21, U22 - номинальные напряжения тяговой обмотки полной и секций, малой (1/4) и большой (1/2), соответственно,

Кт - коэффициент трансформации,

aд=2 - количество тяговых двигателей в цепи ВИП,

,

,

,

.

Индуктивность обмоток трансформатора, Гн:

первичной (сетевой) обмотки ,

вторичной (тяговой) обмотки (полной) ,

малых (1/4) и большой (1/2) секций тяговой обмотки, соответственно:

, ,

где 1,2; 1,8 - коэффициенты, учитывающие взаимную индуктивность обмоток,

,

,

,

.

Активное сопротивление и индуктивность цепи намагничивания трансформатора компьютерной модели принимаем: Rm=5000 Ом, Lm=20 Гн.

Выпрямительно-инверторный преобразователь

Модель тягового привода включает в себя четырехзонный ВИП. Этот преобразователь позволяет осуществлять плавное регулирование напряжения на нагрузке (тяговых двигателях) в пределах каждой из четырех зон регулирования. Расчетная схема такого преобразователя приведена на рисунке 1.5.

Рисунок 1.5 - Расчетная схема ВИП

Угол отпирания тиристорных плеч буферного контура, град:

.

Угол коммутации буферного контура на 4-й зоне регулирования при токе равном Iуст=600 А, град:

,

где Uкс=2500 В-напряжение контактной сети,

        (1)

Интервал задержки отпирания тиристорных плеч нерегулируемого контура ВИП, град:

.

Постоянные углы задержки отпирания тиристоров нерегулируемых плеч ВИП, град:

,

.

Угол коммутации нерегулируемого контура на 4-й зоне регулирования при токе равном Iуст=600 А, град:

Тяговый электродвигатель

Двигатели тяговые пульсирующего тока НБ-514 предназначены для преобразования электрической энергии, получаемой из контактной сети, в механическую, передаваемую с вала тягового двигателя на колесную пару электровоза. Для определения динамических показателей объекта регулирования будем использовать его техническую характеристику, которая приведена в таблице 1.3.

Индуктивность обмоток якоря определим по формуле, Гн:

,

где Iан - номинальный фазный ток двигателя, А,

a=3 - число пар параллельных ветвей обмоток якоря,

,

,

.

Таблица 1.3 - Техническая характеристика тяговых двигателей НБ-514

Наименование показателя

Обозначение

Значение

Номинальная мощность, кВт

Pн

820

Номинальное напряжение, В

Uан

1000

Номинальный ток якоря, А

Iан

870

Номинальная частота вращения (об/мин)

nн

920

КПД, %

η

94.55

Сопротивление обмоток постоянному току при температуре +200С, Ом: - якоря - главных полюсов (без шунта) - компенсационной и добавочных полюсов

  Rа1 Rв Rа2

  0.0112 0.0069 0.0125


Сопротивление обмоток якоря определяется, Ом:

,

.

Номинальная круговая частота двигателя, рад/с:

,

.

Номинальный магнитный поток, В·с:

,

.

Индуктивность обмотки возбуждения, Гн:

,

.

Номинальный момент двигателя, В·А/с:

,

.

Частота идеального холостого хода, рад/с:

,

.

Начальная скорость тягового электродвигателя определяется, км/ч:

,

где  м - диаметр колесной пары по кругу качения,

 - передаточное число тягового редуктора,

.

Особенностью работы ТЭД, используемых на электроподвижном составе является то, что они работают в пределах всей магнитной характеристики обмоток, включая зону насыщения. При этом зависимость магнитного потока от тока является нелинейной. Очевидно, что индуктивность обмоток ТЭД в этом случае также будет переменной величиной, зависящей от тока соответствующей обмотки (имеется так называемая динамическая индуктивность). Не учет динамической индуктивности искажает картину переходного процесса, поэтому в данной работе динамическая индуктивность учитывалась.

Характеристика намагничивания ТЭД приведена в таблице 1.4.

Индуктивность сглаживающего реактора принимаем равной Lср=0.005 Гн.

Таблица 1.4 - Характеристика намагничивания ТЭД

Iв, А

СФ, В/(км/ч)

150

4,0

200

6,8

250

8,8

300

10,2

350

11,5

400

12,6

500

14,4

600

15,7

700

16,9

800

17,8

900

18,5

1000

19,0

1100

19,4



Регулятор

На электровозах 2ЭС5К для регулирования тока якорей в режиме тяги применяется ПИ-регулятор, который имеет передаточную функцию:

Wрег(р)=Kр+1/(Tи·р),

где Tи - постоянная времени интегрирования, с,

Kр - коэффициент усиления регулятора.

На электровозах 2ЭС5К эти параметры принимают равными: Tи=0.11 с, Kр=0.55.

Обратная связь

В САУ электровозов 2ЭС5К применены датчики тока «LЕМ». Выходные цепи датчиков тока снабжены сглаживающими фильтрами для защиты МПСУ от импульсных помех. Поэтому изменение выходных сигналов датчиков тока характеризуются дифференциальным уравнением апериодического звена 1-го порядка с постоянной времени Тдт выходного сглаживающего фильтра и коэффициентом усиления Кдт. Эти величины принимаются равными Тдт=0.02 с, Kдт=1.

Выходной сигнал датчика тока периодически многократно (q раз) считывается, преобразуется аналого-цифровым преобразователем АЦП в цифровые величины и масштабируется с масштабом mдт=0.1, устанавливающим кратность цифровых сигналов датчиков тока и действительных величин тока якорей ТЭД Iдт=Kдт·mдт·Iа. В начале каждого (v+1) - го периода управления блок-программа МПСУ выполняет числовую обработку цифровых сигналов датчика тока, вычисляя среднее за v-й период значение:

.

Средняя величина сигнала датчика тока используется в МПСУ для вычисления сигнала рассогласования =(Iуст-) в следуюшем, (v+1) - м периоде цикла управления.

1.4 Разработка модели СУЭП в среде Matlab

Выпрямительно-инверторный преобразователь

Схема компьютерной модели ВИП показана на рисунке 1.6. Блок ВИП составлен из 8-ми модулей «Тhyristor» Т1 - Т8, шунтированных снабберными RС-цепями.

Напряжение от выводов тяговой обмотки трансформатора подводится к тиристорным плечам ВИП через входы «Соnn1» - «Соnn4». Выходное напряжение ВИП подводится к тяговому двигателю через выводы «Соnn5», «Соnn6».

Отпирание тиристорных модулей осуществляется посредством подачи единичных импульсных сигналов, формируемых управляющим элементом. Импульсы управления подаются на управляющие электроды тиристоров по каналу «In1». Коммутация тиристоров компьютерной модели естественная, без обратных токов.

Рисунок 1.6 - Схема компьютерной модели ВИП

Исполнительное устройство (двигатель)

Модель двигателя в тяговом режиме в среде Matlab изображена на рисунке 1.7.

Рисунок 1.7 - Компьютерная модель ТЭД

Напряжение питания тяговых электродвигателей Ud подводится через входы «+», «-» от блока ВИП.

Ниже перечислены функциональные модули, посредством которых производят суммирование и преобразование сигналов компьютерной модели ТЭД.

Модуль «Iа» формирует сигнал тока якоря.

Модуль «FCEM» позволяет связать электрические элементы пакета Power Systems Blockset со структурными или функциональными схемами элементов библиотек Simulink Library.

Модуль «Lookup Table» воспроизводит характеристику намагничивания ТЭД.

Обозначения на рисунке 1.7:

Rf, - сопротивление обмоток возбуждения, Ом,

Rа, - сопротивление обмоток якоря, Ом,

Lf, - индуктивность обмоток возбуждения, Ом,

Lа, - индуктивность обмоток якоря, Гн,

СvF - магнитный поток, Вб/(км/ч),

w - скорость движения, км/ч,

E - эдс индуцируемая в обмотке возбуждения изменяющимся магнитным потоком, В.

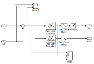
Регулятор

Общая модель регулятора с обратной связью в Matlab представлена на рисунке 1.8. ПИ-регулятор реализован в блоке «Subsystem1», датчики тока - в блоках «DT1» и «DT2». На вход датчиков поступают токи якорей двигателей «Ia1» и «Ia2». Модуль «MinMax» выбирает из выходных сигналов датчиков тока наибольший в текущий момент времени и этот сигнал вместе с масштабированным сигналом задания «I3» поступает на вход блока «Subsystem1», на выходе которого формируются сигналы номера зоны «N» и угла регулирования «ugol».

Рисунок 1.8 - Компьютерная модель регулятора с обратной связью

Блок «Subsystem1» изображен на рисунке 1.9.

Рисунок 1.9 - Компьютерная модель ПИ-регулятора

На вход «I3» подается масштабированный сигнал уставки тока. На вход «In1» подается средний за v-й период управления сигнал датчика тока якоря. Сумматор на входе регулятора вычисляет сигнал рассогласования =(Iуст-).

На выходе регулятора расположен квантователь нулевого порядка «Zero Order Hold». Коэффициент усиления регулятора Кр задается модулем «Gain1», постоянная времени интегрирования Tи задается модулем «Gain11». Сумматор «Sum» производит суммирование сигналов пропорционального и интегрального (дифференциального) каналов регулятора, это приводит к возникновению выходной переменной регулятора Ср.

Модуль «Saturation» формирует интервал фазового угла, пропорциональный разности (С0 - Ср), и задает ограничение максимального фазового угла регулирования ВИП на уровне 165 эл. град.

Модули «FCN», «FCN1», «FCN2» и «Gain7» формируют номер зоны «N» и угол «ugol» из выходной переменной регулятора Ср.

Обратная связь

Схема датчика тока в Matlab изображена на рисунке 1.10.

Рисунок 1.10 - Компьютерная модель датчика тока

Формирование выходных сигналов компьютерной модели датчика тока производится модулем «Transfer Fсn1» посредством умножения сигнала тока ТЭД Ia, подаваемого на вход «In1», на передаточную функцию апериодического звена 1-го порядка с постоянной времени Тдт выходного сглаживающего фильтра, коэффициентом усиления датчика тока Kдт и масштабным множителем mдт.

Блок компьютерной модели датчика тока производит цифровую обработку сигналов датчика тока, аналогично производимой в МПСУ, для формирования среднего за период управления значения. Цифровая обработка сигналов производится посредством 100-кратного квантования сигналов модуля «Transfer Fсn1» модулем «Zero-Order Hold» каждый v-й период управления, равный 0.01 с, и суммирования квантованных сигналов модулем «Buffer».

Все значения, полученные на каждый период управления, формируются в вектор размерностью  {1*100}, после чего вычисляется среднее значение элементов вектора посредством модуля «Меаn».

Модуль «Convert 2-D to 1-D» преобразует векторную величину модуля «Меаn» в одномерный цифровой сигнал:

.

Далее полученные значения среднего за период управления сигнала датчика тока ТЭД передаются в регулятор РТЯ.

Управляющий элемент

Управляющим элементом в электровозе является БУВИП, который служит для формирования импульсов отпирания тиристоров и их распределения по плечам ВИП в зависимости от управляющего напряжения, режима работы (тягового или инверторного) и зоны выпрямления.

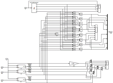
Функциональная схема УЭ в приведена на рисунке 1.11.

ГСИ - генератор синхроимпульсов; ГИН - генератор изменяющегося напряжения; УФУ - устройство фазового управления; УРИ - устройство распределения импульсов.

Рисунок 1.11 - Функциональная схема управляющего элемента

Принцип работы УЭ проиллюстрирован на рисунке 1.12. В качестве примера на этом рисунке показаны управляющие сигналы для первой зоны работы ВИП в выпрямительном режиме.

ГСИ получает на вход сигнал, пропорциональный напряжению контактной сети Uкс, и в соответствии с кривой этого напряжения каждый полупериод генерирует импульс синхронизации uси. Этот импульс поступает на ГИН, который выдает на УФУ пилообразное напряжение uиз, изменяющееся от максимального значения до нуля по линейному закону. Независимо от того, достигло ли напряжение uиз нуля или нет, каждым синхроимпульсом ГИН перезапускается, т.е. напряжение uиз в момент поступления импульса uси устанавливается в максимум. Этим реализуется синхронизация работы УЭ с питающей сетью. УФУ выполняет сравнение напряжения uиз с управляющим напряжением uупр и при их равенстве выдает на УРИ импульс для отпирания тиристоров uαp (рисунок 1.12). УРИ распределяет полученные импульсы по плечам ВИП в зависимости от зоны выпрямления и текущего полупериода (обозначение импульсов на рисунках 1.11 и 1.12 приведено в соответствии со схемой ВИП на рисунке 1.6).

Рисунок 1.12 - Графики, иллюстрирующие принцип работы УЭ

Полный алгоритм управления ВИП для четырех зон тяги и рекуперации приведен на рисунке 1.13.

Условные обозначения импульсов:

      - регулируемый по фазе (αр);

      - нерегулируемый, забержанный по фазе (α03).

Рисунок 1.13 - Алгоритм управления ВИП

Блок-схемы, реализующие данный алгоритм в пакете Simulink, приведены на рис. 1.14 - 1.16.

На рис. 1.14 приведена полная блок-схема УЭ. В эту схему как составные части входят блоки, реализующие алгоритм управления ВИП на каждой из четырех зон. Каждый из блоков раскрыт на рисунках 1.15 - 1.16.

В конечном итоге, работа этой схемы обеспечивает алгоритм рисунке 1.13 в соответствии с принципом управления, изложенным выше (рисунки 1.11 и 1.12).

Рисунок 1.14 - Модель управляющего элемента в среде Matlab

Рисунок 1.15 - Модель блоков «x1» и «x3»

Рисунок 1.16 - Модель блока «x2»

1.5 Исследование статических, динамических и энергетических характеристик

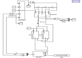
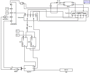
Для анализа системы с аналоговым принципом регулирования в режиме тяги будем использовать упрощенную модель электропривода. Система электроснабжения и тяговый трансформатор здесь осуществлены тремя источниками синусоидальной э. д. с. с действующими напряжениями равными действующим напряжениям соответствующих вторичных обмоток тягового трансформатора. Модель изображена на рисунке 1.17.

Ниже приводятся названия блоков рисунка 1.17, соответствующих элементам, приведенным на функциональной схеме электровоза (рисунок 1.2).

ВИП реализована в блоке Subsystem.

ТЭД реализованы в блоках «dpt1» - «dpt2».

Управляющий элемент - блок «Subsystem2».

Регулятор с обратной связью реализованы блоком «regulator».

Задающий элемент - блок «Iзад».

Сглаживающий реактор реализован блоком «Rsr Lsr».

Рисунок 1.17 - Упрощенная модель силовых цепей и САУ

Переходные процессы для тока двигателей и напряжения на выходе ВИП при подаче единичного скачка сигнала задания изображены на рисунках 1.18 и 1.19 соответственно. Сигнал задания принимался равным Iуст=600 А, а скорость v= 51.7 км/ч. Как видно из рисунков значения установившихся величин соответствуют номинальным.

Устойчивость системы, оценка динамических и энергетических характеристик производилась с помощью показателей качества переходного процесса среднего значения тока рисунка 1.18. К таким показателям относят следующие:

) Установившаяся ошибка САР:


где  - функция ошибки (или рассогласования).

Данный показатель качества относится к установившемуся режиму работы САР, все последующие показатели - к переходному.

В данной системе ошибки не наблюдалось.

) Время регулирования tp. Это время, по истечении которого переходная функция системы h(t) остается в пределах установленного допуска :


где  - установившееся значение переходной функции.

- средний ток; 2 - мгновенный ток

Рисунок 1.18 - Переходный процесс тока ТЭД упрощенной модели

- действующее напряжение; 2 - мгновенное напряжение

Рисунок 1.19 - Переходный процесс выходного напряжения ВИП упрощенной модели

Снижение времени регулирования повышает быстродействие системы.

Если принимать =0.05, то время регулирования составит tр=0.28 с

) Перерегулирование , характеризующее степень выбросов переходной функции за величину установившегося значения :


где  - максимальное значение переходной функции.

Перерегулирование не желательно; по возможности оно должно быть минимальным, поскольку его увеличение снижает запасы устойчивости.

В данном случае

Для того, чтобы вышеуказанную модель можно было использовать для дальнейших исследований, нужно проверить ее на адекватность, т.е. идентичность исследуемой модели реальной. Для проверки на адекватность была использована вспомогательная полная модель. В модели использовались система энергоснабжения электровоза и тяговый трансформатор. Ввиду того, что двигатели в реальном электровозе не идеальные, в них задавались разные скорости. Эта модель приведена на рисунке 1.20.

В модели на рисунке 1.20 блок «Transformer» реализует модель трансформатора, блок «20km» - контактную сеть, блок «rtp Ltp» - тяговую подстанцию.

Переходные процессы для тока двигателей и напряжения на ВИП при подаче единичного скачка сигнала задания изображены на рисунках 1.21 и 1.22 соответственно. При этом сигнал задания принимался равным Iуст=600 А, а скорость v= 51.7 км/ч. Как видно из рисунков установившееся напряжение на выходе ВИП соответствует номинальному, ток двигателя имеет статическую ошибку вследствие неидеальности реальной модели электровоза.

Рисунок 1.20 - Модель силовых цепей и САУ для проверки на адекватность

- средний ток; 2 - мгновенный ток

Рисунок 1.21 - Переходный процесс тока ТЭД модели для проверки на адекватность

- действующее напряжение; 2 - мгновенное напряжение

Рисунок 1.22 - Переходный процесс выходного напряжения ВИП модели для проверки на адекватность

Оценка адекватности производилась в соответствии с [7] по следующим показателям:

) Сопоставляем амплитудное значение выходного напряжения компьютерной модели ВИП на 4-й зоне при максимальных углах регулирования с расчетным напряжением, вычисленным по формуле, В:

,

.

Амплитудное значение выходного напряжения компьютерной модели ВИП равно 1600 В и соответствует расчетному напряжению.

) Сопоставляем среднее значение тока якоря ТЭД Ia с заданной уставкой Iуст. Среднее значение тока якоря Ia=555 А соответствует заданной уставке Iуст=600 A.

) Сопоставляем абсолютную пульсацию ia тока якоря ТЭД на 4-й зоне регулирования при полном возбуждении и минимальных углах регулирования  с расчетной величиной.

Из рисунка 1.21 следует, что абсолютная пульсация равна, А:

ia=200.

Расчетную величину пульсации тока ТЭД надо вычислить по следующей формуле:

,

где  - суммарная индуктивность цепи якоря, Гн,

,

где Lср=0.005 - индуктивность сглаживающего реактора, Гн,

Lкс=0.016 - индуктивность контактной сети, Гн,

,

.

Разницу экспериментальной и расчетной величины абсолютной пульсации можно объяснить падением напряжения в контактной сети, сопротивлением обмоток трансформатора, различием скоростей двигателей.

) Сопоставим расчетные углы коммутации буферного контура  (формула (1)) и нерегулируемого контура  (формула (2)) с величинами, полученными при моделировании на 4-й зоне регулирования при полном возбуждении и минимальных углах регулирования .

Расчетные углы коммутации, град:

, .

Углы коммутации при моделировании, град:

, .

Показатели качества для действующего значения тока переходного процесса, изображенного на рисунке 1.21:

) Установившееся значение ошибки  А.

) Время регулирования составило tр=0.19 с при =0.05.

) Перерегулирование составило .

Экспериментальные данные, снятые с полной модели соответствуют расчетным. Это значит, что разработанная модель адекватна. Были сняты или рассчитаны показатели качества, они оказались приемлемыми.

1.6 Разработка функциональной схемы нечеткой СУЭП тяговым электроприводом

При переходе от аналогового принципа системного регулирования на нечеткий предлагается заменить модель ПИ-регулятора, а также часть системы управления ВИП, отвечающей за формирование угла и номера зоны, на регулятор на основе нечеткой логики.

Функционально модель нечеткого регулятора представляет собой звено одним или несколькими входами и выходами. В программной среде Matlab это звено реализуется в виде функционального блока Fuzzy Logic Controller из пакета прикладных программ Fuzzy Logic Toolbox, в который входят следующие основные программы, позволяющие работать в режиме графического интерфейса:

редактор нечеткой системы вывода Fuzzy Interence System Editor вместе со вспомогательными программами - редактором функций принадлежности (Membership Function Editor), редактором правил (Rule Editor), просмотрщиком правил (Rule Viewer) и просмотрщиком поверхности отклика (Surface Viewer);

редактор гибридных систем (ANFIS Editor);

программа нахождения центров кластеров (программа Clustering - кластеризация).

На практике для реализации алгоритмов нечеткой логики используются следующие возможные способы:

а) реализация нечетких алгоритмов с помощью соответствующего программного обеспечения (ПО);

б) разработка специальных «нечетких» компьютеров, предназначенных для обработки данных, информации и знаний с помощью команд естественного языка и правил вывода, похожих на те, которые использует человек;

в) аналоговая или аналого-цифровая реализация на базе больших (БИС) и сверхбольших (СБИС) интегральных схем.

1.7 Разработка и выбор нечеткого регулятора

В ходе работы было исследовано влияние на энергетические характеристики замены аналогового регулятора на регуляторы различных типов с помощью упрощенной экспериментальной модели, изображенной на рисунке 1.17:

. Регулятор с входом по рассогласованию и двумя выходами - по номеру зоны и углу управления.

. Регулятор с одним входом - по рассогласованию и таким же выходом как и у аналогового регулятора.

. Регулятор с двумя входами - по рассогласованию и производной рассогласования - и таким же выходом как и у аналогового регулятора.

. Регулятор с двумя входами - по рассогласованию и интегралу рассогласования - и таким же выходом как и у аналогового регулятора.

. Регулятор с двумя входами - по рассогласованию и интегралу рассогласования - и двумя выходами - по номеру зоны и углу управления.

При выборе нечеткого регулятора коэффиценты усиления пропорционального и интегрального каналов регулятора брались следующими: Tи=1.6 с; Kp=0.3, во всех остальных исследованиях эти постоянные, как и раньше, будут приниматься равными: Tи=0.11 с, Kр=0.55.

Ток задания принимался равным Iзад=600 А, скорость v=51.7 км/ч.

Регулятор с входом по рассогласованию и двумя выходами - по номеру зоны и углу управления

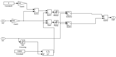
Произведем расчет системы заменив аналоговый регулятор и часть системы, отвечающей за формирование угла и номера зоны, на нечеткий регулятор с одним входом и двумя выходами с выводом типа sygeno, т.к. регуляторы с данным типом вывода легко настроить на необходимый переходный процесс. Регулятор типа sugeno с двумя выводами создать невозможно [8], поэтому возьмем два нечетких регулятора, каждый с одним выходом. Схема с двумя нечеткими регуляторами изображена на рисунке 1.23. Подадим на систему постоянный сигнал, снимем данные и настроим регулятор по этим данным (см. рисунки 1.24, 1.25). На рисунке 1.26 изображены переходные процессы в системе с нечетким регулятором при подаче ступенчатого сигнала задания тока.

Рисунок 1.23 - Модель регулятора с входом по рассогласованию и двумя выходами - по номеру зоны и углу управления

Рисунок 1.24 - Данные для настройки нечеткого регулятора с входом по рассогласованию и двумя выходами - по номеру зоны и углу управления

Рисунок 1.25 - Графический интерфейс редактора ANFIS, с помощью которого производилась настройка нечеткого регулятора с входом по рассогласованию и двумя выходами - по номеру зоны и углу управления

Рисунок 1.26 - Переходные процессы в системе с нечетким регулятором с входом по рассогласованию и двумя выходами - по номеру зоны и углу управления при подаче ступенчатого сигнала задания тока

Как следует из рисунка 1.26 аналоговый регулятор не вызвал никаких переходных процессов в системе (сигнал рассогласования равен сигналу задания, т.е. ток двигателей равен нулю).

Регулятор с одним входом - по рассогласованию и таким же выходом как и у аналогового регулятора

Заменим аналоговый регулятор на нечеткий с типом вывода данных sugeno, не прибегая к корректировке управляющего элемента, т.е. на регулятор с одним входом и одним выходом. В качестве исходных данных возьмем входные и выходные параметры аналогового регулятора, полученные при подаче на вход его скачкообразного сигнала задания.

Регулятор с двумя входами - по рассогласованию и производной рассогласования - и таким же выходом, как и у аналогового регулятора

Произведем настройку регулятора с двумя входами - по рассогласованию и производной от рассогласования - и таким же выходом как и у аналогового регулятора. В качестве данных для настройки используем сигналы рассогласования, производной от рассогласования и сигнал с выхода аналогового регулятора, полученные при подаче на вход системы скачкообразного сигнала задания. Данная выборка не подходит для настройки нечеткого регулятора.

Регулятор с двумя входами - по рассогласованию и интегралу рассогласования - и таким же выходом как и у аналогового регулятора

Произведем настройку регулятора с двумя входами - по рассогласованию и интегралу от рассогласования - и таким же выходом как и у аналогового регулятора. В качестве данных для настройки используем сигналы рассогласования, интеграла от рассогласования и сигнал с выхода аналогового регулятора, полученные при подаче на вход системы скачкообразного сигнала задания.

Качество переходных процессов исследуемого нечеткого регулятора удовлетворительно, причем переходные процессы измеряемых величин нечеткого регулятора идентичны соответствующим переходным процессам аналогового регулятора.

Регулятор с двумя входами - по рассогласованию и интегралу рассогласования - и двумя выходами - по номеру зоны и углу управления

Регулятор с двумя входами - по рассогласованию и интегралу рассогласования - и двумя выходами - по номеру зоны и углу управления. Схема нечеткого регулятора в Matlab - на рисунке 1.36. Для настройки регулятора будем использовать данные рассогласования, интеграла от рассогласования, номер зоны и угол, полученные при подаче на вход системы с аналоговым регулятором скачкообразного сигнала задания.

Подача на вход регулятора с двумя входами и двумя выходами привела к неудовлетворительному переходному процессу, так как рассогласование тока в результате переходных процессов устанавливается равным заданному значению тока, а ток двигателей равным нулю.

Как следует из исследования различных типов регуляторов единственным регулятором, выдающим стабильные энергетические характеристики, является регулятор с двумя входами - по рассогласованию и производной рассогласования - и таким же выходом как и у аналогового регулятора, изображенный на рисунке 1.32. Далее будем исследовать энергетические характеристики данного регулятора в различных режимах.

1.8 Исследование нечеткой модели

В качестве данных для настройки нечеткого регулятора будем использовать переходные процессы полученные при настройке аналогового регулятора со следующими значениями скорости и сигнала задания: Iз - 800 А при v = 50 км/ч, а также Iз - 500 А при v = 50 км/ч. Коэффиценты усиления пропорционального и интегрального каналов регулятора брались следующими: Ti=0.11 с; Kp=0.55.

Для оценки энергетической эффективности различных регуляторов в различных режимах брались показатели качества кривых выходного напряжения регуляторов. Значения токов и скоростей в этих режимах принимались следующими: Iз = 200 А; 500 А; 800 А; 1000 А; v = 10 км/ч; 30 км/ч; 50 км/ч; 80 км/ч; 100 км/ч. Исключение составили комбинации Iз = 1000 А при v = 80 км/ч и v = 100 км/ч, Iз - 800 А при v = 100 км/ч и v = 80 км/ч, а также Iз - 500 А при v = 100 км/ч и v = 80 км/ч, поскольку при заданных скоростях соответствующий заданный ток не может быть достигнут в силу значительной величины э. д. с. якорей ТЭД. В таблице 1.5 приведены показатели качества аналогового регулятора и нечеткого, настроенного по выборке Iз = 500 А при v = 50 км/ч. В таблице 1.6 приведены показатели качества аналогового регулятора и нечеткого, настроенного по выборке Iз = 800 А при v = 50 км/ч. Случаи колебательного процесса, а также процессов, в результате которых возникала статическая ошибка, отмечены в таблице.

В приложении А на рисунках А.1 - А.6 в качестве примера приведены характеристики управления, переключения зон и рассогласования тока при упомянутых выше скоростях и токе задания равном Iз=800 А для аналогового и нечеткого регулятора, настроенного по выборке Iз = 800 А; v = 50 км/ч.

Таблица 1.5 - Сравнение качества переходных процессов аналогового и нечеткого регулятора настроенного по выборке Iз = 500 А; v = 50 км/ч

Аналоговый

Нечеткий Iз = 500 А; v = 50 км/ч

Iз, А

v, м/с

tp, с

σ, %

N

Iз, А

v, м/с

tp, с

σ, %

N

200

10

колебательный

200

10

0.79

8.1

6

200

30

0.15

0

1

200

30

0.16

0

1

200

50

0.42

0

1

200

50

0.42

0

1

200

80

0.42

0

0

200

80

0.43

0

0

200

100

0.69

0

2

200

100

0.64

0

1

500

10

колебательный

500

10

0.09

0

0

500

30

0.35

2.86

3

500

30

0.26

0.92

2

500

50

0.22

0

0

500

50

0.22

0

0

800

10

колебательный

800

10

статическая ошибка

800

30

колебательный

800

30

колебательный

800

50

0.71

0.88

8

800

50

статическая ошибка

1000

10

колебательный

1000

10

статическая ошибка

1000

30

колебательный

1000

30

0.26

0

1

1000

50

колебательный

1000

50

статическая ошибка


Таблица 1.6 - Сравнение качества переходных процессов аналогового и нечеткого регулятора настроенного по выборке Iз = 800 А; v = 50 км/ч

Аналоговый

Нечеткий Iз = 800 А; v = 50 км/ч

Iз, А

v, м/с

tp, с

σ, %

N

Iз, А

v, м/с

tp, с

σ, %

N

200

10

колебательный

200

10

0.56

14.4

5

200

30

0.15

0

1

200

30

0.13

11.85

1

200

50

0.42

0

1

200

50

0.44

0

2

200

80

0.42

0

0

200

80

0.46

0

1

200

100

0.69

0

2

200

100

0.67

0

1

500

10

колебательный

500

10

колебательный

500

30

0.35

2.86

3

500

30

0.32

0.76

3

500

50

0.22

0

0

500

50

0.22

0

0

800

10

колебательный

800

10

800

30

колебательный

800

30

колебательный

800

50

0.71

0.88

8

800

50

0.71

0.88

8

1000

10

колебательный

1000

10

статическая ошибка

1000

30

колебательный

1000

30

колебательный

1000

50

колебательный

1000

50

статическая ошибка


Произведем исследование влияния рассогласования скорости, которое может быть вызвано, например, условиями эксплуатации электровоза, на энергетические характеристики. Для этого в схеме на рисунке 1.17 на каждый двигатель будем подавать разные скорости, а именно: 9 и 11 км/ч; 29 и 31 км/ч; 49 и 51 км/ч. Далее произведем снятие энергетических характеристик в системе с аналоговым, а также с нечетким регулятором, настроенным по выборке Iз = 800 А; v = 50 км/ч, и занесение в таблицу 1.7 показателей качества при указанных рассогласованиях скоростей и различных токах задания, таких же, как и в предыдущем исследовании.

В приложении А на рисунках А.7 - А.12 в качестве примера приведены характеристики управления, переключения зон и рассогласования тока при отмеченных рассогласованиях скоростей и токе задания равном Iз=500 А для аналогового и нечеткого регулятора, настроенного по выборке Iз = 800 А; v = 50 км/ч.

Таблица 1.7 - Сравнительный анализ характеристик при рассогласовании скоростей для аналогового и нечеткого регулятора, настроенного по выборке Iз=800 А; v=50 м/с.

Ток уставки и скорость

Аналоговый

Нечеткий

I3, А

v, м/с

tp, с

σ, %

N

tp, с

σ, %

N

200

9; 11

колебательный

колебательный

500

9; 11

колебательный

колебательный

800

9; 11

1

5.63

7

статическая ошибка

1000

9; 11

1

12

7

статическая ошибка

200

29; 31

0.15

0

1

0.12

2.5

1

500

29; 31

1

1.2

10

0.5

1

4

800

29; 31

колебательный

колебательный

1000

29; 31

колебательный

колебательный

200

49; 51

0.6

0.75

4

0.6

1

3

500

49; 51

0.3

0

1

0.25

0

0

800

49; 51

колебательный

колебательный

1000

49; 51

0.3

1.2

2

статическая ошибка

.9 Сравнительный анализ динамических, статических, энергетических характеристик ранее описанных систем

Из анализа данных таблиц 1.5 и 1.6 следует, что улучшение качества переходных процессов при данных настройках нечеткого регулятора не наблюдалось. Кроме того, в ряде случаев в нечетких регуляторах возникала статическая ошибка. Даже если эту статическую ошибку исключить различными схемно-техническими решениями (например, применением ограничителей), то разброс параметров показателей качества у нечеткого регулятора останется таким же значительным, как и у аналогового.

Исходя из результатов исследования, приведенных в таблицах 1.5 и 1.6, можно сделать следующий вывод: каким образом бы мы ни настраивали нечеткий регулятор в данном режиме, в других режимах он не будет выдавать лучшие результаты по сравнению с аналоговым.

В ходе исследования влияния рассогласования скоростей на энергетические характеристики электровоза, результаты которого приведены в таблице 1.7, выяснилось, что энергетические характеристики нечеткой системы, так же, как и в предыдущем случае, оказались неприемлемыми, так как при некоторых токах задания возникала статическая ошибка.

2. Экономическая часть

.1 Рентабельность проекта

Целью данного дипломного проектирования с экономической точки зрения является снижение затрат на эксплуатацию электровоза за счет снижения потребления энергии. Однако не стоит забывать о том, что эта экономия должна быть оправдана расходами на модернизацию.

В таблице 2.1 приведена смета затрат на приобретение и монтаж нового электрооборудования с учетом страховых взносов в социальные внебюджетные фонды.

Таблица 2.1 - Смета затрат

Наименование величины

Значение

Сметная стоимость за единицу электрооборудования, руб.

100

Количество заменяемых деталей в одном электровозе, шт.

8

Общая сметная стоимость, руб.

800

Монтажные работы (40% от общей сметной стоимости), руб.

320

Страховые взносы в социальные внебюджетные фонды (30% от затрат на монтаж), руб.

96

Суммарная стоимость, руб.

1216


Затраты энергии электроприводов за год,

Ц= PΣ · Tч · Цквт;

где PΣ=6560 - мощность электроприводов электровоза, кВт;

Tч=7200 - количество рабочих часов в году, ч;

Цквт=3 - стоимость одного киловатта энергии, руб.;

Ц=6560·7200·3=141.7·106.

Предположим, что в результате проектирования нам удалось сэкономить за год 103 кВт·ч·руб., то есть получить экономию энергии Э=103 кВт·ч·руб.

Тогда рентабельность затрат:


где З=1216 руб. - суммарная стоимость затрат (таблица 2.1);

Срок окупаемости, лет:


Исходя из приведенных выше формул можно сделать вывод, что проект перехода от аналогового принципа регулирования электровоза на нечеткий имеет высокую рентабельность, так как расходы энергии электровоза за один год на несколько порядков превосходят расходы на модернизацию оборудования, и даже небольшая часть сэкономленной за год энергии быстро оправдает капиталовложения. К сожалению, случай, рассмотренный в данном дипломном проекте, относится к числу тех, когда переход от аналогового принципа регулирования на нечеткий является технологически нецелесообразным.

Заключение

В данном курсовом проекте была исследована возможность минимизации энергетических потерь в тяговом электроприводе электровоза 2ЭС5К за счет перехода от аналогового принципа системного регулирования на нечеткий. Для этого была построена модель тягового электропривода, исследованы ее энергетические характеристики. На основе аналоговой была построена нечеткая модель, был произведен сравнительный анализ энергетических характеристик. В результате данного анализа выяснилось, что нечеткая система не позволяет достичь желаемых результатов.

Поскольку в работе не удалось получить регулятор с желаемыми энергетическими характеристиками, то был произведен анализ электропривода только в тяговом режиме, режим рекуперативного торможения не рассматривался.

Список использованных источников

1 Алексеев, А.С. Система автоматического регулирования тока коллекторных тяговых двигателей электровоза: дис. канд. тех. наук: 05.09.03: защищена 12.02.08: утв. 24.06.08 / Алексей Сергеевич Алексеев. - Москва., 2009. - 302 с.

Рапопорт, О.Л. Особенности режимов работы вспомогательных электрических машин электровозов серий ВЛ85 и 2ЭС5К / О.Л. Рапопорт, Н.Н. Харлов, М.В. Волков // Локомотив. - 2006. - Вып. 11. - С. 21-22.

Электровоз магистральный 2ЭС5К (3ЭС5К): в 8 т.: руководство по эксплуатации: разработчик и изготовитель НЭВЗ. - Новочеркасск, 2004. - 8 т.

Преобразовательные устройства электропоездов с асинхронными тяговыми двигателями / под ред. А.М. Солодунова. - Рига: Знание, 1991. - 351 с.

Бирюков, И.В. Механическая часть тягового подвижного состава: учебник для вузов ж. д. тр-та / под ред. И.В. Бирюкова. - М.: Транспорт, 1992. - 440 с.

Якушев, А.Я. Исследование системы автоматического управления тяговыми электродвигателями электровоза переменного тока: учебное пособие. / А.Я. Якушев - СПб: ПГУПС, 2010. - 39 с.

Якушев, А.Я. Исследование системы автоматического управления тяговыми электродвигателями электровоза переменного тока. Часть 2.: учебное пособие. / А.Я. Якушев, И.П. Викулов. - СПб: ПГУПС, 2010. - 45 с.       

Дьяконов, В.П. Математические пакеты расширения MATLAB: Специальный справочник / В.П. Дьяконов, В.В. Круглов. - СПб.: Питер, 2001. - 480 с.

Герман-Галкин, С.Г. Компьютерное моделирование полупроводниковых систем в MatLab 6.0: учебное пособие / С.Г. Герман-Галкин. - СПб.: Корона принт, 2001. - 320 с.

Калинин, В.К. Электровозы и электропоезда / В.К. Калинин. - М.: Транспорт, 1991. - 480 с.

Справочник по электроподвижному составу, тепловозам и дизельпоездам / Под ред. А.И. Тищенко. - М.: Транспорт, 1976. - 432 с.

Деев, В.В. Тяга поездов / В.В. Деев, Г.А. Ильин, Г.С. Афонин. - М.: Транспорт, 1987. - 264 с.

Киспяков, В.А. Электрические железные дороги. / под ред. А.В. Плакса и В.Н. Пупынина. - М.: Транспорт, 1993. - 280 с.

Тихменев, Б.Н. Электровозы переменного тока с тиристорными преобразователями / Б.Н. Тихменев, В.А. Кучумов. - М.:Транспорт, 1988. - 311 с.

Тихменев, Б.Н. Подвижной состав эликтрифицированных железных дорог / Б.Н. Тихменев, Л.М. Трахман. - М.:Транспорт, 1980. - 471 с.

Похожие работы на - Повышение энергоэффективности тягового привода электровоза 2ЭС5К

 

Не нашли материал для своей работы?
Поможем написать уникальную работу
Без плагиата!
Без нейросетей!