|
№
варианта
|
V3
|
Vн
|
Т1
|
Т1мин
|
Т1макс
|
Т2
|
Т2мин
|
Т2макс
|
А
|
Тв
|
К1
|
|
9
|
65
|
45
|
0,06
|
0,03
|
0,12
|
0,5
|
0,05
|
2,5
|
3
|
6.5
π
|
0,018
|
Задание 2. Синтез и исследование кодера и
декодера информации.
В процессе выполнения задания 2 необходимо:
построить заданный код для передаваемого
сообщения;
произвести расчет корректирующих способностей
заданного кода;
произвести структурный синтез кодирующего
устройства (кодера);
произвести структурный синтез декодирующего
устройства (декодера);
осуществить, используя лабораторную компьютерную
программу по моделированию дискретных устройств автоматики, исследование
корректирующих способностей синтезированного декодера при введении заданных
искажений кодовых комбинаций;
Исходные данные:
) для передачи 16 возможных сообщений
использовать четыре информационных разряда в кодовой комбинации;
) двоичное 4-х разрядное число, соответствующее
передаваемому сообщению, которое следует закодировать, представляет собой
двоичный код суммы предпоследней цифры шифра студента(0) и числа шесть;
) для кодирования сообщения использовать
следующие избыточные коды, выбираемые по сумме двух последних цифр шифра
студента:
инверсный код (сумма двух цифр шифра -
разлагаемое на сомножители нечетное число)(0+9=9).
) при исследовании декодера использовать
следующие искажения кодовой комбинации:
одиночная ошибка в информационных разрядах;
одиночная ошибка в контрольных разрядах;
двойная ошибка в информационных разрядах;
двойная ошибка в контрольных разрядах;
одиночная ошибка в информационных разрядах плюс
одиночная ошибка в контрольных разрядах;
Примечание: выбор конкретных искажаемых разрядов
осуществляется студентом по своему усмотрению.
По результатам исследования декодирующего
устройства с использованием лабораторной компьютерной программы по
моделированию дискретных устройств автоматики студент должен:
дать оценку корректирующим способностям
разработанного декодера;
результаты исследований привести в виде таблицы;
привести краткие пояснения по синтезу
структурных схем кодера и декодера, а также результаты расчета корректирующих
способностей и синдромов заданного кода.
1. Синтез и исследование регулятора скорости
движущегося объекта
.1 Структурная схема регулятора скорости с
использованием типовых звеньев САУ
В качестве регулируемого объекта будем
подразумевать колесное транспортное средство, линейное поступательное движение
которого осуществляется за счет вращательного движения колесных пар.
Следовательно, чувствительным элементом изменения скорости движения объекта
может служить колесо, а в качестве измерительного устройства может служить,
например, преобразователь скорости вращения колеса в напряжение постоянного
тока или частоту переменного тока. Введем следующие обозначения:
Кл - коэффициент преобразования,
связывающий линейную скорость V(t) с угловой скоростью ω(t)
вращения колеса:
ω(t)= Кл×V(t);
Кв - коэффициент преобразования
угловой скорости вращения колеса в напряжение постоянного тока:
( t) = Кв×ω(t)
= Кв×Кл×V(t);
Кu - коэффициент преобразования
линейной скорости в напряжение постоянного тока:
(t) = Кu×V(t),
где
Кu = Кв×Кл.
В качестве усилительно-преобразовательного
устройства может служить электросиловая установка, установленная на
транспортном средстве и воздействующая на тяговый двигатель, являющийся
исполнительным устройством, выполняющим функции ускорения или замедления (при
электрическом реостатном торможении) вращения колеса. Коэффициент
преобразования Куп усилительно-преобразовательного устройства
устанавливает связь между отклонением ΔU задающего
воздействия (Uз = Кu×Vз)
от измеренного значения фактической скорости (Uф = Кu×Vф)
и требуемой силой тяги Fт (или силой торможения Wт), а
именно:
т
= Куп×ΔU.
Тяговый двигатель в режиме тяги реализует
требуемое значение силы Fт или в режиме генератора - требуемое
значение силы Wт, обеспечивая соответствующее изменение скорости
вращения колеса в единицу времени - b. С целью упрощения структурной схемы
регулятора скорости принимаем допущение о равенстве абсолютного значения
приращения скорости в единицу времени b как при регулируемом увеличении скорости
вращения колеса, так и при ее снижении в процессе торможения транспортного
средства. Очевидно, что приращению скорости вращения колеса b соответствует
приращение скорости
= b/Кл.
Для повышения точности регулирования скорости
движения рельсового транспортного средства на практике часто вводят такую
зависимость между величиной отклонения ΔV значений
заданной скорости Vз от фактической Vф и величиной b, при
которой, чем меньше величина отклонения, тем меньше значение b. В качестве
примера примем линейную зависимость:
b(ΔV) = К×(Vз
- Vф),
где К - коэффициент пропорциональности.
Следовательно, если известна разность ΔV, то
можно определить общий коэффициент преобразования (усиления) К1 тракта,
состоящего из усилительно-преобразовательного и исполнительного устройств, из
следующего соотношения:
К×(Vз
- Vф) = b(ΔV) = a×Кл,
откуда a = К×(Uз
- Uф)/(Кu×Кл)
= К1×(Vз
- Vф), где К1 = К/(Кu×Кл).
Значения коэффициента К1 приведены в таблице 1,
а на рисунке1 приведена общая структурная схема регулятора скорости.
Рис.1 Общая структурная схема регулятора
скорости.
Прежде, чем приступить к анализу процесса
регулирования или управления и к выбору структуры и параметров САУ, ее
предварительно разбивают на простые типовые звенья. При этом определяют
статические и динамические характеристики каждого звена. Как видно из рисунке
1, каждое звено имеет свою входную и выходную величину. Так как коэффициент
преобразования Кu изменяет только масштаб переменных, то в
дальнейшем удобнее оперировать с входными и выходными переменными в масштабе
скорости. Тогда статическая характеристика объекта регулирования ОР будет
выражать собой зависимость между выходной (регулируемой) величиной Vф
и входной величиной (регулирующим воздействием) ΔV и
иметь вид:
ф
= Vн + ΔV,
где Vн - скорость объекта на момент
начала регулирования, ΔV - требуемое
приращение скорости в установившемся режиме регулирования. Кроме того, на
регулируемый объект может поступать внешнее периодически изменяющееся
возмущающее воздействие ΔVв,
обусловленное изменением сопротивления движению транспортного средства на
участках пути с различным профилем. Следовательно, статическая характеристика
объекта регулирования окончательно примет следующий вид:
ф
= Vн + ΔV + ΔVв.
На рисунке 2. представлена структурная схема
объекта регулирования, состоящая из блока генератора ступенчатой функции F = Vн
и двух блоков, реализующих функцию суммирования двух сигналов.
Рисунок 2. Структурная схема объекта
регулирования.
Структурная схема источника
возмущающих воздействий ВВ представлена на рисунке 3 в виде блока, состоящего
из нескольких звеньев:
генератора прямоугольных импульсов в
виде меандра с амплитудой сигнала, равной ±1, и задающего период Тв
изменения возмущающего воздействия;
апериодического звена первого
порядка, передаточная функция которого имеет вид: К/(Тр+1), а переходная
характеристика представляет собой показательную функцию следующего вида:
;
,где Тп
= Т - постоянная времени данного звена характеризует скорость изменения
возмущающего воздействия.
Значение коэффициента усиления К
звена равен А, значение которого выбирается из табл. 1. Значение постоянной
времени Тп не должно превышать Тв/6.
Так как Тв=6π=6,5·3,14=20,42 Тп=20,42
/ 6=3,41. Выбираем 3 сек.
Рисунок 3. Структурная схема
источника возмущающих воздействий.
Два последовательных звена: чувствительный
элемент ЧЭ и измерительное устройство ИУ можно представить в виде усилительного
безинерционного звена с коэффициентом усиления К2, который по своей сути
является коэффициентом усиления Кос цепи обратной связи между
выходом и входом регулятора скорости. Так как регулируемый объект обладает
инерционностью, т.е. для регулируемого изменения скорости требуется определенное
время, то для ее учета в цепь обратной связи вводим апериодическое
(инерционное) звено с постоянной времени Т = Т2 и коэффициентом усиления К = 1.
Структурная схема блока, замещающего цепь обратной связи, представлена на
рисунке 4.
Рисунок 4. Структурная схема блока
обратной связи.
На выходе блока имеем сигнал
обратной связи
.
Значение постоянной времени Т2
выбирается из таблицы 1.
Коэффициент К2 определяем в процессе
выполнения курсовой работы.
Два последовательных звена:
усилительно-преобразовательное УП и исполнительное ИСУ устройства представляем
в виде инерционного звена с постоянной времени Т = Т1 и коэффициентом усиления
К = К1. Инерционное звено моделирует запаздывание исполнительного устройства.
Значения переменных К1 и Т1 выбираются из таблицы 1.
Задающее устройство ЗУ представляет собой блок
генератора ступенчатой функции F = Vз, выходной сигнал которого
поступает на один из входов блока УС, реализующего функцию вычитания
(сравнения) двух сигналов. На другой вход устройства сравнения УС поступает
сигнал Vос с выхода блока ОС. На рисунке 5 представлена структурная
схема системы автоматического регулирования скорости движущегося объекта для
установившегося режима, на основе которой составляем математическую модель
регулятора скорости, уточняем структурную схему САР и определяем неизвестные
параметры вновь вводимых звеньев.
.2 Выбор параметров математической модели
типовых звеньев
Составим математическую модель регулятора скорости
для установившегося режима, используя структуру регулятора, представленную на
рисунке 5, для чего разорвем условно цепь обратной связи (на рисунке отмечено
крестиком). Тогда для скорости Vф на выходе регулятора (блока ОР)
справедливо по определению следующее уравнение:
ф
= Vн + ΔV + ΔVв.
Рисунок 5. Структурная схема системы
автоматического регулирования скорости движущегося объекта для установившегося
режима.
Из схемы на рисунке5 следует, что сигнал ΔV
на
входе ОР равен:
ΔV=К1×(Vз-
Vос), где Vос =К2×Vф.
Подставляя выражение для Vос в
формулу для ΔV, получим:
ΔV=К1×(Vз-
К2×Vф).
В результате выражение для Vф примет
окончательный вид:
ф
= Vн + ΔVв + К1×(Vз-
К2×Vф).
Последнее уравнение является математической
моделью рассмотренного выше регулятора скорости и позволяет определить
неизвестный параметр К2:
Очевидно, что установившемся режиме
должно выполнятся равенство Vф=Vз . Исходя из этого, уравнение для определения параметра
К2 примет вид:
В схему регулятора требуется ввести
дополнительные звенья, которые бы обеспечивали автоматическую перестройку
коэффициента обратной связи К2 в зависимости от текущих значений заданной и
начальной скоростей, а также возмущающего воздействия, в соответствии с
полученной формулой. На рис. 6 представлена соответствующая структурная схема
блока автоматической настройки коэффициента обратной связи К2 (блока К2),
содержащего следующие звенья:
два умножителя У1 и У2, реализующие
функции умножения двух сигналов;
блок УС, реализующий функцию
вычитания сигналов;
блок СМ, реализующий функцию
суммирования двух сигналов;
два блока
,
реализующие функции получения обратной величины сигнала
блок генератора ступенчатой функции
F = 1;
-блок генератора ступенчатой функции F = К1.
Рисунок 6. Структурная схема блока автоматической
настройки коэффициента обратной связи К2.
Как видно из схемы на рисунке 6, умножитель У1
реализует операцию:
; блок УС:
; умножитель
У2:
; блок СМ:

Таким образом, состав и параметры
звеньев структурной схемы регулятора скорости нами определены полностью, в том
числе входные и выходные сигналы каждого звена.
.3 Исследование синтезированного
регулятора скорости
На основе структурных схем устройств и блоков,
приведенных на рисунке. 2 - рисунке 6, составим, используя лабораторную
компьютерную программу по моделированию устройств САУ-SamSim,
структурную схему системы автоматического регулирования скорости движущегося
объекта.
На рисунке 7 приведена примерная структурная
схема САР.
Рисунок 7. Структурная схема САР
скорости движущегося объекта.
В отличие от ранее рассмотренной структурной
схемы блока ОС, при построении блока ОС вместо блока К2 с постоянным значением
коэффициента К2, необходимо использовать два блока: умножитель сигналов УМ и
блок К2 с самонастраивающимся коэффициентом К2.
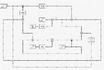
На рисунке 8. приведена структурная
схема САР скорости движущегося объекта смоделированная в программе SamSim.
Длительность времени моделирования
зададим равной 3Тв.
Так как Тв=6,5π=6,5·3,14=20,42,
то
длительность времени моделирования будет равна
Тв =3·20,42 =61,26.
Выберем приблизительно 61с.
На рисунке 9. приведен график
изменения скорости для заданных значений переменных.
Проводим оценку качества
регулирования скорости при изменении временных параметров апериодических
звеньев регулятора в следующих пределах:
Рис. 9.1 - график изменения скорости
для Т1мин = 0,5Т1 =0, 03с;
Рис. 9.2 - график изменения скорости
для Т1макс = 2Т1 = 0, 12с;
Рис. 9.3 - график изменения скорости
для Т2мин = 0,1Т2 = 0,05с;
Рис. 9.4 - график изменения скорости
для Т2макс = 5Т2 = 2,5с;
Рисунок 8. Схема САР скорости движущегося
объекта.
Рисунок 9. График изменения скорости при
заданных Т1=0,06, Т2=0,5
Рис. 9.1 График изменения скорости (Т1мин
= 0,5Т1 =0, 03с,Т2мин = 0,1Т2 = 0,05с)
Рис. 9.2 График изменения скорости (Т1макс
= 2Т1 = 0, 12с,Т2макс = 5Т2 = 2,5с)
Рис. 9.3 График изменения скорости (Т1макс
= 2Т1 = 0, 12с,Т2мин = 0,1Т2 = 0,05с)
.Рис. 9.4 График изменения скорости (Т1мин
= 0,5Т1 =0, 03с,Т2макс = 5Т2 = 2,5с)
2. Синтез и исследование кодера и декодера
информации
.1 Общие сведения
Процесс преобразования сообщения, передаваемого
по каналу связи средствами телемеханики называется кодированием. Процесс
обратного преобразования сигнала на приемной стороне в сообщение называется
сообщением. Каждому сообщению до преобразования его в соответствующую кодовую
комбинацию в устройстве телемеханики соответствует определенное двоичное числа,
состоящее из n разрядов (исходный двоичный код) и с помощью которого
идентифицируется то, или иное сообщение. Исходный n-разрядный двоичный код
позволяет хранить в памяти телемеханического устройства 2n различных сообщений,
т.е. для представления сообщений можно использовать все возможные комбинации
двоичного числа. Для представления N сообщений достаточно использовать число
двоичных разрядов, равное:
= ] log 2 N [ ,
где прямым скобкам соответствует целая часть
десятичного числа.
Кодирование сообщения, которое требуется
передать по каналу связи, заключается в том, что в кодовую комбинацию помимо n
разрядов исходного кода (так называемых информационных разрядов) дополнительно
определенным образом включают r избыточных разрядов (контрольных разрядов), в
результате чего передаваемому сообщению будет соответствовать не n-разрядная
кодовая комбинация значений исходного двоичного кода, (n + r)-разрядное
двоичное число. Добавление контрольных разрядов в исходную кодовую комбинацию позволяет
защитить передаваемое сообщение от возможных его искажений в процессе передачи
и приема этой кодовой комбинации.
Коды, позволяющие обнаружить и исправить ошибки
в кодовых комбинациях называются помехозащищенными или корректирующими кодами,
которые делятся на две группы: коды с обнаружением ошибок и коды с обнаружением
и исправлением ошибок. При наличии k ошибок в принятой кодовой комбинации,
последняя отличается от переданной значениями k переменных или, что одно и то
же, значениями k разрядов. Минимальное число d элементов, в которых одна
кодовая комбинация двоичного кода отличается от другой (по всем парам кодовых
комбинаций) называется кодовым расстоянием данного кода.
Инверсный код относится к числу кодов с
обнаружением ошибок представляющий собой разновидность кода с повторением, в
котором в качестве контрольных разрядов повторяются разряды исходного кода, при
этом общее число разрядов полученной кодовой комбинации увеличивается вдвое.
Инверсный код отличается от кода с повторением тем, что при нечетной сумме
единиц в исходной комбинации, ее проверочная часть, содержащая контрольные
разряды инвертируется, а при четной сумме единиц - проверочная часть кода с
повторением остается неизменной.
Рассмотрим принцип построения инверсного кода.
Допустим, что исходный код содержит n разрядов. Пронумеруем разряды инверсного
кода следующим образом: kn-1, kn-2, ... , k0,
rn-1, rn-2, ... , r0, где символом k
обозначены разряды исходного кода (информационной части), а символом r -
разряды контрольной части инверсного кода.
Полученные выражения являются функциями алгебры
логики (ФАЛ), записанные в аналитической форме, которые являются основой для
синтеза схемы кодирующего устройства на соответствующих логических элементах.
.2 Построение заданного кода для передаваемого
сообщения
+6=6
Переведем число 6 в двоичный код
10
= 01102
Таблица 2.
Сформируем контрольные разряды:
Для нашего примера значения
контрольных разрядов:
Получим следующую кодовую
последовательность.
Таблица 3.
|
k3
|
k2
|
k0
|
r3
|
r2
|
r1
|
r0
|
|
0
|
1
|
1
|
0
|
0
|
1
|
1
|
0
|
При использовании инверсного кода (сумма двух
последних цифр шифра есть, например, нечетное число 9, разлагаемое на два
сомножителя 3 и 3) к исходному коду добавляем 4-х разрядное двоичное число,
состоящее из контрольных разрядов и повторяющее исходную кодовую комбинацию,
так как в последней содержится четное число единиц: 0110. Таким образом,
закодированное сообщение принимает вид 8-ми разрядного двоичного числа:
01100110, которое необходимо передать по каналу связи. Структурный синтез
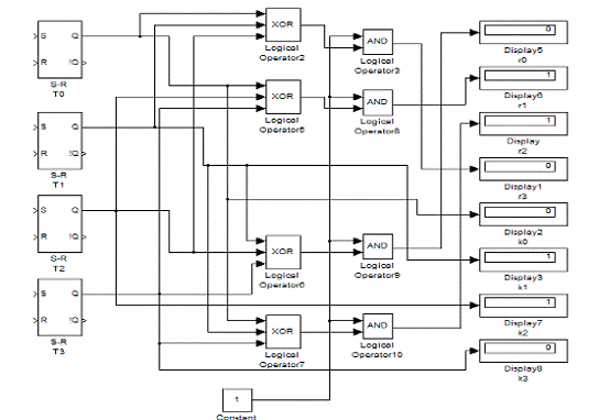
кодирующего устройства (кодера).
Для формирования исходного двоичного числа в
инверсном коде воспользуемся формулами для определения значений контрольных разрядов.
Будем считать, что исходный двоичное число (0110) хранится в регистре памяти
РП, состоящим из 4-х синхронных RS - триггеров. Триггер Т3 хранит старший
разряд исходного кода, а Т0 - младший. Для формирования контрольных разрядов
необходимо составит логическую схему, реализующую три операции сложения по
модулю 2.
Для построения схемы кодирующего
устройства используем блок XOR(исключающее ИЛИ),
реализующий функцию y1 сложения по модулю 2 для трех переменных:
.
Рисунок 10. Схема кодирующего устройства
инверсного кода.
Для построения кодирующего устройства необходимо
использовать 4 блока XOR
по числу контрольных разрядов. Структурная схема кодера для инверсного кода
представлена на рисунке 10. На вход кодирующего устройства подается исходный
код 0110, а на выходе имеем кодовую комбинацию в инверсном коде - 01100110. Для
обеспечения синхронизации вывода кода сигналы с блоков XOR
поступают на выход кодера через логические элементы И(AND),
на другой вход которых поступает сигнал, инверсный по отношению к
синхросигналу, т.е. логическая 1 на входы схем И(AND)
поступает при отсутствии синхросигнала на входе С триггеров, что исключает
возможность изменения состояния последних во время передачи кода.
.3 Структурный синтез декодирующего устройства
Для построения структурной схемы декодера
необходимо использовать полученные ранее логические функции синдромов. Для
проверки схемы декодера следует задаться последовательно искажением одного из
информационных разрядов и одного из контрольных разрядов и проверить
возможность обнаружения и исправления ошибок на основе полученных значений
синдромов на выходе декодера.
Для синтеза схемы декодирующего устройства
необходимо получить аналогичные ФАЛ для проверочных соотношений (синдрома), с
помощью которых осуществляется обнаружение принятой с искажением кодовой и
выделение сообщения в виде кодовой комбинации, представленной в исходном коде.
Если левые и правые части каждого из четырех соотношений, определенных для
принятой кодовой комбинации, равны, то можно утверждать, что принятая кодовая
комбинация не имеет искажений. В результате исходная кодовая комбинация
получается простым отбрасыванием контрольной части кода. Отсюда вытекает
правило составления ФАЛ для разрядов синдрома в виде суммы по модулю 2 левой и
правой частей соотношений.
Очевидно, что для принятой без
искажения кодовой комбинации значения всех четырех разрядов синдрома должны
быть равны 0, т.е. i0 = i1 = i2 = i3
= 0, что вытекает из правила составления соотношений. Если, хотя бы один из
разрядов синдрома не равен 0, то кодовая комбинация принята с ошибкой. Наличие
только одного ненулевого разряда синдрома указывает на то, что ошибка произошла
в соответствующем контрольном разряде кодовой комбинации. Если ошибка произошла
в kj разряде информационной части кодовой комбинации, то все разряды
синдрома, содержащие данный информационный разряд, кроме ij - го
будут равны единице. Проверочные соотношения являются ФАЛ и служат основой для
синтеза декодирующего устройства.
С помощью генератора ступенчатой функции
с логическим уровнем сигнала, равным 1, и соответствующих логических элементов
(повторителей и инверторов) по количеству разрядов в кодовой комбинации
необходимо сформировать требуемые ее значения в соответствии с пунктом 4
задания 2. Для каждой комбинации сигналов на входе декодера определяется
значение синдрома и дается оценка корректирующим возможностям спроектированного
декодера. Результаты исследований представлены в таблице 4.
Рисунок 11. Схема декодирующего устройства
инверсного кода.
Как видно из рисунка 11, для формирования
искаженной кодовой комбинации использованы восемь двухвходовых логических
элемента, из них 4 повторителя на элементах И(AND)
для формирования единичного значения символов кода и 4 инвертора на элементах
И-НЕ(NOT) для
формирования нулевого значения символов. Для изменения кодовой комбинации
достаточно на соответствующих логических элементах изменить параметры
управления, учитывая, что на их входы подается постоянный единичный уровень сигнала.
Таблица 4. Наименование
кода: инверсный код
|
Номер
сообщения: 6
|
Исходный
код: 0110
|
|
Передаваемая
кодовая комбинация:01100110
|
|
Принятая
кодовая комбинация
|
Значение
синдрома
|
Заключение
|
|
i3
|
i2
|
i1
|
i0
|
|
|
01100110
|
0
|
0
|
0
|
0
|
Сообщение
принято без ошибок
|
|
01110110
|
1
|
1
|
1
|
0
|
Ошибка
в информационном разряде k0
|
|
01100111
|
0
|
0
|
0
|
1
|
Ошибка
в контрольном разряде r0
|
|
01010110
|
0
|
0
|
1
|
1
|
Двойная
ошибка в информационном разряде k1, k2
|
|
01100000
|
0
|
1
|
1
|
Двойная
ошибка в контрольных разрядах r1,r2
|
|
01110111
|
1
|
1
|
1
|
1
|
Oшибки в информационном и
контрольном разряде k0, r0
|
|
10000110
|
0
|
0
|
0
|
1
|
тройная
ошибка в кодовой комбинации k1, k2, k3 .
|
|
|
|
|
|
|
|
Вывод
По заданию 1: Наилучший регулятор наблюдается
при постоянных времени Т1мин=0,03с и Т2мин=0,05с, так как
его время регулирования меньше чем при других постоянных, и отклонение
происходит всего на 0,25 В отличии от других пунктов, где отклонение превышает
данное значение.
По заданию 2: Если только один разряд синдрома
равен единице, то это свидетельствует о том, что ошибка произошла в соответствующем
контрольном разряде. Если только один разряд синдрома равен нулю, то это
говорит о том, что ошибка произошла в соответствующем информационном разряде.
Если все разряды синдрома равны единице, то произошла ошибка в одноименных
контрольном и информационном разряде (например разряды r1,
k1). Больше одной
ошибки декодирующее устройство обнаружить не может.
регулятор скорость кодирование
Список использованных источников
1. «Введение в электронику». Эрл Д.
Гейтс. Издательство «Феникс», 1998.г
2. Методические указания по
выполнению курсовой работы «Теоретические основы автоматики и телемеханики».
А.Г. Емельянов, М.Г. Комогорцев, Чита 2013г;
. «Начало программирования в
среде MatLAB». Учебное
пособие. Ю.Ф Лазарев. НТУУ-“КПИ”: 2003г
. «Передача дискретной
информации на железнодорожном транспорте». В.А. Кудряшов, Н.Ф. Семенюта.
Издательство «Транспорт», 1986г;
. «Проектирование дискретных
устройств на интегральных микросхемах». Г.И. Пухальский, Т.Я. Новосельцева.
Радио и связь, 1990г
. «Проектирование узлов и
систем автоматики и вычислительной техники». В.Г. Колосов, В.Ф. Мелехов.
Энергоатомиздат, 1983г;
. «Рабочая программа и
методические указания на курсовую работу» Учебное пособие. Ю.Г Боровков, А.В
Орлов РГОТУПС: 2008г
. «Телемеханика»: учебник для
вузов. В.Н. Тутевич, 1985г;
. «Теоретические основы
железнодорожной автоматики и телемеханики». В.В. Сапожников, М.Транспорт,1995г;
. «Теория линейных
электрических цепей железнодорожной автоматики, телемеханики и связи». М.Я.
Каллер, Ю.В. Соболев; А.Г. Богданов. Издательство «Транспорт», 1987г.
. «Теория передачи сигналов
на железнодорожном транспорте». Г.В. Горелов, А.Ф Фомин, А.А. Волков, В.К.
Котов. Издательство «Транспорт», 1999г;