Определение технического состояния форсунки двигателя по длительности впрыска топлива
Санкт Петербургский Государственный
Морской Технический Университет
Кафедра судовой автоматики и
измерений
Курсовая работа
"Определение технического
состояния форсунки двигателя по длительности впрыска топлива"
по дисциплине: "Управление
работоспособностью СЭО"
Тема выдана 16.09.14; Срок сдачи 25.11.14
Выполнил: студент гр.2590 Чернавцев В.А.
Проверил: профессор Хруцкий О.В.
Санкт-Петербург 2014 г.
Реферат
Работа содержит стр. текста ______, рисунков 22, таблиц 2.
Объектом исследования в данной работе является топливная
система дизельного двигателя. Цель работы - разработать диагностическую систему
технического состояния форсунки на основе времени впрыска топлива.
В ходе работы разработан измерительный канал, состоящий из
отдельных функциональных устройств. Разработаны схемотехнические решения для
реализации измерительного канала. Разработан алгоритм организации управления
работоспособностью. Разработан алгоритм работы программного обеспечения для
диагностики технического состояния форсунки.
Ключевые слова: диагностика, дизельный двигатель, датчик,
измерительный канал, ФНЧ, топливная система, форсунка, управление
работоспособностью.
Содержание
Введение
1. Объект управления работоспособностью
1.1 Назначение ОУ в задаче функционирования ДЭУ
1.2 Значимость отказа ОУ для ДЭУ в целом
1.3 Контролируемый параметр и его взаимодействие с процессом
деградации работоспособности
2. Организация процедуры управления работоспособностью
2.1 Периодичность измерения контролируемого параметра
2.2 Алгоритм организации процедуры управления работоспособностью
2.3 Виды работ при техническом обслуживании
3. Измерительный канал контролируемого параметра
3.1 Функциональная схема измерительного канала
3.2 Принципиальная схема измерительного канала
3.3 Датчик и технология его установки на объект
3.4 Энергообеспечение измерительного канала
3.5 Комплектующие измерительного канала
3.6 Вариант использования ПК для представления информации оператору
4. Моделирование измерительного канала в программе Simulink
Заключение
Литература
Приложения
Введение
В судовой дизельной энергетической установке главный
двигатель, обеспечивающий движение судна - дизель. Среди существующих судовых
энергетических установок, дизельные установки получили наибольшее
распространение. В настоящее время их доля в общем объеме строящихся судов
превышает 98%. Объясняется это очевидные превосходством судовых дизелей над
другими тепловыми двигателями: дизели обладают самой высокой экономичностью (их
КПД превышает 50%), обладают значительным ресурсом и постоянной готовностью к
функционированию [1].
Целью данной курсовой работы является разработка системы
управления работоспособностью топливной системы дизеля по техническому
состоянию форсунки. Контролируемый параметр - время впрыска.
1. Объект
управления работоспособностью
1.1
Назначение ОУ в задаче функционирования ДЭУ
При условии нормального воздухоснабжения энергетические и
экономические показатели дизеля, надежность, устойчивость работы на маневрах и
другие эксплуатационные качества практически полностью определяются
совершенством процесса топливоподачи.
Топливная система предназначена для
приема, хранения, очистки и своевременной подачи топлива в цилиндры двигателя.
В состав топливной системы входят: топливные цистерны, топливоперекачивающий и
топливоподкачивающий насос низкого давления, фильтры грубой и тонкой очистки,
подогреватели топлива, топливные сепараторы, подогреватели сепараторов,
топливный насос высокого давления, топливные форсунки и топливные трубопроводы.
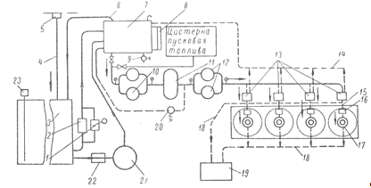
Рис 1. Схема топливной системы дизеля
На рис 1 показана принципиальная схема топливной системы.
Топливо из запасной цистерны 3 основным топливоперекачивающим насосом 2
подается в расходную цистерну 7. Расходная цистерна располагается выше двигателя
для обеспечения подпора, она оборудована переливной трубой 6, указателем уровня
8 и сливным краном 9. Топливо из расходной цистерны, пройдя спаренный фильтр
грубой очистки 10, топливоподкачивающим насосом 11 подается через спаренный
фильтр тонкой очистки 12 к топливным насосам высокого давления 13, а последние
нагнетают через трубопроводы высокого давления 15 и щелевые фильтры 16 топливо
к форсункам 17. Рециркуляционный трубопровод 14 обеспечивает отвод излишнего
топлива (отсечное топливо насосов высокого давления), а трубопровод 18 отвод
топлива, просочившегося через неплотности форсунок и насосов, в сточную
цистерну 19. Предохранительный клапан 20 осуществляет перепуск излишнего
топлива в расходную цистерну. При сильном загрязнении водой и механическими примесями
через сепаратор 21 пропускается топливо, предварительно нагретое в
подогревателе 22. Прием топлива осуществляется через палубные втулки 5 правого
и левого бортов и трубопровод 4. Резервный ручной насос - 1. При работе
двигателя на тяжелом топливе устанавливается еще цистерна пускового (легкого)
топлива для запуска и маневров главного двигателя. Для удаления отстоя из
запасной цистерны используется ручной зачистной насос 23. Стоит подробнее
рассмотреть устройство ТНВД и форсунки. Рассмотрим принципиальную схему топливного
насоса высокого давления:
Рис 2. Принципиальная схема ТНВД
Когда плунжер находится в нижнем положении, топливо через
окно А заполняет пространство над плунжером (рис.2, а). При вращении кулачкового
вала привода топливного насоса кулачок набегает на ролик толкателя (рис.2, б),
плунжер начинает двигаться вверх и постепенно закрывает окно А. При этом
нагнетательный клапан, прижатый к своему седлу пружиной, испытывает снизу
давление топлива, вытесняемого плунжером, а сверху - усилие пружины и давление
топлива, оставшегося в трубопроводе. Пока усилие на клапан, создаваемое
давлением топлива, меньше усилия, создаваемого пружиной, клапан закрыт и часть
топлива, не имея другого выхода, устремится из надплунжерного пространства
обратно в окно 4 (см. рис.2, б). Когда плунжер полностью закроет окно А (рис.2,
в), вытекание топлива через него прекратится. Примерно с этого момента при
продолжающемся ходе плунжера вверх начнется нагнетание: давление топлива преодолеет
усилие пружины нагнетательного клапана, он откроется, и топливо будет через
трубопровод поступать в форсунку до тех пор, пока плунжер не достигнет своего
крайнего положения (рис.2, г). Когда плунжер начинает двигаться вниз,
прекращается подача топлива. Нагнетательный клапан под действием пружины снова
садится на свое седло. Сбегая с выступа кулачка, ролик вместе с толкателем и
плунжером возвращается в первоначальное положение (см. рис.2, а).
Форсунка является неотъемлемым спутником топливного
насоса, и работают они совместно. Насос соединяется с форсункой нагнетательной
трубкой. Чем короче трубка, тем лучше, так как впрыск (подача) микроскопических
порций топлива становится более точным.
Рис 3. Схема устройства форсунки
Для впрыска топлива необходимо приподнять иглу, прижатую
пружиной. Это осуществляется за счет высокого давления топлива. Впрыскивание
происходит, когда давление топлива, действующее на кольцевой заплечик иглы,
создает усилие, достаточное для сжатия пружины при подъеме иглы. Тогда топливо
со значительной скоростью устремляется в цилиндр дизеля через распиливающие
отверстия, расположенные за иглой в нижней части корпуса распылителя (соплового
наконечника). Начальное давление впрыска, необходимое для поднятия иглы и
определяемое затяжкой пружины, обычно равно 19,6 - 31,3 МПа (200-320 кгс/см2).
1.2
Значимость отказа ОУ для ДЭУ в целом
На топливную аппаратуру приходится значительная доля отказов
дизеля (около 40 % всех отказов). Одним из наиболее ответственных узлов
топливной системы является форсунка. Обычно отказ форсунки связан с
разрегулировкой давления начала подъема иглы распылителя, закоксованием или
размывом его распыливающих отверстий. Ухудшение качества распыливания во многих
случаях является следствием изнашивания сопрягаемых поверхностей иглы и корпуса
распылителя.
Обнаружение большинства неисправностей, таких как
разгерметизация нагнетательного клапана, неисправность форсунки или износ
рабочих поверхностей ТНВД, очень затруднено в связи с постепенным их
возникновением, а также вследствие того, что влияние на выходные показатели
дизеля аналогично влиянию отказов в системах воздухоснабжения и
газораспределения. Это является причиной дополнительных работ по разборке,
проверке и осмотру узлов и деталей двигателя. Таким образом применение методов
и средств безразборного диагностирования топливной аппаратуры на работающем
дизеле является актуальной задачей.
Ухудшение технического состояния топливной аппаратуры, в
частности форсунки, приводит к нарушению процессов топливоподачи,
смесеобразования и сгорания. Как результат, рост потерь теплоты с уходящими
газами и уменьшение КПД [2].
1.3
Контролируемый параметр и его взаимодействие с процессом деградации
работоспособности
Контролируемым параметром является время впрыска форсунки.
Также в диагностической системе будет измеряться максимальное давление в
топливопроводе.
На рис.4, заимствованном из [2], представлены осциллограммы
давления топлива в рабочей полости насоса - pн и топливопроводящем
канале форсунки - pФ, снятые вместе с осциллограммами hИ
подъема иглы и отметкой ВМТ поршня (максимальное значение pн). Они
дают общее представление о процессе впрыскивания и его параметрах.
Рис. 4. Осциллограммы давления топлива в насосе и форсунке
До начала подачи насосом его рабочая полость заполнена
топливом под давлением pпод, создаваемым подкачивающим насосом.
Резкий подъем давления pн после точки НПН свидетельствует о начале
активного хода плунжера и сжатия топлива в насосе. Отрезок между точками НПН и
верхней мертвой точкой (ВМТ) поршня определяет угол опережения подачи по насосу
(φНПН).
Нагнетательный клапан, установленный в ТНВД, открывается
только в точке "а", когда давление pн возрастет до
остаточного давления pост, существующего в линии нагнетания между
смежными впрысками. В этот период система нагнетания перекрывается с одной
стороны иглой форсунки, с другой - нагнетательным клапаном насоса.
После точки "а" сжатие топлива будет во всей линии
нагнетания. Импульс pн в виде нарастающей волны давления идет к
форсунке и достигает ее в точке "b", что видно по началу подъема
давления у форсунки pФ. Однако игла поднимается только тогда, когда
давление pφ станет равным давлению
затяга пружины pЗП. Отрезок между точками начала подачи форсункой
НПФ и ВМТ поршня определяет угол опережения подачи по форсунке (φНПН).
Конец подачи насосом фиксируется на осциллограмме резким
падением давления pн, нагнетательный клапан садится, и топливо,
расширяясь, под действием перепада давлений pн - pпод
быстро перепускается в полость наполнения.
Через некоторое время волна падения давления pн от
насоса доходит до форсунки, и дальнейшее впрыскивание происходит только за счет
расширения топлива, отчего давление pФ падает. Когда оно упадет до
уровня давления pНПФ, игла садится на место (КПФ).
Нетрудно видеть, что давление pФ в момент КПФ
меньше, чем в момент НПФ. Зависимость pНПФ /pКПФ <1
принято называть дифференциальным эффектом иглы. Это очень важный параметр
процесса впрыска, в частности для понимания условий работы топливной аппаратуры
на самой малой частоте вращения дизеля [3].
2.
Организация процедуры управления работоспособностью
2.1
Периодичность измерения контролируемого параметра
Среднее время подачи топлива форсункой 5 мс. Для определения
периодичности измерения, необходимо задаться необходимой точностью измерения
контролируемого параметра. Примем максимальную погрешность измерения времени
впрыска равной 2% от номинального значения.
Рис 5. Осциллограмма давления в топливопроводе
Из рис 5 видно, что максимальная абсолютная погрешность,
вносимая при дискретизации измерений равна времени дискретизации (погрешность
дискретизации).

Ресурс распылителей форсунок для различных дизелей колеблется
в широких пределах: для малооборотных дизелей в среднем 10000-12000 ч, для
среднеоборотных 5000*8000 ч [4].
Развитие дефектов топливной аппаратуры происходит практически
линейно, без резкого изменения скорости развития. Достаточно полная информация
для построения тренда при не слишком большой избыточности можно добиться,
проводя измерения каждый час.
2.2 Алгоритм
организации процедуры управления работоспособностью
Диагностический прибор будет измерять давление в
топливопроводе, соединяющем ТНВД и форсунку. На основе измерений давления будет
определяться значение времени впрыска, а также максимальное давление в
топливопроводе. Для описания алгоритма организации процедуры управления
работоспособностью, стоит описать алгоритм предварительного преобразования
данных с измерительного канала, данные с которого будут использованы для
диагностирования.
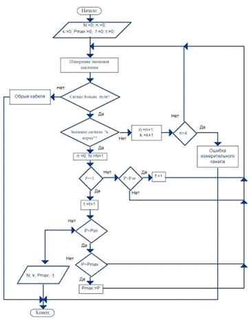
Рис 6. Алгоритм первичного преобразования данных с
измерительного канала
Данный алгоритм показывает, каким образом осуществляется
преобразование данных с измерительного канала для последующего анализа. Это
преобразование происходит в микроконтроллере. Дальнейший анализ происходит в
ПК.
Переменные в алгоритме:- число измерений сигнала давления за
цикл- число "выпавших" измерений подряд
Под "выпавшими" понимаются те измерения, которые не
вошли в диапазон возможных отклонений (0,1-4,9 В, что соответствует нулю и
максимально возможному рабочему давлению в топливопроводе)- число
"выпавших" измерений за цикл- Максимальное давление за цикл- булева
переменная, равна 1 когда идет процесс впрыска- время впрыска цикла
В начале работы обнуляются все переменные. Первым делом
алгоритм первичного преобразования данных с измерительного канала получает
значение давления в топливопроводе P. Стоит отметить, что получение данных с
измерительного канала осуществляется в моменты времени, определенные частотой
дискретизации.
Идет проверка на обрыв кабеля в измерительном канале.
Измерительный канал, имеет шкалу с подавленным нулем. Даже при нулевом сигнале
после усилителя, на микроконтроллер приходит сигнал 0,1 В. Так что если на
Микроконтроллере нулевой сигнал, это значит что в измерительном канале обрыв.
Далее проверяется, попал ли сигнал в диапазон возможных
отклонений величины (0,1-4,9 В, что соответствует нулю и максимально возможному
рабочему давлению в топливопроводе). Если значение выходит за этот диапазон,
значит измерение неинформативно и его значение будет выброшено. Если были
выброшены 5 измерений подряд, выводится сообщение об ошибке, измерение времени
впрыска и максимального давления в этом такте не проводятся.
В случае если измерение информативное, проверяется, идет ли
сейчас впрыск (f==1). Если нет, то проверяется не превышает ли значение P
давление затяга пружины Pзп. Если превышает, то начался впрыск. Если при
проверке оказывается что идет впрыск (f=1), то с каждым измерением
увеличивается t. Также измеряется максимальное давление. Если при f=1 не
выполнится условие P>Pзп, это означает что впрыск окончен. Значение
переменных сохраняется (передается в программный блок анализа). Переменные обнуляются,
и начинается новый цикл измерения времени впрыска.
Рис 7. Алгоритм организации процедуры управления
работоспособностью
Основная идея в том, что перед анализом 5 последовательных
измерений усредняются и лишь потом это усредненное значение добавляется к
тренду. Это сделано для того чтобы сгладить колебания Pmax и t.
В начале работы алгоритма из памяти считывается число
измерений и число грубых ошибок измерения измерений. Получив значения времени
впрыска t, максимального давления Pmax, количество проведенных измерений
давления и количество "выпавших" измерений, все это за цикл, система
проверяет, имеется ли объем измерений для выявления грубых ошибок (необходимо
как минимум два значения). Если нет, то этот объем создается сохранением
результата измерений без проверки на грубую ошибку. Алгоритм процесса выявления
грубой ошибки приведен в приложении 3. Когда накопится объем измерений для
усреднения, оно выполняется и усредненное значение сохраняется.
Усредненное значение добавляется к тренду. Когда же число
таких измерений достигнет 10-ти, то станет возможным прогнозирование по данным.
На основе последних 30-ти значений производится аппроксимация (это максимальное
число точек по которым будет вестись аппроксимация, минимальное - 10),
прогнозирование изменения параметров, диагностирование дефектов. На основе
результатов прогнозирования происходит расчет времени безаварийной работы и
рекомендуемого времени проведения ТО.
Также производится простое диагностирование измерительного
канала по проценту "выпавших" значений и грубых ошибок.
2.3 Виды
работ при техническом обслуживании
При техническом обслуживании дизеля обслуживание форсунки
состоит в ее проверке и регулировке; замене, в случае износа или повреждения.
Проверять работу форсунки можно при помощи топливного насоса,
установленного на двигателе; или лучше на специальном стенде (рис.8) [4].
Рис 8. Приспособление для проверки форсунок
Передвигая рычаг 1, действуют на плунжер насоса 2. Последний
забирает топливо из бака 3 и, прокачивая его через тройник 4 и трубопровод 5,
подает в форсунку 6. Перед проверкой открывают кран 7 и, передвигая рычаг,
удаляют воздух из системы.
Форсунку, подлежащую осмотру и регулировке, разбирают на
чистом и хорошо освещенном месте, промывают керосином или чистым топливом,
обдувают сжатым воздухом и снова собирают. У форсунок, которые имеют
регулируемый подъем иглы, регулировочный винт завертывают до упора, а затем
отвертывают на часть оборота, обеспечивающую необходимый подъем иглы. Последнее
указывается в инструкции по эксплуатации двигателя.
Чтобы не смешать детали разных форсунок, рекомендуется
разбирать и собирать их поочередно. При проверке надо соблюдать осторожность,
так как попадание струи топлива на кожу рук вызывает долго незаживающую рану.
Обтирать детали форсунки можно только салфетками из бязи или батиста.
Проверка отсутствия засорения отверстии в соплах. Форсунку
закрепляют на стенде, удаляют из системы воздух, краном 7 (см. рис.8) выключают
манометр 8, под форсунку кладут бумагу и резко впрыскивают топливо. Если на
бумаге прорванных мест или следов от струй топлива будет меньше, чем отверстий
в распылителе, это означает, что часть отверстий засорена.
Для прочистки отверстий форсунку разбирают, промывают в
керосине, нагар с наружных поверхностей снимают при помощи деревянного скребка,
отверстия прочищают стальной проволокой (диаметр которой должен быть меньше
диаметра сопловых, отверстий на 0,05 - 0,1 мм) и только затем собирают
форсунку.
Прочищать отверстия без разборки форсунки не разрешается, так
как в этом случае грязь останется внутри форсунки.
Если диаметры отверстий сопла увеличились на 10 - 12% па
сравнению с номинальным размером или отличаются друг от друга на ±5%, то сопла
заменяют.
Проверка плотности пары игла - направляющая втулка. Плотность
посадки иглы в ее направляющей проверяют следующим образом:
пружину форсунки затягивают таким образом, чтобы давление
открытия иглы соответствовало указанному в инструкции по эксплуатации двигателя
или в его паспорте;
создают давление в форсунке, несколько превышающее
оговоренное инструкцией, и по секундомеру определяют время падения давления на
50 кгс/см2 от установленного;
время, за которое давление упадет на 50 кгс/см2, указывается
в инструкции по эксплуатации двигателя и должно быть не меньше 15 сек для новых
распылителей и 5 сек для распылителей, бывших в употреблении.
При уменьшении плотности пары значительно увеличиваются
протечки топлива через зазор во время работы двигателя. Нормальным (для новой
форсунки) считается протечка топлива 1 - 4% количества топлива, поданного в
цилиндр. Количество топлива, сливаемого из разных форсунок за одно и то же
время, не должно различаться более чем на 50%.
При необходимости пару игла - направляющая заменяют запасной.
Переставлять иглы в направляющих втулках не рекомендуется, так как эти детали
очень точно (прецизионно) пригнаны друг к другу. При наклоне направляющей на
45° игла должна выходить из нее на 1/3 длины направляющей части под действием
собственного веса при любом повороте вокруг своей оси [4].
Проверка и регулировка давления подъема иглы форсунки. Для
проверки рабочего давления открытия иглы форсунки устанавливают на стенде (см.
рис.8) и насосом 2 создают давление топлива, контролируемое по манометру 9.
Величина давления указывается в инструкции по эксплуатации двигателя и
регулируется изменением силы натяжения пружины форсунки. Отклонение величины
давления открытия иглы форсунки от нормы допускается в пределах ± (5ч10)
кгс/см2 [4].
Проверка подтекания форсунки. Плотность притирки уплотняющего
конуса (или торца) иглы проверяют медленным повышением давления топлива в
форсунке, плавно передвигая для этого рычаг 1 (см. рис.8). При давлении на 5 -
10 кгс/см2 меньше давления впрыска конец распылителя должен быть сухим.
Если форсунка подтекает, то слегка притирают иглу к ее седлу
при помощи тонкой пасты ГОИ, разведенной на керосине. При притирке следят за
тем, чтобы паста не попадала в зазор между иглой и ее направляющей. После
притирки детали тщательно промывают в керосине или чистом топливе, обдувают
воздухом и снова проверяют на отсутствие подтекания [4].
Проверка качества распыливания топлива. Во время подачи
топлива форсунка должна давать резкий и четкий дробный впрыск с характерным
резким звуком. Для удобства наблюдения за качеством распыливания рекомендуется
направить форсунку на лист чистой бумаги. Следы топлива на бумаге должны быть
одинаковой густоты и расположены на равном расстоянии от центра. Если форсунка
не дает равномерного по окружности распыливания, ее разбирают, отверстия сопла
прочищают тонкой мягкой проволокой.
При большой эрозии сопловых отверстий увеличивается их
суммарное сечение и нарушается правильная форма сверления, что вызывает
снижение скорости выхода топлива из форсунки и, следовательно, ухудшает
качество распыла. В этом случае обычно сопло заменяют запасным [4].
3.
Измерительный канал контролируемого параметра
3.1
Функциональная схема измерительного канала
Рис 9. Функциональная схема измерительного канала
Сигнал с датчика подается на усилитель, далее на фильтр
нижних частот. На ФНЧ срезаются частоты выше частоты среза для того, чтобы
избавиться от вибрационных помех дизеля. После фильтра сигнал подается на АЦП,
который находится в микропроцессоре. Там происходит первичная обработка данных
(Рис 6), выявление сигналов не соответствующих диапазону измерений.
Далее через USB порт значения tф, Pmax, а также проценты
"выпавших" и грубых ошибок передаются на персональный компьютер. На
ПК значения сохраняются. Производится анализ накопленных данных: нахождение
аппроксимирующей зависимости, нахождение дефекта, прогнозирование развития с
установлением времени бесперебойной работы. На экране монитора выводятся тренды
tф и Pmax, указание дефекта, время бесперебойной работы и рекомендуемое время
назначения ТО. Также в ПК диагностируется измерительный прибор, по процентным
соотношениям "выпавших" и грубых ошибок измерений.
3.2
Принципиальная схема измерительного канала
Пьезоэлектрический датчик ПД-6 (рис.13) воспринимает
деформацию топливопровода, которая пропорциональна давлению топлива в нем и
вырабатывает токовый сигнал (рис 10). Сигнал пропорционален не силе, с которой
топливопровод давит на датчик, а скорости изменения этой силы. Далее в
усилителе токовый сигнал с датчика преобразуется в сигнал напряжения.
Рис 10. Токовый сигнал с датчика
Конденсатор в обратной связи необходимо выбрать таким, чтобы
диапазон значений напряжения после усилителя был от нуля до 4,8 вольт.
Сигнал с усилителя поступает на фильтр нижних частот, который
подавляет составляющие сигнала, частота которых больше частоты среза фильтра.
В данной системе фильтрация информационного сигнала является
одним из ключевых вопросов.
Это связано с тем что объект диагностирования, дизель,
создает сильные вибрационные помехи, к которым очень чувствителен
пьезоэлектрический датчик. Наибольший вибрационный фон создается
цилиндропоршневой группой, частотный диапазон вибрации которой от 0,2кГц до
40кГц [2]. Частота информационного сигнала:
Частотный диапазон вибрации выходит за частоту сигнала, так
что полностью избавиться от помех не удастся. В связи с этим необходимо
использовать ФНЧ с как можно более крутым спадом АЧХ после частоты среза.
Рис11. АЧХ ФНЧ Баттерворта и Чебышева 1 рода
Наиболее крутым спадом АЧХ среди активных фильтров обладает
фильтр Чебышева (рис 11, fср=0,5 Г). Но наличие пульсаций в полосе пропускания
делает такой фильтр непригодным для наших целей. Фильтры Баттерворта
оптимизированы для обеспечения, насколько это возможно, наиболее крутого спада
АЧХ при отсутствии пульсаций в полосе пропускания. Более крутую характеристику
фильтра Баттерворта можно получить увеличив число полюсов фильтра (рис 12). В
данном случае будет использован фильтр 4-го порядка. Расчет фильтра Баттерворта
приведен в приложении 1.
Рис 12. АЧХ фильтров Баттерворта
После усилителя, делитель напряжения Rd1-Rd2 вносит
постоянную составляющую в сигнал. Теперь диапазон изменений сигнала 0,1-4,9 В.
Rd1=10 кОм; Rd2=200 Ом;
Информационный сигнал поступает вход Pin0 макетной платы
Arduino Uno. Краткое описание макетной платы приведено в приложении 2. Плата
построена на основе микроконтроллера ATmega328. Данный микроконтроллер обладает
8-ми канальным 10-ти разрядным АЦП, а также вычислительными мощностями для
реализации алгоритма предварительной обработки измеряемых данных (рис 6).
К макетной плате не подведено питание (рис 13). Питание будет
осуществлено через порт USB.
Питание же операционных усилителей однополярное и
осуществляется блоком питания SN300S. Характеристики источника питания
приведены в приложении 5.
3.3 Датчик и
технология его установки на объект
Пьезодатчик ПД-6 - Датчик пульсаций давления в топливопроводе
диаметром 6…8 mm дизельного двигателя [6].
Рис 14. Пьезоэлектрический датчик ПД-6
Используются как первичные преобразователи для отметки
момента начала впрыскивания топлива в дизельных стробоскопах и оценки характера
изменения давления в топливопроводе в измерительных системах диагностики
дизелей.
Датчик устанавливается на топливопровод, между ТНВД и
форсункой. Сигнал с датчика снимается токовыми клещами. Один контакт
подсоединен к корпусу датчика через высокочастотный разьем, другой к
топливопроводу токовыми клещами.
3.4
Энергообеспечение измерительного канала
Блок питания SN300S имеет на выходе 6В и 300мА.
Характеристики блока питания приведены в приложении 4.
Если учесть что ток источника питания распределяется на 3
операционных усилителя, то получается 100 мА на каждый. Этого хватит чтобы
несколько раз подряд сжечь микросхемы такого типа. Поэтому в схему введены
токоограничивающие резисторы. Их номинал рассчитывается из значения
номинального тока ОУ. В данном случае это Iоу=10мА.
Внутреннее сопротивление источника питания равно:
r=U/I=6/0,3=20 Ом
Тогда номинал токоограничивающего резистора определяется как:
то=U/ (Iоу) - r=580 Ом
3.5
Комплектующие измерительного канала
Таблица 1. Комплектующие измерительного канала
|
№
|
Обозначение
|
Элемент
|
Наименование
|
Кол-во
|
Примечание
|
|
1.
|
Д
|
Датчик
|
ПД-6
|
1
|
Пьезоэлектрический датчик силы
|
|
2.
|
DA1-DA3
|
Микросхема
|
AD8698
|
3
|
Прецизионный операционный усилитель
|
|
3.
|
R1-R2
|
Резистор
|
Резистор С2 - 33Н - 0,125 - 2,4 кОм - ±5%
|
4
|
ГОСТ 28608-90
|
|
4.
|
Ri1-Ri2
|
Резистор
|
Резистор С2 - 33Н - 0,125 - 2 кОм - ±5%
|
2
|
ГОСТ 28608-90
|
|
5.
|
Rто1 - Rто3
|
Резистор
|
Резистор С2 - 33Н - 0,125 - 560 Ом - ±5%
|
3
|
ГОСТ 28608-90
|
|
6.
|
Rf1
|
Резистор
|
Резистор С2 - 33Н - 0,125 - 300 Ом - ±5%
|
1
|
ГОСТ 28608-90
|
|
7.
|
Rf2
|
Резистор
|
Резистор С2 - 33Н - 0,125 - 2,4 кОм - ±5%
|
1
|
ГОСТ 28608-90
|
|
8.
|
Rd1
|
Резистор
|
Резистор С2 - 33Н - 0,125 - 10 кОм - ±5%
|
1
|
ГОСТ 28608-90
|
|
9.
|
Rd2
|
Резистор
|
Резистор С2 - 33Н - 0,125 - 200 Ом - ±5%
|
1
|
ГОСТ 28608-90
|
|
10.
|
С1-C2
|
К10 - 330нФ - ±1пФ - П33
|
4
|
ГОСТ 25814-83
|
|
11.
|
Cf
|
Конденсатор керамический
|
-
|
1
|
ГОСТ 25814-83
|
|
12.
|
Arduino Uno
|
Макетная плата
|
Arduino Uno
|
1
|
Макетная плата с микроконтроллером ATmega328
|
3.6 Вариант
использования ПК для представления информации оператору
Данные с микроконтроллера передаются на персональный
компьютер. На компьютере диагностическая программа производит анализ данных.
Входные данные для диагностической программы (в Вольтах): Pmax - максимальное
давление за цикл t - время впрыска цикла, k/N - процент выпавших измерений за
цикл, d/S - процент грубых ошибок измерений t и Pmax за все время
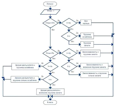
На основе Pmax и t, программа определяет диагноз:
Таблица 2. Диагностические признаки
|
t
|
Pmax
|
Диагноз
|
|
|
Все нормально ֎
|
|
▲
|
|
Пружина форсунки ослаблена
|
|
▼
|
|
Пружина форсунки зажата
|
|
▲
|
▲
|
Закоксованность форсунки (и возможно пружина
ослаблена)
|
|
▲
|
Закоксованность и пружина зажата
|
|
▼
|
▲
|
Быть того не может! Но если случилось, значит
форсунка закоксована, а пружина форсунки очень сильно зажата
|
|
▼
|
▼
|
Эрозия распылителя форсунки (и возможно пружина
зажата)
|
|
▼
|
Эрозия распылителя форсунки и пружина ослаблена
|
|
▲
|
▼
|
Эрозия распылителя форсунки и пружина сильно
ослаблена
|
Значение измерения сравнивается с Po и to. Po и to получены
усреднением измерений за первые 5 часов (измерения проводятся каждый час). И по
отклонению в одну или другую сторону величин определяется диагноз (рис 15).
Рис. 15. Алгоритм постановки диагноза
Оператору предоставляется наглядный тренд изменения t и Pmax
по последним 2-м неделям, прогноз изменения этих параметров. Определение
диагноза и времени безотказной работы. Рекомендации в назначении ТО.
Рекомендации в назначении ТО должны быть такими, чтобы при их соблюдении,
обнаруженный дефект не успел привести к повреждению элементов конструкции
топливной системы.
Также система постоянно проверяет среднее значение процента
"выпавших" значений P за цикл и процент грубых ошибок результатов.
При достижении критического значения одного или другого значения, оператор
будет поставлен в известность. Также, если 5 измерений давления подряд
"выпадут" (значение не лежит в пределах возможных отклонений
величины) микроконтроллер пошлет сигнал программе, и она также выведет сигнал
оператору, что в измерительном канале произошла ошибка.
4.
Моделирование измерительного канала в программе Simulink
Любое моделирование подразумевает определенные допущения.
Притом даже приближенная модель помогает лучше представить работу моделируемого
прибора, исследовать его работу при различных воздействиях и определить, каким
образом изменение определенных параметров сказывается на его работе.
На рис.16 представлена блок схема модели измерительного
прибора. За единицу модельного времени взята 1 мс. Сигнал на выходе датчика в
мА. На выходе усилителя и дальше, в вольтах.
Рис.16. Модель измерительного канала в Simulink
Сигнал с датчика моделируется блоком "Датчик"
(рис.17).
Рис.17. Сигнал с датчика
Блок "Шум" имитирует вибрационные помехи дизельного
двигателя (Рис.18). В данном случае это белый шум с подавленными частотами до
200 Гц (см пункт 3.2). Амплитуда помехи была принята во много раз больше
информационного сигнала. Это было сделано для того чтобы нагляднее
продемонстрировать свойства усилителя и фильтра нижних частот.
Рис.18. Сигнал с датчика без шума и с шумом
Блок "Усилитель" представляет собой интегратор с
коэффициентом усиления, обеспечивающим требуемый диапазон выходного сигнала
(0-4,8 В). Осциллограмма сигнала после усилителя представлена на рис. 19. Как
видно из осциллограммы, усилитель, будучи интегратором, выполняет функцию
фильтра. Это связано с тем что несмотря на высокую амплитуду импульса,
длительность его невелика и интеграл от него так же мал.
Рис. 19. Сигнал на входе усилителя и на его выходе
Блок "Фильтр 2-го порядка" имитирует ФНЧ 2-го
порядка с передаточной функцией:
где Кнч - статический коэффициент передачи, ωо - частота среза фильтра, Qf - добротность фильтра. Частота среза
фильтра равна 250 Гц. Два фильтра 2-го порядка, включенные последовательно,
образуют фильтр 4-го порядка. Осциллограмма сигнала после фильтра представлена
на рис. 20. Как видно из осциллограммы, фильтр сильно искажает задний фронт
сигнала. Это связано с тем, что при расчете частоты среза фильтра не было
учтено, что сигнал неоднороден. Так, передний фронт имеет большее время
нарастания, чем время падения заднего фронта и искажается не так сильно как
задний фронт.
Рис. 20. Сигнал на входе ФНЧ 4-го порядка и на его выходе
Уменьшить искажения можно сдвинув частоту среза дальше в
область высоких частот. Допустимый уровень искажения достигается при частоте
среза в 2 кГц (рис 21).
Рис.21. Сигнал на входе ФНЧ 4-го порядка (fср=2 кГц) и на его
выходе
Блок "АЦП" имитирует оцифровку сигнала (рис 22).
Частота дискретизации 10кГц. В данном случае идет квантование лишь по времени,
так как разрядность АЦП уже задана. Для диапазона 0-5 В сигнал квантуется
2^10=1024 значениями. При диапазоне 0,1-0,9 В, диапазон АЦП снижается до 983
значений. Тогда погрешность при оцифровке Pмах будет равна 1/983=0,001.
Максимальная абсолютная погрешность при оцифровке равна одной десятой процента
от верхней границы диапазона измерений. За верхнюю границу диапазона измерений
берется 1,05*Pдоп. Идея в том что за максимально допустимое значение давления
топливная система выходить не должна. Дефекты форсунки развиваются медленно и у
обслуживающего персонала будет время назначить своевременное ТО.

В ходе моделирования выяснилось, что усилитель отлично
отфильтровывает высокочастотные импульсы с амплитудой во много раз больше
информационного сигнала. Фильтр нижних частот с частотой срез в 250 Гц сильно
искажает сигнал и снизить искажения можно сдвинув частоту среза до 2 кГц.
Заключение
В ходе работы была разработана система диагностики состояния
форсунки по времени впрыска. Был проведен анализ возможных путей решения поставленной
задачи. Из всех возможных путей было выбрано наиболее оптимальное, как с точки
зрения надежности, так и с экономической целесообразности, решение инженерной
задачи.
Результат работы можно считать прибор для диагностики
топливной аппаратуры дизельного двигателя на стадии эскизного проекта, который
может послужить основой для более серьезной разработки аналогичной системы.
В частности в проекте была проделана работа:
анализ топливной системы дизеля
разработка алгоритма измерения
разработка алгоритма организации процедуры управления
работоспособностью
синтез функциональной и принципиальной схем измерительного
канала
моделирование измерительного канала
Литература
1.
В.К. Румб, Г.В. Яковлев, Г.И. Шаров, В.В. Медведев, М.А. Минасян "Судовые
энергетические установки", СПбГМТУ 2007 г.
.
А.Е. Никитин, Л. В Станиславский, Э.А. Улановский "Диагностирование
дизелей", М.: Машиностроение, 1987 г.
.
С.В. Камкин, И.В. Возницкий, В.П. Шмелев "Эксплуатация судовых
дизелей", М.: Транспорт, 1996 г.
.
Сайт компании "Морское агенство Транс-сервис"
#"805695.files/image028.gif">
Рис 1. Схема фильтра Саллена Кея 4-го порядка
Здесь нет опечатки, схема действительно носит название
фильтра Саллена Кея, по имени создателя. Фильтром же Баттерворта называют
фильтр Саллена Кея, элементы которого рассчитаны по таблице Баттерворта.
Сохранение исторической справедливости.
Для расчета необходимо воспользоваться таблицей для расчета
основных активных фильтров:
Таблица 1. Таблица коэффициентов для расчета фильтров
В данном случае нас интересует Фильтр Баттерворта 4-го
порядка. Для него K1=1,152; K2=2,235;
Для частоты среза должно выполняться условие:
Зададимся значением Ri1=Ri2=2 кОм (Обычно берется в пределах
2-10 кОм)
Тогда С1=С2=318 нФ. Rf= (K-1) *Ri; Rf1=304 Ом; Rf1=2,47 кОм;
Теперь R1 и R2. Номиналы этих резисторов определяют усиление
фильтра и были подобраны эмпирически. При R1=R2=2,5 кОм коэффициент усиления
фильтра в полосе пропускания равен единице.
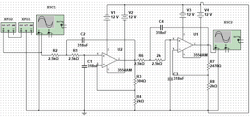
Фильтр был смоделирован и проверен в программе Multisim 12:
Рис 2. Схема фильтра Баттерворта в программе Multisim
Генератор напряжения XFG1 выдает суносоидальный сигнал с
частотой 250Гц и амплитудой в 3В, XFG2 - 2кГц и 0,7В. Генераторы включены
последовательно и суммарное напряжение подается на вход фильтра. У обоих
осциллографов задействован канал А. Результат моделирования представлен ниже:
Рис 2. Напряжение на экранах осциллографов
форсунка двигатель измерительный канал
Приложение 2.
Краткая информация о макетной плате Arduino Uno
Общие сведенияUno контроллер построен на ATmega328.
Платформа имеет 14 цифровых вход/выходов (6 из которых могут
использоваться как выходы ШИМ), 6 аналоговых входов, кварцевый генератор 16
МГц, разъем USB, силовой разъем, разъем ICSP и кнопку перезагрузки.
Для работы необходимо подключить платформу к компьютеру
посредством кабеля USB, либо подать питание при помощи адаптера AC/DC или
батареи.
Характеристики
|
Микроконтроллер
|
ATmega328
|
|
Рабочее напряжение
|
5 В
|
|
Входное напряжение (рекомендуемое)
|
7-12 В
|
|
Входное напряжение (предельное)
|
6-20 В
|
|
Цифровые Входы/Выходы
|
14 (6 из которых могут использоваться как
выходы ШИМ <#"805695.files/image035.gif">
 - измеренное значение параметра
 - предыдущее значение параметра
 - максимальное измеренное значение параметра (вместе с вновь
измеренным)
 - минимальное измеренное значение параметра (вместе с вновь
измеренным)
Значение данного отношения должно быть меньше значения  - коэффициента, зависящего от доверительной вероятности Р и числа
наблюдений N в выборке. Значение коэффициента  для проверки результатов наблюдений на наличие грубых
погрешностей в зависимости от объема выборки N для доверительной вероятности
Р=95% приведено в таблице 1.
Таблица1. Значение коэффициента 
|
N
|
3
|
4
|
5
|
7
|
10
|
15
|
20
|
30
|
100
|
|
|
0.94
|
0.76
|
0.64
|
0.51
|
0.41
|
0.30
|
0.26
|
0.20
|
Если же это условие не выполняется, измерение принимается за
грубую ошибку и исключается из ряда значений. [5]
Приложение 4.
Характеристики блока питания SN300S
Эти блоки питания со стабилизированным напряжением.
Переключатель напряжения находится на обратной стороне блока питания. Это
позволяет избежать случайного изменения напряжения при использовании блока
питания.
Стабилизированный блок питания 300мА поворотный переключатель
напряжения на обратной стороне блока питания 8 насадок, подходящих к 98%
электроприборов защита от короткого замыкания термозащита защита от перегрузок
Технические характеристики:
Входное напряжение: 220 В ~ 50 Гц Выходное напряжение:
1,5/3,0/4,5/6,0/7,5/9,0 /12,0 В 3,6 ВА Вес: 387гр Размер: 92х56х84мм
Технические
параметры
Выходное напряжение, В 1.5…12
<http://www.chipdip.ru/catalog-show/stabilized-power-adapters/?p.1508=1.5%e2%80%a612>
Выходной ток, А 0.3
<http://www.chipdip.ru/catalog-show/stabilized-power-adapters/?p.1509=0.3>
Мощность, Вт
<http://www.chipdip.ru/catalog-show/stabilized-power-adapters/?p.516=3>
Похожие работы на - Определение технического состояния форсунки двигателя по длительности впрыска топлива
|