Реконструкция зоны ТО-2 предприятия ОАО 'Магадан Авто'

  • Вид работы:
    Дипломная (ВКР)
  • Предмет:
    Транспорт, грузоперевозки
  • Язык:
    Русский
    ,
    Формат файла:
    MS Word
    53,83 Кб
  • Опубликовано:
    2014-06-27
Вы можете узнать стоимость помощи в написании студенческой работы.
Помощь в написании работы, которую точно примут!

Реконструкция зоны ТО-2 предприятия ОАО 'Магадан Авто'

Содержание

Введение

. Характеристика автотранспортного предприятия

.1 Назначение предприятия

.2 Характеристика подвижного состава

.3 Структура управления подразделениями АТП

.4 Анализ работы АТП за 2005-2009 год

.5 Анализ работы АТП за 2006-2010 год

. Расчётно-технологическая часть

.1 Выбор исходных данных

.2 Корректирование нормативов режима ТО и ремонта

.2.1 Корректирование пробега до ТО-1

.2.2 Корректирование пробега до ТО-2

.2.3 Корректирование пробега до капитального ремонта

.3 Приведение пробегов ТО и ТР к кратности среднесуточного пробега

.4 Корректирование трудоёмкости ТО и ТР

.4.1 Корректирование трудоёмкости ЕО

.4.2 Корректирование трудоёмкости ТО-1

.4.3 Корректирование трудоёмкости ТО-2

.4.4 Корректирование трудоёмкости ТР

.5 Определение коэффициента технической готовности и использования парка, определение годового пробега парка

.5.1 Определение коэффициента технической готовности

.5.2 Определение коэффициента использования парка

.5.3 Определение годового пробега парка

.6 Расчёт годовой программы обслуживания

.6.1 Годовое количество КР

.6.2 Годовое количество ТО-2

.6.3 Годовое количество ТО-1

.6.4 Годовое количество ЕО

.7 Расчёт суточной программы обслуживания

.7.1 Суточное количество ЕО

.7.2 Суточное количество ТО-1

.7.3 Суточное количество ТО-2

.8 Определение годовой трудоёмкости по видам обслуживания

.8.1 Годовая трудоёмкость ЕО

.8.2 Годовая трудоёмкость ТО-1

.8.3 Годовая трудоёмкость ТО-2

.8.4 Годовая трудоёмкость ТР

.9 Определение трудоёмкости проектируемого подразделения

.10 Определение численности рабочих

.11 Определение числа постов

. Организационная часть

.1 Выбор метода организации ТО и ТР

.2 Подбор технологического оборудования

.3 Расчёт площади проектируемого подразделения

.4 Разработка технологического процесса

.5 Технологическая карта

.6 Мероприятия по охране труда

.6.1 Расчёт освещения

.6.2 Расчёт отопления

.6.3 Определение расхода воды на участке

.6.4 Расчёт вентиляции

.7 Безопасность труда

.8 Мероприятия по промышленной санитарии

.9 Пожарная безопасность

. Конструктивная часть

.1 Назначение и состав конструкции

.2 Техника безопасности при работе с приспособлением

4.3 Расчёт конструкции на прочность

. Экономическая часть

.1 Режим работы участка

.2 Расчёт стоимости основных фондов

.2.1 Определение стоимости здания участка

.2.2 Определение стоимости производственного оборудования

.2.3 Стоимость инструмента и приспособлений

.2.4 Стоимость инвентаря

.3 Расчёт себестоимости работ

.3.1 Определение среднечасовой тарифной ставки

.3.2 Определение общего годового фонда заработной платы

.3.3 Отчисления от фонда заработной платы в фонд социального развития

.3.4 Определение стоимости материалов и запасных частей

.3.5 Расчёт статей накладных расходов

.3.6 Определение суммы капитальных вложений, необходимых для внедрения проектных решений

.3.7 Составление калькуляции себестоимости работ участка на 1000 км.

.4 Расчёт экономической эффективности и срока окупаемости капитальных вложений

.5 Определение степени снижения себестоимости работ и роста производительности труда

. Технико-экономические показатели проекта

Заключение

Список литературы

Введение

Автомобильный транспорт занимает ведущее положение во многих странах мира. Главным направлением развития общественного производства на современном этапе становится его временная интенсификация, что обусловлено огромными масштабами и постоянно растущими общественными потребностями

Автомобильный транспорт развивается качественно и количественно бурными темпами. В настоящее время ежегодный прирост мирового парка автомобилей составляет 10-12 млн. единиц, а его численность более 400 млн. единиц. автотранспортный предприятие технологический реконструкция

Однако процесс автомобилизации не ограничивается только увеличением парка автомобилей. Быстрые темпы развития автотранспорта обусловили определенные проблемы, для решения которых требуется научный подход и значительные материальные затраты

Автомобильный транспорт играет важную роль и в транспортной системе нашей страны. Работой автомобильного транспорта обеспечивается нормальное функционирование предприятий, фабрик, заводов, отраслей пищевой и лёгкой промышленности, торговых организаций, рынков и различных детских учреждений.

Автомобильный транспорт в отличие от других видов транспортных средств является наиболее массовым и удобным для перевозки грузов и пассажиров на относительно небольшие расстояния. Он обладает большой маневренностью, хорошей приспособленностью в различных климатических и географических условиях.

Свыше 80% объёма всех перевозимых грузов приходиться на этот вид транспорта.

Автомобильный транспорт имеет большое значение в жизнеобеспечении Магаданской области.

Ежегодно растёт спрос на транспортные услуги, возникает нехватка обслуживающих единиц, и соответственно происходит монополизация данных услуг.

Для предотвращения этого необходимо разработать и спроектировать такое АТП, которое позволило бы своевременно выполнять свои функции по поддержанию работоспособности автопарка, поддерживать высокий коэффициент выпуска автомобилей на линию.

Следует также отметить, что во многих случаях развитие производственно-технической базы автомобильного транспорта пока отстает от темпов роста автомобильного парка и отставание в последующие годы может увеличиться.

Отсюда возникает задача реконструкции существующей базы, с увеличением использования имеющихся производственных площадей.

Кроме того, одной из важнейших проблем, стоящих перед автомобильным транспортом, является повышение эксплуатационной надежности автомобилей. Решение этой проблемы лежит в качественном и своевременном обслуживании и ремонте. Это требует создания необходимой производственной базы для поддержания подвижного состава в исправном состоянии, широкого применения прогрессивных и ресурсосберегающих технологических процессов технического обслуживания и ремонта, эффективных средств.

Транспортные средства прошедшие техническое обслуживание и ремонт должны отвечать требованиям действующих в РФ правил, нормативов и стандартов, относящихся к обеспечению дорожного движения.

Из-за несвоевременного и некачественного ТО автомобилей повышается уровень загрязнения воздушной среды отравляющими веществами отработавших газов, что приводит к нарушению природоохранного законодательства РФ.

Так же техническая готовность автомобиля к эксплуатации в значительной степени зависят от самого водителя ля, его квалификации, знания устройства автомобиля, и правил его эксплуатации.

Знание этих правил и их применение на практике, позволит успешно эксплуатировать автомобиль и значительно продлить срок его службы.

1. Характеристика автотранспортного предприятия

.1 Назначение предприятия

Предприятие ООО "Магадан Авто" было основано в 2005 году. Начальником предприятия является Крамаренко А.В.

Данное предприятие занимается пассажирскими перевозками в г. Магадане и в Магаданской области.

Предприятие ООО "Магадан Авто" также заключает контракты с другими предприятиями для перевозки пассажиров на предприятия.

Автобусный парк с каждым годом обновляется. Обобщает и распространяет передовые методы работы, способствующие дальнейшему совершенствованию организации перевозок, повышению уровня и культуры обслуживании пассажиров.

Услугами данного предприятия пользуется большая часть населения.

На данный момент предприятие имеет 61 автомобиль.

Ремонт и обслуживание этих автомобилей осуществляется в АРМ этого же предприятия. В АРМ ООО "Магадан Авто" имеется почти всё технологически необходимое оборудование и оснастка для качественного проведения технического обслуживания (ТО) и текущего ремонта (ТР) автомобилей.

В АРМ, кроме обслуживания автомобилей предприятия, производится обслуживание автомобилей частных лиц, по предварительному договору. Тем самым увеличивается прибыль предприятия.

1.2 Характеристика подвижного состава

Таблица 1 - Характеристика подвижного состава

Тип подвижного состава

Пассажировместимость, чел.(сидя/общее)

Количество, ед

Автобусы



Hyundai Aerotown

34

5

Hyundai Aerocity

36/120

6

Hyundai Aeroshuttle

49

3

Hyundai Chorus

25

2

Asia Combi

19/24

5

Asia Cosmos

29

4

Kia Combi

29

4

Икарус 256

45+1(служебное)

1

КАВЗ 4238-01

34/44

2

ЛАЗ 695-Н

34/67

5

ЛАЗ 697-Р

33

7

ЛАЗ 699-Р

41

6

ПАЗ 672

23/37

1

ПАЗ 3201

26

1

ПАЗ 3205

28/36

1

ПАЗ 3206

28/36

1

НефАЗ 5299

25/141

7

Всего

-

61



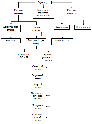
1.3 Структура управления подразделениями АТП

Рисунок 1 Структура управления подразделениями АТП

.4 Анализ работы АТП за 2005-2009 год

Таблица 2 - Показатели работы АТП

Показатели

2006

2007

2008

2009

2010

Среднесписочное количество автомобилей, ед.

51

53

57

59

61

Общий пробег парка, км

4244220

4565420

5076420

5125330

5009625

Коэффициент использования пробега

0,87

0,88

0,84

0,86

0,90

Коэффициент использования пассажировместимости

0,71

0,70

0,60

0,60

0,72

Коэффициент технической готовности парка

0,58

0,60

0,62

0,64

0,66

Коэффициент выпуска

0,57

0,59

0,60

0,62

0,64

Среднетехническая скорость, км\ч

35,30

35,10

35,90

34,90

35,20

Среднее расстояние перевозки, км

90

93

96

98

92

Среднесуточный пробег, км

228

236

244

238

225

Время на маршруте, ч

9,40

9,70

10,00

9,80

9,60

Суммарный объём перевозок, пас

695072

729876

816756

863488

880574

Пассажирооборот, т.км

62556480

67878468

78408576

84621824

81012808


.5 Анализ работы АТП за 2006-2010 год

На графиках наблюдается неуклонный рост объёма перевозок и пассажирооборота. Причиной этого является, рост значений коэффициентов: использования пробега, технической готовности, использования пассажировместимости, выпуска. Увеличение данных коэффициентов вызвано экономическим развитием Магаданской области, а также развитием самого предприятия.

Коэффициент использования пробега - это отношение длины ездки с пассажирами к длине маршрута.

В 2006 году он составлял 0,87. Это указывает, что большая часть от общего пробега была с пассажирами. В 2007 году он увеличился на одну сотую доли, до 0,88. В 2008 году наблюдается падение показателя до 0,84 - уменьшился пробег с пассажирами. В 2009 году показатель коэффициента увеличился до 0,86. Это вызвано повышением заказа на обратный путь, в результате чего возрос пробег с пассажирами. В 2010 году, показатель коэффициента возрос до наивысшего значения за 5 лет и составил 0,90 - пробег с пассажирами увеличился.

Коэффициент использования пассажировместимости - это отношение количества перевозимых пассажиров к пассажировместимости автомобиля. С 2006 по 2008 года показатель коэффициента уменьшался с 0,71 - в 2006 году, до 0,6 - в 2008 году. Это указывает на то, что автомобили были загружены чуть больше чем наполовину. А с 2008 по 2009 года показатель не изменялся и был равен 0,6. И в 2010 году коэффициент возрос до 0,72. Это связано с уменьшением перевозимых пассажиров.

Коэффициент технической готовности - это отношение исправного количества автомобилей к списочному количеству автомобилей.

С 2006 по 2010 года показатель коэффициента неуклонно возрастал с 0,58 - в 2006 году, до 0,66 в 2010 году. Это вызвано: списанием старого подвижного состава, покупкой новых автомобилей, улучшением материально-технической базы, и, организации технического обслуживания и ремонта автомобилей.

Коэффициент выпуска автомобилей на линию - Это отношение количества выпущенных на линию автомобилей к списочному составу.

Данный коэффициент зависти от коэффициента технической готовности. Все изменения коэффициента прямо пропорциональны изменениям коэффициента технической готовности.

Это полностью подтверждают графики, по которым видно, что коэффициент выпуска автомобилей на линию неуклонно увеличивался с 0,57 - в 2006 году, до 0,64 - в 2010 году, также как и коэффициент технической готовности.

В 2006 году объём перевозок составлял 695072 пассажиров. В 2007 году он повысился до 729876 пассажиров, однако, в то же время, коэффициент использования пассажировместимости уменьшился. Такие же изменения наблюдаются и в 2008 году, объём перевозок, в котором составил 816756 пассажиров.

В 2009 году объём перевозок составил 863488 пассажиров. Однако, в 2009 году, коэффициент использования пассажировместимости не уменьшился. При этом сократилось увеличение показателя суммарной пассажировместимости (увеличение количества автомобилей), а так же положительное изменение коэффициента технической готовности.

Эта же динамика наблюдается и в 2010 году, объём перевозок в котором составил 880574 пассажиров.

Пассажирооборот, также как и объём перевозок, всё время возрастает. Однако в 2010 году этот показатель уменьшился, по причине уменьшения второго показателя, влияющего на пассажирооборот - длины ездки с пассажирами. В 2010 году длина ездки с пассажирами уменьшилась до 92 км., что на 6 км. меньше чем в 2009 году.

2. Расчётно-технологическая часть

.1 Выбор исходных данных

Для определения необходимого количества автобусов находится суммарная производительность одного автобусаWА,пас,

 (2.1)

где Tм - время на маршруте, ч;

Vт - среднетехническая скорость, км/ч;

γ - коэффициент использования пассажировместимости;

β - коэффициент использования пробега;- пассажировместимость, т;м- длина маршрута, км;по - время простоя на промежуточных остановках, ч.;ко - время простоя на конечных остановках, ч.;число ездок.

пас.

Годовой объём перевозок пассажиров одним автобусом Qгод, пас,

Qгод = WA×Дрг×aв,(2.2)

где Дрг - количество рабочих дней в году;

aв - коэффициент выпуска.

Qгод = 63× 365 × 0,64 = 14716,8пас.

Находим количество автобусов Ап, ед,

,(2.3)

где: Плановый объём перевозок на 2011 год определяется из объёма перевозок за 2010 год, увеличивая плановый объём перевозок за 2010 год на 5%. Тогда получим

= Q2010×5%= 880574×1,05 = 924603 пас

Определяем потребное количество автобусов Ап, ед,

ед.

Время оборота автобуса на маршруте to, км,

(2.4)

час.

Количество оборотов за деньZo, об,

 (2.5)

 оборот

Определяем среднесуточный пробег автомобиля Lcc, км,

Lcc = 2×Lм×Zo+lo, (2.6)

где lo-нулевой пробег автобуса lo= 4 км;

Lcc = 2×92×1 + 4 = 188км.

В дальнейших расчётах принимаем автобус ЛАЗ - 695Н в количестве 63 ед. Среднесуточный пробег 188 км.

Исходные данные для дальнейших расчётов сводим в таблицу 3.

Таблица 3 - Исходные данные

Показатели

Значение

Списочное количество автомобилей, ед.

63 ед.

Марка автомобилей

ЛАЗ - 695Н

Пробег с начала эксплуатации, км.

137500 км.

Процент автобусов прошедших КР

28 %

Среднесуточный пробег, км.

188 км.

Место эксплуатации

Магаданская область

Категория дорог

III

Климатические условия

Очень холодный


Выбор коэффициентов корректирования, нормативных пробегов и трудоемкостей.

Выбираем значения коэффициентов исходя из условий проектирования и вносим показания в таблицу:

К1 - коэффициент корректирования нормативов в зависимости от условий эксплуатации; [1 т. 2.8]

К2 - коэффициент корректирования нормативов в зависимости от модификации подвижного состава; [1 т. 2.9]

К3 - коэффициент корректирования нормативов в зависимости от природно-климатических условий; [1 т. 2.10]

К5 - коэффициент корректирования нормативов трудоёмкости ТО и ТР в зависимости от количества обслуживаемых и ремонтируемых автомобилей на АТП; [1 т. 2.12]

Таблица 4 - Коэффициенты корректирования нормативов пробегов и трудоёмкости

Показатели

Коэффициент


К1

К2

К3

К5

Периодичность ТО

0,80

-

0,80

-

Удельная трудоёмкость ТО и ТР

1,20

1,00

1,30

1,15

Пробег до КР

0,80

1,00

0,70

-

нто-1 - нормативный пробег до ТО-1 [1 т. 2.1]нто-2 - нормативный пробег до ТО-2 [1 т. 2.1]нкр - нормативный пробег до КР [1 т. 2.3]нeo - нормативная трудоемкость ЕО [1 с. 15]нто-1 - нормативная трудоемкость ТО-1 [1 с. 15]нто-2 - нормативная трудоемкость ТО-2 [1 с. 15]

tнтр - нормативная трудоемкость ТР [1 с. 15]

Днор - продолжительность простоя подвижного состава в ТО [1 т. 2.6]

Днкр - продолжительность простоя подвижного состава в КР [1 т. 2.6]

Таблица 5 - Нормативные показатели пробегов и трудоёмкостей

Тип П.С.\ Показатель

Lнто-1, км

Lнто-2, км

tнeo, чел.ч

tнто-1, чел.ч

tнто-2, чел.ч

tнтр, чел.ч/1000км

Днор, дн/1000км

Днкр, дн

ЛАЗ-695Н

3500

14000

360

0,8

5,8

24,0

6,5

0,4

20



.2 Корректирование нормативов режима ТО и ремонта

.2.1 Корректирование пробега до ТО-1

`то-1 = Lнто-1× К1× К3, (2.7)`то-1 = 3500 × 0,8× 0,8 = 2240 км.

.2.2 Корректирование пробега до ТО-2

`то-2 = Lнто-2× К1× К3, (2.8)`то-2 = 14000 × 0,8× 0,8 = 8960 км.

.2.3 Корректирование пробега до капитального ремонта

`кр = Lнкр× К1× К2× К3, (2.9)`кр = 360000 × 0,8×1,0× 0,7 = 201600 км.

Средний пробег до капитального ремонта с учётом возраста подвижного состава Lкр.ср, км,

кр.ср = (Ан×L`кр + 0,8 ×L`кр× Ас) / Acп, (2.10)

где Ан - количество автомобилей, не прошедших КР, ед.;

Ас - количество автомобилей, прошедших КР, ед.

Ас=Асп/100 × %с

где %с- процент автомобилей прошедших КР

%с= 28%

Ас=63/100 ×28 = 18 авт.

Ан =Асп - Ас

Ан =63 - 18 = 45 авт.кр.ср = (45×201600 + 0,8 ×201600 × 18) / 63 = 190080 км.

.3 Приведение пробегов ТО и ТР к кратности среднесуточного пробега

Таблица 6 - Корректировка нормативов пробега

Пробег

Нормативный, км

Скорректированный, км

Коэффициент кратности

Принять к расчёту, км

Lcc

188

-

-

188

Lто-1

3500

2187

12

2256

Lто-2

14000

8748

4

9024

Lкр.ср

400000

190080

21

189504


В дальнейших расчётах используем значения пробегов, принятых к расчёту.

.4 Корректирование трудоёмкости ТО и ТР

.4.1 Корректирование трудоёмкости ЕО

`ео = tнео× К2× К5, (2.11)`ео = 0,8× 1,0× 1,15 = 0,92чел.час.

2.4.2 Корректирование трудоёмкости ТО-1

`то-1 = tнто-1× К2× К5, (2.12)`то-1 = 5,8× 1,0× 1,15 = 6,67чел.час.

.4.3 Корректирование трудоёмкости ТО-2

`то-2 = tнто-2× К2× К5, (2.13)`то-2 = 24,0× 1,0× 1,15 = 27,6 чел.час.

.4.4 Корректирование трудоёмкости ТР

`тр = tнтр× К1× К2× К3× К4× К5, (2.14)

где К4 - коэффициент корректирования нормативов удельной трудоёмкости ТР в зависимости от пробега с начала эксплуатации; [1 т. 2.11]

= Lнэ / Lкр.cр = 137500 / 189504 = 0,73

Найдя долю, определяем коэффициенты

К4 - 1,0; К4` - 1,0тр = 6,5 × 1,2× 1,0× 1,3 × 1,0× 1,15 = 11,66чел.час./1000км.

Полученные данные сводим в таблицу 8

Таблица 8 - Скорректированные трудоёмкости

Показатели

t`ео

t`то-1

t`то-2

t`тр

Лаз - 699Р

0,92

6,67

27,60

11,66


2.5 Определение коэффициента технической готовности и использования парка, определение годового пробега парка

.5.1 Определение коэффициента технической готовности

aТ = 1 / [1 + Lcc× (Дор / 1000)], (2.15)

где Дор - откорректированный простой автомобиля в ТО и ТР;

Дор = Днор× К4`(2.16)

Дор = 0,4× 1,0 = 0,4дн./1000км.

Дкр - откорректированный простой автомобиля в КР:

Дкр = Днкр× К4`(2.17)

Дкр = 20× 1,0 = 20дн.

aТ = 1 / [1 + 188× (0,4 / 1000)] = 0,93

.5.2 Определение коэффициента использования парка

aи = aт× Ки×Дрг / Дкг, [2. с.24.] (2.18)

Где

Ки - коэффициент использования технически исправных автомобилей в рабочие днидля АТП, дни по эксплуатационным причинам (0,93...0,97);Ки = 0,95

Дрг - число рабочих дней автопарка в году, дн.;

Дкг - число календарных дней в году, дн.

aи = 0,93× 0,95 ×365 / 365 = 0,88

.5.3 Определение годового пробега парка

гп = Асп×Lcc×Дкг×aи (2.19)гп = 63×188×365× 0,88 = 3804293 км.

.6 Расчёт годовой программы обслуживания

.6.1 Годовое количество КР

кр г = Lгп / Lкр.ср [2 с.15.](2.20)кр г = 3804293 / 189504 = 20обсл.

.6.2 Годовое количество ТО-2

то-2 г = Lгп / Lрто-2 - Nгкр [2 с.15.](2.21)то-2 г = 3804293 / 9024 - 20 = 402обсл.


2.6.3 Годовое количество ТО-1

то-1 г = Lгп / Lрто-1- (Nгкр + Nгто-2) [2 с.15.](2.22)то-1 г = 3804293 / 2256 - (20+402) = 1264обсл.

.6.4 Годовое количество ЕО:

ео г = Lгп / Lcc(2.23)ео г = 3804293 / 188 = 20235обсл.

Полученные данные сводим в таблицу 6.

Таблица 6 - Годовая программа обслуживания.

Показатели

Nео г, обсл.

Nто-1 г, обсл.

Nто-2 г, обсл.

Nкр г, обсл.

Величина

20235

1264

402

20


.7 Расчёт суточной программы обслуживания

.7.1 Суточное количество ЕО

ео с = Nео г / Дрг(2.24)ео с = 20235 / 365 = 55обсл.


2.7.2 Суточное количество ТО-1

то-1 с = Nто-1 г / Дрз(2.25)то-1 с = 1264 / 248 = 5обсл.

.7.3 Суточное количество ТО-2

то-2 с = Nто-2 г / Дрз(2.26)то-2 с = 402 / 248 = 2 обс.

Полученные данные сводим в таблицу 7.

Таблица 7 - Суточная программа обслуживания

Показатели

Nто-2 с, обс.

Nто-1 с, обс.

Nео с, обс.

Величина

2

5

55


.8 Определение годовой трудоёмкости по видам обслуживания

.8.1 Годовая трудоёмкость ЕО

Тео г =Nеог×t`ео(2.27)

Тео г = 20235×0,92 = 18616,2 чел.час.


2.8.2 Годовая трудоёмкость ТО-1

Тто-1 г = Nто-1 г ×t`то-1(2.28)

Тто-1г =1264×6,67 = 8430,88 чел.час.

.8.3 Годовая трудоёмкость ТО-2

Тто-2 г = Nто-2 г ×t`то-2(2.29)

Тто-2 г = 402×27,6 = 11095,2 чел.час.

.8.4 Годовая трудоёмкость ТР:

Ттр г = Lгп×t`тр / 1000(2.30)

Ттр г = 3804293×11,66 / 1000 = 44361,86 чел.час.

Полученные данные сводим в таблицу 8.

Таблица 8 - Годовая трудоёмкость по видам работ

Показатели

Тео г, чел.час.

Тто-1 г, чел.час.

Тто-2 г, чел.час.

Ттр г, чел.час.

ЛАЗ - 699Р

18616,20

8430,88

11095,20

44361,86


Таблица 9 - Распределение трудоёмкости по видам работ

Виды работ

ЛАЗ - 695Н


процент распределения трудоёмкости

Трудоёмкость, чел.час.

ЕО

Уборочные

80

14892,96

Моечные

20

3723,24

Всего

100

18616,2

ТО-1

Диагностические

9

758,78

Крепежные

49

4131,13

Регулировочные

10

843,09

Смазочные

20

1686,18

Электротехнические

5

421,54

По обслуживанию системного питания

3

252,93

Шинные

4

337,23

Всего:

100

8430,88

ТО-2

Диагностические

7

776,65

Крепежные

47

5214,74

Регулировочные

8

887,62

Смазочные, заправочные

10

1109,52

Электротехнические

8

887,62

По обслуживанию системного питания

2

221,91

Шинные

2

221,91

Кузовные

16

1775,23

Всего:

100

11095,20

ТР

Постовые работы:

Диагностические

2

887,24

Регулировочные

2

887,24

Разборочно-сборочные

26

11534,08

Сварочно-жестяницкие

7

3105,33

Малярные

8

3548,95

Всего

45

19962,84

Участковые работы:

Агрегатные

17

7541,51

Слесарно-механические

7

3105,33

Электротехнические

8

3448,95

Аккумуляторные

1

443,62

Ремонт системного питания

3

1330,86

Шиномонтажные

3

1330,86

Вулканизационные

1

443,62

Кузнечно-рессорные

3

1330,86

Медницкие

2

887,24

Сварочные

1,5

665,43

Жестяницкие

1,5

665,43

Арматурные

4

1774,46

Деревообрабатывающие

-

-

Обойные

3

1330,86

Итого:

55

24399,02

Всего:

100

44361,86


.9 Определение трудоёмкости проектируемого подразделения

Трудоёмкость зоны ТО-2:

Tто-2 = 111095,2 чел.час.

За счет внедрения нового технологического оборудования, передовых технологий и методов, снижаем трудоемкость на 10,73%

Tто-2 р = Tто-2×K, (2.31)

Где

К - коэффициент, учитывающий снижение трудоёмкости за счет внедрения нового технологического оборудования, передовых технологий и методов организации труда.

К = 0,8987

Tто-2 р = 11095,2×0,8987 = 9905чел.час.


2.10 Определение численности рабочих

Определяем явочное количество рабочих Nяв, чел:

яв = Ттр р/ Фрм, (2.32)

где Фрм - годовой фонд рабочего места, чел.час.

Фрм = [Дк - (Дв + Дпр)] × t1 - Дпп×t2, (2.33)

где Дк - количество календарных дней в году, 365 дн;

Дв - количество выходных дней в году, 105дн;

Дпр - количество праздничных дней в году, 12 дн;

Дпп - количество предпраздничных дней в году, 3дн;-продолжительность рабочей смены, 8 ч;- время, на которое сокращается рабочий день в предвыходные и предпраздничные дни, 1 ч

Фрм = [365 - (105 + 12)] × 8 - 3× 1 = 1981 ч.яв = 9905 / 1981 = 5 чел.

Определяем штатное количество рабочих Nрр, чел

рр = Ттр р / (Фрр× d), (2.34)


где Фрр - годовой фонд времени ремонтного рабочего, чел.час.;- коэффициент повышения производительности труда для различных категорий рабочих занятых нормальными или вредными условиями труда, 1,06.

Фрр = [Дкг - (Дв + Дпр + Дотп + Дбол + Дго)] × t1 - Дпп× t2, (2.35)

где Дотп - количество отпускных дней в году;

Дбол - дни неявки на работу по болезни и другим уважительным причинам, 3 дн;

Дго - дни неявки на работу в связи с выполнением государственных и общественных обязанностей, 1 дн.

Дотп = Досн + Ддоп,

где Досн - количество дней основного отпуска, 24 дн;

Ддоп - дополнительный дни отпуска, 24 дн.

Дот = 24 + 24 = 48 дн.

Фрр = [365 - (105 + 12 + 48 + 3 + 1)] × 8 - 3× 1 = 1565 ч.рр = 9905 / 1565× 1,06 = 5,9 чел.

Количество вспомогательных рабочих

Численность вспомогательного персонала принимается в размере 20% от штатного числа основных ремонтных рабочих

Nвс = 0,2×Nрр, (2.36)вс = 0,2×5,9 = 1,18 чел.

Полученные данные сводим в таблицу 10.

Таблица 10 - Численность рабочих

Показатель

Nяв, чел.

Nрр, чел.

Nвс, чел.

Величина

5,00

5,90

1,18


.11 Определение числа постов в зоне ТО-2


Птр = Nяв.× φ / (Рср×С×ηп) [2 с.40] (2.37)

где: Nяв. - явочное число рабочих в зоне ТО-2, чел.

φ - коэффициент, учитывающий неравномерность поступления автомобилей на посты зоны ТО-2; φ = 1,09

Рср - среднее число рабочих на посту;

Рср= 2 [2 т. 9 с. 39]

С - число смен работы зоны ТР;

С = 1

ηп - коэффициент использования рабочего времени поста.

ηп = 0,93

Птр = 5× 1,09 / (2×1×0,93) = 3 поста

3. Организационная часть

.1 Выбор метода организации ТО и ТР

Зона ТО-2 служит для проведения в принудительном порядке, через установленный пробег крепежных, регулировочных, смазочных, промывочных работ по агрегатам и системам автомобиля, работ по обслуживанию систем питания, электрооборудования автомобилей, поправленные на предупреждение и выявление неисправностей, снижение их интенсивности, ухудшение параметров технического состояния подвижного состава, экономию топлива и других эксплуатационных материалов, уменьшение отрицательного воздействия автомобилей на окружающую среду.

Техническое обслуживание ТО-1 и ТО-2 выполняются в плановопредупредительном порядке через определенные пробеги.

ТО-2 выполняется в рабочее время на соответствующих постах, бригадой квалифицированных слесарей.

На автомобиль, который возвращается после работы с линии, службы ОТК выписывает гаражный лист на проведение ТО-2, одновременно выявляются неисправности по автомобилю и они также записываются в гаражный лист. Автомобиль направляется на мойку, а затем на ТР или в зону ТО-2.

Если службой ОТК выявлены серьезные поломки (или неисправности) автомобиля, то в начале автомобиль направляют в зону ТР, где агрегаты или узлы снимаются с автомобиля.

Снятие агрегатов и узлов, требующих ремонта производятся бригадой слесарей на оборудованных постах в зоне ТР. Посты в зоне ТР специализируются на снятие и постановку определенных агрегатов автомобилей и двигателей. Снятые с автомобилей агрегаты и узлы (двигателя) подвергаются наружной мойки в стационарной моечной установке в зоне ТР. Затем эти узлы и агрегаты ремонтируются на соответствующих участках.

После произведенного ремонта агрегата (узла), агрегат (узел) вновь устанавливается на автомобиль на посту ТР.

По завершению ТР, автомобиль перегоняется в зону ТО-2, где бригада (звено) автослесарей выполняет объем работ по ТО-2. Перечень операций по ТО-2 по каждому узлу и агрегату вывешен на видном месте.

В процессе выполнения, объем и качество выполнения работ по ТО-2 контролирует мастер зоны ТО-2.

По завершению объёма работ, механик ОТК производит контрольную проверку качества выполненных работ, и если нареканий нет, то подписывает гаражный лист. Автомобиль, после проведения ТО-2, уходит с зоны своим ходом на линию, либо на стоянку.

ТО-2 производится на 3 постах, представляющих собой три смотровые канавы, тупикового типа, обеспеченных всем необходимым оборудованием. ТО-2 проводит комплексная бригада квалифицированных автослесарей.

3.2 Подбор технологического оборудования

Таблица 8 - Технологическое оборудование, оснастка, подъёмно-транспортное оборудование

Наименование оборудования

Модель

Кол-во, шт.

Габариты, мм

Площадь, м2

Мощность кВт

Стоимость, руб.

1) Шкаф для инструмента

СИ

1

800х600

0,480


1500

2) Ларь для обтирочных материалов

СИ

1

600х600

0,360


1000

3) Ящик для негодных деталей

СИ

1

700х500

0,350


1000

4) Гайковёрт универсальный для гаек колёс и стремянок

И-335

3

740х600

0,450

2,20

80000

5) Подъёмник канавный

ПРК-10

3

910х1020

0,930


81000

6) Салидоло нагнетатель

1127-С

3

640х400

0,240

0,80

5500

7) Воронка для отработавшего масла

МВ-064

3




800

8) Стелаж для запасных частей

СИ

1

1200х500

0,600


2500

9) Тележка для снятия колёс

П-127

3

1000х870

0,870


3000

10) Верстак слесарный

ИС-102

1

1500х600

0,900


2000

11) Ящик с песком

СИ

1

600х500

0,300


1000

12) Стелаж вертушка для деталей

ОРГ-146-805-304

1

d-1200

1,130


2300

13) Ванна для продувки воздушных фильтров

2249

1

1000х600

0,600


1000

14) Ванна для промывания деталей

2249

1

1000х600

0,600


1000

15) Диагностическое оборудование

К-69М

2

175х132

0,023

0,50

9000

16) Передвижной пост слесаря ремонтника

РАУН 9404М1

2

1052х650

0,680


97000

17) Колонка маслораздаточная

367М

2

600х500

0,300

3,30

20000

18) Переходные мостики

С/И

3

1000х500

-

-

-

Итого:




14,124

16,85

785200

3.3 Расчёт площади проектируемого подразделения

Площадь проектируемой зоныFз, м2 определяется по формуле

з = (Fa×Xтр+ fоб) ×Кп, (3.1)

где fоб - общая площадь технологического оборудования, м2;

Кп - коэффициент плотности расстановки оборудования; Кп= 4 [2 с.60]а - площадь автомобиля;тр-количество постов.

з = (16,25× 3 + 11,128) ×5 = 299,39 м2

Принимаем к дальнейшим расчётам площадь зоны ТО-2равной 320 м2

Определяем объём зоны ТО-2,Vз, м3,

з = Fз× h, (3.2)

где h - высота помещения,=10 м;

VЗ = 320×10 = 3200 м3


3.4 Разработка технологического процесса

При возвращении автомобиля с линии, механик ОТК выписывает гаражный лист на проведение ТО-2 ,согласно пробегу автомобиля. Автомобиль проходит предварительную мойку, после чего загоняется на смотровую канаву, с разрешения механика зоны ТО-2, на каждом посту проходит весь перечень регламентируемых работ по ТО-2, вывешенных на каждом рабочем месте, куда входит:

) Наружный осмотр автомобиля

) Контрольно-диагностические работы

) Регулировочные работы

) Смазочные работы

) Работы по обслуживанию электрооборудования

) Проверка работы двигателя и его обслуживание

) Проверка рулевого управления и его обслуживание

) Проверка тормозной системы и её обслуживание

) Проверка действия агрегатов (узлов) и их обслуживание

Зона располагает площадью 300 м2, в которой находится 3 поста для обслуживания автомобилей. Зона работает по пятидневной рабочей неделе в одну смену продолжительностью 8 часов. Время работы зоны - с 9:00 до 18:00 с перерывом на обед с 13:00 до 14:00. На каждом посту работает 2 слесаря. Они выполняют весь регламентированный перечень работ по ТО-2.

Для облегчения обслуживания. в зоне имеется: 3 канавных подъемника; 3 тележки, для снятия и установки колес; 3 универсальных гайковёрта для гаек колёс и стремянок; 3 солидолнагнетателя; ванна для продувки воздушных фильтров; ванна для мойки деталей; 2 колонки маслораздаточные; верстак слесарный с тисками.

После обслуживания автомобиля, механик зоны проверяет качество проведённого обслуживания, выявляет недостатки и упущения в работе. После устранения недостатков, механик подписывает гаражный лист, после этого автомобиль предоставляется службе ОТК, которая в свою очередь, проверив автомобиль, закрывает (подписывает) гаражный лист, После этого автомобиль перегоняется на стоянку, либо выходит на линию.

.5 Технологическая карта

Таблица 9 - Технологический процесс обслуживания трансмиссии при ТО-2

Наименование операции

Место выполнения операции

Инструмент и оборудование

Технические условия, указания

1 Проверить свободный ход педали сцепления

Сверху

Линейка, Ключ гаечный 17 мм.

Свободный ход должен составлять 6-15 мм. При необходимости регулируют свободный ход поворотом эксцентрикового пальца

2 Проверить уровень жидкости в бачке гидравлического привода сцепления

Сверху

-

Уровень должен быть на 15-20 мм ниже кромки горловины бачка. При необходимости долить тормозную жидкость

3 Проверить полный ход педали сцепления

Сверху

Линейка

Полный ход должен составлять 185-195 мм. Его регулируют, изменяя положение подвижного упора

4 Проверить свободный ход муфты выключения сцепления

Сверху

Линейка

Свободный ход должен составлять 3,2-4,0 мм, что соответствует свободному ходу рычага вала вилки выключения сцепления 4-5 мм. Свободный ход рычага регулируют сферической гайкой.

5 Проверить герметичность гидравлического привода сцепления

Снизу

Визуально

Не должно быть утечек тормозной жидкости. Утечки устраняют подтяжкой ослабленных соединений или заменой повреждённых участков гидропровода, с последующей прокачкой всей системы.

6 Проверить отсутствие подтекания масла из КПП и картера заднего моста

Снизу

Визуально

В случае обнаружения подтекания, его следует устранить.

7 Проверить уровень масла в КПП и заднем мосту

Снизу

Шестигранный ключ 17 мм, гаечный ключ 22 мм.

Для проверки уровня масла в КПП, на ней сбоку имеется пробка, при откручивании которой, уровень масла должен находиться на уровне нижней кромки пробочного отверстия. Такая же пробка имеется и на картере заднего моста. При необходимости масло следует долить

Наименование операции

Место выполнения операции

Инструмент и оборудование

Технические условия, указания

8 Проверить состояние тяг дистанционного управления КПП

Сверху и снизу

Визуально

В случае видимых повреждений или высокого уровня износа, тяги следует заменить

9 Проверить наличие высокого уровня шума, стуков и повышенной вибрации в карданной передаче

-

На слух

Повышенный уровень шума и стуки могут свидетельствовать об износе вилок, крестовин и игольчатых подшипников карданного вала. Повышенная вибрация может быть вызвана теме же факторами, а кроме этого погнутостью карданного вала или нарушением его балансировки

10 Проверить наличие зазоров главной передачи (ГП)

Снизу

Прибор КИ-4832 для проверки углового зазора трансмиссии

При обнаружении угловых зазоров, отсоединяют карданный вал от фланца ведущего вала ГП, расшплинтовывают гайку крепления фланца и подтягивают её. При обнаружении осевых зазоров, производят регулировку предварительного натяга подшипников, путём подбора двух регулировочных шайб.

11 Проверить болты и гайки крепления карданных шарниров

Снизу

Гаечные ключи 22 и 24 мм

При необходимости заменить и подтянуть.



3.6 Мероприятия по охране труда

.6.1 Расчёт освещения

Расчёт естественного освещения сводится к определению числа окон при боковом освещении.

Определяем световую площадь оконных проёмов Fок, м2,

ок = Fуч× α, (3.3)

где α - световой коэффициент. [2 п.12 т.1]

ок = 320× 0,30 = 96 м2

Определяем высоту окна hо, м

о = H - (hнад + hпод), (3.4)

где H - высота помещения, м;над - высота надоконного пространства, м;под - высота подоконного пространства, м.

о = 10 - (1,2 + 0,7) = 8,1 м

Определяем число окон n, ок,


n = Fок / F1,(3.5)

где F1 - площадь одного окна, м2.

= hо×bо, (3.6)

где bo - ширина окна, м.

= 8,1× 2 = 16,2 м2= 96 / 16,2 = 6 окон

Расчёт искусственного освещения производится по методу удельной мощности ламп и сводится к определению количества ламп на подразделение.

Определяем общую годовую мощность электропотребителей на освещениеWгосв, кВт,

госв = (R×Q×Fуч)/1000 (3.7)

где R - нормативный расход электроэнергии на освещение, 17 кВт / (м2× ч);- продолжительность работы освещения за год в часах, 1981 час.

госв = (17×1981×320)/1000= 10777 кВт


Определяем суточный расход электроэнергии на освещение Wсут, кВт,

сут = Wгосв / Дрз (3.8)

где Дрз - количество рабочих дне в году зоны ТО-2

Дрз = 248 дней

сут = 10777 / 248 = 43,46 кВт

Переводим суточный расход электроэнергии на освещение в ватты

сут = 43,46 × 1000 = 43460 Вт

Определяем количество ламп для освещения зоны n, шт,

= Wсут / Pл, (3.9)

где Pл - мощность одной лампы в ваттахл = 500 Вт= 43460 / 500 = 87 шт.

.6.2 Расчёт отопления

Расчёт отопления ведется по округленным показателям и сводится к определению годового расхода тепла.

Определяем суточный расход тепла Qсут, Гкал,

Qсут = Vт уч× ( go + gв) × (tв - tн) × 24 × 10-6, (3.10)

где Vтуч - объём зоны ТО-2, м3;о = 0,52 Ккал / (г× м3× с) - удельный расход тепла на отопление;в = 0,18 Ккал / (г × м3× с) - удельный расход тепла на вентиляцию;в = 20оС - внутренняя температура помещения;н = -35оС - наружная температура во время отопительного периода.

сут = 3200× (0,52 + 0,18) × (20 - (- 35) × 24 × 10-6 = 2,95 Гкал.

Определяем годовой расход тепла Qгт, Гкал.,

гт = Qсут×Qотоп, (3.11)

где Qотоп = 273дн-годовое кол-во дней отопления.

гт = 2,95× 273 = 805,35 Гкал.

.6.3 Определение расхода воды на участке

Расход воды на бытовые и хозяйственные нужды

нв = 0,08×(Nрр+ Nвсп) ×Дрг, (3.12)нв = 0,08×(5,9 + 1,18)× 248 = 140,47 м3


3.6.4 Расчёт вентиляции

Определяем производительность вентилятораW, м3 / час,

= Vп× К, (3.13)

где К - кратность объёма воздуха.

= 3200× 4 = 12800 м3 / час

По полученной производительности подбираем 3вентилятора ЦАГИ-6, с общей подачей 15000 м3 / час с напором100 Па. [3 т.3 п.12]

Определяем мощность вентилятора N’э, кВт, по формуле

’э = 1,5 ×W×Нв / (3600 × 102 ×ηв×ηп), (3.14)

где Нв= 100 Па - напор воздушного потока;

ηв = 0,62 - КПД вентилятора;

ηп = 1 - КПД передачи.

’э = 1,5 ×15000×100 / (3600 × 102 × 0,62× 1) = 9,9 кВт

С учётом пуска двигателя потребляемая мощность определяется выражением

э = N’э× Ко, (3.15)

где Ко = 1.35 - коэффициент, учитывающий затраты мощности на первоначальный пуск вентиляционной установки.

э =9,9× 1,35 = 13,365 кВт.

Определяем максимальную нагрузку силовой сети Nmax ,кВт

= Ко×Кр× Коз×Nп (3.16)

где Ко - коэффициент одновременности работы оборудования;

Ко = 0,8

Кр -коэффициент разновременности потребления;

Кр = 0,8

Коз - коэффициент общей нагрузки электродвигателя;

Коз = 0,9п - присоединённая мощность электродвигателей, кВт;

п = Nэ + Nоб (3.17)

где Nоб - суммарная мощность технологического оборудования

п = 16,85 + 13,365 = 30,215 кВт= 0,8 × 0,8× 0,9×30,215 = 17,4 кВт

Определяем годовой фонд потребляемой электроэнергии на участке

Wгэл.сил=Nmax×Фрм, (3.18)

где Фрм - годовой фонд рабочего места,

гэл.сил= 17,4×1981 = 34469,4 кВт.

Общий годовой расход электроэнергии

гэл. = Wгэл.сил + Wгосвгэл. = 34469,4 + 10777 = 45246,4 кВт

.7 Безопасность труда

В соответствии с требованиями правил ТБ в зоне ТО-2 должно присутствовать:

Приказом по АТП назначен ответственный за состоянием и соблюдением ТБ на участке.

Вывешена инструкция по ТБ на видном месте.

Заведен журнал регистрации периодических инструктажей по ТБ.

Исправна приточно-вытяжная вентиляция.

Слесарь обеспечен спецодеждой и обувью.

Все электроприборы должны быть заземлены.

Источник искусственного света должен давать сосредоточенный сноп света на рабочее место.

Исправное оборудование и инструмент.

Чистое полотенце, мыло, горячая и холодная вода.

При ремонте автомобиля на руль вешается табличка "не запускать двигатель".

Свет в ямах должен быть закрытого типа и исправный.

Исправна приточно-вытяжная вентиляция.

Вывешен план эвакуации.

Переносная лампа должна быть закрытого типа.

К работе с электрооборудованием допускаются лица прошедшие обучение.

На участке запрещается:

Захламлять участок негодными деталями.

Эксплуатировать незаземлённые силовые установки, стенды.

Работать неисправными инструментами и оборудованием.

Нахождение сторонних лиц.

Работать без спецодежды.

Работать с масляными перчатками.

Работать с инструментом с рабочим напряжением 42 В, без резиновых перчаток.

 

.8 Мероприятия по промышленной санитарии


В зоне ТР по требованию санитарии должно быть:

Рабочие зоны должны работать в чистой спецодежде, для этого должна быть оборотная спецодежда, которая периодически подвергается стирке и ремонту.

В осенне-зимний период в зоне должны поддерживать нормальную температуру во избежание простудных заболеваний рабочих.

В целях контроля за здоровьем рабочих, они проходят ежедневно медицинский осмотр.

В бытовой комнате на каждого рабочего имеется шкаф для чистой и рабочей одежды.

Рабочие ежедневно принимают душ по окончанию рабочего дня.

Питьевая вода должна быть постоянно чистой и свежей, в бачке плотно закрытой крышкой покрытой материей. Воду для питья набирают только через краник бачка.

- Полы на участке и стены подвергаются ежедневной влажной уборке.

- Моются стёкла один раз в месяц.

Технологическое оборудование, стеллажи, подоконники протирают от пыли.

Рабочие зоны получают мыло, чистое полотенце.

Приём пищи разрешается в специально отведённых для этого помещениях.

 

.9 Пожарная безопасность


Основными причинами возникновения пожаров в зоне ТО-2 являются:

неосторожное обращение с огнем;

нарушение правил пожарной безопасности при огневых работах;

нарушение правил эксплуатации электрооборудования;

неисправность отопительных приборов;

нарушении правил хранения легковоспламеняющихся и горючих жидкостей;

самовозгорание смазочных и обтирочных материалов;

статическое и атмосферное электричество и др.

Исключение причин возникновения пожаров - одно из важнейших условий обеспечения пожарной безопасности на АТП.

Курение в производственных помещениях допускается только в специально отведенных для этого местах, оборудованных резервуарами с водой и урнами. В этих местах должна быть вывешена табличка с надписью "Место для курения".

В производственных и административных зданиях АТП запрещается:

загромождать проходы к месту расположения первичных средств пожаротушения и к внутренним пожарным кранам;

убирать помещения с применением легковоспламеняющихся и горючих жидкостей (бензина, керосина и др.);

оставлять в помещениях после окончания работы электроотопительные приборы включенные в электросеть, не обесточенное технологическое и вспомогательное оборудование, легковоспламеняющиеся и горючие жидкости (не убранные в специально отведенные места или кладовые);

пользоваться электронагревательными приборами в местах, не оборудованных специально для этой цели;

пользоваться отопительными приборами кустарного производства;

отогревать замерзшие трубы различных систем (водопровода, канализации, отопления) при помощи открытого огня;

производить работы с применением открытого огня в не предусмотренных для этой цели местах, а также пользоваться открытым огнем для освещения при ремонтных и других работах;

хранить тару из-под легковоспламеняющихся и горючих жидкостей.

Для устранения условий, при которых может произойти возгорание, все электроустановки следует оборудовать аппаратами защиты от токов короткого замыкания. Соединять, ответвлять и заделывать концы жил проводов и кабелей необходимо при помощи опрессовки, сварки, пайки или специальных зажимов. Осветительные и силовые линии монтируют с таким расчетом, чтобы исключить соприкосновение светильников с горючими материалами. Маслонаполненное электрооборудование (трансформаторы, выключатели, кабельные линии) защищают стационарными или передвижными установками пожаротушения

В зоне должно быть необходимое количество огнетушителей (для площади 320 м26 огнетушителей), ящик с песком, пожарный щит. На стене располагают план эвакуации персонала на случай пожара. В зоне должен располагаться дежурный тягач, а на пожарном щите иметься жёсткая сцепка. Регулярно проводят обучение рабочих способам тушения пожаров.

4. Конструктивная часть

.1 Назначение и состав конструкции

Подъемник электрогидравлический, настенный для замены агрегатов грузовых автомобилей, предназначен для снятия или постановки на грузовые автомобили агрегатов трансмиссии, в частности коробки переключения передач. Применение данного подъемника существенно облегчает снятие или постановку агрегатов трансмиссии и уменьшает трудоемкость данных процессов.

В состав подъёмника входят:

)         Электродвигатель

)         Муфта

)         Гидравлический насос

)         Масленый распределитель

)         Шток

)         Гидравлический цилиндр

)         Основание консоли

)         Гидравлический бак

)         Рамка (основа) с колесиками

)         Верхнее крепление консоли

)         Ось консоли

)         Верхняя балка стрелы

)         Нижняя балка стрелы

)         Захват

)         Подшипники скольжения (втулки)

)         Ограничитель

)         Корпус захвата

)         Крепёжный палец

4.2 Техника безопасности при работе с приспособлением

Для лучшего восприятия все перемечающиеся части необходимо окрасить в красный цвет, а все остальные части конструкции окрасить в светло-зелёный свет. Это приведёт к меньшему утомлению глаз при работе на стенде.

Перед тем как приступить к работе с подъёмником, необходимо внимательно ознакомиться со всей технической документацией, пройти инструктаж с проверкой знаний. После этого необходимо произвести внешний осмотр подъёмника. В случае повреждения несущих элементов основания, подъёмного механизма или других деталей конструкции, необходимо их заменить новыми. Так же при работе с подъёмником необходимо соблюдать общие правила по безопасности труда.

После выполнения операций при использовании подъёмника необходимо установить его в первоначальное положение. Ежедневно, перед началом смены, мастер должен осматривать подъёмник на наличие повреждений. Ежегодно подъёмник проходит статическое и динамическое испытание, результаты которого, указываются в паспорте подъёмника, а на самой подъёмнике пишется дата следующего испытания. К работе с подъёмником допускаются только те рабочие, которые прошли инструктаж по технику безопасности, и специальную подготовку по использованию подъёмника. Рабочие не прошедшие инструктаж по технике безопасности и специальную подготовку по использованию подъёмника, к работе не допускаются.

.3 Расчет конструкции на прочность

Производим определение геометрических параметров гидравлического цилиндра. Расчет производится по формуле

, (4.1)

где d - диаметр цилиндра, м;-усилие, Н

р - давление воздуха в цилиндре, МПа

Усилие подъёма поршня составляет 10 кН. Напряжение разрыва для стали, из которой выполнен гидроцилиндр составляет, 3 МПа. Исходя из определенных параметров, производят расчет:


Принимают стандартный диаметр цилиндра 80 мм,

Определим толщину стенок гидроцилиндра

, (4.2)

где Q-толщина стенок, мм- давление в цилиндре

- предел прочности на разрыв, 60 МПа.


По результатам расчетов выбирают цилиндр с внутренним диаметром 80 мм и толщиной стенки 4,0 мм.

Кинетический расчёт конструкции начнем с определения необходимого давления жидкости для подъема груза массой 1 тонна. Исходными данными для расчета являются:

толкающие усилие Q = 10 кН

внутренний диаметр цилиндр d = 80 мм

Площадь поршня:

F = π · R2 (4.3)= 3,14 · 42 = 50,24 см2

Необходимое давление жидкости определяем по формуле:

= Q/100 · F · n (4.4)

где Q - толкающие в Н- механический КПД для жидкости 0,90-0,96

Р = 10000/100 · 50,24 · 0,93 = 2,14 МПа

В дальнейших расчетах определяем производительность насоса:

V = 6 · F · υ (4.5)

где υ - скорость движение поршня м/c

υ = L/1000 · t (4.6)

где: L - ход поршня 270 мм (по параметрам чертежа)- время движения поршня 17 с.

υ = 270/1000 · 17 = 0,016 м/с= 50,24 · 0.016 = 0.8 л/мин.

По расчетным параметрам производительности насоса выбираем стандартный масляный насос НС - 22А с производительностью 0,8 л/мин.

Определяем мощность применяемого двигателя:

N =(Q · P)/(9,8 · 103 · ήv) (4.7)

где Q - производительность насоса, дм3/с (Q = 0.8 дм3/с)- давление, создаваемое насосом, Па (р = 9,07 * 106 Па)

ήv - КПД насоса (0,88 - 0.92)

= (0,8 · 9.07 · 106)/(9.8 · 103 · 0,9) = 0.82 кВт

Принимаем двигатель модели 4А3УСХН мощностью N = 0,8 кВт и номинальным числом оборотов ротора n = 1000 мин-1.

5. Экономическая часть

.1 Режим работы участка

Зона ТР работает 5 дней в неделю. Рабочий день начинается в 9.00 утра, заканчивает в 18.00. Обеденный перерыв с 13.00 до 14.00, через каждые 2 часа работы перерыв для отдыха 20 минут.

Такой режим работы, на практике зарекомендовал себя, как наиболее приемлемый для АТП.

В зоне работает 5 человек.

Оплата производится по тарифно-премиальной системе

.2 Расчёт стоимости основных фондов

К основным производственным фондам АТП относятся: подвижной состав, здания и сооружения производственного назначения, оборудование, силовые установки, производственный инвентарь и прочие сроком службы более одного года.

Расчёт включает в себя:

Стоимость здания участка;

Стоимость производственного оборудования;

Стоимость инструмента и приспособлений;

Стоимость инвентаря.

.2.1 Определение стоимости здания участка

Стоимость здания участка определяется по укрупненным нормативам затрат на 1 м3 общей кубатуры участка, который по данному предприятию составляет 950 руб.

Определяем стоимость здания Сзд, руб.,

Сзд = Vз ∙ 950, (5.1)

где Vп - объём участка, м3.

Сзд = 3200 ∙ 950 = 3040000 руб.

.2.2 Определение стоимости производственного оборудования

В технологической части проекта определена необходимость производственного и технологического оборудования, имеется оптовая цена всего запроектированного оборудования. Определяем общие затраты по оборудованию с учётом дополнительных расходов Соб, руб.,

Соб = Спроб ∙ Ктр ∙ Кснаб ∙ Кмон, (5.2)

где Спроб - оптовая цена установленного оборудования, руб.;

Ктр = 1,45 - коэффициент, учитывающий затраты по доставке оборудования с баз снабжения до АТП

Кснаб = 1,35 - коэффициент, учитывающий процент наложений снабженческих организаций;

Кмон = 1,1 - коэффициент, учитывающий затраты на монтаж оборудования.

Соб = 278000 ∙ 1,45 ∙ 1,35 ∙ 1,1 = 1690731,9 руб.

.2.3 Стоимость инструмента и приспособлений

Стоимость инструментов и приспособлений принимается согласно ведомости по нормативу из расчёта 8-12% от стоимости оборудования.

Принял к расчёту 12%

Определяем стоимость инструмента и приспособлений Синст, руб.,

Синст = 0,12 ∙ Соб (5.3)

Синст = 0,12 ∙ 1690731,9 = 202887,83 руб.

.2.4 Стоимость инвентаря

Стоимость производственного и хозяйственного инвентаря принимается по укрупненному нормативу из расчёта 1 -1,5 % от стоимости оборудования.

Принял к расчёту 1,2%

Определяем стоимость инвентаря Синв, руб.,

Синв = 0,012 ∙ Соб (5.4)

Синв = 0,012 ∙ 1690731,9 = 20288,78 руб.

Стоимость элементов основных фондов сводим в таблицу 13.

Таблица 13 - Стоимость основных фондов

Группа основных фондов

Стоимость, руб

%

Здания и сооружения

3040000,00

61,37

Производственное и вспомогательное оборудование

1690731,90

34,13

Инструмент и приспособления

202887,83

4,09

Инвентарь

20288,78

0,41

Итого

4953908,51

100


.3 Расчёт себестоимости работ

 

.3.1 Определение среднечасовой тарифной ставки

Распределяем рабочих по разрядам и устанавливаем им часовые тарифные ставки (существующие на АТП)

Таблица 14 - Ставки разрядов основных ремонтных рабочих

Разряд рабочих

1

2

3

4

5

Часовая тарифная ставка, руб.

-

35,4

37,1

38,9

41,3

Количество рабочих

-

1

1,9

2

1


Находим среднечасовую тарифную ставку:

Сч.осн. = (С2×N2 + С3×N3 + C4×N4 + C5×N5) / (N2 + N3 + N4+ N5), (5.5)

Где

С1 - С5 - часовая тарифная ставка рабочих соответствующего разряда;- N5 - количество рабочих соответствующего разряда.

Сч.осн. = (35,4 × 1+ 37,1 ×1,9+ 38,9 ×2+ 41,3 × 1) /(1+1,9+2+1) = 38,08 руб.

Распределяем вспомогательных рабочих по разрядам и устанавливаем им часовые тарифные ставки (существующие на АТП)

Таблица 15 - Ставки разрядов вспомогательных рабочих

Разряд рабочих

1

2

3

4

5

Часовая тарифная ставка, руб.

21,5

22,8

23,6

24,9

26,7

Количество рабочих

-

-

-

1,18

-


Находим среднечасовую тарифную ставку подсобно-вспомогательных рабочих:

Сч.всп = (С2×N2 + С3×N3 + C4×N4 + C5×N5) / ( N2 + N3 + N4 + N5), (5.6)

Где

С1 - С5 - часовая тарифная ставка соответствующего разряда;- N5 - количество рабочих соответствующего разряда.

Сч. всп. = (24,9× 1,18) / 1,18 = 24,9 руб.

.3.2 Определение общего годового фонда заработной платы

Находим годовой тарифный фонд заработной платы по формуле:

для основных ремонтных рабочих:

ЗПтар. = Тучпр×Сч.осн., (5.7)

для вспомогательных рабочих

ЗПтар. = 0,2×Тучпр×Сч. осн., (5.8)

где Туч.пр - проектная трудоемкость участка, чел. ч.

ЗПтар.оснрр = 9905×38,08 = 377182,4 руб.

ЗПтар.всп = 0,2×9905×24,9 = 49326,5 руб.

В случае выполнения АТП плана по прибыли ремонтным рабочим может быть начислена премия в размере 60%, для вспомогательных рабочих 40% от тарифного фонда:

ЗПпрем.осн. = ЗПтар.осн× 60 / 100 (5.9)

ЗПпрем.осн. = 377182,4× 60 / 100 = 226309,44 руб.

ЗПпрем.всп= ЗПтар.всп× 40 / 100 (5.10)

ЗПпрем.всп= 49326,5× 40 / 100 = 19730,6 руб.

Рассчитываем доплату бригадиру за руководство бригадой - 10% ставки бригадира (бригада не более 10 чел):

ЗПбр. = 0.1 × С5.×Фр.м.×Nбр., (5.11)

где Nбриг. - количество бригад.

ЗПбр.осн. = 0.1 ×41,3×1981× 1 = 8181,53 руб.

ЗПбр.осн. = 0.1 ×26,7×1981× 1 = 5289,27 руб.

Определяем основной фонд зарплаты за год:

ЗПосн. = ЗПтар. + ЗПпрем. + ЗПбриг., (5.12)

ЗПосн.оснрр = 377182,4 + 226309,44+ 8181,53 = 611673,37 руб.

ЗПоснвсп. = 49326,5 + 19730,6 + 5289,27 = 74346,37

Определяем общий фонд зарплаты с учетом районного коэффициента и надбавок:

ОФЗ = ЗПосн×(Кн +Кк) + ЗПосн, (5.13)

где Кн - коэффициент, характеризующий надбавки.

Кк - коэффициент, характеризующий климатический регион

Для г. Магадана и Магаданской области:

Кн = 0,8

Кк = 0,7

ОФЗосн. = 611673,37×(0,8 +0,7) + 611673,37= 1529183,43 руб.

ОФЗвсп. = 74346,37×(0,8 + 0,7) + 74346,37 = 185865,93 руб.

Определяем годовой фонд дополнительной зарплаты (оплата за неотработанное время: отпуск, компенсации и др.):

ЗПдоп. = ОФЗ × п% / 100, (5.14)

где п% - процент дополнительной заработной платы

п% = Дотп.× 100 / ( Дк - (Дв + Дпр + Дотп.)) + 1 (5.15)

п% = 48 × 100 / (365 - (105 + 12 + 48 )) + 1 = 25 %

ЗПдоп.осн = 1529183,43×25 / 100 = 382295,86 руб.

ЗПдоп.всп = 185865,93×25 / 100 = 46466,48 руб.

Находим общий годовой фонд заработной платы:

ФЗПг = ОФЗ + ЗПдоп (5.16)

ФЗПг= 1529183,43+ 382295,86= 1911479,29 руб.

ФЗПг= 185865,93+ 46466,48= 232332,41 руб.

Среднемесячный заработок одного рабочегорабочего цеха:

ЗПср.м. = ЗПобщ.осн/ (12 ×Nрр) (5.17)

ЗПср.м.осн= 1911479,29/ (12 ×5,9 ) = 26998,3 руб.

ЗПср.м.всп = ЗПобщ.всп/ (12 ×Nвсп) (5.18)

ЗПср.м.всп= 232332,41/ (12 ×1,18) = 16407,66 руб.

 

.3.3 Отчисления от фонда заработной платы в фонд социального развития

От общего годового фонда заработных плат АТП производит отчисления в социальные фонды:

Оср = ЗПобщ.× п% / 100, (5.19)

где п% - единый социальный налог - 26.2%

Осросн = 1911479,29× 26.2 / 100 = 500807,57 руб.

Осрвсп = 232332,41× 26.2 / 100 = 60871,09 руб.

 

.3.4 Определение стоимости материалов и запасных частей

Корректируем нормы затрат через результирующий коэффициент, учитывающий условия эксплуатации, обслуживания и ремонта подвижного состава:

Крез = Кмод×Кдор.×Кпроб.×Ктр.×Ксн. (5.20)

где: Кдор. - коэффициент, учитывающий дорожные условия (категорий условий эксплуатации подвижного состава), Кдор. = 1,25;

Кмод. - коэффициент, учитывающий модификацию подвижного состава,

Кмод. =1,0;

Кпроб. - коэффициент, учитывающий возраст подвижного состава,

Кпроб = 1,0;

Ксн - коэффициент, учитывающий процент наложений снабженческих организаций,

Ксн = 1,45;

Ктр. - коэффициент, учитывающий транспортные расходы,

Ктр. =1,35;

Крез. = 1,0 × 1,25 × 1,0× 1,35 × 1,45 = 2,45

Определяем фактические затраты для местных условий Змуч, руб.,

Змуч= Ннуч× Крез (5.21)

где - Ннуч- нормативный расход материалов на участке.

Ннуч= 48 руб.,

Змуч=48×2,45 = 117,6 руб./1000 км.

Определяем годовые затраты на материалы для зоны ТО-2 на весь пробег автопарка

Зм.гтр = Змтр ∙ Lгп / 1000, (5.22)

Зм.гтр = 117,6 ∙ 3804293 / 1000 = 447384,86 руб.

В целях достижения режима экономии сокращаем годовые расходы участка на материалы на 10%:

Згодм = Зум×0.90 (5.23)

Згодм =447384,86 × 0.90 = 402646,37 руб.

.3.5 Расчёт статей накладных расходов

Кроме прямых производственных расходов, связанных с выполнением работ участка, необходимо учесть так же и накладные расходы, при определении которых ограничиваемся расчётом только тех статей участковых расходов, которые непосредственно связаны с работой зоны ТР.

Для составления сметы накладных расходов рассчитываем амортизацию зданий, оборудования, инвентаря; затраты на ремонт здания, оборудования; затраты на силовую энергию, отопления, воду, вспомогательные материалы, противопожарные мероприятия, охрану труда и технику безопасности; затраты на содержания здания, оборудования и др.

) Амортизация зданий, сооружений, производственного подразделения принимается в размере 3,2% от их балансовой стоимости.

Азд = Сзд ∙ 0,032, (5.24)

где Сзд - балансовая стоимость производственного подразделения, руб.

Азд = 3040000 ∙ 0,032 = 97280 руб.

) Амортизация производственного и вспомогательного оборудования принимается в размере 12,3% от их балансовой стоимости.

Аоб = Соб ∙ 0,123, (5.25)

где Соб - балансовая стоимость оборудования, руб.,

Аоб = 1690731,9 ∙ 0,123 = 207960,02 руб.

) Амортизация инвентаря определяется в размере 12% от его балансовой стоимости.

Аинв = 0,12 ∙ Синв, (5.26)

где Синв - балансовая стоимость инвентаря, руб.;

Аинв = 0,12 ∙ 20288,78 = 2434,65 руб.

4) Амортизация инструментов и приспособлений определяется в размере 12% от их балансовой стоимости.

Аинстр = 0,12 ∙ Синстр, (5.27)

где Синстр - балансовая стоимость инструмента, руб.

инстр = 0,12 ∙ 202887,83 = 24346,54 руб.

Определяем суммарные амортизационные отчисления А, руб.,

А = Азд + Аоб + Аинв+Аинстр (5.28)

А = 97280+ 207960,02+ 2434,65+ 24346,54= 332021,21 руб.

) Затраты на текущий ремонт зданий и сооружений принимаются в размере 1% от балансовой стоимости зданий и сооружений подразделения.

Зздтр = 0,01 ∙ Сзд (5.29)

Зздтр = 0,01 ∙ 3040000 = 30400 руб.

) Затраты на текущий ремонт оборудования принимаются в размере 3,6% от их балансовой стоимости.

Зтроб = Соб ∙ 0,036 (5.31)

Зтроб = 1690731,9 ∙ 0,036 = 60866,35 руб.

) Затраты по износу и ремонту малоценного и быстро-изнашиваемого инструмента и приспособлений принимаются из расчёта 3500 рублей в год.

Зинс = 3500 ∙ (Nрр + Nвсп) (5.32)

Зинс = 3500 ∙ (5,9+ 1,18) = 24367 руб.

) Затраты на электроэнергию.

Зэл = Sквт.ч ∙ Wгоб (5.33)

где Sквт.ч = 4,85 руб. - стоимость 1 кВт электроэнергии;гоб - годовой расход силовой электроэнергии, час.

Зэл = 4,85 ∙ 45246,4 = 219445,04 руб.

) Затраты на воду для производственных нужд.

Звод = Св ∙ Qнв (5.34)

где Qнв - годовой расход воды на производственные нужды, м3;в = 17,8 руб. - стоимость 1 м3 воды.

Звод = 17,8 ∙ 168,56 = 3000,37 руб.

) Затраты на отопление производственных помещений.

Зот = Ст ∙ Qгт, (5.35)

где Ст= 3850 руб. - стоимость 1 Гкал тепла;гт - расход тепла на отопление в течение года, Гкал.

Зот = 3850 ∙ 805,35 = 3100597,5 руб.

11) Затраты на вспомогательные материалы принимаются в размере 10% от стоимости ремонтных материалов.

Звсм = 0,1 ∙ Зм год, (5.36)

где Зм год - затраты на материалы, руб.

Звсм = 0,1 ∙ 402646,37 = 40264,64руб.

) Противопожарные затраты на мероприятия принимаются в размере 22000 рублей на 1 подразделение.

Зпож = 22000 руб.

) Затраты по охране труда и технике безопасности принимаются в размере 3100 рублей на одного рабочего

Зотитб = 3100 ∙ (Nрр + Nвсп) (5.37)

Зотитб = 3100 ∙ (5,9 + 1,18) = 21582,2 руб.

) Затраты на рационализацию и изобретательство принимаются в размере 2500 рублей в год на одного рабочего.

Зир = 2500 ∙ (Nрр + Nвсп) (5.38)

Зир = 2500 ∙ (5,9 + 1,18) = 17405 руб.

) Затраты на содержание зданий принимаются в размере 5% от балансовой стоимости проектируемого подразделения.

Зсодзд = Сзд ∙ 0,05 (5.39)

Зсодзд =3040000 ∙ 0,05 = 152000 руб.

16) Затраты на содержание оборудования принимаются в размере 2% от стоимости оборудования.

содоб = 0,02 ∙ Соб (5.40)

Зсодоб = 0,02 ∙ 1690731,9 = 33814,64 руб.

) Прочие накладные расходы принимаются в размере 2% от суммы затрат всех вышеуказанных статей расходов.

Знр = 0,02 ∙ ΣЗ (5.41)

где ΣЗ - сумма вышеуказанных затрат

ΣЗ = Зздтр+Зтроб+Зинс+Зэл+Звод+Зот+Звсм+Зпож+Зот и тб+Зир+Зсодзд+Зсодоб+Оссвсп+ЗПобщвсп+А (5.42)

ΣЗ = 30400 + 60866,35+ 24367 + 219445,04+ 3000,37+ 3100597,5+ 40264,64+ 22000 + 21582,2 + 17405 + 152000+ 33814,64+ 60871,09 + 232332,41+ 332021,21= 4350967,45 руб.

Зпр = 0,02 ∙ 4350967,45= 87019,35руб.

Результаты расчётов накладных расходов по отдельным статьям сводятся в таблицу 15.

Таблица 15 - Смета накладных расходов

Наименование статей

Условное обозначение

Сумма, руб.

% к итогу

Общий фонд ЗП с учётом районного коэффициента надбавок вспомогательных рабочих

ЗПобщвсп

232332,41

5,24

Отчисления с ЗП в фонды социального страхования вспомогательных рабочих

Осрвсп

60871,09

1,37

Амортизация зданий, сооружений

Азд

97280,00

2,19

Амортизация оборудования

Аоб

207960,02

4,69

Амортизация инвентаря

2434,65

0,05

Амортизация инструментов и приспособлений

Аинстр

24346,54

0,55

Текущий ремонт зданий, сооружений

Зздтр

30400,00

0,68

Текущий ремонт оборудования

Зтроб

60866,35

1,37

Износ и ремонт малоценных и быстроизнашиваемых предметов, инструментов и приспособлений

Зинс

24367,00

0,55

Затраты на силовую электроэнергию

Зэл

219445,04

4,94

Затраты на воду для производственных нужд

Звод

3000,37

0,07

Затраты на отопление для производственных помещений

Зот

3100597,50

69,86

Затраты на вспомогательные материалы

Звсм

40264,64

0,91

Затраты на противопожарные мероприятия

Зпож

22000,00

0,50

Расходы по охране труда и технике безопасности

Зотитб

21582,20

0,49

Расходы по изобретательству и рационализации

Зир

17405,00

0,39

Содержание зданий

Зсодзд

152000,00

3,42

Содержание оборудования

Зсодоб

33814,64

0,76

Итого


4350967,45

98,04

Прочие накладные расходы

Зпр

87019,35

1,96

Всего

Знр

4437986,80

100,00


.3.6 Определение суммы капитальных вложений, необходимых для внедрения проектных решений

Капитальные вложения включают в себя стоимость реконструкции здания цеха, стоимость вновь приобретенного установленного оборудования, стоимость вновь приобретенных или изготовленных приспособлений, инструментов и т.д.

Стоимость строительных работ при реконструкции принимаем равной 20% стоимости самого здания.

Кртр = Сзд ∙ П% / 100, (5.43)

где П% - рекомендуемый процент на реконструкцию и ремонт здания.

Кртр = 3040000 ∙ 20 / 100 = 608000 руб.

Стоимость вновь установленного оборудования определяем по ведомости разработанной в технологической части и откорректированной с учётом того, что часть оборудования остаётся старое.

Кобщ = Соб ∙ 0,8, (5.44)

где Коб - стоимость оборудования.

Кобщ = 1690731,9 ∙ 0,8 = 1352585,52 руб.

Затраты на изготовление и приобретение приспособлений и инструментов не предусматриваем.

Определяем общие затраты на реконструкцию зоны ТР Кобщ, руб.,

Кобщ = Кртр + Коб (5.45)

Кобщ = 608000 + 1352585,52= 1960585,52 руб.

При расчёте экономической эффективности капитальных вложений и при составлении калькуляции себестоимости работ должны учитываться полные затраты, капитальные затраты и текущие расходы. Но прямое сложение капитальных затрат с текущими невозможно, поскольку природа их совершенно различна. Первые - разовые, вторые - ежегодно повторяющиеся. Это обуславливает необходимость приведения единовременных капитальных вложений к годовым расходам с помощью коэффициента эффективности.

Определяем капитальные затраты, приведенные к годовым расходам Кприв, руб.,

Кприв = Кобщ ∙ Е, (5.46)

где Е = 0,65 - коэффициент эффективности использования капитальных вложений.

Кприв = 1960585,52∙ 0,65 = 1274380,59 руб.

.3.7 Составление калькуляции себестоимости работ участка на 1000 км пробега

На основании ранее выполненных расчётов составляем калькуляцию себестоимости выполненных цехом работ на 1000 км. пробега по основным статьям затрат

ФЗПгкобщ= ФЗПгобщ ∙ 1000 / Lгп, (5.47)

ФЗПгкобщ= 1911479,29 ∙ 1000 / 3804293 = 502,45 руб.

Окср = Оср ∙ 1000 / Lгп, (5.48)

Окср= 500807,57 ∙ 1000 / 3804293 = 131,64 руб.

Зкм = Зм ∙ 1000 / Lгп,, (5.49)

Зкм= 402646,37 ∙ 1000 / 3804293 = 105,84 руб.

Зкнр = Знр ∙ 1000 / Lгп,, (5.50)

Зкнр=4437986,80∙ 1000 / 3804293 = 1166,57 руб.

Ккприв = Кприв ∙ 1000 / Lгп,, (5.51)

Ккприв= 1274380,59 ∙ 1000 / 3804293 = 334,99 руб.

Таблица 16 - Калькуляция себестоимости

Наименование статьи расходов

Сумма затрат

Затраты на 1000 км. пробега

% к итогу


Условное обозначение

Сумма, руб.

Условное обозначение

Сумма, руб.


Общий годовой фонд заработной платы рабочих

ЗПобщ

1911479,29

ЗПкобщ

502,45

22,42

Отчисления от заработной платы в фонды социального развития

Оср

500807,57

Окср

131,64

5,87

Годовые затраты участка на материалы

Зм

402646,37

Зкм

105,84

4,72

Накладные расходы

Зобщ

4437986,80

Зкобщ

1166,57

52,04

Капитальные затраты, приведенные к годовым расходам

Кприв

1274380,59

Ккприв

334,99

14,94

Итого:

Зуч

8527300,62

Зкуч

2241,49

100



.4 Расчёт экономической эффективности и срока окупаемости капитальных вложений

Под экономической эффективностью проектных решений, разработанных в дипломном проекте, необходимо понимать степень роста производительности труда рабочих, соответственно степень снижения себестоимости работ в результате внедрения предложенных проектных решений.

Определяем экономический эффект Э, руб,

Э = [(Sн - Sпр) - Е ∙ Кд] ∙ Lгп / 1000, (5.52)

где Sн = 2711,34 руб. - нормативная себестоимость единицы продукции;пр= 2304,97 руб. - проектная себестоимость единицы продукции;

Кд - капитальные вложения в основные фонды, приведенные к 1000 км пробега.

Кд = Кобщ / Lгп ∙ 1000 (5.53)

Кд = 1960585,52 / 3804293 ∙ 1000 = 515,36 руб.

Е - коэффициент использования капиталовложений

Е = 0,65

Э = [(2958,63 - 2241,49) - 0,65 ∙ 515,36] ∙ 3804293 / 1000 = 1453833,4 руб.

Определяем срок окупаемости капитальных вложений Ток, г,

Ток = Кобщ / Э (5.54)

Ток = 1960585,52 / 1453833,4 = 1,35 г.

.5 Определение степени снижения себестоимости работ и роста производительности труда

Определяем степень снижения себестоимости работ участка Hs, %,

= [(Sн - Sпр) / Sн] ∙ 100 (5.55)= [(2958,63 - 2241,49) / 2958,63] ∙ 100 = 24,24%

Определяем степень роста производительности труда Нw, %,

= [(Ппр - Пн) / Ппр] ∙ 100, (5.56)

где Пн = Фрр = 1565 час - нормативная производительность труда;

Ппр - проектная производительность труда.

Ппр = Тпруч / Nрр (5.57)

Ппр = 9905 / 5,9 = 1678,8 час.= [(1678,8 - 1565) / 1678,8] ∙ 100 = 6,78 %

6. Технико-экономические показатели проекта

Таблица 17 - Технико-экономические показатели проекта

Показатели

Условные обозначения

Ед. измер.

Данные по проекту

Среднесписочное количество автомобилей

Асс

ед.

63,00

Среднесуточный пробег автомобиля

LСС

км.

188,00

Коэффициент технической готовности

αт

-

0,93

Коэффициент использования парка

αи

-

0,88

Годовой пробег парка

Lгп

км.

3804293,00

Годовое количество КР

Nкр г

обс.

20,00

Годовое количество ТО-2

Nто-2 г

обс.

402,00

Годовое количество ТО-1

Nто-1 г

обс.

1264,00

Годовое количество ЕО

Nео г

обс.

20235,00

Суточное количество ТО-2

Nто-2 с

обс.

2,00

Суточное количество ТО-1

Nто-1 с

обс.

5,00

Суточное количество ЕО

Nео с

обс.

55,00

Трудоёмкость участка

Ттр г

чел.·час.

11095,20

Явочное число рабочих

Nяв

чел.

5,00

Штатное число рабочих

Nрр

чел.

5,90

Площадь участка

Fзоны

м2

320,00

Стоимость основных фондов

С

руб.

4953908,51

Среднечасовая тарифная ставка

Сч

руб.

38,08

Годовой фонд заработной платы

ЗПобщ

руб.

1911479,29

Отчисления в социальные фонды

Оссосн

руб.

500807,57

Среднемесячная заработная зарплата основных рабочих

ЗПср

руб.

26998,30

Затраты на материалы

ЗГмат

руб.

447384,86

Сумма накладных расходов

Знр

руб.

4437986,80

Сумма капитальных вложений

Кобщ

руб.

1960585,52

Себестоимость работ на участке

Зуч

руб./ 1000 км.

2241,49

Экономическая эффективность

Э

руб.

1453833,40

Период окупаемости

Ток

г

1,35

Снижение себестоимости

Нs

%

24,24

Рост производительности труда

Нw

%

6,78


Заключение

В представленном дипломном проекте была поднята тема о важности постоянного улучшения организационно-технологического обеспечения выполнения работ по обслуживанию автомобилей на предприятия ОАО "Магадан Авто", на примере реконструкции зоны ТО-2.

Произведена оценка состояния зоны ТО-2, соответствие её с установленными нормами и технологическим процессом. В процессе анализа был выявлен ряд существенных недостатков, связанных с нарушением технологического процесса, количественного и качественного состава операций осуществляемых при обслуживании автомобилей, а также на низкую организованность и обеспечение этих процессов.

Были выделены основные факторы, влияющие на недостаточную организацию операций по обслуживанию, а также был разработан комплекс мероприятий по реконструкции зоны ТО-2.

Для экономического обоснования целесообразности внедрения данных мероприятий, был произведён расчёт экономической эффективности от применения разработанного обеспечения. Этот расчёт подтвердил целесообразность внедрения разработанного комплекса мероприятий. Он показал, что срок окупаемости данных мероприятий сравнительно низок и составляет всего 1,35 года. Также за счёт внедрения данного комплекса мероприятий будет значительно снижена себестоимость выполняемых работ (на 24,24%) и возрастёт производительность труда (на 6,78%), что в свою очередь положительно повлияет на прибыль предприятия. Всё это свидетельствует о правильности выбранного направления реконструкции зоны ТО-2 предприятия ОАО "Магадан Авто".

Список литературы

1. Положение о техническом обслуживании и ремонте подвижного состава автомобильного транспорта. М: Транспорт, 1988

2. Аринин И.Н., Коновалов СИ. Техническая эксплуатация автомобилей. Управление технической готовностью подвижного состава: Учебное пособие. - Владимир: изд. Владимирского ГУ, 2003

. Бакаева Н.В., Чикулаева В.В. Технологическое оборудование для технического обслуживания автомобилей: Учебное пособие. - Орёл: Изд. Орёл, 2007

4. Бондаренко В.А., Якунин Н.Н. Лицензирование и сертификация на автомобильном транспорте: Учебное пособие. - М.: Машиностроение, 2002

. Васильева Л.С. Автомобильные эксплуатационные материалы: Учебник для техникумов. - М.: Наука-Пресс, 2003

6. Воронов В.П., Егоров В.А. Инструментальное обеспечение процессов технического обслуживания и ремонта автомобилей: Учебное пособие. - М.: Издание МАДИ (ГТУ), 2004

. Григорьев И.Г., Засецкая Т.Н. Проектирование в AutoCAD 2002 - 2005: Лабораторный практикум: Учебное пособие. - М.: Альтаир - МГАВТ, 2006

. Замешаев В.В., Дубасов B.C. Проектирование предприятий автомобильного транспорта: Учебное пособие по курсовому проектированию. - Рязань: Изд. Рязанской ГСХА, 2005

9. Кравченко И.Н. Основы проектирования эксплуатационных баз: Учебное пособие по курсовому и дипломному проектированию. - Балашиха: Изд. ВТУ, 2005

. Кудрин А.И. Основы расчета нестандартизованного оборудования для технического обслуживания и текущего ремонта автомобилей: Учебное пособие. - Челябинск: Изд. Ю.-Ур. ГУ, 2003

11. Масуев М.А. Проектирование предприятий автомобильного транспорта: Учебное пособие. - М.: Издательский центр "Академия", 2007

12. Напольский Г. М. Методическое указание по технологическому расчёту и планировке АТП. М: Транспорт, 1980

13. Суханов В.Н. Техническое обслуживание и ремонт автомобилей: Пособие по курсовому и дипломному проектированию. М: Транспорт, 1985

14. Шец СП., Осипов И.А., Фролов А.В. Проектирование и эксплуатация технологического оборудования для технического сервиса автомобилей в условиях АТП: Учебное пособие. - Брянск: Изд. БГТУ, 2004

. Яговкин А.И. Организация производства технического обслуживания и ремонта машин: Учебное пособие. - М.: ИЦ "Академия", 2006

. Яркин Е.К., Зеленский В.М. Основы проектирования и эксплуатации технологического оборудования автотранспортных предприятий: Учебное пособие. - Новочеркасск: Изд-во ЮРГТУ (НПИ), 2006

Похожие работы на - Реконструкция зоны ТО-2 предприятия ОАО 'Магадан Авто'

 

Не нашли материал для своей работы?
Поможем написать уникальную работу
Без плагиата!
Без нейросетей!