Розрахунок потужного високовольтного ключа
ВСТУП
Потужні високовольтні (силові) ключі являються важливим
елементом сучасної електроніки. Вони знаходять багато застосувань - майже в
усіх пристроях де потребується високошвидкісна комутація великих потужностей
(починаючи від елементарного увімкнення лампочки накалювання за допомогою
автоматики і закінчуючи складними системами комутації великих потужностей у
системах автономного енергопостачання). Силові ключі можуть бути виконанні як
схема технічно на різних типах транзисторів чи симісторів, так і у інтегрованому
вигляді.
Метою виконання даного курсового проекту є виконання
наступних задач:
. Провести розробку методики розрахунку потужного
високовольтного ключа.
. Виконати
повний розрахунок наступних схем: підсилювального каскаду із спільним емітером,
автоколивального мультивібратора, одновібратора, генератора напруги що лінійно
змінюється та синхронного тригера.
Виконання розрахунку зазначених вище схем передбачає
розрахунок всіх параметрів необхідних для нормального функціонування тієї чи
іншої схеми, а також результати моделювання, аналіз результатів моделювання та
розрахунків.
1
РОЗРОБКА МЕТОДИКИ РОЗРАХУНКУ ПОТУЖНОГО ВИСОКОВОЛЬТНОГО КЛЮЧА
1.1
Загальні теоретичні відомості
Одним з найважливіших елементів імпульсних перетворювачів
джерела вторинного електроживлення є силовий ключ, або ключовий пристрій за
допомогою якого здійснюється комутація енергії в навантаження та її
регулювання. В даний час відомо величезна безліч схем імпульсних транзисторних
ключів [9, 10].
Розрахунок ключа полягає у виборі його елементів у
відповідності з заданими характеристиками та визначенні параметрів.
Найважливішими параметрами ключа являються:
• потужність, напруга і струм, комутовані в навантаження;
• частота комутації та тривалість інтервалів перемикання;
• втрати в ключі або коефіцієнт корисної дії.
Розрахунок транзисторного ключа рекомендується проводити в
наступній послідовності:
. Попередній вибір схеми ключа, типу ключового транзистора.
Схема і тип ключа визначаються напругою живлення, потужністю (струмом) навантаження
та передбачуваної частотою перетворення. Одночасно схема і тип транзистора
повинні відповідати типу контролера пристрою перетворення.
. Розрахунок елементів схеми ключа і вибір транзисторів.
. Коригування схеми ключа за результатами розрахунку і, можливо,
вибір іншого транзистора.
. Розрахунок часових параметрів схеми ключа.
. Розрахунок втрат в ключі.
. Коригування схеми ключа, частоти перетворення і, можливо,
типу транзистора.
1.2 Розробка методики розрахунку потужного високовольтного
ключа на біполярному транзисторі
Проведемо розробку методики розрахунку потужного
високовольтного ключа зображеного на рисунку 1.1. Як бачимо в якості
перемикаючого елемента тут використовується біполярний транзистор.
Вхідні дані:
- вхідний струм імпульсу відкриваючої полярності IВхО;
- напруга живлення Еж;
колекторний опір Rк;
значення напруги імпульсу відпираючої полярності
UвхО;
- опір джерела керуючих сигналів
;
тип транзистора.

Рисунок 1.1 - Схема потужного високовольтного ключа для
розрахунку [10]
тразистор
підсилювач імпульсний напруга
1. Розраховуємо значення резистора R1 виходячи з
співвідношення:
(1.1)
де
- напруга насичення переходу база-емітер (1,5-2,5 В);
-
диференційний опір переходу база-емітер.
. Розраховуємо напругу сигналу запирання транзистора виходячи з виразу:
(1.2)
де
- вхідна напруга імпульсу закриття;
-
напруга відсічки (закриття) переходу база-емітер (0,6 - 0,7 В);
-
максимальне значення зворотнього струму бази при заданій напрузі колектор-база.
Керуючий сигнал на інтервалі закриття може мати полярність джерела
живлення
, але для форсованого закриття необхідно забезпечити
.
. Розраховуємо струм бази при імпульсі відкриваючої полярності
(1.3)
де
- струм бази в режимі насичення;
-
напруга насичення переходу колектор-емітер;
-
коефіцієнт підсилення струму бази у схемі з загальним емітером (
) в режимі насичення;
. Визначаємо постійну часу:
(1.4)
де
- гранична частота транзистора.
. Розраховуємо динамічні характеристики ключа
При дії на вхід біполярного транзистора (ключа) ідеального прямокутного
імпульсу можна виділити характерні перехідні процеси його перемикання (рис
1.2):
• затримку включення, tЗФ;
• передній фронт, tФ;
• час розсмоктування надлишкового об’ємного заряду, tЗСп при запиранні
транзистора;
• задній фронт (спаду) імпульсу, tСп.
При надходженні відкриваючого імпульсу в ланцюзі бази виникає струм
ІУпр і з затримкою tЗФ з’являється струм колектора IК. У міру зростання напруги UБЕ відбувається заряд
ємностей СЕ (ємність база-емітер) і СК (ємність база-колектор) транзистора.
Коли напруга на переході база-емітер досягне порогової величини UБЕВідс,
транзистор відкривається. На практиці інтервал tЗФ відносно малий, і їм часто
нехтують [10].
Далі протягом інтервалу часу tФ, колекторний струм зростає за
експоненціальним законом і досягає сталої величини. Тривалість переднього
фронту колекторного струму обумовлюється інерційними процесами зміни
концентрацій носіїв в базі і змінами заряду (в основному) ємності СК
колекторного переходу. Практичний інтерес представляє режим насичення, коли
напруга UВх досягає величини, достатньої для забезпечення IУпр> IБmin, де IБmin
- мінімальне значення струму бази, при якому транзистор переходить в режим
насичення.
Рисунок 1.2 - Процеси перемикання біполярного транзистора [10]
Отже час відкриття транзистора визначають за формулою:
(1.5)
Затримка увімкнення визначається формулою:
(1.6)
де
- вхідна ємність транзистора:
(1.7)
-
напруга закриття на перехорді база-емітер:
(1.8)
-
амплітуда імпульсу відкриваючого струму бази:
(1.9)
Тривалість фронту визначається за формулою:
(1.10)
де
- коефіцієнт насичення.
При зміні величини керуючого сигналу на закриваюче значення
починається процес зворотного перемикання
транзистора. На інтервалі часу tЗСп, відбувається розсмоктування накопиченого
в базі заряду, що супроводжується появою струму ІБОбр. При цьому транзистор
залишається в відкритому стані, а струм у ланцюзі колектора залишається рівним:
(1.11)
Початкове значення струму розсмоктування рівне:
(1.12)
Час закриття транзистора дорівнює:
(1.13)
Час затримки спуду (розсмоктування) при
визначається за формулою:
(1.14)
Задній фронт імпульсу колекторного струму обумовлюється інерційним
характером зменшення замряду в базі. На цьому етапі транзистор з границі
насичення переходить у область відсічки. Тривалість заднього фронту:
(1.15)
6. Розраховуємо величину конденсатора С1
Конденсатор С1 використовується для форсування режимів закриття
транзисторного ключа. При цьому величина конденсатора визначається за формулою:
(1.16)
7. Розраховуємо статичні втрати потужності в транзисторі в режимі
насичення:
(1.17)
де
- тривалість імпульсу;
-
період перетворення енергії.
. Розраховуємо втрати потужності в транзисторі в режимі відсічки за
формулою:
(1.18)
9. Розраховуємо динамічні втрати потужності в транзисторі за формулою:
(1.19)
де
- потужність вмикання;
-
потужність вимикання.
Якщо припустити, що процес перемикання відбувається по лінійній
залежності протягом тривалості фронтів, то потужність вмикання можна оцінити
формулою:
(1.20)
Потужність закривання визначається за формулою:
(1.21)
. Розраховуємо сумарні втрати потужності одного циклу
вмикання/вимикання:
(1.22)
2
РОЗРАХУНОК ПІДСИЛЮВАЛЬНОГО КАСКАДУ
Дано:
· коефіцієнт підсилення по напрузі KU=28,
· напруга на навантаженні Uн=18 (В),
· опір навантаження Rн=1800 (Ом),
· нижня гранична частота fн=100 (Гц),
· верхня гранична частота fв=20004 (Гц).
1. Виходячи з умов отримання максимального коефіцієнта
корисної дії підсилювального каскаду приймаємо величину опору в ланцюзі
колектора RК рівною опору навантаження:
(2.1)
. Знаходимо амплітудне значення колекторної напруги за формулою (2.2):
(2.2)
. Розраховуємо струм спокою колектора за формулою (2.3):
(2.3)
. Визначаємо величину мінімальної напруги джерела живлення за формулою
(2.4):
(2.4)
Вибираємо найближче значення Eж з ряду стандартних величин так, щоб
виконувалася умова (2.5):
(2.5)
. Обчислюємо значення максимального струму колектора за формулою (2.6):
(2.6)
6. Знаходимо потужність на навантаженні за формулою (2.7):
(2.7)
. Проводимо оцінку потужності, що розсіюється на колекторі транзистора
за формулою (2.8):
(2.8)
8. Користуючись довідником [8], вибираємо тип біполярного транзистора. Як
критерій вибору використовуємо співвідношення (2.9):
(2.9)
де:к.max - максимально допустима потужність, що розсіюється на
колекторному переході транзистора;
-
максимально допустима постійна напруга колектор - емітер;к.max - максимально
допустимий постійний струм колектора;гр - гранична частота коефіцієнта передачі
струму в схемі із загальним емітером.
Виходячи з вище наведених нерівностей обираємо транзистор КТ602A (n-p-n) для якого умови (2.9) виконуються
-
мінімальне значення статичного коефіцієнта передачі біполярного транзистора в
режимі малого сигналу в схемі із загальним емітером;
. Розраховуємо опір резистора в ланцюзі емітера за формулою (2.10):
(2.10)
З ряду Е24 приймається найближче стандартне значення Rе = 300
(Ом).
. Визначаємо значення струму спокою бази транзистора за формулою (2.11):
(2.11)
. Розраховуємо опори резистивного дільника, для чого вибираємо струм
дільника Iд, що протікає по опорах Rб1 і Rб2 за формулою (2.12):
(2.12)
Знаходимо напругу спокою бази за формулою (2.13):
(2.13)
де,
DUе -
падіння напруги на емітерному переході DUе =
0,45…0,6 (В);е.п - падіння напруги в ланцюзі емітера,
визначається за формулою (2.14):
(2.14)
Визначаємо величину опору Rб2 за формулою (2.15):
(2.15)
З ряду Е24 приймається найближче стандартне значення Rб2 = 1,6 (кОм).
Визначаємо величину опору Rб1 за формулою (2.16):
(2.16)
З ряду Е24 приймається стандартне значення Rб1 = 13 (кОм).
. Розраховуємо коефіцієнт підсилення каскаду за формулою (2.17):
(2.17)
де, Rкн - опір каскаду за змінним струмом, визначається за формулою (2.18):
(2.18)
. Знаходимо значення ємностей розділових конденсаторів за формулою (2.19):
(2.19)
З ряду Е24 приймається стандартне значення Cр1 = 10 (мкФ).
14. Обчислюємо значення ємності шунтуючого конденсатора в ланцюзі
емітера за формулою (2.20):
(2.20)
З ряду Е24 приймається стандартне значення Cе = 300 (мкФ).
15. Визначаємо потужність, споживану каскадом від джерела живлення за
формулою (2.21):
(2.21)
. Обчислюємо коефіцієнт корисної дії каскаду за формулою (2.22):
(2.22)
Результати розрахунку елементів підсилювача за схемою з
загальним емітером наведено в таблиці 2.1.
Таблиця 2.1 - Результати розрахунку підсилювача
|
Параметр
|
Значення
|
Розмірність
|
|
1
|
2
|
3
|
|
Напруга живлення ЕЖ
|
90
|
В
|
|
Опір резистора бази
1 RБ1
|
13
|
кОм
|
|
Опір резистора бази
2 RБ2
|
1,6
|
кОм
|
|
Опір емітерного
резистора RЕ
|
300
|
Ом
|
|
Опір колекторного
резистора RК
|
1800
|
Ом
|
|
1
|
2
|
3
|
|
Ємність розділових
конденсаторів Ср1, Ср2
|
10
|
мкФ
|
|
Ємність емітерного
конденсатора Се
|
300
|
мкФ
|
|
Коефіцієнт
підсилення КU
|
176,2
|
|
|
Опір навантаження
RН
|
1800
|
Ом
|
Проведемо моделювання схеми за допомогою програми Orcad.
Схема моделювання подана на рисунку 2.1. Результат моделювання
подано на рисунку 2.2.
Рисунок 2.1 - Схема моделювання підсилювача
Висновки: виконавши по розрахунковим даним схемотехнічне моделювання ми
отримали графік, розходження якого з розрахованим коефіцієнтом підсилення:
Розходження можна пояснити тим, що моделювання проводилося з аналогом
транзистора КТ602А, а не з самим транзистором. Отже можна стверджувати,
що розрахунок був зроблений вірно. Результати розрахунків наведені в таблиці 2.1.
Рисунок 2.2 - Результати моделювання схеми підсилювача
3 РОЗРАХУНОК ГЕНЕРАТОРІВ ІМПУЛЬСНИХ СИГНАЛІВ
.1
Розрахунок одновібратора
Дано:
· амплітуда вихідного імпульсу Um2 = 18 (В);
· тривалість вихідного імпульсу tі = 136 (мкс);
· період проходження імпульсів запуску
Т = 186 (мкс);
· діапазон зміни температур (-50…+60) °С;
· допустима
нестабільність тривалості імпульсу
=6 (%).
1. По тривалості і періоду визначаємо шпаруватість вихідних
імпульсів за формулою (3.1):
(3.1)
. Вибираємо напруга джерела живлення, яка повинна бути в 1,2...1,3 рази
більше амплітуди вихідного імпульсу за формулою (3.2):
(3.2)
Обираємо стандартне значення Еж=24 (В).
3. По напрузі джерела і початковим даним вибираємо тип
транзистора.
Виходячи з умови (3.3), вибирається транзистор.
(3.3)
Оберемо транзистор КТ502В (p-n-р) [8], у якого Екдоп = 60 > 2·24.
Запишемо необхідні параметри транзистора:
. Знаходимо тепловий струм колектора за формулою (3.4):
(3.4)
де t0 - початкова температура, приймається для нормальних умов рівною
20 °С.
. Опір в колі бази визначаємо напругою джерела, тепловим струмом і
заданою нестабільністю імпульсу за формулою (3.5):
(3.5)
З ряду Е24 приймається найближче стандартне значення RБ = 270 (кОм).
6. Опір в колекторному ланцюзі транзистора VT2 визначаємо за
відомим опором в базовому колі і мінімальному для даних умов коефіцієнту
підсилення. Для стійкої роботи при розрахунку повинна виконуватися умова (3.6).
(3.6)
де βmin - коефіцієнт підсилення при
мінімальній температурі мінус 50 °С. Він складає 60 % середнього значення і визначається
за формулою (3.7)
(3.7)
З ряду Е24 приймається найближче стандартне значення RK2 = 5,6 (кОм).
. Розрахуємо опір в колекторному колі транзистора VT1 за формулою (3.8).
(3.8)
З ряду Е24 приймається найближче стандартне значення RK1= 8,2 (кОм)
. Визначимо опір в колі емітера за формулою (3.9).
(3.9)
З ряду Е24 приймається найближче стандартне значення Rе = 1,8 (кОм).
. Розрахуємо опори подільника напруги R1 і R2, що встановлюють величину
напруги зсуву на базі VT1 та визначають положення робочої точки транзистора і
початковий стан одно вібратора, за формулами (3.10) і (3.11).
(3.10)
З ряду Е24 приймається найближче стандартне значення R1 = 82
(кОм).
(3.11)
З ряду Е24 приймається найближче стандартне значення R2 = 22 (кОм).
. Ємність конденсатора Сб залежить від багатьох параметрів і
визначається за формулою (3.12).
(3.12)
Коефіцієнт ά визначає співвідношення
опорів в ланцюзі колектора транзистора VT1, і визначається за формулою (3.13).
(3.13)
При середньому положенні регулятора напруги коефіцієнт ά =1.
З ряду Е24 приймається найближче стандартне значення ємності
конденсатора базового кола VT2 Сб = 0,75 (нФ).
. Замикаюча напруга транзистора VT1 визначається за формулою (3.14).
(3.14)
. Амплітуда напруги запускаючого імпульсу, що подається на вхід
транзистора VT1 одновібратора, визначається за формулою (3.15).
(3.15)
де Rг - внутрішній опір генератора запускаючих імпульсів, приймається
рівним 0,51 (кОм); Rз - опір запускаючого транзистора у відкритому положенні,
приймається рівним 51 (Ом).
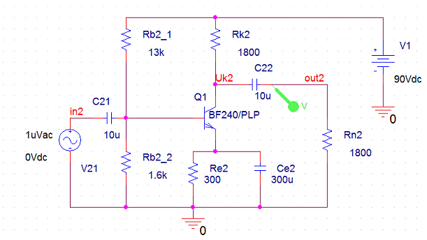
Проведемо моделювання отриманої схеми у програмі Orcad. Схема
моделювання подана на рисунку 3.1. Результати моделювання подано на рисунку
3.2. Результати розрахунку елементів одновібратора наведено в таблиці 3.1.
Рисунок 3.1 - Схема моделювання схеми одновібратора
Рисунок 3.2 - Результати моделювання схеми одновібратора
Висновки: виконавши по розрахунковим даним схемотехнічне
моделювання ми отримали графік, на якому розходження між амплітудою вихідного
імпульсу відрізняється від заданої теоретично амплітуди на:
Похибка тривалості імпульсу:
Час спадання фронту вихідного імпульсу від рівня 100% до 10% складає
близько 1,8 мкс. Отже можна стверджувати, що розрахунок
був зроблений вірно. Похибка має місце через незбігання транзисторів, які
використовуються при моделюванні і для яких виконувався розрахунок, і
наближеність розрахунків.
Таблиця 3.1 - Результати розрахунку одновібратора
|
Параметр
|
Значення
|
Розмірність
|
|
Напруга живлення ЕЖ
|
24
|
В
|
|
Опір резистора бази
RБ
|
270
|
кОм
|
|
Опір емітерного
резистора Rе
|
1,8
|
кОм
|
|
Опір колекторного
резистора RК1
|
8,2
|
кОм
|
|
Опір колекторного
резистора RК2
|
5,6
|
кОм
|
|
Опір резистора R1
|
82
|
кОм
|
|
Опір резистора R2
|
22
|
кОм
|
|
Ємність базового
конденсатора Сб
|
750
|
пФ
|
|
Амплітуда напруги
запускаю чого імпульсу
|
0,761
|
В
|
.2 Розрахунок мультивібратора в автоколивальному режимі
Дано:
· Тип транзисторів - КТ610А;
· нестабільність періоду коливань δT =13 (%);
· Частота імпульсів, що генеруються f =
280 (Гц);
· Температура навколишнього середовища
tк = 44 (0C).
З довідника [7] для
транзистора КТ610А (p-n-p) вибираються його параметри:
1. Розрахуємо напругу джерела живлення за формулою (3.16).
(3.16)
Обираємо стандартне значення Еж=12 (В).
. Зворотній струм при зміні температури визначимо за формулою
(3.17).
(3.17)
де t0 - температура в нормальних умовах роботи, рівна 20 0C..
. Визначимо опори в базових ланцюгах за формулою (3.18).
(3.18)
З ряду Е24 приймається найближче стандартне значення Rб = 4,7 (МОм).
. Визначимо опори в колекторних ланцюгах для симетричного
мультивібратора за формулою (3.19).
(3.19)
З ряду Е24 приймається найближче стандартне значення RК=91
(кОм).
При симетрії схеми тривалість імпульсу і паузи буде однаковою
і рівною половині періоду, тобто
Визначимо ємність базового ланцюга з формулою (3.20)
(3.20)
З ряду Е24 приймається найближче стандартне значення Сб=0,68 (нФ).
. Визначимо дійсне значення періоду за формулою (3.21).
(3.21)
. Визначимо значення дійсна частоти за формулою (3.22).
(3.22)
. Визначимо відносну похибку частоти, що генерується, за формулою (3.23).
(3.23)
Таким чином, розрахункова частота не перевищує допустиме значення
відхилення в 13%.
. При несиметричному мультивібраторі період визначається за формулою (3.24).
(3.24)
Тривалість імпульсу tі1 може бути визначена за формулою (3.25).
(3.25)
Тривалість імпульсу tі2 може бути визначена за формулою (3.26).
(3.26)
Проведемо моделювання отриманої схеми у програмі Orcad. Схема
моделювання подана на рисунку 3.3. Результати моделювання подано на рисунку
3.4. Результати розрахунку елементів автоколивального мультивібратора наведено
в таблиці 3.2.
Рисунок 3.3 - Схема моделювання мультивібратора
Рисунок 3.4 - Результати моделювання схеми мультивібратора
Таблиця 3.2 - Результати розрахунку мультивібратора
|
Параметр
|
Значення
|
Розмірність
|
|
Напруга живлення ЕЖ
|
В
|
|
Опір резистора бази
RБ1
|
4,7
|
МОм
|
|
Опір резистора бази
RБ2
|
4,7
|
МОм
|
|
Опір колекторного
резистора RК1
|
91
|
кОм
|
|
Опір колекторного
резистора RК2
|
91
|
кОм
|
|
Ємність базового
конденсатора Сб1
|
0,68
|
нФ
|
|
Ємність базового
конденсатора Сб2
|
0,68
|
нФ
|
Висновки: виконавши по розрахунковим даним схемотехнічне моделювання ми
отримали графік, який дещо відрізняється від теоретичного. Розходження між
частотою отриманою на графіку і заданою частотою складає:
Отже можна стверджувати, що розрахунок був зроблений вірно. Похибка має
місце через незбігання транзисторів, які використовуються при моделюванні і для
яких виконувався розрахунок, і наближеність розрахунків.
3.3 Розрахунок “ГЛЗН”
Дано:
· Uм = 8 (В)
· tроб = 22 (мс)
· tзв = 9 (мс)
· Тип операційного підсилювача -
К544УД1Б
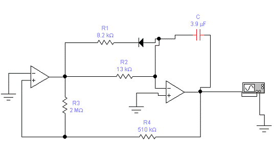
Розрахунок схеми (рис. 3.5) проводиться в наступному порядку.
Рисунок 3.5 - Схема ГЛЗН на операційних підсилювачах
Для даного операційного підсилювача:
1. Розрахуємо величину вихідної напруги за формулою (3.27).
(3.27)
. Приймаючи тривалість паузи, рівну тривалості негативної (зворотньої)
напруги визначимо постійну часу еквівалентного кола за формулою (3.28)
(3.28)
. Внаслідок того, що еквівалентний опір повинен бути більше вихідного
опору ОП, розраховується значення Rэкв з наступних умов: Rэкв = (
); Rэкв > RнminОП = 2 кОм. Приймається Rэкв = 5
кОм.
. Визначаємо ємність інтегруючого конденсатора за формулою (3.29).
(3.29)
З ряду Е24 приймається найближче стандартне значення С=3,9 (мкФ).
. З умови отримання інтервалу tроб = tі3 = 22 (мс) знаходиться постійна
часу за формулою (3.30).
(3.30)
. Визначаємо опір резистора R2 за формулою (3.31).
(3.31)
З ряду Е24 приймається найближче стандартне значення R2=13 (кОм).
. Розраховуємо опір резистора R1 за формулою (3.32).
(3.32)
З ряду Е24 приймається найближче стандартне значення R1=8,2 (кОм)
. Для виключення впливу ланцюга R3 - R4 на постійну часу перезаряду
конденсатора С, вибирається опір резистора R3 з умови R3 >> R2. Приймаємо
R3 = 2 (МОм).
. Визначимо опір резистора R4 за формулою (3.33).
(3.33)
З ряду Е24 приймається найближче стандартне значення R4=510 (кОм)
. Діод VD може бути будь-якого типу із зворотною напругою більшою, ніж
2Еогр. Перевага повинна бути віддана діодам з меншим прямим падінням напруги.
Вибираємо діод типу КД522В.
Проведемо моделювання отриманої схеми у програмі Workbench. Схема моделювання подана на
рисунку 3.6. Результати моделювання подано на рисунку 3.7. Результати
розрахунку елементів ГЛЗН наведено в таблиці 2.3.
Рисунок 3.6 - Схема моделювання ГЛЗН
Рисунок 3.7 - Результати моделювання схеми ГЛЗН
Таблиця 3.3 - Результати розрахунку ГЛЗН
|
Параметр
|
Значення
|
Розмірність
|
|
Опір резистора R1
|
8,2
|
кОм
|
|
Опір резистора R2
|
13
|
кОм
|
|
Опір резистора R3
|
2
|
МОм
|
|
Опір резистора R4
|
510
|
кОм
|
|
Ємність
конденсатора С
|
3,9
|
мкФ
|
|
Тип ОП
|
К544УД1Б
|
|
Тип діода
|
КД522В
|
Висновки: в результаті моделювання ми отримали графік, на якому
розбіжність між робочим фронтом імпульсу ГЛЗН і заданим в завданні складає:
Отже можна стверджувати, що розрахунок був зроблений вірно. Похибка має
місце через незбігання ОП, які використовуються при моделюванні і для яких
виконувався розрахунок, і наближеність розрахунків.
4
РОЗРАХУНОК ТРИГЕРА
Дано:
· амплітуда вихідного сигналу Um = 16 (В);
· максимальна частота перемикання
fпер.мах = 90 (кГц);
· колекторний струм Iкн = 20 (мА).
. Вибираємо напругу джерела колекторного живлення за формулою
(4.1).
(4.1)
Приймаємо Еж = 18 (В).
. Тип транзистора вибирається з умов (4.2).
(4.2)
Виберемо транзистор типу КТ502В (p-n-p)
[7], параметри якого наступні:
. Визначимо опір в колекторному колі за формулою (4.3).
(4.3)
З ряду Е24 приймається найближче стандартне значення Rк=910 (Ом)
. Визначимо величини прискорюючих ємностей за формулою (4.4).
(4.4)
де ta - постійна часу коефіцієнта посилення струму
емітера, яка визначається співвідношенням (4.5).
(4.5)
Підставляючи в (3.4) довідкові і розраховані раніше величини, отримаємо
розрахункові значення прискорюючих конденсаторів.
З ряду Е24 приймається найближче стандартне значення С=510 (пФ)
. Визначаємо опір в колі бази за формулою (4.6)
(4.6)
З ряду Е24 приймається найближче стандартне значення Rб=8,2 (кОм)
. Визначаємо напругу зсуву за формулою (4.7)
(4.7)
Приймаємо Еб = 1 (В).
. Опір зв'язку Rс визначається шляхом сумісного рішення рівнянь (4.8)
-(4.10).
(4.8)
(4.9)
(4.10)
З ряду Е24 приймається найближче стандартне значення Rс=47
(кОм)
Проведемо моделювання отриманої схеми у програмі Orcad. Результати моделювання подано на
рисунку 4.2. Результати розрахунку елементів тригера наведено в таблиці 4.1.
Рисунок 4.1 - Схема моделювання симетричного тригера
Рисунок 4.2 -
Результати моделювання схеми симетричного тригера
Таблиця 4.1 - Результати розрахунку тригера
|
Параметр
|
Значення
|
Розмірність
|
|
Напруга живлення ЕЖ
|
18
|
В
|
|
Опір резистора бази
RБ1
|
8,2
|
кОм
|
|
Опір резистора бази
RБ2
|
8,2
|
кОм
|
|
Опір колекторного
резистора RК1
|
910
|
Ом
|
|
Опір колекторного
резистора RК2
|
910
|
Ом
|
|
Опір резистора Rс1
|
47
|
кОм
|
|
Опір резистора Rс2
|
47
|
кОм
|
|
Ємність
конденсатора С1
|
510
|
пФ
|
|
Ємність
конденсатора С2
|
510
|
пФ
|
Висновки: виконавши по розрахунковим даним схемотехнічне
моделювання ми отримали графік, в якому мають місце спотворення, але його форма
і амплітуда відповідають заданим. Амплітуда логічної одиниці складає 16,259 В, що лише на 0,259 В більше за задану. Розбіжності
можна пояснити округленнями під час обчислень, використанням при моделюванні не
тих транзисторів для яких проводився розрахунок.
ВИСНОВКИ
В результаті виконання курсової роботи було розглянуто
основну інформацію по потужним
високовольтним ключам та розроблено методику їх розрахунку.
Також проведено розрахунок підсилювального каскаду, тригеру
та імпульсних пристроїв: одновібратора, мультивібратора та генератора
лінійно-змінної напруги. Для всіх розрахованих схем було проведено моделювання
у програмах «Orcad» та «Electronics Workbench».
В результаті моделювання було виявлено деякі розбіжності між
очікуваними і отриманими результатами, але ці розбіжності лежать в допустимих
межах. Це свідчить про досить точний розрахунок параметрів, які забезпечили
нормальне функціонування схем при моделюванні.
ПЕРЕЛІК ПОСИЛАНЬ
1. В.Г. Гусев, Ю.М.Гусев. Электроника. Москва, “Высшая школа”, 1991
2. Сенько В.І. Електроніка і мікросхемотехніка
3. Олександренко А.Г.Шатурик І.Н Мікросхемотехніка - М.: Радио, 1982
4. Голденберг Л.М .Импульсние устройство - М.: Радио и связь, 1981
5. СтепаненкоИ. П .Основи мікроелектріки - М.: Сов радио
,1980
6. Павлов С М . Схемотехніка (імпульсна
техніка) Вінниця ВНТУ, 1998
7. Аксенов А.И. Элементы схем бытовой радиоаппаратуры. Диоды. Транзисторы:
Справочник / А.И. Аксенов, А.В. Нефедов, А.М. Юшин. - М.: Радио и связь, 1992
г.
8. О.П. Григорьев, Транзисторы: Справочник / О.П. Григорьев, В.Я. Замятин -
М.: Радио и связь, 1989.
9. Ицхоки
Я.С. Импульсные и цифровые устройства / Ицхоки Я.С., Овчинников Н.И. - М.:
«Советское радио», 1972 - 592 с.
. Гейтенко Е.Н. Источники вторичного єлектропитания. Схемотехніка и расчет
/ Гейтенко Е.Н. - М.: СОЛОН-ПРЕСС, 2008 - 448 с.