Разработка бортового модема для обмена данными FANS В самолетов В-757/767
МИНИСТЕРСТВО
ВЫСШЕГО И СРЕДНЕГО СПЕЦИАЛЬНОГО ОБРАЗОВАНИЯ РЕСПУБЛИКИ УЗБЕКИСТАН
ТАШКЕНТСКИЙ
ГОСУДАРСТВЕННЫЙ ТЕХНИЧЕСКИЙ УНИВЕРСИТЕТ ИМ. А.Р. БЕРУНИ
АВИАЦИОННЫЙ
ФАКУЛЬТЕТ
КАФЕДРА:
«ЭКСПЛУАТАЦИЯ РАДИОЭЛЕКТРООБОРУДОВАНИЯ ЛЕТАТЕЛЬНЫХ АППАРАТОВ И АЭРОПОРТОВ»
Направление
образования: 5524600 - «Эксплуатация авиационного радиоэлектронного
оборудования летательных аппаратов»
Выпускная
квалификационная работа
ТЕМА:
"РАЗРАБОТКА БОРТОВОГО МОДЕМА ДЛЯ ОБМЕНА ДАННЫМИ FANS
В САМОЛЕТОВ В-757/767"
Выполнил: Урманхужаев З.З.
Ташкент-2014г.
Оглавление
Введение
1.1 Существующая
аэронавигационная система и ее основные недостатки
1.2
Будущая аэронавигационная система и мероприятия ИКАО по построению систем СNS
1.3 Требования
FANS к передаче бортовых данных
1.4
Общие сведения о бортовом оборудовании для работы системы FANS
1.5
Анализ существующего варианта бортового модема, устанавливаемого на самолете
Глава
II. Разработка бортового модема для обмена данными fans в самолетах В-757/767
2.1
Разработка схемы бортового модема
2.2
Разработка программного обеспечения для бортового модема
2.3
Отладка разработанной программы
Глава
III. Экономическое обоснование
3.1
Расчет экономической эффективности разработки
Глава
IV. Безопасность жизнедеятельности
Заключение
Список
используемой литературы
Введение
В мае 1988 года комитет FANS - этап I завершил
свою работу, разработав концепцию систем СNS, основанную на использовании
спутников, линий передачи данных и автоматических систем. Одновременно Совету
ИКАО было рекомендовано в срочном порядке создать новый комитет (FANS - этап
II) для подготовки рекомендаций по контролю и координации разработки, а также
планированию перехода к будущей системе на рентабельной основе с учетом
интересов конкретных географических районов.
В сентябре 1991 года на десятой
аэронавигационной конференции государства-члены ИКАО одобрили концепцию
CNS/ATM, реализация которой позволит гражданской авиации преодолеть во
всемирном масштабе известные недостатки существующей системы и воспользоваться
преимуществами новейших технологий для обеспечения прогнозируемого развития
авиации в XXI веке.
За годы, прошедшие после завершения работы
комитетов FANS, в ряде государств и во всех регионах ИКАО было начато
осуществление программ внедрения систем ОрВД, призванных повысить эффективность
деятельности авиации посредством использования технологий CNS/ATM. Однако
позднее было признано, что технология не является самоцелью и что необходимо
создать всеобъемлющую концепцию единой и глобальной системы ОрВД, основанной на
четко сформулированных эксплуатационных требованиях. Эта концепция, в свою
очередь, послужит фундаментом для скоординированного внедрения технологий
CNS/ATM на основе четко определенных требований. Разработку этой концепции
поручили учрежденной Аэронавигационной комиссией ИКАО Группе экспертов по
эксплуатационной концепции организации воздушного движения.
В сентябре-октябре 2003 г. состоялась
одиннадцатая Аэронавигационная конференция, на которой был отмечен существенный
прогресс во многих аспектах внедрения систем CNS/ATM и рассмотрены конкретные
элементы обновленного подхода к организации воздушного движения с учетом
развития технологии CNS.
В настоящее время, в связи с резким увеличением
интенсивности воздушного движения, остро встала проблема его автоматизации. Для
решения этой проблемы EUROCONTROL
совместно с другими авторитетными организациями, контролирующими воздушное
движение, принял программу развития авионики и наземной инфраструктуры
управления воздушным движением CNS
ATM(Communication,
Navigation, Surveillance
- Air traffic
management - Связь, навигация
и наблюдение при управлении воздушным движением) [1-3].
Одним из направлений CNS
ATM является создание
«Аэронавигационной системы будущего - Future
Air Navigation
System - FANS»,
которая позволяет заменить речевой обмен информацией между пилотом и
диспетчером передачей данных в автоматическом режиме. Структура системы FANS
и принцип ее работы описан в [4].
По этому в настоящий выпускной квалификационной
работе было поставлено задача разработка бортового модема для обмена данными FANS
в самолетов В-757/767.
Глава I.
Основные сведения перспективы развития аэронавигационной системы и современной
авионики
1.1 Существующая
аэронавигационная системе и ее основные недостатки
В начале 1980-х годов ИКАО признала
обостряющиеся ограничения существующих систем аэронавигации и необходимость их
совершенствования для удовлетворения потребностей гражданской авиации в XXI
веке. Образованный с этой целью специальный комитет1, получивший в последующем
название комитета FANS (Future Air Navigation System-перспективная
аэронавигационная система) - этап I, в своей работе исходил из следующих
основных положений:
во всех регионах мира будет отмечаться
увеличение потребности в воздушном движении и в ряде регионов, по истечению
определенного времени интенсивность воздушного движения будет превышать
уровень, который существующая система в состоянии обеспечить. Этот фактор
совместно с мерами по защите окружающей среды будет накладывать все более
жесткие ограничения на производство полетов и может привести к серьезным
экономическим последствиям;
решить эту проблему путем простого расширения
существующей системы не представляется возможным в силу ограниченных
возможностей подсистем связи, навигации и наблюдения по дальности действия,
внедрению и эксплуатации в труднодоступных районах, пропускной способности
и/или точности и надежности;
практическое применение в гражданской авиации
имеющихся новых средств и технологий является единственной возможностью
преодолеть имеющиеся трудности и удовлетворить потребности в следующем
столетии;
внедрение новых технических средств, многие из
которых являются глобальными по своему характеру, будет происходить в различных
регионах мира в разное время. Поэтому необходимо проводить согласованную политику
и осуществлять переход к новой системе таким образом, чтобы соответствующий
уровень ОрВД гарантировался во всем мировом воздушном пространстве, независимо
от состояния внедрения в различных районах полетной информации (РПИ).
В процессе формирования новой концепции CNS/ATM
комитет исходил из того, что новая система CNS должна обеспечивать:
связь, навигацию и наблюдение в глобальном
масштабе на всех высотах полета (от самых малых до самых больших) и в любых
районах (включая удаленные, прибрежные и океанические);
обмен данными по каналам цифровой связи “воздух
- земля” между бортовыми и наземными комплексами в целях максимального
использования преимуществ автоматизации;
навигационное обслуживание и заходы на посадку
на ВПП и другие посадочные полосы, которые практически нецелесообразно
оборудовать средствами для точного захода на посадку.
Краткое описание существующей аэронавигационной
системы и её основных недостатков приведем применительно к области связи,
навигации и наблюдения, а также обслуживания воздушного движения.
В настоящее время доминирующим видом связи
“воздух - земля” между экипажем ВС и диспетчером является речевая связь.
Использование приемопередатчиков в диапазоне очень высоких частот (ОВЧ)
обеспечивает радиосвязь непосредственно между пилотом и органом УВД в пределах
прямой видимости. Для связи в РПИ вне зоны действия ОВЧ - средств используются
радиостанции, работающие в диапазоне высоких частот (ВЧ). При этом связь в этом
диапазоне ведется диспетчером через оператора радиобюро. Соседние органы УВД
взаимодействуют между собой по арендуемым телефонным каналам (тональной
частоты), благодаря чему обеспечивается прямая речевая связь между диспетчерами
в процессе согласования условий полета и осуществления процедуры
приемо-передачи управления. Органы УВД, другие авиационные полномочные органы и
многие авиакомпании связаны между собой сетью авиационной фиксированной
электросвязи (AFTN-Aeronautical Fixed Telecommunication Network),
обеспечивающей передачу ориентированных на знаки сообщений (телеграмм), а в
некоторых случаях - линиями общей сети обмена данными ИКАО (CIDIN-Common ICAO
Data Interchange Network).
Основной недостаток существующей подсистемы
связи “воздух - земля” заключается в том, что обмен информацией между ВС и
органом УВД в основном ведется по каналам речевой связи без организации
автоматизированного (автоматического) обмена данными между бортовым и наземным
оборудованием. При этом пропускная способность таких каналов ограничена
скоростью произношения речевых сообщений, языковыми особенностями каждого
человека и необходимостью повторения сообщений в случае возникновения
неблагоприятных условий прохождения сигнала или воздействия помех. По мере
увеличения объема воздушного движения каналы речевой связи все больше
перегружаются, что обуславливает необходимость выделения дополнительных
каналов. По этой же причине в ходе полета по маршруту экипаж вынужден часто
менять частоту настройки, что ведет к увеличению рабочей нагрузки по ведению
связи.
Другие недостатки существующей подсистемы
связаны с дальностью действия в диапазоне ОВЧ, ограниченной зоной прямой
видимости. Устранение этого недостатка можно обеспечить путем использования
территориально-распределенной сети ОВЧ - станций (наземных ретрансляторов),
связанных с органом УВД арендованными каналами связи. Однако в результате этого
значительно увеличиваются расходы на организацию и эксплуатацию такой сети
связи. Кроме того, в ряде случаев установка наземных ретрансляторов может быть
затруднена или невозможна. Связь в диапазоне ВЧ подвержена аномалиям
распространения волн, помехам и затуханиям сигнала. Вследствие этих физических
ограничений воздушная радиосвязь в этом диапазоне ведется с помощью специально
подготовленных радиооператоров, что значительно снижает своевременность доведения
сообщений.
В наземном сегменте подсистемы связи при
использовании сети AFTN на конечном этапе доведения сообщений обеспечивается
только низкоскоростная передача с использованием телетайпов. При этом некоторые
центры коммутации сообщений по-прежнему работают в ручном режиме. Все это
задерживает обмен авиационной информацией и приводит к снижению качества ОрВД.
Навигация над сушей в основном осуществляется по
ненаправленным радиомаякам в рамках структуры маршрутов, охваченных зоной
действия всенаправленных ОВЧ-радиомаяков (VOR-Very High Frequency Omni
directional Range) и дальномерного оборудования (DME-Distance Measuring
Equipment), а также станций радиотехнических систем ближней навигации (РСБН) в
Европейском регионе ИКАО. Дальняя навигация обеспечивается с помощью таких
систем, как OMEGA, LORAN-С, или автономных навигационных систем, таких как
инерциальные навигационные системы (ИНС).
При использовании всенаправленных маяков
диапазона ВЧ вследствие условий распространения волн возникают такие же помехи,
как и при работе ВЧ радиосвязи. Поэтому точность навигации в этом случае и зона
действия ограничены. Хотя при передаче сигналов VOR/DME и/или РСБН не возникает
особых помех, тем не менее, обеспечить ближнюю навигацию во всем требуемом
объеме воздушного пространства не всегда удается по причине географических или
экономических ограничений, так как эти средства работают в зоне прямой
видимости.
Кроме того, сам принцип самолетовождения,
основанный на маркировании определенных наземных точек и привязке воздушных
трасс к местоположению навигационных средств в этих точках, ограничивает
возможности выбора маршрутов движения и вызывает появление чрезмерно
перегруженных областей воздушного пространства.
Применение в конкретном воздушном пространстве
тех или иных процедур ОВД в огромной степени зависит от методов наблюдения. Как
правило, в континентальных и прибрежных районах для наблюдения применяются
первичные и вторичные радиолокаторы (ВРЛ), а в океанических и удаленных районах
с этой целью используются донесения, передаваемые по каналам речевой связи
согласно установленным правилам.
Основной недостаток подсистемы наблюдения связан
с ограниченной дальностью действия первичного и вторичного радиолокаторов и
аналогичен вышеописанному для организации ОВЧ - связи с ВС.
Цель ОВД заключается в обеспечении соблюдения
эксплуатантами ВС установленного графика убытия и прибытия ВС и выбора наиболее
предпочтительных для них профилей полета с минимальными ограничениями при
сохранении требуемого уровня безопасности полетов. Для выполнения
сформулированной цели используются имеющаяся система CNS и наземные центры УВД,
которые несут ответственность за управление воздушным движением и обеспечение
безопасности полетов. Поэтому ограничения существующих систем ОВД находятся в
прямой зависимости от недостатков элементов CNS .
1.2 Будущая
аэронавигационная система и мероприятия ИКАО по построению систем СNS
Главная задача будущей CNS заключается в
обеспечении выполнения основной цели перспективной концепции АТМ, заключающейся
в удовлетворении потребностей пользователей в наиболее предпочтительных
траекториях полета. В этой системе, основанной на идее высокоточного
определения местоположения ВС и организации эффективного автоматизированного и
автоматического взаимодействия бортового и наземного оборудования для
обеспечения во всем мировом воздушном пространстве безопасного воздушного
движения по выбранным маршрутам полетов, существующее разграничение элементов
CNS будет сведено к минимуму. Тем не менее, характеристику будущей аэронавигационной
системы и мероприятий ИКАО по построению систем CNS/ATM целесообразно
по-прежнему давать применительно к функциям связи, навигации, наблюдения и
организации воздушного движения.
По взглядам экспертов ИКАО при реализации
концепции CNS/ATM требуемый уровень эффективности, пропускной способности и
гибкости будущей системы FANS
может быть достигнут только при использовании цифровых средств передачи данных.
Поэтому для новой подсистемы связи будет характерна усовершенствованная
передача данных и глобальная зона действия.
Хотя потребность в речевой связи сохранится, тем
не менее, возможности передачи данных между всеми абонентами подвижной и
фиксированной служб связи в сочетании с использованием межсетевого обмена,
шлюзов или трассировщиков позволят создать однородную сеть передачи данных в
условиях применения различных технических и административных решений,
обеспечивающую решение большинства задач по взаимодействию. Инфраструктурой для
обеспечения такого информационного обмена гражданской авиации в глобальном
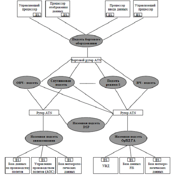
масштабе станет сеть авиационной электросвязи (ATN-Aeronautical
Telecommunications Network), которая включает прикладные объекты и службы
связи, обеспечивающие взаимодействие наземных сетей передачи данных, подсетей
передачи данных “воздух-земля” и бортовых сетей передачи данных путем принятия
общих интерфейсных служб и протоколов, основанных на эталонной модели
взаимосвязи открытых систем Международной организации по стандартизации (ИСО).
Структура сети ATN показана на рис. 1, а ее концептуальная модель - на рис. 2.
Речевая связь диапазона ОВЧ будет оставаться
основным видом связи с ВС еще достаточно длительный срок. Однако использование
цифровых каналов обмена данными будет расширяться и применяться для передачи
большинства рутинных сообщений “воздух - земля” в зависимости от операционных
требований. При этом речевая связь будет по-прежнему доступна для передачи
нерутинных и аварийных сообщений.
Спутниковая речевая связь будет, по всей
видимости, ограничиваться теми областями, где отсутствует поле связи диапазона
ОВЧ, но она не заменит ОВЧ речевую связь до тех пор, пока не будут достигнуты
существенные преимущества по соотношению производительности и стоимости.
Спутниковая речевая связь может использоваться для передачи нерутинных и
чрезвычайных сообщений или дублирования там, где канал передачи данных является
основным средством связи.
Рис. 1. Структура сети ATN
Рис. 2. Концептуальная модель ATN.
Радиосвязь в диапазоне ВЧ по-видимому будет
сохранена, в первую очередь для обеспечения связи над полярными районами,
которые не охвачены действием геостационарных спутников. Более того, применение
современных технических средств позволит устранить большую часть недостатков,
связанных с непредсказуемым характером прохождения волн в диапазоне ВЧ.
Для преодоления дефицита ОВЧ - радиочастот в
перегруженном верхнем воздушном пространстве Европы ИКАО приняло решение об
обязательном наличии на борту ВС радиооборудования, способного работать в диапазоне
ОВЧ на частотных каналах с шагом сетки частот 8,33 кГц, при выполнении полетов
в воздушном пространстве Австрии, Бельгии, Германии, Люксембурга, Нидерландов,
Швейцарии и Великобритании с эшелона выше 8000 м, а также с эшелона выше 5700 м
в воздушном пространстве Франции.
ВС государственной авиации, не отвечающие
требованию по работе на частотных каналах с шагом 8,33 кГц, будут допускаться к
выполнению полетов в указанном воздушном пространстве Европейского региона
ИКАО, если возможности органов УВД, публикуемые в национальных сборниках
аэронавигационной информации, и бортовое оборудование ВС позволяют вести
радиосвязь в диапазоне ВЧ. Использование в Европе 8,33 кГц разделения каналов в
диапазоне ОВЧ волн лишь временно облегчит решение проблемы загруженности.
Долговременным решением этой проблемы, одобренным ИКАО, является использование
цифровой радиосвязи, такой как связь в диапазоне ОВЧ с использованием
многостанционного доступа с временным разделением каналов (TDMA-Time Division
Multiple Access).
Несмотря на это, считается, что использование
8,33 кГц разделения каналов обеспечит основную часть Европы достаточным
количеством дополнительных частот для того, чтобы справиться с растущим
воздушным движением. Однако цифровой TDMA будет применяться во многих регионах,
в частности в США, без промежуточного внедрения 8,33 кГц разделения каналов.
Таким образом, некоторые страны, включая США, изучают вопрос использования 8,33
кГц и TDMA совместимого радиооборудования.
Обмен данными с ВС предполагается осуществлять с
использованием следующих мобильных подсетей ATN:
- ОВЧ
- линии
цифровой
связи
(VDL-Very High Frequency Digital Link);
- линии передачи данных режима S
(Selective-Адресный);
линии передачи данных авиационной подвижной
спутниковой службы (AMSS-Aeronautical Mobile Satellite Service);
ВЧ - линии передачи данных.
В настоящее время известны четыре версии VDL
(режимов 1 - 4). VDL режима 1 представляет собой линию передачи данных широко
распространенной системы связи для адресации и передачи сообщений ACARS(Airborne
Communication Addressing and Reporting System), разработанной и введенной в
эксплуатацию в конце 1970-х годов фирмой ARINC(Aeronautical Radio Incorporated)
для обеспечения обмена данными между ВС и их эксплуатационными агентствами
(авиакомпаниями). Особенности данной линии обусловлены использованием
существующего аналогового радиооборудования ОВЧ - связи для передачи данных в
байтоориентированном формате и заключаются в применении двухступенчатой
модуляции с амплитудной модуляцией несущей и минимальной частотной манипуляции
на поднесущей (AM-MSK-Minimal Shift Keying), а также многостанционного доступа
с контролем несущей (CSMA-Carrier Selecting Multiple Access). Скорость передачи
данных в VDL режима 1 составляет 2400 бит/с.режима 2 стандартизована ИКАО и
предусматривает использование методов цифровой радиосвязи с набором протоколов
для различных эксплуатационных прикладных процессов. Применение модема с
8-позиционной относительной фазовой модуляцией (D8PSK-Differential 8 Phase
Shift Keying) обеспечивает номинальную скорость передачи данных в 31,5 22
кбит/с. Однако применение CSMA по-прежнему приводит к появлению
недетерминированной задержки доведения сообщений.режима 3 строится на
использовании TDMA и будет представлять собой комплексную систему цифровой
речевой связи и передачи данных, улучшающую использование ОВЧ - спектра
радиочастот за счет обеспечения четырех отдельных радиоканалов на одной
несущей. режима 4 обобщила в себе основные преимущества предыдущих версий.
Однако в отличие от VDL режима 3, в которой для обеспечения канальной
синхронизации и доступа к каналу требуется наличие наземных станций, VDL режима
4 является самосинхронизирующейся4, что обеспечивает возможность ее применения
и для автономной организации передачи данных между ВС. VDL версии 4 является
наиболее эффективной цифровой линией передачи данных для использования в сети
ATN, поддерживающей все известные приложения ОрВД:
автоматическое зависимое наблюдение в режиме
радиовещания (ADS-B-Automatic Dependent Surveillance-Broadcasting);
связь между диспетчером и экипажем ВС по
цифровой линии (CPDLC-Controller Pilot Digital Link Communication), управляемая
пилотом;
передача на борт ВС данных
полетно-информационного обслуживания (FIS-Flight Information Service), службы
информации о воздушном движении (TIS-Traffic Information Service), метеоданных
и другой радиовещательной информации;
ответ на частоте запроса глобальных
навигационных спутниковых систем (GNSS-Global Navigation Satellite System),
содержащий информацию о качестве сигналов GNSS и данных, подлежащих уточнению;
система наблюдения за наземной обстановкой и
управления трафиком ВС и наземных транспортных средств в аэропортах (SMGCS-
Surveillance Moving Ground Control System).
В настоящее время группа экспертов ИКАО по авиационной
подвижной связи завершила разработку SARPS для VDL режима 4. Проводимые в
различных регионах ИКАО интенсивные испытания линий передачи данных направлены
на обеспечение их применения в соответствии с требованиями ATN.
Линии передачи данных режима S предполагается
использовать в первую очередь для обеспечения расширенного наблюдения, поэтому
более подробно они рассмотрены ниже. Линии передачи данных режима S нашли уже
применение в воздушном пространстве стран Европейской конференции гражданской
авиации (ЕКГА). Последующее развитие в направлении более широкого применения
зависит от сравнительного анализа со спутниковыми и ОВЧ - каналами связи по
критерию стоимость / производительность.
Линии передачи данных AMSS уже находят
применение в ряде регионов в ходе работ по внедрению автоматического зависимого
наблюдения. Однако на начальных этапах из-за высокой стоимости спутникового
оборудования, услуг связи и увеличения времени задержки передачи сообщений
использование AMSS будет, по всей видимости, ограничиваться только
межконтинентальными ВС, совершающими полеты в океанических РПИ и зонах с низкой
интенсивностью воздушного движения, а также в зонах, где отсутствует поле связи
VDL или режима S.
Как отмечалось выше, ВЧ - линии передачи данных
будут сохранены для обеспечения дальней связи, особенно в полярных районах, где
спутниковая связь может быть недоступна. Из мероприятий по совершенствованию ВЧ
- связи отметим интернациональный проект (с участием России) по созданию
распределенных по континентальной части поверхности земли сети
приемо-передающих радиоцентров диапазона ВЧ, сопрягающейся с наземными
подсетями ATN, направленной на обеспечение глобальной достаточно надежной
адаптивной связи в диапазоне ВЧ между наземными, а также между наземными и
воздушными абонентами.
1.3 Требования
к FANS к передаче
бортовых данных
Рассмотренные характеристики бортового
оборудования перспективных ВС могут дать существенный эффект, если и наземное
оборудование, обеспечивающее навигацию, наблюдение и УВД, выйдет на соответствующий,
более высокий уровень.
В соответствии со стратегией определены
следующие направления развития системы ОВД и мероприятия по их реализации:
повышение оперативности и качества наземного
планирования всех этапов полета; оптимизация структуры маршрутов и секторов на
основе технологии RNAV
и введения RVSM;
модернизация системы FDPS
для поддержки полетов по гибким маршрутам и оперативного изменения маршрутов;
- оперативное
управление наземным движением и пропускной способностью в воздушной зоне
основных аэропортов;
- постепенное
внедрение основных аэропортовых средств управления прибытием;
- улучшение
интерфейса человек - система и рабочих мест диспетчеров; реализация системы
тактического управления потоками (EFMS);
внедрение методов управления информацией в масштабах всей системы ОВД:
внедрение мобильной передачи данных основных аэропортов для поддержки
разрешения на взлет и ATIS
[5].
- Наиболее
важные вопросы реализации стратегии развития обсуждаются ниже.
Технология FANS
является самым простым по структуре вариантом автоматического зависимого
наблюдения и представляет собой, по сути дела, обобщение принципа вторичной
радиолокации. В самом деле, классический вторичный локатор постоянно посылает
запросы о бортовом номере, высоте и других параметрах. Бортовой трансивер ВС,
приняв такой запрос, посылает затребованную информацию. Таким образом,
вторичный локатор связан с ВС низкоскоростной цифровой линии передачи данных,
организованной по принципу запрос - ответ. Теперь предположим, что передающая
антенна локатора ненаправленная. В этом случае широковещательный запрос вызвал
бы поток ответов от всех ВС, находящихся в зоне видимости, транслированных
одновременно на одной и той же частоте. Декодировать эти ответы было бы
невозможно из-за их наложения.
Поэтому такой локатор должен посылать бортам не
широковещательные, а адресные запросы, чтобы не допустить наложения ответов.
Именно на этом принципе базируется технология FANS
[8].
При этом она не требует, что бы канал связи ВС -
земля обязательно строился на основе УКВ линии передачи данных. Это может быть,
например, канал цифровой спутниковой связи. Таким образом, FANS
можно рассматривать как средство вторичной радиолокации с расширенным набором
функций, работающее с каждым ВС индивидуально.
Рассмотрим технологию системы FANS,
которая является самой разработанной в плане практической реализации.
Изначально эта система создавалась для обеспечения авиакомпаний оперативной
связью с принадлежащими им ВС, т.е. не для УВД. Основным элементом системы FANS
является глобальная компьютерная сеть, предназначенная для сбора информации о
ВС, рассылки этой информации по потребителям и трансляции сообщений с борта ВС
на землю и обратно. Для связи с ВС эта система сопрягается со станциями УКВ
линии передачи данных, способными работать с ВС, находящимися в зоне
радиовидимости, а также со спутниковыми каналами, дальность действия которых
значительно выше. С другой стороны, потребитель через шлюз соединяется с этой
сетью и получает от нее ту информацию, на которую подписан. Таким образом,
прямая связь потребителя через базовую станцию УКВ линии передачи данных с ВС в
системе FANS не
предусмотрена. Образно говоря, все контракты на получение информации и обмен
сообщениями осуществляются в этой системе через посредников, каковыми являются
серверы компьютерной сети FANS.Это
вполне логичная структура с коммерческой точки зрения, поскольку позволяет
удобно организовать тарификацию. В самом деле, весь обмен сообщениями идет
через серверы, где может быть точно учтено количество информации, полученной
шлюзом конкретной авиакомпании, и с этой авиакомпании взыскана соответствующая
плата за пользование системой FANS.
Идея использовать систему FANS
как источник информации для УВД выявила как достоинства, так и недостатки такой
схемы. К несомненным достоинствам следует отнести то, что быстродействие канала
связи с бортом ВС для нее не является критическим. Это дает возможность
использовать для этой пели не только УКВ, но и низкоскоростные каналы, такие
как KB и спутниковая связь. Эту возможность
трудно переоценить при решении задачи наблюдения в океанических и
малонаселенных районах, где отсутствует сеть станций УКВ линии передачи данных.
Для организации крупных центров УВД удобно также
наличие глобальной компьютерной сети, в которой имеется информация о всех
бортах, находящихся на сопровождении системы FANS.
В результате размер зоны управления данного центра УВД не ограничивается зоной
радиовидимости. Оборотной же стороной этой медали является слишком
опосредованная связь диспетчера с ВС. В самом деле, для УВД, в отличие от связи
авиакомпаний, превалирующим критерием является обеспечение безопасности
движения, а не удобство финансовых взаиморасчетов. Поэтому в несение в канал
связи диспетчер-пилот задержек, неизбежных при прохождении пакета через
множество каналов и узлов глобальной компьютерной сети, представляется
нежелательным, поскольку при возникновении конфликта ситуация меняется
буквально по секундам, и не оперативность канала связи может стать
непосредственной причиной катастрофы.
Рассмотрим предполагаемую схему оснащения центра
УВД системой FANS. Как
упоминалось выше, расположение центра УВД при этом никак не привязано к
расположению станций связи с бортом ВС. В центре должен стоять только шлюз
компьютерной сети FANS.
Шлюз является мультиплексором потока сообщений между системой и центром УВД.
Также он содержит средства записи и воспроизведения потока и системный менеджер
- программу контроля состояния шлюза и настройки его рабочей конфигурации (рис.
3).
Рис. 3. Система FANS
На рабочем месте диспетчера УВД устанавливается
специальная программа отображения воздушной обстановки. Она сопрягается со
шлюзом и обеспечивает автоматизацию управления контрактами путем их
автоматической установки или отмены. Цикл работы этой программы с бортом
начинается, когда от ВС поступает запрос на подключение. Если ВС находится в
зоне ответственности данного диспетчера, то ПО его рабочего места устанавливает
контракт на получение координатной информации от данного ВС с частотой, заданной
в настройках рабочего места. Когда ВС покидает зону ответственности, то
контракт разрывается. При необходимости вести наблюдение за ВС, находящимся за
пределами зоны управления, контракт следует установить, а по окончании
наблюдения разорвать вручную. Вся получаемая по этим контрактам координатная
информация отображается на дисплее рабочего места.
Кроме доставки координатной информации система FANS
предоставляет услугу без голосовой связи пилот-диспетчер (CPDLC).
Эта система является конечным устройством, также подключаемым к шлюзу в
качестве клиента. Ее функцией является предоставление диспетчеру средств
создания, передачи и приема стандартных формализованных сообщений.
Диспетчер имеет возможность просмотреть
предысторию сообщений по сопровождаемым ВС, создать новое сообщение, используя
стандартные формы, контролировать ответы ВС, а также устанавливать и отменять
контракты на автоматическое получение той или иной информации. Дисплей CPDLC
содержит окно со списком ВС, находящихся на обслуживании, ожидающих
обслуживания, предыстории сообщений по определенному ВС, а также область окна
для подготовки сообщения. Кроме того, дисплей содержит кнопки - функции,
ассоциированные с перечнем стандартных элементарных сообщений. Диспетчер
оператор CPDLC может также
управлять контрактами АЗЫ и контролировать состояние линий связи.
Все формализованные сообщения сгруппированы по
категориям, таким как «Набрать высоту», «Сбросить высоту», «Изменить маршрут »
и др. После выбора категории выбирается конкретное сообщение. Например,
категория «Назначение крейсерского эшелона» содержит следующие сообщения:
- Следовать
на эшелоне < высота >;
- Набрать
эшелон до <высота>;
- Занять
эшелон выше <высота >.
Выбрав сообщение, диспетчер вводит, если
необходимо, его параметры (В вышеприведенном примере параметры указаны в
угловых скобках) и отправляет сообщение.
Существует категория аварийных сообщений,
которые отправляются с наивысшим приоритетом. Возможна также отправка сообщения
свободного текста, не относящегося к стандартным.
Сеть системы FANS
позволяет диспетчеру осуществлять обмен сообщениями не только с ВС, но и с
соседними центрами УВД. Процедуры согласования, приема - передачи, управления и
другие также могут производиться через интерфейс CPDLC.
В настоящее время существуют две разновидности
системы FANS:
а) FANS
А+ - для работы в сети ACARS,
используется для работы по обмену коммерческой информацией;
б) FANS
В+ - для работы в сети ATN,
используется для работы по обмену информацией управления воздушным движением с
помощью протокола CPDLC.
В настоящее время системы FANS
А используются для полетов над океанами и территориями, не покрытыми сетью
наземного оборудования, а системы FANS
В - для полетов над территориями, активно попадающими в зону действия наземных
станций [9].
1.4 Общие сведения о бортовом оборудовании для
работы системы FANS
Рассмотрим бортовое оборудование системы FANS
на примере широко используемого в настоящее время самолета.
Ядром бортовой системы является блок ATSU
(Air traffic
service unit
- блок обслуживания воздушного движения), который получает информацию от
бортовых систем, и, в соответствии с командами блоков контроля (CDU
- Control display
unit), через
высокочастотное оборудование, передает на наземную станцию. В качестве
высокочастотного оборудования используется KB
или УКВ радиостанция с возможностью приема/передачи данных (VDL).
Принятая от центра УВД информация отображается на дисплеях капитана и второго
пилота [9].
Основными функциями блока обслуживания
воздушного движения являются:
Вывод на дисплеи пилотов сообщений, принятых от
наземного центра УВД, а также передача этих сообщений на другие самолетные
системы.
Автоматический, без участия пилота, выбор
высокочастотного устройства, через которое сообщение будет передано на наземную
станцию.
Автоматический выбор наземной станции, с которой
будет производиться связь.
В настоящее время в блок обслуживания воздушного
движения включены все функции ACARS.
Блок обслуживания воздушного движения имеет
модульную схему, что полностью соответствует требованиям общей концепции FANS
и позволяет дорабатывать его под новые требования без какого-либо кардинального
изменения конструкции (рис. 4-13).
FANS 1
позволяют:
• Уменьшенные разделения
• Более своевременные высотные разрешения
изменения
• Гибкие обычные операции
• Отправка на необходимой навигации работа (RNP)
только маршруты
• Эффективные операции по следу пересечения
Пегас FMC является FANS
1 способное.
Система глобального позиционирования (GPS) и
необходимая навигационная работа (RNP) основные характеристики. Эти варианты
требуются, чтобы позволять эксплуатация вентиляторов:
• Канал связи услуг по воздушному движению (ATS
DL).
Этот выбор также обеспечивает автоматический
зависимое наблюдение
• ACARS или канал связи метода 2/AOA VDL
• SATCOM, если операции FANS
желаемый за пределами диапазона канала связи УКВ. Эти варианты доступны, но нет
требуемый для операций FANS:
• Необходимое время прибытия (RTA)
• Интерфейс принтера FMC
Рис.4. Компьютерная система управления полетами
767-200ER
/-300ER
Время мониторов начиная с последнего
экспериментального толчка кнопки
• Пульт управления способа
• Пульты управления EFIS
• Пульт управления EICAS
Будущего аэронавигационного системы (FANS)
• MCDUs
• Толчок к разговору микрофона УКВ/половины
• Пульт управления VOR
Авиакомпания определяет критерии в
стратегическом файле
• Вся особенность, можно выбрать на или прочь
• EICAS приведение в готовность уровней, можно
выбрать на или прочь
• Выбор времени критериев, можно выбрать в
пределах предопределенных пределов
• Требует, чтобы возможность для клиента
снабдила Авиакомпанию
Модифицируемая информация (AMI).
Рис.5. Компьютерная система управления полетами
767-200ER/-300ER
Монитор настороженности команды
Необходимое время прибытия (RTA обеспечивается
способность определение и фиксирует время прибытия для существующего плана
полета). FMC вычисляет скорость RTA. Самолет поддерживает скорость RTA.
Самолет достигает SMO 1307.5Z.
• RTA вычисляется для сегмента CRZ.
• CLB и DES - ЭКОНОМИКА.
• Точность 30 секунд.
Взлететь.
• Первоначально черты показов.
• Показы рекомендовали взлет время после входа
времени RTA.
Рис.6. Компьютерная система управления полетами
767-200ER/-300ER
• Если никакие RTA
не фиксируют, или время введено, ожидаемое время взлета может быть введенный и
все предсказания поездки будет основаны на введенном времени взлета.
RTA фиксируют.
• Любой дорожный точка в активном плане полета.
Максимальная скорость.
• Неплатежи к MMO минус 0.02.
• Команда может войти в максимум.
скорость при желании.
Варианты могут быть отобраны:
• Операционный коммуникационный канал связи
авиакомпании (AOC DL);
• Канал связи услуг по воздушному движению (ATS
DL);
• Канал связи взлета;
• Зависимей от установки ACARS MU/CMU система;
Канал связи FMCS/ACARS
• Меню Access ACARS через FMC
(MCDU) или многоцелевой интерактивный дисплейный
блок (MIDU)
Рис.7. Компьютерная система управления полетами
767-200ER/-300ER
Интерфейс ACARS
• Обеспечивает соответствующую гибкость
сообщения минимизируя коммуникационный груз.
• Совместимость функции метода S.
• Совместимость SATCOM.
• Требует MCDU или MIDU и ACARS или метода 2
VDL.
• Условия для ACARS или метода 2 VDL предложили
это предусмотрел бы будущее внедрение ACARS или метод 2 VDL.
• Частичные условия, предлагаемые для будущей
модернизации от ARINC 724B ACARS к коммуникации ARINC 758 управленческие
единицы (CMU).
• Голосовая защита способа, доступная, чтобы
позволить сосредоточьте систему УКВ, которая будет использоваться для обоих
голосов и передача данных.
• Канал связи услуг по воздушному движению (ATS
DL) является дополнительной функцией Пегаса FMC. ATS DL зависит от выбор метода
2/AOA VDL или канала связи ACARS.
• ATS DL объединяет функции уведомления о
средствах ATS (AFN), автоматического иждивенца наблюдение и канал связи
авиадиспетчерской службы (ATC DL). AFN уведомляет авиадиспетчерскую службу,
поэтому это самолет оборудован и готов получить коммуникации канала связи.
Наблюдения допускают автоматический сообщение положения самолета и поглощенных
данных. Наблюдения способны к одновременному сообщению к четыре средства ATC и
одно средство авиакомпании. Способность отключить ОБЪЯВЛЕНИЯ через
многофункциональное дисплейный блок контроля (MCDU) обеспечен.
• ATC DL позволяет двухсторонним текстовым
сообщениям быть посланными между пилотом и диспетчером. Сообщения получены и
создал использование MCDU. Способность сохранить и вспомнить сообщения и
загрузить информация об уровне в план полета предоставлена.
Рис.8. Компьютерная система управления полетами
767-200ER/-300ER
ATS Data Link
Рис. 9. Компьютерная система управления полетами
767-200ER/-300ER
Эксплуатационный коммуникационный канал связи
(AOC DL)
• Канал связи AOC - дополнительная функция из
Пегаса FMC. Канал связи AOC зависит от выбора VDL метод 2 или канал связи
ACARS.
• Эта особенность обеспечивает канал связи коммуникация
работы, маршрут взлета, дорожный точка ветры, сообщая дорожный точка, спуск
прогнозы, модификации маршрута, и дополнительная информация об аэропорте
непосредственно в FMC.
Рис. 10. Компьютерная система управления
полетами
767-200ER/-300ER
канал связи
Канал связи взлета FMCS (показанный ниже)
является отдельным выбор, зависящий от выбора AOC DL. Это особенность позволяет
линия связи данных о взлете к FMC.
Рис.11. Компьютерная система управления полетами
767-200ER/-300ER
Интерфейс принтера
GPS и подходы NDB
Предусматривает печать FMC план полета и
сообщения канала связи ATC.
Рис.12. Компьютерная система управления полетами
767-200ER/-300ER
• Выбор, доступно для интерфейса принтера FMC.
• FMC печатает линии связи и переданные из
пространства сообщения ATC.
• FMC взаимодействует с ARINC 740, принтер на
744 или 744 А.
• Выбор, доступный для выбора FMC ненаправленный
радиомаяк приближается в военно-морском база данных.
• Отдельный доступный выбор для выбора GPS FMC
подходы “неточности”
В базе данных NAV.
Угол курса полета - вертикальное отношение -
вертикальная скорость.
• Угол курса полета.
• Фактический.
• Вертикальное отношение.
• К дорожной точки и высота в 3R.
• Требуемый поддержать вертикальное отношение.
• Вертикальная скорость.
Рис.13. Компьютерная система управления полетами
767-200ER/-300ER
.5 Анализ существующего варианта бортового
модема, устанавливаемого на самолете
Как отмечалось выше, в настоящее время
происходит быстрый рост интенсивности воздушного движения во всем мире. В связи
с этим резко возрастает нагрузка на диспетчеров УВД, что увеличивает влияние
человеческого фактора на безопасность полетов. Поэтому разработка средств
автоматизации воздушного движения, которые позволят снизить нагрузку на
диспетчера является на сегодняшний день очень актуальной задачей.
В целях ускорения роста темпов автоматизации
воздушного движения организацией по контролю воздушного пространства стран
Евросоюза (EUROCONTROL)
была принята программа по развитию радиолокационного, радионавигационного и
радиосвязного оборудования летательных аппаратов и аэропортов автоматизации
воздушного движения (CNS/ATM
- communication, navigation,
surveillance-Air
traffic management).
В частности, в рамках этой программы предусмотрено внедрение средств обмена
информацией между воздушным судном и центром управления воздушным движением
[11].
Для этих целей на борту воздушного судна
устанавливается устройство для сбора полетной информации, необходимой для
автоматической генерации наземным центром УВД команд пилоту. Эта информация
накапливается в определенном устройстве (буфере), и по запросу наземной станции
через высокочастотное устройство, например, через УКВ радиостанцию,
поддерживающую режим передачи данных (VHF
Data Link),
передается в эфир. Наземный цент УВД получает необходимую информацию, и на ее
основе формирует команду пилоту, которая в дискретно-адресном режиме передается
на борт самолета. После приема и обработки эта команда поступает на специальный
дисплей в виде SMS
сообщения, и, после ее выполнения пилотом, формируется ответ в центр УВД. Весь
обмен информацией происходит в автоматическом режиме, без участия диспетчера.
Диспетчер вмешивается в работу системы только в исключительных, внештатных
ситуациях [11,12].
Для целей управления воздушным движением в
настоящее время применятся сеть ATN
(Сеть авиационной электросвязи). Однако рассмотренный выше модем не работает с
сетью ATN, а работает
только с сетью ACARS,
где обмен данными по управлению воздушным движением весьма ограничен.
В связи с этим предлагается доработать существующий
вариант блока обслуживания воздушного движения с целью возможности работы в
сети ATN в
соответствии с требованиями технологии FANS
В+.
Предлагаемая доработка состоит из двух частей:
а) Доработка аппаратной части;
б) Доработка программной части.
Доработка аппаратной части заключается в
применении в блоке нового процессора, способного обрабатывать дополнительные
данные при работе в сети ATN.
Доработка программной части заключается в
составлении нового алгоритма работы программы, учитывающего возросший объем
данных при работе в сети ATN.
Предлагается выделить из модуля алгоритма преобразования сообщений блока в
сообщение ACARS
дополнительный программный модуль по преобразованию сообщений для сети ATN.
Глава II. Разработка бортового модема для обмена
данными Fans в самолетов В-757/767
.1 Разработка схемы бортового модема
Процессорный модуль, как и в существующем
варианте, выполняет основные функции обработки ATSU,
взаимодействует с различными блоками ATSU
через интерфейс внутренней шины.
Для расширения функциональных возможностей
процессорного модуля при обработке информации от двух сетей, его предлагается
построить на базе микропроцессора PENTIUM
ММХ (166 МГц).
Технология ММХ существенно улучшила архитектуру
микропроцессоров фирмы Intel
(Pentium ММХ). Она
разработана для ускорения выполнения мультимедийных и коммуникационных
программ. Команды ММХ выполняют одну и ту же функцию с различными частями
данных, например, 8 байт графических данных передаются в процессор как одно
упакованное 64 -разрядное число и обрабатываются одной командой.
Блок-схему предлагаемого устройства можно
представить в виде, приведенном на (рис. 14).
Устройство представляет собой микропроцессорную
систему гарвардской архитектуры, то есть с раздельными шинами управления,
адреса и данных.
В гарвардской архитектуре характеристики
устройств памяти для инструкций и памяти для данных не обязательно должны быть
одинаковыми. В частности, ширина слова, тактирование, технология реализации и
структура адресов памяти могут различаться. В некоторых системах инструкции
могут храниться в памяти только для чтения, в то время как для сохранения
данных обычно требуется память с возможностью чтения и записи. В некоторых
системах требуется значительно больше памяти для инструкций, чем памяти для
данных, поскольку данные обычно могут подгружаться с внешней или более
медленной памяти. Такая потребность увеличивает битность (ширину) шины адреса
памяти инструкций по сравнению с шиной адреса памяти данных [13].
Рис. 14. Внутренняя архитектура процессорного
модуля
Модуль ядра процессора включает в себя
непосредственно микропроцессор, синхронную динамическую оперативную память (SDRAM),
перепрограммируемую постоянную энергонезависимую память для хранения программы
(EPROM) и шину интерфейса
с периферийными устройствами.
Упрощенно модуль ядра процессора можно
представить в виде, приведенном на (рис. 15).
Назначение элементов модуля ядра процессора
следующее:
микропроцессор, который выполняет операции
системного программного обеспечения;
Программируемую логическую схему Volcano
ASIC производства
компании AIRBUS, которая
управляет доступами к микропроцессору и доступом синхронно-динамической памяти
(SDRAM). Также эта схема
включает в себя код коррекции ошибок Рида-Соломона, который исправляет
однократные или некоторые многократные ошибки в передаче данных, во время
доступа к синхронно-динамической памяти (SDRAM).
Она также управляет доступами к электрически стираемой перепрограммируемой
флэш-памяти (EPROM) и (EEPROM),
сигналами прерывания, осуществляет контроль систем блока источника питания и
проверкой чрезмерного падения напряжения, взаимосвязь с другими модулями
процессорного блока через интерфейс шины.
ASIC
(аббревиатура от англ. application-specific
integrated
circuit, «интегральная
схема для специфического применения») - интегральная схема, специализированная
для решения конкретной задачи. В отличие от интегральных схем общего
назначения, специализированные интегральные схемы применяются в конкретном
устройстве и выполняют строго ограниченные функции, характерные только для
данного устройства; вследствие этого выполнение функций происходит быстрее и, в
конечном счёте, дешевле.
Микропроцессоры общего назначения способны
исполнить любой алгоритм. Однако по скорости их нельзя сравнить с заказными
интегральными схемами, предназначенными для конкретных приложений (ASIC),
реализующих те и только те функции, которые необходимы для решения вполне
конкретной задачи. При должной настройке ASIC
на данную проблему можно получить микросхему, которая будет значительно меньше,
дешевле и быстрее, чем универсальный программируемый микропроцессор.
Есть и третий вариант ПЛИС, т. е. такие
аппаратные схемы, которые могут быть модифицированы практически в любой момент
в процессе их использования. Они состоят из конфигурируемых логических блоков,
подобных переключателям с множеством входов и одним выходом. В цифровых схемах
такие переключатели реализуют базовые двоичные операции AND,
NAND, OR,
NOR и XOR.
В большинстве современных микропроцессоров функции логических блоков
фиксированы и не могут модифицироваться.
Принципиальное отличие ASIC
состоит в том, что и функции блоков, и конфигурация соединений между ними могут
меняться с помощью специальных сигналов, посылаемых схеме. В некоторых ASIC-микросхемах
используются логические матрицы (так называемые Базовые Матричные Кристаллы -
навсегда в процессе производства путем «прожига», в то время как ПЛИС могут
постоянно перепрограммироваться и менять топологию соединений в процессе
использования. В качестве ОЗУ предлагается применить блок синхронной
динамической памяти с произвольным доступом (SDRAM),
общим объемом памяти 192 мегабайта, 128 из которых используется для хранения
данных, а 64 Мегабайта используется кодом коррекции ошибок Рида-Соломона.
Если говорить упрощенно, то основная идея
помехозащитного кодирования Рида-Соломона заключается в умножении
информационного слова, представленного в виде полинома D,
на неприводимый полином G
, известный обоим сторонам, в результате чего получается кодовое слово С,
опять-таки представленное в виде полинома.
Рис. 15. Модуль ядра процессора.
Декодирование осуществляется с точностью до
наоборот: если при делении кодового слова С на полином G
декодер внезапно получает остаток, то он может рапортовать наверх об ошибке.
Соответственно, если кодовое слово разделилось нацело, его передача завершилась
успешно.
В качестве ПЗУ для хранения программы,
выполняемой процессорным блоком, предлагается использовать электрически
стираемую перепрограммируемую флэш-память (EPROM)
объемом 128 Мегабайт
Флэш-память - особый вид энергонезависимой,
перезаписываемой полупроводниковой памяти. Рассмотрим подробнее:
энергонезависимая - не требующая дополнительной энергии для хранения данных
(энергия требуется только для записи), перезаписываемая - допускающая изменение
(перезапись) хранимых в ней данных и полупроводниковая (твердотельная) то есть
не содержащая механически движущихся частей (как обычные жёсткие диски или CD),
построенная на основе интегральных микросхем (IC-Chip).
В отличие от многих других типов
полупроводниковой памяти, ячейка флэш-памяти не содержит конденсаторов -
типичная ячейка флэш-памяти состоит всего-навсего из одного транзистора особой
архитектуры. Ячейка флэш- памяти прекрасно масштабируется, что достигается не
только благодаря успехам в миниатюризации размеров транзисторов, но и благодаря
конструктивным находкам, позволяющим в одной ячейке флэш-памяти хранить
несколько бит информации. Флэш-память исторически происходит от ROM
(Read Only
Memory) памяти, и
функционирует подобно RAM
(Random Access
Memory). Данные флэш
хранит в ячейках памяти, похожих на ячейки в DRAM,
но в отличие от DRAM,
при отключении питания данные из флэш-памяти не пропадают. Не смотря на такие
отличительные способности Flash-памяти,
замены памяти SRAM и DRAM
флэш-памятью не происходит из-за двух особенностей флэш- памяти: флэш работает
существенно медленнее и имеет ограничение по количеству циклов перезаписи (от
10.000 до 1.000.000 для разных типов) [14].
Для взаимосвязи модуля ядра процессора с модулем
периферийных устройств предлагается использовать соответствующий интерфейс.
Модуль периферийных устройств предлагается
сформировать из следующих элементов: 2 Мегабайта резервной ОЗУ (SAVED
RAM), которая
сохраняет данные вовремя отключения питания; 128 Мегабайт электрически
перепрограммируемой памяти, которая содержит данные по работе с шиной ARINC
в течение одного месяца; 128 Кбайт электрически стираемой перепрограммируемой
постоянной памяти (EEPROM),
для хранения программы встроенного контроля процессорного модуля Ш * интерфейс
внутренней шины, который обеспечивает взаимосвязь карты с другими модулями
блока ATSU и
самолетными системами; интерфейс контрольного сигнала блока питания, который
связывает мо- дуль источника питания выходом процессорного блока.
Программируемая логическая интегральная схема,
которая управляет сигналами прерываний, управляет двумя внутренними таймерами,
управляет последовательным каналом RS232,
контролирует таймеры и работу микропроцессора, а также управляет доступами к
синхронно-динамической памяти и электрически перепрограммируемой памяти,
управляет интерфейсом внутренней шины и обеспечивает взаимосвязь с блоком
питания.
Предлагаемая схема реализации модуля
периферийных устройств приведена на (рис. 16).
Рис. 16. Модуль периферийных устройств.
В качестве программируемой логической
интегральной схемы предлагается применить ПЛИС (FPGA)
производства компании ACTEL.
Классические FPGA,
основанные на SRAM-технологии,
имеют в своем составе быстродействующие блоки памяти, но при включении питания
эти микросхемы нужно инициализировать, так как данные о конфигурации находятся
в специальных ячейках конфигурации, выполненных по технологии статической
памяти. Основным достоинством классических FPGA
является то, что при проведении разработки и в процессе отладки у разработчика
имеется возможность многократно загружать проект в микросхему и проверять
результаты своей работы непосредственно на «живом» изделии. При этом стоимость
отладки любого этапа проекта невелика. Недостатком работы классических FPGA
является сама система загрузки данных в микросхему. Во-первых, для работы таких
FPGA необходимо внешнее
устройство, в котором хранится файл инициализации. Во-вторых, информация,
загружаемая в FPGA, может быть
скопирована и использована для получения пиратских копий разрабатываемого
изделия. Защититься от такого копирования принципиально невозможно, поскольку
информация о конфигурации передается от одной микросхемы к другой через внешние
выводы микросхем по линиям связи, расположенным на печатной плате. Есть и еще
один существенный недостаток у классических FPGA,
правда, он не так часто бросается в глаза.
Во время работы, особенно в такой аппаратуре,
которая работает в долговременном непрерывном режиме без перезагрузки, могут
происходить частичные сбои конфигурации. Определить такой сбой не всегда
возможно. Исправить частичные сбои конфигурации можно только полной
перезагрузкой конфигурации, так как частичная загрузка конфигурации в классических
FPGA невозможна [15].
Для хранения данных ARINC
наиболее подходит NAND
- память.
На сегодня существует масса устройств, где
используются микросхемы NAND
Flash, в том числе и в
различных носителях информации, таких как SSD
накопители, USB
Flash, различные Flash
card (ММС, RS-MMC,
MMCmicro, SD,
miniSD, MicroSD,
SDHC, CF,
xD, SmartMedia,
Memory Stick
и т.д.)
Принципиально носители информации на NAND
Flash из себя
представляют микроконтроллер, который обеспечивает работу с микросхемами
памяти, а также работу с различными устройствами по заданному стандартами
интерфейсу. В большинстве устройств это выглядит как небольшая плата, на
которой размещены одна или несколько микросхем NAND
Flash памяти в
конструктивном исполнении TSOP-48,
short TSOP-48
или TLGA-52 и
микроконтроллер. Миниатюрные устройства, как правило выполнены в виде одного
чипа в который интегрированы как микросхема Nand
Flash, так и
микроконтроллер.
Основные недостатки NAND
Flash памяти - это
недостаточно высокая скорость и не очень большое количество циклов записи,
которые способна выдержать микросхема. Для обхода этих проблем, производители
контроллеров идут на некоторые ухищрения, такие как организация записи в NAND
Flash в несколько
потоков, для поднятия быстродействия и организация логических банков разбитых
на достаточно крупные блоки и организация сложной системы трансляции.
Для равномерного износа NAND
Flash практически во
всех контроллерах организованно разделение адресного пространства на логические
банки, которые в свою очередь разделяются на блоки (состоящие из нескольких
страниц).
Контроллером ведется учет количества записей в
каждый из блоков. Для того чтобы данные пользователя можно было свободно
перемещать внутри банка, для этого имеется логическая нумерация блоков т.е. на
практике при чтении микросхемы в дамп видим картину что данные пользователя в
виде достаточно крупных блоков (16кб - 4Мб) хаотично перемешаны. Порядок работы
с пользовательскими данными отражен в трансляторе в виде таблицы в которой
указан порядок построения блоков для того чтобы получить упорядоченное
логическое пространство.
Для увеличения операций чтения/записи
производители контроллеров реализуют функции распараллеливания данных, то есть
прямая аналогия с RAID
массивом уровня 0 (stripe),
только немного более сложная реализация. На практике это выглядит либо в виде
внутриблочного распараллеливания (интерлива), на более мелкие подблоки (как
правило от 1 байта, до 16Кб), также симметричное распараллеливание (страйп)
между физическим банками микросхемы NAND
Flash и между
несколькими микросхемами.
Стоит понимать, что при таком принципе работы,
транслятор накопителя постоянно изменяющаяся таблица, практически при каждой
записи в NAND
Flash. Исходя из
принципа работы с NAND
Flash - чтение блока в
буфер, внесение изменений и запись блока на место, очевидно, что наиболее
опасны для данных являются незавершенные операции записи; например, когда
происходит запись измененного транслятора. В результате необдуманного обращения
с накопителями: внезапного извлечения их из USB
разъема или из разъема кардридера во время записи, чревато разрушением
служебных данных, в частности таблицы трансляции.
При разрушение служебных данных, накопитель не
может функционировать или в некоторых случаях функционирует неверно. Извлечение
данных программными средствами, как правило, не представляется возможным по
многим причинам, что оригинальный транслятор отсутствует, либо поврежден,
предстоит работа по разбору дампа извлеченного из микросхемы NAND
Flash. Многие, наверное,
обратили внимание на кажущийся странным размер страниц памяти в NAND
Flash. Это объясняется
тем, что в каждой странице, кроме данных пользователя имеются служебные данные
обычно это представлено в виде 512/16; 2048/64; 4096/128; 4096/208 (существуют
и значительно более сложные варианты организации данные/служебка). В служебных
данных присутствую различные маркеры (маркер, номера блока в логическом банке;
маркер ротации блока; ЕСС; и т.п.). Восстановление пользовательских данных
сводится к устранению распараллеливания данных внутри блоков, между банков и
между микросхемами памяти для получения цельных блоков. Если есть
необходимость, то устраняются внутриблочные ротации, ренумерации и т.п.
Дальнейшая задача, состоит в поблочной сборке. Для того чтобы ее осуществить
необходимо четко уяснить количество логических банков, количество блоков в
каждом логическом банке, количество используемых блоков в каждом банке
(задействованы не все) местонахождение маркера в служебных данных, алгоритм
нумерации. И только потом производить сбор блоков в конечный файл - образ, из
которого можно будет произвести чтение пользовательских данных. В процессе
сбора подстерегают подводные камни в виде нескольких блоков-претендентов на
одну позицию в конечный файл-образ. После решение данного круга задач, получаем
файл-образ с пользовательской информацией.
Блок источника питания генерирует и контролирует
напряжения питания +3.3VL,
+2.5VL и +1.8VL.
из входного напряжения +5V
Блок источника питания имеет:
Три преобразователя, которые генерируют очень
низкое напряжение VLV
(+3.3VL,+2.5VL
и +1.8VL).
Блок последовательности, который управляет
генерацией очень низких напряжений VLV,
последовательный блок который генерирует следующие сигналы, управляющие
запуском или запретом преобразований:
управляющий сигнал FMPGOOD33V#
преобразуется в +3.3VL;
- управляющий сигнал FMPGOOD25V#
преобразуется в +2.5VL;
- управляющий сигнал FMPGOOD18V#
преобразуется в +1.8VL.
Генерация +3.3VL должна
начаться до генерации +2.5VL
и +1.8VL Напряжение
+3.3VL питает
динамическую память с произвольным доступом (SDRAM),
электрически стираемую перепрограммируемую память (EPROM)
(EEPROM) , память данных ARINC
(NAND) , оперативную
память (SRAM) Напряжение
+2.5VL питает
модуль процессора и модуль периферийных устройств Напряжение +1.8VL
питает микропроцессор.
Блок резервного питания генерирует напряжение
питания ОЗУ, необходимое для сохранения 2 Мегабайт оперативной памяти (SRAM)
в течение 24 часов в случае сбоя основного питания.
Подбор элементов для принципиальной схемы
Каждый выходной вывод микропроцессора Pentium
способен обеспечить ток 4,0 мА для сигналов низкого и 2,0 мА для сигналов
высокого логического уровня. Это свидетельствует о повышении тока возбуждения
по сравнению с током 2,0 мА на выходных выводах предыдущих микропроцессоров
8086, 8088 и 80286. Входной ток для каждого входного вывода процессора
составляет 15 мкА, что представляет небольшую нагрузку для внешних цепей. В
некоторых системах, кроме самых элементарных, такие значения токов требуют
применения буферов на шинах микропроцессора. [14]
Вся память разрабатываемого блока делится на две
части:
а) Встроенная память микропроцессора;
б) Внешняя память
Встроенная память делится на полупостоянную
память (FLASH
EEPROM) и оперативную
память (SDRAM).
Во FLASH-память
кроме программы могут быть записаны постоянные данные, которые не изменяются во
время функционирования микропроцессорной системы. Это различные константы,
таблицы знакогенераторов, таблицы линеаризации датчиков и т. п. Достоинством
технологии FLASH является
высокая степень упаковки, а недостатком - то, что она не позволяет стирать
отдельные ячейки. Поэтому всегда выполняется полная очистка всей памяти
программ, а для процессора Pentium
гарантируется, как минимум, 1 ООО циклов перезаписи FLASH-памяти.
EEPROM-блок
электрически стираемой памяти процессора предназначен для хранения
энергонезависимых данных, которые могут изменяться непосредственно на объекте.
Это калибровочные коэффициенты, различные установки, конфигурационные параметры
системы. EEPROM-память
имеет меньшую по сравнению с FLASH
емкость
(до 4 Кбайт), но при этом допускает возможность побайтной перезаписи ячеек,
которая может происходить как под управлением внешнего процессора, так и под
управлением собственно AVR-микроконтроллера
во время его работы по программе [16].
Оперативная память процессора представляет собой
синхронное динамическое ОЗУ (SDRAM),
синхронное динамическое ОЗУ, синхронная динамическая память. Отличается от
обычной наличием специального логического блока и двухбанковой структурой. Все
операции записи/чтения синхронизированы с основным тактовым сигналом.
Внешняя память состоит из 3 элементов:
а) Полу постоянная память EEPROM
объемом 128к для хранения программы встроенного контроля;
б) Резервная оперативная память для
кратковременного хранения данных в случае кратковременного сбоя питания системы
2М;
в) FLASH-память
для хранения данных по работе с шиной ARINC-128к.
В качестве EPROM
наиболее подходит микросхема АТ28С010 производства компании ATMEL.
Назначение выводов микросхемы приведено на (рис.17).
Рис. 17. Память EPROM
(АТ28С010).
Микросхема содержит 17-битный адрес и 8-битные
данные. Микросхема работает в трех режимах: чтение, запись страницы, запись
байта. Чтение происходит при подаче сигналов высокого уровня на выводы СЕ и ОЕ,
и сигнала низкого уровня на вывод WE.
Высокий уровень сигнала на выводе ОЕ переводит микросхему в режим записи байта
информации, режим записи страницы аналогичен режиму записи байта, при этом на
выводы А0-А6 подается номер записываемого байта, а на выводы А7-А16 -
записываемый байт. В качестве памяти для резервного хранения данных в случае
сбоя системы подходит микросхема NANDO
1G-B.
Назначение выводов микросхемы приведено на (рис. 18) и в таблице 1
Рис. 18. Память NANDO
1G-B
Таблица 1
|
ВЫВОД
|
НАЗНАЧЕНИЕ
|
|
1/00-7
|
Выводы
для данных и адреса
|
|
AL
|
Вывод
запоминания адреса
|
|
CL
|
Вывод
запоминания команды
|
|
Е
|
Выбор
микросхемы
|
|
R
|
Выбор
режима чтения
|
|
RB
|
Режим
готов/занят
|
|
W
|
Разрешение
записи
|
|
PRL
|
Возможность
чтения при включении микросхемы
|
|
vDD
|
Напряжение
питания
|
|
Vss
|
Заземление
|
|
NC
|
Не
подсоединен
|
В качестве FLASH-памяти
для хранения данных по работе с шиной ARINC
подходит микросхема SMD
5962-96902 с 17-ти разрядным адресом и 8 разрядными данными. Назначение выводов
микросхемы приведено на (рис. 20) и в табл. 2.
Рис. 19. FLASH-память
(SMD 5962-96902).
Таблица 2
|
ВЫВОД
|
НАЗНАЧЕНИЕ
|
|
AO-17
|
Выводы
шины адреса
|
|
LB#
|
Контроль
старших битов (1-8)
|
|
UB#
|
Контроль
младших битов (1-8)
|
|
1/01-16
|
Выводы
шины данных
|
|
cs#
|
Выбор
микросхемы
|
Возможность
вывода данных
|
|
WE#
|
Разрешение
записи
|
|
Vcc
|
Напряжение
питания
|
|
GND
|
Заземление
|
|
NC
|
Не
подсоединен
|
Базовым устройством для интерфейса ввода
является совокупность буферных схем с тремя состояниями. Базовым устройством
для интерфейса вывода является совокупность регистров-защелок. Для организации
интерфейса предлагается использовать микросхемы 74ALS374.
Назначение выводов мик
Рис. 20. Микросхема интерфейса 74ALS374.
Три порта ввода вывода (обозначенные А, В и С)
программируются группами. К выводам группы А относятся выводы порта А (РА7-РАО)
и старшей части порта С (РС7-С4), а к выводам группы В - выводы порта В
(РВ7-РВО) и младшей части порта С (РСЗ-РСО). Выбор микросхемы 82С55 для
операций программирования, считывания или записи осуществляется с помощью его
вы вода CS. Выбор того
или иного порта (регистра) выполняется посредством сигналов, подаваемых на
выводы А1 и АО, которые определяют конкретный внутренний регистр для программирования
или выполнения операций, В табл. 3 показано, каким образом осуществляется выбор
порта ввода-вывода с помощью выводов А1 и АО.
Таблица 3
|
А1
|
АО
|
ФУНКЦИЯ
|
|
0
|
0
|
ПортА
|
|
0
|
1
|
ПортА
|
|
1
|
0
|
ПортА
|
|
1
|
1
|
Регистр
команд
|
Для согласования выходных сигналов с бортовой
шиной ARINC 429
подходит микросхема 1485ХК4Т. Расположение выводов показано на (рис. 21).
Рис. 21. Микросхема 1485ХК4Т.
В состав микросхемы входит блок входного
формирователя уровней, блок управляющей логики, формирователь опорного тока,
блок формирования длительности фронта выходных импульсов, блок выходных
усилителей. Назначение выводов приведено в таблице 4.
Таблица 4
|
ВЫВОД
|
НАЗНАЧЕНИЕ
|
|
SLP 1.5
|
Вход
управления наклоном выходного дифференциального сигнала
|
|
NC
|
Свободный
вывод
|
|
TXOIN
|
Вход
данных канала А
|
|
TX1IN
|
Вход
данных канала В
|
|
GND
|
Общий
вывод
|
|
V CC2
|
Вывод
питания от источника отрицательного напряжения
|
|
TXAOUT
|
Выход
канала А
|
|
TXBOUT
|
Выход
канала В
|
|
CCl
|
Вывод
питания от источника отрицательного напряжения
|
.1.3 Разработка принципиальной схемы
В настоящей главе рассматриваются вопросы
разработки элементов принципиальной схемы предлагаемого варианта бортового
модема, согласно разработанной структурной схеме. Как видно из структурной
схемы, основными элементами модема являются:
- микропроцессор;
- блок
управления на основе заказной интегральной схемы (ASIC);
- синхронная
динамическая оперативная память (SDRAM)
для выполнения основной программы управления;
- Постоянная
память для хранения основной программы управления (EPROM);
- Постоянная
память для хранения информации о выявленных в процессе работы модема
неисправностях (EEPROM);
- Оперативная
память для хранения в течение 24 часов данных о состоянии системы на момент
аварийного отключения питания (SRAM);
- Постоянная
память для хранения данных о ARINC
(NAND FLASH);
- Интерфейса
взаимосвязи с внутренней шиной данных (ECSB);
- Блок
управления взаимосвязь с другими устройствами на основе программируемой
логической схемы (FPGA).
В отличие от стандартных интегральных схем (ИС),
заказные интегральные и схемы (Customer
Specific
Integrated
Circuit - CSIC)
разрабатываются в соответствии с требованиями заказчика и предназначены для
специального применения. Иногда эти компоненты называют также
специализированными интегральными схемами (Application
Specific
Integrated
Circuit - ASIC).
Микросхемы CSIC
могут быть полностью заказными (full
custom) и полузаказными (semi
custom). Первые
разрабатываются производителем полупроводниковых
компонентов на уровне транзисторов. Полузаказные ИС базируются на вентильных
(логических) матрицах или на наборах ячеек и могут разрабатываться
пользователем при технической поддержке со стороны производителя
полупроводниковых компонентов.
Разработка полностью заказных ИС обычно занимает
больше времени, зато такие микросхемы имеют несколько меньшие размеры
кристалла, чем сопоставимые с ними по характеристикам полу заказные ИС.
Поскольку сроки разработки и габаритные размеры
существенно влияют на цену прибора, полностью заказные ИС предпочтительно использовать
в недорогих устройствах, особенно в случае их массового производства. Главным
достоинством полу заказных ИС являются более короткие сроки получения готовой
продукции. Ведь чем быстрее новая продукция появится на рынке, тем выше шансы
на коммерческий успех.
Поэтому указанное достоинство полу заказных ИС
часто компенсирует их недостатки (в первую очередь, высокую стоимость).
Разработчикам электронных устройств нередко
приходится задавать себе вопрос: Какие компоненты - стандартные, заказные или
полузаказные, - следует выбрать для реализации экономически наиболее
эффективного системного решения? Самые важные факторы, которые следует
принимать во внимание в таких случаях, - это системные затраты, сроки
разработки, надёжность и гибкость системы.
Основной функцией заказной схемы является
обеспечение доступа к памяти микропроцессора, а также управление интерфейсом
ввода-вывода. В зависимости от узла изменяется разрядность шин адреса и данных,
по которым схема обменивается информацией с другими устройствами. Для работы с
микропроцессором обмен данными происходит через 64-разрядную шину данных
(выводы D_Z0
- D_Z63
заказной схемы), и 32-разрядную шину адреса (выводы АО-A31 заказной схемы). Для
работы с синхронной динамической памятью используются выводы SDRAM_D0-SDRAM_D63
для передачи данных и SDRAM_A0-SDRAM_A12
для передачи адреса. Также для коррекции ошибок с помощью кода Рида-Соломона
используется 32-разрядная шина данных по исправлению ошибок через выводы DRAMCRC0-DRAMCRC63
заказной схемы [14].
Для чтения данных из флэш-памяти используются
23-разрядная шина адреса AD
FLASH0-AD
FLASH22 и 64-разрядная
шина данных D
FLASH0- D_FLASH63.
Для связи с памятью используются выводы EEPROM_WR
и EEPROM_RD,
соответственно для записи и чтения в перепрограммируемую постоянную память.
До более подробного ознакомления с памятью типа SDRAM
рассмотрим общий вопрос о конвейеризации трактов обработки информации. Сущность
конвейеризации заключается в разбиении трактов обработки информации на ступени.
На (рис. 22). показан тракт обработки данных,
содержащий входной и выходной регистры и логическую схему между ними. Исходя из
тезиса о возможности подачи новых входных данных только после окончания
обработки старых, получим минимальный период тактовых импульсов для этой схемы:
Tmin=tnp
+tKU+tsU
где tpr-
задержка входного регистра на пути "такт-выход"; tKU
- задержка сигнала в комбинационной цепи (логической схеме); tsu
- время предустановки выходного регистра.
б)
Рис. 22. Исходный (а) и конвейеризованный (б)
тракты обработки информации.
Уменьшения tmjn
т. е. повышения частоты тактовых импульсов, Можно добиться снижением tm
путем расщепления логической схемы на ступени, разделенные регистрами (рис. 22,
б). Если логическая схема расщепляется по глубине ровно пополам, то новое
значение минимального периода тактовых импульсов определится тем же
соотношением, что и для схемы, показанной на рис. 19 а, однако численное
значение задержки логической схемы нужно будет уменьшить вдвое.
Применение конвейера увеличивает поток
информации от входа к выходу за единицу времени, хотя, в то же время, единица
информации проходит от входа к выходу за большее время, чем в схеме без
конвейеризации.
В микросхемах SDRAM
внешние управляющие сигналы фиксируются положительными фронтами тактовых
импульсов и используются для генерации команд, управляющих процессами в ЗУ.
Команда Act (Active)
связана с выбором строки по соответствующему адресу. Команда RED
(Read) определяет адрес
первого столбца для чтения данных. Команда PRE
(pre) связана с этапом
предзаряда шин.
Первое слово после формирования адреса
появляется с запаздыванием на несколько тактов (Access
Latency). Время доступа
при этом "обычное", т е. такое, каким бы оно было в стандартном ЗУ.
Адреса следующих слов формируются внутренним счетчиком, и слова появляются в
каждом такте (рис. 22а). Чтобы ускорить темп появления слов, в пакете
организуется трехступенчатый конвейер (рис. 22 б). Работу конвейера можно
определить как параллельное функционирование последовательно активизируемых
блоков. В соответствии с управлением тактами каждый сегмент схемы столбца
работает в параллель с другими.
В микросхемах SDRAM
предусматривают возможность регулировки запаздывания первого доступа с целью
приспособления памяти к частотным требованиям системы и длины пакета, в котором
слова читаются или записываются в каждом такте после всего одной команды.
Постоянная память для хранения основной
программы управления представляет собой перепрограммируемое ПЗУ (EPROM)
типа flash- постоянная
память для хранения основной программы управления типа flash-память.
Термин Flash связан с
характерной особенностью этого вида памяти - возможностью одновременного
стирания всего ее объема.
В предлагаемой схеме память для хранения
основной программы реализуется на микросхемах М27С256В.
Предлагаемая схема позволяет обмениваться
64-разрядными данными с ASIC
VOLCANO по запросу
23-разрядным адресом и собрана на восьми элементах памяти типа М27С256В.
В качестве основного узла управления
взаимосвязью процессорного блока, с другими модулями ATSU
и другими системами самолета подходит программируемая логическая схема (ПЛИС
или FPGA - (Field
Programmable
Gate Arrays)
В разработке СБИС ПЛ участвуют уже десятки фирм,
ведущими среди них являются Xilinx,
Altera, Actel,
Anne, AMO
(Vantis), Lattice
(все США) и некоторые другие. Перечисленные фирмы достаточно полно представляют
спектр продукции в области СБИС ПЛ, хотя и не исчерпывают ее. Последующее
изложение темы ориентировано в основном на разработки фирм Xilinx,
Altera иActel.
Сфера применения СБИС ПЛ чрезвычайно широка, на
них могут строиться не только крупные блоки систем, но и системы в целом,
включая память и процессоры. Области применения СБИС ПЛ уточняются в дальнейшем,
предварительно отметим важность таких применений, как отработка прототипов
систем при их проектировании ~ даже если конечная реализация систем рассчитана
на другие средства, и создание малотиражных изделий быстрыми и эффективными
способами.
После анализа предлагаемых на современном рынке
ПЛИС микросхем наиболее подходящим вариантом представляется применение в
предлагаемом варианте процессорного модуля бортового модема ПЛИС A54SX32A
производства фирмы ACTEL.
ПЛИС состоит из множества ячеек. Функциональная
схема одной ячейки приведена на (рис. 23).
Разработка внутреннего интерфейса, памяти для
хранения неисправностей, памяти для хранения данных ARINC.
С задачей обмена информацией между модулями МПС
или другими блоками связано понятие стандартного интерфейса, т. е. совокупности
средств, обеспечивающих совместимость модулей или иных блоков.
Аспектами стандартизации интерфейса являются
функциональная, электрическая и механическая совместимости.
Рис. 23. Функциональная схема одной ячейки.
Входными сигналами данной схемы являются выводы D0-D3,
а выходным сигналом -Y
Сигналы А и В являются управляющими.
Функциональная совместимость модулей требует
выработки определенных управляющих сигналов, генерируемых обменивающимися
модулями, имеющих заданное смысловое значение и временное положение.
Электрическая совместимость обеспечивается определенными уровнями сигналов, их
мощностями и т. п.
Механическая совместимость предполагает
применение определенных типов и размеров конструкций, соединителей и т. д.
Соответственно сказанному, к основным элементам
интерфейса относят протокол обмена (совокупность правил, регламентирующих
способ выполнения заданных функций), аппаратную часть (физическую реализацию
устройств) и программное обеспечение.
На характер интерфейса существенно влияет
область его применения, согласно областям применения выделяют несколько классов
интерфейсов. Интерфейс межмодульного обмена в микропроцессорных системах, с
которым связаны рассматриваемые в этой главе БИС, называют системным
(внутренним).
Для организации интерфейса в предлагаемом
процессорном модуле применены шинные формирователи типа 74АС245.
Шинные формирователи (ШФ), называемые также
приемопередатчиками, шинными драйверами или магистральными вентиль - буферами,
включаются между источником информации и шиной. Они усиливают сигналы по
мощности при работе на шину, отключают источник информации от шины, когда он не
участвует в обмене, формируют при необходимости требуемые уровни сигналов
логической 1 или 0, двунаправленные ШФ позволяют в зависимости от сигнала
управления передавать сигналы в шину ИЛИ, напротив, принимать их с шины и
передавать приемнику данных.
Память для хранения неисправностей предлагается
в виде одной микросхемы перепрограммируемой постоянной памяти АТ128С010
производства компании ATMEL.
Данная микросхема позволяет хранить данные объемом 128К, что является
достаточным для запоминания неисправностей, выявленных в процессе работы
процессорного модуля. Далее эти неисправности можно использовать для
расшифровки и диагностики состояния процессорного модуля. В качестве
оперативного запоминающего устройства для хранения состояния при случайном
кратковременном сбое питания предлагается использовать микросхему WMS256K16
- ОЗУ объемом 256 килобит. В качестве постоянной памяти для хранения данных по
работе с шиной ARINC
предлагается использовать память типа NAND
NANDO 1G-B.
Микросхемы NAND - флэш
характеризуются типичным временем стирания блока 2 и позволяют выполнять 100000
циклов записи/стирания. Гарантированное время сохранности данных составляет 10
лет. Важной особенностью микросхем памяти типа NAND
является их повзводная совместимость вне зависимости от емкости. Это позволяет
очень легко улучшать потребительские характеристики конечного изделия [17].
Для установки всех элементов в исходное
состояние при включении питания применим схему сброса на триггере Шмитта,
изображённую на (рис. 24).
Рис. 24. Схема сброса блока по питанию.
На (рис. 25) показана схема автогенератора, в
которой положительная обратная связь через кварц BQ1
охватывает два элемента DD1.1
и DDI.2, причем каждый
из них выведен в линейный усилительный режим с помощью резисторов отрицательной
обратной связи R1 и R2.
Элемент DD1.3 применен
как буферный, чтобы уменьшить влияние нагрузки на частоту генератора.
Генератор стробирующих импульсов (ГСИ)
Генератор ГСИ предназначен для формирования
стробирующих импульсов записи информации в ФВВ и РГВ (STR1
и STR2). Схема включения
формирователей стробирующих импульсов приведена на (рис. 26).
ГСИ выполнен на элементах микросхемы К555АГЗ DD5
и DD6 формирующих
импульсы заданной длительности. По положительному фронту тактового импульса (С)
запускается одновибратор DD5.1,
который формирует импульс длительностью t\.
По спаду импульса ti
запускается одновибратор DD5.2,
формирующий длительность импульса записи STR1.
Рис. 25. Схема генератора прямоугольных
импульсов.
Рис. 26. Схема генератора стробирующих
импульсов.
По фронту импульса STR1
запускается одновибратор DD6.1,
который формирует импульс длительностью t2.
По спаду импульса t2
запускается одновибратор DD6.2,
формирующий длительность импульса записи STR2.
Импульс «STR1»
записывает состояние ГПСП и СЧЦ в ФВВ. Поэтому время t
должно быть больше длительности переходных процессов в ГПСП и СЧЦ и
определяется максимальными временными задержками от тактовых входов до тактовых
выходов в этих блоках. Импульс «STR2»
предназначен для записи откликов с контролируемого и эталонного ТЭЗов в РГВ.
Причем, к этому моменту все переходные процессы в ТЭЗах должны закончиться.
По заданной частоте тактового генератора
длительность одного цикла проверки будет равна 12,5 мкс.
2.2 Разработка
программного обеспечения для бортового модема
2.2.1 Разработка алгоритма работы модема
Программное обеспечение предлагаемого
усовершенствованного блока ATSU,
способного работать как с сетью ACARS,
так и с сетью ATN, должно
состоять из следующих модулей:
1) Программа
для обеспечения интерфейса с другими самолетными системами.
2) Программа
для работы с конфигурацией ATSU.
Эта программа должна автоматически выбирать режим работы ATSU
в зависимости от состояния (заземлено/подключено к питанию) программируемых
контактов.
3) Программу
- маршрутизатор автоматического выбора высокочастотного устройства (KB,
УКВ или спутниковая радиостанция), через которую будет производиться обмен
данными с центром управления воздушным движением.
4) Программу,
работающую с центром управления воздушным движением. В эту программу входит
алгоритм работы в системе FANS
В.
5) Программа
конфигурации самолета, заданная производителем.
6) Программа
конфигурации самолета, задаваемая оператором.
Прикладное программное обеспечение АТС
(Управления воздушным движением) служит для организации взаимодействия
бортового оборудования с наземным центром управления воздушным движением.
Основное назначение этой программы - выбор вида передачи данных - CPDLC
(Controller - Pilot
data link
communication - система связи
между пилотом и диспетчером УВД) или ADS-B
(Automatic
Dependant
Surveilliance - Broadcast
- Широковещательная система зависимого наблюдения) [18].
ADS-B
является приложением наблюдения, передающим с определенными интервалами по
линии передачи данных радиовещательного типа такие параметры, как координаты,
путевой угол и путевая скорость для использования любым нуждающимся в них
бортовым и/или наземным пользователям. ADS-B
представляет собой также приложение линии передачи данных.
CPDLC - это
приложение линии передачи данных, которое обеспечивает средства связи между
диспетчером и пилотом, используя линию передачи данных в целях УВД.
Способность воздушного судна обеспечивать
передачу информации о своем местоположение, а также другой информации бортовым
и наземным системам является частью системы FANS
В+. ADS-B
представляет собой приложение наблюдения, осуществляющее передачу по линии
передачи данных радиовещательного типа, таких параметров, как координаты, путевой
угол и путевая скорость для использования любым нуждающимся в этой информации
бортовым и/или наземным пользователем.
В зависимости от конкретной реализации, ADS-B
может включать в себя функции наблюдения по линиям связи
"воздух-земля" (ADS-B
IN) и "воздух-
воздух" (ADS-B
OUT) так же, как
приложения, относящиеся к взаимодействию между воздушными судами на земле и
наземным транспортом. ADS-B
существенно расширяет область наблюдения существующих BOPJI,
в частности, на аэропорт и воздушное пространство малых высот, а также
обеспечит осведомленность пилотов о воздушной обстановке по линии связи
"воздух-воздух".
ATSU должен
обладать способностью работы по линии связи "воздух-земля" (ADS-BIN)
[19]. Приложение ADS-B
требует:
- доставки
сообщений с частотой, соответствующей данному виду обслуживания;
- инициации
и передачи сообщений в определенной временной последовательности;
- доставки
сообщений в порядке их поступления.
Следующие элементы сообщений должны составлять
минимальный набор информации, который должен передаваться любым передатчиком ADS-B
- OUT:
- категория
передающего объекта;
- идентификатор
передающего объекта;
- широта;
- долгота;
- высота;
- опознавательный
индекс воздушного судна.
Сообщение CPDLC
состоит из заголовка сообщения и от одного до пяти элементов сообщения.
Заголовок сообщения, передаваемого по ЛПД "воздух - земля", состоит
из номера идентификации сообщения, номера ссылки сообщения (если используется),
отметки времени и индикатора запроса логического подтверждения (факультативно).
Элемент сообщения содержит идентификатор
элемента сообщения, данные, соответствующие этому элементу сообщения, и
ассоциированные атрибуты элемента сообщения.
Сообщения произвольного текста могут содержать
только последовательности из следующих символов набора 'А5: (0...9) (A
..Z (,) (.) (1) (-)
(+) (( ()), а также символа "пробел".
Номера идентификации сообщений, используемые
наземной системой CPDLC
для сообщений определенному ВС, не имеют отношения к номерам идентификации
сообщений, используемыми той же системой для другого ВС
Аналогично, номера идентификации сообщений,
используемые ВС для передачи сообщений по данному соединению CPDLC
определенной наземной системе, не имеют отношения к номерам идентификации
сообщений, используемым тем же ВС для другой наземной системы.
Номер идентификации сообщения, используемый
наземной системой, должен отличаться в данный момент времени от любого другого
номера идентификации сообщения, используемого этой системой для конкретного ВС.
Номер идентификации сообщения, используемый
бортовой системой, должен отличаться в данный момент времени от любого другого
номера идентификации сообщения, используемого этим ВС для данной наземной
системы.
Номер идентификации сообщения должен считаться
используемым в данный момент времени до:
а) сообщение не запрашивает ответ: момента
передачи сообщения; или
б) сообщение запрашивает ответ: момента
приема ответа закрытия.
Атрибуты сообщения определяют ряд требований по
обработке сообщения для пользователя CPDLC,
принимающего это сообщение. Каждое сообщение CPDLC
имеет три атрибута: срочность, аварийное оповещение и ответ.
Ассоциация атрибутов сообщения срочность,
аварийное оповещение и ответ для каждого элемента сообщений определена в
добавлении А к данному разделу. Если сообщение содержит единственный элемент
сообщения, то атрибуты сообщения совпадают с атрибутами элемента сообщения.
Если сообщение содержит несколько элементов сообщения, то тип атрибута элемента
сообщения с наивысшим значением приоритета должен стать типом атрибута для
всего сообщения. Значения, представленные в (табл. 5).
Атрибутов элемента сообщения, приведены в
порядке их важности, (т.е. первое значение имеет наивысший приоритет, второе
значение - следующий приоритет,ит.п.). Это означает, например, что если
сообщение содержит несколько элементов сообщения и, если по крайней мере один
из них имеет атрибут WAJ,
то сообщение в целом будет также иметь атрибут W/U
[20].
Таблица 5
|
Тип
|
Описание
|
Приоритет
|
|
D
|
Бедствие
|
1
|
|
и
|
Срочный
|
2
|
|
N
|
Нормальный
|
3
|
|
L
|
Низкий
|
4
|
Общий предлагаемый алгоритм работы ATSU
представлен на (рис. 27).
Рис. 27. Общий предлагаемый алгоритм работы ATSU.
Порядок работы таков. Модем постоянно находится
в режиме ожидания прерывания сообщения CPDLC.
В то время, пока такое сообщение не поступило, ATSU
работает в режиме широковещательной выдачи информации (ADS-B)
о категории объекта, его идентификационном номере, и координат в виде широты и
долготы. После передачи каждого из перечисленных параметров ATSU
обращается к обработке прерывания CPDLC,
так как наземная станция в любой момент времени может обратиться к бортовому
оборудованию с требованием принять или передать какое-либо сообщение по линии
связи «диспетчер УВД-пилот». 'Если такого запроса от наземной станции не
поступало, то ATSU продолжает
работать в режиме ADS-B,
выдавая следующий параметр [21].
Как только поступит запрос от наземной станции о
необходимости провести связь в режиме CPDLC,
ATSU переходит из
режима ADS-B
в режим CPDLC. '
В этом режиме в первую очередь оценивается категория
срочности сообщения. Это сделано в связи с тем, что возможно наземный центр УВД
запросит обработку сразу нескольких сообщений, при этом приоритет их обработки
расставляется ATSU исходя их
данных дешифрации кода срочности, который в обязательном порядке включается в
каждое сообщение CPDLC.
В первую очередь обрабатываются сообщения с наивысшей срочностью. Даже если в
несколько сообщений уже ожидают очередь на обработку, вновь поступившее
сообщение с более высокой срочностью будет иметь приоритет [21].
Сообщения CPDLC
могут требовать ответа в центр УВД, а могут не требовать. В случае, если
требуется ответ, он выдается. Данный алгоритм в виде программы должен быть
записан в постоянную память основной программы процессорного блока ATSU.
Разработка алгоритма взаимодействия процессорного модуля с другими блоками
системы.
Программа взаимодействия процессорного модуля с
другими модулями блока ATSU,
а также с другими модулями и системами самолета записана в перепрограммируемую
логическую схему (FPGA).
Эта программа предназначена для обмена информацией процессорного модуля с
другими устройствами в различных форматах.
Форматы данных, с помощью которых происходит
обмен информацией, следующие:
1) ARINC.
429;
2) RS232;
3) 23-разрядный
адрес и 32-разрядные данные.
Данные формата ARINC
429 поступают через внутреннюю шину и представляют собой последовательные
данные. Каждое сообщение формата ARINC
429 расшифровывается с помощью эталонных кодов, записанных в постоянной памяти NAND.
Алгоритм работы с данными ARINC
429 приведен на (рис. 28).
Рис. 28. Алгоритм работы с данными ARINC
429.
Данные формата RS232
проходят напрямую из ПЛИС. Этот формат используется только для обмена
информацией с внешними устройствами, а также для загрузки в процессорный модуль
программного обеспечения.
Также эта программа управляет процессом
сохранения ошибок в электрически-перепрограммируемой постоянной памяти, а также
в резервном ОЗУ в случае кратковременного сбоя питания. Этой функцией управляет
программа, записанная в заказной микросхеме VOLCANO.
Благодаря тому, что программа взаимодействия
записана в разных модулях, она выполняется одновременно, что значительно
повышает ее быстродействие.
.2.2 Анализ системы команд процессора Pentium
ММХ
Все возможные преобразования дискретной
информации могут быть сведены к четырем основным видам:
- передача информации в пространстве (из одного
блока ЭВМ в другой);
передача информации во времени (хранение);
- логические (поразрядные) операции;
- арифметические операции.
Величины, над которыми выполняются операции,
могут быть скалярными (принимающими в каждый момент времени только одно
значение) и векторными.
ЭВМ, являющаяся универсальным преобразователем
дискретной информации, выполняет указанные виды преобразований.
Обработка информации (решение задач) в ЭВМ
осуществляется автоматически путем программного управления. Программа
представляет собой алгоритм обработки информации (решение задачи), записанный в
виде последовательности команд, которые должны быть выполнены машиной для
получения результата. Команда представляет собой код, определяющий операцию и
данные, участвующие в операции.
По характеру выполняемых операций различают
следующие основные группы команд:
а) команды арифметических операций над
числами с фиксированной и плавающей точками;
б) команды десятичной арифметики;
в) команды логических операций и сдвигов;
г) команды передачи кодов;
д) команды операций ввода/вывода;
е) команды передачи управления;
ж) команды векторной обработки;
з) команды задания режима работы машины и
др.
Команда в общем случае состоит из операционной и
адресной частей (рис. 29, а). В свою очередь, эти части, что особенно
характерно для адресной части, могут состоять из нескольких полей.
Операционная часть содержит код операции (КОП),
который задает вид операции (сложение, умножение и др.). Адресная часть
содержит информацию об адресах операндов и результате операции.
Структура команды определяется составом,
назначением и расположением полей в команде.
Форматом команды называют ее структуру с разметкой
номеров разрядов (бит), определяющих границы отдельных полей команды, или с
указанием числа бит в определенных полях.
Важной и сложной проблемой при проектировании
ЭВМ является выбор структуры и форматов команды, т.е. ее длины, назначения и
размерности отдельных ее полей. Естественно стремление разместить в команде в
возможно более полной форме информацию о предписываемой командой операции.
Однако в условиях, когда в современных ЭВМ значительно возросло число
выполняемых различных операций и соответственно команд (в системе команд х86
более 500 команд) и значительно увеличилась емкость адресуемой основной памяти
(4 Гбайт, 6 Гбайт), это приводит к недопустимо большой длине формата команды.
Действительно, число двоичных разрядов, отводимых под код операции, должно быть
таким, чтобы можно было представить все выполняемые машинные операции. Если ЭВМ
выполняет М различных операций, то число разрядов в коде операции
икоп> log2
М\ например, при М= 500 пкоп = 9.
Если основная память содержит S
адресуемых ячеек (байт), то для явного представления только одного адреса
необходимо в команде иметь адресное поле для одного операнда с числом разрядов
и а ^ log2 S;
например, при S = 4 Гбайт п\ = 32.
Отмечавшиеся ранее, характерные для процесса
развития ЭВМ расширение системы (наборы) команд и увеличение емкости основной
памяти, а особенно создание микроЭВМ с коротким словом, потребовали разработки
методов сокращения длины команды. При решении этой проблемы существенно
видоизменилась структура команды, получили развитие различные способы адресации
информации. Проследим изменения классических структур команд.
Чтобы команда содержала в явном виде всю
необходимую информацию о задаваемой операции, она должна, как это показано на
(рис. 29, б), содержать следующую информацию: Ai,
А2 - адреса операндов, А3 т адрес результата, А4щ
адрес следующей команды (принудительная адресация команд).
Такая структура приводит к большой длине команды
(например, при М= 500, S
4 Гб длина команды - 137 бит) и неприемлема для прямой адресации операндов
основной памяти. В компьютерах с RISC-архитектурой
четырехадресные команды используются для адресации операндов, хранящихся в
регистровой памяти процессора.
Можно установить, что после выполнения данной
команды, расположенной по адресу К (и занимающей L
ячеек), выполняется команда из {К + L)
- й ячейки. Такой порядок выборки команды называется естественным. Он
нарушается только специальными командами передачи управления. В таком случае
отпадает необходимость указывать в команде в явном виде адрес следующей
команды.
В трехадресной команде (рис. 29, в) первый и
второй адреса указывают ячейки памяти, в которых расположены операнды, а третий
определяет ячейку, в которую помещается результат операции.
Можно условиться, что результат операции всегда
помещается на место одного из операндов, например первого. Получим двухадресную
команду (рис. 29, г), т.е. для результата используется подразумеваемый адрес.
В одноадресной команде (рис. 27, д)
подразумеваемые адреса имеют уже и результат операции, и один из операндов.
Один из операндов указывается адресом в команде, в качестве второго
используется содержимое регистра процессора, называемого в этом случае
регистром результата, или аккумулятором. Результат операции записывается в тот
же регистр.
Наконец, в некоторых случаях возможно
использование безадресных команд (рис. 29, е), когда подразумеваются адреса
обоих операндов и результата операции, например при работе со стековой памятью.
С точки зрения программиста, наиболее
естественны и удобны трехадресные команды.
Однако из-за необходимости иметь большее число
разрядов для представления адресов основной памяти и кода операции длина
трехадресной команды становится недопустимо большой и ее не удается разместить
в машинном слове. Следует отметить, что очень часто в качестве операндов
используются результаты предыдущих операций, хранимые в регистрах машины. По
указанным причинам в современных ЭВМ применяют трехадресные команды для
адресации регистров. Обычно в ЭВМ используется несколько структур и форматов
команд.
Приведенные на (рис. 29) структуры команд
достаточно схематичны. В действительности адресные поля команд большей частью
содержат не сами адреса, а только информацию, позволяющую определить
действительные (исполнительные) адреса операндов в соответствии с используемыми
в командах способами адресации.
Рис. 29. Структуры команд: а - обобщенная; б -
четырехадресная; в - трехадресная; г - двухадресная; д - одноадресная;
е-безадресная
.3 Отладка разработанной программы
ЯДРО
1
1) Начало
чикла обработки начальных данных;
2) Чтение
первого байта пакета начальных данных, где заложено идентификация сети (ACARS
или ATN);
3) Сопоставить данные первого байта пакета с mask,
где mask играет роль
объявленной переменной, и служит для заполнения недостающих бит значениями «О»;
4) Полученные
данные, обработать функцией If-else,
где проходит сопоставление полученных данных и mask
1. Mask 1 объявленная
пере- менная, служит идентификатором сети ACARS;
5) В
случае если функция If-else
дает положительный результат, следующая обработка данных передается на алгоритм
ACARS:
Модем постоянно находится в режиме ожидания
прерывания сообщения CPDLC. В то время, пока такое сообщение не поступило, ATSU
работает в режиме широковещательной выдачи информации (ADS-B) о категории
объекта, его идентификационном номере, и координат в виде широты и долготы.
После передачи каждого из перечисленных
параметров ATSU обращается к обработке прерывания CPDLC, так как наземная
станция в любой момент времени может обратиться к бортовому оборудованию с
требованием принять или передать какое-либо сообщение по линии связи «диспетчер
УВД-пилот».
Если такого запроса от наземной станции не
поступало, то ATSU продолжает работать в режиме ADS-B, выдавая следующий
параметр.
Как только поступит запрос от наземной станции о
необходимости провести связь в режиме CPDLC, ATSU переходит из режима ADS-B в
режим CPDLC.
В этом режиме в первую очередь оценивается
категория срочности сообщения. Это сделано в связи с тем, что возможно наземный
центр УВД запросит обработку сразу нескольких сообщений, при этом приоритет их
обработки расставляется ATSU исходя их данных дешифрации кода срочности,
который в обязательном порядке включается в каждое сообщение CPDLC.
В первую очередь обрабатываются сообщения с
наивысшей срочностью.
Даже если в несколько сообщений уже ожидают
очередь на обработку, вновь поступившее сообщение с более высокой срочностью
будет иметь приоритет.
В случае если функция If-else
дает отрицательный результат, следующая обработка данных передается на алгоритм
ATN, где происходит
следующие: полученные данные обработать функцией If-else,
где проходит сопоставление полученных данных и mask
2, где Mask 2
объявленная переменная, служит идентификатором сети ATN.
В случае если функция If-else дает положительный
результат:
прочитать 1 байт субпакета ATN, где заложен
идентификатор полученного сообщения (команда или сообщение);
полученные данные передаются на функцию If-else,
в случае если функция If-else дает положительный результат, данные обрабатываются
как сообщение: о дочитать остальные данные с пакета (где заложено основная
часть сообщения), обработать сообщение, для читабельного вида, передать на
дисплей (КВС), отправить отчет о получении сообщения в центр УВД.
В случае если функция If-else дает отрицательный
результат: передать данные на функцию If-else, где происходит сопоставление с
объявленными переменными. В данном случае объявленные переменные играю роль
команд заложенных в начальных данных программы. В случае если функция If-else
дает положительный результат:
■ дочитать
остальные данные с пакета (где заложено основная часть команды);
■ обработать
команду;
■ передать
данные об исполнении команды на дисплей (КВС);
■ Отправить
отчет работы команды в центр УВД [3].
В случаее сли функция If-else
дает отрицательный результат:
■ данный
пакет содержит ошибку (FAULT);
■ Отправить
отчет в центр УВД об ошибке[3].
В случае если функция If-else
дает отрицательный результат:
• данный
пакет содержит ошибку (FAULT);
• отправить
отчет в центр УВД об ошибке[3].
После всех обработок программа возвращается в
начала цикла [3]. Отчет об отправке происходит следующим образом:
- данные
попадаю на семафор, в случае если семафор открыт, данные передаются на
параллельный поток обработки УВД;
- если
семафор находиться в закрытом состоянии, данные пере- даются в начало чикла
отправки отчета.
ЯДРО 2
Ядро 2 постоянно считывает данные с
параллельного потока, и отправляет их на семафор. В случае если семафор открыт,
ядро 2 занимается передачей данных в центр УВД, если семафор закрыт, это
означает что, ядро 2 отправляет сообщение (занято).
Разработанный алгоритм программы приведен на
(рис. 30).
Глава III.
Экономическое
обоснование
3.1 Расчет экономической эффективности
разработки
Таблица 6 Стадия производства
|
1
|
Дополнительные
капитальные вложения в основные фонды, тыс. сум.
|
700
|
|
2
|
Дополнительные
капитальные вложения в НИОКР, тыс. сум.
|
2000
|
|
3
|
Годовой
объём выпуска оборудования, ист/год
|
10000
|
|
4
|
Трудоёмкость
работ, нормо-ч
|
3000
|
|
5
|
Средний
разряд работ
|
400
|
|
6
|
Отпускная
цена базового оборудования выше(+)/ ниже(-) цены нового оборудования на%
|
-1000
|
Таблица 7 Материалы
и запчасти
|
Наименование
материала или комплектующего изделия
|
Ед.
изм.
|
Цена
за
ед.,
сум
|
Норма
расхода на изделие
|
|
микросхемы
78LC16M8A2MT
|
Шт.
|
30000
|
4
|
|
микросхемы
М27С256В
|
Шт.
|
32000
|
8
|
|
микросхемы
74АС245
|
Шт.
|
32000
|
16
|
|
микросхемы
CMD 5962-96902
|
Шт.
|
30000
|
4
|
|
микросхемы
NANDO ID
|
Шт.
|
30000
|
1
|
|
микросхема
АТ28С010
|
Шт.
|
35000
|
1
|
|
микросхема
Intel Pentium 80503С
|
Шт.
|
150000
|
1
|
|
Плата
VOLCANO AIRBUS
|
Шт.
|
2500000
|
1
|
|
Плата
FPGA SX-A
|
Шт.
|
2500000
|
1
|
|
Припой
ПОС-61
|
Г.
|
1000
|
20
|
|
Текстолит
|
м2
|
200000
|
0.02
|
Таблица 8.
Стадия эксплуатации
|
№
|
Наименование
|
Вариант
|
|
|
базовый
|
новый
|
|
1
|
Штучное
время, ч
|
0,3
|
0,3
|
|
2
|
Норма
обслуживания оборудования
|
3
|
4
|
|
3
|
Срок
службы (срок полезного использования), лет
|
12
|
|
4
|
Потребляемая
мощность, Вт
|
12
|
10
|
|
5
|
кпд
|
0,8
|
0,8
|
|
6
|
Категория
сложности ремонта
|
8
|
10
|
Коэффициент транспортно-заготовительных расходов
7%
Процент премии прочих доплат 40%
Районный коэффициент 15%
Процент дополнительной зарплаты 20%
Отчисления на социальные нужды 26,2%
Часовая тарифная ставка (ЧТС) 3 разряда сум /ч
17,84
(ЧТС) 4 разряда сум /ч 18,63
Норматив:
Общепроизводственных расходов 400%
Общехозяйственных расходов 120%
Внепроизводственных расходов 5%
Норматив рентабельности 25%
Налог на добавленную стоимость (НДС) 18%
Нормативный коэффициент эффективности
капвложений 0,15
Коэффициенты, учитывающие затраты на:
- транспортировку
(доставку) оборудования 4%;
- установку,
монтаж, наладку 15%.
Количество рабочих дней в году, 365 дн.
Продолжительность рабочего дня, 6 ч.
Количество рабочих смен в сутки 2.
Процент потерь рабочего времени на
ремонтно-профилактические работы 5%.
Коэффициент загрузки оборудования:
- по
времени 0,98;
- по
мощности 0,98;
- потерь
в сети 1,1.
Норматив затрат на текущий ремонт 5% (запчасти).
Тариф на электроэнергию, 1,400 сум./кВт.ч.
Количество текущих ремонтов в год 4 технических
обслуживании в год 8 Трудоёмкость текущего ремонта на 1рэ 1,5ч/рэ технического
обслуживания на 1рэ0, 2ч/рэ ЧТС сдельщика 2100сум./ч повременщика 20,800 сум./ч
ремонтника 600000сум./мес. Эффективный фонд времени 1 рабочего 180000
Цель модернизации
Целью модернизации бортового модема является
увеличение его функциональности путем расширения его возможностей работать не
только с наземной сетью ACARS,
но также и с наземной сетью ATN.
В связи с расширением возможностей также совершенствуется элементная база
бортового модема, применяется новый процессор, а также программируемые
логические схемы большой степени интеграции.
Экономический расчет на стадии производства
Сравнение вариантов производства оборудования
произведем по удельным приведенным затратам, которые определяются по формуле:
где
- полная
себестоимость единицы i-ro варианта
оборудования, сум/шт.; Ен - нормативный коэффициент эффективности
капвложений;
- удельные
капитальные вложения по i-му варианту оборудования, сум/шт.
Годовой экономический эффект от производства
модернизированного оборудования показывают экономию затрат производителя и
рассчитывается следующим образом:
где
,
- удельные
приведенные затраты соответственно по базовому и новому вариантам, сум/шт.;
Nгoд =10 -
годовой объем выпуска оборудования по новому варианту, шт./год.
Расчет капитальных вложений
К капитальным вложениям относятся единовременные
затраты предприятия на производство продукции. Они включают в себя стоимость
производственных площадей, затраты на приобретение оборудования, затраты на его
транспортировку, фундамент, монтажно-наладочные работы, а также на
научно-исследовательские и опытно-конструкторские работы, связанные с созданием
и внедрением оборудования - продукции. Составляющие капитальных затрат,
одинаковые в сравниваемых вариантах, можно не учитывать, поэтому в расчете
эффективности учитываются только дополнительные капвложения в производство
данного варианта техники:
К = Книокр + Коф= 2000000
+ 700000 = 2700000
где Книокр =2000000 - дополнительные
капвложения в научно-исследовательские и опытно-конструкторские работы, сум.;
Коф = 700000 - дополнительные
капвложения в основные фонды (оборудование, производственные площади), сум.
Удельные капвложения в расчете на единицу
продукции определяется:
Расчет капвложений ведется в данном случае только
для нового варианта. Т.к. базовый вариант не связан с дополнительными
капитальными затратами, то значение Кб следует принять равным 0 (Кб=0).
Расчет себестоимости нового (модернизированного)
оборудования Себестоимость продукции - это текущие затраты предприятия на
производство и реализацию продукции, выраженные в денежной форме.
Себестоимость единицы оборудования определяется
путем калькуляции затрат по следующим статьям:
Материалы
Затраты на материалы рассчитываются по каждому
их виду на основании действующих норм расхода и оптовой цены с добавлением
транспортно заготовительных расходов.
где HMi - норма
расхода i-ro материала
на единицу продукции; м, кг; Цмi - цена за
единицу i-ro материала;
сум/м, сум /кг;
- процент
транспортно заготовительных расходов,%; n -
количество наименований используемых материалов;
Соmх - стоимость
реализуемых отходов (в нашем случае Соmх =0).
Покупные комплектующие изделия и полуфабрикаты
= (300* 4+ 320* 8+ 320* 16+ 300* 4+ 300 + 350
+1500+25000+25000)* (l
+0.07) = (1200+2560+5120+1200 + 300+350 + 1500+50000) * 1.07 = 66586
где 
- норма расхода i-ro комплектующего
изделия на единицу продукции, шт.; 
- цена за единицу i-ro
комплектующего изделия, сум/шт.; m - количество наименований комплектующих
изделий.
Основная зарплата производственных рабочих
где t=
88 - трудоемкость работ (норма времени), нормо-ч; ЧТС = 18,63 - часовая
тарифная ставка рабочего среднего разряда (стоимость одного нормой часа), сум/ч;
Кпр = 40 - процент премии, %; Kp
=15
- районный коэффициент, %. Дополнительная зарплата производственных рабочих К
дополнительной зарплате относятся выплаты предусмотренные законо- дательством о
труде и коллективными договорами за непроработанное время:
- очередные
и дополнительные отпуска;
- оплата
льготных часов и т.д.
где Кдоп = 20 - процент
дополнительной зарплаты, %.
Отчисления на социальные нужды.
Это отчисления в пенсионный фонд, фонд
социального страхования, фонд медицинского страхования и на социальное
страхование от несчастных случаев на производстве и профессиональных
заболеваний.
где Кси = 26,2- ставка процент
отчисления на социальные нужды, %. Общепроизводственные расходы
Общепроизводственные расходы включают в себя:
- расходы
на содержание и эксплуатацию оборудования - РСЭО (зарплата вспомогательных
рабочих, обслуживающих оборудование, вспомогательные материалы, электроэнергия,
вода, текущий ремонт оборудования, амортизация, затраты на внутрицеховой
транспорт, МБП и т.п.).
- цеховые
расходы (зарплата цехового управленческого и обслуживающего персонала,
содержание зданий и сооружений цеха, их текущий ремонт, амортизация, расходы на
охрану труда, МБИ, БРИЗ и т.п.).

или 
где Крсэо- норматив
(процент) расходов на содержание и эксплуатацию оборудования, %;
Кцех - норматив (процент)
цеховых расходов, %;
Копр - норматив
общепроизводственных расходов, %.
Общехозяйственные (общезаводские)
расходы.
Это затраты, связанные с управлением
предприятием и организации про- изводства в целом
где Кохоз
= 120 - норматив
общехозяйственных расходов, %. Производственная себестоимость показывает
текущие затраты предприятия только на производство единицы продукции,
оборудования
Внепроизводственные расходы (коммерческие)
Это расходы связанные с реализацией продукции,
т.е. на упаковку, тару, складирование, хранение, рекламу, сбыт и т.п.
где Квпр =5 - норматив
внепроизводственных расходов, %.
Полная себестоимость нового оборудования
определяется по формуле:
Результаты расчет сводим в таблицу 6.
Таблица 6 - Калькуляция себестоимости нового
оборудования
|
№
|
Наименование статьи
|
Сумма, сум.
|
|
1
|
Материалы
|
256000
|
|
2
|
Покупные
комплектующие изделия и полуфабрикаты
|
6658600
|
|
3
|
Основная
зарплата производственных рабочих
|
263900,5
|
|
4
|
Дополнительная
зарплата производственных рабочих
|
52700,9
|
|
5
|
Отчисления
на социальные нужды
|
82900,9
|
|
6
|
Общепроизводственные
расходы
|
1055800
|
|
7
|
Общехозяйственные
(общезаводские) расходы
|
316700,4
|
|
8
|
Внепроизводственные
расходы (коммерческие)
|
125300,15
|
|
9
|
Полная
себестоимость нового оборудования
|
8581500
|
Расчет цены нового оборудования
Оптовая цена предприятия (расчетная цена)
определяется по формуле:
где П - прибыль на единицу продукции, которая
определяется по формуле:
где R
= 25 - нормативная рентабельность продукции, %.
Отпускная цена предприятия:
где НДС - сумма налога на добавленную стоимость,
сум.
где НДС%= 18 - ставка НДС, %.
Расчет приведенных затрат и годового
экономического эффекта. Для расчета приведенных затрат по базовому варианту
необходимо рассчитать полную себестоимость базового оборудования, зная его
отпускную цену.
Отпускная цена предприятия:
где НДС - сумма налога на добавленную стоимость,
сум.
где НДС%= 18 - ставка НДС, %.
Расчет приведенных затрат и годового
экономического эффекта. Для расчета приведенных затрат по базовому варианту
необходимо рассчитать полную себестоимость базового оборудования, зная его отпускную
цену.
Отпускная цена базового оборудования равна:
где Кц = -20 - процент увеличения (+)
или снижения (-) цены, %.
Оптовая цена базового оборудования определяется
по формуле:
Полная себестоимость базавого оборудования
определятся по формуле:
Таким рбразом, приведенные затраты по вариантам:
Годовой экономический эффект равен:
Годовой прирост чистой прибыли от реализации
модернизированного оборудования составит:
где Нпр - ставка налога на прибыль,
%; Нпр = 24%
Срок окупаемости дополнительных капитальных
вложений определяется при условии ∆Пгод > 0:
Расчетный коэффициент экономической
эффективности капитальных вложений при условии ∆Пгод > 0:
Экономический расчет на стадии эксплуатации
Для экономического обоснования внедрения единицы
модернизированного оборудования в эксплуатацию необходимо рассчитать
капитальные вложения потребителя и его годовые эксплуатационные издержки по
базовому и новому вариантам.
Причем расчет должен производиться при условии
технической и экономической сопоставимости вариантов.
Расчет капитальных вложений потребителя
Капитальные вложения потребителя при
эксплуатации единицы оборудования включают:
- прямые капиталовложения на покупку
оборудования
- сопутствующие капиталовложения на его
доставку, установку, пусконаладочные работы,
где Цотпуск - отпускная цена
оборудования, сум;
Кппотр - сопутствующие
капиталовложения, сум;
В работе сопутствующие капиталовложения
рассчитываются усреднено в процентах от цены
где Кд, Кум -
коэффициенты, учитывающие затраты на доставку оборудования, установку и его
монтаж, %
Сумма налога на добавленную стоимость,
включаемая в капиталовложения потребителя составит:
где НДС% - ставка налога на добавленную
стоимость
Расчет годовых эксплуатационных издержек
потребителя
Годовые издержки потребителя представляют текущие
затраты на эксплуатацию единицы оборудования за год и. определяются по формуле:
где Изп - издержки на зарплату
рабочих, обслуживающих оборудование;
Иам - издержки на амортизацию;
Иэл - издержки на электроэнергию;
Ит.р. - издержки на текущий ремонт
электрической части оборудования. В данном расчете учитываются только те
издержки, которые могут измениться при выборе того или иного варианта
оборудования.
где 
- издержки на основную зарплату, сум

- издержки на зарплату рабочим
сдельщикам, сум;
где 
- годовой объем производства
продукции на единице нового оборудования, шт./год;

- сдельная расценка за единицу
продукции (работы), сум/шт.
где 
- коэффициент загрузки оборудования
по времени; Фоб - эффективный годовой фонд времени работы
оборудования, ч; 
, 
- штучное время,ч.
где 
- количество рабочих дней в году;

- длительность смены;
h = 2 -
количество смен;
б = 5 - процент потерь времени на
ремонтно-профилактические работы,%.
где ЧТСсд =21 - часовая
тарифная ставка рабочего-сдельщика, сум /ч.
Издержки на амортизацию определяются по формуле:
где Нам - норма амортизации, %
где 
- срок службы (срок полезного
использования оборудования), лет.
Издержки на технологическую электроэнергию:
где 
- установленная мощность
электродвигателя, кВт;

= 1,4 - тариф на электроэнергию,

;
Км = 0,98 - коэффициент
использования по мощности;
Кп с = 1,1 - коэффициент,
учитывающий потери в сети;

- коэффициент полезного действия.
Издержки на текущий ремонт включают:
где 
- издержки на запчасти для текущих
ремонтов;
Кзч = 5 - процент затрат на запчасти,
%; Ирем - затраты на зарплату ремонтника.
где Омес = 6000 оклад ремонтника за
месяц, сум /мес;
Дмес = 30 Дмес -
количество рабочих дней в месяце, дн;
Тр - трудоемкость ТО и TP
за год, ч.
где Ктр, Кто - количество
регламентированных TP
и ТО в год;
Ттр, Тто - трудоемкость
регламентированных TP
и ТО на единицу ремонтосложности, ч/1Кэ;
R.3 - категория
ремонтосложности электрической части оборудования.
Глава IV.
Безопасность жизнедеятельности
В данной дипломной работе осуществляется
разработка бортового модема для управление воздушным движением,
соответствующего требованиям FANS.
Основным инструментом при проектировании является персональный компьютер. Применение
ПЭВМ позволяет освободить человека от непроизводительной работы, связанной с
обработкой информации, изменяет характер его труда. Но при этом увеличивается
доля умственного труда, возрастает психоэмоциональная нагрузка.
При значительной трудовой нагрузке,
нерациональной организации работы и неблагоприятных факторах производственной
среды быстро снижается производительность труда лиц, работающих за ПЭВМ, что
приводит к уменьшению производительности труда и снижению качества работы,
могут возникнуть перенапряжения, а в отдельных случаях срыв трудовой
деятельности.
Длительная и неправильно организованная работа
инженера - исследователя с ЭВМ может бьггь причиной следующих негативных
явлений:
- постоянная
работа сидя приводит к мышечному утомлению, нарушению кровообращения в нижних
конечностях и тазовой области;
- утомление
органов зрения из-за постоянной работы с монитором компьютера;
- нервно-психологическое
расстройство вследствие ошибок, неисправностей, отказов и сбоев в работе
программы, чрезмерного темпа работы и т.п. Все это приводит к необходимости
обеспечения безопасности работы с ЭВМ, правильной организации рабочего места и
графика работы.
Все операции, связанные с использованием
компьютера при моделировании указанных процессов, производится в производственном
помещении. Оно расположено на седьмом этаже двенадцати этажного блочного дома.
Площадь помещения: 4.9x7.35=36 м2, а
его объем 89.6 м2. Помещение имеет одно окно, размерами 1.5x1.8 м
обращенное на юг. Для искусственного освщения используется два светильника с
лампами 100x60 Вт. Система отопления центральная водяная [22].
В помещении расположены два стола, один из
которых оборудован ЭВМ. Помимо разработчика в помещении во время работы может
находиться с один человек, занятый канцелярской работой без участия ЭВМ.
Площадь помещения, согласно СанПИн 2.2.2.542-96, где на одного работающего
устанавливается объем производственного помещения не менее 19.5 м и площадью
менее 6 м2, полностью соответствует нормам для работы на ЭВМ.
Для обеспечения микроклиматических условий,
соответствующих ГО 12.1.005-88 , в холодный период года, в помещении
предусмотрено централы водяное отопление, которое поддерживает температуру
22-24°С. В теплое в мя года температура воздуха в помещении зависит от внешней
температуры среднем составляет 20-23°С. Искусственной вентиляции воздуха не
предусмотрено, поэтому в помещение необходимо регулярно проветривать, для чего oi
имеет открывающиеся проемы. Влажность воздуха в помещении составляет 50%.
Требования к микроклиматическим условиям определяются согласно ГОСТ 12.1.055-88
и представлены в таблице 7.
Основными источниками шума в рабочем помещении
являются системный блок и принтер. Уровень звукового давления, создаваемого
компьютером не превышает 15 дБ в полосе частот до 10 кГц. Уровень звукового
давления принтера «Epson
АР-3250» не более 20 дБ в полосе частот до 15 кГц. Шумы, проникающие в комнату
с улицы, незначительны.
Требования к уровням шума указаны в ГОСТ
12.1.009-83 . Уровни звука и звукового давления в помещении, где работает
инженер-исследователь, не должны превышать 50 дБА.
Таблица 7
|
Параметр
|
Холодный
период года (фактически)
|
Теплый
период года (фактически)
|
|
Оптимальная
температура, с
|
22-24
|
23-25
|
|
Допустимая
температура, с
|
21-25(22)
|
22-26(24)
|
|
Относительная
влажность воздуха, %
|
40-60(50)
|
40-60(50)
|
|
Скорость
движения воздуха, м/с
|
0.2«
|
0.2В
|
Поражение электрическим током опасно для
здоровья и жизни оператора ЭВМ, а также может привести к выходу из строя
оборудования и возникновению пожара. Значения напряжения и тока прикосновения
для аварийного режима при продолжительности воздействия свыше 1 сек, составляют
согласно ГОСТ 12.1.038-82 , соответственно 36 В и 6 мА.
В помещении предусмотрена открытая
электропроводка. Напряжение в сети 220 В, частота 50 Гц, сила тока 5 А. напряжение
питания используемого оборудования значительно превышает указанные выше нормы,
следовательно, необходимо проведение мероприятий по обеспечению
электробезопасности. Источниками электропоражения являются: розетка
электропроводки сетевой фильтр, системный блок ПЭВМ.
Помещение согласно ПУЭ по степени поражения
людей электрическим током относится к классу «помещение без повышенной
опасности». В рабочем помещении предусмотрена система противопожарной
сигнализации. В качестве первичного средства тушения пожара применяется
углекислотный огнетушитель ОУ-2,с расположенный в специальном шкафу, в
коридоре.
Разработка компьютерной модели согласно СниП
22-05-95 , соответствует разряду Шг (рабочие места: пульты ЭВМ, дисплеев).
Нормируемое значение освещенности при работе с экраном составляет 200 лк, а при
работе с экраном в сочетании с работой над документами - 500 лк.
Для искусственного освещения применяется
комбинированная система с использованием комнатных ламп общего и местного
освещения, мощностью 100 и 60 Вт соответственно [23].
В данной главе рассматривается непосредственно
рабочее место инженера исследователя, и определяются требования, предъявляемые
к нему. Рабочее место расположено в углу комнаты, возле окна. Рабочим местом
разработчика является специализированный компьютерный стол прямоугольной формы,
размерами: 900x800x^50 мм. на котором расположен монитор, клавиатура,
манипулятор типа «мышь» и принтер. Системный блок расположен на специальной
полке, под поверхностью стола.
Рабочее место можно представить как совокупность
трех основных элементов: рабочей зоны. рабочего положения монитора,
рабочего сидения.
Рабочая зова представляет собой непосредственное
место работы, на котором располагаются предметы, используемые в процессе
составления компьютерной модели. Построение оптимального рабочего места состоит
в оптимальном расположении предметов рабочей зоне.
Конструкцией рабочей зоны должно быть обеспечено
оптимальное положение работающего, которое достигается путем регулированием
высоты рабочей поверхности, сидения и пространства для ног.
При организации рабочего места учитывается
средние антропометрические данные человека и в соответствии с ними
сформулированы следующие требования:
- высота
рабочей поверхности - 725 мм;
- высота
пространства хтя ног - 680 мм;
- высота
рабочего сиденияР480 мм.
Для размещения ног предусматривается свободное
пространства под рабочей поверхностью высотой не менее 600 мм, шириной не менее
530 мм. Желательно для предотвращения усталости, поместить под стол специальную
подставку под ноги.
Оптимальными размерами компьютерного стола
прямоугольной формы, с точки зрения средних размеров аппаратуры и
антропометрических данных операторов, являются следующие размеры:
1600x800x750 мм.
Высота рабочего стола тесно связана с высотой
сидения. Высота сидения приспосабливается к высоте стола. Рекомендуемая высота
сидения 460 мм, но для обеспечения комфортных условий работы различными
операторами необходимо предусмотреть возможность регулирования высоты в
пределах 400-500 мм. Тип сидения выбирается в виде рабочего кресла, которое
снабжено подъемно-повбротным устройством, обеспечивающим регулировку высоты
сидения, а также изменением угла наклона спинки. Рекомендуемые параметры
рабочего кресла:
- ширина
сидения: 400-500 мм;
- глубина
сидения: 380-420 мм;
- угол
наклона сидения: 0-5°;
- высота
верхней кромки спинки относительно сидения -320 мм;
- ширина
спинки: 360-400 мм;
- вертикальный
радиус: 620мм;
- угол
наклона: 95-130°;
- высота
опорной поверхности спинки: 150-180 мм;
- длина
подлокотников: 200-280мм;
- ширина
подлокотников: 50-80мм.
Рассмотрим вертикальный размер рабочей зоны.
Согласно нормам линия взора человека должна быть перпендикулярно верхней кромки
экрана, а оптимальное отклонение в вертикальной плоскости составлять не более
5°. Это можно добиться путем регулировки угла наклона монитора. Оптимальный
угол обзора в горизонтальной плоскости от центральной оси экрана не должен
превышать 15°.
По ГОСТ 22.2.032-78 допустимый поворот головы в
вертикальной плоскости не должен превышать 3° от горизонтальной линии взора,
соответствен! и нормальная линия взора смещается не более чем на 30°. При
работе с клавиатурой ее плоскость должна быть перпендикулярной линии взора. Для
этого необходимо отрегулировать угол наклона клавиатуры в пределах от 7°до11
Это осуществляется с помощью регулируемой упоров предусмотренных конструкцией клавиатуры.
Для обеспечения мер электробезопасности в
рабочем помещении применяется зануление. Цель защитного зануления - обеспечить
отключение электрических» установок от источников питания при пробое корпуса. В
нашем случае отключение происходит при перегорании плавной вставки
(предохранителя). Плавна ставка для устройства зануления выбрана в силу более
простой конструкции меньшей стоимости по сравнению с механическим размыкателем.
Условие отключения электроустановки можно записать в следующим виде:
Iз
≥ K·1
где: I3
- ток однофазного замыкания,
I - номинальный ток
плавкой вставки, К ≥ 3.
Ток однофазного замыкания можно определить в с
высокой точв стью(±5%) по следующий формуле:
где: UФ
- напряжение в сети;
ZТ
- полное сопротивление трансформного блока питания; Zn
- полное сопротивление петли фаза-нуль, определяемое выражением: Zn=(RФ+RН)2+(ХФ+ХН+ХП)2
где: RФ,
Rh - активное
сопротивление фазного и нулевого защитного npoвoда
соответственно;
ХФ, ХН - внутренние
индуктивное сопротивление фазового и нулевого защитного проводов
соответственно;
ХН- внешние активное сопротивление
петли фаза-нуль.
Активные ни тения R,
X определяют по величинам сечения, длины и исходя из проводящего материала
проводов:
где: с - удельное сопротивление материалов
проводов;
I,S-длина
и сечение проводника соответственно.
Сечение нулевого защитного провода и его
материал выбирают таким образом, чтобы полная проводимость нулевого провода
была не менее 50% полной проводимости фазного провода:
Для изолированных проводов минимальный размер
сечения S заземляющий и
нулевых проводов должен составлять: 1.5 ч2.5 мм2. Будем считать ее в
нашем случае равной 2 мм2.
В нашем случае можно принять величины
внутреннего сопротивления проводов ХФ, ХН -
приблизительно равными нулю, то и внешнее индуктивное сопротивление Х-: можно
считать равным нулю.
Считая площадь сечения фазового провода равной 2
мм , а длину провода 1 м, величину удельного сопротивления материала провода
равной 1.0280 м/мм", что соответствует алюминию, можно вычислить:
Полное сопротивление петли фаза-нуль,
рассчитывается по выше приведенной формуле и равно: Zn
= 28 Ом. Тогда имеем:
Следовательно, номинальный ток плавкой вставки
должен быть не более 5 А. Вместе с тем. ток плавной вставки должен быть равен:
где: Iн
- тег взгрел, для блока питания компьютера составляет 1.5 А.
Таким образом, для зануления нужно использовать
плавкую предохранительную вставку с током плавления 4.5 А.
Расчет освещенности рабочего места
Расчет освещенности рабочего места сводится к
выбору системы освещения, определению необходимого числа светильников, их типа
и размещения. Исходя из этого, рассчитаем параметры искусственного освещения.
[24]
Работу инженера - исследователя следует отнести
к разряду зрительных работ разряда III,
следовательно, минимальная освещенность согласно СНиП 23-05-95 должна
составлять 500 Лк. Будим использовать люминесцентные лампы, которые по
сравнению с лампами накаливания имеют существенные преимущества:
- по
спектральному составу света они близки к дневному, естественному освещению;
- обладают
более высоким кпд (в 1.5-2 раза выше, чем кпд ламп накаливания);
- обладают
повышенной светоотдачей (в 3-4 раза выше, чем у ламп накаливания);
- более
длительный срок службы.
Расчет освещения производится для комнаты
площадью 36 м. воспользуемся методом светового потока. Воспользуемся методом
светового потока. При выборе осветительных приборов используем светильники типа
ОД. Для определения количества светильников определим световой поток, падающий
на поверхность по формуле:
где: F-
рассчитываемый световой поток, JIк;
Е - нормированная минимальная освещенность, Лк;
S - площадь
освещаемого помещения (в нашем случае S=36
м2);
Z - отношение
средней освещенности к минимальной (обычно принимается равным 1.1-1.2, расчет
проведем для Z = 1.1);
К - коэффициент запаса, учитывающий уменьшение
светового потока лампы в результате загрязнения светильников в процессе
эксплуатации (его значение определяется по таблице коэффициентов запаса для
различных помещений и в нашем случае К=1.5);
n - коэффициент
использования (выражается отношением светового потока, падающего на расчетную
поверхность, к суммарному потоку всех ламп и исчисляется в долях единиц)
зависит от характеристик светильника, размеров помещения, окраски стен и
потолка, характеризуемых коэффициентами отражения от стен (Рс1 и
потолка (Рп), значение коэффициентов Рс и Pn
определим
по таблице зависимостей коэффициентов отражения от характера поверхности: Рс
= 30% Рп = 50%. Значение n
определим по таблице коэффициентов использования различных светильников. Для
этого вычислим индекс помещения по формуле:
h - расчетная высота
подвеса, h=3.39 м;
А - ширина помещения, А=4.9 м;
В - длина помещения, В=7.35 м.
Подставив значения, получим:
Зная индекс помещения I, Рс и Рп
выбираем для светильников типа М- НОГЛ=0.28. Подставим все значения в формулу
для определения светового потока F:
Для освещения выбираем люминесцентные лампы типа
ЛБ40-1, световой поток F=4320
Лм,
где: N - определяемое число ламп;
F - световой поток, F=106071.43
Лм;
Рл - световой поток лампы, Рл=4320
Лм;
Каждый светильник типа М-НОГЛ комплектуется
двумя лампами.