Разработка автоматизированной системы дистанционного управления прогревом двигателя автомобиля с использованием парковочного места
Министерство
образования и науки Российской Федерации
Федеральное
государственное бюджетное общеобразовательное учреждение высшего
профессионального образования
Амурский
государственный университет (ФГБОУ ВПО "АмГУ")
Факультет
энергетический
Кафедра АППиЭ
Специальность
220301.65 - Автоматизация технологических процессов и производств
Курсовой
проект
Разработка
автоматизированной системы дистанционного управления прогревом двигателя
автомобиля с использованием парковочного места
Исполнитель
студент группы 141
К.О. Клейменова
Руководитель
доцент, к.т.н. В.И. Усенко
Нормоконтроль В.И. Усенко
Благовещенск
2015
Задание к курсовому проекту студентки Клейменовой Ксении Олеговны
. Тема курсового проекта: разработка автоматизированной системы
дистанционного управления прогревом двигателя автомобиля с использованием
парковочного места.
. Срок сдачи студентом законченного проекта: ___________________
. Исходные данные к курсовому проекту:
реализовать выборку оборудования, удовлетворяющего требованиям системы,
реализовать полученную систему.
. 1) Описание объекта автоматизации
) Технические решения
) Электрические схемы подключения оборудования
. Перечень материалов приложения:
Лист 1:Структурная схема автоматизированной системы;
Лист 2:Принципиальная схема подключения автомобиля к РЩ;
Лист 3:Схема автоматизации.
. Дата выдачи задания: _____________________
Руководитель курсового проекта: доцент, к.т.н. Усенко Валентин Иванович
Задание принял к исполнению (дата): ___________________________
Реферат
Курсовой проект содержит 67 с., 3 части, 36 рисунка, 6 таблиц, 21
источник, 5 приложений.
Система подогрева автомобиля, предпусковой подогреватель, двигатель
внутреннего сгорания, программируемый логический контроллер, диспетчерский
пункт, GSM-модем, индикатор, считыватель, схема подключения.
Постановка и описание задачи разработки, характеристика основных решений.
Разработка технического задания на разработку. Разработка подключений
оборудования. Разработка схемы автоматизации проектируемой системы.
Содержание
Список
обозначений и сокращений
Введение
. Описание
объекта автоматизации
1.1 Общая
характеристика объекта автоматизации
.2 Проблема
исследования
1.3 Концепция
предлагаемого решения
1.4
Техническое задание на разработку
. Технические
решения
.1 Структурная
организация стояночного места
.2
Организация работы системы
.3 Пути
решения поставленной задачи
.3.1
Идентификатор
.3.2
Считыватель
.3.3
Контроллер
2.3.4 Модуль ввода аналоговых сигналов МВ110-8А
.3.5 Модуль дискретного вывода МУ110-16К
2.3.6 GSM-модем
.3.6
Автоматический преобразователь интерфейсов RS-232/RS-485 ОВЕН АС3-М
2.3.8 Пускатель ПМ12-010200
. Схемы подключения оборудования
3.1 Схема
подключения ТЭНа автомобиля к распределительным щитам
.2 Схема
подключения идентификатора iButton DS1990A-F5
.3
Функциональная схема модема
.4 Монтажная
схема РЩ и переходника с чипом
.5 Блок-схема
работы системы
.6 Схема
автоматизации
.7 Схема
подключения термосопротивления
Заключение
Библиографический
список
Приложения
Список обозначений и сокращений
АС - автоматизированная система.
ДВС - двигатель внутреннего сгорания автомобиля
ТЭН - трубчатый электронагреватель. Представляет собой кипятильник,
питаемый от сети 220В и подогреваемый жидкость. Устанавливается в разрез
системы охлаждения.
ДП - диспетчерский пункт приема и обработки данных.
ПК - персональный компьютер.
АС - автоматизированная система.
РЩ - распределительный щит
ПЛК - программируемый логический контроллер.
ТРМ - измеритель-регулятор одноканальный (терморегулятор).
Введение
Использование автомобиля в зимний период, вызывает определенный ряд
трудностей по его эксплуатации. Основным является подогрев двигателя
внутреннего сгорания. Чтобы сохранить хорошее состояние автомобиля в холодную
погоду, проводят комплекс мероприятий, состоящий в смене определенных
параметров. Для этого необходимо сменить способ подогрева двигателя в зимнее
время на более качественный и приносящий меньший вред состоянию автомобиля.
Обычный запуск автомобиля (его еще называют "холодным") изнашивает
двигатель. Автозапуск авто с сигнализацией тоже не решат проблему, так как
происходит большой расход топлива и запуск так же производится на
"холодную". В районах, где температура воздуха достигает отметки ниже
30 градусов, автомобиль быстро выйдет из строя, что встанет в копеечку. К тому
же, в холодном климате время прогрева автомобиля и затраты на топливо будут
велики.
В связи с перечисленными выше обстоятельствами, применяют предварительный
подогрев двигателя. Он не только снижает вероятность износа двигателя, но и
увеличивает срок его службы.
Предварительный подогрев двигателя осуществляется предпусковым
подогревателем, встраиваемым в систему охлаждения.
Такой метод обеспечивает:
- легкий и надежный пуск уже подогретого двигателя;
- снижение вероятности износа двигателя и его частей;
- снижение расхода топлива;
- снижение вредных выбросов автомобиля.
. Описание объекта автоматизации
.1 Общая характеристика объекта автоматизации
Система автоматического предпускового подогрева двигателя внутреннего
сгорания предназначена для программно-управляемого подогрева двигателя
внутреннего сгорания (ДВС), автоматического поддержания температуры ДВС в
заданном диапазоне с целью подогрева ДВС и исключения преждевременного износа
ДВС, а также для автоматического запуска ДВС в необходимое для пользователя
время.
Для подогрева ДВС используется нагревательный элемент, который
устанавливается непосредственно в двигатель в разрез системы охлаждения
(магистраль малого круга охлаждения), либо на картер двигателя - для каждого
автомобиля или типа двигателя подходит подогреватель определенной конструкции.
Посредством двух соединительных кабелей и одной мини-розетки нагревательный
элемент подключается к источнику электропитания 220В и начинает работать как
обычный кипятильник. Охлаждающая жидкость нагревается и, повинуясь законам
физики, начинает циркулировать в системе охлаждения двигателя - теплая вверх,
холодная вниз [1].
Рисунок 1 - Подогрев двигателя с использованием нагревательного элемента
и источника электропитания 220В
1.2 Проблема исследования
Классическая система предпускового подогрева двигателя приводится в
рабочее положение вручную путем включения вилки в розетку. Напряжение от
аккумуляторной батареи через блок стабилизации поступает в систему, блок контроля
температурного состояния ДВС начинает "отслеживать" температуру ДВС и
при достижении нижнего порога заданного диапазона температур автоматически
включается термоэлектрический нагреватель ТЭН, происходит подогрев ДВС без его
запуска. По достижении верхней границы заданного диапазона температур ТЭН
автоматически выключается и далее цикл повторяется. Преимущества системы в том,
что для прогрева автомобиля не требуется запуск ДВС в условиях отрицательных
температур, система просто подключается без врезок и доработок, не используется
автомобильный аккумулятор, уменьшается износ двигателя. Недостатками такой
системы являются стационарность, отсутствие дистанционного управления, большие
затраты на электроэнергию.
Таким образом, чтобы автомобиль своевременно регулярно и надёжно
функционировал в различных условиях внешней среды, в том числе и в условиях
отрицательных температур, требуется надёжная, простая в эксплуатации и
относительно не дорогая парковая групповая система предпусковой подготовки
двигателя автомобиля. Данная система должна быть простой в эксплуатации, гибкой
и экономичной и обеспечивать подготовку автомобилей в широком диапазоне внешней
температуры.
.3 Концепция предлагаемого решения
Задачей автоматизации является разработка системы подогрева двигателя
автомобиля на специально отведенной стоянке. Предлагаемая система подогрева
содержит ТЭН, встроенный в систему охлаждения, датчик температуры,
контролирующий нагрев двигателя и чип-идентификатор, встроенный в вилку,
предназначенную для подключения к стояночному месту. Путем идентификации чипа и
отправки сообщения пользователя о необходимости прогреть автомобиль,
осуществляется автоматический подогрев двигателя. Связь осуществляется через
диспетчерский пункт. На рисунке 2 представлена система подогрева двигателя при
помощи ТЭН на стояночном месте.
Рисунок 2 - Система подогрева двигателя
1.4 Техническое задание на разработку
Настоящий стандарт распространяется на автоматизированные системы (АС)
для автоматизации различных видов деятельности (управление, проектирование,
исследование и т. п.), включая их сочетания. Устанавливает состав, содержание,
правила оформления документа "Техническое задание на создание (развитие
или модернизацию) системы". Техническое задание на разработку приведено в
приложении Г. Пункты технического задания:
1. В разделе "Общие сведения" указывают наименование, полное
наименование системы, наименование предприятий (объединений) разработчика и
заказчика, перечень документов, на основании которых создается система,
плановые сроки начала, и окончания работы по созданию системы.
. В разделе "Назначение и цели создания (развития) системы"
должны быть указаны:
- назначение системы;
- цели создания системы.
. В разделе "Характеристики объекта автоматизации" должно быть
указано:
- краткие сведения об объекте автоматизации или ссылки на
документы, содержащие такую информацию;
- сведения об условиях эксплуатации объекта автоматизации и
характеристиках окружающей среды.
. Раздел "Требования к системе" должен содержать следующие
подразделы:
.1 Требования к системе в целом;
.1.1 Общие требования к системе ППД;
.1.2 Алгоритм работы системы;
.1.3 Требования к характеристикам взаимосвязей ППД со смежными системами;
.1.4 Перспективы развития, модернизации системы;
.2 Требования к режиму работы системы;
.3 Требования к надежности;
.4 Требования к безопасности;
.5 Требования к защите информации от несанкционированного доступа;
.6 Требования к контроллерам и ППД;
. В разделе "Состав и содержание работ по созданию системы"
должны быть указаны: должен содержать перечень стадий и этапов работ по
созданию системы.
. В разделе "Порядок контроля и приемки" должны быть указаны
виды, состав, объем и методы испытаний системы и ее составных частей (виды
испытаний в соответствии с действующими нормами, распространяющимися на
разрабатываемую систему).
2. Технические решения
.1 Структурная организация стояночного места
Для начала рассмотрим принцип стояночной системы подогрева двигателя
автомобиля. На рисунке 3 представлена структурная схема стояночной системы
прогрева ДВС.
Рисунок 3 - Структурная схема стояночной системы подогрева ДВС
Под стояночной системой прогрева ДВС понимается процесс содержания
транспортного средства на открытых площадках, обеспечивающий его готовность к
выезду для использования по назначению. Для этого используется электрическая
энергия. В качестве передатчика электрической энергии от распределительного
щита РЩ используются специальные шкафы, имеющие розетки и расположенные на
отдельном парковочном месте каждая. Главным условием разработки шкафа является
его защищенность от внешних воздействий, таких как погодные условия и
несанкционированный доступ человека.
Одним из широко распространенных способов подогрева автомобильных
двигателей при низких температурах является ТЭН. Электроподогреватель
компактен, надежен в работе, обладает достаточным быстродействием, требует
минимальных затрат на установку и обслуживание. Электроподогреватель можно
применять не только как средство предпускового подогрева двигателя, но и в
течение всего периода стоянки автомобиля, используя для этого таймер.
Подогреватель представляет собой цилиндрический алюминиевый корпус, внутри
которого размещается нагревательный элемент. Мощность подогревателей
варьируется от 0,5 до 6 кВт (напряжение питания 220В) и выбирается по таблицам,
исходя из ёмкости системы охлаждения. Для регулирования процесса нагрева
охлаждающей жидкости, в цепи питания ТЭН стоят рабочий (вход) и ограничительный
(выход) самовозвратные биметаллические термостаты [4]. Температура включения и
отключения рабочего термостата указаны на корпусе и в маркировке подогревателя.
Подогреватель подключается к двигателю в двух точках резиновыми шлангами d=19
мм. Работа подогревателя основана на принципе "термосифона". Жидкость
в подогревателе нагревается до температуры +70…+800С, плотность ее
уменьшается и она поднимается вверх. Нагретая жидкость выходит из подогревателя
и уходит в двигатель. В двигателе жидкость отдаёт тепло, плотность ее возрастает
и она опускается вниз. На рисунке 4 представлен ДВС в тепловом диапазоне при
тепловом излучении. Температура на выходе из подогревателя больше чем на входе,
что подтверждает движение жидкости в системе охлаждения двигателя.
Рисунок 4 - Тепловое излучение ДВС
В своем составе ТЭН имеет выход для подключения к сети питания (вилку).
ТЭН устанавливается непосредственно в систему охлаждения автомобиля. Между
вилкой ТЭНа и розеткой шкафа устанавливается разработанный переходник, со
встроеным в него чипом. Через идентификацию пользователя происходит связь шкафа
с ТЭНом автомобиля. Поставив свое средство передвижения на парковочное место, и
подключив его через переходник к шкафу, пользователь простым набором команды через
SMS-сообщение отправляет запрос о подогреве ДВС. Система автоматически начинает
свою работу и до определенной температуры подогревает двигатель. Данная система
с использованием стоянки и шкафов имеет активное применение в Финляндии [12]
(Рисунок 5).
Рисунок 5 - Общий вид системы, используемый в Финляндии
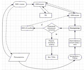
.2 Организация работы системы
На рисунке 6 представлена организация работы разрабатываемой системы.
Рисунок 6 - Структурная схема обработки сигнала
Пользователь имеет ТЭН, уже установленный в автомобиль и подключенный к
переходнику. Переходник вместе с ТЭНом находится под капотом транспорта
(Рисунок 7).
Рисунок 7 - Структурная схема подключения к шкафу питания
В вилке каждого переходника имеется встроенный чип с идентификационным
номером, через который система распознает, какой пользователь подключен и в
какую именно розетку требуется подать электрическую энергию. Идентификация
чипа, встроенного в переходник, подключаемого к ТЭНу, происходит через общий
контроллер при помощи считывателя, который находится в розетке РЩ. Контроллер
считывает и хранит информацию каждого чипа. Если пользователю подключенного
автомобиля необходимо подогреть ДВС, он посылает SMS-команду. Эта команда
обрабатывается в свою очередь диспетчерским пунктом через GSM-модем и поступает
в виде сигнала на общий контроллер управления подачей электричества в шкаф.
Далее контроллер сравнивает пришедший сигнал с сигналом, поданным от чипа. В
случае совпадения ключ нужной идентифицированной цепи замыкается, и ток
поступает через переходник на ТЭН, тем самым запуская процесс подогрева ДВС.
Если совпадений не было обнаружено, контроллер передает сигнал назад на пункт
управления об ошибке, которая в итоге придет в виде SMS-сообщения назад
пользователю, например, что не был подключен разъем или разъем был подключен
неправильно.
Пользователь при помощи SMS - сообщения, может запрограммировать нужный
ему режим работы подогрева его транспортного средства. В этой системе
учитываются несколько вариантов событий подогрева.
) Во-первых, пользователь знает точное время подогрева и ему надо
подогреть двигатель до установленной температуры (примерно 70 градусов)
(Рисунок 8).
Рисунок 8 - Алгоритм работы программы подогрева ДВС, где ДВС
подогревается до определенной температуры
) Во-вторых, пользователь не знает, когда ему придется выезжать на линию,
и он подает команду на запуск подогрева, который будет циклическим и держать
температуру в пределе от 50 до 70 градусов (Рисунок 9).
Рисунок 9 - Алгоритм работы программы подогрева ДВС, где ДВС держит установленную
температуру от 50 до 70 градусов
) И, в-третьих, пользователь нуждается в определенном количестве
подогревов, который он сам будет задавать.
Рисунок 10 - Алгоритм работы программы подогрева ДВС, где пользователь
сам задает количество прогревов
Для реализации задачи подогрева ДВС и автоматического поддержания
температуры ДВС в заданном диапазоне под капот автомобиля на двигатель
устанавливается датчик температуры, который выдает информацию о степени нагретости
ДВС. Блок контроля температурного состояния ДВС автоматически начинает
"отслеживать" температуру ДВС следующим образом. При достижении
нижнего порога заданного диапазона температур блоком контроля температурного
состояния ДВС выдается сигнал на контроллер, который подает электрическую
энергию в нужную розетку, и через ТЭН электрическая энергия, преобразуясь в
теплоту, нагревает ДВС до пороговой установленной температуры. Как только
достигается нужная температура, контроллер отключает питание и ключ размыкается.
Чтобы держать уровень температуры, контроллер отслеживает состояние датчика и
как только показания становятся ниже заданных, ключ снова замыкается и подогрев
возобновляется. В такую систему подогрева введен также блок формирования
сигнала автоматического размыкания ключа по температуре, превышающей
установленную.
.3 Пути решения поставленной задачи
Для решения поставленной задачи необходимо выбрать подходящее
оборудование и провести анализ характеристик устройств, удовлетворяющих уже
выявленным требованиям.
.3.1 Идентификатор
Для идентификации пользователя будем применять ключ-чип, который нашел
массовое применение в качестве электронного ключа в системах охранной
сигнализации, разграничения доступа к информации и физическим объектам,
электронным проходным, электронным замкам и в системах безопасности для банков
и офисов. Для этого рассмотрим более подходящие нам модели.
Таблица 1 - Сравнительная характеристика электронных ключей -
идентификаторов
|
Тип
|
Наименование
|
Объем памяти
|
Особенности
|
|
DS-1990
|
Электронный идентификатор Touch Serial Number
|
0
|
|
|
DS-1992
|
Электронный ключ с памятью 1К-бит Touch Memory 1K-bit
|
4 страницы по 32 байта
|
|
|
DS-1993
|
Электронный ключ с памятью 1К-бит Touch Memory 4K-bit
|
16 страниц по 32 байта
|
|
|
DS-1994
|
Электронный ключ с памятью 1К-бит Touch Memory 4K-bit
|
16 страниц по 32 байта
|
Дополнительно часы/календарь реального времени
|
|
DS-1995
|
Электронный ключ с памятью 1К-бит Touch Memory 16K-bit
|
64 страницы по 32 байта
|
|
|
DS-1996
|
Электронный ключ с памятью 1К-бит Touch Memory 64K-bit
|
256 страниц по 32 байта
|
|
|
DS-1977
|
Электронный ключ с защищенной памятью Touch MultiKey
|
4 страницы по 48 байт
|
Первые три страницы имеют защиту от доступа
|
Далее рассмотрим их спецификацию
Таблица 2 - Спецификация идентификаторов
|
Размер EEPROM-памяти
|
0 - 8192 байт (в зависимости от модели)
|
|
Рабочий диапазон температур
|
От -40°С до +70°C
|
|
Температура хранения
|
От -55°C до +85°C
|
|
Используемый интерфейс
|
1-Wire
|
|
Мин. время записи/стирания
|
5 мс
|
|
Рабочее напряжение питания
|
0,5 В - 7 В
|
|
Долговечность
|
1 000 000 циклов
|
|
Срок хранения данных в памяти
|
10 лет
|
|
Макс. потребляемый ток
|
5 мкА
|
|
Устройства чтения
|
Считыватели iButton
|
|
Назначение
|
Системы идентификации
|
1. iButton
с уникальным серийным номером
Рисунок 11 - iButton с уникальным серийным номером
Группа состоит из одного семейства - DS1990А. Это первое изделие Dallas
Semiconductor, впервые поступившее в продажу в 1991 году. Имеются две
разновидности по толщине корпуса. DS1990A-F5 - имеет толщину корпуса 5,89 мм, а
DS1990A-F3 толщину 3,1 мм [13].
По схемотехнике DS1990A самая простая iButton и имеет только ПЗУ с
уникальным 48-разрядным номером, кодом семейства и кодом контроля. Доступ к ПЗУ
происходит через интерфейсную схему, поддерживающую протокол iButton Standart
(блок-схема на Рисунке 11). Питается микросхема DS1990A, как и все iButton, от
"паразитного источника" (на рисунке не показан), состоящего из
внутренних выпрямителя и конденсатора. Энергия в этот источник поступает через
резистор 5 КОм открытого коллектора порта считывателя в момент времени, когда
контактная часть считывателя и iButton прикоснулись друг к другу.A не имеет
никаких средств защиты области данных пользователя, так как области этой как
таковой и нет. Уникальный номер, записанный в ПЗУ на заводе в Далласе, доступен
для любого считывающего устройства-эонда, поддерживающего протокол iButton
Standart. Четыре команды ПЗУ составляют систему команд iButton DS1990А:
чтение ПЗУ, совпадение ПЗУ, пропуск ПЗУ и поиск ПЗУ. В режиме с одним узлом
считывания достаточно команды считывание ПЗУ. Остальные команды необходимы для
работы в сетевом варианте применения для исключения конфликтов при
одновременном касании многих iButton к разным считывающим контактам,
подсоединенным к одной линии данных.
Порядок выдачи содержимого ПЗУ при исполнении команды чтение ПЗУ
следующий: код семейства(01H для DS1990A), 48 бит уникального номера и
последним идет 8-битный код контроля. Передача идет побитно, младший значащий
разряд идет первым. Прием считается завершенным, только если вычисленный
мастером на основе уникального номера по стандартной формуле контрольный код,
совпадает с принятым контрольным кодом из ПЗУ iButton. Полный цикл считывания
ПЗУ длится около 5мс.
2. iButton с
энергонезависимой статической памятью
Рисунок 12 - iButton с энергонезависимой статической памятью
Группа этих iButton включает в себя четыре семейства: DS1992L, DS1993L,
DS1995L и DS1996L. Буква L в наименовании означает наличие трехвольтовой
литиевой батарейки. Энергия батарейки используется для питания микромощной
статической памяти (SRAM) в течение всего срока службы этих iButton, который
составляет не менее 10 лет.
Для коммуникационных процессов здесь, как и в других iButton,
используется "паразитный" внутренний источник - выпрямитель +
конденсатор. В случае разряда батарейки по какой-либо причине, имеется
возможность доступа только к ПЗУ.
Как и у всех iButton, ПЗУ этих семейств имеет идентификационный номером,
код семейства и код контроля (Рисунок 12). Каждое семейство отличается от
другого только размером статической энергонезависимой памяти.
Структурно эта память разбита на страницы по 32 байта и имеет систему
адресации. DS1992 имеет всего четыре таких страницы, DS1993-16 страниц,
DS1995-64 страницы, DS1996-256 страниц. Содержимое страниц может быть считано
любым устройством считывания, поддерживающим iButton Standart.
Скорости записи данных и считывания одинаковы и составляют в обычном
режиме 16,3 Кбит в секунду. Модели DS1995 и DS1996 поддерживают режим
ускоренного обмена "overdrive", отличие которого от обычного в
сокращенных примерно в 10 раз длительностях цикла инициализации и временных
окон для данных. Так инициализация происходит за время от 48мкс, а достаточный
временной интервал для данных 6мкс. Скорость полудуплексного обмена данными в
режиме "overdrive" 142 Кбит в секунду. Запись в энергонезависимую
SRAM осуществляется диспетчером памяти через 32-байтную блокнотную память,
которая выполняет функцию буфера. Блок данных записывается вместе с блоком
адреса для этих данных. Данные и адрес верифицируются, то есть считываются
обратно мастером из блокнотной памяти, и проверяются им на предмет идентичности
с отправленными. Только после удачного исхода мастер командой "копировать
блокнотную память" разрешает переносить данные из блокнотной памяти на
выбранную страницу основной энергонезависимой SRAM. Формат записываемых данных
может быть от 1 байта до 32 байт. Считываются данные, минуя блокнотную память.
Восемь команд поддерживаются данным типом iButton: четыре команды ROM,
три команды записи, считывания и копирования блокнотной памяти и команда чтение
памяти.
3. iButton с
энергонезависимой однократно программируемой EPROM-памятью.

Рисунок 13 - iButton с энергонезависимой однократно программируемой
EPROM-памятью
В отличие от семейств с энергонезависимой статической памятью, в этих
приборах не используются литиевые батарейки, хотя и имеется память данных.
Память данных здесь однократно программируемая EPROM. Напряжение
программирования 11,5В+0,5В, ток 10 мА [13].
Питание всей схемы осуществляется только от "паразитного"
источника. Отсутствие литиевой батарейки позволяет Dallas Semiconductor
выпускать эти модели, как в толстом F5, так и в тонком F3 корпусах. Группа
включает семейства DS1981U,DS1982U, DS1982,DS1985 и DS1986. У всех семейств
имеется стандартного вида ПЗУ, но разный объем памяти данных. Последняя
адресуется и разбита на страницы по 32 байта. DS1981 имеет 2 страницы,DS1982-4
страницы, DS1985-64 страницы и DS1986-256 страниц. Модели с маркировкой U
отличаются от остальных моделей тем, что 12 бит из общего пространства
уникального номера занимает прошивка 5E7H, остальные же 36 бит имеют уникальную
прошивку.
Для повышения надежности занесения данных в однократно программируемую
память данных в электрическую схему введены дополнительные элементы: детектор
напряжения, генератор контрольной суммы, регистр статуса и 8-битная блокнотная
память (Рисунок 13).
Чистая EPROM имеет записанными логические единицы. Однажды установленный
в логический ноль бит памяти невозможно в дальнейшем изменить, однако
оставшийся в единичном состоянии может быть изменен в логический ноль при
повторном программировании. Каждая страница памяти данных может быть защищена
от попытки повторной записи в нее данных, установкой соответствующего бита
регистра статуса в состояние логического нуля. Регистр статуса программируется
только однократно, поэтому обратно открыть для записи страницу уже будет
нельзя. Кроме байта защиты памяти данных, регистр статуса имеет байты
переадресации страниц. Запись в эти байты позволяет переписать содержимое
страницы на другую открытую для записи страницу и дополнить ее содержимое
модифицированными данными. Для приложений, требующих модификации данных, Dallas
Semiconductor предлагает брать модели с заведомо большим количеством страниц.
Что касается механизма записи информации в память данных этого семейства,
то он несколько усложнен. Адреса, коды команд и данные проверяются
исключительно побайтно. Мастер считывает код, вычисленный генератором
проверочного кода, и сравнивает со своими вычислениями. Только после этого
разрешается продвижение на очередной байт в процедуре записи.
Протокол обмена с мастером поддерживает восемь команд: четыре ПЗУ
команды, команды с памятью данных чтение и запись, а также команды для регистра
статуса чтение и запись. Модель DS1986 имеет возможность работать в скоростном
режиме "overdrive".
В приложениях не требующих частого обновления данных эти iButton находят
применение, вследствие своей дешевизны.
4. iButton с
EEPROM памятью данных
Рисунок 14 - iButton с EEPROM памятью данных
Группа пока представлена одним семейством DS1971. Это новое семейство
выпускается с 1997 года. Поставляется DS1971 в двух корпусах F3 и F5. Кроме
стандартного ПЗУ, эта модель содержит память данных типа EEPROM в виде одной
256 битной странички. Данные могут неоднократно перезаписываться только
постранично.
Напряжение программирования +5В. Запись происходит через блокнотную
память, объем которой также 256 бит (Рисунок 14). После верификации данных,
содержимое блокнотной памяти переносится в память данных одним блоком. Имеется
регистр для занесения служебной информации - регистр однократной записи. Данные
в него заносятся через его блокнотную память и могут быть записаны только один
раз. В дальнейшем этот регистр открыт только для считывания. Регистр
однократной записи может использоваться производителем оборудования с
использованием DS1971 для занесения служебной информации, например, дата
выпуска, номер партии и т.п.. Событие о том, что запись в регистр однократной
записи произведена, отражается в состоянии регистра статус-память. Два бита его
устанавливаются при этом в логический ноль. Мастер может только считать
состояние этого регистра.
Одиннадцать команд возможны в работе с DS1971: четыре команды ПЗУ, три
команды чтение, запись и копирование блокнотной памяти, три команды регистра
однократной записи - чтение, запись и копирование с замком и команда чтение
статус - памяти.
5. iButton с
энергонезависимыми таймером и статической памятью.
Рисунок 15 - iButton с энергонезависимыми таймером и статической памятью
Эта группа представлена одним семейством DS1994L. Микросхема его содержит
обычную ПЗУ с идентификационным номером, кодом семейства и кодом контроля,
статическую память 16 страниц по 32 байта каждая, кварцевый генератор часовой
частоты 32768 Гц, таймер-календарь в двоичном формате, программируемые счетчики
циклов включения-выключения, интервальный таймер.
Статическая память и все элементы таймера энергонезависимы за счет
литиевой батарейки. Режимы работы таймерной части DS1994 определяют два его
регистра: регистр статуса и регистр управления. В регистр статуса помещают свои
флаги по наступлению заданного события таймер-календарь, интервальный таймер и
счетчик циклов. Состояния флагов доступны для считывающего прибора и могут быть
использованы им для принятия решения. Календарь таймера организован так, что
необходима предварительная установка даты и времени отсчета. Исход времени
будет затем отсчитываться от этой даты. Емкость по времени календаря 136 лет.
Состояние регистра управления определяет доступность ресурсов как
таймера, так и страниц энергонезависимой памяти. Установки его битов
останавливают генератор, запрещают изменения установок календаря, интервального
таймера, счетчика циклов, чтение общей энергонезависимой памяти.удобно
использовать для ограничения срока работы приборов или устройств. В этом
варианте он устанавливается в специальном зажиме, по аналогии с дисковыми
аккумуляторами, и имеет постоянное соединение со схемой устройства.
Система команд DS1994 содержит как типичные для iButton команды ПЗУ так и
команды работы с таймерами и счетчиком.
Для нашей системы подойдет простой ключ без памяти, т.к. перед нами стоит
задача только идентификации пользователя. Поэтому остановим выбор на iButton
DS-1990 (Рисунок 16). Он представляет собой наиболее простой прибор - электронный
идентификатор без памяти, который содержит только идентификационный номер. Так
же в нашем случае он обладает преимуществом в силу невысокой стоимости,
надёжности, простоты считывающих устройств (Считыватель подбирается в
соответствии с выбранным идентификатором).
Рисунок 16 - Идентификатор iButton DS1990A-F5
Отличительные особенности iButton DS-1990:
· Уникальный 48-битный номер;
· Дешёвый электронный ключ для систем контроля доступа;
· 8 бит CRC для контроля данных;
· Считывание менее чем за 5 мс;
· Рабочий температурный диапазон от -40°C до +85°C;
· Стандартные функции iButton DS-1990;
· Уникальный, нанесённый лазером и контролируемый, 64-х
разрядный регистрационный номер (8 бит - код семейства (для DS-1990=01), 48 бит
- серийный номер + 8 бит CRC - проверка), гарантия отслеживаемости и
идентификации, т.к. не существует двух идентичных изделий;
· Мгновенная цифровая идентификация и передача информации при
контакте;
· Твердотельный носитель данных обеспечивает компактность
хранения информации;
· Доступ к данным осуществляется при контакте с объектом;
· Экономичное подключение к управляющему устройству по
однопроводной цифровой шине со скоростью 16.3 Кбит/сек;
· Стандартный 16 мм диаметр корпуса и протокол 1-Wire, обеспечивающие
совместимость с устройствами семейства iButton;
· Цилиндрическая форма (в виде пуговицы) обеспечивает
автоматическое выравнивание в контактном разъёме чашевидной формы;
· Прочный корпус из нержавеющей стали с выгравированным
регистрационным номером противостоит агрессивным внешним воздействиям;
· Легко прикрепляется на самоклеющуюся поверхность с защёлкой
на фланце, или закрепляется в кольцо, напрессовываемое на торец;
· Детектор присутствия определяет первую подачу напряжения
считывающим устройством;
.3.2 Считывательчитыватели представляют собой контактные устройства,
предназначенные для считывания / записи информации при прикосновении к ним
электронного идентификатора ("таблетки") iButton [14].
Считыватель имеет удобный пластмассовый корпус и снабжен
клеящейся подложкой, что позволяет прикрепить его к любой поверхности.
Для удержания "таблетки" при длительной
работе считыватели могут иметь специальный фиксатор.
Для подключения к компьютеру или к другому
оборудованию считыватели могут иметь различные варианты адаптеров:
· с адаптером для порта RS-232;
· для USB-порта;
· без адаптера с разъемом RJ-11;
· без адаптера.
Рисунок 17 - Считыватель для идентификатора iButton
2.3.3 Контроллер
Для реализации системы было рассмотрено три варианта - регулятор ОВЕН ТРМ
1, контроллер ОВЕН ПЛК 150 и контроллер ОВЕН ПЛК304.
Измеритель регулятор одноканальный ТРМ 1 (Рисунок 18) предназначен для
измерения, регистрации или регулирования температуры теплоносителей и различных
сред в холодильной технике, сушильных шкафах, печах различного назначения и
другом технологическом оборудовании, а также для измерения других физических
параметров (веса, давления, влажности и т.п.) [17].
Основные функции измерителя-регулятора овен ТРМ 1
· Универсальный вход для подключения
широкого спектра датчиков температуры, давления, влажности, расхода, уровня;
· Регулирование входной величины:
двухпозиционное регулирование; аналоговое п-регулирование;
· Цифровая фильтрация и коррекция
входного сигнала, масштабирование шкалы для аналогового входа;
· Вычисление и индикация квадратного
корня из измеряемой величины (например, для регулирования мгновенного расхода);
· Выходной сигнал тока 4-20 ма для
регистрации измеренной величины;
· Возможность управления трехфазной
нагрузкой;
· Импульсный источник питания 90-245 в
47-63 Гц;
· Встроенный источник питания 24В для
активных датчиков, выходных аналоговых устройств (ЦАП) и др.;
· Программирование кнопками на лицевой
панели прибора;
· Сохранение настроек при отключении
питания;
· Защита настроек от
несанкционированных изменений;
Рисунок 18 - ТРМ 1
К ТРМ 1 невозможно подключить GSM-модуль, поэтому был рассмотрен
контроллер ОВЕН ПЛК 150 (Рисунок 19).
Контроллер ОВЕН ПЛК 150 предназначен для создания систем управления
малыми и средними объектами и построения систем диспетчеризации.
Построение системы управления и диспетчеризации на базе ОВЕН ПЛК возможно
как с помощью проводных средств - используя встроенные интерфейсы Ethernet, RS-232,
RS-485, так и с помощью беспроводных средств - использую радио, GSM, ADSL
модемы [15].
В контроллере изначально заложены мощные вычислительные ресурсы при
отсутствии операционной системы:
1) высокопроизводительный процессор RISC архитектуры ARM9, с
частотой 180МГц компании Atmel;
2) большой объем оперативной памяти - 8МБ;
) большой объем постоянной памяти - Flash память, 4МБ;
4) объем энергонезависимой памяти, для хранения значений переменных
- до 16КБ.
Конкурентные преимущества ОВЕН ПЛК150:
1) Отсутствие ОС, что повышает надежность работы контроллеров;
) Скорость работы дискретных входов - до 10КГц при использовании
подмодулей счетчика;
3) Наличие аналоговых входов и выходов;
4) Большое количество интерфейсов на борту: Ethernet, 3 последовательных
порта, работающих независимо друг от друга;
5) Расширенный температурный диапазон работы: от минус 20 до плюс 70
градусов Цельсия;
) Широкие возможности самодиагностики контроллера;
) Встроенные часы реального времени;
) Встроенный аккумулятор, позволяющий "пережидать" пропадание
питания - выполнять программу при пропадании питания, и переводить выходные
элементы в "безопасное состояние";
) Возможность создавать и сохранять архивы на Flash контроллера;
) Возможность работы по любому нестандартному протоколу по любому из
портов, что позволяет подключать устройства с нестандартным протоколом
(электро-, газо-, водосчетчики, считыватели штрих - кодов и т.д.);
) Набор готовых программных модулей, предоставляемых бесплатно.
Создание программ для контроллеров ОВЕН ПЛК150, и их конфигурирование
осуществляется профессиональной системой программирования CoDeSys v.2.3.6.1 и
старше.
Рисунок 19 - Схема подключения
ПЛК 150 имеет мало дискретных выходов. К тому же, имеются аналоговые входы
и выходы, которые нам не нужны. Поэтому в итоге был выбран коммуникационный
программируемый логический контроллер ОВЕН ПЛК 304 (Рисунок 20), связь с
которым будет осуществляться через протокол RS-485. Такой контроллер применятся
для осуществления взаимодействия между оборудованием, имеющим различные
протоколы и интерфейсы связи. Применение коммуникационных контроллеров даёт
возможность получить удалённый консольный доступ к различному оборудованию,
также применение ОВЕН ПЛК 304 позволит создать системы диспетчеризации и
мониторинга инженерных систем, технологических процессов и т.д.
Рисунок 20 - Внешний вид ОВЕН ПЛК 304
Коммуникационный контроллер ПЛК 304 имеет мощные ресурсы для вычислений
на базе встроенной ОС. Кроме того ПЛК имеет достаточно большой размер RAM-64 Мб
и энергонезависимой памяти - 16 Мб. Тактовая частота RISC процессора составляет
180 МГц, процессор построен на архитектуре ARM9 [16].
Особенности:
. Порт Ethernet;
. Для подключения внешних накопителей имеются два порта USB;
. Часы реального времени;
. Операционная система;
. 3 порта RS-232 и один универсальный порт RS-232/RS-485;
. Картридер для SD-карт (2 Гб максимально);
7. Использование двух сред программирования ПЛК ISagraf 5 и CoDeSys
3.
Преимущества контроллеров ОВЕН ПЛК 304:
) Контроллеры имеют открытую архитектуру на основе ОС, что облегчает их
встраивание в вертикально интегрированные среды разработки;
2) Контроллеры имеют мощные аппаратные ресурсы: быстродействующий
процессор и большой объем оперативной(SDRAM) и энергонезависимой (Flash)
памяти;
3) Наличие портов USB-host позволяет подключать к контроллерам различные
устройства:
для организации связи с внешним оборудованием (gsm/gprs- модемы,
wifi-шлюзы);
для подключения внешних накопителей данных (usb-flash).
4) Наличие встроенного картридера позволяет расширять энергонезависимую
(flash) память контроллера до 2 ГБ. Увеличенное количество последовательных
интерфейсов, позволяет подключать к контроллерам большое количество
оборудования от разных производителей с поддержкой разных
интерфейсов/протоколов связи;
5) Встроенные часы реального времени;
) Возможность работы по любому нестандартному протоколу по любому из
портов, что позволяет подключать устройства с нестандартным протоколом
(электро-, газо-, водосчетчики, считыватели штрих - кодов и т.д.);
) Возможность программирования контроллеров в 2-х, наиболее
распространенных средах программирования контроллеров: Codesys 3.x и Isagraf 5;
) Возможность программирования контроллеров из SCADA-систем с встроенным
softlogic пакетом;
) Набор готовых программных модулей, предоставляемых бесплатно.
Рисунок 21 - Пример структуры соединений при использовании ПЛК 304 в
системе управления
2.3.4 Модуль ввода аналоговых сигналов МВ110-8А
Прибор предназначен для измерения аналоговых сигналов,
преобразования измеренных параметров в значение физической величины и
последующей передачи этого значения по сети RS-485. Приборы могут быть
использованы для построения автоматизированных систем в различных областях
промышленности, сельского и коммунального хозяйства, на транспорте [18]. По
эксплуатационной законченности прибор относится к изделиям второго порядка.
Прибор выпускается в пластмассовом корпусе,
предназначенном для крепления нa DIN- рейку шириной 35 мм или на стену. По
верхней и нижней сторонам прибора расположены ряды клемм "под винт",
предназначенных для подведения проводов питания, интерфейса RS-485, подключения
датчиков. Разъемная конструкция клемм прибора позволяет осуществлять
оперативную замену прибора без демонтажа подключенных к нему внешних линий
связи. На лицевой панели прибора расположены светодиоды: ─
"RS-485", сигнализирующий миганием о передаче данных прибором; ─
"Питание", светящийся при включении питания. На рисунке представлен
пример подключения модуля ввода/вывода к сети RS-485.
Рисунок 22 - Пример подключения модуля ввода/вывода к
сети RS - 485
В качестве входных датчиков прибора могут быть
использованы:
─ термометры сопротивления;
─ термопары (термоэлектрические
преобразователи);
─ активные преобразователи с выходным аналоговым
сигналом в виде постоянного
напряжения, сопротивления или тока;
─ датчики положения исполнительных механизмов;
─ сухие контакты реле или выключателя.
В нашем случае используется термосопротивление.
2.3.5 Модуль дискретного вывода МУ110-16К
Прибор предназначен для управления по сигналам из сети
RS-485 встроенными дискретными ВЭ, используемыми для подключения исполнительных
механизмов с дискретным управлением. Встроенные ВЭ могут работать в режиме ШИМ
[19].
МУ110 работает в сети RS-485 по протоколам ОВЕН,
ModBus-RTU, ModBus-ASCII, DCON.
МУ110 не является Мастером сети, поэтому сеть RS-485
должна иметь Мастер сети, например, ПК с запущенной на нем SCADA-системой,
контроллер или регулятор.
К МУ110 предоставляется бесплатный ОРС-драйвер и
библиотека стандарта WIN DLL, которые рекомендуется использовать при
подключении прибора к SCADA-системам и контроллерам других производителей.
Конфигурирование МУ110 осуществляется на ПК через
адаптер интерфейса RS-485/RS-232 или RS-485/USB (например ОВЕН АСЗ-М или АС4) с
помощью программы "Конфигуратор М110", входящей в комплект поставки.
Прибор отвечает требованиям по устойчивости к
воздействию помех в соответствии с ГОСТ Р 51522 для оборудования класса А.
Рисунок 23 - Внешний вид МУ110-16К
Основные особенности модуля дискретного вывода ОВЕН МУ110-16К
· 6 каналов дискретного вывода,
групповая развязка;
· Типы выходных элементов: К -
транзисторная оптопара, открытый коллектор, 400мА, =60 В;
· Возможность выдачи ШИМ-сигнала с
любого выхода;
· Напряжение питания: ~220 В или =24 В
(в зависимости от модификации).
2.3.6 GSM-модем
Для дистанционного управления и обмена данными выбран GSM/GPRS модем ОВЕН
ПМ01. Он предназначен для удаленного обмена данными через беспроводные системы
связи стандарта GSM с оборудованием, оснащенным последовательными интерфейсами
связи RS232 или RS485[21].
Преимущества GSM-модема ПМ01:
) Защита от зависания - автоматическая перезагрузка модема;
2) Интерфейс RS-232 или RS-485;
) Два варианта напряжения питания: 24В постоянного и 220В
переменного тока;
) Широкий диапазон температур: -30..+70;
) Области применения GSM/GPRS модема ОВЕН ПМ01;
) Системы сбора данных, диспетчеризации и управления;
) Автоматические терминалы самообслуживания (платежные, вендинг и
др.);
8) Системы охранной и противопожарной безопасности;
9) Удаленный контроль датчиков и различного оборудования, оснащенными
последовательными интерфейсами;
10) Дистанционные измерения;
11) Доступ в Интернет.
Основные функциональные возможности GSM/GPRS модема ОВЕН ПМ01:
) Прием и передача SMS;
2) Прием и передача данных с помощью CSD;
) Прием и передача данных с помощью GPRS;
) Работа с последовательными интерфейсами RS-232* или RS-485**;
) Позволяет производить управление приемом и передачей данных по
последовательным интерфейсам RS-232* или RS-485 с помощью АТ-команд в
соответствии со стандартами GSM 07.05 и GSM 07.07;
) Производит индикацию наличия обмена данными по последовательным
портам RS-485 или RS-232*;
) Производит индикацию наличия регистрации в сети GSM и наличия
передачи данных в режиме GPRS (Рисунок 24).
Рисунок 24 - Схема применения GSM/GPRS модема ОВЕН ПМ01
2.3.7 Автоматический преобразователь интерфейсов RS-232/RS-485 ОВЕН АС3-М
Предназначен для взаимного преобразования сигналов интерфейсов RS-232 и
RS-485. Позволяет подключать к промышленной информационной сети RS-485 устройство
с интерфейсом RS-232 (персональный компьютер, считыватель штрих-кодов,
электронные весы и т.д.) [20].
Рисунок 25 - Внешний вид АС3-М
Основные функции:
. Взаимное преобразование сигналов интерфейсов
RS-485 и RS-232;
. Автоматическое определениее направления
передачи данных;
. Гальваническая изоляция входов между собой и
от питающей сети;
. Встроенные согласующие резисторы.
.3.8 Пускатель ПМ12-010200
Пускатели типа ПМ 12-040 предназначены для работы в
стационарных установках для дистанционного пуска непосредственным подключение к
сети, остановки и реверсирования трехфазных асинхронных электродвигателей.
Пускатель имеет в наличии тепловое реле,
осуществляющее защиту управляемых приборов от перегрузок. Также оснащен
ограничителями напряжения, что позволяет использовать пускатель в системах
управления с применением микропроцессорной техники.
Рисунок 26 - Внешний вид ПМ 12-040
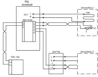
3. Схемы подключения оборудования
.1 Схема подключения ТЭНа автомобиля к распределительным щитам
На стоянке будет иметься 16 распределительных щитов (шкафы-розетки). Два
из них будут является основными. В них будет располагаться модуль ввода
аналоговых сигналов МВ110-8А, предназначенный для сбора информации о состоянии
температуры двигателя автомобиля. К каждому щиту подключается ТЭН автомобиля и
датчик температуры через переходник с идентификатором. Основной щит принимает
сведения о температурном состоянии каждого автомобиля и передает их на
контроллер для дальнейшей обработки (Рисунок 27).
Рисунок 27 - Электрическая схема подключения ТЭНа и ДТ к РЩ
.2 Схема подключения идентификатора iButton DS1990A-F5
Все электронные ключи-идентификаторы iButton внешне похожи на дисковую
металлическую батарейку (Рисунок 28). Металл представляет собой нержавеющую
сталь. Диаметр диска около 17 мм, толщина 3,1 мм или 5,89 мм. Диск состоит из
двух электрически разъединенных половинок.
Рисунок 28 - ключ-идентификатор iButton
Внутри он полый. В герметичную полость заключена электронная схема на
кремниевом кристалле. Выход схемы соединен с половинками диска двумя
проводниками. Половинки диска образуют контактную часть однопроводного
последовательного порта. При этом через центральную часть идет линия данных,
внешняя оболочка - земля. Для того чтобы произошел обмен информации iButton с
внешними устройствами, необходимо прикоснутся обеими поверхностями половинок
металлического диска к контактному устройству (зонду), также состоящему из двух
электрически не связанных, проводящих электрический ток частей.
Обычно для материала контактов зонда используют нержавеющую сталь или
медный сплав, с нанесенным на него защитным токопроводящим покрытием. Процесс
касания к зонду показан на Рисунке 29.
Рисунок 29 - Процесс соприкосновения с зондом
Большая площадь поверхности контактов защищает систему от неточного
совмещения при подключении по причине "человеческого фактора" или при
автоматизированном касании, когда идентификатор и зонд расположены на различных
подвижных механизмах. Кроме того дисковая форма корпуса направляет и очищает
контакты, гарантируя надежное соединения, а закругленный край корпуса легко
совмещается с зондом.
Идентификатор встраивается в вилку и путем соприкосновения со
считывателем, который встраивается в розетку шкафа, передает информацию о
номере пользователя контроллеру (Рисунок 30).
Рисунок 30 - Общий вид вилки с идентификатором и розетки со считывателем
.3 Функциональная схема модема
Рисунок 31 - Общий вид GSM/GPRS модема ОВЕН ПМ01
GSM/GPRS модем ОВЕН ПМ01 предназначен для удаленного
обмена данными через беспроводные системы связи стандарта GSM с оборудованием,
оснащенным последовательными интерфейсами связи RS232 или RS485.
Преимущества GSM-модема ПМ01:
· Защита от зависания - автоматическая
перезагрузка модема;
· Интерфейс RS-232 или RS-485;
· Два варианта напряжения питания: 24В
постоянного и 220В переменного тока;
· Широкий диапазон температур:
-30..+70;
Области применения GSM/GPRS модема ОВЕН ПМ01:
· Системы сбора данных, диспетчеризации
и управления;
· Автоматические терминалы
самообслуживания (платежные и др.);
· Системы охранной и противопожарной
безопасности;
· Удаленный контроль датчиков и
различного оборудования, оснащенными последовательными интерфейсами;
· Дистанционные измерения;
· Доступ в Интернет;
Основные функциональные возможности GSM/GPRS модема
ОВЕН ПМ01:
· Прием и передача SMS;
· Прием и передача данных с помощью
CSD;
· Прием и передача данных с помощью
GPRS;
· Работа с последовательными
интерфейсами RS-232 или RS-485;
· Позволяет производить управление
приемом и передачей данных по последовательным интерфейсам RS-232 или RS-485 с
помощью АТ-команд в соответствии со стандартами GSM 07.05 и GSM 07.07;
· Производит индикацию наличия обмена
данными по последовательным портам RS-485 или RS-232;
· Производит индикацию наличия
регистрации в сети GSM и наличия передачи данных в режиме GPRS;
Таблица 3 -Назначение контактов соединителей
|
Соединитель
|
Х2 Тип соединителя: RJ-45
|
Х3 Тип соединителя: RJ-45
|
Х1 Тип соединителя: винтовой клеммник
|
|
Контакт
|
RS-232
|
RS-485
|
RS-485
|
RS-232
|
RS-485
|
Питание
|
|
|
|
|
|
|
ПМ01-24.Х
|
ПМ01-220.Х
|
|
1
|
RI
|
-
|
Сигнал PWRK
|
-
|
-
|
+U пит
|
220 В
|
|
2
|
RTS
|
-
|
Сигнал 4 B
|
-
|
-
|
GND
|
220 В
|
|
3
|
GND
|
GND
|
GND
|
GND
|
GND
|
-
|
|
4
|
TXD
|
-
|
-
|
DSR
|
B (-)
|
-
|
|
5
|
RXD
|
A (+)
|
A(+)
|
TXD
|
-
|
-
|
|
6
|
DSR
|
B (-)
|
B (-)
|
RTS
|
-
|
-
|
|
7
|
CTS
|
-
|
-
|
RI
|
-
|
-
|
|
8
|
DTR
|
-
|
-
|
RXD
|
A (+)
|
-
|
|
9
|
-
|
-
|
-
|
CTS
|
-
|
-
|
|
10
|
-
|
-
|
-
|
DTR
|
-
|
-
|
Схемы кабелей для подключения ПМ01 к ПЛК по 3х-проводной
схеме с установленной на модеме перемычкой разъема Х1: 6 и 9.
Таблица 4 - Схемы кабелей для подключения ПМ01 к ПЛК
|
Контакты со стороны порта ПЛК
|
Контакты со стороны порта ПМ01
|
|
Debug RS-232 (Rj12)
|
RS-232 (DB9F)
|
X1 (клеммник)
|
X2 (Rj45)
|
|
1
|
3
|
8
|
5
|
|
2
|
2
|
5
|
4
|
|
6
|
5
|
3
|
3
|
Таблица 5 - Функциональное назначение положений
переключателя
|
Позиция переключателя
|
Положение переключателя
|
|
On
|
Off
|
|
1
|
Сопротивление согласования линии интерфейса RS-485 120 Ом
подключено
|
Сопротивление согласования линии интерфейса RS-485 120 Ом
отключено
|
|
2
|
Активный интерфейс RS-232
|
Активный интерфейс RS-485
|
Таблица 6 - Функциональное назначение индикаторов модема
|
Обозначение индикатора
|
Функции индикатора
|
|
TX
|
Сигнализирует о прохождении данных по интерфейсу
RS-232/RS-485 в направлении от модема к управляющему прибору
|
|
RX
|
Сигнализирует о прохождении данных по интерфейсу
RS-232/RS-485 в направлении от управляющего прибора к модему
|
|
GSM
|
Выключен - нет напряжения питания, модем выключен; Мигает с
периодом 3 с - модем зарегистрирован в сети GSM; Мигает с периодом 0,8 с -
модем производит поиск сети GSM; Мигает с периодом 0,3 с - модем производит
обмен данными по GPRS
|
Рисунок 32 - Функциональная схема модема
.4 Монтажная схема РЩ и переходника с чипом
Распределительный щит представляет собой шкаф с открывающейся вверх
крышкой, внутри которого располагается розетка со считывателем. Когда
подключается вилка к розетке, происходит соприкосновение идентификатора со
считывателем и номер пользователя вместе с показаниями состояния температуры
двигателя передаются на контроллер. Вилка будет иметь 4 штыря: линия, два от
датчика температуры и нейтраль. Чертеж в разрезе представлен ниже на рисунке
33.
Рисунок 33 - Чертеж шкафа-розетки
3.5 Блок-схема работы системы
Главный участник процесса - пользователь. Пользователь подключает свое
транспортное средство к РЩ и посылает SMS-команду на подогрев ДВС. Сигнал через
GSM-модем поступает на ПК, где хранится вся база данных о пользователях, и
далее передается на контроллер. Также с другой стороны, на контролер передаются
данные об идентификационном номере пользователя и о температурном состоянии ДВС
автомобиля. Контроллер сравнивает идентификационные номера пользователя и чипа
и, если данные от пользователя и сигнал с ПК одинаковые, то происходит
замыкание цепи, подача электричества в розетку и запуск ТЭНа на подогрев ДВС. В
случае несовпадения данных на телефон пользователя приходит ответное
SMS-сообщение об ошибке.
Рисунок 34 - Схема работы системы
.6 Схема автоматизации
Схема автоматизации представляет собой полную принципиальную схему
подключения всех устройств к контроллеру, представленную на Рисунке 35
(Приложение Г).
Рисунок 35 - Принципиальная схема автоматизации
.7 Схема подключения термосопротивлений
Термометры сопротивления применяются для измерения температуры окружающей
среды в месте установки датчика. Принцип действия таких датчиков основан на
существовании у ряда металлов воспроизводимой и стабильной зависимости
активного сопротивления от температуры. В качестве материала для изготовления
ТС в промышленности чаще всего используется специально обработанная медная (для
датчиков ТСМ), платиновая (для датчиков ТСП) или никелевая (для датчиков ТСН)
проволока. Выходные параметры ТС определяются их номинальными статическими
характеристиками, стандартизованными ГОСТ Р 8.625-2006. Основными параметрами
НСХ являются: начальное сопротивление датчика R0, измеренное при температуре
0°С, и температурный коэффициент сопротивления a - отношение разницы сопротивлений датчика, измеренных
при температуре 100°С и 0°С, к его сопротивлению, измеренному при 0°С (R0),
деленное на 100°С и округленное до пятого знака после запятой. В связи с тем,
что НСХ термометров сопротивления - функции нелинейные (для ТСМ в области
отрицательных температур, а для ТСП во всем диапазоне), в приборе предусмотрены
средства для линеаризации показаний. Во избежание влияния сопротивлений
соединительных проводов на результаты измерения температуры, подключение
датчика к прибору следует производить по трехпроводной схеме. При такой схеме к
одному из выводов ТС подключаются одновременно два провода, соединяющих его с
прибором, а к другому выводу - третий соединительный провод. Для полной
компенсации влияния соединительных проводов на результаты измерений необходимо,
чтобы их сопротивления были равны друг другу (достаточно использовать одинаковые
провода равной длины). Пример схемы подключения ТС к входу прибора представлен
на рисунке.
Рисунок 36 - Схема подключения ТС к МВ110-8А
Заключение
В данном курсовом проекте была разработана техническая часть
автоматизированной системы дистанционного управления подогрева ДВС автомобиля с
использованием парковочного места. Она включает в себя описание классической
системы подогрева двигателя, предложенную разработку с целью автоматизации и
усовершенствования процесса, идеи для будущей разработки.
Также проведен анализ работы системы с точки зрения разработчика и
пользователя, описан процесс работы системы и ее отдельных частей. Были
выдвинуты необходимые характеристики оборудования для системы, и проведен сравнительный
анализ оборудования и выбор наиболее подходящего.
Сравнение производилось по ключевым параметрам, которые влияют на
корректную работу разрабатываемой системы, такие как диапазон рабочих
температур, цены, токи потребления и т.д.
Также рассмотрены схемы подключения выбранного оборудования, соединение
его между собой, объявление необходимых протоколов и интерфейсов связи. Итогом
проделанной работы стала полная электрическая схема автоматизации, где показаны
все функционирующие элементы разрабатываемой системы.
Библиографический список
1. Система
предпускового подогрева двигателя внутреннего сгорания // URL:
#"804888.files/image037.jpg">
План парковки с распределительными щитами
Приложение В
Монтажная схема РЩ и переходника с чипом
Приложение Г
Схема автоматизации системы
Приложение Д
Спецификация к принципиальной схеме автоматизации системы
|
Обозначение
|
Наименование
|
|
Примечание
|
|
Контроллер
|
|
|
|
ПЛК 304
|
Программируемый логический контроллер
|
1
|
|
|
Идентификатор
|
|
|
|
iButton DS1990A
|
iButton DS1990A
|
1
|
|
|
Считыватель
|
|
|
|
iButton
|
iButton
|
1
|
|
|
Датчик температуры
|
|
|
|
ТС
|
ТС
|
1
|
|
|
Модуль ввода/вывода
|
|
|
|
МВ110-8А
|
Модуль ввода/вывода аналоговых сигналов МВ110-8А
|
2
|
|
|
МУ110-16Р
|
Модуль дискретного вывода МУ110-16Р
|
1
|
|
|
GSM модем
|
|
|
|
ПМ01
|
GSM/GPRS модем ОВЕН ПМ01
|
1
|
|
|
Преобразователь интерфейса
|
|
|
|
AC3-M-220
|
AC3-M-220
|
1
|
|
|
ТЭН
|
|
|
|
ТЭН
|
ТЭН
|
1
|
|
|
Контактор
|
|
|
|
ПМ 12-040
|
ПМ 12-040
|
1
|
|
|
Автоматический выключатель
|
|
|
|
ВА47-29
|
ВА47-29
|
|
|
|
|
|
|
|
КП.104116.220301.65
|
|
|
|
|
|
|
|
Изм
|
Лист.
|
№ докум.
|
Подп.
|
Дата
|
|
|
Разраб.
|
Клейменова К.О
|
|
|
Схема автоматизации
|
Лит
|
Лист
|
Листов
|
|
Провер.
|
Усенко В.И.
|
|
|
|
У
|
|
|
У
|
|
|
Н.контр
|
Усенко В.И
|
|
|
|
АмГУ гр. 141 об
|
|
Утв.
|
Усенко В.И.
|
|
|
|
|
|
|
|
|
|
|
|
|
|
|
|
|