Разработка системы гарантированного питания на основе нулевого инвертора
Содержание
Введение
1 Описание и принцип работы
СГЭП
1.1 Описание функциональной
схемы
1.2 Описание работы СГЭП
2 Расчет принципиальной схемы
2.1 Расчет параметров и выбор
АБ
2.2 Расчет зарядного
устройства
2.3 Расчет входного
выпрямителя и фильтра
2.4 Расчет силового инвертора
напряжения
2.5 Расчет силового
трансформатора
2.6 Расчет фильтра высших
гармоник
2.7 Расчет измерительных
цепей
2.8 Расчет источника питания
собственных нужд
Заключение
Список используемых
источников
Введение
Электрическая энергия как товар используется во всех сферах
жизнедеятельности человека, обладает совокупностью специфических свойств и
непосредственно участвует при создании других видов продукции, влияя на их
качество. Понятие качества электрической энергии отличается от понятия качества
других видов продукции. Каждый электроприемник предназначен для работы при
определенных параметрах электрической энергии: номинальных частоте, напряжении,
токе и т.п., поэтому для нормальной его работы должно быть обеспечено требуемое
качество электроэнергии. Таким образом, качество электрической энергии
определяется совокупностью ее характеристик, при которых электроприемники могут
нормально работать и выполнять заложенные в них функции.
В последнее время начинает наблюдаться острый дефицит электроэнергии.
Перегруженные электросети физически сильно изношены, а местами и морально
устарели - это и ряд других обстоятельств свидетельствует о том, что улучшение
качества электропитания в ближайшее время ожидать не приходится. Вместе с тем
компьютеры и хранящаяся в них информация, равно как и другое дорогостоящее
электронное оборудование, играют все более важную роль в жизни каждого из нас,
и защита всех этих ресурсов становится насущной потребностью. Согласно
исследованиям американской консалтинговой компании Contingency Planning
причиной потери данных в 45% случаях является некачественное электропитание.
Отсюда - рост интереса к устройствам бесперебойного питания для серверов и
другим средствам защиты электропитания.
Система гарантированного питания (СГЭП) необходима для предотвращения
повреждений оборудования и сбоев в работе электроприемников. Первоочередной
задачей устройства бесперебойного питания, прежде всего, считается обеспечение
нормального, корректного завершения работы при неожиданном отключении
электроэнергии.
1 Описание и
принцип работы СГЭП
.1 Описание
функциональной схемы
Согласно технического задания, требуемой топологией является СГЭП «off-line» типа. Функциональная схема СГЭП приведена на рисунке
1.1.
Рисунок 1.1 - Функциональная схема СГЭП
По функциональной схеме СГЭП опишем блоки и их основное назначение,
входящие в его состав [1-3].
ВФ - входной однофазный мостовой выпрямитель и низкочастотный
сглаживающий фильтр. Сглаживающий фильтр выполняет функции фильтрации
(уменьшения) переменной составляющей выпрямленного напряжения до уровня,
который требуется по условиям эксплуатации для регулирующего органа,
питающегося от входного выпрямителя, ограничения зарядного тока конденсатора
фильтра, компенсации кратковременных провалов напряжения питающей сети. В том
случае, если силовой инвертор не предъявляет жестких требований к качеству
питающего напряжения, критерием для выбора величины пульсаций на выходе фильтра
может быть допустимая амплитуда переменной составляющей на конденсаторе
входного фильтра. Оценка сглаживающих действий фильтра производится обычно по
величине его коэффициента сглаживания, определяемого отношением коэффициента
пульсаций на входе фильтра (выходе выпрямителя) к коэффициенту пульсаций на его
выходе. При расчете фильтров на его выходе обычно учитывают только постоянную
составляющую выпрямленного напряжения и основную гармонику пульсации, т.к.
амплитуды высших гармоник с увеличением номера гармоник резко падают. Наиболее
эффективно осуществляется сглаживание пульсаций при помощи Г-образных фильтров,
составленных из дросселей и конденсаторов.
ЗУ - зарядное устройство. Зарядное устройство обеспечивает заряд АБ при
работе СГЭП в сетевом режиме. ЗУ в СГЭП малой мощности получает питание
непосредственно от сети через выпрямительный мост и индуктивно-ёмкостной
фильтр. Кроме заряда АБ, ЗУ обеспечивает питание ИПСН в сетевом режиме.
Принципиальная схема ЗУ выполняется на базе понижающего непосредственного
преобразователя напряжения, содержащим силовой транзистор, управляемый сигналом
с микроконтроллера МПСУ на частоте 22 кГц.
АБ - аккумуляторная батарея. Цепь последовательно соединенных химических
источников тока, предназначена для питания силового инвертора ИНВ в случае
выхода отклонений напряжения основой питающей сети за допустимые пределы.
Основным классификационным признаком АБ служит тип электролита: кислотный или
щелочной. Различают три режима эксплуатации аккумуляторов: переключения,
буферный и аварийный. В режиме переключения АБ разряжается и заряжается
поочередно. В буферном режиме АБ подключена параллельно основному источнику.
При возрастании нагрузки или снижении входного напряжения батарея частично
разряжается, при снижении нагрузки - вновь подзаряжается. В аварийном режиме
эксплуатации АБ постоянно поддерживается в режиме готовности к работе и
подключается к цепи нагрузки при отказе основного источника.
Основными параметрами АБ являются емкость и напряжение. Следует различать
напряжение электрохимической системы, напряжение разомкнутой цепи, разрядное и
номинальное. Наиболее важным является разрядное напряжение начальное и
конечное. Разряд батареи связан с опасностью переполюсовки отдельных
аккумуляторов и соответственно, чем больше соединено последовательно элементов,
тем ниже надежность АБ. Числом последовательно соединенных аккумуляторов
выбирают номинальное напряжение в цепи постоянного тока.
Разрядной емкостью АБ называют количество электричества, которое источник
тока отдает при заданном режиме разряда до достижения определенного конечного
напряжения, и измеряется емкость в ампер-часах.
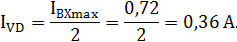
Величину номинальных токов разряда и заряда АБ принято выражать в долях
от номинальной емкости и измерять в амперах. Режим разряда определяется
особенностями потребителя, а заряда - особенностями самих аккумуляторов и
зарядных устройств.
Существует два основных способа заряда АБ: при постоянстве тока и
постоянстве напряжения. Для повышения надежности АБ при эксплуатации следует
соблюдать требования зарядных и разрядных характеристик, выполненных в виде
номограмм для различных типов аккумуляторов и режимов их работы.
Емкость и напряжение АБ в каждом конкретном случае выбираются из условий
технического задания такими, чтобы обеспечить потребителя электроэнергией на
время выхода напряжения основного источника за допустимые пределы при заданном
токе нагрузке.
ИНВ и ФВГ - силовой инвертор напряжения и фильтр высших гармоник.
Инвертор преобразует напряжение постоянного тока в напряжение переменного тока.
Блок инвертора выполняется по двухтактной схеме с нулевым выводом
трансформатора на MOSFET-транзисторах. Силовые транзисторы управляются
высокочастотными (22 кГц) ШИМ-сигналами с платы управления МПСУ.
Широтно-импульсная модуляция сигналов осуществляется по синусоидальному
закону, что обеспечивает высокую точность выходного напряжения с помощью
быстродействующей системы управления инвертором. Синусоидальное выходное
напряжение формируется из высокочастотных ШИМ-импульсов с помощью выходного
фильтра ФВГ.
Как правило, силовые MOSFET-транзисторы инвертора выбирают из условия
двойного запаса по току по сравнению с номинальной величиной тока нагрузки. Это
позволяет иметь высокие перегрузочные способности СГЭП и ток короткого
замыкания инвертора в пределах 150...200%.
ТР - выходной развязывающий трансформатор. Трансформатор обеспечивает
гальваническую развязку и согласование уровней напряжения нагрузки и
аккумуляторной батареи.
МПСУ - микропроцессорная система управления СГЭП. Система управления СГЭП
обеспечивает необходимый алгоритм работы силовых узлов, тестирование состояния,
мониторинг и управление.
ИПСН - вторичный источник питания. ИПСН формирует ряд низковольтных
напряжений постоянного тока (5 В, 12 В) для обеспечения питанием различных
цепей систем управления блоков силовой платы, питание платы управления. Питание
блока ИПСН осуществляется от ЗУ при сетевом режиме или от батареи при
автономном режиме. Принципиальная схема ИПСН выполняется на базе НПН
понижающего типа.
1.2 Описание
работы СГЭП
В зависимости от состояния сети и величины нагрузки, СГЭП «off-line» типа может работать в двух основных режимах: сетевом
и автономном.
Сетевой режим - режим питания нагрузки энергией сети. При наличии
сетевого напряжения в пределах допустимого отклонения, и нагрузки, не
превышающей максимально допустимую, СГЭП работает напрямую от сети. При этом
режиме при необходимости также осуществляется заряд или подзаряд АБ с помощью
зарядного устройства (ЗУ).
Автономный режим - режим питания нагрузки энергией аккумуляторной
батареи. При отклонении параметров сетевого напряжения за допустимые пределы
или при полном пропадании сети СГЭП практически мгновенно переходит на
автономный режим питания нагрузки энергией аккумуляторной батареи (АБ) через
силовой инвертор и трансформатор (ИНВ - ФВГ - ТР). При восстановлении
напряжения сети СГЭП автоматически перейдет в сетевой режим.
2 Расчёт
принципиальной схемы
Согласно технического задания, электрические параметры разрабатываемого
СГЭП должны быть следующими:
напряжение питающей сети - Uс = 110 В;
отклонение напряжения питающей сети ∆Uс = ±10%;
частота входного напряжения - fС = 400 Гц;
выходное напряжение - UВЫХ = 110 В;
номинальный выходной ток - IВЫХ = 3 А;
частота выходного напряжения - fВЫХ = 400 Гц;
коэффициент гармоник выходного напряжения - KГ = 4%;
время автономной работы при полной нагрузке - не менее 10 минут;
минимальные интервалы между аварийными режимами - 5 часов;
частота преобразования инвертора fМ = 22 кГц (TМ =
45,45 мкс).
2.1 Расчёт
параметров и выбор АБ
Время автономной работы СГЭП или время работы в резервном режиме зависит
от емкости используемых аккумуляторных батарей и коэффициента полезного
действия силового резервного канала СГЭП и жестко регламентируется в каждом
конкретном случае. Дело в том, что нельзя полностью использовать ресурс АБ и
необходимо восстанавливать заряд батарей. Выбор АБ в каждом конкретном случае
обусловлен различными критериями: вес, стоимость, надежность и т.д. Так,
кислотные оловянно-свинцовые аккумуляторы в герметичном исполнении не требуют
обслуживания, однако имеют низкую мощность на единицу объема и большой вес.
Этот недостаток преодолен в никель-цинковых аккумуляторах. Но широкого
применения они не получили из-за довольно высокой цены. Иногда используются
щелочные аккумуляторные батареи, которые стоят недорого, но требуют
обслуживания при эксплуатации.
Исходя из анализа технической литературы [3], наиболее оптимальным для
СГЭП мощностью до 1 кВт является подключение последовательно 3-4 аккумуляторных
батарей. Для данного СГЭП выберем 3 последовательно подключённых кислотных АБ
типа FG с номинальным напряжением на каждой
батарее UАБ = 12 В (n = 3). Семейство разрядных характеристики кислотных АБ типа FG приведены на рисунке 2.1.
Рисунок 2.1 - Разрядные характеристики кислотных АБ типа FG
Из-за внутреннего сопротивления батареи напряжение на ее выходе падает
тем быстрее, чем больше величина тока разряда. Для аккумуляторов с гибкими
проводными выводами максимальная величина тока разряда не должна численно
превышать трехкратной ёмкости батареи. Воспользовавшись зависимостью времени
разряда АБ от тока разряда для кислотных АБ (рис. 2.1), принимаем ток разряда IР = 2САБ. При этом минимальное
напряжение на каждой батарее примем UАБmin = 10,5 В. Примем КПД инвертора
ηИ = 0,9. Определим
ток разряда аккумуляторной батареи по выражению:
Согласно ТЗ, время разряда батареи должно быть не менее H = 10 мин = 0,17
ч. При малых временах разряда, аккумулятор отдает только часть ёмкости. На
рисунке 2.2 изображён график зависимости выбора кислотных АБ от времени и тока
разряда.
Рисунок 2.2 - Разрядные характеристики кислотных АБ типа FG
Исходя из графика, выбираем 3 секции аккумуляторных батарей GB1…GB3 - FG20721 с номинальным напряжением 12 В (в каждой секции 6
АБ) и соединяем их последовательно (САБ = 6,5 Ач).
2.2 Расчёт
зарядного устройства
Правильный заряд аккумуляторной батареи является одним из наиболее важных
условий, позволяющих обеспечить длительный срок их службы. Важно правильно
спроектировать зарядное устройство, чтобы обеспечить оптимальный режим заряда
батареи для восстановления номинальной ёмкости, определяющей количество
электричества, которое может отдать полностью заряженный аккумулятор. Заряд
аккумуляторной батареи, как правило, осуществляется в две ступени. На первой
ступени рекомендуется заряжать аккумулятор неизменным по значению током IЗ = 0,25САБ. При этом аккумулятор
получает основную часть энергии, в пределах 95 %. Зарядка аккумулятора на
второй ступени происходит при стабильном напряжении. Этот режим обычно называют
режимом подзаряда и используют для компенсации уменьшения емкости аккумулятора,
вызванного токами саморазряда.
Зарядное устройство выполнено на базе непосредственного преобразователя
постоянного напряжения НПН понижающего типа. Регулирование выходного напряжения
в нем осуществляется за счет изменения относительной длительности открытого
состояния силового транзистора при использовании широтно-импульсного
регулирования. Частота преобразования зарядного устройства fЗУ = 22 кГц.
Исходными данными для расчета зарядного устройства являются входное
напряжение, выходное напряжение, ток и характеристики АБ. Используем в качестве
питающего выпрямленное напряжение сети. Заряд аккумуляторной батареи может
осуществляться только при условии, что напряжение питающей сети находится в
допустимом диапазоне.
Для однофазной питающей сети переменного тока с бестрансформаторным
входом для СГЭП выберем мостовую схему выпрямителя с индуктивно-ёмкостным
фильтром [1]. При учете диапазона изменения напряжения питающей сети
(отклонение вниз от номинала на 10%) значение напряжения на выходе входного
фильтра не превышает UВХmin = 1,41Uсmin = 1,41·99 = 139 В даже на холостом ходу (конденсатор входного фильтра
заряжен до напряжения, равного амплитуде напряжения питающей сети). В рабочем
режиме UВХmin будет еще ниже на величину падения напряжения на диодах
выпрямителя. Так как вход выпрямителя бестрансформаторный, коммутационными
потерями можно пренебречь и величину выпрямленного напряжения можно считать по
соотношениям для идеального выпрямителя.
Наибольшее значение напряжения на выходе фильтра определится из выражения
(холостой ход - конденсатор фильтра заряжен до амплитуды входного напряжения):
Выходные параметры зарядного устройства определяются параметрами АБ.
Выходное напряжение зарядного устройства для заряда АБ типа FG20721 c номинальным напряжением UАБ = 12·3 = 36 В и емкостью САБ = 6,5 Ач, работающей в
цикличном режиме, определяется по выражению:

m = 6
- количество элементов в секции;
n = 3
- количество секций в батарее.
Для выбора величины тока заряда АБ необходимо знать не только емкость АБ,
но и интервалы времени между аварийными режимами (время, предоставленное для
восстановления необходимой емкости АБ). Статистические данные выхода напряжения
сети переменного тока за допустимые пределы - 1-2 раза в сутки. В этом случае
для восстановления емкости АБ зарядный ток можно выбрать равным 0,2 САБ = 1,3А.
Для расчета параметров и выбора элементов силовой цепи зарядного
устройства необходимо определить диапазон изменения относительной длительности
открытого состояния транзистора зарядного устройства:
Для выбора величины индуктивности дросселя, кроме величины γmin,
необходимо определиться
с амплитудой пульсаций зарядного тока. Так как АБ не предъявляет особых
требований к форме зарядного тока, то выберем величину пульсаций произвольно -
допустим 10%.
Определим величину индуктивности по выражению:
Соединим параллельно три дросселя Д17-2 с параметрами: L = 2 мГн; Iподм =
6,3 А; Rобм = 0,3 Ом при последовательном соединении двух обмоток дросселя.
Т.к. АБ в СГЭП подключена постоянно, то выходной конденсатор ЗУ
применяется для подавления высокочастотных помех. Выбираем конденсатор С10 -
К73-17 - 100В - 1 мкФ±5%.
Рассчитаем параметры силового транзистора зарядного устройства.
Максимальное напряжение, прикладываемое к силовому транзистору VT1 в закрытом состоянии определяется
наибольшим выпрямленным напряжением:
Ток, протекающий через транзистор, равен току заряда:
Выбираем MOSFET-транзистор VT1 - IRF624 фирмы International Rectifier с параметрами: UСИmax = 250 В; IСmax = 4,4 А; RСИ = 1,1 Ом, tВКЛ = 20 нс, tВЫКЛ = 32 нс.
Статические потери в транзисторе:
Используя линейную аппроксимацию временной зависимости тока и напряжения
в режиме переключения транзистора, определим динамические потери в нем по
выражению:
Суммарные потери мощности на транзисторе:
не требуют установки транзистора на радиатор.
Максимальное обратное напряжение, прикладываемое к диоду VD4 определяется наибольшим
выпрямленным напряжением:
Среднее значение тока, протекающего по диоду, равно:
Выбираем диод VD4 - MUR240 фирмы ON Semiconductor, имеющий характеристики: UОБРmax = 400 В; IПР = 2 А; IИМП = 25 А; UПР = 1,05 В; tВОССТ = 65 нс.
Для ограничения сквозного тока, протекающего через диод при включении
транзистора за время восстановления запирающих свойств диода, устанавливают
балластный (ограничительный) дроссель L5, индуктивность которого определяют по
выражению:
Выбираем дроссель Д13-3 с параметрами: L = 5 мкГн; Iподм = 4 А; Rобм =
0,015 Ом при последовательном соединении двух обмоток дросселя.
Сопряжение цепи управления силовым ключом зарядного устройства с выходом
схемы управления (микроконтроллером) требует обеспечения гальванической
развязки и согласования управляющего сигнала по мощности. Для этого
воспользуемся микросхемой драйвера нижнего уровня с ограничением тока DA1 - IR2121 фирмы International Rectifier и
трансформатором TV1. Основные
параметры драйвера приведены в таблице 2.1 [7].
Выберем фильтрующие конденсаторы по цепи питания микросхемы драйвера C1,
C2 - К10-79 - 25В - 1 мкФ±20% Н30.
Конденсатор C5 необходим для
создания напряжения разной полярности на трансформаторе драйвера TV1:
Выбираем конденсатор C5 -
К10-79 - 25В - 2 мкФ±5%.
Таблица 2.1 - Основные параметры драйвера IR2121
|
Параметр
|
Значение
|
|
UOFFSET
|
5 В
|
|
Io +/-
|
1 А / 2 А
|
|
UOUT
|
12-18 В
|
|
UIN
|
3,3-18 В
|
|
tON / tOFF
|
150 нс / 150 нс
|
|
UCSth
|
230 мВ
|
Рассчитаем трансформатор драйвера TV1. Для данного трансформатора выберем тип конструкции -
тороид, магнитный материал сердечника - прессованный ферроматериал марки
2000НМ.
Коэффициент трансформации k = 1.
Средние значения напряжения на первичной и вторичной обмотках
трансформатора U1 = U2 = 12 В.
Наибольшее среднее значение тока в первичной обмотке I1 = I2 = IД γmax = 0,5 А.
Рассчитаем габаритную мощность трансформатора:
По известным токам и напряжениям обмоток и габаритной мощности
трансформатора выбирается сердечник и определяются параметры обмоток, при этом
число витков первичной обмотки рассчитывается исходя из наибольшего напряжения,
прикладываемого к ней, чтобы исключить режим насыщения (замагничивания)
сердечника трансформатора.
где SО - площадь окна сердечника магнитопровода [см2];С - поперечное
сечение сердечника [см2];
kф -
коэффициент формы напряжения (для прямоугольного сигнала - kф = 1);
kс -
коэффициент заполнения сердечника сталью (для трансформаторов, выполненных на
сердечниках из прессованных ферроматериалов kс = 1);
δ - плотность тока в обмотках
трансформатора (среднее значение для многовитковых трансформаторов равно 2,5
А/мм2);
σ - коэффициент заполнения окна
сердечника медью (для проводов круглого сечения в пределах от 0,2 до 0,35),
примем σ
= 0,3;
Bм -
индукция в магнитопроводе (для трансформаторов, выполненных на сердечниках из
прессованных ферроматериалов индукция не превышает 0,2 Тл).
Выбираем сердечник из стандартного ряда магнитопроводов К16х8х6, имеющий SОSС = 0,12 см4, SО =
0,501 см2, SС = 0,24 см2.
Число витков в обмотках трансформаторов:
Диаметры проводов обмоток:


Диод
VD2 служит для предотвращения появления на выходе
микросхемы драйвера выбросов выходного напряжения ниже уровня земли во время
процесса выключения. Максимальное обратное напряжение на диоде UОБРmax = 12 В,
максимальный средний ток диода равен IVDmax = 0,5 А.
Выбираем диод VD2 - КД289А с параметрами: UОБРmax = 25 В; IVDmax =
1 А; fmax = 100 кГц.
Конденсатор
C6, а также диод VD3 необходимы
для восстановления формы и амплитуды управляющих сигналов с драйвера после
трансформатора TV1. Конденсатор C6 = C5 =
2 мкФ.
Максимальное
обратное напряжение на диоде VD3 UОБРmax = 12 В, максимальный средний ток диода равен
IVDmax = 0,5 А.Выбираем диод VD3 - КД289А
(UОБРmax = 25 В; IVDmax = 1 А; fmax = 100 кГц).
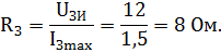
Резистор
в цепи затвора необходим для ограничения тока управления силовым транзистором
ЗУ. Примем максимальное значение тока затвора транзистора IЗmax =
1 А. Рассчитаем сопротивление ограничивающего резистора:
Мощность,
рассеиваемая на резисторе:
Выбираем резистор R3 -
С2-33 - 0,125 - 12 Ом ±5%.
Резистор R4 необходим для
разряда паразитной емкости затвора транзистора VT1. Выбираем резистор R4 - С2-33 - 0,125 - 10 кОм±5%.
2.3 Расчёт
входного выпрямителя и фильтра
Как было сказано выше, для СГЭП используется мостовая схема выпрямителя с
индуктивно-ёмкостным фильтром.
Для определения электрических параметров диодов выпрямителя и элементов
фильтра необходимо определить мощность, потребляемую зарядным устройством:
Наибольшее среднее значение тока, потребляемого зарядным устройством,
определится из выражения:
Значение тока, протекающего через диоды входного выпрямителя,
определяется из выражения:
Максимальное обратное напряжение, прикладываемое к диоду выпрямителя,
определится по выражению:
Выбираем входной выпрямительный диодный мост VD1 - DB104 фирмы Vishay с параметрами: UОБРmax =
400 В; IПР = 1 А, UПР = 1,1 В.
Так как жестких требований к качеству напряжения на выходе входного
фильтра нет, и величина пульсаций в нем зачастую определяется допустимой
амплитудой переменной составляющей конденсатора, зададимся значением К′П
= 0,05, удовлетворяющим большинству используемых конденсаторов. Учитывая, что
коэффициент пульсаций на выходе однофазного мостового выпрямителя КП = 0,67,
определим коэффициент сглаживания фильтра как:

Рассчитаем входной фильтр:
Индуктивность выбирается из условия непрерывности тока в дросселе по
выражению:
Выбираем дроссель L1 -
Д256. Обмотки дросселя соединяем последовательно. Общая индуктивность равна LФ = 0,08 Гн, а допустимый ток
подмагничивания 1,1 А.
Рассчитаем конденсатор входного фильтра:
В качестве входного конденсатора выберем конденсатор C3 - К50-29 - 300 В - 10 мкФ.
Для исключения резонансных явлений должно соблюдаться условие:
2.4 Расчет
силового инвертора напряжения
Силовой инвертор выполнен на базе двухтактного преобразователя с выводом
средней точки трансформатора. Инвертор преобразует постоянное напряжение АБ в
переменное напряжение на выходе СГЭП. Частота переключения транзисторов
инвертора fРУ = 22 кГц.
К наиболее важным моментам расчета следует отнести расчет параметров и
выбор силового транзистора [1, 4, 5]. Необходимыми параметрами для выбора
транзистора являются ток в открытом состоянии и напряжение, прикладываемое к
транзистору в закрытом состоянии.
В схеме инвертора напряжение, прикладываемое к закрытому транзистору,
определяется напряжением источника питания. Источником питания является АБ с
максимальным напряжением UАБmax =
44 В. В схеме силового инвертора, напряжение на закрытом ключевом транзисторе
складывается из напряжения питания UАБ и ЭДС первичной полуобмотки, которая в
данный момент разомкнута. Поскольку коэффициент трансформации этих обмоток
равен 1 (обмотки с одинаковым числом витков), перенапряжение на ключевом
транзисторе достигает:
Максимальный ток, протекающий в стоковой цепи транзистора, определяется
по выражению:
Током намагничивания трансформатора можно пренебречь, т.к. он составляет
единицы процентов от выходного тока, приведенного к первичной обмотке. С учетом
коэффициента запаса, порядка 70% по каждому параметру, выбираем MOSFET-транзисторы
VT2, VT3 - IRF3315
фирмы International Rectifier с параметрами: UСИmax = 150 В; IСmax = 27 А; IСимп = 108 А; RСИ =
0,07 Ом; tВКЛ = 32 нс, tВЫКЛ = 38 нс, CВХ = 1300 пФ.
В структуре данных транзисторов присутствуют паразитные диоды, которые в
данной схеме выполняют функции обратных диодов. Обратные диоды обеспечивают
возврат реактивной энергии в конденсаторы на входе инвертора и формирование
нулевых пауз в выходном напряжении инвертора.
При работе транзистора на индуктивную нагрузку без RCD-цепей как при включении, так и при
выключении возникают ситуации, когда при напряжении на транзисторе, равном
удвоенному напряжению источника питания, по нему протекает максимальный ток,
увеличивая динамические потери. Для уменьшения динамических потерь в транзисторе
при его выключении и защиты его от перенапряжений используют RCD-цепь.
Суммарные потери в транзисторе и RCD-цепи зависят от величины емкости
конденсатора. При отношении времени заряда конденсатора до напряжения источника
питания ко времени выключения транзистора, равном 2/3, наблюдается минимум
динамических потерь, и величина ёмкости конденсатора определяется из
соотношения:
Выбираем конденсаторы C20, C21 -
К78-2 - 1000 В - 0,0022 мкФ±10%.
Диод, включенный последовательно с конденсатором, выбирается из условий
максимального импульсного зарядного тока конденсатора, который равен
максимальному току транзистора, и обратного напряжения, прикладываемого к
диоду, равного удвоенному напряжению источника питания. Выбираем диоды VD7, VD8 - 10CTQ150 фирмы International Rectifier, имеющий
характеристики: UОБРmax = 150 В; IПР = 10 А; UПР =
0,73 В; tВОССТ = 60 нс.
Сопротивление зарядного резистора выбирается из условия ограничения тока
заряда конденсатора RCD-цепи на уровне
максимально допустимого импульсного тока транзистора при коммутации ключей в
режиме холостого хода при максимальном напряжении питающей сети и определяется
по выражению:
Принимаем сопротивление резистора RЗ = 2 Ом. Расчетная мощность зарядного
резистора:
Выбираем резисторы R20, R21 - MF-50 - 0,5 - 2 Ом±5%.
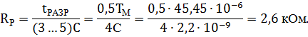
Разряд конденсатора RCD-цепи осуществляется при открытом транзисторе,
относительная длительность включенного состояния которого определяется как γ
= tИМП / TM. При
многократной модуляции с широтно-импульсным регулированием по синусоидальному
закону относительная длительность открытого состояния ключей инвертора
изменяется в диапазоне от 0 до 1. При γ, изменяющейся в диапазоне от 0 до 0,5,
времени для разряда конденсатора может быть недостаточно, но и ток, протекающий
через транзистор, меньше, чем 0,5 IВЫХmax, так как cosφ
близок к единице.
Перенапряжение на стоке транзистора в этом случае невелико (меньше напряжения
питающей сети) и определяется по выражению:
Конденсатор RCD-цепи дозаряжается до удвоенного значения напряжения
источника питания.
Сопротивление разрядного резистора определяется выражением:
Принимаем сопротивление резистора RР = 3 кОм. Расчетная мощность
разрядного резистора:
Выбираем резисторы R22, R23 - MF-50 - 0,5 - 3 кОм±5%.
Для обеспечения нормального теплового режима работы транзисторов
необходимо определить мощность потерь в транзисторах. Суммарные потери
складываются из статических и динамических в сток-истоковой цепи и потерь по
цепи управления.
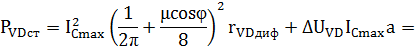
Статические потери складываются из мощности потерь в открытом состоянии
транзистора и определяются по выражению:
Динамические потери в ключах с RCD-цепью находим из выражения:
Статические потери в обратных диодах транзисторов инвертора, работающего
на активно-индуктивную нагрузку:
где ΔUVD =
0,8 В - прямое падение напряжения на диоде (с учётом вольт-амперной
характеристики);
a =
0,19 - коэффициент, зависящий от глубины модуляции и угла сдвига между
напряжением и током;
μ = 1 - глубина модуляции;
φ = 30º - угол сдвига между напряжением и
током;
Динамические потери в диоде:
где QVD = 3,8 мкКл - заряд восстановления
диода.
Мощностью потерь по цепи управления транзистора незначительна и ею можно
пренебречь.
Таким образом, суммарные потери составят:
Необходимо установить на охладители (радиаторы) транзисторы инвертора.
Приблизительный КПД силового инвертора рассчитаем по формуле:
Для управления силовыми транзисторами разрядного устройства воспользуемся
микросхемой драйвера нижнего уровня DA4 - IR4427 фирмы International Rectifier. Основные параметры
драйвера приведены в таблице 2.2 [9].
Выберем фильтрующий конденсатор по цепи питания микросхемы C17 - К10-79 -
25В - 1 мкФ±20%.
Таблица 2.2 - Основные параметры драйвера IR4427
|
Параметр
|
Значение
|
|
UOFFSET
|
5 В
|
|
Io +/-
|
1,5 А / 1,5 А
|
|
UOUT
|
6-20 В
|
|
UIN
|
3,3-20 В
|
|
tON / tOFF
|
85 нс / 65 нс
|
Резисторы в цепях затворов необходимы для ограничения тока управления
силовыми транзисторами РУ. Примем максимальное значение тока затвора транзистора
IЗmax = 1,5 А. Рассчитаем сопротивление ограничивающих
резисторов:
Мощность, рассеиваемая на резисторе:
Выбираем резисторы R16,
R17 - С2-33 - 0,125 - 8,2 Ом ±5%.
Резисторы R18, R19 необходимы для разряда паразитной
емкости затворов силовых транзисторов инвертора. Выбираем резисторы R18, R19 - С2-33 - 0,125 - 10 кОм±5%.
2.5 Расчёт
силового трансформатора
Для расчета трансформатора должны быть определены напряжения и токи
обмоток, причем коэффициент трансформации определяется из условия минимального
напряжения на первичной обмотке, чтобы обеспечить на нагрузке необходимое
(заданное) напряжение.
Минимальное значение эффективного напряжения на первичной обмотке
трансформатора:
где 0,99 - коэффициент, учитывающий падение напряжения на активном
сопротивлении обмотки.
Коэффициент трансформации находится по соотношению:
где U2 = UВЫХ.
Наибольшее среднее значение тока в первичной обмотке:
По известным токам и напряжениям обмоток и габаритной мощности
трансформатора выбирается сердечник и определяются параметры обмоток, при этом
число витков первичной обмотки рассчитывается исходя из наибольшего напряжения,
прикладываемого к ней, чтобы исключить режим насыщения (замагничивания)
сердечника трансформатора.
где SО - площадь окна сердечника магнитопровода [см2];С - поперечное
сечение сердечника [см2];
PГ = (U1I1 + U2I2) / 2 = 333 ВА;
kф -
коэффициент формы напряжения (для синусоидального сигнала - 1,11);
kс -
коэффициент заполнения сердечника сталью (для низкочастотных трансформаторов,
выполненных на сердечниках из электротехнических сталей Э310 (3411) ÷
Э360 (3423) в пределах -
0,65 ÷
0,93, принимаем kс = 0,9
сталь Э350 (3422) с толщиной ленты 0,15 мм);
δ - плотность тока в обмотках
трансформатора (зависит от материала провода, количества витков в обмотках и
т.д.), определяет тепловой режим трансформатора и для низкочастотных
многовитковых трансформаторов выбирается в диапазоне от 3 А/мм2 до 5 А/мм2,
примем δ
= 4 А/мм 2;
σ - коэффициент заполнения окна
сердечника медью (для проводов круглого сечения в пределах от 0,2 до 0,35),
примем σ
= 0,25;
Bм -
индукция в магнитопроводе (зависит от материала сердечника, частоты и режима
работы трансформатора). Для низкочастотных трансформаторов, выполненных на
сердечниках из электротехнических сталей Э310 ÷ Э360, индукция выбирается в пределах
1,6 ÷ 1,88 Тл), примем Bм = 1,7 Тл.
Выбираем сердечник из стандартного ряда магнитопроводов ШЛ 16×32, имеющий SОSС = 32,6 см4, kсSС = 4,58 см2.
Число витков на один вольт ЭДС в обмотках трансформатора определяется по
выражению:
Число витков в первичной обмотке:
во вторичной:
Диаметры проводов обмоток:

выбираем
провод ПЭВ-2 с диаметром провода с изоляцией 2,39 мм.

выбираем
провод ПЭВ-2 с диаметром провода с изоляцией 1,11 мм.
2.6 Расчёт
фильтра высших гармоник
Определившись с видом модуляции, реализуемой силовым инвертором
(однополярная, многократная по синусоидальному закону широтно-импульсного
регулирования), рассчитаем параметры выходного фильтра [1].
Кратность квантования при частоте квантования, равной 22 кГц равна:
Частота ближайшей искажающей гармоники находится по выражению:
Коэффициент гармоник выходного напряжения определяется по выражению:
где ω* = ωВЫХ / ω0; ωВЫХ = 2πfВЫХ; ω0 - резонансная (собственная) частота
фильтра.
Найдём ω*:

Исходя из формулы:
найдём произведение:
Емкостное сопротивление конденсатора фильтра на частоте первой гармоники
пульсации fmin = 42800 Гц должно быть много меньше, чем эквивалентное
сопротивление нагрузки RЭКВ:
Следовательно:
Выбираем конденсаторы C22, C23 -
К73-17 - 250 В - 0,47 мкФ ±5%.
Рассчитаем значение индуктивности дросселя:
Выбираем дроссель L8 - Д17-2 при параллельном соединении обмоток с
параметрами: L = 0,5 мГн; IП =
12,6 А; RОБМ = 0,15 Ом; f = 100 кГц.
Резонансная частота фильтра:
2.7 Расчёт
измерительных цепей
Для работы и управления СГЭП нам потребуется измерять следующие сигналы:
входное напряжение;
напряжение АБ;
ток АБ;
выходное напряжение;
выходной ток.
Выберем опорное напряжение для АЦП микроконтроллера UОП = 4,096 В и примем
максимальное входное напряжение для измерительных каналов UАЦПmax = 4 В.
Входное напряжение будем измерять уже после выпрямителя перед зарядным
устройством с резистивного делителя R1, R2. Т.к. максимальное входное напряжение UВХmax = 155 В, то
примем диапазон измерения входного напряжения от 0 до 200 В. Примем R2 = 10
кОм. Тогда сопротивление резистора R1 найдём по формуле:
Мощность, выделяемая на резисторах:
Выбираем резистор R1 -
С2-33 - 0,125 - 510 кОм±5%, и резистор R2 - С2-33 - 0,125 - 10 кОм±5%.
Измерять напряжение АБ будем с помощью резистивного делителя R8, R9.
Примем диапазон измерения АБ от 0 до 50 В. Рассчитаем делитель. Примем R9 = 10
кОм. Тогда сопротивление резистора R8 найдём по формуле:
Мощность, выделяемая на резисторах:
Выбираем резистор R8 -
С2-33 - 0,125 - 120 кОм±5%, и резистор R9 - С2-33 - 0,125 - 10 кОм±5%.
Для измерения тока АБ воспользуемся шунтом - резистором R7. Выбираем
резистор R7 - CSM2512 - 1 - 0,1 Ом±0,1%. Тогда
напряжение сигнала по току с АБ будет:
В качестве согласующего устройства для измерительного сигнала и входа АЦП
необходимо использовать дифференциальный усилитель на ОУ с коэффициентом усиления:
Для измерения выходного напряжения воспользуемся диодным выпрямителем VD9
и резистивным делителем R26, R27. Выбираем выпрямительный диодный мост VD9 -
B2S фирмы Vishay с параметрами: UОБРmax = 200 В; IПР = 0,5 А, UПР = 1 В. Примем
диапазон измерения входного напряжения от 0 до 200 В. Принимаем R27 = 10 кОм.
Тогда сопротивление резистора R26 найдём по формуле:
Мощность, выделяемая на резисторах:
Выбираем резистор R26 -
С2-33 - 0,25 - 510 кОм±5%, и резистор R27 - С2-33 - 0,125 - 10 кОм±5%.
Выходной ток будем измерять на выходе силового трансформатора с шунта -
резистора R24. Выберем диапазон измерения выходного тока от 0 до 5 А. Выбираем
резистор R24 - CSM2512 - 1 - 0,05
Ом±1%. Тогда напряжение сигнала по выходному току будет:
Для устранения высокочастотных помех сигнала по току поставим RC-фильтр - R25, С24. Рассчитаем номиналы элементов фильтра:
Зададимся
произведением 
Принимаем
R25 = 100 Ом, тогда:
Выбираем
конденсатор C24 - К10-79 - 16В - 0,01 мкФ±5% МП0, резистор R25 -
С2-33 - 0,125 - 100 Ом±5%.
В
качестве согласующего устройства для измерительного сигнала и входа АЦП
необходимо использовать дифференциальный усилитель на ОУ с коэффициентом
усиления:
2.8
Расчёт источника питания собственных нужд
Вторичный
источник питания строится на базе НПН понижающего типа. В качестве системы
управления выбираем микросхемы DA2, DA3 - L4976 фирмы ST Microelectronics (рис. 2.3).
Рисунок
2.3 - Функциональная схема микросхемы L4976
Особенности
микросхемы L4976 [9]:
Выходной
ток до 1 А.
Входное
напряжение от 8 до 55 В.
Источник
опорного напряжения 5,1 В.
Регулируемое
выходное напряжение от 0,5 до 50 В.
Частота
переключения до 300 кГц.
Защиты
по выходному току, выходному напряжению.
От
ИПСН необходимы напряжения +12В - для питания драйверов и +5В - для питания
микроконтроллера и его периферии.
Расчёт
и выбор элементов данных преобразователей будем производить исходя из
рекомендаций фирмы-производителя [9].
Т.к.
питание ИПСН осуществляется непосредственно от АБ, выберем входные конденсаторы
C6, C7 - К73-17 - 100 В - 1 мкФ±5%.
Примем
частоту работы ИПСН fИПСН = 100 кГц. Тогда выбираем частотозадающие резисторы
R5, R6 - С2-33 - 0,125 - 30 кОм ±5%. Выбираем конденсаторы
C8, C9 - К10-79 - 50В - 3300 пФ±5%.
Выбираем
бутстрепные конденсаторы C13, C14 - К10-79 - 50В - 0,1 мкФ±5%.
Выбираем
конденсаторы частотной коррекции C11, C12 - К10-79 - 16В - 2200 пФ±5%
МП0, резисторы R10, R11 - С2-33 - 0,125 - 9,1 кОм ±5%.
Выбираем
резисторы R13, R15 - С2-33 - 0,125 - 10 кОм ±5%, резистор R12 - С2-33 - 0,125 -
5,1 кОм ±5%, резистор R14 - С2-33 - 0,125 - 27 кОм ±5%.
Выбираем
дроссели L6, L7 - SDR2207-331KL фирмы Bourns (L = 330
мкГн, IL = 1 А.)
Выбираем
диоды Шоттки VD5, VD6 - 20BQ030 фирмы International Rectifier с параметрами: UОБРmax = 30 В; IПР = 2 А; UПР =
0,5 В.
Выбираем
конденсаторы C15, C16 - К50-29 - 25 В - 470 мкФ.
Выбираем
конденсаторы C18, C19 - К10-79 - 25В - 1 мкФ±20% Н30.
гарантированный питание
инвертор
Заключение
При выполнении данного курсового проекта была разработана и рассчитана
схема системы гарантированного питания на основе нулевого инвертора. Полученное
устройство удовлетворяет всем условиям технического задания.
Список
используемых источников
1. Мишуров,
В.С. Основы преобразовательной техники: методические указания по выполнению
курсового проекта / В.С. Мишуров. - Томск: Томский межвузовский центр
дистанционного образования, 2002. - 127с.
2. Коновалов,
Б.И. Электропитание ЭВМ: учебное пособие / Б.И. Коновалов. - Томск: Томский
государственный университет систем управления и радиоэлектроники, 2007. - 177с.
. Климов,
В. Современные источники бесперебойного питания: классификация и структуры
однофазных ИДП. Часть 1 / В. Климов - Журнал «Электронные компоненты», №6,
2008.
. Мелешин,
В.И. Транзисторная преобразовательная техника / В.И. Мелешин. - М.:Техносфера,
2006. - 632 с.
5. Семенов,
Б. Ю. Силовая электроника: от простого к сложному / Б.Ю. Семенов. - М.:
СОЛОН-Пресс, 2005. - 416 с.
6. Хрусталев,
Д.А. Аккумуляторы / Д.А. Хрусталев. - М.: Изумруд, 2003. - 224 с.
. Описание
микросхемы IR2121 [Электронный ресурс]. - Режим доступа:
http://www.irf.com/product-info/datasheets/data/ir2121.pdf.
8. Описание
микросхемы IR4427 [Электронный ресурс]. - Режим доступа:
http://www.irf.com/product-info/datasheets/data/ir4426.pdf.
9. Описание
микросхемы L4976 [Электронный ресурс]. - Режим
доступа: http://www.st.com/internet/com/TECHNICAL_RESOURCES/
TECHNICAL_LITERATURE/DATASHEET/CD00001502.pdf.