Исследование процесса плазменной утилизации горючих отходов переработки отработавшего ядерного топлива

  • Вид работы:
    Дипломная (ВКР)
  • Предмет:
    Физика
  • Язык:
    Русский
    ,
    Формат файла:
    MS Word
    1,46 Мб
  • Опубликовано:
    2014-06-28
Вы можете узнать стоимость помощи в написании студенческой работы.
Помощь в написании работы, которую точно примут!

Исследование процесса плазменной утилизации горючих отходов переработки отработавшего ядерного топлива

Министерство образования и науки Российской Федерации

Федеральное государственное бюджетное образовательное учреждение

высшего профессионального образования

«Национальный исследовательский

ТОМСКИЙ ПОЛИТЕХНИЧЕСКИЙ УНИВЕРСИТЕТ»

Институт Физико-технический

Направление 140300 «Ядерные физика и технологии»

Специальность  40303 «Физика кинетических явлений»

Кафедра «Техническая физика»


ВЫПУСКНАЯ КВАЛИФИКАЦИОННАЯ РАБОТА

Исследование процесса плазменной утилизации горючих отходов переработки отработавшего ядерного топлива

на соискание квалификации инженер

ФЮРА.140303.010.ПЗ

Студент гр.0581 В. Ковалев

Руководитель А.Г. Каренгин

доцент каф. ТФ ФТИ

Консультанты

по экономической части Л.Р. Тухватулина

по производственной и

экологической безопасности А Д. Побережников

ассистент каф. ТФ ФТИ

Томск - 2014

ЗАЯВЛЕНИЕ О СОБЛЮДЕНИИ ПРОФЕССИОНАЛЬНОЙ ЭТИКИ ПРИ НАПИСАНИИ ВЫПУСКНОЙ КВАЛИФИКАЦИОННОЙ РАБОТЫ

Я, Ковалёв Андрей Васильевич, студент _____ФТИ, гр. 0581____ заявляю, что в моей выпускной квалификационной работе на тему «Исследование и оптимизация процесса плазменной утилизации шламлигнина», представленной в Государственную аттестационную комиссию для публичной защиты, соблюдены правила профессиональной этики, не допускающие наличия плагиата, фальсификации данных и ложного цитирования при написании выпускных квалификационных работ.

Я ознакомлен с действующим в Национальном исследовательском Томском политехническом университете Положением о выпускной квалификационной работе, согласно которому обнаружение плагиата, фальсификации данных и ложного цитирования является основанием для снижения оценки за выпускную квалификационную работу, вплоть до выставления оценки «неудовлетворительно».

ЗАДАНИЕ

на выполнение выпускной квалификационной работы студенту Ковалеву Андрею Васильевичу гр.0581

. Тема выпускной квалификационной работы: «Исследование процесса плазменной утилизации горючих отходов переработки отработавшего ядерного топлива» утверждена распоряжением проректора-директора ФТИ от 28.11.2013 г. №107/р.

. Срок сдачи студентом готовой работы 27 января 2014 г.

. Исходные данные к работе: задание, литературные источники.

. Содержание пояснительной записки (перечень подлежащих разработке вопросов)

.1 Введение.

.2 Теоретическая часть.

.3 Расчет и оптимизация процесса плазменной утилизации горючих отходов переработки отработавшего ядерного топлива.

.4 Экспериментальное исследование процесса плазменной утилизации горючих отходов переработки отработавшего ядерного топлива.

.5 Экономический расчет.

.6 Охрана труда и техника безопасности.

.7 Выводы. Заключение.

.8 Список использованной литературы.

. Перечень графического материала (с точным указанием обязательных чертежей)

.1. Сборочный чертеж. Электрод - 1.

. Консультанты по разделам выпускной квалификационной работы (с указанием разделов)

.1 По экспериментальной части - доцент кафедры «Техническая физика» А.Г. Каренгин;

.2 По экономической части - доцент кафедры Менеджмента Л.Р. Тухватулина;

.3 По иностранному языку - старший преподаватель кафедры НЯ ИМОЯК О.Е. Хлямова;

.4 По производственной и экологической безопасности - ассистент кафедры «Техническая физика» А. Д. Побережников.

.5 По деталированию - доцент кафедры «Техническая физика» Д.Г. Видяев.

. Дата выдачи задания на выполнение выпускной квалификационной работы 20.10. 2013 г.

Руководитель                        А. Г. Каренгин

______________ «___» ______ 2013 г.

Задание принял к исполнению А. В. Ковалев

______________ «___» ______ 2013 г.

Реферат

Выпуская квалификационная работа объемом 109 с., 18 рисунков, 20 таблиц, 25 источников, 1 приложение, 36 формул.

Ключевые слова: плазма, факельный разряд, отработавшее ядерное топливо, горючие отходы, водно-органическая композиция, утилизация.

Актуальность: Россия первой в мире приступила к созданию замкнутого ЯТЦ, который предусматривает поставку с АЭС отработавшего ядерного топлива, его переработку и извлечение Pu-239 и U-238, производство на их основе МОКС-топлива и его поставку на АЭС. Однако, в процессе переработки ОЯТ образуются горючие отходы переработки ОЯТ в виде бывших в употреблении экстрагентов для извлечения Pu-239 и U-238, эффективных технологий переработки которых до сих пор нет.

Цель работы: оценка эффективности процесса прямой плазменной утилизации горючих отходов переработки ОЯТ.

Задачи работы: провести обзор и анализ способов утилизации горючих отходов переработки ОЯТ; определить оптимальные составы горючих водно-органических композиций на основе ГОП ОЯТ; определить оптимальные режимы процесса плазменной утилизации ГОП ОЯТ в виде оптимальных водно-органических композиций.

Структура работы: Выпускная квалификационная работа состоит из 5-и частей: в первой рассмотрены способы переработки ГОП ОЯТ; во второй -моделирование и оптимизация процесса плазменной утилизации ГОП ОЯТ; в третьей - экспериментальные исследования процесса утилизации отходов на модельных водно-органических композициях; в четвертой - приведен экономический расчет затрат на проведение выпускной квалификационной работы, составлен план-график работ; в пятой - рассмотрена охрана труда и техника безопасности при работах с вредными веществами.

Выпускная квалификационная работа оформлена в текстовом редакторе Microsoft Office Word 2010.

Определения


Плазма - частично или полностью ионизированный газ, образованный из нейтральных атомов (или молекул) и заряженных частиц (ионов и электронов). Важнейшей особенностью плазмы является ее квазинейтральность, это означает, что объемные плотности положительных и отрицательных заряженных частиц, из которых она образована, оказываются почти одинаковыми. Плазма иногда называется четвёртым (после твёрдого, жидкого и газообразного) агрегатным состоянием вещества.

ВЧФ-плазмотрон - устройство для генерирования потоков неравновесной плазмы.

Утилизация - использование ресурсов, не находящих прямого применения, вторичных ресурсов, отходов производства и потребления.

Твсп - наименьшая температура летучего конденсированного вещества, при которой пары над поверхностью вещества способны вспыхивать в воздухе под воздействием источника зажигания, однако, устойчивое горение после удаления источника зажигания не возникает.

Твоспл - наименьшая температура вещества, при которой пары над поверхностью горючего вещества выделяются с такой скоростью, что при воздействии на них источника зажигания наблюдается воспламенение.

Тсамовоспл - наименьшая температура горючего вещества, при нагреве до которой происходит резкое увеличение скорости реакций, приводящее к возникновению пламенного горения или взрыва.

Обозначения и сокращения


РАО - радиоактивные отходы

ОЯТ - отработавшее ядерное топливо

ГОП ОЯТ - горючие отходы переработки отработавшего ядерного топлива

ВОК - водно-органическая композиция

ТБФ - трибутилфосфат

ГХБД - гексахлорбутадиен

ВЧФ-разряд - высокочастотный факельный разряд

ВЧФ-плазмотрон - высокочастотный факельный плазмотрон

ЯТЦ - ядерный топливный цикл

ПД - продукты деления

Введение


Россия первой в мире приступила к созданию замкнутого ЯТЦ, который предусматривает поставку с АЭС отработавшего ядерного топлива, его переработку, извлечение Pu-239 и U-238, производство на их основе МОКС-топлива и его поставку на АЭС. Концепция замкнутого ядерного топливного цикла предусматривает утилизацию всех видов радиоактивных отходов с получением отвержденных продуктов, пригодных для длительного хранения. В процессе переработки ОЯТ образуются не только отходы переработки ОЯТ, включающие продукты деления U-235, но и горючие отходы переработки ОЯТ в виде бывших в употреблении экстрагентов для извлечения из ОЯТ Pu-239 и U-238. К настоящему времени эффективных технологий переработки таких горючих отходов до сих пор нет. Эта проблема широко обсуждается в правительственных, научных и общественных кругах многих стран в связи с необходимостью обеспечения безопасной жизни на Земле в условиях интенсивного развития атомной энергетики [1].

Радиоактивные отходы АЭС и ОЯТ существенно разнятся, так как ОЯТ потенциально является весьма ценным продуктом, позволяющим получить после его переработки новое ядерное МОКС-топливо. Специфика РАО состоит в том, что в настоящее время единственным приемлемым способом их относительного обезвреживания является хранение в течение длительного времени в целях распада содержащихся в них радионуклидов [2].

Около 97% облученного на АЭС ядерного топлива составляют уран U-238 и синтезированный в ядерном реакторе плутоний Pu-239, а доля продуктов деления урана U-235 и изотопов плутония не превышает 3% [1-3].

Оставшиеся после первого экстракционного цикла без урана и плутония отходы переработки ОЯТ в виде слабоконцентрированных водносолевых растворов металлов включают различные нерадиоактивные продукты (РЗЭ, молибден, и др.), конструкционные материалы (цирконий, железо, никель, хром, марганец и др.) и выделение некоторых из них (например, ценных и благородных металлов) представляет потенциальный интерес для дальнейшего использования.

Существующая технология утилизации отходов переработки ОЯТ является процессом многостадийным, длительным, энергоёмким и не предусматривает возможности дальнейшего использования ценных, благородных и других металлов.

Использование низкотемпературной плазмы позволяет увеличить концентрацию энергии в технологическом реакторе на порядки по сравнению с процессами, проводимыми в трёх других агрегатных состояниях вещества.

Важным преимуществом процессов плазменной технологии является их высокий энергетический КПД, обусловленный главным образом высоким КПД многих источников электропитания, особенно − высоковольтных трансформаторов и современных выпрямителей, а также радикальным сокращением стадий в процессах получения материалов: полный энергетический КПД суммарного процесса определяется произведением КПД промежуточных стадий.

Наконец, в процессах плазменной технологии, где перестройка химических связей при получении продуктов происходит кратчайшим путем, радикально сокращаются затраты реагентов, если не считать реагентами такие исходные вещества, как воздух, водяной пар, а также их составляющие: азот, водород, кислород и др. Затраты реагентов снижаются за счет того, что в плазменном состоянии почти не нужны избытки реагентов для конверсии сырья в продукты.

Настоящая работа посвящена теоретическим и экспериментальным исследованиям процесса плазменной утилизации горючих отходов переработки ОЯТ в условиях воздушной плазмы в виде горючих водно-органических композиций.

1. Способы утилизации горючих отходов переработки ОЯТ

.1      Образование горючих отходов переработки ОЯТ

Переработка ОЯТ с целью извлечения из него урана и плутония с последующим их превращением в МОКС-топливо для изготовления ТВЭЛов важное звено замкнутого ядерного топливного цикла [2].

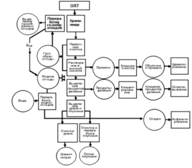
Основой технологии переработки ОЯТ радиохимических заводов мира является ПУРЕКС-процесс, обеспечивающий высокую степень извлечения урана и плутония (>99,9%) с высокой степенью их очистки от продуктов деления [1].

Технологический процесс переработки ОЯТ включает:

·  механическую фрагментацию (рубку) ТВС и ТВЭЛов с целью вскрытия топливного материала;

·        растворение;

·        очистку растворов балластных примесей;

·        экстракционное выделение и очистку урана, плутония и других товарных нуклидов;

·        выделение диоксида плутония, диоксида нептуния, гексагидрата нитрата уранила и закиси-окиси урана;

·        переработку растворов, содержащих другие радионуклиды, и их выделение.

Практически все экстракционные технологические схемы переработки отработавшего ядерного топлива предусматривают применение в качестве экстрагента для извлечения целевых компонентов трибутилфосфата (ТБФ). Экстракционная система с ТБФ может быть применена для переработки любых видов ТВЭЛов.

ТБФ достаточно хорошо отвечает технологическим требованиям: малая растворимость в воде, отличная от воды плотность, высокая точка кипения, легкая регенерируемость, устойчивость к радиации и химическим реагентам. ТБФ имеет следующие характеристики: формула

(С4Н9О)3РО, молекулярная масса - 266,32, Твсп = 144 0С; Твоспл = 175 0С; Тсамовоспл = 345 0С

ТБФ используют с различными разбавителями в различных концентрациях. Концентрация ТБФ в растворе экстрагента определяется степенью обогащения перерабатываемого ядерного топлива. Для природного и низкообогащенного урана принята 30%-ная концентрация. В случае переработки высокообогащенного по U-235 топлива или топлива с высоким содержанием плутония концентрацию ТБФ снижают до 2,5-5%, чтобы избежать образования опасных концентраций делящихся нуклидов в экстракте. В качестве разбавителя используют керосин, очищенные углеводороды, четыреххлористый углерод и др.

Процесс экстракционной очистки состоит из трех основных стадий: экстракции, промывок и реэкстракции. Повышение степени насыщения экстрагента ураном способствует повышению коэффициентов очистки урана и плутония от осколочных элементов, оказывая на них вытесняющее действие. Максимально возможная степень насыщения 30%-ого раствора ТБФ (1,1 моль/л ТБФ) составляет 0,55 моль/л U+Pu, или около 130 г U+Pu/л, так как эти металлы экстрагируются в форме соединений, имеющих формулу МО2(NO3)2(ТБФ)2, где М-U(VI) и Pu(VI), а также М(NO3)4(ТБФ)2, где М - PuIV. Содержание U и Pu в экстракте 1 цикла составляет около 85 г U и Pu/л, что соответствует степени насыщения экстрагента, равной 65% [6].

На рисунках 1.1 и 1.2 представлены упрощенная и подробная схемы ПУРЕКС-процесса.

Рисунок 1.1 - Упрощенная схема ПУРЕКС - процесса

Существо процесса состоит в экстракции Pu (IV) и U(VI) из азотнокислых растворов ОЯТ растворами ТБФ в синтине (или керосине) с разделением элементов на стадии восстановительной реэкстракции плутония и переводом их в конечный продукт - оксиды, гексанитрат, гексафторид - в зависимости от их последующего использования [6]. Он осуществляется на многоступенчатых экстракторах непрерывного действия. В результате уран и плутоний очищаются от продуктов деления в миллионы раз. Растворы ТБФ в синтине (керосине) с течением времени под действием излучения, обусловленного высоким содержанием в растворе продуктов деления, плутония и трансплутониевых элементов, разлагаются с образованием дибутилфосфорной кислоты, затем монобутилфосфорной кислоты и фосфорной кислоты, в результате теряют свою эффективность и превращаются в горючие отходы.

Рисунок 1.2 - Схема ПУРЕКС - процесса

В последние годы экстракцию плутония и урана из азотнокислых растворов ОЯТ осуществляют растворами ТБФ в гексахлорбутадиене ГХБД (С4Сl6), которые с течением времени также теряют свою эффективность и превращаются в горючие отходы [7].

Оставшиеся после первого экстракционного цикла без урана и плутония отходы переработки ОЯТ в виде слабоконцентрированных водносолевых растворов металлов имеют следующий модельный состав

HNO3 - 18,0%, H2O - 81,43%, Fe - 0,07%, Mo - 0,1%, Nd - 0,11%, Y - 0,06%, Zr - 0,058%, Na - 0,04%, Ce - 0,039%, Cs - 0,036%, Co - 0,031%, Sr - 0,026%.

По действующей технологии отходы переработки ОЯТ выпариваются и после добавления необходимых химических реагентов (силикатов, фосфатов, боратов и др.) направляются на операцию остекловывания с последующим захоронением [2]. Эта технология многостадийна, требует значительных энерго- и трудозатрат, химических реагентов и времени.

1.2    Способы утилизации горючих отходов переработки ОЯТ

1.2.1 Способы утилизации ТБФ

Микробиологический способ. Сущность способа состоит в том, что при смешивании ТБФ с углеводородами наряду с разложением углеводородов происходит и разложение ТБФ [6]. Углеводороды относятся к веществам, относительно легко разлагаемым микроорганизмами, в том числе и специализированными штаммами для очистки от нефтяных загрязнений.

Эффективность предложенного способа иллюстрируется нижеследующими примерами.

Пример 1. Проводят микробиологическое разложение смеси ТБФ с водным раствором минеральных солей, необходимых для жизнедеятельности микроорганизмов. В смесь вводят микроорганизмы Rhodococcus sp. Rhodococcus maris, Rhodococcus erytropolis, Candida sp. Pseudomonas stutzeri и углеводородная жидкость. Процесс проводится в условиях аэрации.

Как следует из результатов химического анализа смеси в зависимости от времени разложения ТБФ в отсутствии углеводородной жидкости разложения ТБФ практически не происходит. Смесь ТБФ с углеводородами практически полностью разлагается микроорганизмами.

Использование предлагаемого способа микробиологического разложения ТБФ позволяет провести эффективное обезвреживание отходов, содержащих ТБФ.

Формула изобретения.

1. Способ утилизации ТБФ, включающий применение средств разложения, отличающийся тем, что в качестве средства разложения используют водную среду, содержащую углеводородоокисляющие микроорганизмы, минеральные соли, необходимые для их жизнедеятельности, и углеводороды С8 - С30.

. Способ по п.1, отличающийся тем, что утилизацию ТБФ проводят в интервале температур 15÷30 oС и от нефтяных загрязнений. Сущность способа заключается в следующем.

Берут смесь ТБФ с водным раствором минеральных солей, необходимых для жизнедеятельности микроорганизмов. В смесь вводят микроорганизмы Rhodococcus sp. Rhodococcus maris, Rhodococcus erytropolis, Candida sp. Pseudomonas stutzeri и углеводородная жидкость. Процесс микробиологического разложения проводится в условиях аэрации.

Как следует из результатов химического анализа смеси в зависимости от времени разложения ТБФ в отсутствии углеводородной жидкости разложения ТБФ практически не происходит. Смесь ТБФ с углеводородами практически полностью разлагается микроорганизмами [9].

Использование предлагаемого способа микробиологического разложения ТБФ по сравнению с известным способом позволяет провести эффективное обезвреживание отходов, содержащих ТБФ.

Жидкофазное окисление ТБФ. Способ очистки отработанного экстрагента на основе ТБФ от продуктов гидролиза и иттрия промывкой водным раствором щелочи, который дополнительно содержит этилендиаминтетраацетат Na (I) и карбонат щелочи металла в концентрации 0,6-0,8 моль/дм3. Процесс ведут при температуре порядка 20 °С в объемном соотношении органической и водной фаз, равном 1:1÷2, до конечной концентрации щелочи 0,6-0,8 моль/дм3.

Однако при использовании данного метода обезвреживания ТБФ происходит образование большого количества жидких токсичных отходов.

Известен способ обезвреживания ТБФ 1,5-2,5 моль/дм 3 раствором NaOH или КОН, содержащий многоатомный спирт жирного ряда C5-C6. В качестве многоатомного спирта предлагается использовать отходы ксилита. Щелочной реэкстракт подкисляется минеральной кислотой до выпадения осадка, который затем отделяют. В реэкстрактор вводят NaOH или КОН до исходной концентрации и возвращают в начало процесса регенерации.

Основным недостатком метода является большой расход щелочи, которая используется для регенерации ТБФ.

Задачей предлагаемого изобретения является обезвреживание отработанного экстрагента ТБФ за счет его анодного и жидкофазного окисления.

Поставленная задача решается тем, что процесс жидкофазного окисления ТБФ проводят окислительной системой, вырабатываемой электрохимическим путем пропускания электрического постоянного тока (с плотностью тока от 0,1 до 1 А/см2) через сернокислотный раствор ТБФ (с концентрацией серной кислоты 30-70 мас.%). Выбор концентрации кислоты обусловлен необходимостью обеспечения низкого давления паров растворителя. ТБФ и промежуточные продукты его окисления в аппарате находятся в виде эмульсии в растворе серной кислоты.

Другое отличие состоит в том, что процесс ведут при температуре не ниже 10°С с целью предотвращения накопления промежуточных пероксидных соединений процесса окисления ТБФ и не выше 70°С. Проведение процесса при температуре более 70°С является нецелесообразным, так как из-за образования большого количества газообразных соединений происходит унос части непрореагировавших веществ из реактора [7].

Кроме того, процесс глубокого жидкофазного окисления ТБФ окислительной системой генерируемой электрохимически ведут в бездиафрагменном электролизере, что позволяет одновременно деструктировать отдельные фрагменты молекулы ТБФ за счет их окисления на аноде и в объеме электролита. Для увеличения скорости окисления и предотвращения образования застойных зон в реакторе применяется интенсивное перемешивание.

Способ захоронения отработанного ТБФ. Изобретение относится к способам захоронения жидких радиоактивных отходов, а именно отработанного экстрагента - ТБФ в ГХБД, в глубоко залегающие подземные пласты-коллекторы [9]. Способ захоронения отработанного радиоактивного экстрагента включает его эмульгирование карбонатно-щелочными отходами, полученными на стадии регенерации экстрагента, с добавлением олеата натрия или его смеси с изоамиловым и/или изобутиловым спиртом при следующем соотношении компонентов:

·  ТБФ в ГХБД, об. часть - 1;

·        карбонатно-щелочные отходы, об. часть - 19;

·  олеат натрия, г/л карбонатно-щелочных отходов - 100;

или

·  ТБФ в ГХБД, об. часть - 1;

·  изоамиловый и/или изобутиловый спирт, об. часть - 0,3;

·        карбонатно-щелочные отходы, об. часть - 9;

·  олеат натрия, г/л карбонатно-щелочных отходов - 100.

Полученную эмульсию нагнетают через скважину в глубинный пласт-коллектор, предварительно подготовленный нагнетанием карбонатно-щелочных отходов, с последующим оттеснением эмульсии от устья скважины карбонатно-щелочными отходами. Данный способ обеспечивает экономичное и эффективное удаление радиоактивных органических отходов из биологической среды обитания человека.

В современных экстракционных технологических схемах переработки отработавшего ядерного топлива в качестве экстрагента используют ТБФ в смеси с легким или тяжелым разбавителями. В результате гидролиза и радиолиза экстрагента в экстракционной системе происходит накопление продуктов разложения, которые нарушают ход экстракционного процесса. Использование в качестве разбавителя ГХБД обуславливает дополнительные коррозионные проблемы, так как основными продуктами-радиолиза ГХБД являются хлорсодержащие кислоты, которые в контакте с водной фазой подвергаются гидролизу с образованием хлорид-иона [10].

На заводах по переработке отработавшего ядерного топлива на 1 т топлива образуется 0,1-0,01 м3 отработанного экстрагента, который содержит радионуклиды и подлежит утилизации для предупреждения вредного воздействия на человека и окружающую среду.

Для обработки органических отходов предложены различные методы: разложение ТБФ посредством нагревания с концентрированным раствором гидроксида натрия, разделение смеси ТБФ-разбавитель с помощью концентрированного раствора фосфорной кислоты с последующим пиролизом ТБФ или включением его в поливинилхлорид, сжигание органических отходов после промывки их паром и введение ТБФ в качестве пластифицирующей добавки к твердым битумам в процессе битумирования среднеактивных отходов.

Недостатком рассмотренных вариантов переработки жидких органических радиоактивных отходов является высокая стоимость капитальных затрат, образование вторичных радиоактивных отходов.

Задачей изобретения является разработка способа, пригодного для захоронения в глубинный пласт-коллектор отработанного экстрагента - ТБФ в тяжелом разбавителе - ГХБД.

Поставленная задача решается тем, что в способе захоронения отработанного радиоактивного экстрагента, включающем эмульгирование отработанного экстрагента и нагнетание полученной эмульсии через скважину в глубинный пласт-коллектор, предварительно подготовленный нагнетанием водно-щелочных отходов, с последующим оттеснением эмульсии от устья скважины водно-щелочными отходами, отработанный экстрагент эмульгируют карбонатно-щелочными отходами, полученными на стадии регенерации экстрагента, с добавлением олеата натрия или его смеси с изоамиловым (ИАС) и/или изобутиловым (ИБС) спиртом при следующем соотношении компонентов:

·    ТБФ в ГХБД, об. часть - 1;

·        карбонатно-щелочные отходы, об. часть - 19;

·    олеат натрия, г/л карбонатно-щелочных отходов - 100;

или

·    ТБФ в ГХБД, об. часть - 1;

·    изоамиловый и/или изобутиловый спирт, об. часть - 0,3;

·        карбонатно-щелочные отходы, об. часть - 9;

·    олеат натрия, г/л карбонатно-щелочных отходов - 100.

При этом для подготовки пласта-коллектора и оттеснения эмульсии используют карбонатно-щелочные отходы.

Анализ основных свойств эмульсий и факторов, влияющих на их устойчивость, применительно к задаче эмульгирования отработанного экстрагента ТБФ в тяжелом хлорсодержащем разбавителе ГХБД позволяет заключить, что основным фактором, определяющим быстрое разрушение водной эмульсии этой смеси является высокая плотность органической фазы, приводящая к ускоренной седиментации капель экстрагирующей смеси даже в присутствии поверхностно-активных веществ (ПАВ) [11]. Разрешение этой проблемы может быть достигнуто одним из следующих способов:

) использование легкого углеводородного разбавителя для уменьшения плотности органической фазы;

) использование для эмульгирования водного раствора с высоким солесодержанием, имеющего плотность, близкую к плотности раствора ТБФ с ГХБД, с подбором эмульгатора, работающего в концентрированных растворах электролитов;

) подбор ПАВ и повышение его концентрации до уровня, позволяющего получить высокодисперсную эмульсию экстрагента.

Выравнивание плотностей водной и органической фаз (варианты 1 и 2) не представляются технически реализуемыми, так как использование легкого углеводородного разбавителя недопустимо с точки зрения взрыво-пожаробезопасности технологии, а вариант 2 требует использования высококонцентрированных (на грани насыщения) нитратно-щелочных растворов. Поэтому при разработке технологии эмульгирования был выбран последний вариант.

Использование предлагаемого способа захоронения отработанного экстрагента обеспечивает эффективное и экономичное удаление радиоактивных органических отходов из биологической среды обитания человека. Преимуществом данного метода является то, что в процессе нахождения органических компонентов в условиях радиационно-химического воздействия происходит их разложение с образованием в конечном итоге простейших форм - фосфорной кислоты и продуктов разложения углеводородов.

1.2.2 Способы утилизации хлорорганических отходов

При производстве и применении хлорорганических продуктов образуется большое количество отходов. Их общая масса в мировом масштабе оценивается в миллионы тонн.

Обезвреживание хлорорганических отходов затруднительно из-за их высокой химической устойчивости и токсичности, а также дефицита оборудования и коррозионно-стойких материалов для создания установок обезвреживания. Поэтому затраты оказываются значительно выше, чем при обезвреживании обычных органических отходов. Обычно для обезвреживания хлорорганических отходов применяются следующие методы: регенерация, сжигание, окисление, электрокрекинг, химическая и плазмохимическая переработка, захоронение [9, 12]. Наиболее выгодным методом утилизации является регенерация.

Сжигание хлорорганических отходов. Сжигание хлорорганических отходов применяется наиболее широко как в отечественной, так и в зарубежной промышленной практике [12]. Установки, необходимые для сжигания хлорорганических отходов, относительно дешевы. Существует даже убеждение, что при определенных условиях можно добиться полноты сгорания любых хлорорганических продуктов с образованием только оксидов углерода и хлористого водорода [13]. Однако этот процесс сопряжен с потерей углерода, а при отсутствии спроса на соляную кислоту теряется и хлор. К недостаткам огневого метода следует отнести тяжелые условия эксплуатации основного оборудования печей, котлов-утилизаторов, систем охлаждения газов, а также трудности, связанные с получением на этих установках концентрированной и свободной от органических примесей соляной кислоты [14].

Плазмохимический способ переработки хлорорганических отходов. Плазмохимический способ переработки [4, 12, 13] основан на пиролизе или окислении отходов в высокотемпературной струе плазмообразующего газа-водорода, инертного газа или воздуха. При этом в среде водорода или инертного газа образуются хлорорганические вещества, которые можно выделить из продуктов пиролиза с целью их утилизации. Недостатками плазмохимического метода переработки отходов в водороде и в инертных газах являются дороговизна, высокая энергоемкость, многостадийность процесса, сложность фракционирования продуктов пиролиза, неустойчивая работа плазмотронов и плазмохимических реакторов. Плазмохимический способ перспективен для крупнотоннажных хлорорганических производств с отходами постоянного химического состава. Изменения в составе отходов отрицательно сказываются на работе плазмохимического реактора и качестве образующихся продуктов.

плазменный утилизация ядерный топливо

2. Расчет и оптимизация процесса плазменной утилизации горючих отходов переработки ОЯТ

.1 Расчет показателей горения горючих отходов переработки ОЯТ

Жидкими горючими отходами считают отходы с низшей теплотой сгорания более 8,4 МДж/кг [17]. Теплоту сгорания отходов следует подсчитывать как теплоту сгорания влажного топлива Qрн (в МДж/кг):

,                                                (2.1)

где  - низшая теплота сгорания сухих горючих компонентов отхода, МДж/кг;

W и A - содержание соответственно воды и негорючих минеральных веществ в отходе, %;

,5 - скрытая теплота испарения воды при 0 оС, МДж/кг.

Жидкие производственные отходы становятся горючими при различных значениях теплоты сгорания в зависимости от теплоты сгорания горючих компонентов и принадлежности их к тем или иным классам соединений.

Рекомендация относить к горючим жидкие отходы при ³8,4 МДж/кг является завышенной для многих производственных отходов, содержащих горючие компоненты с низкими значениями .

Более объективным показателем горючести жидких производственных отходов является их адиабатическая температура горения:

,                                   (2.2)

где сотх - средняя массовая теплоемкость жидкого отхода, КДж/(кг∙град);

tотх - температура жидкого отхода, 0С;

α- коэффициент расхода окислителя;

u0ок - теоретический расход окислителя, м3/м3;

сок - средняя теплоемкость окислителя, (кДж/м3/град);

tок- температура окислителя, 0С.

Как показали опыты по сжиганию жидких горючих отходов некоторых органических веществ, достаточное и полное их сгорание в камерах с небольшими потерями тепла в окружающую среду наблюдается при tад≥1200 0С, причем эта температура необходима и достаточна для самостоятельного горения отходов.

Переработка ОЯТ с целью извлечения из него урана и плутония с последующим их превращением в готовый продукт для изготовления ТВЭЛов - важное звено замкнутого ядерного топливного цикла [1-3].

Основой технологии переработки ОЯТ радиохимических заводов мира является ПУРЕКС-процесс [1], обеспечивающий высокую степень извлечения урана и плутония (>99,9%) с высокой степенью их очистки от продуктов деления. Существо процесса состоит в экстракции PuIV и UVI растворами ТБФ в синтине из азотнокислых растворов ОЯТ с разделением элементов на стадии восстановительной реэкстракции плутония и переводом их в конечный продукт - оксиды, гексанитрат, гексафторид - в зависимости от их последующего использования. В последние годы экстракцию плутония и урана из азотнокислых растворов ОЯТ осуществляют растворами ТБФ в ГХБД, которые с течением времени теряют свою эффективность и превращаются в горючие отходы.

Оставшиеся после первого экстракционного цикла без урана и плутония отходы переработки ОЯТ в виде слабоконцентрированных водносолевых растворов металлов имеют следующий модельный состав

HNO3 - 18,0%, H2O - 81,43%, Fe - 0,07%, Mo - 0,1%, Nd - 0,11%, Y - 0,06%, Zr - 0,058%, Na - 0,04%, Ce - 0,039%, Cs - 0,036%, Co - 0,031%, Sr - 0,026%

По действующей технологии отходы переработки ОЯТ выпариваются и после добавления необходимых химических реагентов (силикатов, фосфатов, боратов и др.) направляются на операцию остекловывания с последующим захоронением [6]. Эта технология многостадийна, требует значительных энерго- и трудозатрат, химических реагентов и времени.

Существенное снижение энергозатрат на процесс утилизации горючих отходов переработки ОЯТ может быть достигнуто при их плазменной переработке в виде оптимальных по составу горючих водно-органических композиций, имеющих адиабатическую температуру горения не менее 1200 0С [6,7].

По данной методике были проведены расчеты теплоты сгорания влажного топлива  (в МДж/кг) и адиабатической температура горения tад следующих водно-органической композиций:

·        «Вода - ГОП ОЯТ (ТБФ+ГХБД)»;

·        «ОП ОЯТ - ГОП ОЯТ (ТБФ+ГХБД)».

На первом этапе был проведен расчет показателей горения различных по составу водно-органических композиций на основе отходов переработки ОЯТ и горючих отходов, включающих ТБФ и ГХБД.

На рисунке 2.1 показано влияние содержания ТБФ и воды на адиабатическую температуру горения различных по составу водно-органических композиций на основе горючих отходов переработки ОЯТ.

Рисунок 2.1 - Влияние содержания ТБФ и воды на адиабатическую температуру горения различных по составу водно-органических композиций на основе горючих отходов переработки ОЯТ

Из анализа полученных результатов (рисунок 1) следует, что для получения горючей водно-органической композиции «Вода - ГОП ОЯТ» с адиабатической температурой горения ≈1200 0С, необходим следующий оптимальный состав водно-органической композиции ВОК-1: 50% Вода : 17,5% ТБФ : 32,5% ГХБД.

На рисунке 2.2 показано влияние содержания ТБФ и отходов переработки ОЯТ (вместо воды) на адиабатическую температуру горения различных по составу водно-органических композиций на основе горючих отходов переработки ОЯТ.

Рисунок 2.2 - Влияние содержания ТБФ и отходов переработки ОЯТ (вместо воды) на адиабатическую температуру горения различных по составу водно-органических композиций на основе горючих отходов переработки ОЯТ

Из анализа полученных результатов (рисунок 2.2) следует, что для получения горючей водно-органической композиции «ОП ОЯТ - ГОП ОЯТ» с адиабатической температурой горения ≈1200 0С и максимальным содержанием отходов переработки ОЯТ, необходим следующий оптимальный состав ВОК-2: 50% отходы переработки ОЯТ : 17,5% ТБФ : 32,5% ГХБД.

Таким образом, замена воды на слабоконцентрированные отходы переработки ОЯТ не оказывают заметного влияния на адиабатическую температуру горения водно-органических композиций на основе ГОП ОЯТ.

2.2 Термодинамический расчет процесса плазменной утилизации горючих отходов переработки ОЯТ

Для определения оптимальных режимов исследуемого процесса проведены расчёты равновесных составов газообразных и конденсированных продуктов плазменной утилизации оптимальных по составу ВОК-1 и ВОК-2 на основе ГОП ОЯТ в воздушной плазме. Для расчётов использовалась лицензионная программа «TERRA».

Расчёты проведены при атмосферном давлении 0,1 МПа, в широком диапазоне рабочих температур (300÷4000 К) и для различных массовых долей воздушного плазменного теплоносителя (0,1÷0,95).

На первом этапе были проведены расчеты равновесных составов продуктов процесса плазменной утилизации только горючих отходов переработки ОЯТ в воздушной плазме.

На рисунке 2.3 представлены характерные равновесные составы основных газообразных и конденсированных продуктов плазменной утилизации только горючих отходов переработки ОЯТ в воздушной плазме при массовой доле воздушного плазменного теплоносителя 80%.

а)

Рисунок 2.3 - Равновесный состав газообразных и конденсированных продуктов плазменной утилизации горючих отходов переработки ОЯТ в воздушной плазме (80% Воздух : 20% ГОП ОЯТ)

Из анализа равновесных составов (рисунок 2.3) следует, что при массовой доле воздушного плазменного теплоносителя 80% основными газообразными продуктами плазменной утилизации только горючих отходов переработки ОЯТ при температурах до 1500 К являются N2, и CO2.

При температурах до 800 K основным конденсированным продуктом является ортофосфорная кислота, эффективно связывающая фосфор.

Незначительное количество сажи C(c), CO, NO, NO2 и HCl указывает на то, что процесс плазменной утилизации только горючих отходов переработки ОЯТ в воздушной плазме при массовой доле воздушного теплоносителя 80% идет в экологически безопасном режиме. При этом следует отметить, что массовая доля ГОП ОЯТ составляет всего 20%.

На рисунке 2.4 представлены характерные равновесные составы основных газообразных (а) и конденсированных (б) продуктов плазменной утилизации горючих отходов переработки ОЯТ в виде оптимальной по составу водно-органической композиции ВОК-1 при массовой доле воздушного плазменного теплоносителя 65%.

а)                                                     б)

Рисунок 2.4 - Равновесный состав газообразных (а) и конденсированных (б) продуктов плазменной утилизации горючих отходов переработки ОЯТ в воздушной плазме (65% Воздух : 35% ВОК-1)

Из анализа равновесных составов (рисунок 2.4) следует, что при массовой доле воздушного плазменного теплоносителя 65% основными газообразными продуктами плазменной утилизации горючих отходов переработки ОЯТ в виде ВОК-1 при температурах до 1500 К являются N2, H2O, и CO2..

При температурах до 800 K основным конденсированным продуктом также является ортофосфорная кислота, эффективно связывающая фосфор.

Незначительное количество сажи C(c), CO, NO, NO2 и HCl указывает на то, что процесс плазменной утилизации горючих отходов переработки ОЯТ в виде оптимальной по составу горючей водно-органической композиции ВОК-1 в воздушной плазме при массовой доле воздушного теплоносителя 65% идет в экологически безопасном режиме.

На рисунке 2.5 представлены характерные равновесные составы основных газообразных (а) и конденсированных (б) продуктов плазменной утилизации горючих отходов переработки ОЯТ в виде оптимальной по составу водно-органической композиции ВОК-2 при массовой доле воздушного плазменного теплоносителя 65%.

а)                                            б)

Рисунок 2.5 - Равновесный состав газообразных (а) и конденсированных (б) продуктов плазменной утилизации горючих отходов переработки ОЯТ в воздушной плазме (65% Воздух : 35% ВОК-2)

Из анализа равновесных составов (рисунок 2.5) следует, что при массовой доле воздушного плазменного теплоносителя 65% основными газообразными продуктами плазменной утилизации горючих отходов переработки ОЯТ в виде ВОК-2 при температурах до 1500 К являются N2, H2O, и CO2.

При температурах до 800 K основными конденсированными продуктами являются хлориды металлов FeCl2(c), СoCl2(c) и SrCl2(c), эффективно связывающие хлор. В интервале температур 800-1500 K образуются простые оксиды металлов МoO2(c), Nd2O3 (c), ZrO2(с), Y2O3(c), СeO2(c), а также сложные фосфорсодержащие оксиды металлов (NaPO3(c), СsPO3(c), Sr2P2O7(c) и Sr3P2O8(c), эффективно связывающие фосфор.

Незначительное количество сажи C(c), CO, NO, NO2 и HCl указывает на то, что процесс плазменной утилизации горючих отходов переработки ОЯТ в виде оптимальной по составу горючей водно-органической композиции ВОК-2 в воздушной плазме при массовой доле воздушного теплоносителя 65% также идёт в экологически безопасном режиме. При этом следует отметить образование в конденсированной фазе магнитной окиси железа.

Дальнейшее увеличение массовой доли воздуха вплоть до 90% не приводит к существенным изменениям равновесных составов основных газообразных и конденсированных продуктов плазменной утилизации горючих отходов переработки ОЯТ в виде оптимальной по составу водно-органической композиции ВОК-2, а только снижает производительность процесса по отходу.

Таким образом, плазменная утилизация горючих отходов переработки ОЯТ в виде оптимальных по составу водно-органических композиций ВОК-1 и ВОК-2 позволяет исключить стадию выпаривания, существенно снизить удельные энергозатраты на процесс, увеличить массовую долю ГОП ОЯТ с 20% до 35%, а также применить магнитную сепарацию для эффективного извлечения дисперсных твёрдых продуктов плазменной утилизации горючих отходов переработки ОЯТ в виде ВОК-2.

С учётом полученных результатов могут быть рекомендованы для практической реализации процесса плазменной утилизации горючих отходов переработки ОЯТ в воздушной плазме следующие оптимальные режимы:

·    интервал рабочих температур (1200±100) К;

·        состав ВОК-2 (50% отходы переработки ОЯТ:17,5% ТБФ:32,5% ГХБД);

·        массовое отношение фаз (65% воздух : 35% ВОК).

.3 Оценка энергозатрат на процесс плазменной утилизации горючих отходов переработки ОЯТ

Оценка энергозатрат на процесс плазменной утилизации горючих отходов переработки ОЯТ проводилась с помощью лицензионной программы «TERRA». С помощью этой программы были рассчитаны полные энтальпии Jт продуктов плазменной утилизации водно-органических композиций на основе ГОП ОЯТ. Далее определялись общие энергозатраты на процесс плазменной утилизации по формуле:

 [кДж/кг]                                                              (2.3)

гдеэнтальпии равновесных продуктов процесса плазменной утилизации при температуре 300 К и Т.

Затем рассчитывались удельные энергозатраты на утилизацию ГОП ОЯТ:

 [кДж/кг]                                                                  (2.4)

Где Z - массовая доля горючего отхода

В таблице 2.1÷2.5 и на рисунке 2.6 представлены результаты расчетов энергозатрат на процесс плазменной утилизации ГОП ОЯТ при оптимальных массовых долях воздушного плазменного теплоносителя в виде ГОП ОЯТ и оптимальных по составу водно-органических композиций ВОК-1 и ВОК-2.

Таблица 2.1 - Энергозатраты на процесс плазменной утилизации ВОК-1 в воздушной плазме (65% воздух : 35% ВОК-1)

T, К

IT, кДж/кг

IT-I300, кДж/кг

Эуд, кДж/кг

Эуд, МДж/кг

300

-4660

0

0

0

500

-4420

240

685,71

0,69

1000

-3730

930

2657,14

2,66

1500

-3020

1640

4685,71

4,69

2000

-2140

2520

7200,0

7,2

2500

-805,8

3854,2

11012,0

11,01

3000

1792,9

6452,9

18436,86

18,44


Таблица 2.2 - Энергозатраты на процесс плазменной утилизации ВОК-2 в воздушной плазме (65% воздух : 35% ВОК-2)

T, К

IT, кДж/кг

IT-I300, кДж/кг

Эуд, кДж/кг

Эуд, МДж/кг

300

-4820

0

0

0

500

-4570

250

1428,57

1,43

1000

-3840

980

5600,0

5,60

1500

-3100

1720

9828,57

9,83

2000

-2240

2580

14742,86

14,74

2500

-963

3857

22040,0

22,04

3000

1714,4

6534,4

37339,43

37,34


Таблица 2.3 - Энергозатраты на процесс плазменной утилизации ГОП ОЯТ в воздушной плазме (80% воздух : 20% Экстрагент (35%ТБФ : 65%ГХБД))

T, К

IT, кДж/кг

IT-I300, кДж/кг

Эуд, кДж/кг

Эуд, МДж/кг

300

-2990

0

0

0

500

-2780

210

1050,0

1,05

1000

-2160

830

4150,0

4,15

1500

-1540

1450

7,25

2000

-768,1

2221,9

11109,50

11,11

2500

380,17

3370,17

16850,85

16,85

3000

2314,7

5304,7

26523,50

26,52


Таблица 2.4 - Энергозатраты на процесс плазменной утилизации ГОП ОЯТ в воздушной плазме (80% воздух : 20% Экстрагент (30%ТБФ : 70%ГХБД))

T, К

IT, кДж/кг

IT-I300, кДж/кг

Эуд, кДж/кг

Эуд, МДж/кг

300

-2810

0

0

0

500

-2600

210

1050,0

1,05

1000

-1970

840

4200,0

4,20

1500

-1340

1470

7350,0

7,35

2000

-582,5

2227,5

11137,50

11,14

2500

517,05

3327,05

16635,25

16,64

3000

2399,6

5209,6

26048,0

26,05


Таблица 2.5 - Энергозатраты на процесс плазменной утилизации ГОП ОЯТ в воздушной плазме (80% воздух : 20% Экстрагент (40%ТБФ : 60%ГХБД))

T, К

IT, кДж/кг

IT-I300, кДж/кг

Эуд, кДж/кг

Эуд, МДж/кг

300

-3040

0

0

0

500

-2820

220

1100,0

1,10

1000

-2110

930

4650,0

4,65

1500

-1460

1580

7900,0

7,90

2000

-722,6

2317,4

11587,0

11,59

2500

301,83

3341,83

16709,15

16,71

3000

2244,8

5284,8

26424,0

26,42


Рисунок 2.6 - Удельные энергозатраты на процесс плазменной утилизации ГОП ОЯТ в воздушной плазме

Из анализа полученных результатов следует, что удельные энергозатраты сильно зависят от рабочей температуры процесса.

С учетом полученных результатов могут быть рекомендованы для практической реализации следующие оптимальные режимы:

•        состав ВОК-2: (50% ОП ОЯТ : 17,5% ТБФ : 32,5% ГХБД)

•        массовое отношение фаз: (65% Воздух : 35% ВОК-2)

•        рабочая температура (1200±100 К)

•        Эуд=3,5 МДж/кг (ОП ОЯТ + ГОП ОЯТ)

3. Экспериментальное исследование процесса плазменной утилизации горючих отходов переработки ОЯТ

.1 Описание схемы лабораторного плазменного стенда

Лабораторный плазменный стенд «Плазменный модуль на базе высокочастотного генератора ВЧГ8-60/13-01» предназначен для исследования процессов плазменного горения различных горючих композиций в условиях воздушной плазмы ВЧФ-разряда (рисунок - 3.1).

Плазменный стенд включает высокочастотный генератор ВЧГ8-60/13-01 (колебательная мощность до 60 кВт, рабочая частота 13,56 МГц), от которого через коаксиальный вывод 6 высокочастотная энергия подается на водоохлаждаемый медный электрод 4 ВЧФ-плазмотрона 3, предназначенного для генерирования воздушных плазменных струй со среднемассовой температурой до 4000 K. Разрядная камера ВЧФ-плазмотрона изготовлена из кварцевой трубки диаметром 50 мм и длиной 860 мм [15].

Высоконапорный вытяжной вентилятор ВР12-26 (№4) 9 обеспечивает прокачку плазмообразующего газа (воздуха) через ВЧФ-плазмотрон 3, а также прокачку воздуха через реактор.

Узел ввода плазмообразующего газа, установленный на входе в ВЧФ-плазмотрон, снабжен импеллером для закрутки поступающего плазмообразующеого газа и позволяет регулировать входную площадь импеллера в пределах SШР = 0÷25 см2.

Импеллер 7 с шибером, установленный на входе в реактор, предназначен для закрутки поступающего в реактор воздуха и позволяет регулировать входную площадь импеллера 7 в пределах SШР = 0÷1650 см2.

Рисунок 3.1 - Схема лабораторного плазменного стенда «Плазменный модуль на базе высокочастотного генератора ВЧГ8-60/13-01»: 1 - диспергатор, 2 - ВЧФ-разряд, 3 - ВЧФ-плазмотрон; 4 - медный электрод; 5 - корпус; 6 - коаксиальный вывод; 7 - импеллер реактора; 8 - узел «мокрой» очистки отходящих газов; 9 - вытяжной вентилятор (ВР 12-26, №4), 10 - воздуховод, 11 - газоанализатор «Quintox» КМ 9106, 12 - пробоотборник; 13 защитный кожух пирометра, 14 - пирометр IPE 140/45, ВЧГ - высокочастотный генератор ВЧГ8-60/13-01

Газоанализатор 11 с пробоотборником 12, предназначен для определения содержания в отходящих после реактора газах загрязняющих веществ (CO, NO, NO2, SO2, CxHy) и измерений с помощью трубки Пито скорости воздушного потока после реактора в газоходе диаметром 250 мм (Sгхд=500 см2), а также измерений скорости плазмообразующего газа (воздуха) через ВЧФ-плазмотрон.

Пирометр 14 предназначен для бесконтактного измерения температуры плазменного горения в реакторе горючих диспергированных водно-органических композиций по линии поглощения образующегося диоксида углерода.

3.2 Исследование режимов работы системы «ВЧГ-генератор - ВЧФ-плазмотрон»

На первом этапе была проведена оптимизация режимов работы системы «ВЧ-генератор - ВЧФ-плазмотрон». Для этого были определены потери тепловой мощности на водоохлаждаемых теплонапряженных элементах генератора (анод генераторной лампы и сеточная индуктивность) и плазмотрона (электрод и корпус).

При расчете потерь тепловой мощности использовались следующие соотношения.

Мощность, потребляемая генератором от промышленной сети

                                                                              (3.1)

где Ia - ток анода, А;

Uа - напряжение анода, кВ.

Мощность, выделяемая на аноде

, кВт                                                         (3.2)

где - массовый расход воды, кг/c;

Ср - теплоемкость воды, ккал/кг·оС.

∆tа - разность начальной и конечной температуры охлаждающей воды, 0С;

Мощность, выделяемая на сеточной индуктивности:

, кВт                                                            (3.3)

где mc - массовый расход воды, кг/c;

Ср - теплоемкость воды, ккал/кг· оС.

∆tc - разность начальной и конечной температуры охлаждающей воды, 0С;

Мощность, выделяемая на электроде

, кВт                                                       (3.4)

где - массовый расход воды, кг/c;

Ср - теплоемкость воды, ккал/кг· оС.

∆tэл - разность начальной и конечной температуры охлаждающей воды, 0С;

Мощность, выделяемая на корпусе плазмотрона:

, кВт                                                         (3.5)

где - массовый расход воды, кг/c;

Ср - теплоемкость воды, ккал/кг· оС.

- разность начальной и конечной температуры охлаждающей воды, 0С;

Мощность ВЧФ-разряда рассчитывалась по формуле:

Рразр=Р0 - ( Ра + Рс + Рэ ), кВт                                                   (3.6)

Мощность плазменной струи есть разность между мощностью ВЧФ-разряда и мощностью, выделяющейся на корпусе плазмотрона:

Рстр = Рразр - Ркп , кВт                                                               (3.7)

Энтальпия плазменной струи:

НТ = Н300 + Рразр/Qпг, кДж/кг                                                  (3.8)

где Qпг - массовый расход плазмообразующего газа, кг/с.

Коэффициент полезного действия ВЧФ-плазмотрона:

                                                                      (3.9)

Установочный коэффициент полезного действия плазменного стенда:

                                                                       (3.10)

Среднемассовая температура воздушной плазменной струи определялась из графической зависимости энтальпии воздуха от его температуры [17], представленной на рисунке 3.2.

Рисунок 3.2 - Зависимость энтальпии воздуха от его температуры

 

Измерение расхода плазмообразующего газа через разрядную камеру ВЧФ-плазмотрона.

Для проведения измерений расхода плазмообразующего газа через ВЧФ-плазмотрон на его входе был заменён узел ввода плазмообразующего газа с импеллером, имеющем входную площадь Sпг = 25 см2, на равноценную по входной площади трубку из фторпласта диаметром 55 мм (Sтр = 24,2 см2) и длиной 300 мм, в нижней части которой через отверстие диаметром 8 мм устанавливалась по центру трубка Пито и после ориентирования приемного отверстия строго навстречу потоку воздуха она закреплялась. Трубка Пито определяет давление набегающего потока по следующей формуле:


                                                                             (3.11)

где  - полное давление;

 - статическое давление;

 - плотность воздуха при температуре Т;

 - напор, создаваемый набегающим потоком.

Из формулы (3.11) определяется скорость набегающего потока

                                                                   (3.12)

Далее рассчитывался объёмный расход плазмообразующего газа (воздуха) через ВЧФ-плазмотрон по формуле

                                                                                (3.13)

где  - скорость плазмообразующего газа через фторпластовую трубку;

 - площадь поперечного сечения фторпластовой трубки.

С учетом полученных данных определялся расход воздуха через реактор по следующей формуле

                                                                               (3.14)

где  - расход воздуха через реактор;

 - расход плазмообразующего газа через газоход;

 - расход плазмообразующего газа через ВЧФ-плазмотрон.

Измерения скорости плазмообразующего газа через ВЧФ-плазматрон в процессе опытов производились при различной входной площади импеллера реактора, которая изменялась путем перекрытия шибером сегментов импеллера реактора (например, 3х6 означает, что открыты восемнадцать сегментов единичной площадью 55 см2 и общей площадью 990 см2).

В таблице 3.1 приведены результаты измерений трубкой Пито давлений проходящего через ВЧФ-плазмотрон плазмообразующего газа (воздуха), а также рассчитанные на их основе скорости и расходы плазмообразующего газа при различной входной площади импеллера реактора (Sимп ).

На рисунке 3.3 показано влияние входной площади импеллера реактора (SИМП) на объёмный расход плазмообразующего газа через ВЧФ-плазмотрон (без узла ввода плазмообразующего газа).

Рисунок 3.3 - Влияние входной площади импеллера реактора на расход плазмообразующего газа (воздуха) через ВЧФ-плазмотрон

Из анализа полученных зависимостей следует, что увеличение входной площади импеллера реактора с 330 см2 (3х2) до 1650 см2 (3х10) приводит к заметному снижению объёмного расхода воздуха через ВЧФ-плазмотрон [18].

Таблица 3.1 - Определение расхода плазмообразующего газа через ВЧФ-плазмотрон

№ п/п

Sимп

Pпг, мБар

Pср

Pпг

Тпг

ρвозд

Vпг

Qпг


3хn

см2

1

2

3

4

5

6

7

мБар

Па

кг/м3

м/с

м3/с

м3/ч

1

3х10

1650

0,2

0,19

0,19

0,64

0,05

0,17

0,37

0,26

25,85714

15

1,225

6,497364

0,015724

56,60504

2

3х8

1320

0,74

1,14

1,18

0,7

1,15

0,55

0,9

0,91

90,85714

15

1,225

12,17942

0,029474

106,1071

3

3х6

990

1,01

1,86

1,51

1,43

1,43

1,93

1,28

1,49

149,2857

15

1,225

15,61191

0,037781

136,011

4

3х4

660

3,21

2,3

2,89

2,33

3,88

2,46

2,96

2,86

286,1429

15

1,225

21,61416

0,052306

188,3026

5

3х2

330

6,55

5,31

5,39

6,54

5,74

5,5

5,97

5,86

585,7143

15

1,225

30,92359

0,074835

269,4063

1

3х10

1650

0,46

0,51

0,42

0,47

0,03

0,35

0,2

0,35

34,85714

15

1,225

7,543847

0,018256

65,72199

2

3х8

1320

0,88

0,97

0,96

0,72

0,46

0,26

0,36

0,66

65,85714

15

1,225

10,36928

0,025094

90,33712

3

3х6

990

1,71

1,7

1,32

1,79

1,24

1,61

1,75

1,59

158,8571

15

1,225

16,10461

0,038973

140,3034

4

3х4

660

2,96

3,25

3,1

2,78

2,84

2,57

2,94

293,7143

15

1,225

21,89825

0,052994

190,7776

5

3х2

330

5,98

6,99

5,43

5,94

6,47

5,4

5,99

6,03

602,8571

15

1,225

31,37286

0,075922

273,3204

1

3х10

1650

0,61

0,08

0,44

0,09

0,18

0,4

0,33

0,30

30,42857

15

1,225

7,048354

0,017057

61,40526

2

3х8

1320

0,97

0,99

0,81

0,52

0,33

1,02

0,4

0,72

72

15

1,225

10,84209

0,026238

94,45633

3

3х6

990

1,69

1,61

1,32

0,96

2,21

1,6

1,2

1,51

151,2857

15

1,225

15,71614

0,038033

136,919

4

3х4

660

2,3

2,64

2,35

2,5

2,66

3,21

2,34

2,57

257,1429

15

1,225

20,48963

0,049585

178,5057

5

3х2

330

6,09

6,19

7,31

7,1

5,46

6,24

7,4

6,54

654,1429

15

1,225

32,68009

0,079086

284,709



Измерение расхода воздуха через реактор и газоход (без узла ввода плазмообразующего газа).

Измерения скорости воздуха через газоход после реактора плазменного стенда в процессе опытов производились с фторпластовой трубкой (вместо узла ввода плазмообразующего газа в ВЧФ-плазмотрон) при различной входной площади импеллера реактора, которая изменялась путем перекрытия шибером сегментов импеллера реактора (например, 3х8 означает, что открыты двадцать четыре сегмента единичной площадью 55 см2 и общей площадью 1320 см2).

В таблице 3.2 приведены результаты измерений трубкой Пито давлений проходящего через газоход после реактора плазменного стенда воздуха, а также рассчитанные на их основе скорости и расходы воздуха через газоход и реактор плазменного стенда при различной входной площади импеллера реактора (Sимп).

На рисунке 3.4 показано влияние входной площади импеллера реактора на объёмный расход воздуха через реактор, газоход и ВЧФ-плазмотрон (без узла ввода плазмообразующего газа).

Рисунок 3.4 - Влияние входной площади импеллера реактора на объёмный расход воздуха через газоход, реактор и ВЧФ-плазмотрон (без узла ввода плазмообразующего газа)

Таблица 3.2 - Определение расхода плазмообразующего газа через газоход и реактор плазменного стенда

№ п/п

Sимп

Pгхд, мБар

Pср

Pгхд

Тгхд

ρвозд

Vгхд

Qгхд

Qp


3хn

см2

1

2

3

4

5

6

7

мБар

Па

кг/м3

м/с

м3/с

м3/ч

м3/ч

1

3х10

1650

1,61

1,65

1,6

1,52

1,79

1,54

1,43

1,59

159,1429

15

1,225

16,11909

0,805955

2901,436

1208.2629

2

3х8

1320

1,39

1,66

1,41

1,59

1,43

1,59

1,54

1,52

151,5714

15

1,225

15,73097

0,786549

2831,575

2725.4679

3

3х6

990

1,33

1,39

1,33

1,52

1,37

1,51

1,24

1,38

138,4286

15

1,225

15,03349

0,751675

2706,028

2570.017

4

3х4

660

1,14

1,07

1,28

1,18

1,24

1,05

1,09

1,15

115

15

1,225

13,70238

0,685119

2466,428

1278.1254

5

3х2

330

0,69

0,51

0,65

0,61

0,65

0,73

0,58

0,63

63,14286

15

1,225

10,15334

0,507667

1827,602

1558.1457

1

3х10

1650

1,41

1,55

1,52

1,48

1,54

1,42

1,48

1,49

148,5714

15

1,225

15,57452

0,778726

2803,413

2737.6910

2

3х8

1320

1,55

1,37

1,54

1,37

1,36

1,27

1,45

1,42

141,5714

15

1,225

15,20319

0,76016

2736

2646.2368

3

3х6

990

1,42

1,45

1,31

1,39

1,32

1,29

1,59

1,40

139,5714

15

1,225

15,09542

0,754771

2717,176

2576.8726

4

3х4

660

1,25

0,91

1,18

1,29

1,06

1,31

1,09

1,16

115,5714

15

1,225

13,7368

0,686819

2472,548

2281.7704

5

3х2

330

0,6

0,52

0,75

0,55

0,69

0,73

0,74

0,65

65,42857

15

1,225

10,33548

0,516774

1860,386

1587.0656

1

3х10

1650

1,35

1,61

1,74

1,46

1,54

1,54

1,59

1,55

154,7143

15

1,225

15,89323

0,794661

2860,781

2799.3757

2

3х8

1320

1,46

1,29

1,57

1,29

1,62

1,68

1,36

146,7143

15

1,225

15,47687

0,773844

2785,837

2691.3806

3

3х6

990

1,37

1,41

1,33

1,31

1,2

1,29

1,38

1,33

132,7143

15

1,225

14,71993

0,735997

2649,588

3512.669

4

3х4

660

0,95

0,93

1,16

1,1

1,09

1,05

1,2

1,07

106,8571

15

1,225

13,20835

0,660418

2377,504

2198.9983

5

3х2

330

0,51

0,53

0,55

0,55

0,47

0,51

0,54

0,52

52,28571

15

1,225

9,239287

0,461964

1633,072

1378.363



Из анализа полученных зависимостей следует, что увеличение входной площади импеллера реактора с 165 см2 (3х1) до 1155 см2 (3х7) приводит к заметному росту объёмного расхода воздуха через реактор и газоход и небольшому снижению расхода плазмообразующего газа через ВЧФ-плазмотрон, после чего эти расходы стабилизируются [18].

Измерение расхода плазмообразующего газа через реактор и газоход (с узлом ввода плазмообразующего газа).

Измерения скорости воздуха через газоход после реактора плазменного стенда в процессе опытов производились с узлом ввода плазмообразующего газа в ВЧФ-плазмотрон (без фторпластовой трубки) в процессе опытов производились при различной входной площади импеллера реактора, которая изменялась путем перекрытия шибером сегментов импеллера реактора (например, 3х5 означает, что открыты пятнадцать сегментов единичной площадью 55 см2 и общей площадью 825 см2).

В таблице 3.3 приведены результаты измерений трубкой Пито давлений проходящего через газоход после реактора плазменного стенда воздуха, а также рассчитанные на их основе скорости и расходы воздуха при различной входной площади импеллера реактора (Sимп).

Таблица 3.3 - Определение расхода плазмообразующего газа через реактор и газоход плазменного стенда

№ п/п

Sимп

Pгхд, мБар

Pср

Pгхд

Тгхд

ρвозд

Vгхд

Qгхд


3хn

см2

1

2

3

4

5

6

7

мБар

Па

кг/м3

м/с

м3/с

м3/ч

1

3х10

1650

3,2

3,26

3,15

3,26

3,31

3,13

3,15

3,21

320,8571

15

1,225

22,88773

1,144387

4119,792

2

3х9

1485

3,31

3,35

3,35

3,15

3,13

3,38

3,3

3,28

328,1429

15

1,225

23,14613

1,157307

4166,304

3

3х7

1155

3,01

3,2

3,24

3,16

2,97

3,16


3,12

312,3333

15

1,225

22,58167

1,129084

4064,701

4

3х5

825

3,08

3,05

3,06

3,02

2,96

3,02

3,01

3,03

302,8571

15

1,225

22,23657

1,111824

4002,565

5

3х3

495

2,67

2,7

2,74

2,64

2,64

2,6

2,56

2,56

256

15

1,225

20,80031

1,040016

3744,057

6

3х1

165

1,83

1,7

1,71

1,75

1,64

1,74

1,79

1,74

173,7143

15

1,225

16,84088

0,842044

3031,358

1

3х10

1650

3,44

,4

3,63

3,35

3,34

3,3

3,37

3,40

340,4286

15

1,225

23,57545

1,178772

4243,581

2

3х9

1485

3,49

3,39

3,43

3,35

3,51

3,21

3,34

3,39

338,8571

15

1,225

23,52097

1,176049

4233,775

3

3х7

1155

3,19

3,02

3,31

3,34

3,2

3,35


3,24

323,5

15

1,225

22,9818

1,14909

4136,725

4

3х5

825

3,05

3,12

3,07

3,17

3,12

3,03


3,09

309,3333

15

1,225

22,47296

1,123648

4045,133

5

3х3

495

2,64

2,71

2,84

2,69

2,47

2,79

2,75

2,70

269,8571

15

1,225

20,99007

1,049504

3778,213

6

3х1

165

1,78

1,71

1,98

1,77

1,77

1,8

1,87

1,81

181,1429

15

1,225

17,19719

0,85986

3094,495

1

3х10

1650

3,33

3,21

3,42

3,62

3,4

3,38

3,43

3,40

339,8571

15

1,225

23,55565

1,177783

4240,018

2

3х8

1485

3,45

3,1

3,31

3,49

3,19

3,45

3,47

3,35

335,1429

15

1,225

23,39171

1,169585

4210,507

3

3х6

1155

3,25

3,39

3,13

3,06

3,17

3,12

3,19

3,19

318,7143

15

1,225

22,81118

1,140559

4106,012

4

3х4

825

3,15

3,03

3,13

3,03

3,22

3,24

3,16

316,1429

15

1,225

22,71897

1,135949

4089,415

5

3х2

495

2,89

2,65

2,84

2,78

2,74

2,65

2,96

2,79

278,7143

15

1,225

21,33175

1,066588

3839,716

6

3х1

165

1,82

1,89

1,82

1,93

1,96

1,92

1,8

1,88

187,7143

15

1,225

17,50635

0,875318

3151,143



На рисунке 3.5 показано влияние входной площади импеллера реактора на объёмный расход воздуха через реактор, газоход и ВЧФ-плазмотрон (с узлом ввода плазмообразующего газа).

Рисунок 3.5 - Влияние входной площади импеллера реактора на объёмный расход воздуха через газоход, реактор и ВЧФ-плазмотрон (с узлом ввода плазмообразующего газа)

Из анализа полученных зависимостей следует, что увеличение входной площади импеллера реактора с 165 см2 (3х1) до 1155 см2 (3х7) также приводит к заметному росту объёмного расхода воздуха через реактор и газоход и небольшому снижению расхода плазмообразующего газа через ВЧФ-плазмотрон, после чего эти расходы стабилизируются. При этом замена фторпластовой трубки на узел ввода плазмообразующего газа в ВЧФ-плазмотрон не оказала существенного влияния на величины этих расходов.

В таблице 3.4 приведены режимы работы генератора ВЧГ и ВЧФ-плазмотрона при различной входной площади шибера реактора.

Таблица 3.4 - Режимы работы генератора ВЧГ и ВЧФ-плазмотрона

№ оп.

Sшр, см2

Ua, кВ

Ia, А

Iс, А

Рр, кВт

Рстр, кВт

mпг·10-3, кг/с

Hт, кДж/кг

Тстр, 0С

уст, %

1

825

5,8

3,0

1,2

6,13

5,99

0,055

544

127

34,4

2

825

6,5

3,5

1,2

9,46

9,33

0,055

470

202

41,6

3

825

7,0

4,0

1,2

13,55

13,42

0,055

409

277

47,9

4

990

5,7

3,0

1,2

6,94

6,88

0,047

447

177

40,3

5

990

6,4

3,5

1,2

10,54

10,47

0,047

524

247

46,8

6

990

7,0

4,0

1,2

13,87

13,78

0,047

594

317

49,2

7

1155

5,8

3,0

1,2

6,2

6,06

0,04

452

177

34,8

8

1155

6,4

3,5

1,2

9,8

9,67

0,04

542

277

43,2

9

1155

7,0

4,0

1,2

13,67

13,54

0,04

639

367

48,4

10

1320

5,8

3,0

1,2

6,89

6,84

0,033

508

227

40,0

11

1320

6,4

3,5

1,2

11,0

10,96

0,033

632

347

48,9

12

1320

7,0

4,0

1,2

15,16

15,13

0,033

759

477

54,0

13

1485

5,8

3,0

1,2

5,89

5,77

0,027

514

227

33,2

14

1485

6,4

3,5

1,2

9,22

9,10

0,027

637

367

40,6

15

1485

7,0

4,0

1,2

13,34

13,23

0,027

790

487

47,4

16

1650

5,8

3,0

1,2

7,98

7,96

0,021

683

377

46,5

17

1650

6,4

3,5

1,2

11,41

11,39

0,021

848

527

50,8

18

1650

7,0

4,0

1,2

15,48

15,44

0,021

1043

727

55,2


Из таблицы видно, что оптимальный режим работы плазменного стенда с максимальным установочным КПД (более 50%) достигается в опытах 12 ,17 и 18.

На рисунке 3.6 показано влияние мощности ВЧФ-разряда и входной площади шибера реактора на температуру воздушной плазменной струи, генерируемой ВЧФ-плазмотроном.

Рисунок 3.6 - Влияние мощности ВЧФ-разряда и входной площади шибера реактора на температуру воздушной плазменной струи, генерируемой ВЧФ-плазмотроном.

Из анализа полученной зависимости следует, что мощность плазменной струи и площадь шибера оказывают существенное влияние на среднемассовую температуру воздушной плазменной струи, генерируемой ВЧФ-плазмотроном.

На рисунке 3.7 показано влияние мощности ВЧФ-разряда и входной площади шибера реактора на установочный КПД плазменного модуля на базе высокочастотного генератора ВЧГ8-60/13-01.

Рисунок 3.7 - Влияние мощности ВЧФ-разряда и входной площади шибера реактора на установочный КПД плазменного модуля на базе высокочастотного генератора ВЧГ8-60/13-01.

Из анализа полученной зависимости следует, что увеличение входной площади шибера реактора от 825 до 1320 см2 приводит к плавному росту установочного КПД. Увеличение входной площади шибера реактора свыше 1320 см2 приводит к существенному росту установочного КПД.

Существенное влияние на установочный КПД плазмотрона оказывает увеличение мощности плазменной струи. При этом, максимальный установочный КПД (более 50%) достигается при мощности плазменной струи более 11,4 кВт и входной площади шибера не менее 1320 см2.

3.3 Исследование и оптимизация процесса плазменного горения модельных горючих водно-органических композиций

Для подтверждения полученных расчетных данных были проведены экспериментальные исследования на модельных горючих водно-органических композициях «Вода - дизельное топливо», имеющих близкие составы и показатели горения.

На первом этапе были проведены экспериментальные исследования по определению температуры плазменной струи, генерируемой ВЧФ-плазмотроном, необходимой для надежного «розжига» подаваемой в реактор диспергированной горючей водно-органической композиции. В результате проведенных исследований установлено, что надежный «розжиг» реактора происходит при температуре плазменной струи не менее 227 0С и входной площади шибера реактора не более 1320 см2 (опыт №10 Таблица 3.4).

Таблица - 3.5 Показатели горения горючих веществ

Наименование

Твсп, 0С

Твоспл, 0С

Тсамовоспл, 0С

Трибутилфосфат

144

175

345

Гексахлорбутадиен

-

-

580

Дизельное топливо

62

100

300


Из сравнения полученной оптимальной температуры «розжига» горючей композиции в реакторе с данными таблицы 3.5 следует, что «розжиг» реактора происходит за счет воспламенения горючего отхода, имеющего температуру вспышки менее 227 0С с последующим повышение рабочей температуры до 1000-1200 0С, что обеспечивает самовоспламенение и горение трудно-горючего отхода в виде ГХБД [19].

На втором этапе исследовано влияние мощности ВЧФ-разряда (анодного тока генератора) и содержания воды в модельной водно-органической композиции на рабочую температуру плазменного горения.

На рисунке 3.8 показано влияние анодного тока генератора (мощности ВЧФ-разряда) и содержания воды в водно-органической композиции на основе дизельного топлива на рабочую температуру плазменного горения модельных горючих водно-органических композициях «Вода - дизельное топливо» (расход 1000 л/ч).

Рисунок 3.8 ‒ Влияние анодного тока генератора и содержания воды в водно-органической композиции на рабочую температуру плазменной утилизации отходов переработки ОЯТ

Из анализа полученной графической зависимости следует, что во всём диапазоне изменения анодного тока генератора температура плазменной утилизации диспергированных водно-органических композиций в реакторе достигает максимального значения ≈1200 0С при содержании воды в композиции ≈50%, что удовлетворительно согласуется с расчетными данными [19]. Отклонение содержание воды от оптимального в меньшую или большую сторону приводит к уменьшению рабочей температуры горения модельной горючей водно-органической композиции в реакторе.

Таким образом, полученные результаты указывают на хорошее согласие по содержанию составов горючих водно-органических композиций полученных расчетным и проверенных экспериментальным путем.

4. Экономическая часть

.1 Технико-экономическое обоснование ВКР

Развитие ядерной энергетики возможно лишь при реализации всех стадий замкнутого ядерного цикла, в том числе - переработки отработавшего топлива АЭС, т.е. при условии развития радиохимической промышленности.

Химическая переработка отработавшего ядерного топлива повышает его эффективность за счет выделения урана и плутония, т.е. повторного их использования в ядерных реакторах.

Существующая технология утилизации отходов переработки ОЯТ является процессом многостадийным, длительным, энергоёмким и не предусматривает возможности дальнейшего использования образующихся со временем ценных, благородных и других металлов.

В данной работе я рассматриваю плазменный способ утилизации горючих отходов переработки отработавшего ядерного топлива.

Для эффективного использования научного потенциала научно-исследовательской работы (НИР) необходимо прилагать усилия не только к непосредственно её разработке, но и к проведению её анализа с точки зрения экономических требований, то есть определить затраты на разработку, продолжительность работ, рассмотреть вопрос об экономической эффективности НИР.

В организационно-экономической части выпускной квалификационной работы рассмотрены следующие вопросы:

. Планирование НИР

а) Планирование этапов и работ по выполнению НИР.

б) Определение трудоемкости выполнения НИР.

в) Разработка календарного плана работ.

. Определение плановой себестоимости проведения НИР.

4.2 Планирование НИР

.2.1 Планирование этапов и работ по выполнению НИР

Для выполнения научных исследований сформирована рабочая группа, в состав которой входят научный руководитель и дипломник.

Для оптимизации работ удобно использовать классический метод линейного планирования и управления. Результатом такого планирования является составление линейного графика выполнения всех работ. Порядок составления этапов и работ приведен в таблице 4.1.

Таблица 4.1 - Перечень категорий, этапов, работ и распределение исполнителей

Категория

Этап

Содержание работ

Должность исполнителя

Разработка ТЗ на ВКР

1

Составление и утверждение технического задания

руководитель

Выбор направления исследования

2

Изучение проблемы и подбор литературы

дипломник


3

Изучение литературы и выбор методов решения проблемы

дипломник


4

Календарное планирование работ по теме

дипломник

Теоретические и экспериментальные исследования

5

Моделирование технологического процесса на компьютере

руководитель, дипломник


6

Экспериментальные исследования

руководитель, дипломник


7

Анализ и обработка полученных результатов

дипломник


8

Оценка эффективности полученных результатов

руководитель, дипломник

Обобщение и оценка результатов

9

Оформление пояснительной записки и графических работ

дипломник


10

Подготовка к защите темы


4.2.2 Определение трудоемкости выполнения НИР

Трудоемкость выполнения НИР оценивается экспертным путем в человеко-днях и носит вероятностный характер, т.к. зависит от множества трудно учитываемых факторов. Для определения ожидаемого (среднего) значения трудоемкости работ tож используется следующая формула

 

где tожi - ожидаемая трудоемкость выполнения i-ой работы, чел.-дн.;

tmini - минимально возможная трудоемкость выполнения заданной i-ой работы (оптимистическая оценка: в предположении наиболее благоприятного стечения обстоятельств), чел.-дн.;

tmaxi - максимально возможная трудоемкость выполнения заданной i-ой работы (пессимистическая оценка: в предположении наиболее неблагоприятного стечения обстоятельств), чел.-дн.

Исходя из ожидаемой трудоемкости работ, определяется продолжительность каждой работы в рабочих днях Тр, учитывающая параллельность выполнения работ несколькими исполнителями. Такое вычисление необходимо для обоснованного расчета заработной платы, так как удельный вес зарплаты в общей сметной стоимости научных исследований составляет около 65 %.

 

Где Tpi - продолжительность одной работы, раб.дн.;

tожi - ожидаемая трудоемкость выполнения одной работы, чел.-дн.;

Ч i - численность исполнителей, выполняющих одновременно одну и ту же работу на данном этапе, чел.

4.2.3 Разработка календарного плана работ

Показатель технической готовности темы характеризует отношение продолжительности работ, выполненных на момент исчисления этого показателя, к обшей запланированной продолжительности работ, при этом следует учесть, что период дипломного проектирования составляет примерно 6 месяцев, включая производственную практику, и дипломник выступает в качестве основного исполнителя.

Для начала следует определить удельное значение каждой работы в общей продолжительности работ

 

Где Уi - удельное значение каждой работы, %;

Tpi - продолжительность одной работы, раб.дн.;

Тр - суммарная продолжительность темы, раб.дн.

Техническую готовность темы Гi, можно рассчитать по формуле

 

где ΣTpi - нарастающая продолжительность на момент выполнения i-той работы.

Для удобства построения календарного план-графика, длительность этапов в рабочих днях переводится в календарные дни и рассчитывается по формуле

 

Где TKi - продолжительность выполнения 1 работы в календарных днях;

Трi- продолжительность одной работы в рабочих днях;

k - коэффициент календарности, предназначен для перевода рабочего времени в календарное.

Коэффициент календарности рассчитывается по формуле

 

Где Ткг - количество календарных дней в году;

Твд - количество выходных дней в году;

Тпд - количество праздничных дней в году.

 

Расчетная величина продолжительности работ Тк округляется до целых чисел. Расчетные данные сводятся в таблице 4.2, на основании которой строится календарный план-график.

Таблица 4.2 - Временные показатели проведения НИР

Этап

tmin

tmax

tож

Исполнители

Тр,

Тк,

Уi,

Гi,






раб.дн.

кал.дн

%

%

1

2

3

2,4

руководитель

2,4

4

3,5

3,5

2

6

9

7,2

дипломник

7,2

11

10,5

14

3

7

10

8,2

дипломник

8,2

12

11,9

25,9

4

3

5

3,8

дипломник

3,8

6

5,5

31,4

5

14

18

15,6

руководитель, дипломник

7,8

12

11,4

42,8

6

12

15

13,2

руководитель, дипломник

6,6

10

9,6

52,4

7

6

9

7,2

дипломник

7,2

11

10,5

62,9

8

7

10

8,2

руководитель, дипломник

4,1

6

6

68,9

9

11

14

12,2

дипломник

12,2

18

17,8

86,6

10

8

11

9,2

дипломник

9,2

14

13,4

100

Итого

87,2


68,7

104


100


Календарный план-график в виде диаграммы Ганта - горизонтальный ленточный график, на котором работы по теме представляются протяженными во времени отрезками, характеризующимися датами начала и окончания выполнения данных работ.

График строится на основе данных из таблицы 4.2 с разбивкой по месяцам и декадам (10 дней) за период времени дипломирования. Работы на графике выделены различным цветом в зависимости от исполнителей, ответственных за ту или иную работу. Календарный план-график в виде диаграммы Ганта приведен на рисунке 4.1.

Рис. 4.1 Диаграмма Ганта (красным цветом отображено продолжительность выполнения работ руководителя, синим - дипломника)

4.3 Определение плановой себестоимости проведения НИР

.3.1 Состав затрат, включаемых в себестоимость НИР

Целью планирования себестоимости проведения НИР является экономически обоснованное определение величины затрат на ее выполнение. В плановую себестоимость НИР включаются все затраты, связанные с ее выполнением независимо от источника финансирования. Определение затрат на НИР производится путем калькуляции плановой себестоимости. Она является основным документом, на основании которого осуществляется планирование и учет затрат на выполнение НИР.

Сметно-плановая калькуляция составляется для определения затрат, необходимых для разработки научно-технической темы. Затраты подразделяются на прямые и накладные.

Прямые расходы прямо переносятся на себестоимость разработки. В состав прямых затрат входят:

. Стоимость основных и вспомогательных материалов.

. Заработная плата (ЗП) рабочих.

. Отчисления на социальное страхование, в пенсионный фонд и другие внебюджетные фонды.

. Затраты на электроэнергию.

. Прочие прямые расходы.

Накладные расходы это расходы, переносящиеся пропорционально какой-либо базе, обычно заработной плате.

Накладные расходы включают:

. Расходы по содержанию зданий.

. Расходы по содержанию эксплуатационного оборудования.

. Административно - управленческие расходы.

. Расходы на охрану труда.

. Расходы на санитарно - бытовые нужды.

Величина прямых затрат определяется прямым счетом, это затраты, связанные непосредственно с выполнением конкретной НИР, остальные затраты рассчитываются косвенным способом, это затраты на содержание аппарата управления, общетехнических и общехозяйственных служб.

4.3.2 Формирование и расчёт затрат, включаемых в себестоимость

.3.2.1 Материальные затраты

Этот пункт включает в себя стоимость всех материалов, необходимых для выполнения НИР.

К категории материалов относят:

1)   сырьё, основные и вспомогательные материалы;

2)   покупные полуфабрикаты и комплектующие изделия;

3)   электроэнергия и вода на технологические цели.

Некоторые материалы: ВЧ-генератор, масла и реагенты являются собственностью кафедры Технической физики, поэтому в расчет показателей затрат не берутся. Эксперименты проводились 9 дней по 2 часа (18 часов), мощность установки 100 КВт/час и расход охлаждающей воды (не менее) 1,8 м3/час. Затраты на электроэнергию рассчитываются по формуле

 

где Цэл - тариф на промышленную электроэнергию (2,5 руб за 1 кВт-ч);

Р - мощность оборудования, кВт;

Fo6 - время использования оборудования, ч.

 

Затраты на водоснабжение рассчитываются по формуле

 

где Цвд- тариф на промышленное водоснабжение (8 руб за 1 м3);

Q - расход воды, м3;

Fo6 - время использования оборудования, ч.

 

Материальные затраты находятся по формуле:

 

 

4.3.2.2 Затраты на оплату труда работников

Статья включает основную заработную плату работников, непосредственно занятых выполнением НИР, (включая премии, доплаты) и дополнительную заработную плату.

 

Где Зосн - основная заработная плата;

Здоп - дополнительная заработная плата.

Основная заработная плата руководителя рассчитывается по следующей формуле

 

где Траб - продолжительность работ, выполняемых научно-техническим работником, раб.дн.;

Здн - среднедневная заработная плата работника, руб.

Среднедневная заработная плата рассчитывается по формуле:

 

Где Зм - месячный должностной оклад работника, руб (в качестве месячного оклада дипломника выступает стипендия, которая составляет 2200 руб);

М - количество месяцев работы без отпуска в течение года (при отпуске в 48 раб.дн. М=10,4 месяца, 6-дневная неделя);

Fд - действительный годовой фонд рабочего времени научно-технического персонала (в рабочих днях).

Баланс рабочего времени представлен в таблице 4.3.

Таблица 4.3 - Баланс рабочего времени

Показатели рабочего времени

Руководитель

Дипломник

Календарное число дней

365

365

Количество нерабочих дней -выходные дни -праздничные дни

 52 14

 104 14

Потери рабочего времени -отпуск -невыходы по болезни

 48 -

 24 -

Действительный годовой фонд рабочего времени

251

223


Месячный должностной оклад работника

 

Где Зтс - заработная плата по квалификационной группе, руб. (для доцента Зтс составляет 22300 руб);

кр - районный коэффициент, равный 1,3.

Результаты расчета основной заработанной платы представлены в таблице 4.4.

Таблица 4.4 - Расчёт основной заработной платы

Исполнители

Зтс, руб

кр

Зм, руб

Здн, руб.

Траб раб.дн.

Зосн, руб.

Руководитель

22300

1,3

28990

1201,2

32

38437,7

Дипломник

-

-

2200

110,5

100

11049,3


Дополнительная заработная плата включает оплату за непроработанное время (очередной и учебный отпуск, выполнение государственных обязанностей, выплата вознаграждений за выслугу лет и т.п.) и рассчитывается исходя из 10-15% от основной заработной платы, работников, непосредственно участвующих в выполнение темы

 

где Здоп - дополнительная заработная плата, руб.;

k доп - коэффициент дополнительной зарплаты (кдоп=0,1);

Зосн - основная заработная плата, руб.

В таблице 4.5 приведен расчёт основной и дополнительной заработной платы.

Таблица 4.5 - Заработная плата исполнителей НИР

Заработная плата

Руководитель

Дипломник

Основная зарплата, руб

38437,7

11049,3

Дополнительная зарплата, руб

3843,7

-

Зарплата исполнителя, руб

42281,5

11049,3

Итого по статье Сзп, руб

53330,8


.3.2.3 Отчисления в государственные страховые фонды

Дипломная работа выполнялась с октября 2013 года по январь 2014 года. Сумма отчисления, составляет 30%

Таким образом, выплаты в страховые фонды составят

 

Где  - коэффициент отчислений.

 

4.3.2.4 Прочие прямые расходы

В прочие расходы могут быть включены: затраты на приобретение научно-технической литературы; расходы на пользование Интернетом, аренду спецоборудования, командировки, почтовые и телеграфные расходы.

Прочие расходы составляют 5% от единовременных затрат на реализацию проекта и составят

 

Где  - коэффициент прочих расходов.

 

4.3.2.5 Накладные расходы

В данную статью входят расходы на содержание аппарата управления и общехозяйственных (общеуниверситетских) служб, которые в равной степени относятся ко всем выполняемым НИР. По этой статье учитываются оплата труда административно-управленческого персонала, содержание зданий, оргтехники и хозяйственного инвентаря, расходы по охране труда и подготовке кадров.

Накладные расходы в ТПУ составляют 25-35% от суммы основной и дополнительной заработной платы, работников, непосредственно участвующих в выполнение темы. Расчет накладных расходов ведется по следующей формуле

 

Где к накл - коэффициент накладных расходов.

 

На основании полученных данных по отдельным статьям затрат составляется калькуляция плановой себестоимости НИР, приведенная в таблице 4.6.

Таблица 4.6 - Калькуляции плановой себестоимости.

Наименование статей затрат

Сумма, руб.

1. Материалы, руб

4759,2

2. Затраты на оплату труда работников, непосредственно занятых созданием НИР, руб

53330,8

3. Выплаты в страховые фонды, руб

12684,5

4. Прочие прямые расходы, руб

3538,7

5. Накладные расходы, руб

12684,5

Итого себестоимость НИР, Снир, руб

86997,7


Проделав расчеты, получил себестоимость НИР 86997,7 руб., время, необходимое для его выполнения 104 календарных дня.

Эта сумма оправдывается перспективами применения плазменного метода, а также установки на его основе для утилизации горючих отходов переработки ОЯТ. Это позволит существенно сократить объёмы отходов и удельные энергозатраты на их переработку.

5. Охрана труда и техника безопасности

.1 Общие вопросы

Одно из основных направлений профилактической работы по снижению производственного травматизма и профессиональной заболеваемости является повсеместное внедрение комплексной системы управления охраной труда. Одновременно должно осуществляться последовательное повышение качества и эффективности всех средств коллективной и индивидуальной защиты от вредных и опасных производственных факторов, увеличение объема их производства до полного удовлетворения потребностей народного хозяйства и рациональное их использование.

Охрана труда - система законодательных, социально-экономических, организационных, технологических, гигиенических и лечебно-профилактических мероприятий и средств, обеспечивающих безопасность, сохранение здоровья и работоспособности человека в процессе труда.

Опасный производственный фактор - производственный фактор, воздействие которого в определенных условиях приводят к травме или другому внезапному, резкому ухудшению здоровья.

Вредный производственный фактор - производственный фактор, воздействие которого на работающего в определенных условиях приводит к заболеванию или снижению трудоспособности.

Сложность поставленных задач требует использования достижений многих научных дисциплин, прямо или косвенно связанных с задачами создания безопасных условий труда. При разработке требований производственной санитарии используются результаты исследований ряда медицинских и биологических дисциплин.

Успех в решении проблем охраны труда в большой степени зависит от качества подготовки специалистов в этой области, от их умения принимать правильные решения в сложных и изменчивых условиях современного производства.

Правила по охране труда и техники безопасности вводятся в целях предупреждения несчастных случаев, обеспечения безопасных условий труда и являются обязательными для исполнения рабочими, служащими, инженерно-техническими работниками и руководящим составом.

5.2 Основные законодательно - правовые акты по охране труда

Законодательно - правовыми актами по охране труда и охране окружающей среды являются: Конституция Российской Федерации, Кодекс законов о труде Российской федерации (КЗоТ РФ), Уголовный кодекс Российской Федерации, “Основы законодательства РФ об охране труда“, Постановление Верховного Совета РФ “О порядке введения в действие Основ законодательства”, Указ Президента РФ “Об ответственности за нарушение трудовых прав граждан”, “Правила возмещения работодателем вреда, причинённого работникам увечьем, профессиональным заболеванием либо иным повреждением здоровья, связанного с исполнением ими трудовых обязанностей“, утверждённые Постановлением Верховного Совета РФ.

Основные положения об охране труда закреплены Конституцией РФ, Кодексом законов о труде РФ, а также Системой стандартов безопасности труда и постановлением Верховного Совета РФ [21].

Конституция РФ устанавливает гарантированное право граждан РФ на труд, отдых, охрану здоровья.

Текущий надзор - это систематический ежедневный надзор за соблюдением требований по охране труда, относящихся к оборудованию, машинам, находящимся в эксплуатации, к действующему технологическому процессу, проводимый органами надзора и контроля путём обследований и проверок.

Высший государственный надзор за точным исполнением законов о труде, в том числе и по охране труда, министерствами, предприятиями их должностными лицами осуществляется Генеральным Прокурором РФ.

5.3 Ответственность за нарушение законодательства по охране труда

В соответствии с Основами законодательства о труде, виновные в нарушении законодательства о труде и правил по охране труда, в невыполнении обязательств по коллективным договорам и соглашениям по охране труда или в воспрепятствовании деятельности профсоюзов, несут ответственность: общественную, дисциплинарную, административную, уголовную.

Все рабочие и служащие, не являются должностными лицами, за невыполнение своих обязанностей по охране труда подвергаются дисциплинарным взысканиям в соответствии с Основами законодательства.

Дисциплинарная ответственность состоит в наложении на должностных лиц в порядке подчиненности следующих взысканий: замечание, выговор, увольнение по соответствующим основаниям (ст. 192 "Трудового кодекса РФ" от 30.12.2001 г №197-ФЗ).

К административной ответственности привлекаются должностные лица, нарушившие законодательство по охране труда, на них органами государственного надзора налагаются штрафы.

Материальная ответственность выражается во взыскании с должностных лиц полностью или частично сумм, выплаченных предприятием потерпевшему от несчастного случая или профессионального заболевания органами социального страхования и социального обеспечения, а также незаконно уволенным работникам за вынужденный прогул [21].

5.4 Анализ опасных и вредных производственных факторов при работе в лаборатории

Производственные условия на рабочем месте характеризуются наличием опасных и вредных факторов, которые классифицируются по группам элементов: физические, химические, биологические, психофизиологические.

В таблице 5.1 представлены основные виды работ которые могут привести к воздействию опасных и вредных факторов [22].

Таблица 5.1 - Основные элементы производственного процесса, формирующие опасные и вредные факторы

Наименование видов работ

Вредные факторы

Нормативные документы

Работа с химическими реактивами

Химическое воздействие

ГОСТ 12.1.007-76 ССБТ. Вредные вещества

Расчёт данных на ПЭВМ

Электрический ток

ГОСТ 12.1.038-82 ССБТ. Электробезопасность

Расчёт данных на ПЭВМ

Воздействие радиации (ВЧ,УВЧ,СВЧ и т.д.)

СанПиН 2.2.2/2.4.1340-03 Санитарно-эпидемиологические правила и нормативы. «Гигиенические требования к ПЭВМ и организация работы»


На работника лаборатории, проводящего экспериментальные исследования, могут воздействовать следующие факторы:

Физические:

·   температура и влажность воздуха;

·   температура оборудования;

·   шум;

·   статическое электричество;

·   электромагнитное поле низкой чистоты;

·   освещённость;

·   наличие излучения.

Химические:

·   вещества, которые различными путями проникают в организм человека (через органы дыхания, желудочно-кишечный тракт, через кожные покровы и слизевые оболочки);

·   вредные вещества (токсичные, наркотические, раздражающие, удушающие, сенсибилизующие, канцерогенные, мутагенные, тератогенные и др., влияющие на репродуктивную функцию).

·   физические перегрузка (статическая, динамическая);

·   нервно-психические перегрузки (умственные перегрузки, перегрузки анализаторов, монотонность труда, эмоциональные перегрузки).

5.5 Мероприятия по снижению уровней опасного и вредного воздействия и устранению их влияния на работающих

Весь персонал обязан знать и строго соблюдать правила техники безопасности. Обучение персонала технике безопасности и производственной санитарии состоит из вводного инструктажа и инструктажа на рабочем месте ответственным лицом.

Проверка знаний правил техники безопасности проводится квалификационной комиссией после обучения на рабочем месте. Проверяемому, присваивается соответствующая его знаниям и опыту работы квалификационная группа по технике безопасности и выдается специальной удостоверение.

5.6 Условия безопасной работы

Основные параметры, характеризующие условия труда это: микроклимат, шум, вибрация, электромагнитное поле, излучение, освещённость.

Воздух рабочей зоны (микроклимат) производственных помещений определяют следующие параметры: температура, относительная влажность, скорость движения воздуха. Оптимальные и допустимые значения характеристик микроклимата приведены в таблице 5.2.

Таблица 5.2 - Оптимальные и допустимые параметры микроклимата.

Период года

Температура, оС

Относительная влажность, %

Скорость движения воздуха, м/с

Холодный и переходный

23-25

40-60

0,1

Тёплый

23-25

40

0,1


К мероприятиям по оздоровлению воздушной среды в производственном помещении относятся: правильная организация вентиляции и кондиционирования воздуха, отопление помещений. Вентиляция может осуществляться естественным и механическим путём. В помещение должны подаваться следующие объёмы наружного воздуха: при объёме помещения до 20 м3 на человека - не менее 30 м3 в час на человека; при объёме помещения более 40 м3 на человека и отсутствии выделения вредных веществ допускается естественная вентиляция.

Система отопления должна обеспечивать достаточное, постоянное и равномерное нагревание воздуха. В помещениях с повышенными требованиями к чистоте воздуха должно использоваться водяное отопление.

Параметры микроклимата в используемой лаборатории регулируются системой центрального отопления, и имеют следующие значения: влажность 40%, скорость движения воздуха - 0,1 м/с, температура летом -20..25 °С, зимой - 13..15 °С. В лаборатории осуществляется естественная вентиляция. Воздух поступает и удаляется через щели, окна, двери. Основной недостаток такой вентиляции в том, что приточный воздух поступает в помещение без предварительной очистки и нагревания.

Шум и вибрация ухудшают условия труда, оказывают вредное воздействие на организм человека, а именно, на органы слуха и на весь организм через центральную нервную систему [23]. В результате этого ослабляется внимание, ухудшается память, снижается реакция, увеличивается число ошибок при работе. Шум может создаваться работающим оборудованием, установками кондиционирования воздуха, осветительными приборами дневного света, а также проникать извне.

Экран и системные блоки производят электромагнитное излучение. Основная его часть происходит от системного блока и видео-кабеля. Напряженность электромагнитного поля на расстоянии 50 см вокруг экрана по электрической составляющей должна быть не более:

·   в диапазоне частот 5Гц-2кГц - 25В/м;

·   в диапазоне частот 2кГц-400кГц - 2,5В/м.

Плотность магнитного потока должна быть не более:

·   в диапазоне частот 5Гц-2кГц - 250нТл;

·   в диапазоне частот 2кГц-400кГц - 25нТл.

Существуют следующие способы защиты от ЭМП:

·   увеличение расстояния от источника (экран должен находится на расстоянии не менее 50 см от пользователя);

·   применение приэкранных фильтров, специальных экранов и других средств индивидуальной защиты.

При работе с компьютером источником ионизирующего излучения является дисплей. Под влиянием ионизирующего излучения в организме может происходить нарушение нормальной свертываемости крови, увеличение хрупкости кровеносных сосудов, снижение иммунитета и др. Доза облучения при расстоянии до дисплея 20 см составляет 50мкбэр/час. Конструкция ЭВМ должна обеспечивать мощность экспозиционной дозы рентгеновского излучения в любой точке на расстоянии 0,05м от экрана не более 7,7-10 А/кг, что соответствует эквивалентной дозе, равной 100 мкР/час.

Утомляемость органов зрения может быть связана как с недостаточной освещенностью, так и с чрезмерной освещенностью, а также с неправильным направлением света.

5.7 Электробезопасность

Электробезопасность - это система организационных и технических мероприятий и средств, обеспечивающих защиту людей от вредного и опасного воздействия электрического тока, электрической дуги, электромагнитного поля и статического электричества.

Электрозащитные средства - это переносимые и перевозимые изделия, служащие для защиты людей, работающих с электроустановками, от поражения электрическим током, от воздействия электрической дуги. Эти средства должны обеспечивать высокую степень защиты и удобство при эксплуатации. Их выбирают с учетом требований безопасности для данного вида работ. В первую очередь безопасность обеспечивается применением средств коллективной защиты, а затем, если она не может быть обеспечена, применяют средства индивидуальной защиты.

К средствам индивидуальной защиты от поражения электрическим током относятся:

·   оградительные устройства, которые могут быть стационарными и переносимыми. Ограждения могут быть сблокированы с устройствами, отключающими рабочее напряжение при снятии;

·   изолирующие устройства и покрытия;

·   устройства защитного заземления, зануления и защитного отключения;

·   устройства дистанционного управления;

·   предохранительные устройства и др.

В зависимости от условий в помещении опасность поражения человека электрическим током увеличивается или уменьшается. Не следует работать с ПЭВМ или другими электрическими приборами и установками в условиях повышенной влажности (относительная влажность воздуха длительно превышает 75%), высокой температуры (более 35°С), наличии токопроводящей пыли, токопроводящих полов и возможности одновременного прикосновения к имеющим соединение с землёй металлическим элементам и металлическим корпусом электрооборудования.

Существует опасность электропоражения в следующих случаях:

·   при непосредственном прикосновении к токоведущим частям во время ремонта электрических приборов;

·   при прикосновении к нетоковедущим частям, оказавшимся под напряжением (в случае нарушения изоляции);

·   при прикосновении с полом, стенами, оказавшимися под напряжением;

·   при коротком замыкании.

Мероприятия по обеспечению электробезопасности электроустановок:

·   отключение напряжения с токоведущих частей, на которых или вблизи которых будет проводиться работа, и принятие мер по обеспечению невозможности подачи напряжения к месту работы;

·   вывешивание плакатов, указывающих место работы;

·   заземление корпусов всех установок через нулевой провод;

·   покрытие металлических поверхностей инструментов надежной изоляцией;

·   недоступность токоведущих частей аппаратуры (заключение в корпуса электропоражающих элементов, заключение в корпус токоведущих частей) [24].

5.8 Пожарная безопасность

Согласно нормам пожарной безопасности, в зависимости от характеристики используемых в производстве веществ и их количества, по пожарной и взрывной опасности помещения подразделяются на категории А, Б, В, Г, Д. Так как помещение лаборатории по степени пожароопасности относится к категории В, т.е. к помещениям с твердыми сгорающими веществами, необходимо предусмотреть ряд профилактических мероприятий.

Возможные причины загорания:

·   работа с открытой электроаппаратурой;

·   короткие замыкания в блоке питания;

·   несоблюдение правил пожарной безопасности;

·   наличие горючих компонентов: документы, двери, столы, изоляция кабелей.

Мероприятия по пожарной профилактике разделяются на: организационные, технические, эксплуатационные и режимные.

Организационные мероприятия предусматривают правильную эксплуатацию оборудования, правильное содержание зданий и территорий, противопожарный инструктаж рабочих и служащих, обучение производственного персонала правилам противопожарной безопасности, издание инструкций, плакатов, наличие плана эвакуации.

К техническим мероприятиям относятся: соблюдение противопожарных правил, норм при проектировании зданий, при устройстве электропроводов и оборудования, отопления, вентиляции, освещения, правильное размещение оборудования.

К режимным мероприятиям относятся, установление правил организации работ, и соблюдение противопожарных мер. Для предупреждения возникновения пожара от коротких замыканий, перегрузок и т. д. необходимо соблюдение следующих правил пожарной безопасности:

·   исключение образования горючей среды (герметизация оборудования, контроль воздушной среды, рабочая и аварийная вентиляция);

·   правильная эксплуатация оборудования (правильное включение оборудования в сеть электрического питания, контроль нагрева оборудования);

·   правильное содержание зданий и территорий (исключение образования источника воспламенения - предупреждение самовозгорания веществ, ограничение огневых работ);

·   обучение производственного персонала правилам противопожарной безопасности;

·   издание инструкций, плакатов, наличие плана эвакуации;

·   соблюдение противопожарных правил, норм при проектировании зданий, при устройстве электропроводов и оборудования, отопления, вентиляции, освещения;

·   правильное размещение оборудования;

·   своевременный профилактический осмотр, ремонт и испытание оборудования.

При возникновении пожара сообщить руководителю, органам противопожарной безопасности предприятия и приступить к тушению пожара огнетушителем [25].

5.9 Меры предосторожности при работах с ядовитыми веществами

Работа проводится только с особого разрешения руководителя работы при наличии специальной инструкции для данного вида работ. При работах с ядовитыми растворителями и другими подобными веществами, применяемыми в лабораториях для различных целей, необходимо соблюдать основные условия:

1.    Помещение, в котором работают с ядовитыми веществами, должно хорошо вентилироваться;

2.      перемешивание этих растворителей и фильтрование растворов на их основе производить только в вытяжном шкафу;

.        при работе с ядовитыми веществами необходимо надевать резиновые перчатки, защитные очки и прорезиненный фартук, необходимо иметь наготове противогаз;

.        при работе с ядовитыми жидкостями категорически запрещается засасывание продуктов ртом в пипетки и сифоны [23].

5.10 Правила оказания первой помощи

В случае поражения работающего персонала на установке электрическим током необходимо отключить установку от сети и приступить к оказанию первой помощи пострадавшему.

Меры первой помощи зависят от состояния пострадавшего, которые определяются путём проведения следующих мероприятий:

1. уложить пострадавшего спиной на твёрдую поверхность;

2. проверить наличие дыхания и пульса;

3. выяснить состояние зрачка.

Если пострадавший находится в сознании, но до этого был в состоянии обморока - обеспечить ему условия для полного покоя, следить за дыханием и пульсом, вызвать врача.

Если пострадавший находится в бессознательном состоянии, но дышит и прощупывается пульс, необходимо привести его в сознание, дать понюхать нашатырный спирт и обрызгивать водой, при необходимости делать искусственное дыхание и массаж сердца.

При ожогах рук (или кожного покрова других частей тела) обожжённую поверхность следует перевязать так же как любую рану, покрыть стерилизованным материалом из пакета или чистой глаженой полотняной тканью, сверху положить слой ваты и закрепить бинтом. После этого пострадавшего следует отправить в лечебное учреждение. Запрещается касаться руками обожженного участка кожи и смазывать его какими - либо мазями, маслами, вазелином или растворами. Не следует производить вскрывание пузырей и обожженных участков, так как при этом создаются благоприятные условия для заражения раны микробами с последующим нагноением.

При отравлении растворами кислот и щелочей:

·   к пострадавшему немедленно вызвать врача;

·   до приезда врача пострадавшего перенести в хорошо проветриваемое помещение, на свежий воздух (при возможности дать противоядие и вызвать рвоту);

·   пострадавшего тепло укрыть и сделать ему растирание конечностей;

·   если прекратилось дыхание, то немедленно сделать искусственное дыхание.

При попадании на тело химического вещества необходимо немедленно смыть водой; при ожоге кислотой после промывки водой, поражённый участок нейтрализовать 3% раствором кислоты.

5.11 Охрана окружающей среды

Охрана окружающей среды и рациональное использование природных ресурсов - одна из важнейших проблем, стоящих перед человечеством. Она техническим образом связана со всей хозяйственной деятельностью человека, экологические и другие функции поступательного развития, сохранение равновесного природного состояния и т. д. В последнее время происходит формирование окружающей среды, не благоприятствующей нормальной жизни человека, растений и животных.

В настоящее время уничтожение твёрдых, жидких и газообразных отходов производства и быта становится таким же сложным делом, как и развитие самого производства.

Различают два вида источников загрязнения атмосферы: естественные и искусственные.

1. Естественное загрязнение окружающей среды происходит при извержении вулканов, выветривании горных пород, пыльных бурях, лесных пожаров, выносе морских солей.

2. Искусственное загрязнение окружающей среды характерно главным образом для городов и промышленных районов.

Основными источниками загрязнения воздуха являются тепловые электростанции, металлургические, химические, цементные заводы и автомобильный транспорт. При работе данных предприятий в воздух попадают такие вредные вещества, как: CO, NO, SO, NO2, CH4, H2S этилен, ацетилен.

В 1999 году был принят закон «Об охране атмосферного воздуха». В нем сказано: «Для оценки состояния атмосферного воздуха устанавливаются нормативы предельно допустимых концентраций загрязняющих веществ и уровней вредных физических воздействий на атмосферу». В целях охраны атмосферного воздуха устанавливаются нормативы предельно допустимых выбросов загрязняющих веществ стационарными и передвижными источниками загрязнения, а также нормативы предельно допустимых вредных физических воздействий.

Предприятия, учреждения и организации, деятельность которых связана с выбросами загрязняющих веществ в атмосферу, обязаны принимать меры по снижению выбросов, обеспечивать бесперебойную работу очистных сооружений. Закон запрещает на территории населённых пунктов, предприятий, учреждений, организаций сжигание производственного, бытового мусора и других отходов.

При эксплуатации данной установки в окружающую среду выбрасываются вредные газообразные вещества, такие как оксиды азота, углерода, с концентрацией, не превышающей нормы предельно допустимых концентраций.

В таблице 5.3 приведены предельно допустимые концентрации (ПДК) вредных веществ и их класс опасности.

Классы опасности:

- вещества чрезвычайной опасности;

- вещества высоко опасные;

- вещества умеренно опасные;

- вещества мало опасные.

Таблица 5.3 - Нормы ПДК

Вещество

ПДК, мг/м3

Класс опасности

1

Оксид азота

5,0

2

2

Диоксид азота

2,0

2

3

Оксид углерода

20,0

4

4

Диоксид серы

10,0

3

5

Сумма углеводородов

300,0

4


Загрязнение биосферы и ухудшение экологических условий ландшафтной среды принимает угрожающие масштабы не только в отдельных районах, но и на планете в целом. Человек обнаруживает, что дальнейшая его жизнь и прогресс находятся под большой угрозой недостатка ресурсов и “экологического кризиса”.

 

.12 Гражданская оборона

        

Основная задача обучения студентов гражданской обороне - подготовка их к практическому выполнению мероприятий гражданской обороны на объектах народного хозяйства в мирное и военное время в качестве командно-начальствующего состава невоенизированных формирований и служб в соответствии с получаемой специальностью.

Гражданская оборона страны - составная часть системы общегосударственных оборонных мероприятий, проводимых в мирное и военное время в целях защиты населения и народного хозяйства от оружия массового поражения и других современных средств нападения противника, а также для спасательных и неотложных аварийно-восстановительных работ в очагах поражения и зонах катастрофического затопления.

Основные задачи гражданской обороны:

. Защита населения от оружия массового поражения и других средств нападения противника.

. Повышение устойчивости работы объектов и отраслей народного хозяйства в условиях военного времени.

. Проведение спасательных и неотложных аварийно-восстановительных работ в очагах поражения и зонах затопления.

Гражданская оборона организуется на объектах народного хозяйства в целых заблаговременной подготовки их к защите от оружия массового поражения. Снижение потерь при применении противником этого оружия, создания условий, повышающих устойчивость работы предприятий в военное время и своевременного проведения спасательных и неотложных аварийно-восстановительных работ.

Данные по степени воспламенения материалов и изделий от светового излучения при взрывах ядерных боеприпасов крупного калибра приведём в таблице 5.4.

Таблица 5.4 - Степень воспламеняемости материалов

Воспламеняемость материалов

Световой импульс, кДж/м2



Воспламенение, обугливание

Устойчивое горение

1

Бумага белая

330 - 420

630 - 750

2

Изоляция

250 - 420

630 - 840

3

Доски, окрашенные в белый цвет

1700 - 1900

4200 - 6300

4

Доски, окрашенные в тёмный цвет

250 - 420

840 - 1250


По огнестойкости, здание корпуса №10 ТПУ отнесём ко второй степени (основные элементы выполнены из несгораемых элементов).

Ориентировочное время развития пожара до полного охватывания его огнём: для зданий и сооружений 2 - ой степени - не более 2 часов.

Поражающее действие ядерного взрыва определяется механическим воздействием ударной волны, тепловым воздействием светового излучения, радиационным воздействием проникающей радиации и радиоактивного заражения. Для некоторых элементов объектов поражающим фактором является электромагнитный импульс ядерного взрыва.

В случае применения противником ядерного оружия, для устойчивой работы объекта, особое значение приобретает оценка устойчивости здания. Проведем оценку устойчивости объекта, 10-го корпуса ТПУ.

Оценка физической устойчивости объекта производится последовательно по воздействию каждого фактора. А также вторичных факторов поражения.

Оценка воздействия ударной волны на здание 10-го корпуса ТПУ.

Здание четырехэтажное, кирпичное. Полное разрушение здания произойдет при избыточном давлении фронта Рф= 40 кПа, сильные разрушения при Рф = 3020 кПа, средние при Рф = 2010 кПа, слабые при Рф = 108 кПа, поверхностные при Рф= 5 кПа.

Оценка воздействия светового излучения.

По огнестойкости здания и сооружения делятся на пять степеней (1-5). Здание 10-го корпуса относится к 3-ей степени - это здание с каменными стенами и деревянными оштукатуренными перегородками и перекрытиями.

По отношению к воздействию проникающей радиации и радиоактивному заражению.

Здесь критерием оценки является доза излучения, которую могут получить люди, находящиеся в здании. Степень защищенности характеризуется коэффициентом ослабления экспозиционной дозы радиации Косл. Для 10-го корпуса Косл =027, для подвала Косл = 400.

Для защиты объекта от поражающих факторов предусмотрены следующие мероприятия:

. Обеспечение сотрудников лаборатории индивидуальными средствами защиты от оружия массового поражения;

. Повышение устойчивости управления гражданской обороной объекта;

. Защита уникального оборудования;

. Повышение устойчивости зданий и сооружений;

. Повышение устойчивости снабжения электроэнергией, газом, водой и работы сетей коммунального хозяйства;

. Защита объекта от пожаров и других вторичных факторов поражения;

. Повышение устойчивости материально-технического снабжения.

Защита от воздействия ударной волны может осуществляться путем размещения некоторых видов наиболее ценного оборудования в заглубленных помещениях и использования для этого защитных устройств.

При объявлении сигнала воздушная тревога, сотрудниками лаборатории выполняются следующие мероприятия:

·  производится отключение электроустановок от сети;

·        личный персонал эвакуируется в убежище и обеспечивается индивидуальными средствами защиты.

Выводы

1. В работе проведен детальный обзор и анализ существующих способов утилизации горючих отходов переработки отработавшего ядерного топлива. По их результатам рекомендован процесс плазменной утилизации ГОП ОЯТ в виде горючих водно-органических композиций.

2.      Проведён расчёт показателей горения различных водно-органических композиций на основе ГОП ОЯТ. По результатам расчетов рекомендованы следующие оптимальные составы горючих водно-органических композиций, имеющие адиабатическую температуру горения ≈1200°С и обеспечивающие экологически безопасную утилизацию данных отходов:

·  ВОК-1 (50% Вода : 50% ГОП ОЯТ (17,5% ТБФ : 32,5% ГХБД);

·        ВОК-2 (50% ОП ОЯТ : 50% ГОП ОЯТ (17,5% ТБФ : 32,5% ГХБД);

3. Проведен расчёт равновесных составов продуктов плазменной утилизации полученной оптимальной по составу водно-органической композиции на основе ОП ОЯТ и ГОП ОЯТ в широком диапазоне температур и массовых долей воздушного плазменного теплоносителя, а также проведена оценка удельных энергозатрат на процесс их утилизации. По результатам расчетов рекомендован следующий оптимальный режим для процесса их утилизации в воздушной плазме:

·  массовое отношение фаз: (65% воздух : 35% ВОК-1 (ВОК-2);

·        рабочая температура процесса 1200±100°С.

·        Эуд = 3,5 МДж/кг.

4. Рекомендованные составы горючих водно-органических композиций и режимы их плазменной утилизации подтверждены результатами экспериментальных исследований на модельных водно-органических композициях в воздушной плазме ВЧФ-разряда.

Заключение

Результаты проведенных исследований могут быть использованы для создания оборудования и технологии для плазменной утилизации горючих отходов переработки отработавшего ядерного топлива на ФГУП «Горно-химический комбинат» и других предприятиях создаваемого замкнутого ядерного топливного цикла.

Список использованной литературы

1      Скачек М.А. Обращение с отработавшим ядерным топливом и радиоактивными отходами АЭС. М. : Издательский дом МЭИ, 2007. - 448 с.

        Никифоров А.С., Кулиниченко В.В., Жихарев М.И. Обезвреживание жидких радиоактивных отходов. - М.: Энергоатомиздат, 1985. - 184 с.

        Туманов Ю.Н. Плазменные и высокочастотные процессы получения и обработки материалов в ядерном топливном цикле: настоящее и будущее. М. Физматлит, 2003. - 759с.

        Крапивина С. А. Плазмохимические технологические процессы - Л.: «Химия», 1981. - 248с.

        Власов В.А., Каренгин А.Г., Каренгин А.А., Шахматова О.Д. Исследование и оптимизация процесса плазменной утилизации отходов переработки отработавшего ядерного топлива в воздушной плазме ВЧФ-разряда // Известия вузов. Физика. 2013. Т. 56. №11/3. С. 199-204.

6      Андрюшин И.А., Юдин Ю.А. Обзор проблем обращения с радиоактивными отходами и отработавшим ядерным топливом. - Саров, 1999. - 119 с.

7      Пантелеев Ю.А., Александрук А.М., Никитина С.А., Макарова Т.П., Петров Е.Р., Богородицкий А.Б., Григорьева М.Г. Аналитические методы определения компонентов жидких радиоактивных отходов. - Л.: Труды Радиевого института им. В.Г. Хлопина, 2007. - Т. XII. - С. 124-147.

        Бернадинер М.Н., Шурыгин А.П. Огневая переработка и обезвреживание промышленных отходов. М. : Химия, 1990. - 304 с.

        И.Н. Бекман. Ядерная индустрия. - Москва, 2000. - 257 с.

10     Воронков М.Г., Татарова Л.А., Трофимова К.С., Верхозина Е.И., Халиуллин А.К. Переработка промышленных хлор- и серосодержащих отходов. - Иркутск, 2001. С. 393-403.

11    Власов В.А., Каренгин А.Г., Каренгин А.А., Новоселов И.Ю., Побережников А.Д. Плазменные техника и технологии утилизации промышленных отходов. - Томск: Изд-во Томского политехнического университета, 2013. - 206 с.

12    Ильин В.К., Коробова М.Н., Финягин А.П., Шахов Е.А.//Новые методы сжигания топлив и вопросы теории горения. М.: Наука, 1965.

13    Пархоменко В.Д., Сорока П.И., Краснокутский Ю.И. и др. Плазмохимическая технология. - Новосибирск: Наука. Сибирское отделение, 1991. - 196с.

14    Моссэ А.Л., Печковский В.В. Применение низкотемпературной плазмы в технологии неорганических веществ. Минск, Наука и техника, 1973. - 216 с

15    Варгафтик Н.Б. Справочник по теплофизическим свойствам газов и жидкостей. - Изд. 2-е, доп. и перераб.-М.:Наука, 1972.-720с.

16    Адлер Ю.П., Маркова Е.В., Грановский Ю.В. Планирование эксперимента при поиске оптимальных условий. - М.: Наука, 1976. - 277с.

17     Кондрашов А.П., Шестопалов Е.В. Основы физического эксперимента и математическая обработка результатов измерений. Учебник для техникумов. М., Атомиздат, 1977.

18    Черепанова Н.В., Тухватулина Л.Р. Экономическая часть ВКР: Методические указания. - Издательство ТПУ, 2013. - 46 с.

19     Федеральный закон «Об основах охраны труда в Российской Федерации» От 17.07.99 №181 - ФЗ.

         ГОСТ 12.0.003-74. Система стандартов безопасности труда. Опасные и вредные производственные факторы.

         ГОСТ 12.1.007-76. Система стандартов безопасности труда. Вредные вещества.

         ГОСТ 12.1.038-82 ССБТ. Электробезопасность.

         Общие требования. ГОСТ 12.1.004-91 ССБТ Пожарная безопасность.

Похожие работы на - Исследование процесса плазменной утилизации горючих отходов переработки отработавшего ядерного топлива

 

Не нашли материал для своей работы?
Поможем написать уникальную работу
Без плагиата!
Без нейросетей!