Разработка микропроцессорной системы управления асинхронным двигателем главного движения токарного станка

  • Вид работы:
    Дипломная (ВКР)
  • Предмет:
    Информатика, ВТ, телекоммуникации
  • Язык:
    Русский
    ,
    Формат файла:
    MS Word
    998,56 Кб
  • Опубликовано:
    2014-07-31
Вы можете узнать стоимость помощи в написании студенческой работы.
Помощь в написании работы, которую точно примут!

Разработка микропроцессорной системы управления асинхронным двигателем главного движения токарного станка

Содержание

 

Введение

1. Наименование и назначение

2. Стандартизация

Патентный поиск

3. Анализ структуры микропроцессорной системы

Расчет и выбор параметров элементов принципиальной схемы

Моделирование динамических процессов цифрового контура скорости

4. Конструкторская часть

Выбор пассивных элементов схемы

Разработка печатных плат

Выбор конструкции устройства

Требования к условиям установки датчика скорости

5. Безопасность и экологичность проекта

Безопасность производства проектируемого объекта

Производственное освещение

Шум и вибрация

Вентиляция и отопление

Устойчивость производства и проектируемого объекта в чрезвычайных ситуациях

Промышленная экология

6.Расчетная часть

Заключение

Аннотация

В рамках настоящего дипломного проекта разработана энергосберегающая система управления трехфазным асинхронным двигателем главного движения токарного станка. Устройство состоит из блока системы управления и датчика скорости.

Блок системы управления представляет собой микропроцессорную реализацию законов энергосберегающего управления, выполненную на новейшем высокоскоростном микроконтроллере, а так же реализацию интерфейса управления системой, включая ввод с клавиатуры и отображение данных на индикаторе. Датчика скорости представляет собой законченное цифро-аналоговое устройство, осуществляющее генерацию импульсов, необходимых для определения частоты вращения двигателя.

Проведены патентные исследования в области систем управления асинхронными двигателями, реализации энергосберегающих законов и исследование способов снижения погрешности при подсчете скорости. Синтезирована модель цифрового контура скорости.

Оценен экономический эффект при внедрении нового устройства и затраты на его изготовление и эксплуатацию. Рассмотрены вопросы безопасности при эксплуатации и техническом обслуживании устройства.

микропроцессорная система управление трехфазный

Введение


В настоящее время многие достижения в области науки и техники обусловлены развитием электроники. Сейчас невозможно найти какую-либо отрасль промышленности, в которой не использовались бы электронные приборы или электронные устройства измерительной техники, автоматики.

Проектирование электронных устройств промышленного назначения представляет собой процесс обработки информации, в ходе которого на основе исходных данных и других сведений, необходимых для решения поставленной задачи, с помощью определенных методик и соответствующего математического аппарата разрабатывается техническая документация на устройство, наилучшим образом отвечающему поставленной задаче проектирования.

Одним из важных направлений, в котором двигается технический прогресс, является разработка новых энергосберегающих систем управления и модернизация в этом аспекте существующих объектов промышленности. Это особенно актуально в настоящее время, в связи с постоянным удорожанием энергетических ресурсов.

Для промышленных устройств также очень важен показатель надежности, который характеризует работу устройства в неблагоприятных условиях. Ведь условия функционирования точного вычислительного оборудования на производстве в плане окружающей обстановки весьма неблагоприятные.

Целью настоящего дипломного проекта является разработка микропроцессорной системы управления для асинхронного трехфазного двигателя главного движения токарного станка с параметрами, которые не уступают, а в ряде случаев и превосходят, параметры аналогичных устройств. Кроме того, в данную пояснительную записку включены результаты работы на всех этапах проектирования.

Раздел "Техническое задание" содержит предъявляемые к проектируемой системе требования, его параметры и характеристики.

Основная часть пояснительной записки содержит необходимые расчеты, тексты и алгоритмы программного обеспечения, выбор элементной базы, выбор схемных решений, необходимых для успешного проектирования и другие результаты.

В разделе "Безопасность и экологичность проекта" рассмотрены вопросы безопасности жизнедеятельности человека при эксплуатации и техническом обслуживании источника тока и напряжения. Приводится расчет устойчивости объекта к смещению при взрыве газо-воздушной смеси, а также расчет уровня шума на рабочем месте у токарного станка.

Раздел "Стандартизация” посвящен сбору информации о стандартах, на которые делались ссылки по ходу дипломного проектирования.

В заключении отражены результаты проектирования, а список используемых источников содержит ссылки на литературу и другие источники, информация из которых была использована в настоящей пояснительной записке.

1. Наименование и назначение


Микропроцессорная система управления предназначена для управления по энергосберегающему закону частотой вращения трехфазного асинхронного двигателя главного движения токарного станка. Система управления включает в себя микропроцессорный управляющий блок (вместе с платами клавиатуры и индикаторов) и датчик частоты вращения.

Система управления должна выполнять следующие функции:

·   функционирование при заданных климатических условиях;

·   считывание информации с датчика скорости;

·   ввод с клавиатуры задания на скорость вращения двигателя;

·   индикация информации о текущей заданной скорости.

Основание для разработки.

Основанием для разработки является задание на дипломный проект.

Цель разработки.

Целью разработки системы управления является создание системы, обеспечивающей реализацию энергосберегающих законов управления с учетом условий эксплуатации и отвечающей функциональным требованиям для оснащения ею токарного станка.

Технические требования.

Требования к исполнению.

Система управления должна содержать подсистемы реализации законов управления, ввода-вывода данных, подсистему контроля правильности функционирования и соединительные кабели.

Устройство должно сохранять свои характеристики при воздействии постоянных магнитных полей и переменных полей сетевой частоты с напряженностью до 40 А/м.

Дополнительная температурная погрешность не должна превышать 0,1% на каждые 10 оС.

Устройство по конструктивному исполнению должно иметь степень защиты IP54 по ГОСТ 14254-80.

Требования к параметрам управляющей системы.

Диапазон регулирования оборотов 90…4500 об/мин.

Значение скорости должно задаваться с дискретностью 10 об/мин.

Значение скорости задается с клавиатуры.

Информация о заданной скорости должно выводиться на трехразрядное цифровое табло с дискретностью 10 об.

Условия эксплуатации.

Устройство должно обеспечивать работу при следующих условиях эксплуатации:

·   датчики и кабели - температура: от 0 до +50 оС; относительная влажность: до 98% при температуре 25 оС;

·   измерительное устройство и источник питания - температура: от 0 до +40 оС; относительная влажность: не более 80% при температуре 25 оС.

·   отсутствие в воздухе агрессивных газов, повреждающих металл и изоляцию.

По устойчивости и климатическим воздействиям микропроцессорное устройство должно соответствовать группе условий эксплуатации УХЛ - 2 по ГОСТ 15150 - 89.

По устойчивости к механическим воздействиям устройство должно соответствовать группе исполнения L3 по ГОСТ 12997-84.

Требования безопасности.

Технические средства безопасности, предусмотренные в аналогичных разработках, оставить без изменений.

Система должна исключать самопроизвольное включение при подаче питающего напряжения.

Выключение должно производиться оператором или автоматически, в случае аварийного режима.

Электробезопасность системы по ГОСТ 12.2.007.0 - 75, ГОСТ 12.2.007.7 - 83.

Требования к ремонтопригодности.

Установка должна быть ремонтопригодной согласно ГОСТ 12.2.033-78.

2. Стандартизация


В настоящее время на территории нашей страны действует комплекс стандартов единой системы конструкторской документации (ЕСКД), устанавливающих взаимосвязанные правила и положения о порядке разработки, оформления и обращения конструкторской документации, разрабатываемой и применяемой организациями и предприятиями.

При выполнении дипломного проекта были использованы следующие ГОСТы:

1. ГОСТ 2710-81 - обозначения буквенно-цифровые в электрических схемах;

2. ГОСТ 2.301-68 (СТ СЭВ 1181-78) - форматы;

3. ГОСТ 2.302-68 (СТ СЭВ 1180-78) - масштабы;

4. ГОСТ 2.303-68 (СТ СЭВ 1178-78) - линии;

5. ГОСТ 2.304-81 (СТ СЭВ 851-78, 855-78) - шрифты чертежные;

6. ГОСТ 2.305-68 - обозначение графических материалов;

7. ГОСТ 2.316-72 (СТ СЭВ 856-78) - правила нанесения на чертежи надписей,

технических требований и таблиц;

8. ГОСТ 2.743-92 - обозначения условные графические в схемах. Элементы цифровой техники;

9. ГОСТ 2.730-84 - приборы полупроводниковые;

10.ГОСТ 2.728-84 - обозначения условные графические в схемах. Резисторы, конденсаторы;

11.ГОСТ 2.750-78 - обозначения условные графические в схемах. Род тока и напряжение, формы импульсов;

12.ГОСТ 2.755-74 - электрические связи, провода, кабели, шины;

13.ГОСТ 2.705-70 - общие требования к текстовым документам;

14.ГОСТ 2.709-73 - основные требования к чертежам;

15.ГОСТ 2.104-68 - основные надписи;

16.ГОСТ 121.005-88 ССБТ - общие санитарно-технические требования к  воздуху рабочей зоны;

17.ГОСТ 120.002-80 ССБТ - термины и определения;

18.ГОСТ 120.003-74 ССБТ - опасные и вредные производственные факторы;

19.ГОСТ 120.004-85 ССБТ - пожарная безопасность;

20.ГОСТ 121.005-76 ССБТ - воздух рабочей зоны;

21.ГОСТ 121.009-76 ССБТ - электробезопасность. Термины и определения;

22.ГОСТ 121.033-81 ССБТ - пожарная безопасность. Термины и определения;

23.ГОСТ 121.007-0-75 ССБТ - изделия электротехнические. Общие требования безопасности.

Патентный поиск


Для поиска новых решений по тематике, сходной с тематикой дипломного проекта, а также по возможности, для обеспечения патентной чистоты проекта необходимо провести патентный поиск.

Поиск проводился по разделам:

) Регулируемый электропривод (индекс Н02 - преобразование электрической энергии)

) Электропривод переменного тока (индекс Н02)

) Автономные инверторы и преобразователи частоты (индекс 21Ю - силовая преобразовательная техника) за 1996, 1997, 1998, 1999, начало 2000 года.

Результатом патентного поиска является нахождение запатентованных разработок. Критерием их отбора являлась возможность применения при выполнении данного дипломного проекта с учетом его специфики. Патентные изобретения, не имеющие прямого отношения к дипломному проекту в данный раздел включены не были в виду нецелесообразности данного включения, а также с целью исключения малополезной информации из пояснительной записки. Таким образом, было отобрано 4 запатентованных изобретения анализ которых приведены ниже.

1. Система ПЧ-АД.

Пат. № 5959431 США, МКИ Н 02 Р 3/30/ Carosa Paul F; Заявл.03.10.1997; Опубл.28.01.1999.

Система ПЧ-АД с ШИМ, выпрямителем и преобразователем, построенным на IGBT обеспечивает заданный закон изменения отношения напряжения к

частоте во всем диапазоне регулирования в зависимости от типа нагрузки. Она содержит задатчик требуемого закона, сигналы с которого поступают на два узла сравнения по отдельным величинам, а с них - на блоки компенсации соответствующих величин. Сигналы с блоков поступают на формирователь сигналов управления ШИМ, который управляет преобразователем.

2. Преобразователь с рекуперацией энергии в сеть.

Пат.5491392 США, МКИ6 Н 02 Р 3/14/Harada Takashi, Sasuga Eiichi;Ltd. - №211273; Заявл.30.7.93; Опубл.13.2.96; Приор.6.8.92, №4-210375 (Япония); НКИ 318/376

ПЧ по схеме автономного инвертора выполнен с 3-фазными мостами на биполярных транзисторах со стороны сети и АД. Схема управления ПЧ обеспечивает рекуперацию электроэнергии торможения ЭП с 3-фазным АД в питающую сеть без искажения напряжения сети. Для этого в схеме осуществляется периодическое накопление электроэнергии торможения в цепи постоянного тока ПЧ и преобразование накопленной электроэнергии постоянного тока в систему 3-фазных токов, отдаваемых в сеть с определенным смещением по фазе относительно напряжения сети.

3. Анализ структуры микропроцессорной системы


Базируясь на техническом задании и технико-экономическом обосновании, разработана структурная схема микропроцессорной системы, включающая в себя блоки, необходимые для поддержания требуемых выходных параметров, схема приведена в графической части документов "Схемы структурные", БГТУ 436121.004.01Э1.

1. Блок ввода и отображения информации.

Основанием для введения этих элементов являются пункты технического задания, характеризующие способ задания требуемой скорости вращения. Выбор параметров данного блока необходимо вести с учетом удобства ввода и считывания информации, а так же защищенности выносных элементов от воздействий окружающей среды.

2. Блок обработки и выдачи данных.

Задача данного блока состоит в получении информации о задании скорости и сигнала обратной связи от датчика и непосредственном формировании требуемого энергосберегающего алгоритма управления.

3. Блок цифро-аналогового преобразователя.

Для передачи цифрового сигнала от микропроцессора на блок аналоговых регуляторов требуется связующее звено, которым является цифро-аналоговый преобразователь. Требования к ЦАПу обусловлены высокой точностью преобразования и быстродействием, достаточным для вывода трехфазного сигнала с частотой 300 Гц.

4. Блок защиты от сбоев.

Предлагаемая структура микропроцессорной системы подразумевает, что для стабильной защиты выдаваемых параметров требуется постоянный контроль за правильностью работы микропроцессоров. Этим и занимается данный блок, который так же берет на себя обязанности правильного сброса микропроцессоров при первоначальном включении и контроля за питающим напряжением.

5. Блок преобразователей напряжения.

Этот блок предназначен для преобразования напряжения питающей сети в требуемые выходные, а так же их стабилизации и гальванической развязки от основной сети.

Рассмотренная структура микропроцессорной системы достаточна для создания системы, учитывающей совокупность входных и выходных параметров. В следующем пункте на основе разработанной структуры проведем расчет и выбор элементов принципиальной схемы.

Расчет и выбор параметров элементов принципиальной схемы


При расчете элементов принципиальной схемы необходимо придерживаться структурной схемы устройства, рассмотренной раннее, также учитываются особенности каждого элемента в структуре системы. Выбор элементов проводится на базе расчетов и требований структуры системы, с учетом требований эксплуатации, указанных в п.3.4.4 технического задания.

При выборе электронных компонентов приоритет отдается импортным, так как у отечественных просто нет необходимых аналогов.

Блок ввода и отображения информации.

При проектировании устройства, согласно заданию, необходимо обеспечить ввод с клавиатуры требуемой скорости, а так же отображение на индикаторе текущего задания на скорость. Среди разных вариантов был выбран чип CE210, который представляет из себя контроллер семисегментного десятиразрядного светодиодного дисплея и клавиатуры с шиной I2C.

Его отличительные особенности:

         высокая скорость обмена по шине I2C

-        возможность подключения до 64 клавиш

         малое количество внешних компонентов

         низкое энергопотребление

компактный корпус с 28 выводами.

Микросхема CE210 предназначена для создания дисплейных модулей, включающих индицирующую строку на основе семисегментного индикатора с числом знаков до 10, клавиатуру до 64 клавиш и устройство вывода простых тональных звуковых сигналов.

Высокая скорость развёртки (переход от разряда к разряду производится с частотой 5 кГц) полностью устраняет эффект мигания изображения не только при статическом наблюдении, но и при движении.

С помощью специального набора команд можно гибко управлять отображаемой информацией, не перегружая центральный процессор управляющей системы рутинными операциями развёртки и сканирования, а соединение через шину I2C даёт возможность использовать совместно и другие I2C-устройства и создать компактную систему.

Микросхема построена на основе современной КМОП - технологии, обладает низким собственным энергопотреблением (около 2 мА) и требует минимум внешних дискретных или интегральных компонентов. В частности, не требуется подключение кварцевого резонатора, так как тактовая частота генерируется с помощью простого RC-генератора, а наличие мощных выходных каскадов с током нагрузки до 25 мА, как у логического 0, так и 1, позволяет в большинстве случаев создать индицирующую строку, применив внешние ключи только для коммутации разрядов.

В состав микросхемы CE210 входят 11 функциональных блоков и устройств, обеспечивающих выполнение всех операций по приёму, обработке и выводу информации, а также развёртке изображения и сканированию клавиатуры.

Реализованный аппаратно блок интерфейса шины I2C осуществляет набор операций режима Slave и позволяет принимать и передавать битовые последовательности с высокой скоростью.

Передача информации в CE210 осуществляется 8-ми битовыми кодовыми словами (байтами), в которых старший бит является битом адреса, а младшие 7 битов битами данных. Операция чтения из CE210 приводит к передаче значения одного из внутренних регистров параметров, адрес которого был предварительно зафиксирован в блоке выборки параметров специальной командой.

Принятое микросхемой CE210 кодовое слово в зависимости от значения дополнительного адреса попадает либо в приёмный буфер команд (значение адреса 0) как управляющая команда, либо в блок выборки параметров контроллера (значение адреса 1) в виде адреса внутреннего регистра.

Рис.6.1

 

Функциональная схема СЕ210.

Блок выборки параметров позволяет получить прямой доступ к внутренним регистрам параметров и состояния контроллера. Разделение приёмных потоков на два сделано для преодоления последствий буферизации команд, так как при передаче адреса внутреннего регистра в общем потоке, управляющему процессору не было бы точно известно время обработки команды установки адреса и пришлось бы вводить задержки с гарантированным временем обработки всей очереди команд. В нашем же случае обработка адреса регистра производится незамедлительно и идущая следом операция чтения позволит получить значение правильного регистра даже в том случае, когда очередь команд ещё не обработана полностью.

Приёмный буфер команд представляет собой очередь размером 30 байтов, откуда команды подаются на вход блока обработки команд. Буферизация необходима по причине программной реализации большинства функций контроллера. По этой же причине накладывается ограничение на скорость передачи информации в CE210, которая не должна превышать 10 кбайт/с, при большем значении программа может не успеть переместить байт данных из блока интерфейса I2C в очередь команд до прихода следующего байта, и данные будут потеряны. Скорость обработки команд оценивается как 2 кбайт/с для операции вывода символов, но, естественно, она может изменяться в зависимости от сложности выполняемых операций. Наличие буфера позволяет передавать как минимум 30-ти байтовые последовательности с максимальной скоростью приёма информации. На самом деле, за время передачи 30 байтов существенная их часть уже будет обработана, и к концу передачи буфер окажется полупустым, а значит, реально можно передавать и большее количество байтов. Если на момент прихода очередного байта в буфере нет места, то пришедший байт просто игнорируется. Во избежание подобных ситуаций, в блоке параметров имеется специальный регистр, позволяющий контролировать заполненность буфера по количеству свободных байтов буфера и состоянию флага полностью свободного буфера. Последний чаще всего нужен для контроля за выполнением некоей командной последовательности, до завершения которой нельзя начинать выполнение следующей команды, обычно это команда доступа к блоку параметров, идущая в обход очереди.

Из приёмного буфера коды символов и командные последовательности попадают в блок обработки команд, в котором осуществляется вывод символов, а также логическая интерпретация и выполнение команд. Блок обработки связан практически со всеми устройствами контроллера и непосредственно управляет большинством рабочих процессов. Командные последовательности управляют не только отображаемой на экране информацией и выводом звука, но и задают все режимы работы контроллера, среди которых - число разрядов индикатора, метод сканирования строк клавиатуры, полярность сигналов управления индикатором и другие.

Как уже упоминалось выше, коды команд представлены 7-ми битовыми словами и представляют собой коды символов ASCII (20…7F), некоторые стандартные коды, в том числе CR (перевод строки) и FF (очистка экрана), а также специфические управляющие коды команд, разработанных специально для данного контроллера.

Код символа с помощью знакогенератора, расположенного в блоке обработки команд, преобразуется в его графическое представление, состоящее из сегментов, которое помещается в видеопамять, находящуюся в блоке развёртки. Одновременно, в зависимости от текущего состояния программы вывода символа (вывод мигающих/немигающих символов), в устройстве формирования сигналов мигания либо устанавливается флаг немигания символа, либо инициализируется счётчик паузы между переключениями символа. В этом устройстве имеется по отдельному счётчику на каждый символ видеопамяти, поэтому, хотя частота мигания символов постоянна и одна для всех символов, фаза их переключения может быть произвольной, ведь отсчёт паузы производится от момента вывода символа. Точки не являются отображаемыми символами и выводятся с помощью специальных команд, тем не менее, для каждой точки также имеется свой счётчик паузы смены мигания и он тоже инициализируется в момент включения точки.

Устройство сканирования клавиатуры может работать в двух режимах: 4х4 - выборка строк производится бегущим 0, и 4х16 - выборка строк производится четырёхразрядным номером строки, преобразуемым внешним дешифратором в бегущий 0. Так как нам не требуется 64 клавиши, то выбран первый способ. Выборка состояния очередной строки клавиатуры производится с сегментных линий контроллера через мультиплексор экран/клавиатура в промежутке между гашением устройством развёртки текущего разряда индикатора и подключением следующего. Переход между разрядами осуществляется с частотой внутреннего тактирования Fвнутр = Fтакт=1024, и при стандартной Fтакт = 5 МГц оказывается Fвнутр = 5 кГц.

Блок восстановления работоспособности предназначен для приведения микросхемы в рабочее состояние после возникновения серьёзных сбоев, приведших к невозможности работы внутреннего логического автомата. Такая ситуация возможна при прохождении сильной помехи по цепи питания, или просто от статистически допустимого сбоя в работе электронных устройств. Блок восстановления работоспособности распознаёт ситуацию зависания автомата и проводит цикл полной инициализации контроллера, аналогичный производимому по сигналу Reset.

Для завершения полной картины работы контроллера CE210 следует упомянуть об организации выполнения внутренних процессов. В обычном режиме работы внутренний автомат контроллера выполняет параллельно пять процессов методом разделения времени. Каждый из процессов обладает своим приоритетом и, как следствие, соответствующим временем реакции. Наивысший приоритет у процесса передачи данных от блока интерфейса шины I2C к приёмному буферу команд, за ним идёт процесс генерирования звука, который также выполнен программным способом, следующими - неконкурирующие процессы развёртки изображения и сканирования клавиатуры, и последним - процесс обработки и выполнения команд, поступающих из приёмного буфера.

Рис.6.2

 

Базовая схема включения микросхемы CE210

При большой загрузке процесса приёма данных наблюдается эффект сдвига фазы в реакции процессов с более низким приоритетом.

Здесь может быть применён десятиразрядный индикатор с соединёнными в каждом разряде на общий катод светодиодами и клавиатура 4 x 4. Так как в текущей разработке нам не требуется больше трех индикаторов, то подключены не все выходы микросхемы и в программной инициализации она переведена в режим трехразрядного отображения. Однако дорожки на печатной плате для отсутствующих индикаторов предусмотрены и при дальнейшем наращивании возможностей системы можно будет легко вернуться к полной 10-разрядной схеме.

В качестве индикаторов применены оптоэлектронные изделия фирмы HP - HDSP-F103.

Рис.6.3 Внешний вид индикатора HDSP-F103

Это индикаторы с током потребления 1мА на сегмент

Назначение внешних выводов контроллера СЕ210: GND - земля, VCC - напряжение питания +5 В, INT - выход сигнала запроса прерывания по нажатию клавиши, SCL и SDA { стандартные линии шины I2C).

Конденсаторы C1 и C2 номинальной ёмкостью соответственно 100 мкФ и 0.1 мкФ представляют собой входной фильтр питания.

Микросхеме CE210 не требуется подавать сигнал сброса, так как в ней имеются встроенные схемы запуска при подаче напряжения питания, но так как нам требуется сбрасывать контроллер не только при включении, но и в других случаях (например при срабатывании watchdog-timer), то вход Reset подключен к соответствующим выходам управляющей системы.

Резистор R3 и конденсатор C3 образуют RC-цепочку тактового генератора контроллера. Максимальная тактовая частота = 5 МГц при Vcc = 5 В получается при R3 = 4: 3 кОм и C3 = 20 пФ. Возможно понижение тактовой частоты через увеличение номиналов R3 и C3, но, учитывая высокое энергопотребление светодиодов, никакой смысловой нагрузки подобная операция не несёт. Использование меньших номиналов R и C для повышения тактовой частоты может привести к неустойчивой работе тактового генератора, и поэтому не рекомендуется.

Выходы A…H контроллера формируют импульсы зажигания сегментов очередного разряда. Резисторы R13 … R20 сопротивлением 100 Ом ограничивают ток через выходные транзисторы контроллера, который не должен превышать 25 мА. Выходы K1…K10 управляют ключами коммутации разрядов индикатора. Так как в данном случае применён индикатор с общим катодом, ключи выполнены на транзисторах структуры n-p-n с управлением выборкой разрядов положительным потенциалом на выходах K1…K10. Базовые резисторы R21…R30 сопротивлением 220 Ом обеспечивают ток базы для перевода транзисторов коммутации разрядов в ключевой режим - Iб = Iк/10, где Iк max = Iсегм * 8.

Матрица клавиатуры 4 x 4 подключена к выводам A…H через токограничивающие резисторы сопротивлением 1 кОм, предназначенные для исключения искажения информации на индикаторе при нажатии клавиш.

Выводы SCL и SDA микросхемы CE210 подтянуты к линии питания +5 В резисторами R1 и R2 и подключены к соответствующим линиям шины I2C.

Контроллер CE210 имеет выход INT с открытым коллектором для формирования сигнала запроса прерывания при нажатии на клавишу. Сигнал представляет собой отрицательный потенциал, появляющийся непосредственно после попадания в буфер клавиатурного кода, и сбрасываемый обратно в неактивное состояние при прочтении содержимого буфера. Этот сигнал используется для того, чтобы дать знать процессору управляющей системы о необходимости считывания символа, введенного с клавиатуры.

После прохождения сигнала Reset и окончания цикла инициализации микросхемы (длящегося не более 100 мс) она переходит в пассивный режим работы, в котором не производится отображение информации и сканирование клавиатуры, линии управления индикатором переведены в состояние высокого импеданса и ожидаются команды по шине I2C. Следует отметить, что автоматически генерируемый при включении питания сигнал сброса может иметь значительно большую длительность, чем цикл инициализации, и достигать 500 мс, поэтому при начальной инициализации управляющего процессора введена программная задержка.

Для связи по шине I2C микросхеме CE210 назначен базовый адрес 70h. Передача информации осуществляется как одиночными информационными байтами, то есть каждый передаваемый байт сопровождается своим Start- условием, адресом и Stop условием, так и групповым способом, когда на одну пару Start-условие и адрес (70h) приходится пакет последовательно идущих информационных байтов, завершающийся одним Stop-условием. Этот протокол полностью соответствует спецификациям фирмы Philips.

Рис.6.4

 

Диаграмма процесса передачи данных по шине I2C.

 

Рис.6.5

 

Диаграмма "Старт"/"Стоп" условия шины I2C

Рис.6.6

Диаграмма подтверждения приёма байта по шине I2С.

Разработанная фирмой Philips шина I2C (Inter-Integrated Circuit), - это двунаправленная асинхронная шина с последовательной передачей данных и возможностью адресации до 128 устройств. Физически шина I2C содержит две сигнальные линии, одна из которых (SCL) предназначена для передачи тактового сигнала, вторая (SDA) для обмена данными. Для управления линиями применяются выходные каскады с открытым коллектором, поэтому линии шины должны быть подтянуты к источнику питания +5 В через резисторы сопротивлением 10 кОм.

Все абоненты шины делятся на два класса - Master и Slave. Устройство Master генерирует тактовый сигнал (SCL) и, как следствие, является ведущим. Оно может самостоятельно выходить на шину и адресовать любое Slave-устройство с целью передачи или приёма информации. Все Slave-устройства слушают шину на предмет обнаружения собственного адреса и, распознав его, выполняют предписываемую операцию.

В начальный момент времени, в режиме ожидания, обе линии SCL и SDA находятся в состоянии логической единицы (транзистор выходного каскада с ОК закрыт). В режиме передачи бит данных SDA стробируется положительным импульсом SCL. Смена информации на линии SDA производится при нулевом состоянии линии SCL. Slave-устройство может єпридерживать линию SCL в нулевом состоянии, например, на время обработки очередного принятого байта, при этом Master-устройство обязано дождаться освобождения линии SCL, прежде чем продолжить передачу информации.

Рис.6.7

Формат операции чтения/записи.

Для синхронизации пакетов шины I2C различают два условия - Start и Stop, ограничивающие начало и конец информационного пакета. Для кодирования этих условий используется изменение состояния линии SDA при единичном состоянии линии SCL, что недопустимо при передаче данных. Start-условие образуется при отрицательном перепаде линии SDA, когда линия SCL находится в единичном состоянии, и

наоборот, Stop-условие образуется при положительном перепаде линии SDA при единичном состоянии линии SCL.

Передача данных начинается по первому положительному импульсу на линии SCL, которым стробируется старший бит первого информационного байта. Каждый информационный байт (8 битов) содержит 9 тактовых периодов линии SCL. В девятом такте устройство-получатель выдаёт подтверждение (ACK) - отрицательный импульс, свидетельствующий о взаимопонимании передатчика и получателя.

Как уже упоминалось в начале этого раздела, с логической точки зрения все приходящие на контроллер СЕ210 по шине I2C команды и параметры являются семибитовыми. Восьмой бит задаёт адрес получателя - блок обработки команд в случае 0, и блок выборки параметров в случае 1. Разделение по адресному признаку производится по жёсткой схеме до логической интерпретации команд, поэтому, если передать только два байта трёхбайтовой команды и, не завершив её, поработать с блоком выборки параметров, то, вернувшись затем к блоку обработки команд, можно продолжить передавать команду непосредственно с прерванной точки. Другими словами, это означает, что три потока данных (два внутрь и один наружу) весьма слабо связаны друг с другом и воздействуют один на другой лишь косвенно.

Информацию, поступающую в блок обработки команд, можно разделить на две категории - символьную и командную. Символьная информация представляет собой коды символов ASCII, имеющие значения 20h…7Fh.

Коды команд располагаются в области значений 00h…1Fh и являются либо законченными командами, либо инициируют приём командной последовательности в том случае, если команда требует дополнительных операндов. В первую группу входят команды, управляющие собственно выводом символов на экран.

Кроме того, имеется группа команд, осуществляющая программирование режимов работы контроллера. Эти команды реализованы через код ESC (1Bh) и имеют формат: ESC + команда + операнд.

Для доступа к внутренним регистрам контроллера реализована стандартная

операция чтения из устройства I2C (базовый адрес 71h для CE210). При её выполнении производится передача в управляющую систему содержимого регистра, адрес которого был предварительно установлен командой записи в регистр адреса параметра. Установка адреса, как упоминалось раньше, производится передачей управляющего байта с установленным в 1 старшим битом, при этом оставшиеся семь битов образуют устанавливаемый адрес.

Для реализации требуемого интерфейса ввода и отображения задания на скорость требуется контроллер, работающий по протоколу I2C в качестве "Мастер" устройства. В качестве такого контроллера был выбран микроконтроллер фирмы ATMEL - AT89C51, работающий на частоте 12 МГц, который представляет из себя базовый вариант MCS51-совместимого контроллера с 4 Кб флэш памяти.

Был разработан алгоритм функционирования программы. Написано и отлажено программное обеспечение.

Вот перечень тех задач, которые выполняет управляющий микроконтроллер:

         полная программная поддержка протокола I2C и, как следствие, возможность в дальнейшем подключения других периферийных устройств с этим протоколом;

-        ввод и отображение на индикаторе текущего задания на скорость;

         проверка корректности введенных значений;

         выдача сигнала ошибки, в случае неправильно введенного значения;

         коррекция неправильно введенного значения;

         выдача на основной процессор сигнала задания на скорость в параллельном коде.

         возможность проведения диагностики силовой части системы и выдачи соответствующих кодов ошибки.

Алгоритм работы и программное обеспечение данного микроконтроллера приводятся в приложении 1 и 2 дипломного проекта.

Для ввода данных была выбрана специализированная пылевлагозащищенная клавиатура (KP-3) фирмы Oktagon Systems.

Блок обработки и выдачи данных.

Данный блок непосредственно реализует энергосберегающие законы частотного управления асинхронным двигателем.

Согласно структурной схеме он включает в себя функциональные узлы, выполняющие программно следующие преобразования сигналов:

         ограничение скорости изменения цифрового сигнала задания скорости wЗ [n] (задание интенсивности);

-        формирование цифрового кода скорости w [n] из импульсного сигнала частотного таходатчика (аналоговый датчик скорости не пригоден);

         вычисление цифрового сигнала рассогласования задания с измеренной скоростью Dw [n];

-        вычисление цифрового сигнала задания момента МЗ [n] в соответствии с алгоритмом выбранного цифрового регулятора скорости, а также с учетом ограниченной перегрузочной способности двигателя;

         вычисление цифровых сигналов задания реактивного Im [n] и активного Ia [n] токов статора в системе вращающихся вместе с магнитным полем статора координат;

         вычисление скорости скольжения wc [n] ротора относительно скорости магнитного поля и соответствующей скорости магнитного поля ws [n], пропорциональной частоте токов статора fS;

         преобразование цифрового кода ws [n] в частотный сигнал, являющийся опорным для задания фазных токов статора в естественной системе координат;

         преобразование выходного сигнала в параллельный код, понятный ЦАПу.

Была проведена работа по поиску наилучшего микропроцессора для реализации данных задач. В итоге был выбран новейший высокоскоростной микроконтроллер фирмы Dallas Semiconductor - DS89C420.

Этот микроконтроллер представляет из себя первый полностью 8051-совместимый прибор с рекордной скоростью выполнения машинных инструкций за такт. Его быстродействие равно одной инструкции за такт или 50MIPs при тактовой частоте 50MHz. Результаты тестов показывают, что компании Dallas Semiconductor удалось достичь 50-кратного роста производительности по сравнению с промышленным 8051 стандартом и, в то же время, 6-ти кратного роста производительности по сравнению с высокоскоростными 8051-микроконтроллерами, которые также являются фирменными разработками DSC.

стандартных команд выполняется за один такт, минимальная длительность которых составляет 20нс. Еще 54 команды выполняются за 2 такта. Остальные команды выполняются за 3 или 4 такта. Наиболее долго выполняются команды умножения и деления (9 и 10 тактов соответственно).

Наряду с рекордной производительностью, DS89C420 располагает 16К энергонезависимой Flash памяти, что позволяет программировать его в любом из трех режимов: после встраивания в систему, из прикладной программы или стандартным методом параллельного программирования. Эти возможности являются результатом заново спроектированного 8051 ядра и улучшенных методов адресации и доступа к памяти. В то же время, DS89C420 остается полностью (по расположению и назначению выводов и набору инструкций) совместимым с существующими 8051 системами.

Уникальная архитектура памяти способствует повышению быстродействия и позволяет оперативно изменять программу. Встроенная логика управления памятью позволяет прикладной программе динамически конфигурировать блоки памяти, исполняя пользовательские процессы в одном блоке и, одновременно, перепрограммируя другой блок. Когда данный блок перепрограммирован, программа может переключиться на другой блок для стирания и перепрограммирования. Flash boot loader поддерживает внутрисистемное программирование через последовательный порт, открывая внутреннюю Flash память для доступа из внешнего программного кода. В третьем режиме DS89C420 также поддерживает Flash или EPROM программаторы.

В силу изначально высокого быстродействия, DS89C420 поддерживает функцию удлиненных тактов, а также постраничный или линейный интерфейсный режимы для взаимодействия с более медленными внешней памятью и периферийными устройствами.C420 содержит два указателя на данные, которые могут быть использованы для перемещения блоков данных как вперед, так и назад. Эта уникальная возможность автоматического изменения числа указателей снижает количество инструкций и повышает скорость операций. Дополнительно существуют 13 источников прерываний с пятью уровнями приоритетности вместо трех, три 16-ти битных таймера/счетчика и сторожевой таймер. Внутренний делитель частоты позволяет использовать режим управления потреблением (Power Management Mode), когда DS89C420 выбирает скорость операций, исходя из сигналов программы, и поддерживает все процессы на низких уровнях потребления без выключения. В дополнение ко всему этому, умножитель частоты позволяет выполнять полноскоростные операции с медленных, более доступных, кристаллов.

Основные особенности DS89C420:

·              длительность машинного цикла равна 1 такту кварцевого резонатора;

·              8052-совместимая система команд;

·              работа на тактовой частоте до 50МГц;

·              16Kb Flash-память с внутрисистемным программированием;

·              1 Кбайт ОЗУ доступного по команде MOVX;

·              два указателя данных DPTR с автоматическим инкрементом/декрементом;

·              два последовательных порта передачи данных;

·              программируемый сторожевой таймер;

·              три 16-битных таймера/счетчика;

·              возможность программного переключения на более низкую частоту для уменьшения энергопотребления;

·              генерация сигнала RESET при включении и при уменьшении питания.

Все вышеперечисленные характеристики позволили полностью реализовать требуемый алгоритм работы системы без применения дорогостоящих 16 разрядных микроконтроллеров и средств отладки под них.

Главной проблемой при реализации контура скорости является точность определения частоты вращения двигателя. Измерение скорости w традиционным или даже бесконтактным аналоговым тахогенератором с присущей этому способу погрешностью приводит к весьма значительной ошибке задания момента.

Использование любых двух из трех гибких 16-разрядных таймеров/счетчиков в составе микроконтроллера существенно упрощает задачу формирования цифрового кода скорости w [n]. Так, в заданном диапазоне частот вращения вала двигателя (90…4500) мин-1 при использовании датчика положения ПДФ-7, формирующим 1500 импульсов за оборот и схемы учетверения сигнала, которая обеспечивает выдачу 6000 импульсов за оборот (при этом реализуется простейший М-метод формирования числового эквивалента скорости), частота счетных импульсов изменяется в пределах от 9 кГц до 420 кГц. Если принять интервал счета, а следовательно и период дискретизации цифрового контура равным 10 мс, (учитывая высокое быстродействие микроконтроллера DS89C420), то ошибка квантования на нижней границе диапазона частот вращения составляет менее 2%. В течении принятого периода дискретизации To микроконтроллер выполняет целый ряд вычислительных операций. Во-первых, реализуются функции задатчика интенсивности в соответствии со следующим конечно-разностным уравнением:

 

wЗ [n] = wЗ [n - 1] + (dw) ×sign{wЗ [n] - wЗ [n - 1] },

где wЗ [n] - текущее, введенное в микроконтроллер, задание скорости, dw - приращение системного задающего сигнала wЗ [n] в соответствии с выбранной интенсивностью. (dw) /TO.

Далее микроконтроллер реализовать алгоритм регулятора скорости, который для пропорционально-интегрального регулятора представляется следующими конечно-разностными уравнениями:

 

Dw [n] = wЗ [n] - w [n]; MЗ [n] = MЗ [n - 1] +A×Dw [n] +B××Dw [n - 1];

 

где коэффициенты А и В определяются параметрами регулятора. Полученное задание на момент MЗ [n] должно быть соотнесено с максимально допустимым значением: MЗ [n] £ MЗmax, где MЗmax=l1×Mном при wЗ [n] £wном и MЗmax=l2Pном/wЗ [n] при wЗ [n] > wном, а l1, l2 - допускаемые коэффициенты перегрузки двигателя.

В соответствии с энергосберегающим законом управления микроконтроллер определяет задание на реактивный ток статора Im:

m [n] =Im (C+D×|MЗ [n] |) при wЗ [n] £wном, или

Im [n] =Im (C+E×| MЗ [n] ×wЗ [n] |) при wЗ [n] > wном,

где I’m=F (З [n]) - табличная функция, хранимая в памяти микроконтроллера, зависящая от параметров двигателя, C,D,E - коэффициенты, также зависящие от параметров двигателя.

И, наконец, микроконтроллер определяет задание на активный ток статора и частоту скольжения:

a [n] =G× MЗ [n] / Im [n];

wC [n] = MЗ [n] /H× I m2 [n];

 

где G,H - коэффициенты, зависящие от параметров двигателя.

Учитывая, что ЦП микроконтроллера 80С296SA выполняет обычную команду за 20 нс, команду умножения за 180 нс (при тактовой частоте 50 МГц), время реализации всей совокупности вычислительных операций составило около 200 мкс. Это очень малая величина по отношению к выбранному периоду То, что позволяет не принимать во внимание запаздывание вычислителя.

Дополнительной задачей цифрового контура скорости является преобразование заданий на ток статора, представленных в системе пространственных координат, связанных с вращающимся магнитным полем двигателя, в задание фазных токов:

a [k] = - Ia cos (2pk/N) + Im sin (2pk/N);b [k] =Im cos (2pk/N) + Ia sin (2pk/N).

Здесь k - порядковый номер интервала ступенчатой аппроксимации гармонической функции, N - число интервалов на периоде TS =1/fS.

Особенностью является изменяющаяся в широких пределах частота тока статора fS (до 300 Гц), вычисляемая согласно соотношению:

S [n] =K (w [n] +wC [n]).

При разбиении TS на 24 интервала (N=24), что обеспечивает вполне приемлемую форму задающих сигналов, минимальный ресурс времени для координатного преобразования составляет около 100 мкс. При табличной реализации гармонической функции вычисление значений Ia [k] и Ib [k] микроконтроллер DS89C420 производит практически мгновенно, а для тактирования процесса координатного преобразования используется третий таймер в составе микроконтроллера. Счетчик интервалов k реализовывается программным путем.

При тактовой частоте 50 МГц временные задержки таймера программируется в двух пределах: 20 нс - 1,31 мс и 240 нс - 15.7 мс, что позволяет выбрать базовый временной интервал величиной 10 мс без применения перезагрузки базового таймера.

Сигналы задания фазных токов I3A, I3B, I3C в установившемся режиме работы являются синусоидальными функциями времени, сдвинутыми относительно друг друга на треть периода, то есть образуют симметричную систему. Они формируются программным координатным преобразователем на основе данных, задающих частоту фазных токов, и сигналов задания активного Ia и реактивного Im токов, определяющих амплитуду фазных токов. Преобразование осуществляется в две ступени. Вначале рассчитывается двухфазная система сигналов:


а затем осуществляется преобразование числа фаз:


На заключительном этапе производится преобразование получившихся заданий на ток в цифровые коды, для вывода их в ЦАП. Это преобразование так же осуществляется при помощи табличных функций.

Все вышеописанное было реализовано при помощи языка программирования ANSI С и компилятора Keil Software - Cx51. Алгоритм программы и ее исходный текст, а так же текст вспомогательных программ приведены в приложении 3, 4 и 5 данного дипломного проекта.

Блок цифро-аналогового преобразователя.

Для получения аналогового сигнала был выбран ЦАП фирмы Burr-Brown DAC4815. Это высокоскоростной 4-х канальный 12 разрядный цифроаналоговый преобразователь с параллельным интерфейсом, обладающий незначительным собственным энергопотреблением, малым температурным дрейфом и встроенным источником опорного напряжения,


Рис.6.8. Предельно допустимые значения параметров DAC4815

 

Рис.6.9. Функциональная схема DAC4815

Рис.6.10. Подключение микросхемы DS1232.

 

Рис.6.11. Временные задержки и расшифровка состояний шины DAC4815

Весь интерфейс управления этим цап’ом реализован в подпрограмме, вызываемой в основной программе реализации цифрового контура скорости.

Блок защиты от сбоев.

Системы, построенные на базе микропроцессоров, могут иметь специфические отказы или сбои в работе.

Например, из-за близкой сильной электромагнитной помехи может исказиться часть информации, обрабатываемой микропроцессором в данный момент, что чревато сбоем в алгоритме управляющей программы, а так же зацикливанием работы процессора или его "зависанием". Все это приводит к отказу в работе контроллера.

Как правило, такие сильные и фатальные помехи случаются очень редко, но если контроллер выполняет часть операций в отлаженном техническом процессе, то такой его отказ приводит к возникновению незапланированного простоя в работе всей системы и экономическими убытками.

Работоспособность контроллера можно восстановить, подав на процессор команду сброса (Reset). Для автоматического распознавания ситуации зависания и подачи сигнала Reset применяется схема watchdog ("сторожевая собака" досл.) таймера (WDT).

Так же в задачу современного WDT входят задачи отслеживания опасного изменения питающего напряжения и сброс процессора при напряжении ниже критического (иначе его поведение может стать непредсказуемым) и первоначальный сброс микроконтроллера при подаче питания.

Для реализации всех вышеприведенных требований были применены две микросхемы фирмы Dallas Semiconductor - DS1232, по одной на каждый микроконтроллер. Особенностью этой микросхемы является возможность задания времени неактивности, после которого наступает сброс. Это задание производится с помощью вывода TD микросхемы.

Рис.6.12. Задание времени задержки сброса в DS1232.

 

Рис.6.13. Диаграмма временных задержек DS1232

Блок преобразователей напряжения.

В качестве исходного напряжения применяется промышленный стандарт 24 вольт постоянного тока.

В спроектированной системе требуются два типа питающих напряжений. Это +5в и ±15в. Чтобы получить такие напряжения от исходной сети были применены две микросхемы преобразователей напряжения фирмы Burr-Brown - DCP022405P и DCP022415DP.

Рис.6.14. Структурная схема DC/DC преобразователя.

Особенностью этого преобразователя является гальваническая развязка от питающей сети и контроль температуры корпуса. При достижении температуры 150оС происходит автоматическое отключение преобразователя, при понижении - работоспособность снова восстанавливается.

Мощность данного преобразователя составляет 2 W. Посчитаем токи, потребляемые всей схемой.

Допустимые токи для преобразователей:

= I*A; I = 2/5 = 400 мА - для DCP022405P= 2/ (15+15) = 67 мА - для DCP022415DP

По линии +5в.

Микросхемы:C51 - 20 мА;C420 - 100 мА;- 10 мА;- 10 мА;- 2*2 = 4мА;

Индикаторы HDSP-F103 - 7*3=21 мА.

общ = 20 + 100 + 10 + 10 + 4 + 21 = 165 мА.

При максимальной норме 400 мА присутствует большой запас.

По линии ±15в.

Микросхема:- 40 мА;

При максимальной норме 67 мА в допустимые пределы укладываемся.

Для обеспечения стабильной работы все цифровые шины на схеме подтянуты к напряжению +5в через резисторы 10 кОм. Чтобы не загромождать схему большим количеством однотипных резисторов применены резистивные сборки фирмы Bourns 4116T-2 (DIP16) и 4116T-102 (однорядная).

Моделирование динамических процессов цифрового контура скорости


Целью проведения эксперимента является подтверждение правильности законов динамического управления, на базе которых построен алгоритм микроконтроллера

Моделирование проводилось в среде MatLab и при помощи симулятора-отладчика для микропроцессора DS89C420 от фирмы Keil Software версии 6.12

Моделирование разомкнутой системы контура скорости.

При построении модели были сделаны следующие допущения:

·   двигатель работает в установившемся режиме;

·   нагрузка на валу не меняется.

Моделирование производилось при помощи симулятора-отладчика Keil 6.12.

Загружалась реальная программа, задавались значения для работы в установившемся режиме и получали числовые значения выходного сигнала, которые затем переводились в графический вид.

Эта модель подтверждает работоспособность программы, но не дает полной картины функционирования системы.

Моделирование замкнутой системы контура скорости.

Для моделирования замкнутой системы применялся математический пакет MatLab от фирмы The Math Work

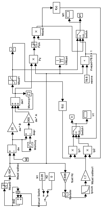
Была построена модель системы управления. При сравнении поведения модели чисто аналоговой и дискретной (24 точки на период) не было замечено никакой разницы, поэтому приводится только аналоговая модель.

Рис.6.15. Модель системы управления.

 

При моделировании был выбран счетный метод Dormand-Prince 5-го порядка с фиксированным шагом, для повышения точности результатов.

Результаты моделирования реальной и математической модели приведены в приложении 6 и 7 дипломного проекта.

По этим результатам можно сделать вывод. что удалось получить устойчивую систему с незначительными колебаниями параметров в течении переходного процесса.

4. Конструкторская часть


Выбор пассивных элементов схемы


В качестве резисторов используем резистивные сборки фирмы Bourns 4116T-2 (DIP16) и 4611T-102 (однорядная), имеющие следующие параметры:

T-2-0103-FAB - при мощности 2,25Вт сопротивление 10 кОм; при 20…70°С ТКС=±100ppm/°С; допустимая температура окружающей среды при допуске ±0,05% в пределах - 55…+125°С; допустимая относительная влажность при температуре +35°С до 98%; допустимое напряжение до 50В; сопротивление изоляции между элементами сборок минимум 10000 МОм.

T-2-0013-FAB - при мощности 1,38Вт сопротивление 1 кОм; при 20…70°С ТКС=±100ppm/°С; допустимая температура окружающей среды при допуске ±0,05% в пределах - 55…+125°С; допустимая относительная влажность при температуре +35°С до 98%; допустимое напряжение до 50В; сопротивление изоляции между элементами сборок минимум 10000 МОм.

В качестве резисторов, не входящих в состав сборок выбираем резисторы С2-33Н, имеющие следующие параметры: при мощности 0,125Вт сопротивление 0,1Ом…3,01·106Ом, ряды Е24, Е96 с допусками ±1%, ±2%, ±5%, ±10%; допустимая температура окружающей среды в пределах - 60…+70°С; допустимая относительная влажность при температуре +35°С до 98%; допустимое давление не ниже 133Па (1мм. рт. ст.).

В качестве малоемкостных конденсаторов выбираем керамические конденсаторы КM6, имеющие следующие параметры: ряд Е24, допуски ±5%, ±10%, ±20%; допустимая температура в диапазоне - 60…125°С; допустимая относительная влажность при температуре +35°С до 98.

В качестве оксидных выбираем импортные электролитические конденсаторы ECR-серии фирмы Hitano, имеющх следующие параметры:

допуск ±20%; допустимая температура в диапазоне - 40…+85°С; допустимая относительная влажность при температуре +35°С до 98%; ток утечки, после 3 мин при нормальном напряжении не более 0.01CV - 3мкА.

В качестве кварцевых резонаторов выбираем РК420 и РК422, которые имеют следующие параметры:

Гармонический обертон

Точность настройки, 1х10-6 (ррМ)

+-50; 100

Интервал рабочих температур,°C

-10. +60

Относительный уход частоты в интервале рабочих температур, 1х10-6 (ррМ)

+-30; 50

Емкость нагрузки, pF

3 Max

Старение за 1-й год, 1х10-6 (ррМ)

+-50; 100


В качестве соединительных элементов выбираем однорядные разъемы PBS-10, PBS-20, двухрядный PBD-18 и вилку OWF-3 (разъема питания).

Они имеют следующие эксплутационные параметры: диапазон рабочих температур - 40°С. +105°С; предельный ток 1А (3A для OWF-3); предельное напряжение 500 В в течении 1 мин.; сопротивление контактов не более 0.2 Ом.

Для соединения основной платы с платой индикаторов выбран 20-жильный гибкий шлейф.

 

Разработка печатных плат


Все элементы схемы предполагается разместить на трех печатных платах - основная, индикаторная и клавиатурная (готовое изделие).

Максимальная плотность тока, протекающего через печатные проводники составляет j=20А/мм2.

Толщина покрытого слоем припоя проводника составляет h=0,5мм. Тогда ширина проводника вычисляется по формуле

 (9.3.1)

Примем ширину проводников питания и земли с запасом. Ширина проводников - 1мм. Для слаботочных проводников принимаем ширину не менее 0,5мм.

В качестве материала для печатных плат выбираем стеклотекстолит теплостойкий, фольгированный, травящийся, марки СТФ-2 ТУ16-503.161-83, код ОПК 22 9613 3300 толщиной 2 мм, толщина фольги 50мкм. Данный материал предназначен для изготовления обычных и многослойных печатных плат методом металлизации сквозных отверстий или другими методами.

Разводка печатной платы осуществлена при помощи программы ACCEL EDA.

Основная плата имеет размер 195х132мм;

Для соединения элементов с проводниками печатной платы выбираем припой оловянно-свинцовый ПОС-61 ГОСТ21931-76, предназначенный для лужения и пайки тонких проводов и спиральных пружин в измерительных приборах, монтажных соединений обмоточных проводов диаметром 0,05…0,08мм и литцендрата, резисторов, конденсаторов, герметичных швов стеклянных проходных изоляторов, печатных схем и при производстве полупроводниковых приборов, т.е. там, где не допускается перегрев.

Для защиты печатной платы по выбираем эпоксидный электроизоляционный покрывной лак ЭП-9114 ОСТ6-10.429-79, код ОПК 23 1132 2700, предназначенный для защиты печатных узлов, эксплуатируемых при температуре - 60…+125°С. Время высыхания при температуре 60°С составляет 8ч.

При подготовке микросхем к монтажу на печатные платы (операции рихтовки, формовки и обрезки выводов) выводы подвергаются растяжению, изгибу и сжатию. Поэтому при выполнении операций по формовке необходимо следить, чтобы растягивающее усилие было минимальным. В зависимости от сечения выводов микросхем оно не должно превышать определенных значений (например, для сечения выводов от 0,1 до 2 мм2 не более 0,245…19,6 Н).

Формовка выводов прямоугольного поперечного сечения должна производится с радиусом изгиба не менее удвоенной толщины вывода, а выводов круглого сечения с радиусом изгиба не менее двух диаметров вывода. Участок вывода на расстоянии 1мм от тела корпуса не должен подвергаться

изгибающим и крутящим деформациям. Обрезка незадействованных выводов микросхем допускается на расстоянии 1мм от тела корпуса.

В процессе операций формовки и обрезки не допускаются сколы и насечки стекла и керамики в местах заделки выводов в тело корпуса и деформация корпуса.

Основным способом соединения микросхем с печатными платами является пайка выводов, обеспечивающая достаточно надежное механическое крепление и электрическое соединение выводов микросхем с проводниками платы.

Для получения качественных паянных соединений производят лужение выводов корпуса микросхемы припоями и флюсами тех же марок, что и при пайке. При замене микросхем в процессе настройки и эксплуатации РЭА производят пайку различными паяльниками с предельной температурой припоя 250°С, предельным временем пайки не более 2 с и минимальным расстоянием от тела корпуса до границы припоя по длине вывода 1,3 мм. Качество операции лужения должно определяться следующими признаками:

минимальная длина участка лужения по длине вывода от его торца должна быть не менее 0,6 мм, причем, допускается наличие "сосулек" на концах выводов микросхем;

равномерное покрытие припоем выводов;

отсутствие перемычек между выводами.

Необходимо поддерживать и периодически контролировать (через 1…2ч) температуру жала паяльника с погрешностью не хуже ±5°С. Кроме того должен быть обеспечен контроль времени контактирования выводов микросхем с жалом паяльника, а также контроль расстояния от тела корпуса до границы припоя по длине выводов. Жало паяльника должно быть заземлено (переходное сопротивление заземления не более 5 Ом).

 

Выбор конструкции устройства


Конструктивно устройство представляет собой плату, предназначенную для монтирования внутри корпуса токарного станка, на которой крепятся соединительные разъемы для внешних устройств. Платы индикаторов и клавиатуры крепятся на передней стенке токарного станка. Крепление производится с помощью болтов. Крепление основной платы производится к вертикальной плоскости посредством 4 болтов.

 

Требования к условиям установки датчика скорости


1. Размер фланца двигателя, на который будет установлен датчик при эксплуатации, должен быть выбран из линейки 55, 85, 115, 165, 215, 265 мм и иметь неплоскость не более 0,1 мм.

2. Линия связи датчика с основной платой должна быть выполнена экранированным кабелем и проложена в металлических рукавах и трубах.

3. Датчик под нагрузкой во избежание сверхдопустимых перегрузок не должен подвергаться ударам.

Вал датчика имеет коническое отверстие для установки непосредственно на вал электродвигателя. Крепление выключателя производить с помощью мембранного диска, поставляемого в комплекте с датчиком, для предохранения корпуса датчика от проворота.

5. Безопасность и экологичность проекта


Безопасность производства проектируемого объекта

 

Общие сведения.

Сегодня, в условиях ускоренного развития НТП, современной техники и оборудования самого различного назначения, усложнения технологических процессов, чрезвычайные ситуации и аварии на промышленных предприятиях часто приводят к массовому травматизму, отравлениям, пожарам, массовому выходу из строя оборудования. В сложившейся ситуации необходимо уделять первостепенное внимание усложняющимся задачам безопасности и охраны труда.

Требованиям безопасности и экологичности должны соответствовать современное проектируемое оборудование и технологические процессы, основанные на новейших достижениях.

Характеристика и анализ производственных опасностей.

Электробезопасность.

Случаи поражения человека электрическим током возможны лишь при замыкании электрической цепи через тело человека. При протекании электрического тока может возникнуть опасность поражения его отдельных органов человека или организма в целом. Основными видами поражения являются: ожоги электрической дугой, удар при прикосновении к токоведущим частям, разрыв тканей.

Из всех видов поражения током наибольшую опасность представляют электрические удары, сопровождаемые появлением у человека судорог, потерей сознания, сильным ослаблением или прекращением деятельности органов дыхания и кровообращения.

Опасность поражения оценивается силой тока, напряжением, приложенным к человеку и зависит от схемы включения системы питания, напряжения сети, степени изоляции токоведущих частей от земли, состояния самого человека и т.д.

При повреждении изоляции напряжение переходит на конструктивные металлические части, прикосновение к которым опасно. Все конструктивные металлические части оборудования заземляются. Заземление оборудования производится только параллельно.

Для защиты рабочего от поражения током применяются: двойная изоляция токоведущих частей электрооборудования, заземление металлических не токоведущих частей, применение пониженного напряжения, а также защитные приспособления и средства, к которым относятся диэлектрические рукавицы и коврики.

Все помещения согласно ПУЭ делятся по степени поражения людей электрическим током на три класса: без повышенной опасности, с повышенной опасностью, особо опасные.

В данном случае преобразователь эксплуатируется в помещении, относящемся к классу помещений без повышенной опасности.

 

Производственное освещение


Освещение рабочего места - важнейший фактор создания нормальных условий труда. Практически возникает необходимость освещения как естественным, так и искусственным светом. Первый случай характерен для светлого времени суток и при работе в помещениях, в которых имеются проемы в стенах и крыше здания, во втором случае применяются соответствующие осветительные установки искусственного света. От освещенности зависит сохранность зрения и в значительной мере безопасность на производстве.

Производственное освещение при его недостаточном уровне может представлять опасность для рабочих цеха. При малом уровне освещенности рабочего места снижается уровень зрительного восприятия объекта производства. Это приводит как к резкому ухудшению зрения работающего. Чрезмерный уровень освещенности также отрицательно сказывается на здоровье рабочего, поскольку приводит к постепенной потере зрения.

В связи с этим на всех рабочих местах освещение устанавливается в соответствии с нормами в зависимости от категории выполняемых работ и размеров объекта производства.

Шум и вибрация


Шум и вибрация - постоянные спутники механического производства. Их источниками являются станки, прессы, конвейеры и другое оборудование.

Согласно ГОСТ 12.1.003-83 уровень звука на рабочем месте не должен превышать 85 дБ. Утомление рабочих из-за шума и вибраций может привести к увеличению числа ошибок при работе, что в свою очередь способствует возникновению травм. Для защиты от шума обслуживающий персонал, во время работы, находится в звукоизоляционной кабине.

Расчет шума в рабочем помещении проектируемого оборудования приведен ниже.

Вентиляция и отопление


На проектируемом оборудовании отсутствует выделение вредных веществ, но воздух отличается высокой запыленностью. Поэтому применяется система вентиляции с предварительной фильтрацией, обеспечивающей допустимый уровень содержания примесей, и подогревом в случае холодного времени года.

Техника безопасности.

К работе по техническому обслуживанию и ремонту электрооборудования допускают лиц, прошедших соответствующий инструктаж по технике безопасности.

В кабине машиниста имеется аптечка с предметами для оказания первой медицинской помощи при травматизме.

Электроинструмент выдается рабочему после предварительной проверки его исправности, при этом проверяют изоляцию токопроводящих частей.

Перед началом работы, связанной с ремонтом и обслуживанием преобразователя, надеть защитные приспособления, имеющие отметку о прошедших испытаниях.

Все ремонтные и эксплуатационные работы провести в соответствии с указаниями по технике безопасности соответствующего раздела паспорта на весоизмерительное устройство.

Устойчивость производства и проектируемого объекта в чрезвычайных ситуациях


Инженерно-технические мероприятия по повышению надежности работы объекта.

а) Защита рабочих и служащих от последствий крупных производственных аварий и стихийных бедствий;

·   обучение рабочих, служащих и членов их семей способам защиты при утечке вредных веществ.

·   организация и поддержание в постоянной готовности системы оповещения рабочих и служащих объекта и проживающего вблизи населения об опасности.

б) повышение надежности зданий и сооружений

·   проектирование сооружений с жестким каркасом, с увеличенной площадью оконных проемов, со стеновым заполнением из облегченных слоистых материалов и т.д.

·   повышение устойчивости конструируемых зданий и сооружений путем установки дополнительных связей между несущими элементами.

·   дополнительное крепление воздушных линий связи, электропередач, наружных трубопроводов.

·   возведение насыпей и дамб в целях защиты от наводнений.

в) повышение надежности технологического оборудования.

·   рациональная компоновка технологического оборудования.

·   защита пультов управления.

Оценка пожарной опасности, взрывоопасности и электроопасности.

Пожароопасность.

Пожары на предприятиях представляют серьезную опасность для работающих и могут причинить гигантский материальный ущерб.

К причинам, вызывающим пожар можно отнести:

1   наличие значительного количества легко воспламеняющихся и горючих смесей, сжиженного газа и др.;

2   большое количество жидкостей и препаратов, в которых пожароопасные продукты находятся под давлением;

3   неправильное устройство вентиляционных установок;

4   самовозгорание материалов при неправильном их хранении;

5   небрежное обращение с огнем;

6   неисправное электрооборудование.

Помещения на предприятии могут быть оборудованы системами автоматического пожаротушения. При отсутствии таких систем в помещениях цехов устанавливаются средства индивидуального пожаротушения. При угрозе пожара следует привести в полную готовность пожарную дружину и звено пожаротушения. На предприятии существует система пожарной сигнализации, сигнал которой поступает на пульт охраны предприятия и в ближайшую пожарную часть.

Проектирование и эксплуатация всех промышленных предприятий регламентируется специальным документом НПБ 107-97 (Нормы пожарной безопасности). В соответствии с этим нормативным документом рабочее помещение по взрыво-пожароопасности относится к категории Д (несгораемые вещества и материалы в холодном состоянии); по категории электроопасности относится к помещениям без повышенной опасности.

Промышленная экология


Сборка весоизмерительного устройства осуществляется из покупных элементов. Однако элементы устанавливаются на печатную плату, которая изготавливается химическим путем. Химическое травление проводников на поверхности платы может осуществляться кислотами (H2SO4, Hl и др.), хлорным железом, медным купоросом.

Так как производство предполагается единичным или мелкосерийным, а размеры печатной платы не превышают 0.2м2, то превышение предельно допустимой концентрации не предвидится.

Предельно допустимая концентрация (ПДК) - это максимальная концентрация примеси в атмосфере, отнесенная к определенному времени, которая на протяжении всей жизни человека не оказывает ни на него, ни на окружающую среду в целом вредного воздействия.

Таким образом, весоизмерительное устройство оказывается относительно экологически чистыми изделием.

6.Расчетная часть


Расчет суммарного уровня производственного шума в рабочую точку.

При выполнении данного расчета зададимся следующими условиями: основной шум возникает при загрузке шихты в бункеры электровагон-весов. При этом можно выделить два источника шума: 1 - барабан, засыпающий материал, Lрк1= 60 дБ (октавный уровень звуковой мощности), rк1=1,5 м (расстояние до кабины машиниста), 2 - возникает при ударе шихты о дно бункера, Lрк2=80 дБ,rк2=2,5 м, площадь элемента, через который проникает звук Si = 3 м2, звукоизоляционная способность объекта Ri=30 дБ, необходимо определить уровень шума внутри кабины машиниста. К задаче приведен поясняющий рисунок.

Рис.8.1

Из основных способов снижения шума звукопоглощение и звукоизоляция на предприятиях наиболее применим последний. Он осуществляется либо в виде устройства звукоизолирующих кожухов, либо облицовок шумящего оборудования от другого, где повышенный уровень шума не допустим по условиям работы.

Рассчитаем уровень звукового давления, создаваемый источниками шума на границе кабины машиниста.

 (8.1)

 (8.2)

гдеФк - фактор направленности, безразмерный;

bа - затухание звука в атмосфере, дБ/км.

Определим суммарный октавный уровень звукового давления, создаваемый всеми рассматриваемыми источниками шума.

 (8.3)

Уровень звукового давления в расчетной точке вычислим по следующему уравнению.

 (8.4)

где Bu - акустическая константа изолируемого помещения, м2.

Вывод: рассчитанный уровень производственного шума не превышает максимально допустимый согласно ГОСТ 12.1.003-83.

Оценка устойчивости объекта при взрыве газовоздушной смеси.

Задание: оценить устойчивость на опрокидывание электровагон-весов при разрыве трубопровода, испарением и последующим взрывом 80т пропана, рассчитать минимальное расстояние от источника взрыва до объекта, обеспечивающее устойчивость.

При авариях на предприятиях со взрывоопасной технологией, вследствие истечения газообразных или сжиженных продуктов и перемешивании их с воздухом образуются взрыво - и пожароопасные газовоздушные смеси. Смеси горючих газов (метана, пропана, бутана и др.) с воздухом взрывоопасны при любых температурах окружающей среды. Взрыв или возгорание этих газовоздушных смесей происходит при определенном содержании газа в воздухе (от нижнего концентрационного порога воспламенения до верхнего концентрационного порога воспламенения).

При взрыве газовоздушной смеси образуется очаг взрыва с ударной волной, вызывающей разрушения зданий, сооружений и оборудования аналогично тому, как это происходит от ударной волны ядерного взрыва.

В очаге взрыва выделяем три круговые зоны:

. Зона детонационной волны - находится в пределах облака взрыва, ее радиус рассчитываем по следующей формуле:

 (8.5)

В пределах первой зоны действует избыточное давление, которое может приниматься постоянным, DР1 = 1 700 кПа.

. Зона действия продуктов взрыва - охватывает всю площадь разлета продуктов взрыва газовоздушной смеси в результате ее детонации, ее радиус:

 (8.6)

избыточное давление в пределах этой зоны DР2 изменяется в пределах от 1350 до 300 кПа.

. Зона действия ударной волны - формируется фронт ударной волны, распространяющийся по поверхности земли. Избыточное давление в этой зоне в зависимости от расстояния до центра взрыва рассчитывается исходя из следующей относительной величины:

 (8.7)

где R3 - расстояние до точки, в которой необходимо определить избыточное давление DР3.

При К£ 2  (8.8)

При К> 2  (8.9)

Если элемент объекта или объект не является типичным, то характер разрушений можно рассчитать, зная действующие нагрузки, а также габариты и прочностные характеристики объекта.

При проведении оценочных расчетов по устойчивости достаточно знать наибольшие силы, действующие на здания, элементы оборудования и технику. При этом в зависимости от габаритов и особенностей конструкции степень разрушений будет определяться силой избыточного давления, либо силой скоростного напора, либо совместным действием обеих сил. Для сооружений и оборудования и предметов небольших размеров, быстро обтекаемых ударной волной, наибольшую опасность представляет скоростной напор воздуха DРск, двигающегося со скоростью V за фронтом ударной волны, которая рассчитывается по следующему уравнению:

 (8.10)

где С0 = 340 м/с - скорость воздуха при нормальных условиях, DРФ - избыточное давление, кПа; Р0 - атмосферное давление, кПа.

Давление скоростного напора определяется по формуле:

 (8.11)

Помножив DРСК на площадь стены S обтекаемого предмета и на ее коэффициент аэродинамического сопротивления СХ, получим смещающую силу:

 (8.12)

Коэффициент аэродинамического сопротивления СХ зависит от формы тела, ориентации его относительно ударной волны и от скорости движения воздуха.

Высокие предметы, оборудование, вертикальные станки под воздействием ударной волны могут опрокидываться, что приводит к сильным разрушениям, выходам из строя входящих в состав оборудования элементов.

Смещающая сила РСМ, действующая на плече Z будет создавать опрокидывающий момент, а вес оборудования G на плече l/2 - стабилизирующий момент. Условием опрокидывания закрепленного оборудования будет являться превышение опрокидывающего момента над стабилизирующим:

 (8.13)

Считаем, что точка приложения силы РСМ находится в центре площади S стороны предмета.

Рис.8.2

Стабилизирующий момент:

 (8.14)

Смещающий момент и другие данные с учетом уравнений 8.7; 8.10; 8.11; 10.12 сведены в таблицу 8.1.

Таблица 8.1

 R, м

К

Рф, кПа

DРск, кПа

Рсм, кН

Мсм, кНм

V, м/с

150

0,483

219,52

131,02

4 769,04

14 307,12

460,99

200

0,644

119,51

43,57

1 585,89

4 757,67

250,96

250

0,805

77,54

19,33

703,74

2 111,22

162,84

300

0,966

55,55

10,21

371,65

1 114,94

116,65

350

1,127

42,36

6,04

219,96

659,87

88,96

400

1,288

33,72

3,87

140,99

422,96

70,80

450

1,449

27,68

2,63

95,83

287,50

58,13

500

1,610

23,27

1,87

68,14

204,42

48,87

550

1,771

19,93

1,38

50, 20

150,61

41,85

600

1,932

17,32

1,05

38,07

114,21

36,38

650

2,093

15, 19

0,81

29,37

88,11

31,91

700

2,254

13,66

0,65

23,78

71,34

28,68


С учетом расчетов, приведенных в таблице, построим графики смещающего и стабилизирующего моментов.

Рис.8.3

Вывод: из условия равновесия 8.13 следует, что если проектируемый объект находится на расстояния 370 м и более, то опрокидывания не произойдет, скорость ветра в граничной точке будет равна 85м/с.

Заключение


В настоящем дипломном проекте разрабатывалась микропроцессорная система управления асинхронным двигателем главного движения токарного станка.

Спроектированная система обеспечивает снижение потребляемой энергии.

Поскольку устройство построено на высокоинтегрированной микропроцессорной базе, то были достигнуты хорошие массогабаритные и функциональные показатели. Все элементы основного устройства размещаются на одной плате размерами 195х132мм.

В разделе "Технико-экономическое обоснование" проводился анализ структур систем управления, способов их реализации, по результатам которого был сделан выбор исходя из соображений минимальных затрат, простоты реализации, наличия элементной базы.

Основная часть дипломного проекта содержит необходимые расчеты, исходные тексты и алгоритмы программ, а так же выбор элементов системы управления в целях поддержания значений, указанных в техническом задании.

С помощью ЭВМ в программном пакете MatLab рассчитывались динамические характеристики источника, которые показывают, что отклонение параметров выходных значений не превышает заданное.

В разделе "Безопасность и экологичность проекта, рассматривались вопросы безопасности жизнедеятельности человека при эксплуатации и техническом обслуживании системы. Оценивалась устойчивость объекта к действию ударной волны, проводился расчет шума.

Организационно-экономическая часть содержит расчет экономического эффекта при внедрении в эксплуатацию данной разработки.

Похожие работы на - Разработка микропроцессорной системы управления асинхронным двигателем главного движения токарного станка

 

Не нашли материал для своей работы?
Поможем написать уникальную работу
Без плагиата!
Без нейросетей!