Проектирование узла многофункциональной каналообразующей аппаратуры

  • Вид работы:
    Курсовая работа (т)
  • Предмет:
    Информатика, ВТ, телекоммуникации
  • Язык:
    Русский
    ,
    Формат файла:
    MS Word
    241 Кб
  • Опубликовано:
    2014-09-12
Вы можете узнать стоимость помощи в написании студенческой работы.
Помощь в написании работы, которую точно примут!

Проектирование узла многофункциональной каналообразующей аппаратуры

Федеральное агентство связи.

Сибирский государственный университет телекоммуникаций и информатики

Кафедра: МЭС и ОС.









КУРСОВАЯ РАБОТА

ПО КУРСУ «Схемотехника телекоммуникационных устройств»

"Проектирование узла многофункциональной каналообразующей аппаратуры".

Выполнил: Поляков В.И.

Проверила: Кураш Елена Фёдоровна



Новосибирск 2013г.

Оглавление

Введение

. Разработка функциональной схемы устройства

. Описание технологий

.1 Расположение выводов и их назначение

.2 RTC и карта организации памяти

.3 Подключение к двухпроводной последовательной шине данных

.4 Процесс передачи данных по двухпроводной шине

.5 Режимы работы

.6 Микроконтроллер

.7 Дисплей

.8 Точность

.9 Подключение к батарее

. Блок схемы работы устройства

.1 Спецификация

. Разработка алгоритма программы

Заключение

Список используемых источников

Введение


Часы реального времени - электронная схема, предназначенная для учёта времени, даты, дня недели и др. В общем RTC (real time clock -часы реального времени) могут быть реализованы и без специализированных устройств, но использование отдельной микросхемы позволит добиться более низкого энергопотребления, освободить ресурсы процессора для решения других задач и решения более высокой точности.

1.      Разработка функциональной схемы устройства


Рисунок 1- Структурная схема устройства.

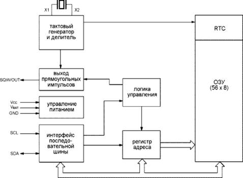
Рисунок 2 - Блок- схема DS-1307.

узел связь двухпроводной шина

2.      Описание технологий


Часы реального времени с последовательным интерфейсом DS1307 - это малопотребляющие полные двоично-десятичные часы-календарь, включающие 56 байтов энергонезависимой статической ОЗУ. Адреса и данные передаются последовательно по двухпроводной двунаправленной шине. Часы-календарь отсчитывают секунды, минуты, часы, день, дату, месяц и год. Последняя дата месяца автоматически корректируется для месяцев с количеством дней меньше 31, включая коррекцию високосного года. Часы работают как в 24-часовом, так и в 12-часовом режимах с индикатором AM/PM. DS1307 имеет встроенную схему наблюдения за питанием, которая обнаруживает перебои питания и автоматически переключается на питание от батареи.

2.1 Расположение выводов и их назначение


Рисунок 3 - 8-выводный DIP

CC - первичный источник питания;, X2 - подключение 32.768 кГц кварцевого резонатора;BAT - вход батареи +3 В;- общий минус;- последовательные данные;- последовательные синхроимпульсы;/OUT - выходной сигнал с прямоугольными импульсами.CC, GND - на эти выводы подается питание.CC - это вход +5 В. Когда питающее напряжение выше 1.25 * VBAT, устройство полностью доступно, и можно выполнять чтение и запись данных. Когда к устройству подключена батарея на 3 В, и VCC ниже, чем 1.25 * VBAT, чтение и запись запрещены, однако функция отсчёта времени продолжает работать. Как только VCC падает ниже VBAT, ОЗУ и RTC переключаются на батарейное питание VBAT.BAT - вход для любой стандартной трёхвольтовой литиевой батареи или другого источника энергии. Для нормальной работы DS1307 необходимо, чтобы напряжение батареи было в диапазоне 2.0 ... 3.5 В. Литиевая батарея с ёмкостью 48 мА/ч или более при отсутствии питания будет поддерживать DS1307 в течение более 10 лет при температуре 25°C.(Serial Clock Input - вход последовательных синхроимпульсов) - используется для синхронизации данных по последовательному интерфейсу.(Serial Data Input/Output - вход/выход последовательных данных) - вывод входа/выхода для двухпроводного последовательного интерфейса. Вывод SDA - с открытым стоком и требует внешнего подтягивающего резистора./OUT (Square Wave/Output Driver - сигнал с прямоугольными импульсами) - когда включен, т.е. бит SQWE установлен в 1, вывод SQW/OUT выдаёт прямоугольные импульсы с одной из четырёх частот (1 Гц, 4 кГц, 8 кГц, 32 кГц). Вывод SQW/OUT - с открытым стоком и требует внешнего подтягивающего резистора. SQW/OUT будет работать как при питании от VCC, так и при питании от VBAT., X2 - выводы для стандартного кварцевого резонатора с частотой 32.768 кГц. Схема внутреннего тактового генератора разработана для работы с кварцевым резонатором, имеющим входную ёмкость 12.5 пФ.

2.2 RTC и карта организации памяти


Рисунок 4 - Карта адресов DS1307

Карта адресов для RTC и регистров ОЗУ представлена на Рисунке 4 Регистры RTC расположены в ячейках адресов от 00h до 07h. Регистры ОЗУ расположены в ячейках адресов от 08h до 3Fh. В процессе многобайтного доступа, когда адресный указатель достигает 3Fh (конец пространства ОЗУ), он перемещается на ячейку 00h - начало пространства RTC.

Данная микросхема наделена 64 байтами памяти. Первые восемь байт - рабочие. В них хранится время, дата, день недели. Остальные выделены под нужды пользователя. В них можно хранить например какие-нибудь настройки или еще что-нибудь. Естественно, когда резервное питание пропадает, вся информация в этой памяти разрушается. Вся работа с часами (чтение и установка времени/даты) сводится к тому, чтобы читать и записывать нужные ячейки памяти.

Рисунок 5 - Память DS 1307

Все числа в памяти хранятся в двоично-десятичном формате. Это значит что в одном байте может хранится сразу две цифры. Например число 0×23 - содержит в себе цифру 2 и цифру 3. На каждую цифру выделяется по 4 бита. Зачем так сделано? Для удобства и экономии памяти. Кроме времени и даты в памяти хранятся несколько бит настроек:

·              Clock Halt - управляет часами. Когда бит установлен то часы стоят. Чтобы запустить ход часов необходимо записать в этот бит 0. После подключения батареи резервного питания, этот бит уставлен и часы не считают время! Об этом нужно помнить.

·              24/12 - этот бит выбора режима часов. Когда этот бит равен единице то используется 12-ти часовой режим. В противном случае 24-х часовой. Если используется 12-ти часовой режим то пятый бит показывает AM или PM сейчас. Если бит равен 1 то значит PM. В 24-х часовом режиме этот бит используется для хранения десятков часов совместно с битом 4.

·              Output - управляет состоянием ноги SQW/OUT. Бит установлен - на ноге лог 1. Сброшен - на ноге 0. Для управления таким образом, бит SQWE должен быть сброшен. SQWE - когда бит установлен, на ноге SQW/OUT появляются прямоугольные импульсы.

·              RS1, RS0 - этими битами задается частота импульсов. Зависимость частоты от комбинации бит находится в таблице ниже:

Таблица 1 - Зависимость частоты от комбинации бит.


Таблица 2 - Вывода SQW/OUT.


OUT (Output control - управление выходом) - этот бит управляет логическим уровнем на выводе SQW/OUT, когда выход сигнала с прямоугольными импульсами отключен. Если SQWE = 0, то логический уровень на выводе SQW/OUT равен 1, если OUT = 1, и 0, если OUT = 0.(Square Wave Enable - включение сигнала с прямоугольными импульсами) - когда этот бит установлен в 1, включается генерация прямоугольных импульсов. Их частота зависит от значения битов RS0 и RS1. (Если частота выходного сигнала установлена в 1Гц, регистры часов обновляются по заднему фронту этих импульсов).(Rate Select - выбор частоты) - эти биты управляют частотой прямоугольных импульсов, когда бит SQWE=1. В Таблице 1 приведены частоты, которые можно выбрать с помощью битов RS.

2.3 Подключение к двухпроводной последовательной шине данных

поддерживает обмен данными по протоколу I2C по двухпроводной двунаправленной шине. Устройство, которое передаёт данные на шину, является передатчиком, а устройство, принимающее данные, - приёмником. Устройство, управляющее передачей данных, называется ведущим. Устройство, которым управляет ведущий, называется ведомым. Ведущее устройство генерирует синхроимпульсы (serial clock - SCL), управляет доступом к шине и генерирует условия START и STOP. DS1307 работает на шине как ведомое устройство. Типовая конфигурация шины с использованием протокола I2C показана на Рисунке 6.

Рисунок 6 - Типовая конфигурация двухпроводной шины.

2.4 Процесс передачи данных по двухпроводной шине


Основные принципы передачи данных по шине I2C:

) Передача данных может быть инициирована только когда шина свободна.

) Во время передачи данные на линии SDA могут меняться только когда на линии SCL низкий уровень, в противном случае изменение данных будет интерпретироваться как управляющий сигнал.

Таким образом, возможны следующие состояния шины:

Шина не занята - на линиях SDA и SCL сохраняется высокий уровень.

Начало передачи данных (условие START) - изменение состояния линии SDA с высокого на низкий, в то время как на линии SCL высокий уровень.

Окончание передачи данных (условие STOP) - изменение состояния линии SDA с низкого на высокий, в то время как на линии SCL высокий уровень.

Корректные данные - состояние линии SDA представляет корректные данные, если после условия START состояние линии SDA не меняется в течение высокого уровня тактового сигнала. Данные на линии должны меняться в течение периода низкого уровня тактового сигнала. На один бит данных приходится один тактовый импульс.

Каждая передача данных инициируется условием START и завершается условием STOP. Число байтов данных, передаваемых между условиями START и STOP, не ограничено и определяется ведущим устройством. Информация передаётся побайтово, и каждый байт приёмник подтверждает девятым битом (бит подтверждения - ACK). В спецификации двухпроводного интерфейса определены обычный режим (с тактовой частотой 100 кГц) и быстрый режим (с тактовой частотой 400 кГц). DS1307 работает только в обычном режиме (100 кГц).

Подтверждение - каждое принимающее устройство, когда является адресуемым, обязано генерировать подтверждение после приёма каждого байта. Ведущее устройство должно генерировать дополнительный тактовый импульс, который предназначен для бита подтверждения.

Подтверждающее устройство должно подтянуть к низкому уровню линию SDA во время тактового импульса подтверждения таким образом, чтобы на линии SDA оставался стабильный низкий уровень в течение периода высокого уровня тактового импульса, относящегося к подтверждению. Конечно, настройка и времена удержания должны быть приняты во внимание. Ведущий должен сигнализировать ведомому окончание данных, не генерируя бит подтверждения на последнем байте, который был получен от ведомого. В этом случае ведомый должен оставить линию данных в состоянии высокого уровня, чтобы позволить ведущему сгенерировать условие STOP.

Рисунок 7 - Процесс передачи данных по шине I2C.

В зависимости от состояния бита  (* - бит чтения/записи или бит направления) возможны два типа передачи данных:

Первый байт, передаваемый ведущим, - это адрес ведомого. Далее следует некоторое количество байтов данных. Ведомый возвращает подтверждающий бит после каждого принятого байта. Данные передаются, начиная со старшего бита (most significant bit - MSB).

) Данные передаются от ведомого передатчика ведущему приёмнику.

Первый байт (адрес ведомого) передаётся ведущим. Ведомый возвращает подтверждающий бит. За ним следует передаваемое ведомым некоторое количество байтов данных. Ведущий возвращает подтверждающий бит после всех принимаемых байтов кроме последнего байта. В конце последнего принятого байта возвращается "неподтверждение". Ведущее устройство генерирует все последовательные синхроимпульсы, а также условия START и STOP. Передача заканчивается условием STOP или повтором условия START. Поскольку повторение условия START также является и началом следующей последовательной передачи, шина не освобождается. Данные передаются, начиная со старшего бита.

2.5 Режимы работы


) Режим ведомого приёмника (режим записи DS1307).

Последовательные данные принимаются по SDA и синхронизируются по SCL. После каждого принятого байта передаётся бит подтверждения. Условия START и STOP распознаются как начало и конец последовательной передачи. Распознавание адреса выполняется аппаратно после приёма адреса ведомого и бита направления.

Байт адреса - это первый байт, принятый после генерации ведущим условия начала. Он содержит 7 битов адреса DS1307, который имеет значение 1101000, и следующий за ним бит направления (), который для записи равен 0. После приёма и декодирования адресного байта DS1307 выдаёт на линию SDA подтверждение, после чего ведущий передаёт в устройство адрес регистра. Это установит регистровый указатель. Затем ведущий начинает передачу байтов данных, каждый из которых будет подтверждаться DS1307. Чтобы завершить запись данных, ведущий генерирует условие окончания.

Рисунок 8 - Запись данных - режим ведомого приёмника.

) Режим ведомого передатчика (режим чтения DS1307).

Первый байт принимается и обрабатывается так же, как и в режиме ведомого приёмника. Однако в этом режиме бит направления будет указывать, что направление передачи инвертировано. DS1307 передаёт последовательные данные по линии SDA пока на линию SCL поступают последовательные синхроимпульсы. Условия START и STOP распознаются в начале и в конце последовательной передачи.

Байт адреса - первый байт, принимаемый после стартового условия, генерируется ведущим. Байт адреса состоит из 7-битного адреса DS1307, который равен 1101000, и следующего за ним бита направления передачи (), который для чтения равен 1. После приёма и декодирования байта адреса, устройство выдаёт подтверждение на линию SDA. Затем DS1307 начинает передавать данные, начиная с указанного адреса, находящегося в регистровом указателе. Если перед началом чтения указатель регистра не записан, то первый читаемый адрес - это адрес, который был сохранён в нём последним. DS1307 должен принять "неподтверждение" для окончания чтения.

Рисунок 9 - Чтение данных - режим ведомого передатчика.

2.6 Микроконтроллер


В данной работе мы используем микроконтроллер Atmega8 фирмы Atmel

Рисунок 10 - Структурная схема микропроцессора.

Микроконтроллер ATmega8 выполнен по технологии CMOS, 8-разрядный, микропотребляющий, основан на AVR-архитектуре RISC. Выполняя одну полноценную инструкцию за один такт, ATmega8 достигает производительности 1 MIPS на МГц, позволяя достигнуть оптимального соотношения производительности к потребляемой энергии.

Технические параметры:

Память для программ составляет 8 Кб с возможностью перезаписать 10 000 раз

байт флеш-памяти для хранения переменных (100 000 циклов перезаписи)

Кб ОЗУ и 32 регистра общего назначения

Два 8-разрядных Таймера/Счетчика с раздельным прескалером, режим сравнения

разрядный Таймер/Счетчик с раздельным прескалером, режим сравнения, режим захвата

Таймер реального времени с независимым генератором

канала ШИМ

каналов 10-разрядного АЦП

Двухпроводный последовательный интерфейс

Программируемый последовательный USART

Интерфейс SPI с режимами Master/Slave

Программируемый сторожевой таймер с отдельным независимым генератором

Встроенный аналоговый компаратор

Сброс при включении питания, программируемая защита от провалов питания

Встроенный калиброванный RC-генератор

Обработка внутренних и внешних прерываний

режимов с пониженным энергопотреблением: Idle, ADC Noise Reduction, Power-save, Power-down, и Standby

Напряжение питания 4.5 - 5.5В

Тактовая частота 0-16 МГц

порта ввода/вывода, объединенных в 3 группы:

Порт В (PB0 - РВ7): Два вывода (РВ6 и PB7) используются для подключения кварцевого резонатора. Выводы РВ2 - РВ5 зарезервированы для внутрисхемного программирования. Таким образом, для общего применения остаются порты PB0 и PB1.

Порт С (PC0 - РС6: 7 выводов): Порты PC0 - РС5 можно использовать в качестве аналоговых входов. РС6 обычно используется для сброса.

Порт D (PD0 - PD7: 8 выводов): Эти порты можно использовать для общего применения.

Таблица 3 - Описание выводов микроконтроллера.

Название

Тип

Описание

7

VCC

Вход

напряжение питания от +4.5 до +5.5 В

8,22

GND

Вход

Общий (земля)

20

AVcc

Вход

напряжение питания + 5 В для модуля АЦП

21

ARef

Вход

вход опорного напряжения для АЦП


Таблица 4 - Питание.

Название

Тип

Описание

14

PB0

Вход/Выход

14

ICP1

Вход

захват входа 1

15

PB1

Вход/Выход

цифровой порт РВ1

15

OC1A

Выход

выход сравнения/ШИМ 1А

16

PB2

Вход/Выход

цифровой порт PB2

16

OC1B

Выход

выход сравнения/ШИМ 1В

16

SS

Вход

вход Slave для SPI

17

PB3

Вход/Выход

цифровой порт РВЗ

17

OC2

Выход

выход сравнения/ШИМ 2

17

MOSI

Вход/Выход

вход данных в режиме Slave для SPI и ISP / выход данных в режиме Master для SPI и ISP

18

PB4

Вход/Выход

цифровой порт РВ4

18

MISO

Вход/Выход

вход данных в режиме Master для SPI и ISP / выход данных в режиме Slave для SPI и ISP

19

PB5

Вход/Выход

цифровой порт РВ5

19

SCK

Вход/Выход

тактовый вход в режиме Slave для SPI и ISP / тактовый выход в режиме Master для SPI и ISP

9

PB6

Вход/Выход

цифровой порт РВ6 при работе от встроенного генератора

9

XTAL1

Вход

тактовый вход, кварцевый резонатор

9

TOSC1

Вход

не используется при работе от внешнего генератора

10

PB7

Вход/Выход

цифровой порт РВ7 при работе от встроенного генератора

10

XTAL2

для подключения кварцевого резонатора

10

TOSC2

Выход

тактовый выход при работе от встроенного генератора



Таблица 5 - Порт B

Название

Тип

Описание

23

PC0

Вход/Выход

цифровой порт РС0

23

ADC0

Вход

аналоговый вход канал 0

24

PC1

Вход/Выход

цифровой порт РС1

24

ADC1

Вход

аналоговый вход канал 1

25

PC2

Вход/Выход

цифровой порт PC2

25

ADC2

Вход

аналоговый вход канал 2

26

PC3

Вход/Выход

цифровой порт РСЗ

26

ADC3

Вход

аналоговый вход канал 3

27

PC4

Вход/Выход

цифровой порт РС4

27

ADC4

Вход

аналоговый вход канал 4

27

SDA

Вход/Выход

канал данных для 2-проводного последовательного интерфейса

28

PC5

Вход/Выход

цифровой порт РС5

28

ADC5

Вход

аналоговый вход канал 5

28

SCL

Выход

тактовый выход для 2-проводного последовательного интерфейса

1

PC6

Вход/Выход

цифровой порт РС6

RESET

Вход

внешний сброс


Таблица 6 - Порт С

Название

Тип

Описание

2

PD0

Вход/Выход

цифровой порт PD0

2

RxD

Вход

вход приемника USART

3

PD1

Вход/Выход

цифровой порт PD1

3

TxD

Выход

выход передатчика USART

4

PD2

Вход/Выход

цифровой порт PD2

4

INT0

Вход

внешнее прерывание канал 0

5

PD3

Вход/Выход

цифровой порт PD3

5

INT1

Вход

внешнее прерывание канал 1

6

PD4

Вход/Выход

цифровой порт PD4

6

XCK

Вход/Выход

внешний такт для USART

6

T0

Вход

внешний вход Timer 0

11

PD5

Вход/Выход

цифровой порт PD5

11

T1

Вход

внешний вход Timer 1

12

PD6

Вход/Выход

цифровой порт PD6

12

AIN0

Вход

вход аналогового компаратора канал 0

13

PD7

цифровой порт PD7

13

AIN1

Вход

вход аналогового компаратора канал 1


2.7 Дисплей


Рисунок 11 - Структурная схема Дисплея LCD 16x2.

LCD (Liquid Crystal Display) - экран представляет собой электронный модуль дисплея и имеет широкий спектр применения. 16x2 ЖК-дисплей базовый модуль и очень широко используется в различных приборах и схемах. Эти модули являются предпочтительными в течение семи сегментов и других многих светодиодных сегмента. Причины быть: ЖК-дисплеи экономичны, легко программируемые; нет ограничение отображения специальных и даже пользовательские символы (в отличие от семи сегментов), анимации и так далее.

x2 ЖК означает, что он может отображать 16 символов в строке и есть 2 такие линии . В этом ЖК отображается каждый символ в 5x7 пикселей матрицы . Этот ЖК состоит из двух регистров , а именно команд и данных .

Регистр команд хранит команды заповеди, данной ЖК-дисплее. Команда является инструкцией уделяется ЖК сделать предопределенный задачи, как его инициализации , очистка его экран , установив положение курсора , управления отображением и т.д. регистр данных сохраняет данные , которые будут отображаться на ЖК-дисплее . Данные значение ASCII символа , который будет отображаться на ЖК-дисплее . Кликните, чтобы узнать больше о внутренней структуре ЖК-дисплее.

Таблица 7 - Выводы контактов дисплея LCD 16x2.

№ Вывода.

Название.

Функции.

1

Ground

Земля (0В)

2

Vcc

Напряжение питания ; 5В (4.7В - 5.3В)

3

Vee

Регулировка контрастности при помощи регулируемого резистора.

4

Register Select

Выбор регистра команд.(Низкий регистр данных или высокий)

5

Read/write

При низкой запись в реестр, при высокой чтение из реестра.

6

Enable

Передача данных

7

DB0

8- битные выводы данных

8

DB1


9

DB2


10

DB3


11

DB4


12

DB5


13

DB6


14

DB7


15

A

Подсветка Vcc (5В)

16

K

Земля подсветки (0В)


2.8 Точность


Точность часов зависит от точности кварцевого резонатора и точности соответствия между ёмкостной нагрузкой схемы тактового генератора и внутренней ёмкостью кварцевого резонатора. Дополнительная погрешность будет вноситься дрейфом частоты кварцевого резонатора, происходящим из-за температурных перепадов. Помехи и шум внешней схемы могут привести к убыстрению синхронизации.

Рисунок 12 - Лучшее расположение кварцевого резонатора.

2.9 Подключение к батарее


Напряжение на любом выводе относительно земли: от -0.5 В до +7.0 В.

Её преимущество в том, что она работает при выключенном основном питании от резервного источника питания в 3В.

Таблица 8 - Рабочие условия по постоянному току.



3.      Блок схемы работы устройства


Рисунок 13 - Схема подключения.

Рисунок 14 - Подключение DS1307.

3.1 Спецификация


Таблица 9 - Спецификация.

Позиционное обозначение

Наименование

Номинальное значение/Маркировка

Примечание

Резисторы

R1

Резистор

10 кОм

1

Элемент монтажа

R2,R3

Резистор

4,7 кОм

2

Элемент монтажа

Батарея

Bat1

Батарея

3 В

1

Элемент монтажа

ZQ1

Кварцевый резонатор

32,768 кГц

1

Элемент монтажа

Микросхемы

Ds1307

Микросхема

lC2

1

Элемент монтажа

Atmega8

Микроконтроллер

lC1

1

Элемент монтажа

LCD 16x2

Дисплей

WH1602A

1

Элемент монтажа

Кнопки

SB1,SB2

Кнопки

Часы+, Минуты +

2

Элемент монтажа



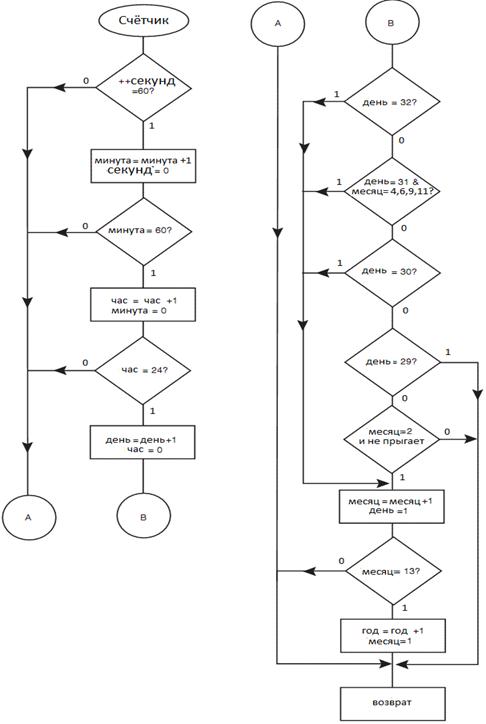
4.      Разработка алгоритма программы


Рисунок 15 - Блок- схема программы.

Заключение


В данном проекте производится проектирование и разработка программы узла связи, содержащего RTC - часы реального времени. Это очень важный элемент для ЦПУ, так как RTC осуществляют отсчёт не только времени, но имеют и дополнительные функции, такие как:

Таймер.

Календарь.

Собственная память.

Собственная батарейка.

Сигнал предупреждения (будильник).

Эти функции помогают не только освободить ЦПУ от загруженности процесса и увеличения его быстродействия, но и даёт такую возможность, как выключать ЦПУ, без потери времени, т.к. RTC работает на собственной батарее.

Список используемых источников


1 Белов А.В. «Микроконтроллеры AVR в радиолюбительской практике» СП-б, Наука и техника, 2007г.

Старшин В.В. «Проектирование цифровых устройств на микроконтроллерах». М. Энергоатомиздат, 1990г.

3 <http://radioparty.ru/index.php/component/tag/DS1307>

<http://www.cqham.ru/super/dallas/project.htm>

<http://www.henningkarlsen.com/electronics/library.php?id=34>

<http://www.platan.ru/pdf/ec10.pdf>

Похожие работы на - Проектирование узла многофункциональной каналообразующей аппаратуры

 

Не нашли материал для своей работы?
Поможем написать уникальную работу
Без плагиата!
Без нейросетей!